Werkafspraak FRD eenvoudig aanleveren
Werkafspraak eenvoudig aanleveren (FRD)
De werkafspraak gaat over het zo eenvoudig mogelijk aanleveren van formatieweerstandonderzoek (FRD) door de bronhouder
Aanleiding
Tijdens bouw is geconstateerd dat de catalogus FRD een complexere aanlevering van FRD gegevens suggereert dan de intentie was, deze gewekte suggestie is in afwijking van wat tijdens het standaardisatie proces met het werkveld besproken is. Bij bouw is zoveel mogelijk gefocussed op eenvoudige aanlevering en dit heeft enkele verbeteringen in de catalogus tot gevolg. Het gaat hierbij om het niet dubbel registreren van gegevens die al in GMW zijn opgenomen en het automatisch kunnen afleiden van herhalende gegevens na eerste aanlevering door de bronhouder. Daarnaast zijn er een aantal fouten in regels aangetroffen en een aantal extra validatieregels geïmplementeerd(die vermelden in de volgende versie catalogus vragen).
Beweegredenen
Bij het schrijven van de catalogus was leesbaarheid voor de stakeholders van belang, daarbij zijn een aantal keuzes gemaakt die leiden tot interpretatieproblemen bij bouw. Daarnaast zijn we in overleg tussen bouwteam en standaardenteam tot de conclusie gekomen dat een paar kleine wijzigingen in de plek van attributen en het verleggen van relaties ervoor kan zorgen dat de bronhouder beduidend eenvoudiger kan aanleveren. De betekenis van de gemodelleerde gegevens en de intentie zoals besproken met het werkveld blijven bewaard. We hebben ervoor gekozen om nog voor het doen van een ketentest deze werkafspraak op te stellen.
Voorgestelde oplossingsrichting
De bouw van FRD is gedaan volgens de details zoals beschreven in de bijlage. Om het voor bronhouders en afnemers eenvoudig te houden is de laatste werkversie van de catalogus FRD in lijn gebracht met de werkafspraak. Daar kan men dus eenvoudig in één document de juiste informatie vinden die in lijn is met wat er in productie staat. Berichtencatalogi en voorbeeldberichten zijn ook aangepast op de werkafspraak. Wanneer een volgende versie van de catalogus formeel wordt vastgesteld worden de wijzigingen zoals in de bijlage beschreven ook verwerkt in de ministeriële regeling.
Impact
Bronhouders en softwareleveranciers moeten wanneer zij de gegevenscatalogus nodig hebben kijken in de laatste werkversie in plaats van de laatst vastgestelde versie. Dit moet helder op de BRO productomgeving aangegeven worden.
Bijlage: werkafspraak in detail
# | Onderwerp | gegeven (naam) FRD | wijziging |
Verwijzing naar GMW | |||
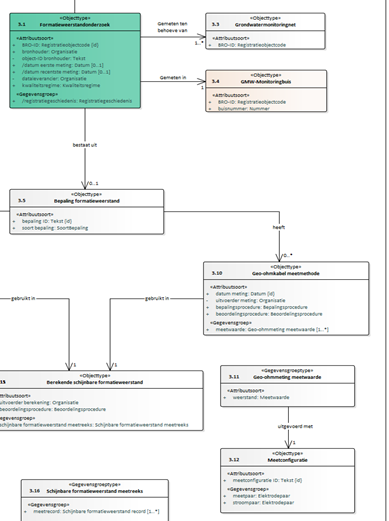
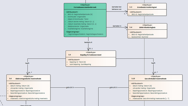
1 | Voor de geo-ohmkabelmeetmethode worden gegevens gebruikt uit de grondwatermonitoringput (GMW). In de gegevenscatalogus en domeinmodel wordt de suggestie gewekt dat deze GMW-gegevens ook geregistreerd worden in FRD. Deze suggestie is niet correct. GMW-gegevens worden alleen in GMW geregistreerd. In FRD worden alleen naar gegevens uit GMW verwezen. Dit moet in het model en de catalogus explicieter gemaakt worden. | GMW-elektrodeverwijzing: BRO-ID, buisnummer, kabelnummer, elektrodenummer, elektrodepositie en elektrodestatus | GMW-elektrodeverwijzing: BRO-ID en buisnummer worden uit deze entiteit verwijderd want staan al in GMW-monitoringbuis |
2 | Een elektrode heeft 3 toestanden. Er zijn er maar 2 beschreven | elektrodestatus: Attribuut van GMW-elektrodeverwijzing | De validatieregel op elektrodestatus wordt niet uitgevoerd in FRD, maar in GMW. Met de wijziging genoemd in #1 verdwijnt elektrodestatus uit de gegevenscatalogus. |
Was

wordt

# | Onderwerp | gegeven (naam) FRD | wijziging |
| Meet- en Instrumentconfiguratie | ||
3 | Verplaatsen attributen van Bepaling Formatieweerstand | Bepaling formatieweerstand | Er is een nadrukkelijke gebruikerswens om de meet- en instrumentconfiguraties te kunnen hergebruiken door de jaren heen. Dat betekent dat ze niet bij iedere meting opnieuw aangeleverd gaan worden. Het domeinmodel suggereert dat dit wel het geval is. Door de associatie-relatie tussen configuratie en meetmethode te verleggen naar de entiteit Formatieweerstandonderzoek wordt dit opgelost. |
Was:

Wordt

# | Onderwerp | gegeven (naam) FRD | wijziging |
Keuze tussen EM-meetmethode en Geo-ohmkabelmeetmethode | |||
4 | In de FRD gegevenscatalogus is het attribuut 'soort bepaling' opgenomen in het objecttype 'Bepaling formatieweerstand', met de intentie dat dit aangeleverd moet worden door de bronhouder of dataleverancier. In de praktijk komt het voor dat de waarde van dit attribuut pas bekend is nadat de eerste meting is uitgevoerd. Daarom is het opgenomen in een separaat objecttype 'Bepaling formatieweerstand', met de gedachte dat de algemene gegevens van het formatieweerstandonderzoek aangeleverd kunnen worden tijdens het starten van de registratie. Bij het aanvullen van de registratie met een meetmethode, moet daarbij de waarde van soort bepaling ook worden aangeleverd. Voor het aanvullen van de registratie leidt dit echter tot brondocumenten waarbij telkens en altijd dezelfde gegevens voor het objecttype 'Bepaling formatieweerstand' worden aangeleverd. | Het inzicht dat de waarde van het attribuut 'soort bepaling' kan worden afgeleid, zodra de gegevens over de eerste meting zijn aangeleverd, leidt tot: · het verplaatsen van het attribuut 'soort bepaling' uit Bepaling formatieweerstand naar Formatieweerstandonderzoek · het vervallen van de entiteit Bepaling formatieweerstand · het verleggen van de relaties tussen Elektromagnetische meetmethode/Geo-ohmkabelmeetmethode en Bepaling formatieweerstand naar Formatieweerstandonderzoek |
Was

Wordt

# | Onderwerp | gegeven (naam) FRD | wijziging |
Domeinen, regels en xml-tags | |||
5 | bij Elektromagnetische meetmethode: De entiteit moet aanwezig zijn wanneer de waarde van het attribuut soort bepaling van de entiteit Bepaling formatieweerstand gelijk is aan elektromagnetischeBepaling. | Elektromagnetische meetmethode | In Juridische catalogus en Publieke catalogus over consistent de volgende regel opnemen: "De entiteit mag niet aanwezig zijn in alle andere gevallen." |
6 | En bij Geo-ohmkabel meetmethode: De entiteit moet aanwezig zijn wanneer de waarde van het attribuut soort bepaling van de entiteit Bepaling formatieweerstand gelijk is aan geoohmkabelBepaling. | Geo-ohmkabel meetmethode | In Juridische catalogus en Publieke catalogus over consistent de volgende regel opnemen: "De entiteit mag niet aanwezig zijn in alle andere gevallen."." |
7 | Alle attributen die identificerend zijn worden UML diagram correct weergegeven maar in de tabel met attribuutdefinities ontbreekt gegeven identificerend is ja | Alle identificerend attributen bijvoorbeeld van datum meting van Elektromagnetische meetmethode | Domeinmodel in EA aanpassen en opnieuw aanbieden aan Imvertor. Bij desbetreffende attributen ook in de tabel met definities in de catalogus aangeven dat ze identificerend zijn. |
8 | Bij spoelfrequentie staat de regel: Het attribuut moet aanwezig zijn wanneer de waarde van het attribuut spoelfrequentie bekend gelijk is aan ja. | Attribuut van Instrumentconfiguratie: spoelfrequentie | Uitbreiding regels: Het attribuut mag niet aanwezig zijn in alle andere gevallen. |
9 | Er zitten geen beperkt domein op de datums. Dit is vreemd, je mag nu dus als datum 1500BC opgeven maar ook 2050. Dit is niet consistent met andere objecten en gaat vermoedelijk tot problemen leiden. | Attribuut van Formatieweerstandonderzoek: datumeerstemeting en datumrecentstemeting | Waardebereik domein aanpassen: 1 januari 1800 tot heden |