1. Inleiding
1.1. Voorwoord
Betrouwbare en toegankelijke informatie over de samenstelling en opbouw van de ondergrond is van groot belang voor een dichtbevolkt land als het onze. Het helpt overheden, bedrijven en burgers om op feiten gebaseerde beslissingen te nemen over het gebruik van de ondergrond, bijvoorbeeld in verband met bereikbaarheid, waterveiligheid, warmte- en koudeopslag, aardgasproductie en de winning van aardwarmte. Ook voorkomen we zo dat informatie dubbel moet worden ingewonnen omdat het niet centraal is geregistreerd.
Het verzamelen, beschikbaar stellen, en gebruiken van al deze informatie is sinds september 2015 wettelijk vastgelegd in de Basisregistratie Ondergrond (BRO). De datum van inwerkingtreding van BRO fase 2, en daarmee van het Milieuhygiënisch bodemonderzoek (SAD), staat gepland voor 1-7-2025.
Omdat de BRO een onderdeel is van het Stelsel van Basisregistraties, zijn verplichtingen met betrekking tot aanlevering, gebruik, terugmelding en onderzoek in de werkprocessen van overheidsorganisaties opgenomen in de Wet BRO. De BRO-gegevens worden centraal geregistreerd in de Landelijke Voorziening BRO (LV-BRO).
1.2. Doelstelling
Het document Handreiking Afname BRO Gegevens beschrijft via welke uitgiftekanalen BRO-gegevens geraadpleegd of gedownload kunnen worden en welke functionele en technische mogelijkheden deze kanalen bieden. Onder de noemer 'BRO uitgifte API' vallen dan in het bijzonder de 'REST uitgifteservice' en de 'SOAP webservice'. Functioneel gezien lijken deze twee uitgifteservices veel op elkaar.
-
De REST service is met name handig om als software ontwikkelaar 'incidenteel even snel en alleen publieke gegevens' op te halen uit de LV-BRO, zonder dat je je eerst moet aanmelden en zonder dat een PKIoverheid certificaat nodig is.
-
De SOAP webservice is met name geschikt om frequent en volledig geautomatiseerd in een machine-to-machine omgeving toegang te hebben tot alle beschikbare gegevens. Hiervoor moet je je aanmelden en heb je een PKIoverheid certificaat nodig.
Blijft over de vraag: hoe zien de uitgifteverzoeken en hun antwoorden er uit om gegevens over een Milieuhygiënisch bodemonderzoek (SAD) op te vragen en wat is de structuur van de diverse uitgiftedocumenten?
1.3. Doelgroepen
Doelgroepen voor dit document zijn organisaties en personen die aan de afnamekant van de BRO opereren, waaronder bestuursorganen (bestuurders, beleidsmakers, BRO-coördinatoren) en bedrijven (ingenieurs, software-leveranciers).
1.4. Samenhang met andere documentatie
De informatievoorziening over de afname van BRO-gegevens vindt plaats op 3 niveaus.
-
Het startpunt met algemene informatie over de diverse uitgiftekanalen is het document Handreiking Afname BRO Gegevens. Dit document verwijst door naar het volgende niveau.
-
Het tweede niveau bevat algemene informatie per uitgiftekanaal (zie https://basisregistratieondergrond.nl/inhoud-bro/aanleveren-opvragen/gegevens-opvragen/):
-
De handleiding van de REST uitgifteservice is te vinden op https://www.bro-productomgeving.nl/bpo/latest/informatie-voor-softwareleveranciers/url-s-publieke-rest-services
-
Algemene informatie over de SOAP webservice is te vinden op https://basisregistratieondergrond.nl/inhoud-bro/aanleveren-opvragen/instructies/gegevens-opvragen-via-soap-webservices/
De handleiding voor het inrichten van SoapUI in het bijzonder is te vinden op https://basisregistratieondergrond.nl/inhoud-bro/aanleveren-opvragen/instructies/gegevens-opvragen-via-soap-webservices/aansluiten-demo-omgeving-soapui/
-
-
Het derde niveau is de BRO Productomgeving. Hier vindt u specifieke informatie per domein/registratieobjecttype zoals scopedocument, gegevenscatalogus en werkafspraken, storymap, berichtencatalogi voor inname en uitgifte, voorbeeldberichten voor inname en uitgifte.
Het verdient aanbeveling dat u zich eerst bekend maakt met de aangeven informatie uit de eerste 2 niveau's.
Daarna kunt u zich verdiepen in de SAD-specifieke informatie in de BRO productomgeving, waaronder de SAD gegevenscatalogus en eventuele werkafspraken en in het bijzonder dit document, de SAD berichtencatalogus uitgiftewebservice.
1.5. Leeswijzer
Hoofdstuk 2 beschrijft de algemene werking van de SAD uitgiftewebservice.
Hoofdstuk 3 beschrijft de structuur van de diverse uitgiftedocumenten.
Hoofdstuk 4 bevat een toelichting op enkele voorbeeldberichten.
Hoofdstuk 5 bevat de toegestane waarden van de enumeraties (niet-beheerde lijsten met toegestane waarden).
Hoofdstuk 6 bevat verwijzingen (URN's en URL's) naar de codelijsten (beheerde lijsten met toegestane waarden).
Hoofdstuk 7 bevat een vertaaltabel, aan de hand waarvan, gegeven de Engelstalige naam van een entiteit of een attribuut, de Nederlandse naam in de catalogus kan worden opgezocht.
1.6. Versiehistorie
|
Versie |
Datum |
Omschrijving |
|---|---|---|
|
0.2 |
21-02-2023 |
Eerste versie gebaseerd op Gegevenscatalogus 0.2. |
|
0.7 |
23-05-2023 |
Eerste versie gebaseerd op Gegevenscatalogus 0.7. Met boringen, lagen, veldmonsters en analysemonsters |
|
0.9 |
18-07-2023 |
Eerste versie gebaseerd op Gegevenscatalogus 0.9. Met boringen, lagen, veldmonsters, analysemonsters en analyses |
|
0.99 |
28-11-2023 |
Gebaseerd op Gegevens Catalogus SAD Versie 0.99 met het volledige SAD model na PUCO reacties verwerking |
|
1.0.0 |
27-6-2024 |
Gebaseerd op Gegevens Catalogus SAD Versie 1.0.0 met vastgestelde IMBRO/A Catalogus |
1.7. Contactinformatie
Algemene informatie en documentatie over de BRO kunt u vinden op https://basisregistratieondergrond.nl/.
Heeft u een vraag over de BRO? Wij staan voor u klaar om u te helpen. Voor vragen, suggesties of opmerkingen kunt contact opnemen met de BRO Servicedesk via een mail naar support@broservicedesk.nl.
Of bel ons op telefoonnummer 088 - 8664 999. Wij zijn bereikbaar op werkdagen van 8.00 tot 17.00 uur.
2. Algemene werking van de SAD uitgiftewebservice
Dit hoofdstuk beschrijft de algemene werking van de SAD uitgiftewebservice.
Paragraaf 2.1 beschrijft de operaties die de SAD uitgiftewebservice ondersteunt.
Paragraaf 2.2 beschrijft de BRO-berichten (request en response) die een rol spelen bij die operaties.
2.1. Operaties
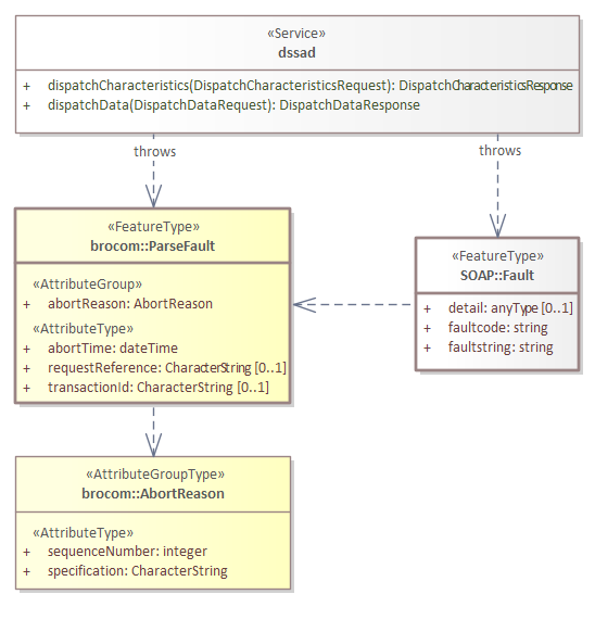
De SAD uitgiftewebservice wordt gerealiseerd als een SOAP-webservice. De onderstaande figuur beschrijft de operaties van de webservice, hun requests en hun responses.
De wsdl kan worden gedownload van https://github.com/BROprogramma/SAD/blob/main/Versie%201.0.0/SAD%20Uitwisselberichten/XSD%20en%20voorbeeld%20XML/dssad.wsdl
De SAD uitgiftewebservice ondersteunt twee soap operaties:
-
dispatchCharacteristics (uitgifte van kengegevens).
-
dispatchData (uitgifte van objectgegevens).
Een soap operatie heeft een request en een response:
-
Het DispatchCharacteristicsRequest (Verzoek tot uitgifte van kengegevens) en de DispatchCharacteristicsResponse (Bericht van verzending van kengegevens).
-
Het DispatchDataRequest (Verzoek tot uitgifte van objectgegevens) en de DispatchDataResponse (Bericht van verzending van objectgegevens).
Naast een functioneel antwoord (een bericht van verzending) kan een verzoek ook leiden tot een foutmelding:
-
SOAP:Fault (Systeemfout): als er tijdens de verwerking van het uitgifteverzoek een onverwachte fout optreedt in het BRO-systeem, dan leidt dit tot een SOAP:Fault.
-
ParseFault (Validatiefout): als de uitgiftewebservice constateert dat een uitgifteverzoek niet een welgevormd XML-bericht is of dat het niet voldoet aan de XSD-schemavalidatie, dan leidt dit tot een ParseFault.
2.2. BRO-berichten
Deze paragraaf beschrijft de verschillende BRO-berichten (request, response en foutmeldingen) die een rol spelen in de SAD uitgiftewebservice.
2.2.1. DispatchCharacteristicsRequest
Het BRO-bericht DispatchCharacteristicsRequest bevat het uitgifteverzoek tot het leveren van de in het BRO-register opgenomen kengegevens van de SAD registratieobjecten die voldoen aan bepaalde kenmerken. Het DispatchCharacteristicsRequest (Verzoek tot uitgifte van kengegevens) van de SAD uitgiftewebservice is een specialisatie van AbstractDispatchCharacteristicsRequest in de package brocommon, waaraan het het attribuut criteria (kenmerken) toevoegt met de SAD specifieke kenmerken.
De definities van de transactiegegevens staan in onderstaande tabel:
|
Naam in XML-bestand |
Nederlandse naam |
Type |
Kardinaliteit |
Definitie |
|---|---|---|---|---|
|
requestReference |
verzoekkenmerk |
CharacterString |
1..1 |
Een voor de afnemer unieke aanduiding van het uitgifteverzoek. |
|
criteria |
kenmerken |
SAD_CriteriaSet |
1..1 |
De afzonderlijke kenmerken waaraan de registratieobjecten moeten voldoen. Toelichting:
|
De criteria (kenmerken) worden gedefinieerd door het type SAD_CriteriaSet van de SAD uitgiftewebservice. De SAD_CriteriaSet (kenmerkenverzameling) is een specialisatie van CriteriaSet uit package brommon, waaraan het een aantal optionele attributen toevoegt .
De definities van de attributen van de CriteriaSet uit brocommon staan in onderstaande tabel:
|
Naam in XML-bestand |
Nederlandse naam |
Type |
Kardinaliteit |
Definitie |
|---|---|---|---|---|
|
deliveryAccountableParty |
bronhouder |
CharacterString |
0..1 |
Het KvK-nummer van de maatschappelijke activiteit van de publiekrechtelijke rechtspersoon die bronhouder is van de gegevens in de basisregistratie ondergrond. |
|
qualityRegime |
kwaliteitsregime |
Enumeration |
0..1 |
De aanduiding van de kwaliteitseis waaraan de gegevens van het registratieobject moeten voldoen. |
|
registrationPeriod |
periode van registreren |
DatePeriod |
0..1 |
Het datuminterval waarbinnen de datum van het tijdstip registratie van het registratieobject moet liggen.
|
|
correctionPeriod |
periode van corrigeren |
DatePeriod |
0..1 |
Het datuminterval waarbinnen het laatste correctietijdstip van het registratieobject moet liggen. |
|
underReview |
in onderzoek |
IndicationYesNo |
0..1 |
De aanduiding die aangeeft of het registratieobject door de registerbeheerder in onderzoek moet zijn genomen of niet. |
|
area |
begrenzing |
CharacterString |
1 |
De begrenzing van een geografisch gebied aan het aardoppervlak, in de vorm van een rechthoek of een cirkel, waarbinnen het registratieobject moet liggen. |
De definities van de attributen, die SAD_CriteriaSet uit dssad-messages.xsd toevoegt aan CriteriaSet uit brocommon, staan in onderstaande tabel:
|
Naam in XML-bestand |
Nederlandse naam |
Type |
Kardinaliteit |
Definitie |
|---|---|---|---|---|
|
reportPeriod |
rapportdatum |
DatePeriod |
0..1 |
De periode waarbinnen de datum moet liggen waarop de uitvoerder van het bodemonderzoek alle gegevens van het bodemonderzoek aan de bronhouder heeft overgedragen of in het geval van historische gegevens de datum waarop alle gegevens zijn vastgesteld. |
|
reportNumber |
rapport nummer |
Tekst |
0..1 |
Het nummer of kenmerk van het rapport waarin de resultaten van het bodemonderzoek zijn vastgelegd. |
|
identification |
SIKB-identificatie |
GUID |
0..1 |
De identificatie die het bodemonderzoek heeft binnen de informatieketen milieukwaliteit. |
2.2.2. DispatchDataRequest
Het BRO-bericht DispatchDataRequest bevat het uitgifteverzoek tot het leveren van de in het BRO-register opgenomen gegevens van een bepaald registratieobject. Daarbij wordt het registratieobject geïdentificeerd door zijn BRO-ID. Het DispatchDataRequest (Verzoek tot uitgifte van objectgegevens) van de SAD uitgiftewebservice wordt gedefinieerd in de package brocom (XSD-bestand brocommon.xsd).
De definities van de twee transactiegegevens staan in onderstaande tabel:
|
Naam in XML-bestand |
Nederlandse naam |
Type |
Kardinaliteit |
Definitie |
|---|---|---|---|---|
|
requestReference |
verzoekkenmerk |
CharacterString |
1..1 |
Een voor de afnemer unieke aanduiding van het uitgifteverzoek. |
|
broId |
BRO-ID |
RegistrationObjectCode |
1..1 |
De unieke aanduiding van het registratieobject in de Basisregistratie Ondergrond. Toelichting:
|
2.2.3. SOAP:Fault
Tijdens de uitvoering van een operatie kan er een onverwachte fout optreden in het BRO-systeem. Hiervoor kunnen verschillende oorzaken zijn, zoals het falen van bepaalde software of hardware. Deze onverwachte fouten worden beschouwd als een technische fout veroorzaakt door het BRO-systeem. De BRO stuurt dan een bericht in de vorm van een generieke SOAP:Fault (Systeemfout).
Een SOAP:Fault (Systeemfout) bestaat uit twee verplichte gegevens en één optioneel gegeven. De definities van deze gegevens staan in onderstaande tabel:
|
Naam in XML-bestand |
Nederlandse naam |
Type |
Kardinaliteit |
Definitie |
|---|---|---|---|---|
|
faultcode |
foutcode |
CharacterString |
1..1 |
Aanduiding waar de fout is opgetreden. Toelichting:
|
|
faultstring |
fouttekst |
CharacterString |
1..1 |
Summiere beschrijving van de fout. Toelichting:
|
|
detail |
details |
AnyType |
0..1 |
Aanvullende informatie over de opgetreden fout en de vermoedelijke oorzaak. Toelichting:
|
2.2.4. ParseFault
Als er fouten in het uitgifteverzoek worden gevonden tijdens de technische controle van een uitgifteverzoek, bijvoorbeeld het uitgifteverzoek is niet een welgevormd XML-bericht of het uitgifteverzoek voldoet niet aan de schemavalidatie, dan worden deze beschouwd als een softwarefout in het systeem van de data-afnemer. Het BRO-systeem stuurt dan een bericht in de vorm van een ParseFault (Validatiefout).
Het BRO-bericht ParseFault (Validatiefout) is in feite een gemodelleerde vorm van de algemene SOAP:Fault (Systeemfout), waarbij op de plek van het detail de gegevens van de ParseFault (Validatiefout) worden opgenomen. In de ParseFault (Validatiefout) zit een lijst met abortReasons (Redenen afbreken).
Dit BRO-bericht begint met een SOAP:Fault (Systeemfout), bestaande uit drie gegevens, waarin het attribuut detail het specifieke type ParseFault (Validatiefout) heeft. De definities van deze gegevens staan in onderstaande tabel:
|
Naam in XML-bestand |
Nederlandse naam |
Type |
Kardinaliteit |
Definitie |
|---|---|---|---|---|
|
faultcode |
foutcode |
CharacterString |
1..1 |
Aanduiding waar de fout is opgetreden. Toelichting:
|
|
faultstring |
fouttekst |
CharacterString |
1..1 |
Summiere beschrijving van de fout. Toelichting:
|
|
detail |
details |
ParseFault |
0..1 |
Aanvullende informatie over de opgetreden fout en de vermoedelijke oorzaak. Regel:
|
De ParseFault (Validatiefout) bestaat uit drie gegevens en een lijst met abortReasons. De definities van de gegevens van ParseFault (Validatiefout) staan in onderstaande tabel:
|
Naam in XML-bestand |
Nederlandse naam |
Type |
Kardinaliteit |
Definitie |
|---|---|---|---|---|
|
requestReference |
verzoekkenmerk |
CharacterString |
0..1 |
Een voor de dataleverancier unieke aanduiding van het uitgifteverzoek. Toelichting:
|
|
transactionId |
transactiecode |
CharacterString |
0..1 |
Een voor het BRO-systeem unieke aanduiding voor de verwerking van een innameverzoek of uitgifteverzoek. Toelichting:
|
|
abortTime |
moment van afbreken |
DateTime |
1..1 |
Tijdstip, toegekend door de webservice, waarop de verwerking van het uitgifteverzoek is afgebroken. |
|
abortReason |
reden afbreken |
AbortReason |
1..* |
Lijst met redenen waarom de verwerking van het uitgifteverzoek is afgebroken. Toelichting:
|
Iedere AbortReason (Reden afbreken) bestaat uit twee gegevens. De definities staan in onderstaande tabel:
|
Naam in XML-bestand |
Nederlandse naam |
Type |
Kardinaliteit |
Definitie |
|---|---|---|---|---|
|
sequenceNumber |
volgnummer |
Integer |
1..1 |
Een binnen deze lijst van abortReasons (redenen afbreken) uniek nummer. Toelichting:
|
|
specification |
foutmelding |
CharacterString |
1..1 |
Omschrijving van de validatie fout. |
2.2.5. DispatchCharacteristicsResponse
Onder normale omstandigheden bestaat het antwoord op een DispatchCharacteristicsRequest (Verzoek tot uitgifte van kengegevens) uit een DispatchCharacteriscticsResponse (Bericht van verzending van kengegevens). Het antwoord dispatchCharacteristicsResponse is gedefinieerd in het XSD-bestand dssad-messages.xsd. Het is een specialisatie van DispatchResponse zoals gedefinieerd in brocommon.xsd. Het voegt daaraan toe het attribuut numberOfDocuments (aantal documenten) en een lijst met dispatchDocuments (uitgiftedocumenten).
Het BRO-bericht dispatchCharacteristicsResponse kan twee betekenissen hebben:
-
Een bericht van afwijzing.
-
Een bericht van verzending van kengegevens.
Onderstaande tabel geeft weer welke gegevens onder welke omstandigheden in het BRO-bericht opgenomen zullen worden. De lijst met criterionErrors (kenmerkfouten) speelt alleen een rol bij de uitgifte van kenmerken.
|
Gegeven |
Afwijzing |
Verzending |
|---|---|---|
|
responseType |
√ |
√ |
|
requestReference |
√ |
√ |
|
rejectionTime |
√ |
|
|
dispatchTime |
|
√ |
|
rejectionReason |
√ |
|
|
criterionError |
√ |
|
|
dispatchDocument |
|
√ |
|
numberOfDocuments |
|
√ |
Onderstaande tabel bevat de definities van de gegevens van de DispatchResponse :
|
Naam in XML-bestand |
Nederlandse naam |
Type |
Kardinaliteit |
Definitie |
|---|---|---|---|---|
|
responseType |
type antwoord |
ResponseType |
1..1 |
Aanduiding van de betekenis van het antwoord. Regels:
Als het BRO-systeem het uitgifteverzoek succesvol heeft verwerkt, dan heeft het attribuutde waarde dispatch.
|
|
requestReference |
verzoekkenmerk |
CharacterString |
1..1 |
Een voor de afnemer unieke aanduiding van het uitgifteverzoek. Toelichting:
|
|
rejectionTime |
tijdstip van afwijzing |
DateTime |
0..1 |
Tijdstip, toegekend door de webservice, waarop het uitgifteverzoek is afgewezen. Regels:
|
|
dispatchTime |
tijdstip van uitgifte |
DateTime |
0..1 |
Tijdstip, toegekend door de webservice, waarop de opgevraagde gegevens zijn verzonden. Regels:
|
|
rejectionReason |
reden afwijzing |
CharacterString |
0..1 |
De reden waarom het uitgifteverzoek is afgewezen. Regels:
Als dit antwoord wordt gegeven naar aanleiding van een dispatchCharacteristicsRequest (verzoek tot uitgifte van kengegevens) en de uitgiftewebservice heeft een of meer fouten geconstateerd in het uitgifteverzoek, dan heeft dit gegeven de vaste waarde "Er zijn 1 of meer fouten geconstateerd in de kenmerken".
Als dit antwoord wordt gegeven naar aanleiding van een dispatchDataRequest (verzoek tot uitgifte van objectgegevens) en de uitgiftewebservice heeft geen registratieobject gevonden met de broId in het uitgifteverzoek, dan heeft dit gegeven de vaste waarde "Dit registratieobject bestaat niet".
|
|
criterionError |
kenmerkfout |
CriterionError |
0..* |
Lijst met foutmeldingen met betrekking tot een geconstateerde fout in de kenmerken van een uitgifteverzoek, bestaande uit een volgnummer en een omschrijving. Regels:
Toelichting:
|
Onderstaande tabel bevat de definities van de gegevens die DispatchCharacteristicsResponse uit dssad-messages.xsd toevoegt aan DispatchResponse uit brocommon:
|
Naam in XML-bestand |
Nederlandse naam |
Type |
Kardinaliteit |
Definitie |
|---|---|---|---|---|
|
numberOfDocuments |
aantal uitgiftedocumenten |
Integer |
0..1 |
Het aantal registratieobjecten dat voldoet aan de criteria (kenmerken) in het uitgifteverzoek. Regels:
|
|
dispatchDocument |
uitgiftedocument |
AbstractRegistrationObject |
0..* |
Deze lijst van uitgiftedocumenten bevat de kengegevens van de registratieobjecten die voldoen aan de criteria (kenmerken) in het uitgifteverzoek. Regels:
Een uitgiftedocument in de lijst is van het type BRO_DO als het betreffende registratieobject uit registratie is genomen. Een uitgiftedocument in de lijst is van het type SAD_C als het betreffende registratieobject niet uit registratie is genomen. Toelichting:
|
De lijst met dispatchDocuments (uitgiftedocumenten) is leeg als er geen registratieobjecten zijn gevonden die voldoen aan de criteria (kenmerken) in het dispatchCharacteristicsRequest (verzoek tot levering kengegevens).
Als er geen registratieobjecten zijn gevonden die voldoen aan de kenmerken, dan heeft het attribuut numberOfDocuments de waarde 0 en is de lijst met dispatchDocuments leeg.
Als er meer dan 2000 registratieobjecten zijn gevonden die voldoen aan de kenmerken, dan heeft het attribuut numberOfDocuments de waarde 2000 en is de lijst met dispatchDocuments beperkt tot dat aantal.
Ieder dispatchDocument (uitgiftedocument) is:
-
óf van het type dssad:SAD_C, met daarin de kengegevens van Milieuhygiënisch bodemonderzoek dat niet uit registratie is genomen,
-
óf van het type brocom:BRO_DO, met daarin de kengegevens van een registratieobject dat uit registratie is genomen.
Het type uitgiftedocument BRO_DO is een specialisatie van AbstractRegistrationObject in de package brocommon. Dit type uitgiftedocument bestaat uit de gegevens:
-
broId (BRO-ID).
-
deregistered (uit registratie genomen).
-
deregistrationTime (tijdstip uit registratie genomen)
Het type uitgiftedocument SAD_C is een specialisatie van AbstractCharacteristicsV2 in de package brocommon, wat op zijn beurt een specialisatie is van AbstractRegistrationObject. Dit type uitgiftedocument bestaat uit de gegevens:
-
reportDate (rapport:rapportdatum)
-
identification (SIKB0101-identificatie)
-
name (naam onderzoek)
-
projectType (type onderzoek)
-
asbestos (asbest onderzocht)
-
investigationReason (aanleiding onderzoek)
2.2.6. DispatchDataResponse
Onder normale omstandigheden bestaat het antwoord op een dispatchDataRequest (verzoek tot uitgifte van objectgegevens) uit een dispatchDataResponse (bericht van verzending van objectgegevens). Het antwoord DispatchDataResponse is gedefinieerd in het XSD-bestand dssad-messages.xsd. Het is een specialisatie van DispatchResponse zoals gedefinieerd in brocommon.xsd. Het voegt daaraan toe één optioneel dispatchDocument.
Het BRO-bericht dispatchDataResponse kan twee betekenissen hebben:
-
Een bericht van afwijzing.
-
Een bericht van verzending van objectgegevens.
Onderstaande tabel geeft weer welke gegevens onder welke omstandigheden in het BRO-bericht opgenomen zullen worden. De lijst met criterionErrors (kenmerkfouten) speelt geen rol bij de uitgifte van objectgegevens.
|
Gegeven |
Afwijzing |
Verzending |
|---|---|---|
|
responseType |
√ |
√ |
|
requestReference |
√ |
√ |
|
rejectionTime |
√ |
|
|
dispatchTime |
|
√ |
|
rejectionReason |
√ |
|
|
criterionError |
|
|
|
dispatchDocument |
|
√ |
Zie de voorgaande paragraaf voor de definities van de gegevens van de DispatchResponse uit brocommon.
Onderstaande tabel bevat de definities van de gegevens die DispatchDataResponse uit dssad-messages.xsd toevoegt aan DispatchResponse uit brocommon:
|
Naam in XML-bestand |
Nederlandse naam |
Type |
Kardinaliteit |
Definitie |
|---|---|---|---|---|
|
dispatchDocument |
uitgiftedocument |
AbstractRegistrationObject |
0..1 |
Het element dispatchDocument bevat de gegevens van een Milieuhygiënisch onderzoek registratieobject. Regels:
Het element dispatchDocument is afwezig als de BRO geen registratieobject bevat met het opgegegeven broId. |
3. Uitgiftedocumenten
Een uitgiftedocument bevat de gegevens van het opgevraagde registratieobject, die in het BRO-systeem geregistreerd zijn. De beschikbare gegevens zijn gedefinieerd in de catalogus.
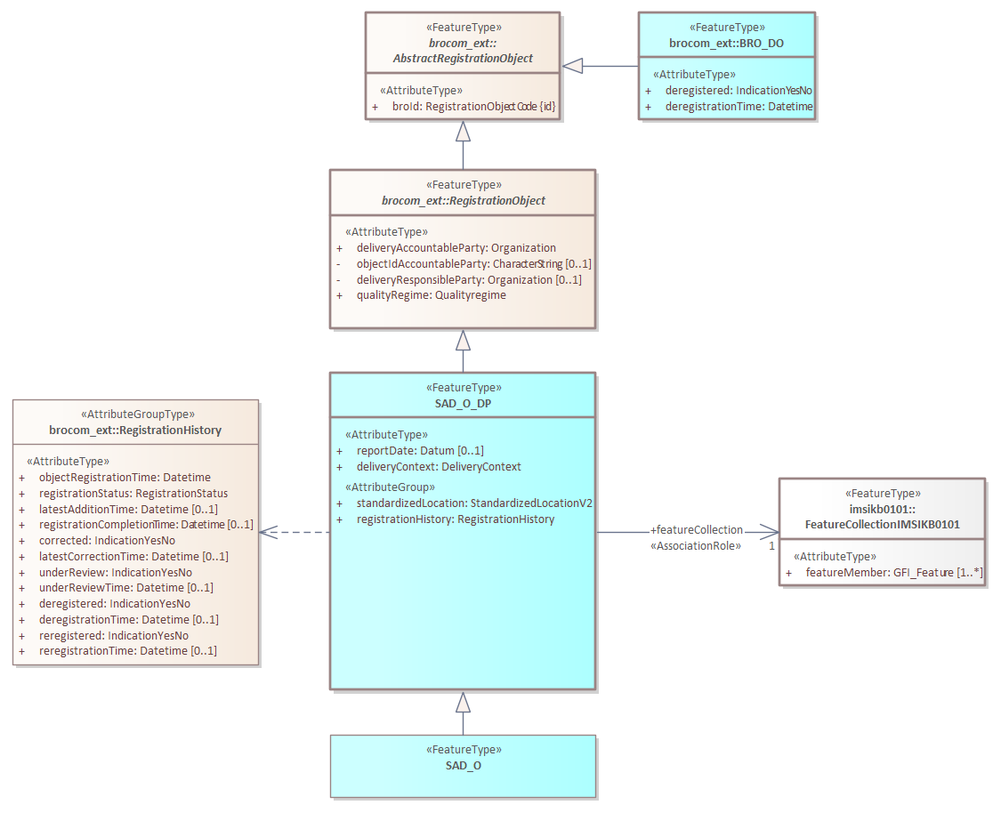
De SAD uitgiftewebservice kent drie types uitgiftedocumenten; zie onderstaande tabel. Welke verschijningsvorm wordt aangenomen, hangt af van de identiteit van de afnemer en de registratiestatus van het registratieobject.
|
Uitgiftedocument |
Wordt uitgeleverd als: |
|
|---|---|---|
|
|
Afnemer |
Registratieobject |
|
BRO_DO |
Is niet de bronhouder en/of dataleverancier. |
Uit registratie genomen. |
|
SAD_O |
Is niet de bronhouder en/of dataleverancier. |
Niet uit registratie genomen. |
|
SAD_O_DP |
Is tevens de bronhouder en/of dataleverancier. |
Ongeacht. |
Onderstaande figuur geeft de uitgiftedocumenten weer (blauwe achtergrond) inclusief de mogelijke inhoud:
Alle attributen zijn volledig gedefinieerd in de SAD gegevenscatalogus, met een implementatie via IMSIKB0101.
Het dispatchDocument (uitgiftedocument) van het type SAD_O bestaat uit dezelfde attributen als bij een SAD_O_DP, met uitzondering van de attributen met een minteken voor de naam in de figuur. Deze attributen worden uitsluitend uitgeleverd als de aanvrager tevens bronhouder en/of dataleverancier is van het opgevraagde registratieobject.
4. Voorbeeldberichten
4.1. Integrale XML-voorbeeldberichten
Integrale voorbeeldberichten zijn te vinden via de link op de pagina Milieuhygiënisch Bodemonderzoek (SAD)
4.2. XML-code snippets
Voorbeelden van een aantal algemene stukken XML-code (code snippets) zijn te vinden in het document Handreiking aanleveren BRO-gegevens
In de voorbeeldberichten op de pagina Milieuhygiënisch Bodemonderzoek (SAD) zijn inhoudelijke stukken XML-code opgenomen voor het uitwisselen van een SAD in IMSIKB0101 XML. Dit is inhoudelijk gelijk voor inname en uitgifte.
5. Enumeraties
In de BRO wordt een onderscheid gemaakt tussen beheerde waardenlijsten en niet-beheerde waardenlijsten.
In de gegevenscatalogus en de XSD-bestanden noemen we een niet-beheerde waardenlijst een enumeratie. Bij een enumeratie staat de lijst met toegestane waarden vast en kan de lijst met toegestane waarden niet veranderd worden zonder aanpassingen in de gegevenscatalogus, de berichtdefinities (XSD-bestanden) en de software (voor het maken of verwerken van een bericht).
De onderstaande tabel geeft een overzicht van de SAD-specifieke enumeraties.
-
De eerste kolom bevat de Engelstalige naam van de enumeratie, zoals deze voorkomt in de XSD-bestanden.
-
De tweede kolom bevat de Nederlandstalige naam, zoals die voorkomt in de gegevenscatalogus.
-
De derde kolom bevat de toegestane waarden, die gebruikt mogen worden in een BRO-verzoek.
-
De vierde kolom bevat een omschrijving van de toegestane waarde.
|
Type |
Naam |
Waarde |
Omschrijving |
|---|---|---|---|
|
DispatchResponseType |
berichttype bevestiging van verzending |
dispatch |
Aanduiding dat het antwoord de opgevraagde gegevens bevat. |
|
|
|
rejection |
Aanduiding dat het betreffende uitgifteverzoek is afgewezen. |
|
IndicationYesNo |
IndicatieJaNee |
ja |
|
|
|
|
nee |
|
|
IndicationYesNoUnknown |
IndicatieJaNeeOnbekend |
ja |
|
|
|
|
nee |
|
|
|
|
onbekend |
Het is niet bekend of het gegeven een waarde ja of nee heeft. |
|
QualityRegime |
Kwaliteitsregime |
IMBRO |
Kwaliteitsregime waarbij de innamewebservice tijdens het verwerken van een innameverzoek de normale (strikte) regels hanteert, zoals gedefinieerd in de gegevenscatalogus. |
|
|
|
IMBRO/A |
Kwaliteitsregime waarbij de innamewebservice tijdens het verwerken van een innameverzoek andere (minder strenge) bedrijfsregels, toegestane waarden van codelijsten en/of domeinen van gegevens toepast dan onder het (normale) IMBRO kwaliteitsregime. |
6. Codelijsten
In de BRO wordt een onderscheid gemaakt tussen beheerde waardenlijsten en niet-beheerde waardenlijsten.
In de gegevenscatalogus en de XSD-bestanden noemen we een beheerde waardenlijst een codelijst. Het domein van een codelijst is een uitbreidbare opsomming van toegestane waarden.
De onderstaande tabel geeft een overzicht van de SAD-specifieke codelijsten, voor zover deze voorkomen in een uitgiftedocument anders dan binnen de SIKB0101 compatibele feature collection.
-
De eerste kolom bevat de Engelstalige naam van de codelijst, zoals deze voorkomt in de XSD-bestanden.
-
De tweede kolom bevat de Nederlandstalige naam, zoals die voorkomt in de gegevenscatalogus en de SIKB domeintabellenservice.
-
De derde kolom bevat de URN, zoals die in een uitgiftedocument wordt opgenomen bij het XML-attribuut codeSpace. Zie Codelist (Codelijst) en de voorbeeldberichten voor nadere informatie.
-
De vierde kolom bevat een link naar de REST-service, waar de actuele lijst met de toegestane waarden is op te vragen. Het resultaat is een JSON-bericht met daarin alle waarden van de codelijst met de beschrijvingen.
De codelijsten, die voorkomen in de SIKB01010 compatibele feature collection van een uitgiftedocument, zijn hier te vinden: https://www.bro-productomgeving.nl/bpo/latest/sad-v1-0-berichtencatalogus-innamewebservice#id-(release-2.2_2024_Q1)SADv1.0Berichtencatalogusinnamewebservice-8.CodelijstenmappingBROCatalogusenSIKB0101 . Daar staat ook beschreven hoe de waarde uit een codelijst moet worden opgenomen in een XML bestand, wat bij een SIKB01010 feature collection anders is dan binnen de rest van de BRO.
|
Type |
Naam (BRO Catalogus)
|
Veldwaarde URN |
SIKB Naam & Domeintabel Link
|
|---|---|---|---|
|
CoordinateTransformation |
Coördinaattransformatie |
urn:bro:CoordinateTransformation |
|
|
DeliveryContext |
KaderAanlevering |
urn:bro:sad:InvestigationReason |
|
|
RegistrationStatus |
RegistratieStatus |
urn:bro:RegistrationStatus |
|
|
AsbestosPresence |
AsbestAanwezigheid |
urn:bro:sad:AsbestosPresence |
|
|
ProjectType |
TypeOnderzoek |
urn:bro:sad:ProjectType |
https://publiek.broservices.nl/bro/refcodes/v1/codes?version=latest&domain=urn:bro:sad:ProjectType |
|
InvestigationReason |
AanleidingOnderzoek |
urn:bro:sad:InvestigationReason |