BRO Productomgeving

EPC Berichtencatalogus uitgiftewebservice


Dit document beschrijft het afnemen van gegevens van een mijnbouwconstructie (EPC). De inhoud zal definitief gemaakt worden nadat de EPC innameservices zijn gerealiseerd, op een nader te bepalen releasedatum.

1. Inleiding

1.1. Voorwoord

Betrouwbare en toegankelijke informatie over de samenstelling en opbouw van de ondergrond is van groot belang voor een dichtbevolkt land als het onze. Het helpt overheden, bedrijven en burgers om op feiten gebaseerde beslissingen te nemen over het gebruik van de ondergrond, bijvoorbeeld in verband met bereikbaarheid, waterveiligheid, warmte- en koudeopslag, aardgasproductie en de winning van aardwarmte. Ook voorkomen we zo dat informatie dubbel moet worden ingewonnen omdat het niet centraal is geregistreerd.

Het verzamelen, beschikbaar stellen, en gebruiken van al deze informatie is sinds september 2015 wettelijk vastgelegd in de Basisregistratie Ondergrond (BRO). Op 1 januari 2018 is het eerste deel van de Wet BRO in werking getreden, op 1 januari 2020 het tweede deel, op 1 januari c.q. 1 juli 2021 het derde deel en op 1 januari c.q. 1 juli 2022 het vierde deel.

Omdat de BRO een onderdeel is van het Stelsel van Basisregistraties, zijn verplichtingen met betrekking tot aanlevering, gebruik, terugmelding en onderzoek in de werkprocessen van overheidsorganisaties opgenomen in de Wet BRO. De BRO-gegevens worden centraal geregistreerd in de Landelijke Voorziening BRO (LV-BRO).

1.2. Doelstelling

Het document Handreiking Afname BRO Gegevens beschrijft via welke uitgiftekanalen BRO-gegevens geraadpleegd of gedownload kunnen worden en welke functionele en technische mogelijkheden deze kanalen bieden. Onder de noemer 'BRO uitgifte API' vallen dan in het bijzonder de 'REST uitgifteservice' en de 'SOAP webservice'. Functioneel gezien lijken deze twee uitgifteservices veel op elkaar.

  • De REST service is met name handig om als software ontwikkelaar 'incidenteel even snel en alleen publieke gegevens' op te halen uit de LV-BRO, zonder dat je je eerst moet aanmelden en zonder dat een PKIoverheid certificaat nodig is.

  • De SOAP webservice is met name geschikt om frequent en volledig geautomatiseerd in een machine-to-machine omgeving toegang te hebben tot alle beschikbare gegevens. Hiervoor moet je je aanmelden en heb je een PKIoverheid certificaat nodig.

Blijft over de vraag: hoe zien de uitgifteverzoeken en hun antwoorden er uit om gegevens over een Mijnbouwconstructie (EPC) op te vragen en wat is de structuur van de diverse uitgiftedocumenten?

1.3. Doelgroepen

Doelgroepen voor dit document zijn organisaties en personen die aan de afnamekant van de BRO opereren, waaronder bestuursorganen (bestuurders, beleidsmakers, BRO-coördinatoren) en bedrijven (ingenieurs, software-leveranciers).

1.4. Samenhang met andere documentatie

De informatievoorziening over de afname van BRO-gegevens vindt plaats op 3 niveaus.

  1. Het startpunt met algemene informatie over de diverse uitgiftekanalen is het document Handreiking Afname BRO Gegevens. Dit document verwijst door naar het volgende niveau.

  2. Het tweede niveau bevat algemene informatie per uitgiftekanaal (zie https://basisregistratieondergrond.nl/inhoud-bro/aanleveren-opvragen/gegevens-opvragen/):

    1. De handleiding van de REST uitgifteservice is te vinden op https://www.bro-productomgeving.nl/bpo/latest/informatie-voor-softwareleveranciers/url-s-publieke-rest-services

    2. Algemene informatie over de SOAP webservice is te vinden op https://basisregistratieondergrond.nl/inhoud-bro/aanleveren-opvragen/instructies/gegevens-opvragen-via-soap-webservices/
      De handleiding voor het inrichten van SoapUI in het bijzonder is te vinden op https://basisregistratieondergrond.nl/inhoud-bro/aanleveren-opvragen/instructies/gegevens-opvragen-via-soap-webservices/aansluiten-demo-omgeving-soapui/

  3. Het derde niveau is de BRO Productomgeving. Hier vindt u specifieke informatie per domein/registratieobjecttype zoals scopedocument, gegevenscatalogus en werkafspraken, storymap, berichtencatalogi voor inname en uitgifte, voorbeeldberichten voor inname en uitgifte.

Het verdient aanbeveling dat u zich eerst bekend maakt met de aangeven informatie uit de eerste 2 niveau's.

Daarna kunt u zich verdiepen in de EPC-specifieke informatie in de BRO productomgeving, waaronder de EPC gegevenscatalogus en eventuele werkafspraken en in het bijzonder dit document, de EPC berichtencatalogus uitgiftewebservice.

1.5. Leeswijzer

Hoofdstuk 2 beschrijft de algemene werking van de EPC uitgiftewebservice.

Hoofdstuk 3 beschrijft de structuur van de diverse uitgiftedocumenten.

Hoofdstuk 4 bevat een toelichting op enkele voorbeeldberichten.

Hoofdstuk 5 bevat de toegestane waarden van de enumeraties (niet-beheerde lijsten met toegestane waarden).

Hoofdstuk 6 bevat verwijzingen (URN's en URL's) naar de codelijsten (beheerde lijsten met toegestane waarden).

Hoofdstuk 7 bevat een vertaaltabel, aan de hand waarvan, gegeven de Engelstalige naam van een entiteit of een attribuut, de Nederlandse naam in de catalogus kan worden opgezocht.

1.6. Versiehistorie

Versie

Datum

Omschrijving

1.0.0

08-11-2021

Eerste versie.

1.0.1

20-02-2023

3. Attribuut sourceDocument (brondocument) toegevoegd aan Event bij de verschillende types uitgiftedocumenten.

1.1.0

28-09-2023

Attribuut constructionElementKind (soort constructie element) toegevoegd aan Event (Gebeurtenis).

1.2.0

03-07-2024 

Attributen drillingStartDate en drillingEndDate in EPC_Criteriaset vervangen door boreholeSegmentDrillingStartPeriod en boreholeSegmentDrillingEndPeriod


1.7. Contactinformatie

Algemene informatie en documentatie over de BRO kunt u vinden op https://basisregistratieondergrond.nl/.

Heeft u een vraag over de BRO? Wij staan voor u klaar om u te helpen. Voor vragen, suggesties of opmerkingen kunt contact opnemen met de BRO Servicedesk via een mail naar support@broservicedesk.nl.

Of bel ons op telefoonnummer 088 - 8664 999. Wij zijn bereikbaar op werkdagen van 8.00 tot 17.00 uur.

2. Algemene werking van de EPC uitgiftewebservice

Dit hoofdstuk beschrijft de algemene werking van de EPC uitgiftewebservice.

Paragraaf 2.1 beschrijft de operaties die de EPC uitgiftewebservice ondersteunt.

Paragraaf 2.2 beschrijft de BRO-berichten (request en response) die een rol spelen bij die operaties.

2.1. Operaties

De EPC uitgiftewebservice wordt gerealiseerd als een SOAP-webservice. De onderstaande figuur beschrijft de operaties van de webservice, hun requests en hun responses.

image2021-11-23_15-8-6.png

De wsdl kan worden gedowload van https://schema.broservices.nl/dsepc-v1.0.wsdl

De EPC uitgiftewebservice ondersteunt twee soap operaties:

  • dispatchCharacteristics (uitgifte van kengegevens).

  • dispatchData (uitgifte van objectgegevens).

Een soap operatie heeft een request en een response:

  • Het DispatchCharacteristicsRequest (Verzoek tot uitgifte van kengegevens) en de DispatchCharacteristicsResponse (Bericht van verzending van kengegevens).

  • Het DispatchDataRequest (Verzoek tot uitgifte van objectgegevens) en de DispatchDataResponse (Bericht van verzending van objectgegevens).

Naast een functioneel antwoord (een bericht van verzending) kan ieder verzoek ook leiden tot een foutmelding:

  • SOAP:Fault (Systeemfout): als er tijdens de verwerking van het uitgifteverzoek een onverwachte fout optreedt in het BRO-systeem, dan leidt dit tot een SOAP:Fault.

  • ParseFault (Validatiefout): als de uitgiftewebservice constateert dat een uitgifteverzoek niet een welgevormd XML-bericht is of dat het niet voldoet aan de XSD-schemavalidatie, dan leidt dit tot een ParseFault.

2.2. BRO-berichten

Deze paragraaf beschrijft de vier verschillende BRO-berichten (requests en responses) die een rol spelen in de EPC uitgiftewebservice.

2.2.1. DispatchCharacteristicsRequest

Het BRO-bericht DispatchCharacteristicsRequest bevat het uitgifteverzoek tot het leveren van de in het BRO-register opgenomen kengegevens van de EPC registratieobjecten die voldoen aan bepaalde kenmerken. Het DispatchCharacteristicsRequest (Verzoek tot uitgifte van kengegevens) van de EPC uitgiftewebservice is een specialisatie van AbstractDispatchCharacteristicsRequest in de package brocommon, waaraan het het attribuut criteria (kenmerken) toevoegt met de EPC specifieke kenmerken.

image2021-11-23_15-9-7.png


De definities van de transactiegegevens staan in onderstaande tabel:

Naam in XML-bestand

Nederlandse naam

Type

Kardinaliteit

Definitie

requestReference

verzoekkenmerk

CharacterString

1..1

Een voor de afnemer unieke aanduiding van het uitgifteverzoek.

criteria

kenmerken

EPC_CriteriaSet

1..1

De afzonderlijke kenmerken waaraan de registratieobjecten moeten voldoen.

Toelichting:
Bijna alle kenmerken worden in de gegevenscatalogus gedefinieerd als attribuut, met als enige verschil dat meeste kenmerken een kardinaliteit 0..1 hebben, zodat de gebruiker de keuzevrijheid heeft welke attributen optreden als kenmerk.


De criteria (kenmerken) worden gedefinieerd door het type EPC_CriteriaSet van de EPC uitgiftewebservice. De EPC_CriteriaSet (kenmerkenverzameling) is een specialisatie van CriteriaSet uit package brommon, waaraan het een aantal optionele attributen toevoegt.

EPC dispatchCharacteristicsRequest.png


De definities van de attributen van de CriteriaSet uit brocommon staan in onderstaande tabel:

Naam in XML-bestand

Nederlandse naam

Type

Kardinaliteit

Definitie

deliveryAccountableParty

bronhouder

CharacterString

0..1

Het KvK-nummer van de maatschappelijke activiteit van de publiekrechtelijke rechtspersoon die bronhouder is van de gegevens in de basisregistratie ondergrond.

qualityRegime

kwaliteitsregime

Enumeration

0..1

De aanduiding van de kwaliteitseis waaraan de gegevens van het registratieobject moeten voldoen.

registrationPeriod

periode van registreren

DatePeriod

0..1

Het datuminterval waarbinnen de datum van het tijdstip registratie van het registratieobject moet liggen.


correctionPeriod

periode van corrigeren

DatePeriod

0..1

Het datuminterval waarbinnen het laatste correctietijdstip van het registratieobject moet liggen.

underReview

in onderzoek

IndicationYesNo

0..1

De aanduiding die aangeeft of het registratieobject door de registerbeheerder in onderzoek moet zijn genomen of niet.

area

begrenzing

CharacterString

1

De begrenzing van een geografisch gebied aan het aardoppervlak, in de vorm van een rechthoek of een cirkel, waarbinnen het registratieobject moet liggen.


De definities van de attributen, die EPC_CriteriaSet uit dsepc-messages.xsd toevoegt aan CriteriaSet uit brocommon, staan in onderstaande tabel:

Naam in XML-bestand

Nederlandse naam

Type

Kardinaliteit

Definitie

miningConstructionKind

soort mijnbouwconstructie

MiningConstructionKind

0..1

Het soort mijnbouwconstructie.

operationalAreaFilter

filter gemijnd gebied

OperationalAreaFilter

0..1

Duiding van het soort mijnbouwconstructie of constructie element waarvan de geometrieën moeten vallen binnen de opgegeven Area (begrenzing).

legalStatus

wettelijke status

LegalStatus

0..1

De status van een mijnbouwconstructie op basis van de mijnbouwwetgeving.

purpose

boringdoel

MiningActivity

0..1

Het oorspronkelijke doel waarvoor het boortraject is aangelegd.

boreholeSegmentDrillingStartPeriod

periode van start aanleg boortraject

DatePeriod

0..1

Het datuminterval waarbinnen de datum, die het begin aangeeft van de periode dat het boortraject is aangelegd, ligt.

boreholeSegmentDrillingEndPeriod

periode van einde aanleg boortraject

DatePeriod

0..1

Het datuminterval waarbinnen de datum, die het einde aangeeft van de periode dat het boortraject is aangelegd, ligt.

explorationProductionLicence

mijnbouwwetvergunning

Registratieobjectcode

0..1

De identificatie van een mijnbouwwetvergunning in de registratie ondergrond.


2.2.2. DispatchDataRequest

Het BRO-bericht DispatchDataRequest bevat het uitgifteverzoek tot het leveren van de in het BRO-register opgenomen gegevens van een bepaald registratieobject. Daarbij wordt het registratieobject geïdentificeerd door zijn BRO-ID. Het DispatchDataRequest (Verzoek tot uitgifte van objectgegevens) van de EPC uitgiftewebservice is een specialisatie van DispatchDataRequest in de package brocommon, waaraan het het attribuut dataToBeDelivered (te leveren gegevens) toevoegt.

image2021-11-23_15-9-57.png


De definities van de drie transactiegegevens (uit brocommon en uit dsepc) staan in onderstaande tabel:

Naam in XML-bestand

Nederlandse naam

Type

Kardinaliteit

Definitie

requestReference

verzoekkenmerk

CharacterString

1..1

Een voor de afnemer unieke aanduiding van het uitgifteverzoek.

broId

BRO-ID

RegistrationObjectCode

1..1

De unieke aanduiding van het registratieobject in de Basisregistratie Ondergrond.

Toelichting:
De registratieobjectcode van een mijnbouwconstructie bestaat uit de drie hoofdletters EPC, gevolgd door een code van 12 cijfers inclusief eventuele voorloopnullen. Voorbeeld: EPC000000123456.

dataToBeDelivered

te leveren gegevens

DataToBeDelivered

1

Aanduiding welke gegevens over het registratieobject worden opgevraagd: alleen de actuele gegevens of de volledige materiële geschiedenis.


Het gegeven dataToBeDelivered (te leveren gegevens) geeft aan welke gegevens over het registratieobject worden opgevraagd. Zie onderstaande tabel voor de lijst met toegestane waarden en hun betekenis:

Waarde

Omschrijving

actueel

Alleen de actuele gegevens (present object data) worden opgevraagd.

actueelHistorisch

De actuele en historische gegevens (past and present object data) worden opgevraagd.


2.2.3. SOAP:Fault

Tijdens de uitvoering van een operatie kan er een onverwachte fout optreden in het BRO-systeem. Hiervoor kunnen verschillende oorzaken zijn, zoals het falen van bepaalde software of hardware. Deze onverwachte fouten worden beschouwd als een technische fout veroorzaakt door het BRO-systeem. De BRO stuurt dan een bericht in de vorm van een generieke SOAP:Fault (Systeemfout).

image2021-11-23_15-10-37.png

Een SOAP:Fault (Systeemfout) bestaat uit twee verplichte gegevens en één optioneel gegeven. De definities van deze gegevens staan in onderstaande tabel:

Naam in XML-bestand

Nederlandse naam

Type

Kardinaliteit

Definitie

faultcode

foutcode

CharacterString

1..1

Aanduiding waar de fout is opgetreden.

Toelichting:
Vaste waarde “soap:Server”.

faultstring

fouttekst

CharacterString

1..1

Summiere beschrijving van de fout.

Toelichting:
Vaste waarde “Er is een fout in het BRO-systeem geconstateerd”.

detail

details

AnyType

0..1

Aanvullende informatie over de opgetreden fout en de vermoedelijke oorzaak.

Toelichting:
Het gegeven kan een simpele waarde hebben, b.v. tekst, of een samengestelde waarde.


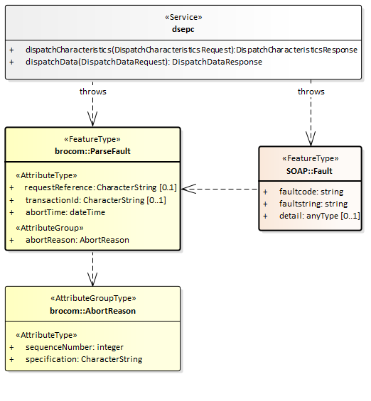
2.2.4. ParseFault

Als er fouten in het uitgifteverzoek worden gevonden tijdens de technische controle van een uitgifteverzoek, bijvoorbeeld het uitgifteverzoek is niet een welgevormd XML-bericht of het uitgifteverzoek voldoet niet aan de schemavalidatie, dan worden deze beschouwd als een softwarefout in het systeem van de data-afnemer. Het BRO-systeem stuurt dan een bericht in de vorm van een ParseFault (Validatiefout).

Het BRO-bericht ParseFault (Validatiefout) is in feite een gemodelleerde vorm van de algemene SOAP:Fault (Systeemfout), waarbij op de plek van het detail de gegevens van de ParseFault (Validatiefout) worden opgenomen. In de ParseFault (Validatiefout) zit een lijst met abortReasons (Redenen afbreken).

image2021-11-23_15-10-51.png

Dit BRO-bericht begint met een SOAP:Fault (Systeemfout), bestaande uit drie gegevens, waarin het attribuut detail het specifieke type ParseFault (Validatiefout) heeft. De definities van deze gegevens staan in onderstaande tabel:

Naam in XML-bestand

Nederlandse naam

Type

Kardinaliteit

Definitie

faultcode

foutcode

CharacterString

1..1

Aanduiding waar de fout is opgetreden.

Toelichting:
Vaste waarde “soap:Client”.

faultstring

fouttekst

CharacterString

1..1

Summiere beschrijving van de fout.

Toelichting:
Vaste waarde “Het verzoek voldoet niet aan het schema”.

detail

details

ParseFault

0..1

Aanvullende informatie over de opgetreden fout en de vermoedelijke oorzaak.

Regel:
Het gegeven is aanwezig bij een softwarefout. Het type van het gegeven is ParseFault (Validatiefout).


De ParseFault (Validatiefout) bestaat uit drie gegevens en een lijst met abortReasonsDe definities van de gegevens van ParseFault (Validatiefout) staan in onderstaande tabel:

Naam in XML-bestand

Nederlandse naam

Type

Kardinaliteit

Definitie

requestReference

verzoekkenmerk

CharacterString

0..1

Een voor de dataleverancier unieke aanduiding van het uitgifteverzoek.

Toelichting:
Waarde overgenomen uit het request. Dit gegeven is optioneel omdat de softwarefout geconstateerd kan worden voordat het BRO-systeem het uitgifteverzoek heeft kunnen lezen.

transactionId

transactiecode

CharacterString

0..1

Een voor het BRO-systeem unieke aanduiding voor de verwerking van een innameverzoek of uitgifteverzoek.

Toelichting:
Waarde toegekend door het transactieregister. Dit gegeven is optioneel omdat de softwarefout geconstateerd kan worden voordat het BRO-systeem een transactie heeft kunnen aanmaken.

abortTime

moment van afbreken

DateTime

1..1

Tijdstip, toegekend door de webservice, waarop de verwerking van het uitgifteverzoek is afgebroken.

abortReason

reden afbreken

AbortReason

1..*

Lijst met redenen waarom de verwerking van het uitgifteverzoek is afgebroken.

Toelichting:
Om praktische redenen wordt de lijst beperkt tot maximaal 99 redenen.


Iedere AbortReason (Reden afbreken) bestaat uit twee gegevens. De definities staan in onderstaande tabel:

Naam in XML-bestand

Nederlandse naam

Type

Kardinaliteit

Definitie

sequenceNumber

volgnummer

Integer

1..1

Een binnen deze lijst van abortReasons (redenen afbreken) uniek nummer.

Toelichting:
Numerieke waarde bedoelt om de lijst met foutmeldingen te kunnen sorteren.

specification

foutmelding

CharacterString

1..1

Omschrijving van de validatie fout.


2.2.5. DispatchCharacteristicsResponse

Onder normale omstandigheden bestaat het antwoord op een DispatchCharacteristicsRequest (Verzoek tot uitgifte van kengegevens) uit een DispatchCharacteriscticsResponse (Bericht van verzending van kengegevens). Het antwoord dispatchCharacteristicsResponse is gedefinieerd in het XSD-bestand dsepc-messages.xsd. Het is een specialisatie van DispatchResponse zoals gedefinieerd in brocommon.xsd. Het voegt daaraan toe het attribuut numberOfDocuments (aantal documenten) en een lijst met dispatchDocuments (uitgiftedocumenten).

image2021-11-23_15-12-20.png

Het BRO-bericht dispatchCharacteristicsResponse kan twee betekenissen hebben:

  • Een bericht van afwijzing.

  • Een bericht van verzending van kengegevens.

Onderstaande tabel geeft weer welke gegevens onder welke omstandigheden in het BRO-bericht opgenomen zullen worden. De lijst met criterionErrors (kenmerkfouten) speelt alleen een rol bij de uitgifte van kenmerken.

Gegeven

Afwijzing

Verzending

responseType

requestReference

rejectionTime


dispatchTime


rejectionReason


criterionError


dispatchDocument



Onderstaande tabel bevat de definities van de gegevens van de DispatchResponse:

Naam in XML-bestand

Nederlandse naam

Type

Kardinaliteit

Definitie

responseType

type antwoord

ResponseType

1..1

Aanduiding van de betekenis van het antwoord.

Regels:
Als het BRO-systeem een semantische fout heeft geconstateerd in één of meer waarden van de attributen van de criteria (kenmerken) in het uitgifteverzoek, dan heeft het attribuut de waarde rejection.

Als het BRO-systeem het uitgifteverzoek succesvol heeft verwerkt, dan heeft het attribuutde waarde dispatch.

requestReference

verzoekkenmerk

CharacterString

1..1

Een voor de afnemer unieke aanduiding van het uitgifteverzoek.

Toelichting:
Waarde overgenomen uit het request.

rejectionTime 

tijdstip van afwijzing

DateTime

0..1

Tijdstip, toegekend door de webservice, waarop het uitgifteverzoek is afgewezen.

Regels:
Dit gegeven is alleen aanwezig als het gegeven responseType de waarde 'rejection' heeft.

dispatchTime 

tijdstip van uitgifte

DateTime

0..1

Tijdstip, toegekend door de webservice, waarop de opgevraagde gegevens zijn verzonden.

Regels:
Dit gegeven is alleen aanwezig als het gegeven responseType de waarde 'dispatch' heeft.

rejectionReason 

reden afwijzing

CharacterString

0..1

De reden waarom het uitgifteverzoek is afgewezen.

Regels:
Dit gegeven is alleen aanwezig als het gegeven responseType de waarde 'rejection' heeft.

Als dit antwoord wordt gegeven naar aanleiding van een dispatchCharacteristicsRequest (verzoek tot uitgifte van kengegevens) en de uitgiftewebservice heeft een of meer fouten geconstateerd in het uitgifteverzoek, dan heeft dit gegeven de vaste waarde "Er zijn 1 of meer fouten geconstateerd in de kenmerken".

Als dit antwoord wordt gegeven naar aanleiding van een dispatchDataRequest (verzoek tot uitgifte van objectgegevens) en de uitgiftewebservice heeft geen registratieobject gevonden met de broId in het uitgifteverzoek, dan heeft dit gegeven de vaste waarde "Dit registratieobject bestaat niet".

criterionError 

kenmerkfout

CriterionError 

0..*

Lijst met foutmeldingen met betrekking tot een geconstateerde fout in de kenmerken van een uitgifteverzoek, bestaande uit een volgnummer en een omschrijving.

Regels:
Deze lijst is niet aanwezig als het gegeven responseType de waarde 'dispatch' heeft.

Toelichting:
Om praktische redenen is de lijst beperkt tot maximaal 99 elementen.


Onderstaande tabel bevat de definities van de gegevens die DispatchCharacteristicsResponse uit dsepc-messages.xsd toevoegt aan DispatchResponse uit brocommon:

Naam in XML-bestand

Nederlandse naam

Type

Kardinaliteit

Definitie

numberOfDocuments

aantal uitgiftedocumenten

Integer

0..1

Het aantal registratieobjecten dat voldoet aan de criteria (kenmerken) in het uitgifteverzoek.

Regels:
Dit gegeven is alleen aanwezig als het gegeven responseType de waarde 'dispatch' heeft.

dispatchDocument

uitgiftedocument

AbstractRegistrationObject

0..*

Deze lijst van uitgiftedocumenten bevat de kengegevens van de registratieobjecten die voldoen aan de criteria (kenmerken) in het uitgifteverzoek.

Regels:
Deze lijst is alleen aanwezig als het gegeven responseType de waarde 'dispatch' heeft.

Een uitgiftedocument in de lijst is van het type BRO_DO als het betreffende registratieobject uit registratie is genomen. 

Een uitgiftedocument in de lijst is van het type EPC_C als het betreffende registratieobject niet uit registratie is genomen. 

Toelichting:
Om praktische redenen is de lijst beperkt tot maximaal 2000 uitgiftedocumenten.


De lijst met dispatchDocuments (uitgiftedocumenten) is leeg als er geen registratieobjecten zijn gevonden die voldoen aan de criteria (kenmerken) in het dispatchCharacteristicsRequest (verzoek tot levering kengegevens).

Als er geen registratieobjecten zijn gevonden die voldoen aan de kenmerken, dan heeft het attribuut numberOfDocuments de waarde 0 en is de lijst met dispatchDocuments leeg.

Als er meer dan 2000 registratieobjecten zijn gevonden die voldoen aan de kenmerken, dan heeft het attribuut numberOfDocuments de waarde 2000 en is de lijst met dispatchDocuments beperkt tot dat aantal.

Ieder dispatchDocument (uitgiftedocument) is:

  • óf van het type dsepc:EPC_C, met daarin de kengegevens van een mijnbouwconstructie dat niet uit registratie is genomen,

  • óf van het type brocom:BRO_DO, met daarin de kengegevens van een registratieobject dat uit registratie is genomen.

image2021-12-10_11-25-31.png


Het type uitgiftedocument BRO_DO is een specialisatie van AbstractRegistrationObject in de package brocommon. Dit type uitgiftedocument bestaat uit de gegevens:

  • broId (BRO-ID).

  • deregistered (uit registratie genomen).

  • deregistrationTime (tijdstip uit registratie genomen)

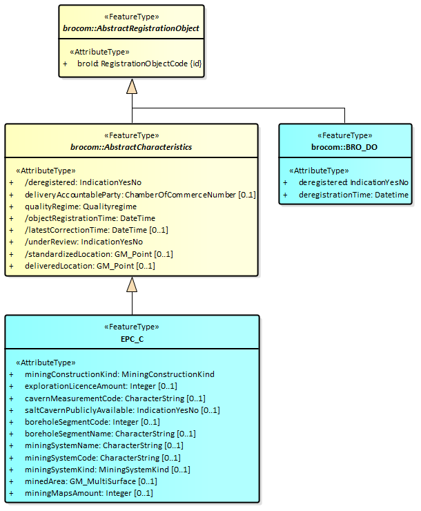
Het type uitgiftedocument EPC_C uit dsepc-messages.xsd is een specialisatie van AbstractCharacteristics in de package brocommon, wat op zijn beurt een specialisatie is van AbstractRegistrationObject.

  • Het attribuut miningConstructionKind (soort mijnbouwconstructie) wordt gevuld met het naam van het subtype van het registratieobject.

  • Het attribuut explorationLicenceAmount (aantal mijnbouwwetvergunningen) wordt gevuld met het aantal aan het registratieobject gerelateerde mijnbouwwetvergunningen.

  • Het attribuut miningMapsAmount (aantal mijnkaarten) wordt gevuld met het aantal mijnkaarten waarop het mijnstelsel is weergegeven.

2.2.6. DispatchDataResponse

Onder normale omstandigheden bestaat het antwoord op een dispatchDataRequest (verzoek tot uitgifte van objectgegevens) uit een dispatchDataResponse (bericht van verzending van objectgegevens). Het antwoord DispatchDataResponse is gedefinieerd in het XSD-bestand dsepc-messages.xsd. Het is een specialisatie van DispatchResponse zoals gedefinieerd in brocommon.xsd. Het voegt daaraan toe een optioneel dispatchDocument.

image2021-11-23_15-13-35.png

Het BRO-bericht dispatchDataResponse kan twee betekenissen hebben:

  • Een bericht van afwijzing.

  • Een bericht van verzending van objectgegevens.

Onderstaande tabel geeft weer welke gegevens onder welke omstandigheden in het BRO-bericht opgenomen zullen worden. De lijst met criterionErrors (kenmerkfouten) speelt alleen een rol bij de uitgifte van kenmerken en dus niet bij de uitgifte van objectgegevens.

Gegeven

Afwijzing

Verzending

responseType

requestReference

rejectionTime


dispatchTime


rejectionReason


criterionError



dispatchDocument



Zie de voorgaande paragraaf voor de definities van de gegevens van de DispatchResponse uit brocommon.

Onderstaande tabel bevat de definities van de gegevens die DispatchDataResponse uit dsepc-messages.xsd toevoegt aan DispatchResponse uit brocommon:

Naam in XML-bestand

Nederlandse naam

Type

Kardinaliteit

Definitie

dispatchDocument

uitgiftedocument

AbstractRegistrationObject

0..1

Het element dispatchDocument bevat de gegevens van een EPC mijnbouwconstructie registratieobject.

Regels:
Het element dispatchDocument is alleen aanwezig als het gegeven responseType de waarde 'dispatch' heeft.

Het element dispatchDocument is afwezig als de BRO geen registratieobject bevat met het opgegegeven broId.

Het element dispatchDocument is van het type EPC_PO_DP_xxx of van het type EPC_PO_xxx als in het betreffende dispatchDataRequest het attribuut dataToBeDelivered de waarde 'actueel' heeft.

Het element dispatchDocument is van het type EPC_PPO_DP_xxx of van het type EPC_PPO_xxx als in het betreffende dispatchDataRequest het attribuut dataToBeDelivered de waarde 'actueelHistorisch' heeft.

Toelichting:
Vanwege het polymorfe karakter is het type óf een BRO_DO uit de package brocom, óf een van de EPC_PO_DP_xxx varianten, óf een vande EPC_PO_xxx varianten, óf een  van de EPC_PPO_DP_xxx varianten, óf een van de EPC_PPO_xxx varianten uit de package dsepc. Deze 13 types hebben allen als gemeenschappelijke vader het type AbstractRegistrationObject uit de package brocom.


3. Uitgiftedocumenten

Een uitgiftedocument bevat de gegevens van het opgevraagde registratieobject, die in het BRO-systeem geregistreerd zijn. De beschikbare gegevens zijn gedefinieerd in de catalogus.

De EPC uitgiftewebservice kent dertien types uitgiftedocumenten; zie onderstaande tabel. Welke type wordt uitgeleverd hangt af van de opgevraagde gegevens (zie het gegeven dataToBeDelivered (te leveren gegevens) in het DispatchDataRequest), de identiteit van de afnemer, de registratiestatus van het registratieobject en welke specialisatie van AbstractMiningConsrtruction (Mijnbouwconstructie) het registratieobject is.

Uitgiftedocument

Wordt uitgeleverd als:


Afnemer

Registratieobject

dataToBeDelivered

type

BRO_DO

Is niet de bronhouder en/of dataleverancier.

Uit registratie genomen.

Ongeacht

Ongeacht

EPC_PO_Borehole

Is niet de bronhouder en/of dataleverancier.

Niet uit registratie genomen.

actueel

Borehole (Boorgat)

EPC_PO_MiningSystem

Is niet de bronhouder en/of dataleverancier.

Niet uit registratie genomen.

actueel

MiningSystem (Mijnstelsel)

EPC_PO_SaltCavern

Is niet de bronhouder en/of dataleverancier.

Niet uit registratie genomen.

actueel

SaltCavern (Zoutcaverne)

EPC_PO_DP_Borehole

Is tevens de bronhouder en/of dataleverancier.

Ongeacht.

actueel

Borehole (Boorgat)

EPC_PO_DP_MiningSystem

Is tevens de bronhouder en/of dataleverancier.

Ongeacht.

actueel

MiningSystem (Mijnstelsel)

EPC_PO_DP_SaltCavern

Is tevens de bronhouder en/of dataleverancier.

Ongeacht.

actueel

SaltCavern (Zoutcaverne)

EPC_PPO_Borehole

Is niet de bronhouder en/of dataleverancier.

Niet uit registratie genomen.

actueelHistorisch

Borehole (Boorgat)

EPC_PPO_MiningSystem

Is niet de bronhouder en/of dataleverancier.

Niet uit registratie genomen.

actueelHistorisch

MiningSystem (Mijnstelsel)

EPC_PPO_SaltCavern

Is niet de bronhouder en/of dataleverancier.

Niet uit registratie genomen.

actueelHistorisch

SaltCavern (Zoutcaverne)

EPC_PPO_DP_Borehole

Is tevens de bronhouder en/of dataleverancier.

Ongeacht.

actueelHistorisch

Borehole (Boorgat)

EPC_PPO_DP_MiningSystem

Is tevens de bronhouder en/of dataleverancier.

Ongeacht.

actueelHistorisch

MiningSystem (Mijnstelsel)

EPC_PPO_DP_SaltCavern

Is tevens de bronhouder en/of dataleverancier.

Ongeacht.

actueelHistorisch

SaltCavern (Zoutcaverne)


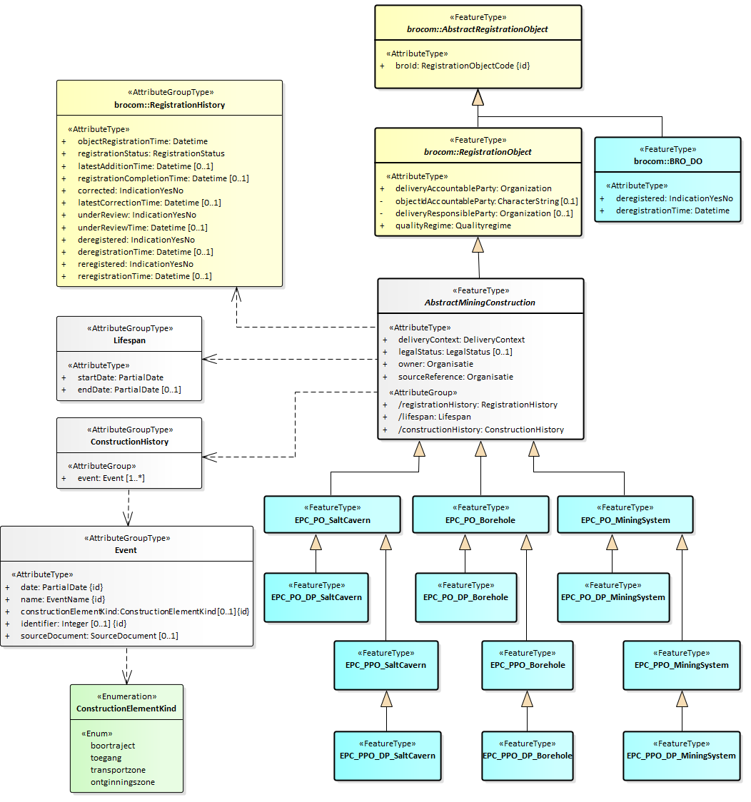
Onderstaande figuur geeft de uitgiftedocumenten (blauwe achtergrond) weer inclusief de mogelijke inhoud:

image2023-9-28_12-45-44.png


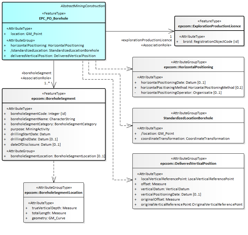
Als de mijnbouwconstructie een boorgat is, dan bestaan de EPC_xxx_Borehole uitgiftedocumenten naast de bovenstaande attributen en gegevensgroepen uit:

image2021-11-29_8-36-9.png


Als de mijnbouwconstructie een mijnstelsel is, dan bestaan de EPC_xxx_MiningSystem uitgiftedocumenten naast de bovenstaande attributen en gegevensgroepen uit:

image2021-12-13_8-43-41.png


Als de mijnbouwconstructie een zoutcaverne is, dan bestaan de EPC_xxx_SaltCavern uitgiftedocumenten naast de bovenstaande attributen en gegevensgroepen uit:

image2021-12-7_10-9-31.png


3.1. Inhoud BRO_DO

Uitgiftedocument BRO_DO is gedefinieerd in de package brocommon. Het bevat de volgende gegevens van een mijnbouwconstructie die uit registratie is genomen:

  • broId (BRO-ID)

  • deregistered (uit registratie genomen)

  • deregistrationTime (tijdstip uit registratie genomen)

3.2. Inhoud EPC_PPO_DP_xxx

De uitgiftedocumenten EPC_PPO_DP_xxx bevatten alle gegevens uit de catalogus van één van de drie specialisaties van een AbstractMiningConstruction (Mijnbouwconstructie) waarvan het opgevraagde registratieobject een instantie is. De gegevens worden als volgt geordend:

  • Borehole (Boorgat):

    • Borehole (Boorgat)

    • ExplorationProductionLicence (Mijnbouwwetvergunning)

    • BoreholeSegment(s) (Boortraject(en)).

  • MiningSystem (Mijnstelsel):

    • MiningSystem (Mijnstelsel)

    • ExplorationProductionLicence(s) (Mijnbouwwetvergunning(en))

    • Entrance(s) (Toegang(en)) op volgorde van ID

    • TransportationZone(s) (Transportzone(s)) op volgorde van ID

    • ExploitationZone(s) (Ontginningszone(s)) op volgorde van ID

    • MiningMap(s) (Mijnkaart(en)) op volgorde van code.

  • SaltCavern (Zoutcaverne):

    • SaltCavern (Zoutcaverne)

    • relatedBoreholeSegment(s) (gerelateerde boortraject(en)).

  • Binnen de gegevensgroep constructionHistory (constructiegeschiedenis) worden de event(s) (gebeurtenis(sen)) chronologisch geordend (oplopende waarde van attribuut date (datum)).

    • Het attribuut constructionElementKind (soort constructie element) is aanwezig indien afgeleid door de innameservice (zie de EPC Berichtencatalogus innamewebservice).

    • Het attribuut identifier (identificatie) is aanwezig indien afgeleid door de innameservice (zie de EPC Berichtencatalogus innamewebservice).

    • Het attribuut sourceDocument (brondocument) is aanwezig indien afgeleid door de innameservice (zie de EPC Berichtencatalogus innamewebservice).

Opmerking: de subtypen Borehole (Boorgat) en SaltCavern (Zoutcaverne) zijn via het BoreholeSegment (Boortraject) aan elkaar gerelateerd. Bij het opvragen van de gegevens over een boorgat worden gegevens over gerelateerde boortrajecten verstrekt, maar geen gegevens over een eventueel via zo'n boortraject ontsloten zoutcaverne. En bij het opvragen van de gegevens over een zoutcaverne worden het broId (BRO-ID) en de boreholeSegmentCode (boortrajectcode) van de gerelateerde boorgaten met bijbehorende boortrajecten verstrekt.

3.3. Inhoud EPC_PPO_xxx

De uitgiftedocument EPC_PPO_xxx bevatten dezelfde gegevens als de uitgiftedocumenten EPC_PPO_DP_xxx, met uitzondering van de volgende gegevens (die ontbreken in EPC_PPO_xxx varianten):

  • Attribuut objectIdAccountableParty (object-ID bronhouder) van RegistrationObject (Registratieobject).

  • Attribuut deliveryResponsibleParty (dataleverancier) van RegistrationObject (Registratieobject).

  • Attribuut sourceDocument (brondocument) in de gegevensgroep Event (Gebeurtenis):

    • Is aanwezig als het brondocument een EPC_AddBoreholeSegment is.

      • De gegevensgroep boreholeSegmentLocation (boortraject locatie) van een BoreholeSegment (Boortraject) wordt alleen uitgeleverd als de huidige datum op of na de waarde van het attribuut dateOfDisclosure (datum openbaarmaking) van het betreffende BoreholeSegment (Boortraject) ligt.

    • Is aanwezig als het brondocument een EPC_MiningSystemExtended of een EPC_MiningSystemChanged is.

      • Het attribuut area (gebied) van een TransportationZone (Transportzone) wordt alleen uitgegeven als de waarde van het attribuut publiclyAvailable (openbaar beschikbaar) gelijk is aan 'Ja' van de betreffende TransportationZone (Transportzone).

      • Het attribuut area (gebied) van een ExploitationZone (Ontginningszone) wordt alleen uitgegeven als de waarde van het attribuut publiclyAvailable (openbaar beschikbaar) gelijk is aan 'Ja' van de betreffende ExploitationZone (Ontginningszone).

    • Is aanwezig als het brondocument een EPC_CavernContourChanged is en de waarde van het attribuut publiclyAvailable (openbaar beschikbaar) van de SaltCavern (Zoutcaverne) gelijk is aan 'ja'.

    • Is aanwezig als het brondocument een EPC_OwnerChanged is.

    • Is aanwezig als het brondocument een EPC_LegalStatusChanged is.

    • Is niet aanwezig in alle andere gevallen.

  • Boorgat:

    • Gegevensgroep boreholeSegmentLocation (boortraject locatie) van BoreholeSegment (Boortraject) als de waarde van het attribuut dateOfDisclosure (datum openbaarmaking) in de toekomst ligt.

  • Mijnstelsel:

    • Attribuut area (gebied) van TransportationZone (Transportzone) als de waarde van het attribuut publiclyAvailable (openbaar raadpleegbaar) gelijk is aan 'Nee'.

    • Attribuut horizontalPositioningArea (bepaling gebied) van TransportationZone (Transportzone) als de waarde van het attribuut publiclyAvailable (openbaar raadpleegbaar) gelijk is aan 'Nee'.

    • Attribuut area (gebied) van ExploitationZone (Ontginningszone) als de waarde van het attribuut publiclyAvailable (openbaar raadpleegbaar) gelijk is aan 'Nee'.

    • Attribuut horizontalPositioningArea (bepaling gebied) van ExploitationZone (Ontginningszone) als de waarde van het attribuut publiclyAvailable (openbaar raadpleegbaar) gelijk is aan 'Nee'.

  • Zoutcaverne:

    • Attribuut cavernContour (holruimtecontour) van SaltCavern (Zoutcaverne) als de waarde van het attribuut publiclyAvailable (openbaar raadpleegbaar) gelijk is aan 'Nee'.

    • Attribuut standardizedLocation (gestandaardiseerde locatie) van SaltCavern (Zoutcaverne) als de waarde van het attribuut publiclyAvailable (openbaar raadpleegbaar) gelijk is aan 'Nee'.

3.4. Inhoud EPC_PO_DP_xxx

De gegevens in uitgiftedocument EPC_PO_DP_xxx zijn gelijk aan de gegevens in uitgiftedocument EPC_PPO_DP_xxx met uitzondering van:

  • Het attribuut sourceDocument (brondocument) binnen de gegevensgroep event (gebeurtenis) van de gegevensgroep constructionHistory (constructiegeschiedenis.

  • De gegevens waarop materiële geschiedenis van toepassing is (zie hierboven bij Materiële geschiedenis).

3.5. Inhoud EPC_PO_xxx

De gegevens in uitgiftedocument EPC_PO_xxx zijn gelijk aan de gegevens in uitgiftedocument EPC_PO_DP_xxx met uitzondering van  de attributen beschreven bij het uitgiftedocument EPC_PPO_xxx.

4. Voorbeeldberichten

4.1. Integrale XML-voorbeeldberichten

Integrale voorbeeldberichten zijn te vinden via deze link: (release-2.3_2024_Q2) EPC Uitgifte voorbeeldberichten.

4.2.  XML-code snippets

Voorbeelden van een aantal algemene stukken XML-code (code snippets) zijn te vinden in de Handreiking Afname BRO Gegevens.

5. Enumeraties

In de BRO wordt een onderscheid gemaakt tussen beheerde waardenlijsten en niet-beheerde waardenlijsten.

In de gegevenscatalogus en de XSD-bestanden noemen we een niet-beheerde waardenlijst een enumeratie. Bij een enumeratie staat de lijst met toegestane waarden vast en kan de lijst met toegestane waarden niet veranderd worden zonder aanpassingen in de gegevenscatalogus, de berichtdefinities (XSD-bestanden) en de software (voor het maken of verwerken van een bericht).

De onderstaande tabel geeft een overzicht van de GUF-specifieke enumeraties.

  • De eerste kolom bevat de Engelstalige naam van de enumeratie, zoals deze voorkomt in de XSD-bestanden.

  • De tweede kolom bevat de Nederlandstalige naam, zoals die voorkomt in de gegevenscatalogus.

  • De derde kolom bevat de toegestane waarden, die gebruikt mogen worden in een BRO-verzoek.

  • De vierde kolom bevat een omschrijving van de toegestane waarde.

Type

Naam

Waarde

Omschrijving

ConstructionElementKind

SoortConstructieElement

boortraject

Een aaneengesloten holte in de ondergrond die resulteert na het uitvoeren van een boring.



ontginningszone

Een gedeelte van een mijnstelsel waar delfstoffen zijn gewonnen.



toegang

Een gedeelte van een mijnstelsel bedoeld om fysieke toegang tot het mijnstelsel te verkrijgen.



transportzone

Een gedeelte van een mijnstelsel alleen bedoeld voor transportactiviteiten.

DataToBeDelivered

Te leveren gegevens

actueel

Alleen de actuele gegevens (present object data) worden opgevraagd.



actueelHistorisch

De actuele en historische gegevens (past and present object data) worden opgevraagd.

DispatchResponseType

berichttype bevestiging van verzending

dispatch

Aanduiding dat het antwoord de opgevraagde gegevens bevat.



rejection

Aanduiding dat het betreffende uitgifteverzoek is afgewezen.

IndicationYesNo

IndicatieJaNee

ja




nee


IndicationYesNoUnknown

IndicatieJaNeeOnbekend

ja




nee




onbekend

Het is niet bekend of het gegeven een waarde ja of nee heeft.

MiningConstructionKind

SoortMijnbouwconstructie

boorgat

Bij het opvragen van kengegevens worden de registratieobjecten gefilterd op mijnbouwconstructies die een boorgat zijn.



mijnstelsel

Bij het opvragen van kengegevens worden de registratieobjecten gefilterd op mijnbouwconstructies die een mijnstelsel zijn.



zoutcaverne

Bij het opvragen van kengegevens worden de registratieobjecten gefilterd op mijnbouwconstructies die een zoutcaverne zijn.

OperationalAreaFilter

WerkingGebiedsfilter

mijnbouwconstructie locatie

Bij het opvragen van kengegevens worden de registratieobjecten gefilterd op de standardizedLocation (gestandaardiseerde locatie) van de mijnbouwconstructie als geheel.



boorgat boortraject locatie

Bij het opvragen van kengegevens worden de registratieobjecten gefilterd op de geometries (geometrieën) van de boreholeSegmentLocation (boortraject locatie) van de BoreholeSegments (boortrajecten) van een mijnbouwconstructie dat een boorgat is.



mijnstelsel toegang locatie

Bij het opvragen van kengegevens worden de registratieobjecten gefilterd op de locations (locaties) van de Entrances (Toegangen) van een mijnbouwconstructie dat een mijnstelsel is.



mijnstelsel transportzone gebied

Bij het opvragen van kengegevens worden de registratieobjecten gefilterd op de areas (gebieden) van de TransportationZones (Transportzones) van een mijnbouwconstructie dat een mijnstelsel is.



mijnstelsel ontginningszone gebied

Bij het opvragen van kengegevens worden de registratieobjecten gefilterd op de areas (gebieden) van de ExploitationZones (Ontginningszones) van een mijnbouwconstructie dat een mijnstelsel is.



mijnstelsel mijnkaart kaartbereik

Bij het opvragen van kengegevens worden de registratieobjecten gefilterd op de mapExtents (kaartbereiken) van de MiningMaps (Mijnkaarten) van een mijnbouwconstructie dat een mijnstelsel is.

QualityRegime

Kwaliteitsregime

IMBRO

Kwaliteitsregime waarbij de innamewebservice tijdens het verwerken van een innameverzoek de normale (strikte) regels hanteert, zoals gedefinieerd in de gegevenscatalogus.



IMBRO/A

Kwaliteitsregime waarbij de innamewebservice tijdens het verwerken van een innameverzoek andere (minder strenge) bedrijfsregels, toegestane waarden van codelijsten en/of domeinen van gegevens toepast dan onder het (normale) IMBRO kwaliteitsregime.


6. Codelijsten

In de BRO wordt een onderscheid gemaakt tussen beheerde waardenlijsten en niet-beheerde waardenlijsten.

In de gegevenscatalogus en de XSD-bestanden noemen we een beheerde waardenlijst een codelijst. Het domein van een codelijst is een uitbreidbare opsomming van toegestane waarden.

De onderstaande tabel geeft een overzicht van de EPC-specifieke codelijsten.

  • De eerste kolom bevat de Engelstalige naam van de codelijst, zoals deze voorkomt in de XSD-bestanden.

  • De tweede kolom bevat de Nederlandstalige naam, zoals die voorkomt in de gegevenscatalogus.

  • De derde kolom bevat de URN, die in een BRO-verzoek gebruikt moet worden bij het XML-attribuut codeSpace. Zie Codelist (Codelijst) en de voorbeeldberichten voor nadere informatie.

  • De vierde kolom bevat een link naar de REST-service, waarmee u de inhoud van een bepaalde codelijst kunt opvragen. Als resultaat ontvangt u dan een JSON-bericht met daarin alle waarden van de codelijst met de beschrijvingen.

Type

Naam

URN

Link

BoreholeSegmentCategory

BoortrajectCategorie

urn:bro:epc:BoreholeSegmentCategory

https://publiek.broservices.nl/bro/refcodes/v1/codes?domain=urn:bro:epc:BoreholeSegmentCategory

DeliveryContext

KaderAanlevering

urn:bro:epc:DeliveryContext

https://publiek.broservices.nl/bro/refcodes/v1/codes?domain=urn:bro:epc:DeliveryContext

EntranceKind

SoortToegang

urn:bro:epc:EntranceKind

https://publiek.broservices.nl/bro/refcodes/v1/codes?domain=urn:bro:epc:EntranceKind

EventName

NaamGebeurtenis

urn:bro:epc:EventName

https://publiek.broservices.nl/bro/refcodes/v1/codes?domain=urn:bro:epc:EventName

HorizontalPositioningMethod

MethodeLocatiebepaling

urn:bro:epc:HorizontalPositioningMethod

https://publiek.broservices.nl/bro/refcodes/v1/codes?domain=urn:bro:epc:HorizontalPositioningMethod

LegalStatus

WettelijkeStatus

urn:bro:epc:LegalStatus

https://publiek.broservices.nl/bro/refcodes/v1/codes?domain=urn:bro:epc:LegalStatus

LocalVerticalReferencePoint

LokaalVerticaalReferentiepunt

urn:bro:epc:LocalVerticalReferencePoint

https://publiek.broservices.nl/bro/refcodes/v1/codes?domain=urn:bro:epc:LocalVerticalReferencePoint

MiningActivity

Boringdoel

urn:bro:epc:MiningActivity

https://publiek.broservices.nl/bro/refcodes/v1/codes?domain=urn:bro:epc:MiningActivity

MiningMapKind

SoortMijnkaart

urn:bro:epc:MiningMapKind

https://publiek.broservices.nl/bro/refcodes/v1/codes?domain=urn:bro:epc:MiningMapKind

MiningSystemKind

SoortMijnstelsel

urn:bro:epc:MiningSystemKind

https://publiek.broservices.nl/bro/refcodes/v1/codes?domain=urn:bro:epc:MiningSystemKind

OriginalVerticalReferencePoint

OorspronkelijkVerticaalReferentiepunt

urn:bro:epc:OriginalVerticalReferencePoint

https://publiek.broservices.nl/bro/refcodes/v1/codes?domain=urn:bro:epc:OriginalVerticalReferencePoint

VerticalDatum

VerticaalReferentievlak

urn:bro:epc:VerticalDatum

https://publiek.broservices.nl/bro/refcodes/v1/codes?domain=urn:bro:epc:VerticalDatum


7. Vertaaltabel

Dit hoofdstuk bevat een vertaaltabel, aan de hand waarvan, gegeven de Engelstalige naam van een complexType of element of een attribuut in de XSD-bestanden, de Nederlandse naam in de gegevenscatalogus kan worden opgezocht.

De onderstaande tabel is gesorteerd op alfabetische volgorde van de Engelstalige naam van het complexType/element. Tussen haakjes staat het type modelelement van de entiteit. Binnen een entiteit zijn de attributen gesorteerd op Engelstalige naam.

Complextype (stereotype)
element

Entiteit
attribuut/relatie

AbstractMiningConstruction (FeatureType)

Mijnbouwconstructie  

constructionHistory

constructiegeschiedenis (attribuut)

deliveryContext

kader aanlevering (attribuut)

legalStatus

wettelijke status (attribuut)

lifespan

levensduur (attribuut)

owner

eigenaar (attribuut)

registrationHistory

registratiegeschiedenis (attribuut)

sourceReference

bronverwijzing (attribuut)

AbstractRegistrationObject (FeatureType)

Abstract Registratieobject  

broId

BRO-ID (attribuut)

BRO_DO (FeatureType)

Object uit registratie  

deregistered

uit registratie genomen (attribuut)

deregistrationTime

tijdstip uit registratie genomen (attribuut)

Borehole (FeatureType)

Boorgat  

deliveredVerticalPosition

aangeleverde verticale positie (attribuut)

horizontalPositioning

locatiebepaling (attribuut)

location

locatie (attribuut)

boreholeSegment

gerelateerd boortraject (relatie)

explorationProductionLicence

gerelateerde mijnbouwwetvergunning (relatie)

BoreholeSegment (FeatureType)

Boortraject  

boreholeSegmentCategory

categorie (attribuut)

boreholeSegmentCode

boortrajectcode (attribuut)

boreholeSegmentLocation

boortraject locatie (attribuut)

boreholeSegmentName

naam (attribuut)

dateOfDisclosure

datum openbaarmaking (attribuut)

drillingEndDate

einddatum aanleg (attribuut)

drillingStartDate

startdatum aanleg (attribuut)

purpose

boringdoel (attribuut)

BoreholeSegmentIdentification (FeatureType)

Boortraject identificatie  

boreholeSegmentCode

boortrajectcode (attribuut)

broId

BRO-ID (attribuut)

BoreholeSegmentLocation (AttributeGroupType)

Boortraject locatie  

geometry

geometrie (attribuut)

totalLength

totale lengte (attribuut)

trueVerticalDepth

werkelijke verticale einddiepte (attribuut)

ConstructionHistory (AttributeGroupType)

Constructiegeschiedenis  

event

gebeurtenis (attribuut)

DeliveredVerticalPosition (AttributeGroupType)

Aangeleverde verticale positie  

localVerticalReferencePoint

lokaal verticaal referentiepunt (attribuut)

offset

verschuiving (attribuut)

originalOffset

oorspronkelijke verschuiving (attribuut)

originalVerticalReferencePoint

oorspronkelijk verticaal referentiepunt (attribuut)

verticalDatum

verticaal referentievlak (attribuut)

verticalPositioningDate

datum verticale positiebepaling (attribuut)

DispatchCharacteristicsRequest (FeatureType)

Verzoek tot uitgifte van objectgegevens.  

criteria

kenmerken (attribuut)

DispatchCharacteristicsResponse (FeatureType)

Verzoek tot uitgifte van objectgegevens.  

dispatchDocument

uitgiftedocument (attribuut)

numberOfDocuments

aantal uitgiftedocumenten (attribuut)

DispatchDataRequest (FeatureType)

Verzoek tot uitgifte van objectgegevens.  

dataToBeDelivered

te leveren gegevens (attribuut)

DispatchDataResponse (FeatureType)

Verzoek tot uitgifte van objectgegevens.  

dispatchDocument

uitgiftedocument (attribuut)

EPC_C (FeatureType)

Kengegevens EPC  

boreholeSegmentCode

boortrajectcode (attribuut)

boreholeSegmentName

naam (attribuut)

cavernMeasurementCode

cavernemetingcode (attribuut)

explorationLicenceAmount

aantal mijnbouwvergunningen (attribuut)

miningConstructionKind

soort mijnbouwconstructie (attribuut)

miningMapsAmount

aantal mijnkaarten (attribuut)

miningSystemCode

code (attribuut)

miningSystemKind

soort mijnstelsel (attribuut)

miningSystemName

naam (attribuut)

publiclyAvailable

openbaar raadpleegbaar (attribuut)

EPC_CriteriaSet (AttributeGroupType)

EPC-Kenmerken  

boreholeSegmentDrillingEndPeriod

periode van einde aanleg boortraject (attribuut)

boreholeSegmentDrillingStartPeriod

periode van start aanleg boortraject (attribuut)

explorationProductionLicence

mijnbouwwetvergunning (attribuut)

legalStatus

wettelijke status (attribuut)

miningConstructionKind

soort mijnstelsel (attribuut)

operationalAreaFilter

filter gemijnd gebied (attribuut)

purpose

boringdoel (attribuut)

EPC_PO_Borehole (FeatureType)

Boorgat  

deliveredVerticalPosition

aangeleverde verticale positie (attribuut)

horizontalPositioning

locatiebepaling (attribuut)

location

locatie (attribuut)

standardizedLocation

gestandaardiseerde locatie (attribuut)

boreholeSegment

boortraject (relatie)

relatedExplorationProductionLicence

gerelateerde productie vergunning (relatie)

EPC_PO_DP_Borehole (FeatureType)

Mijnbouwconstructie  

EPC_PO_DP_MiningSystem (FeatureType)

Mijnbouwconstructie  

EPC_PO_DP_SaltCavern (FeatureType)

Mijnbouwconstructie  

EPC_PO_MiningSystem (FeatureType)

Mijnstelsel  

alternativeName

alternatieve naam (attribuut)

code

code (attribuut)

excavated

afgegraven (attribuut)

horizontalPositioningMiningArea

bepaling gemijnd gebied (attribuut)

miningArea

gemijnd gebied (attribuut)

miningSystemKind

soort mijnstelsel (attribuut)

name

naam (attribuut)

standardizedLocation

gestandaardiseerde locatie (attribuut)

entrance

toegang (relatie)

exploitationZone

gerelateerde ontginningszone (relatie)

miningMap

is weergegeven op (relatie)

relatedExplorationProductionLicence

relatedProductionLicence (relatie)

transportationZone

gerelateerde tranportzone (relatie)

EPC_PO_SaltCavern (FeatureType)

Zoutcaverne  

cavernContour

holruimtecontour (attribuut)

cavernMeasurementCode

cavernemetingcode (attribuut)

horizontalPositioningCavernContour

bepaling holruimtecontour (attribuut)

publiclyAvailable

openbaar raadpleegbaar (attribuut)

standardizedLocation

gestandaardiseerde locatie (attribuut)

relatedBoreholeSegment

gerelateerd boortraject (relatie)

EPC_PPO_Borehole (FeatureType)

EPC-PPO-DP  

EPC_PPO_DP_Borehole (FeatureType)

Mijnbouwconstructie  

EPC_PPO_DP_MiningSystem (FeatureType)

Mijnbouwconstructie  

EPC_PPO_DP_SaltCavern (FeatureType)

Mijnbouwconstructie  

EPC_PPO_MiningSystem (FeatureType)

EPC-PPO-DP  

EPC_PPO_SaltCavern (FeatureType)

EPC-PPO-DP  

Entrance (FeatureType)

Toegang  

alternativeName

alternatieve naam (attribuut)

entranceID

toegangsID (attribuut)

entranceKind

soort toegang (attribuut)

excavated

afgegraven (attribuut)

horizontalPositioningEntrance

bepaling locatie (attribuut)

location

locatie (attribuut)

name

naam (attribuut)

Event (AttributeGroupType)

Gebeurtenis  

constructionElementKind

soort constructie element

date

datum (attribuut)

identifier

identificatie (attribuut)

name

naam (attribuut)

sourceDocument

het brondocument voor dit event

ExploitationZone (FeatureType)

Ontginningszone  

area

gebied (attribuut)

excavated

afgegraven (attribuut)

exploitationZoneID

ontginningszoneID (attribuut)

horizontalPositioningArea

bepaling gebied (attribuut)

inExploitation

in ontginning (attribuut)

name

naam (attribuut)

publiclyAvailable

openbaar raadpleegbaar (attribuut)

ExplorationProductionLicence (FeatureType)

Mijnbouwwetvergunning  

broId

BRO-ID (attribuut)

HorizontalPositioning (AttributeGroupType)

Locatiebepaling  

horizontalPositioningDate

datum locatiebepaling (attribuut)

horizontalPositioningMethod

methode locatiebepaling (attribuut)

horizontalPositioningOperator

uitvoerder locatiebepaling (attribuut)

Lifespan (AttributeGroupType)

Levensduur  

endDate

einddatum (attribuut)

startDate

begindatum (attribuut)

MiningMap (FeatureType)

Mijnkaart  

coalSeam

steenkoollaag (attribuut)

floor

verdieping (attribuut)

mapExtent

kaartbereik (attribuut)

mapSeries

kaartserie (attribuut)

mapSheet

kaartblad (attribuut)

mapVersion

kaartversie (attribuut)

miningMapCode

mijnkaartcode (attribuut)

miningMapKind

soort mijnkaart (attribuut)

MiningSystem (FeatureType)

Mijnstelsel  

alternativeName

alternatieve naam (attribuut)

code

code (attribuut)

excavated

afgegraven (attribuut)

horizontalPositioningMiningArea

bepaling gemijnd gebied (attribuut)

miningArea

gemijnd gebied (attribuut)

miningSystemKind

soort mijnstelsel (attribuut)

name

naam (attribuut)

entrance

gerelateerde toegang (relatie)

exploitationZone

gerelateerde ontginningszone (relatie)

explorationProductionLicence

gerelateerde mijnbouwwetvergunning (relatie)

miningMap

gerelateerde mijnkaart (relatie)

transportationZone

gerelateerde transportzone (relatie)

RegistrationHistory (AttributeGroupType)

Registratiegeschiedenis  

corrected

gecorrigeerd (attribuut)

deregistered

uit registratie genomen (attribuut)

deregistrationTime

tijdstip uit registratie genomen (attribuut)

latestAdditionTime

tijdstip laatste aanvulling (attribuut)

latestCorrectionTime

tijdstip laatste correctie (attribuut)

objectRegistrationTime

tijdstip registratie object (attribuut)

registrationCompletionTime

tijdstip voltooiing registratie (attribuut)

registrationStatus

registratiestatus (attribuut)

reregistered

weer in registratie genomen (attribuut)

reregistrationTime

tijdstip weer in registratie genomen (attribuut)

underReview

in onderzoek (attribuut)

underReviewTime

in onderzoek sinds (attribuut)

RegistrationObject (FeatureType)

Registratieobject  

deliveryAccountableParty

bronhouder (attribuut)

deliveryResponsibleParty

dataleverancier (attribuut)

objectIdAccountableParty

object-ID bronhouder (attribuut)

qualityRegime

kwaliteitsregime (attribuut)

SaltCavern (FeatureType)

Zoutcaverne  

cavernContour

holruimtecontour (attribuut)

cavernMeasurementCode

cavernemetingcode (attribuut)

horizontalPositioningCavernContour

bepaling holruimtecontour (attribuut)

publiclyAvailable

openbaar raadpleegbaar (attribuut)

relatedBoreholeSegment

gerelateerd boortraject (relatie)

StandardizedLocation (AttributeGroupType)

Gestandaardiseerde locatie  

coordinateTransformation

coördinaattransformatie (attribuut)

location

coördinaten (attribuut)

StandardizedLocation (AttributeGroupType)

Gestandaardiseerde locatie mijnstelsel  

coordinateTransformation

coördinaattransformatie (attribuut)

location

locatie (attribuut)

StandardizedLocationBorehole (AttributeGroupType)

Gestandaardiseerde locatie boorgat  

coordinateTransformation

coördinaattransformatie (attribuut)

location

locatie (attribuut)

StandardizedLocationSaltcavern (AttributeGroupType)

Gestandaardiseerde locatie zoutcaverne  

coordinateTransformation

coördinaattransformatie (attribuut)

location

locatie (attribuut)

TransportationZone (FeatureType)

Transportzone  

area

gebied (attribuut)

excavated

afgegraven (attribuut)

horizontalPositioningArea

bepaling gebied (attribuut)

name

naam (attribuut)

publiclyAvailable

openbaar raadpleegbaar (attribuut)

transportationZoneID

transportzoneID (attribuut)