BRO Productomgeving

SLD 1.0 Berichtencatalogus uitgiftewebservice

Dit document beschrijft het afnemen van gegevens van een Overheidsbesluit Bodemverontreiniging (SLD). De inhoud zal definitief gemaakt worden nadat de SLD uitgifteservices zijn gerealiseerd. De releasedatum volgt.


1. Inleiding

1.1. Voorwoord

Betrouwbare en toegankelijke informatie over de samenstelling en opbouw van de ondergrond is van groot belang voor een dichtbevolkt land als het onze. Het helpt overheden, bedrijven en burgers om op feiten gebaseerde beslissingen te nemen over het gebruik van de ondergrond, bijvoorbeeld in verband met bereikbaarheid, waterveiligheid, warmte- en koudeopslag, aardgasproductie en de winning van aardwarmte. Ook voorkomen we zo dat informatie dubbel moet worden ingewonnen omdat het niet centraal is geregistreerd.

Het verzamelen, beschikbaar stellen, en gebruiken van al deze informatie is sinds september 2015 wettelijk vastgelegd in de Basisregistratie Ondergrond (BRO). De datum van inwerkingtreding van BRO fase 2, en daarmee van de Overheidsbesluit Bodemverontreiniging (SLD), staat gepland voor 1-1-2026.

Omdat de BRO een onderdeel is van het Stelsel van Basisregistraties, zijn verplichtingen met betrekking tot aanlevering, gebruik, terugmelding en onderzoek in de werkprocessen van overheidsorganisaties opgenomen in de Wet BRO. De BRO-gegevens worden centraal geregistreerd in de Landelijke Voorziening BRO (LV-BRO).

1.2. Doelstelling

Het document Handreiking Afname BRO Gegevens beschrijft via welke uitgiftekanalen BRO-gegevens geraadpleegd of gedownload kunnen worden en welke functionele en technische mogelijkheden deze kanalen bieden. Dit document beschrijft de SLD-specifieke varianten van de 'BRO uitgifte Soap Services' en de 'BRO Uitgifte REST services'. Functioneel gezien lijken deze twee uitgiftekanalen veel op elkaar.

  • De REST service is met name handig om als software ontwikkelaar 'incidenteel even snel en alleen publieke gegevens' op te halen uit de LV-BRO, zonder dat je je eerst moet aanmelden en zonder dat een PKIoverheid certificaat nodig is.

  • De SOAP webservice is met name geschikt om frequent en volledig geautomatiseerd in een machine-to-machine omgeving toegang te hebben tot alle beschikbare gegevens. Hiervoor moet je je aanmelden en heb je een PKIoverheid certificaat nodig.

Blijft over de vraag: hoe zien de uitgifteverzoeken en hun antwoorden er uit om gegevens over een Overheidsbesluit Bodemverontreiniging (SLD) op te vragen en wat is de structuur van de diverse uitgiftedocumenten?

1.3. SIKB0101 uitwisselprotocol

Naast de ‘BRO uitgifte Soap Services' en de 'BRO Uitgifte REST services' is er voor SLD ook een REST-API voor de Convertor service. Deze API biedt de mogelijkheid de gegevens op te vragen over een Overheidsbesluit Bodemverontreiniging (SLD) die zijn 'terug-geconverteerd’ naar de uitwisselstandaard SIKB0101.

Voor nadere informatie wordt verwezen naar de Handreiking Afname BRO Gegevens.

1.4. Doelgroepen

Doelgroepen voor dit document zijn organisaties en personen die aan de afnamekant van de BRO opereren, waaronder bestuursorganen (bestuurders, beleidsmakers, BRO-coördinatoren) en bedrijven (ingenieurs, software-leveranciers).

1.5. Samenhang met andere documentatie

De informatievoorziening over de afname van BRO-gegevens vindt plaats op 3 niveaus.

  1. Het startpunt met algemene informatie over de diverse uitgiftekanalen is het document Handreiking Afname BRO Gegevens. Dit document verwijst door naar het volgende niveau.

  2. Het tweede niveau bevat algemene informatie per uitgiftekanaal (zie https://basisregistratieondergrond.nl/inhoud-bro/aanleveren-opvragen/gegevens-opvragen/):

    1. De handleiding van de REST uitgifteservice is te vinden op https://www.bro-productomgeving.nl/bpo/latest/informatie-voor-softwareleveranciers/url-s-publieke-rest-services

    2. Algemene informatie over de SOAP webservice is te vinden op https://basisregistratieondergrond.nl/inhoud-bro/aanleveren-opvragen/instructies/gegevens-opvragen-via-soap-webservices/
      De handleiding voor het inrichten van SoapUI in het bijzonder is te vinden op https://basisregistratieondergrond.nl/inhoud-bro/aanleveren-opvragen/instructies/gegevens-opvragen-via-soap-webservices/aansluiten-demo-omgeving-soapui/

  3. Het derde niveau is de BRO Productomgeving. Hier vindt u specifieke informatie per domein/registratieobjecttype zoals scopedocument, gegevenscatalogus en werkafspraken, storymap, berichtencatalogi voor inname en uitgifte, voorbeeldberichten voor inname en uitgifte.

Het verdient aanbeveling dat u zich eerst bekend maakt met de aangeven informatie uit de eerste 2 niveau's.

Daarna kunt u zich verdiepen in de SLD-specifieke informatie in de BRO productomgeving, waaronder de SLD gegevenscatalogus en eventuele werkafspraken en in het bijzonder dit document, de SLD berichtencatalogus uitgiftewebservice.

1.6. Leeswijzer

Hoofdstuk 2 beschrijft de algemene werking van de SLD uitgiftewebservice.

Hoofdstuk 3 beschrijft de structuur van de diverse uitgiftedocumenten.

Hoofdstuk 4 bevat een toelichting op enkele voorbeeldberichten.

Hoofdstuk 5 bevat de toegestane waarden van de enumeraties (niet-beheerde lijsten met toegestane waarden).

Hoofdstuk 6 bevat verwijzingen (URN's en URL's) naar de codelijsten (beheerde lijsten met toegestane waarden).

Hoofdstuk 7 bevat een vertaaltabel, aan de hand waarvan, gegeven de Engelstalige naam van een entiteit of een attribuut, de Nederlandse naam in de catalogus kan worden opgezocht.

1.7. Versiehistorie

Versie

Datum

Omschrijving

0.5

21-03-2023

Eerste versie gebaseerd op Gegevenscatalogus 0.5.

1.0

21-01-2025

Update naar gegevenscatalogus versie 1.0

1.0

14-04-2025

SLD_C dispatch characteristics response is geüpdatet


1.8. Contactinformatie

Algemene informatie en documentatie over de BRO kunt u vinden op https://basisregistratieondergrond.nl/.

Heeft u een vraag over de BRO? Wij staan voor u klaar om u te helpen. Voor vragen, suggesties of opmerkingen kunt contact opnemen met de BRO Servicedesk via een mail naar support@broservicedesk.nl.

Of bel ons op telefoonnummer 088 - 8664 999. Wij zijn bereikbaar op werkdagen van 8.00 tot 17.00 uur.

2. Algemene werking van de SLD uitgiftewebservice

Dit hoofdstuk beschrijft de algemene werking van de SLD uitgiftewebservice.

Paragraaf 2.1 beschrijft de operaties die de SLD uitgiftewebservice ondersteunt.

Paragraaf 2.2 beschrijft de BRO-berichten (request en response) die een rol spelen bij die operaties.

2.1. Operaties

De SLD uitgiftewebservice wordt gerealiseerd als een SOAP-webservice. De onderstaande figuur beschrijft de operaties van de webservice, hun requests en hun responses.

image-20250116-082704.png

De wsdl kan worden gedownload van https://schema.broservices.nl/dssld-v1.0.wsdl

De SLD uitgiftewebservice ondersteunt twee soap operaties:

  • dispatchCharacteristics (uitgifte van kengegevens).

  • dispatchData (uitgifte van objectgegevens).

Een soap operatie heeft een request en een response:

  • Het DispatchCharacteristicsRequest (Verzoek tot uitgifte van kengegevens) en de DispatchCharacteristics Response (Bericht van verzending van kengegevens).

  • Het DispatchDataRequest (Verzoek tot uitgifte van objectgegevens) en de DispatchDataResponse (Bericht van verzending van objectgegevens).

Naast een functioneel antwoord (een bericht van verzending) kan een verzoek ook leiden tot een foutmelding:

  • SOAP:Fault (Systeemfout): als er tijdens de verwerking van het uitgifteverzoek een onverwachte fout optreedt in het BRO-systeem, dan leidt dit tot een SOAP:Fault.

  • ParseFault (Validatiefout): als de uitgiftewebservice constateert dat een uitgifteverzoek niet een welgevormd XML-bericht is of dat het niet voldoet aan de XSD-schemavalidatie, dan leidt dit tot een ParseFault.

2.2. BRO-berichten

Deze paragraaf beschrijft de verschillende BRO-berichten (request, response en foutmeldingen) die een rol spelen in de SLD uitgiftewebservice.

2.2.1. DispatchCharacteristicsRequest

Het BRO-bericht DispatchCharacteristicsRequest bevat het uitgifteverzoek tot het leveren van de in het BRO-register opgenomen kengegevens van de SLD registratieobjecten die voldoen aan bepaalde kenmerken. Het DispatchCharacteristicsRequest (Verzoek tot uitgifte van kengegevens) van de SLD uitgiftewebservice is een specialisatie van AbstractDispatchCharacteristicsRequest in de package brocommon, waaraan het het attribuut criteria (kenmerken) toevoegt met de SLD specifieke kenmerken.

image-20250116-082931.png

De definities van de transactiegegevens staan in onderstaande tabel:

Naam in XML-bestand

Nederlandse naam

Type

Kardinaliteit

Definitie

requestReference

verzoekkenmerk

CharacterString

1..1

Een voor de afnemer unieke aanduiding van het uitgifteverzoek.

criteria

kenmerken

SLD_CriteriaSet

1..1

De afzonderlijke kenmerken waaraan de registratieobjecten moeten voldoen.

Toelichting:
Bijna alle kenmerken worden in de gegevenscatalogus gedefinieerd als attribuut, met als enige verschil dat meeste kenmerken een kardinaliteit 0..1 hebben, zodat de gebruiker de keuzevrijheid heeft welke attributen optreden als kenmerk.

De criteria (kenmerken) worden gedefinieerd door het type SLD_CriteriaSet (kenmerkenverzameling) van de SLD uitgiftewebservice. De SLD_CriteriaSet is een specialisatie van CriteriaSet uit package brommon, waaraan het een aantal optionele attributen toevoegt.

image-20250116-140703.png

De definities van de attributen van de CriteriaSet uit brocommon staan in onderstaande tabel:

Naam in XML-bestand

Nederlandse naam

Type

Kardinaliteit

Definitie

deliveryAccountableParty

bronhouder

CharacterString

0..1

Het KvK-nummer van de maatschappelijke activiteit van de publiekrechtelijke rechtspersoon die bronhouder is van de gegevens in de basisregistratie ondergrond.

qualityRegime

kwaliteitsregime

Enumeratie
QualityRegime

0..1

De aanduiding van de kwaliteitseis waaraan de gegevens van het registratieobject moeten voldoen.

registrationPeriod

periode van registreren

DatePeriod

0..1

Het datuminterval waarbinnen de datum van het tijdstip registratie van het registratieobject moet liggen.

correctionPeriod

periode van corrigeren

DatePeriod

0..1

Het datuminterval waarbinnen het laatste correctietijdstip van het registratieobject moet liggen.

underReview

in onderzoek

Enumeratie
IndicationYesNo

0..1

De aanduiding die aangeeft of het registratieobject door de registerbeheerder in onderzoek moet zijn genomen of niet.

area

begrenzing

CharacterString

1

De begrenzing van een geografisch gebied aan het aardoppervlak, in de vorm van een rechthoek of een cirkel, waarbinnen de gestandaardiseerde locatie van het registratieobject moet liggen.

De definities van de attributen, die SLD_CriteriaSet toevoegt aan CriteriaSet, staan in onderstaande tabel:

Naam in XML-bestand

Nederlandse naam

Type

Kardinaliteit

Definitie

deliveryContext

kader aanlevering

Codelijst
DeliveryContext

0..1

Het kader aanlevering waaraan het registratieobject moet voldoen.

identificationSoilLocation

SIKB0101-identificatie bodemlocatie

CharacterString

0..1

De SIKB0101-identificatie van de bodemlocatie waarop het overheidsbesluit bodemverontreiniging van toepassing moet zijn.

dossierIdSoilInformationSystem

locatiecode BIS

CharacterString

0..1

De locatiecode uit het BIS van de bodemlocatie waarop het overheidsbesluit bodemverontreiniging van toepassing moet zijn.

dossierIdLocalAuthority

locatiecode bevoegd gezag

CharacterString

0..1

De door het bevoegd gezag toegekende locatiecode van de bodemlocatie waarop het overheidsbesluit bodemverontreiniging van toepassing moet zijn.

followUp

vervolgactie

Codelijst
FollowUp

0..1

De op de bodemlocatie uit te voeren vervolgactie in de aanpak van een bodemverontreiniging.

identificationHandledArea

SIKB0101-identificatie aangepakt gebied

CharacterString

0..1

De SIKB0101-identificatie van het aangepakte gebied waarop het overheidsbesluit bodemverontreiniging van toepassing moet zijn.

compartment

compartiment

Codelijst
Compartment

0..1

Het compartiment waarop de sanerings- of graafwerkzaamheden binnen het aangepakt gebied betrekking moeten hebben.

approach

aanpak

Codelijst
Approach

0..1

De aanpak die moet zijn gevolgd bij het saneren of ontgraven binnen het aangepakt gebied.

2.2.2. DispatchDataRequest

Het BRO-bericht DispatchDataRequest bevat het uitgifteverzoek tot het leveren van de in het BRO-register opgenomen gegevens van een bepaald registratieobject. Daarbij wordt het registratieobject geïdentificeerd door zijn BRO-ID. Het DispatchDataRequest (Verzoek tot uitgifte van objectgegevens) van de SLD uitgiftewebservice is een specialisatie van DispatchDataRequest in de package brocommon, waaraan het het attribuut dataToBeDelivered (te leveren gegevens) toevoegt.

image-20250120-085340.png

De definities van de drie transactiegegevens staan in onderstaande tabel:

Naam in XML-bestand

Nederlandse naam

Type

Kardinaliteit

Definitie

requestReference

verzoekkenmerk

CharacterString

1..1

Een voor de afnemer unieke aanduiding van het uitgifteverzoek.

broId

BRO-ID

RegistrationObjectCode

1..1

De unieke aanduiding van het registratieobject in de Basisregistratie Ondergrond.

Toelichting:
De registratieobjectcode van een Overheidsbesluit Bodemverontreiniging (SLD) bestaat uit de drie hoofdletters SLD, gevolgd door een code van 12 cijfers inclusief eventuele voorloopnullen. Voorbeeld: SLD000000123456.

dataToBeDelivered

te leveren gegevens

Enumeratie DataToBeDelivered

1..1

Aanduiding welke gegevens over het registratieobject worden opgevraagd: alleen de actuele gegevens of de volledige materiële geschiedenis.

Het gegeven dataToBeDelivered (te leveren gegevens) geeft aan welke gegevens over het registratieobject worden opgevraagd. Zie onderstaande tabel voor de lijst met toegestane waarden en hun betekenis:

Waarde

Omschrijving

actueel

Alleen de actuele gegevens (present object data) worden opgevraagd.

actueelHistorisch

De actuele en historische gegevens (past and present object data) worden opgevraagd.

2.2.3. SOAP:Fault

Tijdens de uitvoering van een operatie kan er een onverwachte fout optreden in het BRO-systeem. Hiervoor kunnen verschillende oorzaken zijn, zoals het falen van bepaalde software of hardware. Deze onverwachte fouten worden beschouwd als een technische fout veroorzaakt door het BRO-systeem. De BRO stuurt dan een bericht in de vorm van een generieke SOAP:Fault (Systeemfout).

image2021-8-25_16-22-22.png

Een SOAP:Fault (Systeemfout) bestaat uit twee verplichte gegevens en één optioneel gegeven. De definities van deze gegevens staan in onderstaande tabel:

Naam in XML-bestand

Nederlandse naam

Type

Kardinaliteit

Definitie

faultcode

foutcode

CharacterString

1..1

Aanduiding waar de fout is opgetreden.

Toelichting:
Vaste waarde “soap:Server”.

faultstring

fouttekst

CharacterString

1..1

Summiere beschrijving van de fout.

Toelichting:
Vaste waarde “Er is een fout in het BRO-systeem geconstateerd”.

detail

details

AnyType

0..1

Aanvullende informatie over de opgetreden fout en de vermoedelijke oorzaak.

Toelichting:
Het gegeven kan een simpele waarde hebben, b.v. tekst, of een samengestelde waarde.

2.2.4. ParseFault

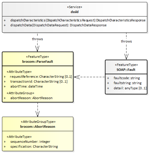
Als er fouten in het uitgifteverzoek worden gevonden tijdens de technische controle van een uitgifteverzoek, bijvoorbeeld het uitgifteverzoek is niet een welgevormd XML-bericht of het uitgifteverzoek voldoet niet aan de schemavalidatie, dan worden deze beschouwd als een softwarefout in het systeem van de data-afnemer. Het BRO-systeem stuurt dan een bericht in de vorm van een ParseFault (Validatiefout).

Het BRO-bericht ParseFault (Validatiefout) is in feite een gemodelleerde vorm van de algemene SOAP:Fault (Systeemfout), waarbij op de plek van het detail de gegevens van de ParseFault (Validatiefout) worden opgenomen. In de ParseFault (Validatiefout) zit een lijst met abortReasons (Redenen afbreken).

image2021-10-19_11-57-28.png

Dit BRO-bericht begint met een SOAP:Fault (Systeemfout), bestaande uit drie gegevens, waarin het attribuut detail het specifieke type ParseFault (Validatiefout) heeft. De definities van deze gegevens staan in onderstaande tabel:

Naam in XML-bestand

Nederlandse naam

Type

Kardinaliteit

Definitie

faultcode

foutcode

CharacterString

1..1

Aanduiding waar de fout is opgetreden.

Toelichting:
Vaste waarde “soap:Client”.

faultstring

fouttekst

CharacterString

1..1

Summiere beschrijving van de fout.

Toelichting:
Vaste waarde “Het verzoek voldoet niet aan het schema”.

detail

details

ParseFault

0..1

Aanvullende informatie over de opgetreden fout en de vermoedelijke oorzaak.

Regel:
Het gegeven is aanwezig bij een softwarefout. Het type van het gegeven is ParseFault (Validatiefout).

De ParseFault (Validatiefout) bestaat uit drie gegevens en een lijst met abortReasonsDe definities van de gegevens van ParseFault (Validatiefout) staan in onderstaande tabel:

Naam in XML-bestand

Nederlandse naam

Type

Kardinaliteit

Definitie

requestReference

verzoekkenmerk

CharacterString

0..1

Een voor de dataleverancier unieke aanduiding van het uitgifteverzoek.

Toelichting:
Waarde overgenomen uit het request. Dit gegeven is optioneel omdat de softwarefout geconstateerd kan worden voordat het BRO-systeem het uitgifteverzoek heeft kunnen lezen.

transactionId

transactiecode

CharacterString

0..1

Een voor het BRO-systeem unieke aanduiding voor de verwerking van een innameverzoek of uitgifteverzoek.

Toelichting:
Waarde toegekend door het transactieregister. Dit gegeven is optioneel omdat de softwarefout geconstateerd kan worden voordat het BRO-systeem een transactie heeft kunnen aanmaken.

abortTime

moment van afbreken

DateTime

1..1

Tijdstip, toegekend door de webservice, waarop de verwerking van het uitgifteverzoek is afgebroken.

abortReason

reden afbreken

AbortReason

1..*

Lijst met redenen waarom de verwerking van het uitgifteverzoek is afgebroken.

Toelichting:
Om praktische redenen wordt de lijst beperkt tot maximaal 99 redenen.

Iedere AbortReason (Reden afbreken) bestaat uit twee gegevens. De definities staan in onderstaande tabel:

Naam in XML-bestand

Nederlandse naam

Type

Kardinaliteit

Definitie

sequenceNumber

volgnummer

Integer

1..1

Een binnen deze lijst van abortReasons (redenen afbreken) uniek nummer.

Toelichting:
Numerieke waarde bedoelt om de lijst met foutmeldingen te kunnen sorteren.

specification

foutmelding

CharacterString

1..1

Omschrijving van de validatie fout.

2.2.5. DispatchCharacteristicsResponse

Onder normale omstandigheden bestaat het antwoord op een DispatchCharacteristicsRequest (Verzoek tot uitgifte van kengegevens) uit een DispatchCharacteriscticsResponse (Bericht van verzending van kengegevens). Het antwoord dispatchCharacteristicsResponse is gedefinieerd in het XSD-bestand dssld-messages.xsd. Het is een specialisatie van DispatchResponse zoals gedefinieerd in brocommon.xsd. Het voegt daaraan toe het attribuut numberOfDocuments (aantal documenten) en een lijst met dispatchDocuments (uitgiftedocumenten).

image-20250120-093840.png

Het BRO-bericht dispatchCharacteristicsResponse kan twee betekenissen hebben:

  • Een bericht van afwijzing.

  • Een bericht van verzending van kengegevens.

Onderstaande tabel geeft weer welke gegevens onder welke omstandigheden in het BRO-bericht opgenomen zullen worden. De lijst met criterionErrors (kenmerkfouten) speelt alleen een rol bij de uitgifte van kenmerken.

Gegeven

Afwijzing

Verzending

responseType

requestReference

rejectionTime


dispatchTime


rejectionReason


criterionError


dispatchDocument


Onderstaande tabel bevat de definities van de gegevens van de DispatchResponse :

Naam in XML-bestand

Nederlandse naam

Type

Kardinaliteit

Definitie

responseType

type antwoord

Enumeratie
ResponseType

1..1

Aanduiding van de betekenis van het antwoord.

Regels:
Als het BRO-systeem een semantische fout heeft geconstateerd in één of meer waarden van de attributen van de criteria (kenmerken) in het uitgifteverzoek, dan heeft het attribuut de waarde rejection.

Als het BRO-systeem het uitgifteverzoek succesvol heeft verwerkt, dan heeft het attribuutde waarde dispatch.

requestReference

verzoekkenmerk

CharacterString

1..1

Een voor de afnemer unieke aanduiding van het uitgifteverzoek.

Toelichting:
Waarde overgenomen uit het request.

rejectionTime 

tijdstip van afwijzing

DateTime

0..1

Tijdstip, toegekend door de webservice, waarop het uitgifteverzoek is afgewezen.

Regels:
Dit gegeven is alleen aanwezig als het gegeven responseType de waarde 'rejection' heeft.

dispatchTime 

tijdstip van uitgifte

DateTime

0..1

Tijdstip, toegekend door de webservice, waarop de opgevraagde gegevens zijn verzonden.

Regels:
Dit gegeven is alleen aanwezig als het gegeven responseType de waarde 'dispatch' heeft.

rejectionReason 

reden afwijzing

CharacterString

0..1

De reden waarom het uitgifteverzoek is afgewezen.

Regels:
Dit gegeven is alleen aanwezig als het gegeven responseType de waarde 'rejection' heeft.

Als dit antwoord wordt gegeven naar aanleiding van een dispatchCharacteristicsRequest (verzoek tot uitgifte van kengegevens) en de uitgiftewebservice heeft een of meer fouten geconstateerd in het uitgifteverzoek, dan heeft dit gegeven de vaste waarde "Er zijn 1 of meer fouten geconstateerd in de kenmerken".

Als dit antwoord wordt gegeven naar aanleiding van een dispatchDataRequest (verzoek tot uitgifte van objectgegevens) en de uitgiftewebservice heeft geen registratieobject gevonden met de broId in het uitgifteverzoek, dan heeft dit gegeven de vaste waarde "Dit registratieobject bestaat niet".

criterionError 

kenmerkfout

CriterionError 

0..*

Lijst met foutmeldingen met betrekking tot een geconstateerde fout in de kenmerken van een uitgifteverzoek, bestaande uit een volgnummer en een omschrijving.

Regels:
Deze lijst is niet aanwezig als het gegeven responseType de waarde 'dispatch' heeft.

Toelichting:
Om praktische redenen is de lijst beperkt tot maximaal 99 elementen.

Onderstaande tabel bevat de definities van de gegevens die DispatchCharacteristicsResponse uit dssld-messages.xsd toevoegt aan DispatchResponse uit brocommon:

Naam in XML-bestand

Nederlandse naam

Type

Kardinaliteit

Definitie

numberOfDocuments

aantal uitgiftedocumenten

Integer

0..1

Het aantal registratieobjecten dat voldoet aan de criteria (kenmerken) in het uitgifteverzoek.

Regels:
Dit gegeven is alleen aanwezig als het gegeven responseType de waarde 'dispatch' heeft.

dispatchDocument

uitgiftedocument

AbstractRegistrationObject

0..*

De lijst van uitgiftedocumenten bevat de kengegevens van de registratieobjecten die voldoen aan de criteria (kenmerken) in het uitgifteverzoek.

Regels:
Deze lijst is alleen aanwezig als het gegeven responseType de waarde 'dispatch' heeft.

Een uitgiftedocument in de lijst is van het type BRO_DO als het betreffende registratieobject uit registratie is genomen. 

Een uitgiftedocument in de lijst is van het type SLD_C als het betreffende registratieobject niet uit registratie is genomen. 

Toelichting:
Om praktische redenen is de lijst beperkt tot maximaal 2000 uitgiftedocumenten.

Als er geen registratieobjecten zijn gevonden die voldoen aan de criteria (kenmerken), dan heeft het attribuut numberOfDocuments de waarde 0 en is de lijst met dispatchDocuments (uitgiftedocumenten) leeg.

Als er meer dan 2000 registratieobjecten zijn gevonden die voldoen aan de criteria (kenmerken), dan heeft het attribuut numberOfDocuments de waarde 2000 en is de lijst met dispatchDocuments beperkt tot dat aantal.

Ieder dispatchDocument (uitgiftedocument) is:

  • óf van het type dssld:SLD_C, met daarin de kengegevens van een Overheidsbesluit Bodemverontreiniging (SLD) dat niet uit registratie is genomen,

  • óf van het type brocom:BRO_DO, met daarin de kengegevens van een Overheidsbesluit Bodemverontreiniging (SLD) dat uit registratie is genomen.

image-20250414-111329.png


Het type uitgiftedocument BRO_DO is een specialisatie van AbstractRegistrationObject in de package brocommon. Dit type uitgiftedocument bestaat uit de gegevens:

  • deregistered (uit registratie genomen).

  • deregistrationTime (tijdstip uit registratie genomen)

Het type uitgiftedocument SLD_C is een specialisatie van AbstractCharacteristicsV2 in de package brocommon, wat op zijn beurt een specialisatie is van AbstractRegistrationObject. Dit type uitgiftedocument bevat altijd de gegevens:

  • deliveredLocation (aangeleverde locatie)

  • deliveryAccountableParty (bronhouder)

  • deregistered (uit registratie genomen)

  • latestCorrectionTime (tijdstip laatste correctie)

  • objectRegistrationTime (tijdstip registratie object)

  • qualityRegime (kwaliteitsregime)

  • standardizedLocation (gestandaardiseerde locatie)

  • underReview (in onderzoek)

Afhankelijk van de waarde van deliveryContext is de keuze SoilLocationOrHandledArea_C een SoilLocation_C (deliveryContext = WetBodembescherming) of een HandledArea_C (deliveryContext = Omgevingswet).

De kengegevens van een SoilLocation_C (Kengegevens bodemlocatie) zijn:

  • identification (SIKB0101-identificatie)

  • dossierIdSoilInformationSystem (locatiecode BIS)

  • dossierIdLocalAuthority (locatiecode bevoegd gezag)

  • followUp (vervolgactie)

De kengegevens van een HandledArea_C (Kengegevens aangepakt gebied) zijn:

  • activityEndDate (einddatum activiteit)

  • approach (aanpak)

  • boundary (contour)

  • compartment (compartiment)

  • identification (SIKB0101-identificatie)

De kengegevens van een ContaminatedArea_C (Kengegevens Verontreinigd gebied) zijn:

  • boundary (contour)

  • compartment (compartiment)

  • endDate (einddatum)

De kengegevens van een AfterCareArea_C (Kengegevens Nazorggebied) zijn:

  • aftercareInfinite (nazorg oneindig)

  • boundary (contour)

  • durationAfterCare (duur nazorg)

  • endDate (einddatum)

De kengegevens van een Decision_C (Besluit) zijn:

  • decisionDate (datum besluit)

  • decisionReference (besluitkenmer)

  • decisionType (besluittype)

2.2.6. DispatchDataResponse

Onder normale omstandigheden bestaat het antwoord op een dispatchDataRequest (verzoek tot uitgifte van objectgegevens) uit een dispatchDataResponse (bericht van verzending van objectgegevens). Het antwoord DispatchDataResponse is gedefinieerd in het XSD-bestand dssld-messages.xsd. Het is een specialisatie van DispatchResponse zoals gedefinieerd in brocommon.xsd. Het voegt daaraan toe één optioneel dispatchDocument.

image-20250120-105854.png

Het BRO-bericht dispatchDataResponse kan twee betekenissen hebben:

  • Een bericht van afwijzing.

  • Een bericht van verzending van objectgegevens.

Onderstaande tabel geeft weer welke gegevens onder welke omstandigheden in het BRO-bericht opgenomen zullen worden. De lijst met criterionErrors (kenmerkfouten) speelt geen rol bij de uitgifte van objectgegevens.

Gegeven

Afwijzing

Verzending

responseType

requestReference

rejectionTime


dispatchTime


rejectionReason


criterionError



dispatchDocument


Onderstaande tabel bevat de definities van de gegevens van de DispatchResponse:

Naam in XML-bestand

Nederlandse naam

Type

Kardinaliteit

Definitie

responseType

type antwoord

ResponseType

1..1

Aanduiding van de betekenis van het antwoord.

Regels:
Als het BRO-systeem een semantische fout heeft geconstateerd in één of meer waarden van de attributen van de criteria (kenmerken) in het uitgifteverzoek, dan heeft het attribuut de waarde rejection.

Als het BRO-systeem het uitgifteverzoek succesvol heeft verwerkt, dan heeft het attribuut de waarde dispatch.

requestReference

verzoekkenmerk

CharacterString

1..1

Een voor de afnemer unieke aanduiding van het uitgifteverzoek.

Toelichting:
Waarde overgenomen uit het request.

rejectionTime 

tijdstip van afwijzing

DateTime

0..1

Tijdstip, toegekend door de webservice, waarop het uitgifteverzoek is afgewezen.

Regels:
Dit gegeven is alleen aanwezig als het gegeven responseType de waarde 'rejection' heeft.

dispatchTime 

tijdstip van uitgifte

DateTime

0..1

Tijdstip, toegekend door de webservice, waarop de opgevraagde gegevens zijn verzonden.

Regels:
Dit gegeven is alleen aanwezig als het gegeven responseType de waarde 'dispatch' heeft.

rejectionReason 

reden afwijzing

CharacterString

0..1

De reden waarom het uitgifteverzoek is afgewezen.

Regels:
Dit gegeven is alleen aanwezig als het gegeven responseType de waarde 'rejection' heeft.

Dit gegeven heeft de vaste waarde "Dit registratieobject bestaat niet" als het gegeven aanwezig is (d.w.z. de uitgiftewebservice heeft geen registratieobject gevonden met de broId in het uitgifteverzoek).

criterionError 

kenmerkfout

CriterionError 

0..*

Lijst met foutmeldingen met betrekking tot een geconstateerde fout in de kenmerken van een uitgifteverzoek, bestaande uit een volgnummer en een omschrijving.

Regels:
Deze lijst is niet aanwezig als het gegeven responseType de waarde 'dispatch' heeft.

Toelichting:
Om praktische redenen is de lijst beperkt tot maximaal 99 elementen.

Onderstaande tabel bevat de definities van de gegevens die DispatchDataResponse uit dssld-messages.xsd toevoegt aan DispatchResponse uit brocommon:

Naam in XML-bestand

Nederlandse naam

Type

Kardinaliteit

Definitie

dispatchDocument

uitgiftedocument

AbstractRegistrationObject

0..*

Het element dispatchDocument bevat de gegevens van een formatieweerstandonderzoek registratieobject.

Regels:
Het element dispatchDocument is alleen aanwezig als het gegeven responseType de waarde 'dispatch' heeft.

Het element dispatchDocument is afwezig als de BRO geen registratieobject bevat met het opgegegeven broId.

3. Uitgiftedocumenten

Een uitgiftedocument bevat de gegevens van het opgevraagde registratieobject, die in het BRO-systeem geregistreerd zijn.

De SLD uitgiftewebservice kent vijf types uitgiftedocumenten; zie onderstaande tabel. Welke verschijningsvorm wordt uitgeleverd, hangt af van de opgevraagde gegevens (zie het gegeven dataToBeDelivered (te leveren gegevens) in het DispatchDataRequest), de identiteit van de afnemer en de registratiestatus van het registratieobject.

Uitgiftedocument

Wordt uitgeleverd als:


Afnemer

Registratieobject

dataToBeDelivered

BRO_DO

Is niet de bronhouder en/of dataleverancier.

Uit registratie genomen.

Ongeacht

SLD_PO

Is niet de bronhouder en/of dataleverancier.

Niet uit registratie genomen.

actueel

SLD_PPO

Is niet de bronhouder en/of dataleverancier.

Niet uit registratie genomen.

actueelHistorisch

SLD_PO_DP

Is tevens de bronhouder en/of dataleverancier.

Ongeacht.

actueel

SLD_PPO_DP

Is tevens de bronhouder en/of dataleverancier.

Ongeacht.

actueelHistorisch

3.1. Overzicht

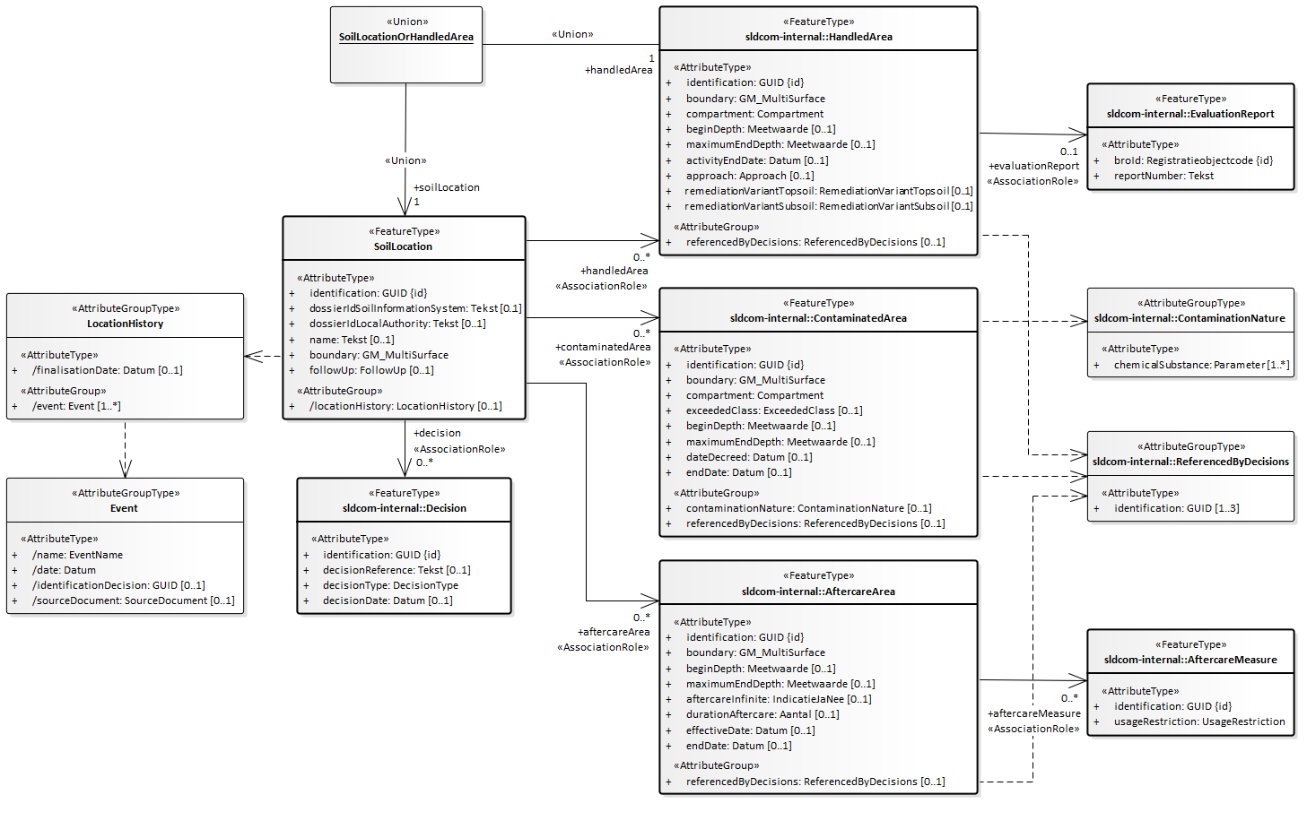
Onderstaande figuur geeft een overzicht van de uitgiftedocumenten (blauwe achtergrond) inclusief de mogelijke inhoud:

image-20250120-115119.png

De inhoud van de <<Union>> (Keuze) entiteit SoilLocationOrHandledArea hangt af van de waarde van deliveryContext (kader aanlevering):

  • als deliveryContext = WetBodembescherming dan is de keuze een soilLocation (bodemlocatie).

  • als deliveryContext = Omgevingswet dan is de keuze een handledArea (aangepakt gebied).

image-20250120-115401.png

Alle attributen zijn volledig gedefinieerd in de SLD gegevenscatalogus.

3.2. Inhoud BRO_DO

Uitgiftedocument BRO_DO is gedefinieerd in de package brocommon. Het bevat de volgende gegevens van een registratieobject dat uit registratie is genomen:

  • broId (BRO-ID)

  • deregistered (uit registratie genomen)

  • deregistrationTime (tijdstip uit registratie genomen)

3.3. Inhoud SLD_PO_DP

Het uitgiftedocumenten SLD_PO_DP bevat alle in de registratie aanwezige gegevens van het opgevraagde registratieobject, zoals gedefinieerd in de gegevenscatalogus, met uitzondering van het attribuut sourceDocument (brondocument) binnen de gegevensgroep Event (Gebeurtenis).

Voor de attributen met materiële geschiedenis (boundary (begrenzing) en followUp (vervolgactie) wordt de actuele waarde getoond. Deze twee attributen zijn een onderdeel van de entiteit SoilLocation (Bodemlocatie).

3.4. Inhoud SLD_PPO_DP

Het uitgiftedocumenten SLD_PPO_DP bevat dezelfde gegevens als SLD-PO-DP met de volgende opmerkingen:

  1. Het registratieobject bevat niet de actuele gegevens, maar de gegevens zoals aangeleverd in het brondocument waarmee de registratie werd gestart, aangevuld met de gegevens die op dat moment zijn afgeleid door de basisregistratie ondergrond.

  2. Voor iedere gegevensgroep Event (Gebeurtenis) is het attribuut sourceDcoument (brondocument ) aanwezig, met daarin het desbetreffende aangeleverde brondocument.

Het dispatchDocument (uitgiftedocument) van het type SLD_PO bestaat uit dezelfde attributen als bij een SLD_PO_DP, met uitzondering van de attributen met een minteken voor de naam in de eerste figuur van paragraaf 3.1. Deze attributen worden uitsluitend uitgeleverd als de aanvrager tevens bronhouder en/of dataleverancier is van het opgevraagde registratieobject.

3.5. Inhoud SLD-PO

Uitgiftedocument SLD-PO bevat dezelfde gegevens als SLD-PO-DP, met uitzondering van de volgende gegevens:

Naam in XML-bestand

Nederlandse naam

attribuut van

objectIdAccountableParty

object-ID bronhouder

Overheidsbesluit bodemverontreiniging

deliveryResponsibleParty

dataleverancier

Overheidsbesluit bodemverontreiniging

3.6. Inhoud SLD-PPO

Uitgiftedocument SLD-PPO bevat dezelfde gegevens als SLD-PPO-DP, met uitzondering van de volgende gegevens:

Naam in XML-bestand

Nederlandse naam

attribuut van

objectIdAccountableParty

object-ID bronhouder

Overheidsbesluit bodemverontreiniging

deliveryResponsibleParty

dataleverancier

Overheidsbesluit bodemverontreiniging

4. Voorbeeldberichten

4.1. Integrale XML-voorbeeldberichten

Integrale voorbeeldberichten zijn te vinden via de link op de pagina Overheidsbesluit Bodemverontreiniging (SLD)

4.2. XML-code snippets

Voorbeelden van een aantal algemene stukken XML-code (code snippets) zijn te vinden in het document Handreiking aanleveren BRO-gegevens.

5. Enumeraties

In de BRO wordt een onderscheid gemaakt tussen beheerde waardenlijsten en niet-beheerde waardenlijsten.

In de gegevenscatalogus en de XSD-bestanden noemen we een niet-beheerde waardenlijst een enumeratie. Bij een enumeratie staat de lijst met toegestane waarden vast en kan de lijst met toegestane waarden niet veranderd worden zonder aanpassingen in de gegevenscatalogus, de berichtdefinities (XSD-bestanden) en de software (voor het maken of verwerken van een bericht).

De onderstaande tabel geeft een overzicht van de SLD-specifieke enumeraties.

  • De eerste kolom bevat de Engelstalige naam van de enumeratie, zoals deze voorkomt in de XSD-bestanden.

  • De tweede kolom bevat de Nederlandstalige naam, zoals die voorkomt in de gegevenscatalogus.

  • De derde kolom bevat de toegestane waarden, die gebruikt mogen worden in een BRO-verzoek.

  • De vierde kolom bevat een omschrijving van de toegestane waarde.

Type

Naam

Waarde

Omschrijving

DataToBeDelivered

Te leveren gegevens

actueel

Alleen de actuele gegevens (present object data) worden opgevraagd.



actueelHistorisch

De actuele en historische gegevens (past and present object data) worden opgevraagd.

DispatchResponseType

berichttype bevestiging van verzending

dispatch

Aanduiding dat het antwoord de opgevraagde gegevens bevat.



rejection

Aanduiding dat het betreffende uitgifteverzoek is afgewezen.

IndicationYesNo

IndicatieJaNee

ja




nee


IndicationYesNoUnknown

IndicatieJaNeeOnbekend

ja




nee




onbekend

Het is niet bekend of het gegeven een waarde ja of nee heeft.

QualityRegime

Kwaliteitsregime

IMBRO

Kwaliteitsregime waarbij de innamewebservice tijdens het verwerken van een innameverzoek de normale (strikte) regels hanteert, zoals gedefinieerd in de gegevenscatalogus.



IMBRO/A

Kwaliteitsregime waarbij de innamewebservice tijdens het verwerken van een innameverzoek andere (minder strenge) bedrijfsregels, toegestane waarden van codelijsten en/of domeinen van gegevens toepast dan onder het (normale) IMBRO kwaliteitsregime.

6. Codelijsten

In de BRO wordt een onderscheid gemaakt tussen beheerde waardenlijsten en niet-beheerde waardenlijsten.

In de gegevenscatalogus en in de XSD-bestanden noemen we een beheerde waardenlijst een codelijst. Het domein van een codelijst is een uitbreidbare opsomming van toegestane waarden.

De onderstaande tabel geeft een overzicht van de SLD-specifieke codelijsten, zoals die worden gebruikt in de XSD- en XML-bestanden.

  • De eerste kolom bevat de Engelstalige naam van de codelijst, zoals deze voorkomt in de XSD-bestanden.

  • De tweede kolom bevat de Nederlandstalige naam, zoals deze voor komt in de gegevenscatalogus

  • De derde kolom bevat de URN, zoals te gebruiken in de XML-bestanden.

  • De vierde kolom bevat een link naar de REST-service, waarmee u de inhoud van een bepaalde codelijst kunt opvragen. Als resultaat ontvangt u dan een JSON-bericht met daarin alle waarden van de codelijst met de beschrijvingen.

Type

Naam

URN

Link

Approach

Aanpak

urn:bro:sld:Approach

https://publiek.broservices.nl/bro/refcodes/v1/codes?version=latest&domain=urn:bro:sld:Approach

Compartment

Compartiment

urn:bro:sld:Compartment

https://publiek.broservices.nl/bro/refcodes/v1/codes?version=latest&domain=urn:bro:sld:Compartment

DecisionType

Besluittype

urn:bro:sld:DecisionType

https://publiek.broservices.nl/bro/refcodes/v1/codes?version=latest&domain=urn:bro:sld:DecisionType

DeliveryContext

KaderAanlevering

urn:bro:sld:DeliveryContext

https://publiek.broservices.nl/bro/refcodes/v1/codes?version=latest&domain=urn:bro:sld:DeliveryContext

EventName

NaamGebeurtenis

urn:bro:sld:EventName

https://publiek.broservices.nl/bro/refcodes/v1/codes?version=latest&domain=urn:bro:sld:EventName

ExceededClass

Toetsingswaarde

urn:bro:sld:ExceededClass

https://publiek.broservices.nl/bro/refcodes/v1/codes?version=latest&domain=urn:bro:sld:ExceededClass

FollowUp

Vervolgactie

urn:bro:sld:FollowUp

https://publiek.broservices.nl/bro/refcodes/v1/codes?version=latest&domain=urn:bro:sld:FollowUp

Parameter

Parameter

urn:bro:sld:Parameter

https://publiek.broservices.nl/bro/refcodes/v1/codes?version=latest&domain=urn:bro:sld:Parameter

RemediationVariantSubsoil

SaneringsvariantOndergrond

urn:bro:sld:RemediationVariantSubsoil

https://publiek.broservices.nl/bro/refcodes/v1/codes?version=latest&domain=urn:bro:sld:RemediationVariantSubsoil

RemediationVariantTopsoil

SaneringsvariantBovengrond

urn:bro:sld:RemediationVariantTopsoil

https://publiek.broservices.nl/bro/refcodes/v1/codes?version=latest&domain=urn:bro:sld:RemediationVariantTopsoil

UsageRestriction

Gebruiksbeperking

urn:bro:sld:UsageRestriction

https://publiek.broservices.nl/bro/refcodes/v1/codes?version=latest&domain=urn:bro:sld:UsageRestriction

7. Vertaaltabel


Dit hoofdstuk bevat een vertaaltabel, aan de hand waarvan, gegeven de Engelstalige naam van een onderdeel in de XSD- en XML-bestanden, kan worden omgezet in de Nederlandstalige naam in de SLD-gegevenscatalogus.

De onderstaande tabel is gesorteerd op alfabetische volgorde van de Engelstalige naam van het complexType/element. Tussen haakjes staat het type modelelement van de entiteit. Binnen een entiteit zijn de attributen gesorteerd op Engelstalige naam.

Complextype (stereotype)
element

Entiteit
attribuut

AftercareArea (Objecttype)

Nazorggebied  

aftercareInfinite  

nazorg oneindig  

beginDepth  

begindiepte  

boundary  

contour  

durationAftercare  

duur nazorg  

effectiveDate  

datum inwerking  

endDate  

einddatum  

identification  

SIKB0101-identificatie  

maximumEndDepth  

maximale einddiepte  

AftercareMeasure (Objecttype)

Nazorgmaatregel  

identification  

SIKB0101-identificatie  

usageRestriction  

gebruiksbeperking  

ContaminatedArea (Objecttype)

Verontreinigd gebied  

beginDepth  

begindiepte  

boundary  

contour  

compartment  

compartiment  

contaminationNature  

aard verontreiniging  

dateDecreed  

datum vastgesteld  

endDate  

einddatum  

exceededClass  

overschreden toetsingswaarde  

identification  

SIKB0101-identificatie  

maximumEndDepth  

maximale einddiepte  

ContaminationNature (Gegevensgroeptype)

Aard verontreiniging  

chemicalSubstance  

chemische stof  

Decision (Objecttype)

Besluit  

decisionDate  

datum besluit  

decisionReference  

besluitkenmerk  

decisionType  

besluittype  

identification  

SIKB0101-identificatie  

EvaluationReport (Objecttype)

Evaluatieverslag  

broId  

BRO-ID  

reportNumber  

rapportnummer  

Event (Gegevensgroeptype)

Gebeurtenis  

date  

datum  

identificationDecision  

identificatie besluit  

name  

naam  

HandledArea (Objecttype)

Aangepakt gebied  

activityEndDate  

einddatum activiteit  

approach  

aanpak  

beginDepth  

begindiepte  

boundary  

contour  

compartment  

compartiment  

identification  

SIKB0101-identificatie  

maximumEndDepth  

maximale einddiepte  

remediationVariantSubsoil  

saneringsvariant ondergrond  

remediationVariantTopsoil  

saneringsvariant bovengrond  

LocationHistory (Gegevensgroeptype)

Locatiegeschiedenis  

event  

gebeurtenis  

finalisationDate  

afrondingsdatum  

RegistrationHistory (Gegevensgroeptype)

Registratiegeschiedenis  

corrected  

gecorrigeerd  

deregistered  

uit registratie genomen  

deregistrationTime  

tijdstip uit registratie genomen  

latestAdditionTime  

tijdstip laatste aanvulling  

latestCorrectionTime  

tijdstip laatste correctie  

objectRegistrationTime  

tijdstip registratie object  

registrationCompletionTime  

tijdstip voltooiing registratie  

registrationStatus  

registratiestatus  

reregistered  

weer in registratie genomen  

reregistrationTime  

tijdstip weer in registratie genomen  

underReview  

in onderzoek  

underReviewTime  

in onderzoek sinds  

RegistrationObject (Objecttype)

Registratieobject  

broId  

BRO-ID  

deliveryAccountableParty  

bronhouder  

deliveryResponsibleParty  

dataleverancier  

objectIdAccountableParty  

object-ID bronhouder  

qualityRegime  

kwaliteitsregime  

SoilLegalDecision (Objecttype)

Overheidsbesluit bodemverontreiniging  

deliveryContext  

kader aanlevering  

registrationHistory  

registratiegeschiedenis  

standardizedLocation  

gestandaardiseerde locatie  

SoilLocation (Objecttype)

Bodemlocatie  

boundary  

begrenzing  

dossierIdLocalAuthority  

locatiecode bevoegd gezag  

dossierIdSoilInformationSystem  

locatiecode BIS  

followUp  

vervolgactie  

identification  

SIKB0101-identificatie  

locationHistory  

locatiegeschiedenis  

name  

naam  

StandardizedLocation (Gegevensgroeptype)

Gestandaardiseerde locatie  

coordinateTransformation  

coördinaattransformatie  

location  

locatie