GMW Berichtencatalogus uitgiftewebservice
Let op: dit document is een conceptversie en dus in progress! Deze berichtencatalogus wordt onderdeel van de baseline behorende bij de gegevenscatalogus versie 1.1 van de Grondwatermonitoringput (GMW) . Het document gaat bij release van (standaarden-)versie 1.1 de bestaande documentatie Uitgiftehandboek en Koppelvlakbeschrijving vervangen. De releasedatum volgens de standaard-versie 1.1 zal zijn op 1 januari 2026. Wij verwachten dat de documentatie enkele maanden eerder beschikbaar is, medio Q4 2025.
1. Inleiding
1.1. Voorwoord
Betrouwbare en toegankelijke informatie over de samenstelling en opbouw van de ondergrond is van groot belang voor een dichtbevolkt land als het onze. Het helpt overheden, bedrijven en burgers om op feiten gebaseerde beslissingen te nemen over het gebruik van de ondergrond, bijvoorbeeld in verband met bereikbaarheid, waterveiligheid, warmte- en koudeopslag, aardgasproductie en de winning van aardwarmte. Ook voorkomen we zo dat informatie dubbel moet worden ingewonnen omdat het niet centraal is geregistreerd.
Het verzamelen, beschikbaar stellen, en gebruiken van al deze informatie is sinds september 2015 wettelijk vastgelegd in de Basisregistratie Ondergrond (BRO). Op 1 januari 2018 is het eerste deel van de Wet BRO in werking getreden, op 1 januari 2020 het tweede deel, op 1 januari c.q. 1 juli 2021 het derde deel en op 1 januari c.q. 1 juli 2022 het vierde deel.
Omdat de BRO een onderdeel is van het Stelsel van Basisregistraties, zijn verplichtingen met betrekking tot aanlevering, gebruik, terugmelding en onderzoek in de werkprocessen van overheidsorganisaties opgenomen in de Wet BRO. De BRO-gegevens worden centraal geregistreerd in de Landelijke Voorziening BRO (LV-BRO).
1.2. Doelstelling
Het document Handreiking Afname BRO Gegevens beschrijft via welke uitgiftekanalen BRO-gegevens geraadpleegd of gedownload kunnen worden en welke functionele en technische mogelijkheden deze kanalen bieden. Onder de noemer 'BRO uitgifte API' vallen dan in het bijzonder de 'REST uitgifteservice' en de 'SOAP webservice'. Functioneel gezien lijken deze twee uitgifteservices veel op elkaar.
De REST service is met name handig om als software ontwikkelaar 'incidenteel even snel en alleen publieke gegevens' op te halen uit de LV-BRO, zonder dat je je eerst moet aanmelden en zonder dat een PKIoverheid certificaat nodig is.
De SOAP webservice is met name geschikt om frequent en volledig geautomatiseerd in een machine-to-machine omgeving toegang te hebben tot alle beschikbare gegevens. Hiervoor moet je je aanmelden en heb je een PKIoverheid certificaat nodig.
Blijft over de vraag: hoe zien de uitgifteverzoeken en hun antwoorden er uit om gegevens over een grondwatermonitoringput (GMW) op te vragen en wat is de structuur van de diverse uitgiftedocumenten?
1.3. Doelgroepen
Doelgroepen voor dit document zijn organisaties en personen die aan de afnamekant van de BRO opereren, waaronder bestuursorganen (bestuurders, beleidsmakers, BRO-coördinatoren) en bedrijven (ingenieurs, software-leveranciers).
1.4. Samenhang met andere documentatie
De informatievoorziening over de afname van BRO-gegevens vindt plaats op 3 niveaus.
Het startpunt met algemene informatie over de diverse uitgiftekanalen is het document Handreiking Afname BRO Gegevens. Dit document verwijst door naar het volgende niveau.
Het tweede niveau bevat algemene informatie per uitgiftekanaal (zie https://basisregistratieondergrond.nl/inhoud-bro/aanleveren-opvragen/gegevens-opvragen/ ):
De handleiding van de REST uitgifteservice is te vinden op https://www.bro-productomgeving.nl/bpo/latest/informatie-voor-softwareleveranciers/url-s-publieke-rest-services
Algemene informatie over de SOAP webservice is te vinden op https://basisregistratieondergrond.nl/inhoud-bro/aanleveren-opvragen/instructies/gegevens-opvragen-via-soap-webservices/ . De handleiding voor het inrichten van SoapUI in het bijzonder is te vinden op https://basisregistratieondergrond.nl/inhoud-bro/aanleveren-opvragen/instructies/gegevens-opvragen-via-soap-webservices/aansluiten-demo-omgeving-soapui/
Het derde niveau is de BRO Productomgeving. Hier vindt u specifieke informatie per domein/registratieobjecttype zoals scopedocument, gegevenscatalogus en werkafspraken, storymap, berichtencatalogi voor inname en uitgifte, voorbeeldberichten voor inname en uitgifte.
Het verdient aanbeveling dat u zich eerst bekend maakt met de aangeven informatie uit de eerste 2 niveau's.
Daarna kunt u zich verdiepen in de GMW-specifieke informatie in de BRO productomgeving, waaronder de GMW gegevenscatalogus en eventuele werkafspraken en in het bijzonder dit document, de GMW berichtencatalogus uitgiftewebservice.
1.5. Leeswijzer
Hoofdstuk 2 beschrijft de algemene werking van de GMW uitgiftewebservice.
Hoofdstuk 3 beschrijft de structuur van de diverse uitgiftedocumenten.
Hoofdstuk 4 bevat een verwijzing naar de voorbeeldberichten.
Hoofdstuk 5 bevat de toegestane waarden van de enumeraties (niet-beheerde lijsten met toegestane waarden).
Hoofdstuk 6 bevat verwijzingen (URN's en URL's) naar de codelijsten (beheerde lijsten met toegestane waarden).
Hoofdstuk 7 bevat een vertaaltabel, aan de hand waarvan, gegeven de Engelstalige naam van een entiteit of een attribuut, de Nederlandse naam in de catalogus kan worden opgezocht.
1.6. Versiehistorie
Versie | Datum | Omschrijving |
|---|---|---|
1.0 | 19-06-2024 | Eerste versie na samenvoeging van de voorgaande documenten Uitgiftehandboek GMW en Koppelvlakbeschrijving Uitgifteservice GMW. |
1.1 | 07-05-2025 | Aanpassingen n.a.v. GMW 1.1 |
1.2 | 23-7-2025 | Figuur verbeterd in 3. Uitgiftedocumenten |
1.3 | 8-10-2025 | Figuur verbeterd in 3.3. Inhoud GMW_PPO_DP |
2. Algemene werking van de GMW uitgiftewebservice
Dit hoofdstuk beschrijft de algemene werking van de GMW uitgiftewebservice.
Paragraaf 2.1 beschrijft de operaties die de GMW uitgiftewebservice ondersteunt.
Paragraaf 2.2 beschrijft de BRO-berichten (request en response) die een rol spelen bij die operaties.
2.1. Operaties
De GMW uitgiftewebservice wordt gerealiseerd als een SOAP-webservice. De onderstaande figuur beschrijft de operaties van de webservice, hun requests en hun responses.

De wsdl kan worden gedowload van https://schema.broservices.nl/dsgmw-v1.1.wsdl
De GMW uitgiftewebservice ondersteunt twee soap operaties:
dispatchCharacteristics (uitgifte van kengegevens).
dispatchData (uitgifte van objectgegevens).
Een soap operatie heeft een request en een response:
Het DispatchCharacteristicsRequest (Verzoek tot uitgifte van kengegevens) en de DispatchCharacteristicsResponse (Bericht van verzending van kengegevens).
Het DispatchDataRequest (Verzoek tot uitgifte van objectgegevens) en de DispatchDataResponse (Bericht van verzending van objectgegevens).
Naast een functioneel antwoord (een bericht van verzending) kan een verzoek ook leiden tot een foutmelding:
SOAP:Fault (Systeemfout): als er tijdens de verwerking van het uitgifteverzoek een onverwachte fout optreedt in het BRO-systeem, dan leidt dit tot een SOAP:Fault.
ParseFault (Validatiefout): als de uitgiftewebservice constateert dat een uitgifteverzoek niet een welgevormd XML-bericht is of dat het niet voldoet aan de XSD-schemavalidatie, dan leidt dit tot een ParseFault.
2.2. BRO-berichten
Deze paragraaf beschrijft de verschillende BRO-berichten (request, response en foutmeldingen) die een rol spelen in de GMW uitgiftewebservice.
2.2.1. DispatchCharacteristicsRequest
Het BRO-bericht DispatchCharacteristicsRequest bevat het uitgifteverzoek tot het leveren van de in het BRO-register opgenomen kengegevens van de GMW registratieobjecten die voldoen aan bepaalde kenmerken. Het DispatchCharacteristicsRequest (Verzoek tot uitgifte van kengegevens) van de GMW uitgiftewebservice is een specialisatie van AbstractDispatchCharacteristicsRequest in de package brocommon, waaraan het het GMW specifieke kenmerken toevoegt.
De definities van de attributen van de CriteriaSet uit brocommon staan in onderstaande tabel:
Naam in XML-bestand | Nederlandse naam | Type | Kardinaliteit | Definitie |
|---|---|---|---|---|
deliveryAccountableParty | bronhouder | CharacterString | 0..1 | Het KvK-nummer van de maatschappelijke activiteit van de publiekrechtelijke rechtspersoon die bronhouder is van de gegevens in de basisregistratie ondergrond. |
qualityRegime | kwaliteitsregime | Enumeration | 0..1 | De aanduiding van de kwaliteitseis waaraan de gegevens van het object moeten voldoen. |
registrationPeriod | periode van registreren | DatePeriod | 0..1 | Het datuminterval waarbinnen de datum van het tijdstip registratie van het registratieobject moet liggen. |
correctionPeriod | periode van corrigeren | DatePeriod | 0..1 | Het datuminterval waarbinnen het laatste correctietijdstip van het registratieobject moet liggen. |
underReview | in onderzoek | IndicationYesNo | 0..1 | De aanduiding die aangeeft of het registratieobject door de registerbeheerder in onderzoek is genomen. |
area | gebied | Area | 1..1 | De begrenzing van een geografisch gebied aan het aardoppervlak, in de vorm van een rechthoek of een cirkel, waarbinnen het registratieobject moet liggen. |

De definities van de attributen, die GMW_CriteriaSet uit dsgmw-messages.xsd hieraan toevoegt, staan in onderstaande tabel:
Naam in XML-bestand | Nederlandse naam | Type | Kardinaliteit | Definitie |
|---|---|---|---|---|
initialFunction | initiële functie | InitialFunction | 0..1 | Aanduiding van de initiële functie waarvoor de grondwatermonitoringput is ingericht. |
constructionStandard | kwaliteitsnorm inrichting | ConstructionStandard | 0..1 | De norm of verzameling normen die omschrijven volgens welke afspraken, specificaties en/of criteria de grondwatermonitoringput is geplaatst. |
removed | opgeruimd | IndicationYesNo | 0..1 | Indicatie of de grondwatermonitoringput fysiek verwijderd is. |
minimumNumberOfTubes | minimum aantal buizen | Integer | 0..1 | Het aantal buizen dat een grondwatermonitoringput ten minste heeft. Waardebereik: 1-50. |
owner | eigenaar | ChamberOfCommerceNumber | 0..1 | De identificatie de onderneming, die eigenaar van het fysieke object is, heeft in het Handelsregister. |
wellHeadProtector | beschermconstructie | WellHeadProtectorType | 0..1 | De typering van het onderdeel dat de constructie aan de bovenkant afsluit om de buis of buizen te beschermen tegen invloeden van buitenaf. |
constructionPeriod | periode van inrichting | DatePeriod | 0..1 | Het datuminterval waarbinnen de inrichtingsdatum van de grondwatermonitoringput ligt. Waardebereik: 1 januari 1889 tot datum van uitgifte. |
removalPeriod | periode van opruiming | DatePeriod | 0..1 | Het datuminterval waarbinnen de opruimingsdatum van de grondwatermonitoringput ligt. Waardebereik: 1 januari 1889 tot datum van uitgifte. |
geoOhmCablePresent | geo-ohmkabel aanwezig | IndicationYesNoEnumeration | 0..1 | De aanduiding die aangeeft of de grondwatermonitoringput voorzien is van een of meer geo-ohmkabels. |
minimumTubeTopDiameter | minimale diameter bovenkant buis | Diameter | 0..1 | De ondergrens voor de diameter van de bovenkant van de monitoringbuizen van een grondwatermonitoringput. Eenheid: mm. Waardebereik: 0 tot 1000. |
maximumTubeTopDiameter | minimale diameter bovenkant buis | Diameter | 0..1 | De bovengrens voor de diameter van de bovenkant van de monitoringbuizen van een grondwatermonitoringput. Eenheid: mm. Waardebereik: 0 tot 1000. |
tubeStatus | buisstatus | TubeStatus | 0..1 | Geclassificeerde aanduiding of een buis fysiek geschikt is voor grondwatermonitoring |
screenPositionRange | verticaal interval | VerticalPositionRange | 0..1 | Het bereik dat gedeeltelijk of geheel overlapt met het filterbereik van een grondwatermonitoringput. (Eenheid: m; waardebereik: -750 tot 325. De getalswaarden zijn gedefinieerd t.o.v. het verticaal referentievlak (NAP). |
Als de waarde van het attribuut geometricDataPubliclyAvailable (geometrische gegevens openbaar raadpleegbaar) van de entiteit GroundwaterMonitoringWell (Grondwatermonitoringput) gelijk is aan Nee, dan mogen locatiegegevens van een grondwatermonitoringput niet meegenomen worden in een zoekopdracht. Deze grondwatermonitoringputten worden daarom niet gevonden bij het zoeken o.b.v. de kenmerkverzameling en zullen dus nooit opgenomen zijn in een uitgifte van kengegevens. (Gegevens over een dergelijke grondwatermonitoringput kunnen wel opgevraagd worden middels bijv. een GMW-PO; zie verderop.)
N.B.: Aan GMW 1.1 zijn een aantal nieuwe attributen toegevoegd. In overleg met de informatiemanager is besloten om die nu niet in de zoekcriteria op te nemen maar dat pas te doen als daarvoor een vraag vanuit gebruikers komt.
2.2.2. DispatchDataRequest
Het BRO-bericht DispatchDataRequest bevat het uitgifteverzoek tot het leveren van de in het BRO-register opgenomen gegevens van een bepaald registratieobject. Daarbij wordt het registratieobject geïdentificeerd door zijn BRO-ID. Het DispatchDataRequest (Verzoek tot uitgifte van objectgegevens) van de GMW uitgiftewebservice is een specialisatie van DispatchDataRequest in de package brocommon, waaraan het het attribuut dataToBeDelivered (te leveren gegevens) toevoegt.

De definities van de drie transactiegegevens (uit brocommon) staan in onderstaande tabel:
Naam in XML-bestand | Nederlandse naam | Type | Kardinaliteit | Definitie |
|---|---|---|---|---|
requestReference | verzoekkenmerk | CharacterString | 1..1 | Een voor de afnemer unieke aanduiding van het uitgifteverzoek. |
broId | BRO-ID | RegistrationObjectCode | 1..1 | De identificatie van de grondwatermonitoringput in de registratie ondergrond. Toelichting: |
dataToBeDelivered | te leveren gegevens | DataToBeDelivered | 1..1 | Aanduiding welke gegevens over het registratieobject worden opgevraagd: alleen de actuele gegevens of de volledige materiële geschiedenis. |
2.2.3. SOAP:Fault
Tijdens de uitvoering van een operatie kan er een onverwachte fout optreden in het BRO-systeem. Hiervoor kunnen verschillende oorzaken zijn, zoals het falen van bepaalde software of hardware. Deze onverwachte fouten worden beschouwd als een technische fout veroorzaakt door het BRO-systeem. De BRO stuurt dan een bericht in de vorm van een generieke SOAP:Fault (Systeemfout).
Een SOAP:Fault (Systeemfout) bestaat uit twee verplichte gegevens en één optioneel gegeven. De definities van deze gegevens staan in onderstaande tabel:
Naam in XML-bestand | Nederlandse naam | Type | Kardinaliteit | Definitie |
|---|---|---|---|---|
faultcode | foutcode | CharacterString | 1..1 | Aanduiding waar de fout is opgetreden. Toelichting: |
faultstring | fouttekst | CharacterString | 1..1 | Summiere beschrijving van de fout. Toelichting: |
detail | details | AnyType | 0..1 | Aanvullende informatie over de opgetreden fout en de vermoedelijke oorzaak. Toelichting: |
2.2.4. ParseFault
Als er fouten in het uitgifteverzoek worden gevonden tijdens de technische controle van een uitgifteverzoek, bijvoorbeeld het uitgifteverzoek is niet een welgevormd XML-bericht of het uitgifteverzoek voldoet niet aan de schemavalidatie, dan worden deze beschouwd als een softwarefout in het systeem van de data-afnemer. Het BRO-systeem stuurt dan een bericht in de vorm van een ParseFault (Validatiefout).
Het BRO-bericht ParseFault (Validatiefout) is in feite een gemodelleerde vorm van de algemene SOAP:Fault (Systeemfout), waarbij op de plek van het detail de gegevens van de ParseFault (Validatiefout) worden opgenomen. In de ParseFault (Validatiefout) zit een lijst met abortReasons (Redenen afbreken).

Dit BRO-bericht begint met een SOAP:Fault (Systeemfout), bestaande uit drie gegevens, waarin het attribuut detail het specifieke type ParseFault (Validatiefout) heeft. De definities van deze gegevens staan in onderstaande tabel:
Naam in XML-bestand | Nederlandse naam | Type | Kardinaliteit | Definitie |
|---|---|---|---|---|
faultcode | foutcode | CharacterString | 1..1 | Aanduiding waar de fout is opgetreden. Toelichting: |
faultstring | fouttekst | CharacterString | 1..1 | Summiere beschrijving van de fout. Toelichting: |
detail | details | ParseFault | 0..1 | Aanvullende informatie over de opgetreden fout en de vermoedelijke oorzaak. Regel: |
De ParseFault (Validatiefout) bestaat uit drie gegevens en een lijst met abortReasons. De definities van de gegevens van ParseFault (Validatiefout) staan in onderstaande tabel:
Naam in XML-bestand | Nederlandse naam | Type | Kardinaliteit | Definitie |
|---|---|---|---|---|
requestReference | verzoekkenmerk | CharacterString | 0..1 | Een voor de dataleverancier unieke aanduiding van het uitgifteverzoek. Toelichting: |
transactionId | transactiecode | CharacterString | 0..1 | Een voor het BRO-systeem unieke aanduiding voor de verwerking van een innameverzoek of uitgifteverzoek. Toelichting: |
abortTime | moment van afbreken | DateTime | 1..1 | Tijdstip, toegekend door de webservice, waarop de verwerking van het uitgifteverzoek is afgebroken. |
abortReason | reden afbreken | AbortReason | 1..* | Lijst met redenen waarom de verwerking van het uitgifteverzoek is afgebroken. Toelichting: |
Iedere AbortReason (Reden afbreken) bestaat uit twee gegevens. De definities staan in onderstaande tabel:
Naam in XML-bestand | Nederlandse naam | Type | Kardinaliteit | Definitie |
|---|---|---|---|---|
sequenceNumber | volgnummer | Integer | 1..1 | Een binnen deze lijst van abortReasons (redenen afbreken) uniek nummer. Toelichting: |
specification | foutmelding | CharacterString | 1..1 | Omschrijving van de validatie fout. |
2.2.5. DispatchCharacteristicsResponse
Onder normale omstandigheden bestaat het antwoord op een DispatchCharacteristicsRequest (Verzoek tot uitgifte van kengegevens) uit een DispatchCharacteriscticsResponse (Bericht van verzending van kengegevens). Het antwoord dispatchCharacteristicsResponse is gedefinieerd in het XSD-bestand dsgmw-messages.xsd. Het is een specialisatie van DispatchResponse zoals gedefinieerd in brocommon.xsd. Het voegt daaraan toe het attribuut numberOfDocuments (aantal documenten) en een optionele lijst met dispatchDocuments (uitgiftedocumenten).
Het BRO-bericht dispatchCharacteristicsResponse kan twee betekenissen hebben:
Een bericht van afwijzing.
Een bericht van verzending van kengegevens.
Onderstaande tabel geeft weer welke gegevens onder welke omstandigheden in het BRO-bericht opgenomen zullen worden. De lijst met criterionErrors (kenmerkfouten) speelt alleen een rol bij de uitgifte van kenmerken.
Gegeven | Afwijzing | Verzending |
|---|---|---|
responseType | √ | √ |
requestReference | √ | √ |
rejectionTime | √ |
|
dispatchTime |
| √ |
rejectionReason | √ |
|
criterionError | √ |
|
numberOfDocuments |
| √ |
dispatchDocument |
| √ |
Onderstaande tabel bevat de definities van de gegevens van de DispatchResponse uit brocommon.xsd:
Naam in XML-bestand | Nederlandse naam | Type | Kardinaliteit | Definitie |
|---|---|---|---|---|
responseType | berichttype bevestiging van verzending | ResponseType | 1..1 | Aanduiding van de betekenis van het antwoord. Regels: Als het BRO-systeem het uitgifteverzoek succesvol heeft verwerkt, dan heeft het attribuut de waarde dispatch. |
requestReference | verzoekkenmerk | CharacterString | 1..1 | Het kenmerk van het uitgifteverzoek, dat de afnemer heeft meegegeven om voor eigen doeleinden het uitgifteverzoek te kunnen identificeren, waarop dit bericht een antwoord is. Toelichting: |
rejectionTime | tijdstip van afwijzing | DateTime | 0..1 | Tijdstip, toegekend door de webservice, waarop het uitgifteverzoek is afgewezen. Regels: |
dispatchTime | tijdstip van verzending | DateTime | 0..1 | Tijdstip, toegekend door de webservice, waarop de opgevraagde gegevens zijn verzonden. Regels: |
rejectionReason | reden afwijzing | CharacterString | 0..1 | De reden waarom het uitgifteverzoek is afgewezen. Regels: Als dit antwoord wordt gegeven naar aanleiding van een dispatchCharacteristicsRequest (verzoek tot uitgifte van kengegevens) en de uitgiftewebservice heeft een of meer fouten geconstateerd in het uitgifteverzoek, dan heeft dit gegeven de vaste waarde "Er zijn 1 of meer fouten geconstateerd in de kenmerken". Als dit antwoord wordt gegeven naar aanleiding van een dispatchDataRequest (verzoek tot uitgifte van objectgegevens) en de uitgiftewebservice heeft geen registratieobject gevonden met de broId in het uitgifteverzoek, dan heeft dit gegeven de vaste waarde "Dit registratieobject bestaat niet". |
criterionError | kenmerkfout | CriterionError | 0..* | Lijst met foutmeldingen met betrekking tot een geconstateerde fout in de kenmerkenverzameling van een uitgifteverzoek, bestaande uit een volgnummer en een omschrijving. Regels: Toelichting: |
Onderstaande tabel bevat de definities van de gegevens die DispatchCharacteristicsResponse uit dsgmw-messages.xsd toevoegt aan DispatchResponse uit brocommon:
Naam in XML-bestand | Nederlandse naam | Type | Kardinaliteit | Definitie |
|---|---|---|---|---|
numberOfDocuments | aantal documenten | Integer | 0..1 | Het aantal registratieobjecten dat voldoet aan de criteria (kenmerken) in het uitgifteverzoek. Regels: |
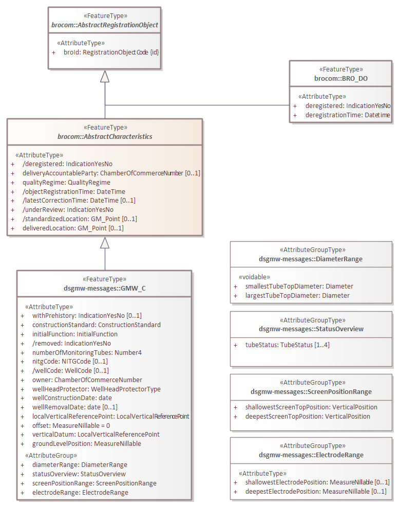
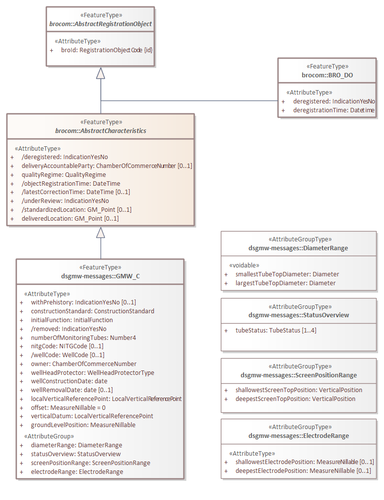
dispatchDocument | uitgiftedocument | AbstractRegistrationObject | 0..* | Het element dispatchDocument bevat de gegevens van een grondwatermonitoringput registratieobject. Deze lijst van uitgiftedocumenten bevat de kengegevens van de registratieobjecten die voldoen aan de criteria (kenmerken) in het uitgifteverzoek. Regels: Een uitgiftedocument in de lijst is van het type BRO_DO als het betreffende registratieobject uit registratie is genomen. Een uitgiftedocument in de lijst is van het type GMW_C als het betreffende registratieobject niet uit registratie is genomen. Toelichting: |
Als er geen registratieobjecten zijn gevonden die voldoen aan de kenmerken, dan heeft het attribuut numberOfDocuments de waarde 0 en is de lijst met dispatchDocuments leeg (er is geen lijst).
Als er meer dan 2000 registratieobjecten zijn gevonden die voldoen aan de kenmerken, dan krijgt men de melding Het aantal objecten is groter dan 2000. Pas de kenmerken van uw verzoek tot levering aan en wordt er geen lijst met dispatchDocuments geleverd.
Ieder dispatchDocument (uitgiftedocument) is:
óf van het type dsgmw:GMW_C, met daarin de kengegevens van een grondwatermonitoringput die niet uit registratie is genomen,
óf van het type brocom:BRO_DO, met daarin een beperkt aantal gegevens m.b.t. het uit registratie nemen.

Het type uitgiftedocument BRO_DO is een specialisatie van AbstractRegistrationObject in de package brocommon. Dit type uitgiftedocument bestaat uit de gegevens:
broId (BRO-ID).
deregistered (uit registratie genomen).
deregistrationTime (tijdstip uit registratie genomen)
Het type uitgiftedocument GMW_C is een specialisatie van AbstractCharacteristics in de package brocommon, wat op zijn beurt een specialisatie is van AbstractRegistrationObject. Dit type uitgiftedocument bestaat uit de onderstaande gegevens. De gegevens zijn gedefinieerd in de GMW gegevenscatalogus.
broId (BRO-ID).
deregistered (uit registratie genomen).
deliveryAccountableParty (bronhouder)
qualityRegime (kwaliteitsregime)
objectRegistrationTime (tijdstip registratie object)
latestCorrectionTime (tijdstip laatste correctie object)
underReview (in onderzoek)
standardizedLocation (gestandaardiseerde locatie)
deliveredLocation (aangeleverde locatie)
withPrehistory (met voorgeschiedenis)
constructionStandard (kwaliteitsnorm inrichting)
initialFunction (initiële functie)
removed (opgeruimd)
numberOfMonitoringTubes (aantal monitoringbuizen)
NITGCode (NITG-code)
wellCode (putcode)
owner (eigenaar)
wellHeadProtector (beschermconstructie)
wellConstructionDate (inrichtingsdatum put)
wellRemovalDate (opruimingsdatum put)
localVerticalReferencePoint (lokaal verticaal referentiepunt)
offset (verschuiving)
verticalDatum (verticaal referentievlak)
groundLevelPosition (maaiveldpositie)
StatusOverview (Statusoverzicht) met minimaal 1 en maximaal 4 tubeStatus (buisstatus)
DiameterRange (Diameterbereik) met smallestTubeTopDiameter (kleinste diameter bovenkant buis) en largestTubeTopDiameter (grootste diameter bovenkant buis)
ScreenPositionRange (Filterbereik) met shallowestScreenTopPosition (positie bovenkant ondiepste filter) en deepestScreenBottomPosition (positie onderkant diepste filter).
ElectrodeRange (Elektrodebereik) met shallowestElectrodePosition (positie ondiepste electrode) en deepestElectrodePosition (positie diepste electrode).
Toelichting:
Kengegevens:
De volgende gegevens worden NIET uitgegeven als de waarde van het attribuut geometricDataPubliclyAvailable (geometrische gegevens openbaar raadpleegbaar) van de entiteit GroundwaterMonitoringWell (Grondwatermonitoringput) gelijk is aan Nee:
aangeleverde coördinaten
referentiestelsel aangeleverde coördinaten
gestandaardiseerde coördinaten
referentiestelsel gestandaardiseerde coördinaten
N.B.: De grondwatermonitoringputten waarbij deze gegevens niet worden uitgegeven, worden zonder locatie in de publicatiedatabase opgenomen. Die putten worden dan ook niet gevonden bij ruimtelijk zoeken en worden niet getoond op BROloket.
Kengegevens GMW:
Attribuut ‘met voorgeschiedenis’: dit attribuut is niet in de gegevenscatalogus aanwezig, maar wordt uitgegeven omwille van backwards compatibility. Zie par. 4.1.2 van de gegevenscatalogus: Basisregistratie Ondergrond Catalogus Grondwatermonitoringput.
Regel: De volgende gegevens worden NIET uitgegeven als de waarde van het attribuut geometrische gegevens openbaar raadpleegbaar van de entiteit Grondwatermonitoringput gelijk is aan Nee:
lokaal verticaal referentiepunt
verschuiving
verticaal referentievlak
maaiveldpositie
Diameterbereik: Het interval dat de grenzen aangeeft waarbinnen de diameters van de bovenkant van de monitoringbuizen liggen.
kleinste diameter bovenkant buis (eenheid: mm; waardebereik: 3 tot 1000): De diameter van de bovenkant van de dunste buis in de grondwatermonitoringput.
Regel: De waarde van het attribuut ontbreekt als bij ten minste één van de buizen van de grondwatermonitoringput het attribuut diameter bovenkant buis geen waarde heeft.
grootste diameter bovenkant buis (eenheid: mm; waardebereik: 3 tot 1000): De diameter van de bovenkant van de dikste monitoringbuis in de grondwatermonitoringput.
Regel: De waarde van het attributen ontbreekt als bij alle buizen van de grondwatermonitoringput het attribuut diameter bovenkant buis geen waarde heeft.
Statusoverzicht: De in een grondwatermonitoringput voorkomende buisstatussen.
Toelichting: Elke voorkomende buisstatus in de grondwatermonitoringput wordt maximaal één keer uitgegeven.
Filterbereik: Het interval dat de grenzen aangeeft waarbinnen de verticale posities van de filters liggen.
positie bovenkant ondiepste filter (eenheid: m, waardebereik: -750 tot 325): De positie van de bovenkant van het meest ondiepe filter.
positie onderkant diepste filter (eenheid: m, waardebereik: -750 tot 325): De positie van de onderkant van het meest diepe filter.
Elektrodebereik: Het interval dat de grenzen aangeeft waarbinnen de verticale posities van de elektroden liggen.
positie ondiepste elektrode (eenheid: m, waardebereik: -750 tot 50): De positie van de meest ondiepe elektrode
positie diepste elektrode (eenheid: m, waardebereik: -750 tot 50): De positie van de meest diepe elektrode
N.B.: Aan GMW 1.1 zijn een aantal nieuwe attributen toegevoegd (in buitenland, geometrische gegevens openbaar raadpleegbaar en gerelateerde verkenning). In overleg met de informatiemanager is besloten om die nu niet in de kengegevens op te nemen maar dat pas te doen als daarvoor een vraag vanuit gebruikers komt.
2.2.5.1. DispatchDataResponse
Onder normale omstandigheden bestaat het antwoord op een dispatchDataRequest (verzoek tot uitgifte van objectgegevens) uit een dispatchDataResponse (bericht van verzending van objectgegevens). Het antwoord DispatchDataResponse is gedefinieerd in het XSD-bestand dsgmw-messages.xsd. Het is een specialisatie van DispatchResponse zoals gedefinieerd in brocommon.xsd. Het voegt daaraan toe één optioneel dispatchDocument.
Het BRO-bericht dispatchDataResponse kan twee betekenissen hebben:
Een bericht van afwijzing.
Een bericht van verzending van objectgegevens.
Onderstaande tabel geeft weer welke gegevens onder welke omstandigheden in het BRO-bericht opgenomen zullen worden. De lijst met criterionErrors (kenmerkfouten) speelt alleen een rol bij de uitgifte van kenmerken en dus niet bij de uitgifte van objectgegevens.
Gegeven | Afwijzing | Verzending |
|---|---|---|
responseType | √ | √ |
requestReference | √ | √ |
rejectionTime | √ |
|
dispatchTime |
| √ |
rejectionReason | √ |
|
criterionError |
|
|
dispatchDocument |
| √ |
Zie de voorgaande paragraaf voor de definities van de gegevens van de DispatchResponse uit brocommon.
Onderstaande tabel bevat de definities van de gegevens die DispatchDataResponse uit dsgmw-messages.xsd toevoegt aan DispatchResponse uit brocommon:
Naam in XML-bestand | Nederlandse naam | Type | Kardinaliteit | Definitie |
|---|---|---|---|---|
dispatchDocument | uitgiftedocument | AbstractRegistrationObject | 0..1 | Het element dispatchDocument bevat de gegevens van een grondwatermonitoringput registratieobject. Regels: Het element dispatchDocument is afwezig als de BRO geen registratieobject bevat met het opgegegeven broId. Het element dispatchDocument is van het type GMW_PO_DP, GMW_PO, GMW_PPO_DP of GMW_PPO. Toelichting: |
3. Uitgiftedocumenten
Een uitgiftedocument bevat de gegevens van het opgevraagde registratieobject, die in het BRO-systeem geregistreerd zijn. De beschikbare gegevens zijn gedefinieerd in de catalogus.
De GMW uitgiftewebservice kent vijf types uitgiftedocumenten; zie onderstaande tabel. Welke type wordt uitgeleverd hangt af van de opgevraagde gegevens (zie het gegeven dataToBeDelivered (te leveren gegevens) in het DispatchDataRequest (Verzoek tot uitgifte van objectgegevens), de identiteit van de afnemer en de registratiestatus van het registratieobject.
Uitgiftedocument | Wordt uitgeleverd als: | ||
|---|---|---|---|
Afnemer | Registratieobject | dataToBeDelivered | |
BRO_DO | Is niet de bronhouder en/of dataleverancier. | Uit registratie genomen. | Ongeacht |
GMW_PO | Is niet de bronhouder en/of dataleverancier. | Niet uit registratie genomen. | actueel |
GMW_PPO | Is niet de bronhouder en/of dataleverancier. | Niet uit registratie genomen. | actueelHistorisch |
GMW_PO_DP | Is tevens de bronhouder en/of dataleverancier. | Ongeacht. | actueel |
GMW_PPO_DP | Is tevens de bronhouder en/of dataleverancier. | Ongeacht. | actueelHistorisch |
Onderstaande figuur geeft de uitgiftedocumenten weer inclusief de inhoud.

De gegevens zijn volledig gedefinieerd in de GMW gegevenscatalogus.
De attributen/gegevensgroepen met een schuine streep voor hun naam worden afgeleid door de GMW innamewebservice; deze gegevens worden niet aangeleverd via een brondocument.
De attributen met een min-teken voor hun naam worden alleen uitgeleverd in de GMW_PO_DP en GMW_PPO_DP varianten van de uitgiftedocumenten.
3.1. Inhoud GMW_PO
De gegevens zijn volledig gedefinieerd in de catalogus grondwatermonitoringput. Uitgesloten worden:
De volgende gegevens als de waarde van het attribuut geometrische gegevens openbaar raadpleegbaar van de entiteit Grondwatermonitoringput gelijk is aan Nee (overgenomen uit de catalogus uit de Toelichting bij dit attribuut):
deliveredLocation (aangeleverde locatie)
standardizedLocation (gestandaardiseerde locatie)
deliveredVerticalPostion (aangeleverde verticale positie)
tubeTopPosition (positie bovenkant monitoringbuis)
tubeTopPositioningMethod (methode positiebepaling bovenkant buis)
screenLength (filterlengte)
screenTopPosition (positie bovenkant filter)
screenBottomPosition (positie onderkant filter)
plainTubePartLength (lengte stijgbuisdeel)
sedimentSumpLenght (zandvanglengte)
insertedPartLength (lengte ingeplaatst deel) van iedere gerelateerde monitoringbuis.
Elk IntermediateEvent (Tussentijdse gebeurtenis);
Voor alle gegevens waarop materiële geschiedenis van toepassing is: de niet-actuele waarden.
Het attribuut withPrehistory (met voorgeschiedenis) is niet in de gegevenscatalogus opgenomen maar wordt als optioneel attribuut in het uitgiftedocument opgenomen. Zie par. 4.1.2 van de gegevenscatalogus: Basisregistratie Ondergrond Catalogus Grondwatermonitoringput.
3.2. Inhoud GMW_PO_DP
Uitgiftedocument GMW_PO_DP bevat dezelfde gegevens als uitgiftedocument GMW_PO, met aanvullend de volgende gegevens:
De volgende gegevens ongeacht de waarde van het attribuut geometrische gegevens openbaar raadpleegbaar van de entiteit Grondwatermonitoringput (overgenomen uit de catalogus uit de Toelichting bij dit attribuut):
deliveredLocation (aangeleverde locatie)
standardizedLocation (gestandaardiseerde locatie)
deliveredVerticalPostion (aangeleverde verticale positie)
tubeTopPosition (positie bovenkant monitoringbuis)
tubeTopPositioningMethod (methode positiebepaling bovenkant buis)
screenLength (filterlengte)
screenTopPosition (positie bovenkant filter)
screenBottomPosition (positie onderkant filter)
plainTubePartLength (lengte stijgbuisdeel)
sedimentSumpLength (zandvanglengte)
insertedPartLength (lengte ingeplaatst deel) van iedere gerelateerde monitoringbuis.
Registratieobject:
objectIdAccountableParty (object-ID bronhouder)
deliveryResponsibleParty (dataleverancier)
Grondwatermonitoringput:
maintenanceResponsibleParty (onderhoudende instantie)
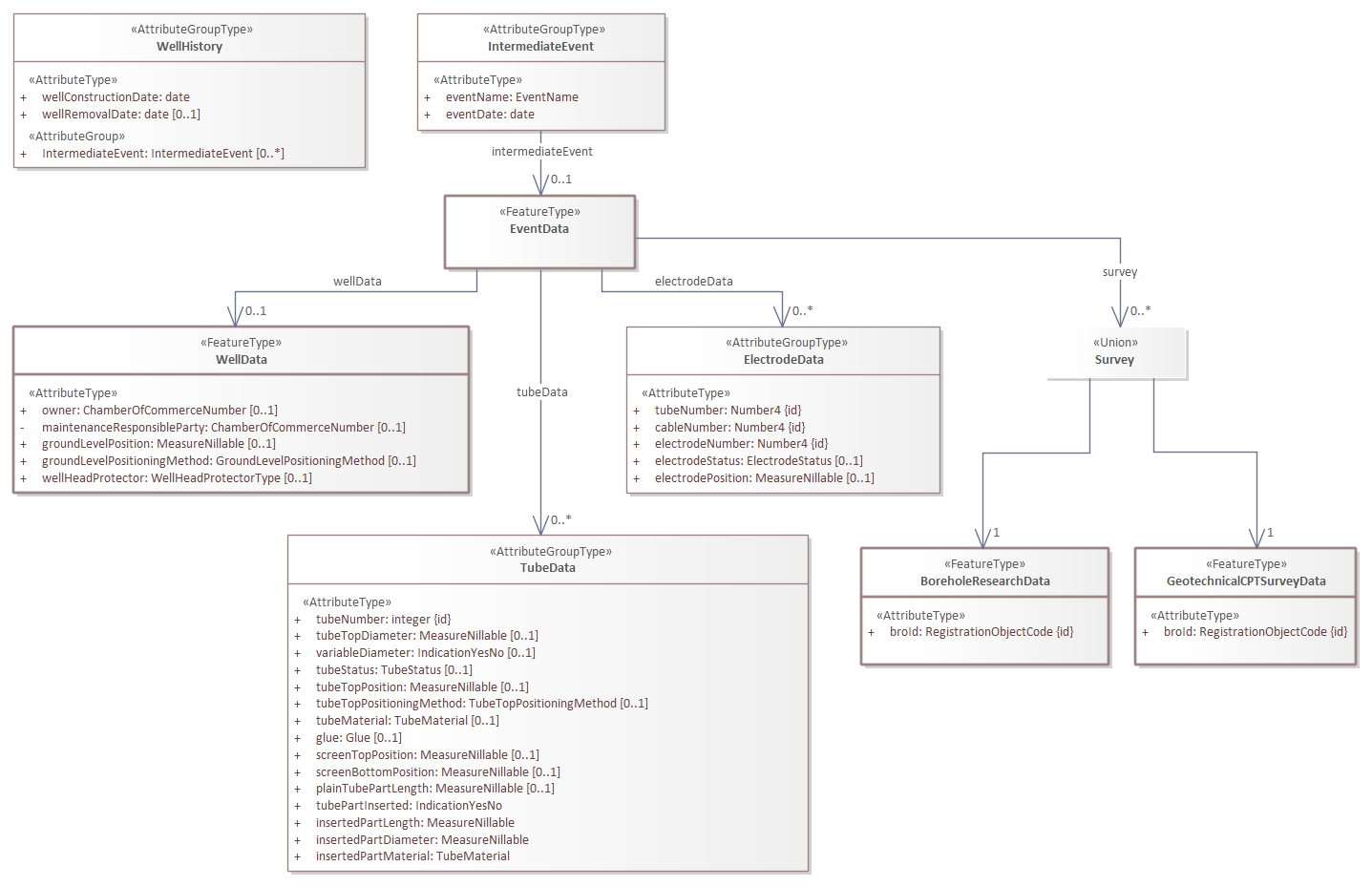
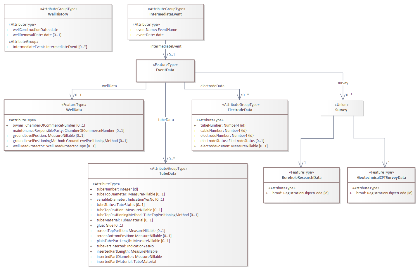
3.3. Inhoud GMW_PPO_DP
Uitgiftedocument GMW_PPO_DP bevat:
De gegevens van een GroundwaterMonitoringWell (Grondwatermonitoringput) conform de GMW gegevenscatalogus, zoals aangeleverd in een GMW_Construction of GMW_ConstructionWithHistory brondocument en aangepast conform eventuele verwerkte correctieverzoeken voor dit brondocument,
aangevuld met de WellHistory (Putgeschiedenis), die is afgeleid van de aangeleverde brondocumenten,
met daarin de lijst met IntermediateEvents (Tussentijdse gebeurtenissen),
waarvan de eventDate (datum gebeurtenis) is afgeleid van een aangeleverde datum in het brondocument (wellConstructionDate (inrichtingsdatum put), eventDate (datum gebeurtenis) of wellRemovalDate (opruimingsdatum put), afhankelijk van het betreffende brondocument)
en de eventName (naam gebeurtenis) is afgeleid van de naam van het brondocument,
en de EventData (Resultaat gebeurtenis) bij een IntermediateEvent (Tussentijdse gebeurtenis).

3.4. Inhoud GMW_PPO
Uitgiftedocument GMW-PPO bevat dezelfde gegevens als uitgiftedocument GMW_PPO_DP, met uitzondering van de volgende gegevens:
objectIdAccountableParty (object-ID bronhouder).
deliveryResponsibleParty (dataleverancier)
maintenanceResponsibleParty (onderhoudende instantie)
3.5. Inhoud BRO_DO
Uitgiftedocument BRO_DO is gedefinieerd in de package brocommon. Het bevat de volgende gegevens van een grondwatermonitoringput die uit registratie is genomen:
broId (BRO-ID).
deregistered (uit registratie genomen).
deregistrationTime (tijdstip uit registratie genomen).
4. Voorbeeldberichten
4.1. Integrale XML-voorbeeldberichten
Integrale voorbeeldberichten zijn te vinden via de link "GMW Voorbeeldberichten uitgiftewebservice" op de GMW landingspagina.
5. Enumeraties
In de BRO wordt een onderscheid gemaakt tussen beheerde waardenlijsten en niet-beheerde waardenlijsten.
In de gegevenscatalogus en de XSD-bestanden noemen we een niet-beheerde waardenlijst een enumeratie. Bij een enumeratie staat de lijst met toegestane waarden vast en kan de lijst met toegestane waarden niet veranderd worden zonder aanpassingen in de gegevenscatalogus, de berichtdefinities (XSD-bestanden) en de software (voor het maken of verwerken van een bericht).
De onderstaande tabel geeft een overzicht van de GMW-specifieke enumeraties.
De eerste kolom bevat de Engelstalige naam van de enumeratie, zoals deze voorkomt in de XSD-bestanden.
De tweede kolom bevat de Nederlandstalige naam, zoals die voorkomt in de gegevenscatalogus.
De derde kolom bevat de toegestane waarden, die gebruikt mogen worden in een BRO-verzoek.
De vierde kolom bevat een omschrijving van de toegestane waarde.
Type | Naam | Waarde | Omschrijving |
DataToBeDelivered | Te leveren gegevens | actueel | Alleen de actuele gegevens (present object data) worden opgevraagd. |
actueelHistorisch | De putgegevens bij inrichting en de (volledige) materiële geschiedenis worden opgevraagd. | ||
DispatchResponseType | berichttype bevestiging van verzending | dispatch | Aanduiding dat het antwoord de opgevraagde gegevens bevat. |
rejection | Aanduiding dat het betreffende uitgifteverzoek is afgewezen. | ||
IndicationYesNo | IndicatieJaNee | ja | |
|
| nee |
|
IndicationYesNoUnknown | IndicatieJaNeeOnbekend | ja |
|
|
| nee |
|
|
| onbekend | Het is niet bekend of het gegeven een waarde ja of nee heeft. |
QualityRegime | Kwaliteitsregime | IMBRO | Kwaliteitsregime waarbij de innamewebservice tijdens het verwerken van een innameverzoek de normale (strikte) regels hanteert, zoals gedefinieerd in de gegevenscatalogus. |
|
| IMBRO/A | Kwaliteitsregime waarbij de innamewebservice tijdens het verwerken van een innameverzoek andere (minder strenge) bedrijfsregels, toegestane waarden van codelijsten en/of domeinen van gegevens toepast dan onder het (normale) IMBRO kwaliteitsregime. |
6. Codelijsten
In de BRO wordt een onderscheid gemaakt tussen beheerde waardenlijsten en niet-beheerde waardenlijsten.
In de gegevenscatalogus en de XSD-bestanden noemen we een beheerde waardenlijst een codelijst. Het domein van een codelijst is een uitbreidbare opsomming van toegestane waarden.
De onderstaande tabel geeft een overzicht van de GMW-specifieke codelijsten.
De eerste kolom bevat de Engelstalige naam van de codelijst, zoals deze voorkomt in de XSD-bestanden.
De tweede kolom bevat de Nederlandstalige naam, zoals die voorkomt in de gegevenscatalogus.
De derde kolom bevat de URN, die in een BRO-verzoek gebruikt moet worden bij het XML-attribuut codeSpace. Zie Codelist (Codelijst) en de voorbeeldberichten voor nadere informatie.
De vierde kolom bevat een link naar de REST-service, waarmee u de inhoud van een bepaalde codelijst kunt opvragen. Als resultaat ontvangt u dan een JSON-bericht met daarin alle waarden van de codelijst met de beschrijvingen.
Type | Naam | URN | Link |
|---|---|---|---|
ConstructionStandard | KwaliteitsnormInrichting | urn:bro:gmw:ConstructionStandard | |
DeliveryContext | KaderAanlevering | urn:bro:gmw:DeliveryContext | |
ElectrodePackingMaterial | AanvulmateriaalElektrode | urn:bro:gmw:ElectrodePackingMaterial | |
ElectrodeStatus | Elektrodestatus | urn:bro:gmw:ElectrodeStatus | |
EventName | NaamGebeurtenis | urn:bro:gmw:EventName | https://publiek.broservices.nl/bro/refcodes/v1/codes?version=latest&domain=urn:bro:gmw:EventName |
Glue | Lijm | urn:bro:gmw:Glue | https://publiek.broservices.nl/bro/refcodes/v1/codes?version=latest&domain=urn:bro:gmw:Glue |
GroundLevelPositioningMethod | MethodePositiebepalingMaaiveld | urn:bro:gmw:GroundLevelPositioningMethod | |
HorizontalPositioningMethod | MethodeLocatiebepaling | urn:bro:gmw:HorizontalPositioningMethod | |
InitialFunction | InitiëleFunctie | urn:bro:gmw:InitialFunction | |
LocalVerticalReferencePoint | LokaalVerticaalReferentiepunt | urn:bro:gmw:LocalVerticalReferencePoint | |
ScreenProtection | Filterbescherming | urn:bro:gmw:ScreenProtection | |
SockMaterial | Kousmateriaal | urn:bro:gmw:SockMaterial | https://publiek.broservices.nl/bro/refcodes/v1/codes?version=latest&domain=urn:bro:gmw:SockMaterial |
TubeMaterial | Buismateriaal | urn:bro:gmw:TubeMaterial | https://publiek.broservices.nl/bro/refcodes/v1/codes?version=latest&domain=urn:bro:gmw:TubeMaterial |
TubePackingMaterial | AanvulmateriaalBuis | urn:bro:gmw:TubePackingMaterial | |
TubeStatus | Buisstatus | urn:bro:gmw:TubeStatus | https://publiek.broservices.nl/bro/refcodes/v1/codes?version=latest&domain=urn:bro:gmw:TubeStatus |
TubeTopPositioningMethod | MethodePositiebepalingBovenkantBuis | urn:bro:gmw:TubeTopPositioningMethod | |
TubeType | Buistype | urn:bro:gmw:TubeType | https://publiek.broservices.nl/bro/refcodes/v1/codes?version=latest&domain=urn:bro:gmw:TubeType |
VerticalDatum | VerticaalReferentievlak | urn:bro:gmw:VerticalDatum | https://publiek.broservices.nl/bro/refcodes/v1/codes?version=latest&domain=urn:bro:gmw:VerticalDatum |
WellHeadProtection | Beschermconstructie | urn:bro:gmw:WellHeadProtection | |
WellStability | Putstabiliteit | urn:bro:gmw:WellStability | https://publiek.broservices.nl/bro/refcodes/v1/codes?version=latest&domain=urn:bro:gmw:WellStability |
7. Vertaaltabel
Dit hoofdstuk bevat een vertaaltabel, aan de hand waarvan, gegeven de Engelstalige naam van een complexType of element of een attribuut in de XSD-bestanden, de Nederlandse naam in de gegevenscatalogus kan worden opgezocht.
De onderstaande tabel is gesorteerd op alfabetische volgorde van de Engelstalige naam van het complexType/element. Tussen haakjes staat het type modelelement van de entiteit. Binnen een entiteit zijn de attributen gesorteerd op Engelstalige naam.
Complextype (stereotype) | Entiteit |
|---|---|
BoreholeResearch (Objecttype) | Booronderzoek |
broId | BRO-ID |
DeliveredLocation (Gegevensgroeptype) | Aangeleverde locatie |
coordinates | coördinaten |
CRS | referentiestelsel |
horizontalPositioningMethod | methode locatiebepaling |
DeliveredVerticalPosition (Gegevensgroeptype) | Aangeleverde verticale positie |
groundLevelPosition | maaiveldpositie |
groundLevelPositioningMethod | methode positiebepaling maaiveld |
localVerticalReferencePoint | lokaal verticaal referentiepunt |
offset | verschuiving |
verticalDatum | verticaal referentievlak |
Electrode (Gegevensgroeptype) | Elektrode |
electrodeNumber | elektrodenummer |
electrodePackingMaterial | aanvulmateriaal elektrode |
electrodePosition | elektrodepositie |
electrodeStatus | elektrodestatus |
GeoOhmCable (Gegevensgroeptype) | Geo-ohmkabel |
cableNumber | kabelnummer |
electrode | elektrode |
GeotechnicalCPTSurvey (Objecttype) | Geotechnisch Sondeeronderzoek |
broId | BRO-ID |
GroundwaterMonitoringWell (Objecttype) | Grondwatermonitoringput |
constructionStandard | kwaliteitsnorm inrichting |
deliveredLocation | aangeleverde locatie |
deliveredVerticalPosition | aangeleverde verticale positie |
deliveryContext | kader aanlevering |
geometricDataPubliclyAvailable | geometrische gegevens openbaar raadpleegbaar |
groundLevelStable | maaiveld stabiel |
initialFunction | initiële functie |
isAbroad | in buitenland |
maintenanceResponsibleParty | onderhoudende instantie |
monitoringTube | monitoringbuis |
nitgCode | NITG-code |
numberOfMonitoringTubes | aantal monitoringbuizen |
owner | eigenaar |
registrationHistory | registratiegeschiedenis |
removed | opgeruimd |
standardizedLocation | gestandaardiseerde locatie |
wellCode | putcode |
wellHeadProtector | beschermconstructie |
wellHistory | putgeschiedenis |
wellStability | putstabiliteit |
withPrehistory | met voorgeschiedenis |
InsertedPart (Gegevensgroeptype) | Ingeplaatst deel |
insertedPartDiameter | diameter bovenkant ingeplaatst deel |
insertedPartLength | lengte ingeplaatst deel |
insertedPartMaterial | materiaal ingeplaatst deel |
IntermediateEvent (Gegevensgroeptype) | Tussentijdse gebeurtenis |
eventDate | datum gebeurtenis |
eventName | naam gebeurtenis |
MaterialUsed (Gegevensgroeptype) | Toegepast materiaal |
glue | lijm |
tubeMaterial | buismateriaal |
tubePackingMaterial | aanvulmateriaal buis |
MonitoringTube (Gegevensgroeptype) | Monitoringbuis |
artesianWellCapPresent | voorzien van drukdop |
geoOhmCable | geo-ohmkabel |
insertedPart | ingeplaatst deel |
materialUsed | toegepast materiaal |
numberOfGeoOhmCables | aantal geo-ohmkabels |
plainTubePart | stijgbuisdeel |
screen | filter |
sedimentSump | zandvang |
sedimentSumpPresent | voorzien van zandvang |
tubeInUse | buis in gebruik |
tubeNumber | buisnummer |
tubePartInserted | buisdeel ingeplaatst |
tubeStatus | buisstatus |
tubeTopDiameter | diameter bovenkant buis |
tubeTopPosition | positie bovenkant buis |
tubeTopPositioningMethod | methode positiebepaling bovenkant buis |
tubeType | buistype |
variableDiameter | variabele diameter |
PlainTubePart (Gegevensgroeptype) | Stijgbuisdeel |
plainTubePartLength | lengte stijgbuisdeel |
RegistrationHistory (Gegevensgroeptype) | Registratiegeschiedenis |
corrected | gecorrigeerd |
deregistered | uit registratie genomen |
deregistrationTime | tijdstip uit registratie genomen |
latestAdditionTime | tijdstip laatste aanvulling |
latestCorrectionTime | tijdstip laatste correctie |
objectRegistrationTime | tijdstip registratie object |
registrationCompletionTime | tijdstip voltooiing registratie |
registrationStatus | registratiestatus |
reregistered | weer in registratie genomen |
reregistrationTime | tijdstip weer in registratie genomen |
underReview | in onderzoek |
underReviewTime | in onderzoek sinds |
RegistrationObject (Objecttype) | Registratieobject |
broId | BRO-ID |
deliveryAccountableParty | bronhouder |
deliveryResponsibleParty | dataleverancier |
objectIdAccountableParty | object-ID bronhouder |
qualityRegime | kwaliteitsregime |
Screen (Gegevensgroeptype) | Filter |
screenBottomPosition | positie onderkant filter |
screenLength | filterlengte |
screenProtection | filterbescherming |
screenTopPosition | positie bovenkant filter |
sockMaterial | kousmateriaal |
SedimentSump (Gegevensgroeptype) | Zandvang |
sedimentSumpLength | zandvanglengte |
StandardizedLocation (Gegevensgroeptype) | Gestandaardiseerde locatie |
coordinates | coördinaten |
coordinateTransformation | coördinaattransformatie |
CRS | referentiestelsel |
WellHistory (Gegevensgroeptype) | Putgeschiedenis |
intermediateEvent | tussentijdse gebeurtenis |
wellConstructionDate | inrichtingsdatum put |
wellRemovalDate | opruimingsdatum put |