GMW Berichtencatalogus innamewebservice
Let op: dit document is een conceptversie en dus in progress! Deze berichtencatalogus wordt onderdeel van de baseline behorende bij de gegevenscatalogus versie 1.1 van de Grondwatermonitoringput (GMW) . Het document gaat bij release van (standaarden-)versie 1.1 de bestaande documentatie Uitgiftehandboek en Koppelvlakbeschrijving vervangen. De releasedatum volgens de standaard-versie 1.1 zal zijn op 1 januari 2026. Wij verwachten dat de documentatie enkele maanden eerder beschikbaar is, medio Q4 2025.
1. Inleiding
1.1. Voorwoord
Betrouwbare en toegankelijke informatie over de samenstelling en opbouw van de ondergrond is van groot belang voor een dichtbevolkt land als Nederland. Het helpt overheden, bedrijven en burgers om op feiten gebaseerde beslissingen te nemen over het gebruik van de ondergrond, bijvoorbeeld in verband met bereikbaarheid, waterveiligheid, warmte- en koudeopslag, aardgasproductie en de winning van aardwarmte. Centrale registratie van gegevens voorkomt dat informatie dubbel moet worden ingewonnen.
Het verzamelen, beschikbaar stellen, en gebruiken van al deze informatie is sinds september 2015 wettelijk vastgelegd in de Basisregistratie Ondergrond (BRO). Fase 1 van de Wet BRO is in meerdere termijnen in werking getreden; op 1 januari 2018 het eerste deel, op 1 januari 2020 het tweede deel, op 1 januari c.q. 1 juli 2021 het derde deel en op 1 januari c.q. 1 juli 2022 het vierde deel. Naar verwachting volgt op 1 januari 2025 de inwerkingtreding van BRO fase 2.
Omdat de BRO een onderdeel is van het Stelsel van Basisregistraties, zijn verplichtingen met betrekking tot aanlevering, gebruik, terugmelding en onderzoek in de werkprocessen van overheidsorganisaties opgenomen in de Wet BRO. De BRO-gegevens worden centraal geregistreerd in de Landelijke Voorziening BRO (LV-BRO).
In het document Handreiking Afname BRO Gegevens wordt beschreven via welke uitgiftekanalen BRO-gegevens geraadpleegd of gedownload kunnen worden en welke functionele en technische mogelijkheden deze kanalen bieden.
In het document Handreiking aanleveren BRO-gegevens heeft men algemene informatie kunnen inwinnen over:
Hoe kun je een BRO-verzoek als een XML-bestand opstellen?
Hoe ziet zo'n XML-bestand er uit?
Hoe moet je te werk gaan als de gegevens in één keer beschikbaar komen dan wel beetje bij beetje in de loop der tijd?
Hoe kunnen verandering van waarden in de loop der tijd gemeld kunnen worden?
Hoe kun je een fout in de geregistreerde gegevens corrigeren?
Blijft over de vraag: met welke brondocumenten kunnen gegevens over een Grondwatermonitoringput (GMW) aangeleverd of gecorrigeerd worden en welke andere GMW-specifieke informatie is er beschikbaar naast de algemene informatie in de Handreiking aanleveren BRO-gegevens?
1.2. Doelstelling
Dit document bevat GMW-specifieke informatie voor het aanleveren en corrigeren van gegevens over een Grondwatermonitoringput . Hierbij gaat het met name over:
Welke GMW-specifieke brondocumenten zijn er als eenheid voor het aanleveren of corrigeren van gegevens?
Welke combinaties van brondocument en type correctieverzoek zijn toegestaan?
Welke GMW-specifieke aanvullende regels zijn er, naast de bedrijfsregels in de GMW-gegevenscatalogus en de algemene aanvullende regels in de Handreiking aanleveren BRO-gegevens?
Welke GMW-specifieke codelijsten zijn er en waar kunnen hun toegestane waarden geraadpleegd worden?
Is er een tabel waarmee een Engelstalige naam in de XML-bestanden kan worden omgezet naar de Nederlandstalige naam in de gegevenscatalogus?
1.3. Doelgroep
Doelgroep voor dit document zijn organisaties en personen, waaronder bestuursorganen en bedrijven, die opereren als bronhouder, gegevensleverancier of softwareleverancier en die betrokken zijn bij het opstellen van BRO-verzoeken. En die gegevens over een Grondwatermonitoringput (GMW) moeten aanleveren of hierover geregistreerde gegevens moeten corrigeren.
1.4. Samenhang met andere documentatie
De informatievoorziening over het aanleveren aan de BRO vindt plaats op 3 niveaus. Zie onderstaande figuur.
Het startpunt met algemene informatie over de BRO is de website basisregistratieondergrond.nl. Een stappenplan voor het verkrijgen van toegang tot het Bronhouderportaal is te vinden op https://basisregistratieondergrond.nl/inhoud-bro/aanleveren-opvragen/tools-tips/bronhouderportaal .
Het tweede niveau is het Bronhouderportaal (https://www.bronhouderportaal-bro.nl/login ), met rechtsonderaan een link naar de gebruikshandleiding (zie https://www.bro-productomgeving.nl/bpo/latest/bronhouderportaal-bro-handleiding).
Het derde niveau is de BRO Productomgeving. Hier vindt u onder meer algemene informatie over het aanlever- en afnameproces, wijzigings- en versiebeheer en Q&A voor softwareleveranciers, maar ook specifieke informatie van de beschikbare types registrieobjecten zoals scopedocument, gegevenscatalogus en werkafspraken, storymap, berichtencatalogi voor inname en uitgifte, voorbeeldberichten voor inname en uitgifte.
Het verdient aanbeveling dat u zich eerst bekend maakt met de aangeven informatie uit de eerste 2 niveau's en het document Handreiking aanleveren BRO-gegevens in de BRO productomgeving.
Daarna kunt u zich verdiepen in de GMW-specifieke informatie in de BRO productomgeving, waaronder de GMW gegevenscatalogus en eventuele werkafspraken en in het bijzonder dit document, de GMW berichtencatalogus innamewebservice.
1.5. Leeswijzer
Hoofdstuk 2 bevat een beschrijving van de Brondocumenten, inclusief een overzicht met welke combinaties van brondocument en type correctieverzoek zijn toegestaan en de bijbehorende aanvullende regels.
Hoofdstuk 3 beschrijft enkele integrale Voorbeeldberichten (XML-bestanden).
Hoofdstuk 4 bevat een overzicht van de GMW-specifieke Enumeraties (niet-beheerde waardelijsten) met een link naar de webpagina waar de lijst met toegestane waarden geraadpleegd kan worden.
Hoofdstuk 5 bevat een overzicht van de GMW-specifieke Codelijsten (beheerde waardelijsten) met een link naar de webpagina waar de lijst met toegestane waarden geraadpleegd kan worden.
Hoofdstuk 6 bevat een Vertaaltabel, waarmee de GMW-specifieke Engelstalige namen van onderdelen in de XSD en XML-bestanden kunnen worden omgezet in Nederlandstalige namen in de gegevenscatalogus.
1.6. Versiehistorie
Versie | Datum | Omschrijving |
|---|---|---|
1.0 | 14-02-2024 | Eerste versie na samenvoeging van de voorgaande documenten Innamehandboek GMW en Koppelvlakbeschrijving Innameservice GMW. |
1.1 | 18-09-2024 |
|
1.2 | 01-04-2025 | Aanvullende regels verwijderd bij GMW_Lengthening en GMW_Shortening om deze brondocumenten ook toepasbaar te maken voor buizen met buistype volledigFilter of filterlozeBuis. |
1.3 | 07-05-2025 | Aanvullende regels m.b.t. de gegevens under privilege (onder voorrecht) en withPrehistory (met voorgeschiedenis) zijn in GMW 1.1 niet meer van toepassing en verwijderd. |
1.4 | 14-05-2025 | Toevoeging van nieuw brondocument GMW_SubsequentAdditionSurveys |
1.5 | 04-06-2025 | Tekstuele verbeteringen, uitbreiding tabel met brondocumenten, verbeteringen aan figuren, etc. |
1.7. Contactinformatie
Algemene informatie en documentatie over de BRO kunt u vinden op https://basisregistratieondergrond.nl/ .
Heeft u een vraag over de BRO? Wij staan voor u klaar om u te helpen. Voor vragen, suggesties of opmerkingen kunt contact opnemen met de BRO Servicedesk via een mail naar support@broservicedesk.nl.
Of bel ons op telefoonnummer 088 - 8664 999. Wij zijn bereikbaar op werkdagen van 8.00 tot 17.00 uur.
2. Brondocumenten
Dit hoofdstuk definieert de brondocumenten voor het starten, aanvullen en beëindigen van de registratie van een GMW. Dezelfde brondocumenten kunnen ook gebruikt worden om geregistreerde gegevens te corrigeren.
De entiteiten en attributen in dit document worden aangeduid met de Engelstalige namen, zoals die voorkomen in de XSD-bestanden (de formele berichtdefinities) en de XML-bestanden (met de BRO-verzoeken). Met behulp van de Vertaaltabel kunnen deze worden omgezet in de Nederlandstalige namen in de GMW-gegevenscatalogus.
2.1. Levensloop, materiële geschiedenis en tijdlijn.
Een Grondwatermonitoringput is een registratieobject met levensloop (waar in de loop van de tijd aanvullingen geregistreerd worden) en het bouwt materiële geschiedenis op voor een aantal attributen. Aanvullingen en veranderingen naar aanleiding van een gebeurtenis in de werkelijkheid worden vastgelegd in een tijdlijn. Zie de Handreiking aanleveren BRO-gegevens voor een beschrijving van deze termen.
Een dataleverancier moet gegevens tijdig registreren (binnen 20 werkdagen, zie artikel 9 in de Wet bro). Het uitgangspunt is dat gegevens worden aangeleverd zo kort mogelijk nadat zij zijn geproduceerd. Bij objecten met een levensloop betekent tijdig ook in de juiste chronologische volgorde. Dat veronderstelt dat de processen bij de dataleverancier zo zijn ingericht dat ze aansluiten op de productie van gegevens.
De gegevens over een gebeurtenis worden zo snel mogelijk in de registratie ondergrond geregistreerd. Welke gegevens dat zijn hangt af van de gebeurtenis.
Zodra de constructie van de put is voltooid en de gegevens door of voor de bronhouder zijn vastgelegd, kan het registreren van gegevens beginnen. Bij het begin van de registratie biedt de dataleverancier een brondocument aan dat alle gegevens bevat die de put beschrijven. Zodra zich in de werkelijkheid een bepaalde gebeurtenis heeft voorgedaan, wordt het proces van registratie vervolgd en biedt de dataleverancier de nieuwe gegevens ter registratie aan. Zolang de put bestaat wordt dit het aanvullen van de registratie genoemd. Bij aanvullen heeft de dataleverancier de keuze uit een aantal verschillende brondocumenten. Het registratieproces eindigt wanneer geregistreerd is dat de put is opgeruimd, wat wil zeggen dat de put niet langer bestaat.
Na het beëindigen van de registratie kunnen geen nieuwe gegevens meer worden aangeleverd. Wel kunnen er onjuistheden worden hersteld (Zie Operaties).
2.2. Gebeurtenissen
Naar aanleiding van een in de werkelijkheid opgetreden gebeurtenis worden de relevante gegevens aangeboden aan de BRO in de vorm van een brondocument. Gezien de registratieplicht moet dit gebeuren binnen 20 dagen nadat de betreffende gegevens beschikbaar zijn gekomen.
Deze berichtencatalogus definieert de verzameling brondocumenten en beschrijft hun inhoud. De gegevens in het brondocument worden gedefinieerd in de gegevenscatalogus.
Bij het verwerken van een brondocument houdt de LV-BRO de WellHistory (Putgeschiedenis) bij, die bestaat uit een lijst van IntermediateEvents (Tussentijdse gebeurtenissen). De levensduur wordt vastgelegd in de attributen wellConstructionDate (inrichtingsdatum put) en wellRemovalDate (opruimingsdatum). Per gebeurtenis wordt opgeslagen de datum en naam en eventuele gebeurtenis afhankelijke gegevens, zoals aangeleverd in het betreffende brondocument.
De wellConstructionDate (inrichtingsdatum put) wordt afgeleid uit het brondocument waarmee de registratie wordt gestart.
De wellremovalDate (opruimingsdatum put) is pas bekend nadat de put is opgeruimd; de waarde van dit gegeven wordt afgeleid uit het brondocument waarmee de registratie wordt voltooid.
De eventName (naam gebeurtenis) wordt niet gedefinieerd in de gegevenscatalogus. De waarde ervan wordt afgeleid van het type brondocument waarmee de registratie werd aangevuld. De lijst met toegestane waarden voor de naam van een gebeurtenis is opgenomen in een codelijst (zie hoofdstuk Codelijsten).
De eventDate (datum gebeurtenis) wordt niet gedefinieerd in de gegevenscatalogus. De waarde ervan wordt afgeleid van een attribuut in het brondocument waarmee de registratie werd aangevuld.
2.3. Overzicht
Voor het aanbieden van (nieuwe of gecorrigeerde) gegevens kent de GMW-innamewebservice een aantal brondocumenten:
Nederlandse naam | Naam in XML-bestand | Naam gebeurtenis | Leidt tot registratiestatus | Omschrijving |
|---|---|---|---|---|
GMW-Inrichten | GMW_Construction | putIngericht | geregistreerd | De constructie van de put is voltooid en alle gegevens zijn door of namens de bronhouder vastgelegd. Met dit brondocument wordt de registratie gestart. Het starten van de registratie is een eenmalig gebeurtenis. |
GMW-Inrichten-met-geschiedenis | GMW_ConstructionWithHistory | Zie Opmerking 1. | geregistreerd | Brondocument waarmee een grondwatermonitoringput inclusief geschiedenis tot aan het moment van aanleveren in één keer kan worden aangeleverd. Met dit brondocument wordt de registratie gestart. Het starten van de registratie is een eenmalig gebeurtenis. |
GMW-Elektrodestatus | GMW_ElectrodeStatus | elektrodestatusVeranderd | aangevuld | Van één of meer elektrodes is toestand die aangeeft of zij gebruikt kan worden voor monitoring veranderd. |
GMW-Maaiveldpositie | GMW_GroundLevel | nieuweBepalingMaaiveld | aangevuld | De maaiveldpositie bij de put is mogelijk veranderd door een natuurlijk proces en is daarom opnieuw vastgesteld. |
GMW-Maaiveldpositie-inmeten | GMW_GroundLevelMeasuring | nieuweInmetingMaaiveld | aangevuld | De maaiveldpositie bij de put is tijdens een meetronde opnieuw gemeten (nagemeten) en is daarom opnieuw vastgesteld. De posities van de put zelf zijn ongewijzigd omdat deze niet opnieuw zijn gemeten. |
GMW-Inplaatsen | GMW_Insertion | buisdeelIngeplaatst | aangevuld | Het repareren van één of meer monitoringbuizen door het inplaatsen van een stijgbuisdeel met een kleinere diameter. |
GMW-Oplengen | GMW_Lengthening | buisOpgelengd | aangevuld | De lengte van het stijgbuisdeel van één of meer monitoringbuizen is gewijzigd door het oplengen ervan, eventueel in combinatie met het aanbrengen van een beschermconstructie of het vervangen van de bestaande door een ander type. |
GMW-Onderhouder | GMW_Maintainer | onderhouderVeranderd | aangevuld | De onderhoudende instantie van de grondwatermonitoringput is gewijzigd. |
GMW-Eigenaar | GMW_Owner | eigenaarVeranderd | aangevuld | De eigenaar van de grondwatermonitoringput is veranderd. |
GMW-Posities | GMW_Positions | nieuweBepalingPosities | aangevuld | De posities van de put en het maaiveld zijn mogelijk veranderd door een natuurlijk proces en zijn daarom opnieuw vastgesteld.. |
GMW-Posities-inmeten | GMW_PositionsMeasuring | nieuweInmetingPosities | aangevuld | De posities van de bovenkant van de buizen en optioneel de positie van het maaiveld zijn tijdens een meetronde opnieuw gemeten (nagemeten) en zijn daarom opnieuw vastgesteld. |
GMW-Verleggen | GMW_Shift | maaiveldVerlegd | aangevuld | Het maaiveld bij de put is gewijzigd door ophoging of afgraving, en is daarom opnieuw vastgesteld. |
GMW-Inkorten | GMW_Shortening | buisIngekort | aangevuld | De lengte van het stijgbuisdeel van één of meer monitoringbuizen is gewijzigd door het inkorten ervan, eventueel in combinatie met het aanbrengen van een beschermconstructie of het vervangen van de bestaande door een ander type. |
GMW-Achteraf-toevoegen-verkenningen | GMW_SubsequentAdditionSurveys | verkenningenAchterafRegistreren | aangevuld | Het toevoegen van booronderzoeken en/of geotechnische sondeeronderzoeken (verkenningen) aan een reeds in de registratie ondergrond opgenomen grondwatermonitoringsput. |
GMW-Buisstatus | GMW_TubeStatus | buisstatusVeranderd | aangevuld | Van één of meer buizen is de toestand die aangeeft of zij gebruikt kan worden voor monitoring veranderd. |
GMW-Beschermconstructie | GMW_WellHeadProtector | beschermconstructieVeranderd | aangevuld | Het aanbrengen van een beschermconstructie of het vervangen van de bestaande door een ander type. |
GMW-Opruimen | GMW_Removal | putOpgeruimd | voltooid | De put is opgeruimd en de registratie wordt beëindigd. Het beëindigen van de registratie is eenmalig gebeurtenis. |
Opmerking 1: bij veel registratieobjecten is er, in samenwerking met het werkveld, een voorziening gemaakt waarmee de levensloop en materiële geschiedenis eenvoudig en in één keer geregistreerd kan worden in de BRO. Het brondocument GMW_ConstructionWithHistory voorziet daarin. Afhankelijk van de inhoud van het aangeboden brondocument worden er één of meerdere gebeurtenissen geregistreerd. Nadere details over dit brondocument volgen in een paragraaf verderop in dit document.
De gebeurtenissen in de kolom Naam gebeurtenis in de tabel hierboven zijn in de GMW catalogus vastgelegd in de waardelijst NaamGebeurtenis. In de 1.1 versie van de catalogus zijn daarin alleen de tussentijdse gebeurtenissen opgenomen. De gebeurtenissen ‘putIngericht’ en ‘putOpgeruimd’, die geen tussentijdse gebeurtenissen zijn, zijn daarom in die waardelijst niet aanwezig. Omdat ze wel in de registratie ondergrond worden aangemaakt, zijn ze hierboven opgenomen.
De meeste brondocumenten hebben als doel de gegevens naar aanleiding van een tussentijdse gebeurtenis te registreren bij een reeds bestaand GMW registratieobject. Na verwerking van zo’n gebeurtenis heeft het registratieobject een registratie status ‘aangevuld’. Eenzelfde type tussentijdse gebeurtenis kan meer keren optreden en een verzoek tot aanvullen kan dan ook zo vaak als nodig worden aangeboden. Uitzonderingen op voorgaande zijn de brondocumenten GMW_Construction en GMW_ConstructionWithHistory, waarmee de registratie wordt gestart en het registratieobject een registratie status ‘geregistreerd' krijgt, en het brondocument GMW_Removal, waarmee de registratie wordt beëindigd en het registratieobject een registratie status ‘voltooid' krijgt; dit zijn eenmalige gebeurtenissen en deze brondocumenten mogen dan ook slechts één keer worden aangeboden.
2.4. Operaties
Onderstaande tabel geeft per brondocument weer in welke registratie en correctie operaties het aangeboden kan worden.
SourceDocument | Registreren | Corrigeren | |||
|---|---|---|---|---|---|
registrationRequest | replaceRequest | insertRequest | moveRequest | deleteRequest | |
GMW_Construction | X | X | X | ||
GMW_ConstructionWithHistory | X | ||||
GMW_ElectrodeStatus | X | X | X | X | X |
GMW_GroundLevel | X | X | X | X | X |
GMW_GroundLevelMeasuring | X | X | X | X | X |
GMW_Insertion | X | X | X | X | X |
GMW_Lengthening | X | X | X | X | X |
GMW_Maintainer | X | X | X | X | X |
GMW_Owner | X | X | X | X | X |
GMW_Positions | X | X | X | X | X |
GMW_PositionsMeasuring | X | X | X | X | X |
GMW_Shift | X | X | X | X | X |
GMW_Shortening | X | X | X | X | X |
GMW_SubsequentAdditionSurveys | X | X | X | X | X |
GMW_TubeStatus | X | X | X | X | X |
GMW_WellHeadProtector | X | X | X | X | X |
GMW_Removal | X | X | X | ||
Het corrigeren m.b.v. het brondocument GMW_ConstructionWithHistory (GMW-Inrichten-met-geschiedenis) is niet toegestaan. Dit brondocument maakt het mogelijk om gegevens van putten met geschiedenis tot aan het moment van aanleveren in één bericht aan te leveren. Het corrigeren kan echter niet op deze wijze. Om te corrigeren dient het brondocument gebruikt te worden dat betrekking heeft op het te corrigeren gegeven.
2.4.1. Corrigeren van de tijdlijn
Een Grondwatermonitoringput is een registratieobject met levensloop (waar in de loop van de tijd aanvullingen geregistreerd worden) en materiële geschiedenis (waarbij van bepaalde attributen opeenvolgende waarden in de werkelijkheid worden bijhouden). Deze aanvullingen en veranderingen worden vastgelegd in een tijdlijn. Zie de Handreiking aanleveren BRO-gegevens voor nadere informatie.
Als gevolg hiervan moet het corrigeren van fouten in geregistreerde gegevens gebeuren met behulp van 4 verschillende operaties:
Gebruik een replaceRequest (vervangverzoek) om fouten in een brondocument te corrigeren, zonder gevolgen voor de tijdlijn.
Concreet betekent dit dat met deze operatie het niet mogelijk is de datum in een brondocument te wijzigen, dat wordt opgeslagen in het attribuut wellConstructionDate (inrichtingsdatum put) of wellRemovalDate (opruimingsdatum put) van de gegevensgroep wellHistory (Putgeschiedenis) of in het attribuut date (datum gebeurtenis) van de gegevensgroep IntermediateEvent (Tussentijdse gebeurtenis).Gebruik een moveRequest (verplaatsverzoek) om een gebeurtenis te verplaatsen in de tijdlijn.
Hierbij kan naast algemene gegevens ook de datum in het brondocument worden gecorrigeerd, die wordt opgeslagen in het attribuut wellConstructionDate (inrichtingsdatum put) of wellRemovalDate (opruimingsdatum put) van de gegevensgroep wellHistory (Putgeschiedenis) of in het attribuut date (datum gebeurtenis) van de gegevensgroep IntermediateEvent (Tussentijdse gebeurtenis).Gebruik een insertRequest (invoegverzoek) om een 'vergeten' gebeurtenis in te voegen in de tijdlijn (dus niet toevoegen aan het einde van de tijdlijn zoals bij een registrationRequest (registratieverzoek) wordt gedaan).
Gebruik een deleteRequest (verwijderverzoek) om gebeurtenis te verwijderen uit de tijdlijn.
Ter herinnering:
Gebruik een registrationRequest (registratieverzoek) om een nieuwe gebeurtenis toe te voegen aan het einde van de tijdlijn.
Een brondocument GMW_ConstructionWithHistory (GMW-Inrichten-met-geschiedenis) kan niet rechtstreeks worden gecorrigeerd. De verwerking daarvan leidt tot één of meerdere gebeurtenissen, die individueel met behulp van het corresponderende brondocument wel gecorrigeerd kunnen worden.
2.4.2. Onveranderlijkheid van identificerende gegevens
Het is niet toegestaan met een replaceRequest (vervangverzoek) de identificerende gegevens in een brondocument te wijzigen. Bij GMW gaat het om de volgende gegevens:
Bij de TubeData (Buisgegevens) om het tubeNumber (buisnummer).
Bij de ElectrodeData (Elektrodegegevens) om het tubeNumber (buisnummer) en/of het cableNumber (kabelnummer).
2.5. Inhoud brondocumenten
De volgende paragrafen bevatten per brondocument (in alfabetische volgorde) een beschrijving van de inhoud, de aanvullende regels en de af te leiden gegevens. De aanvullende regels zijn verwoord vanuit het oogpunt van een registrationRequest (registratieverzoek), waarmee een tijdlijn wordt opgebouwd door de registratie te starten, aan te vullen of te voltooien. Bij een replaceRequest (vervangverzoek), een moveRequest (verplaatsverzoek), een insertRequest (invoegverzoek) of deleteRequest (verwijderverzoek), mag de aangepaste tijdlijn niet strijdig zijn met de aanvullende regels voor een tijdlijn opgebouwd met opeenvolgende aanvullingen.
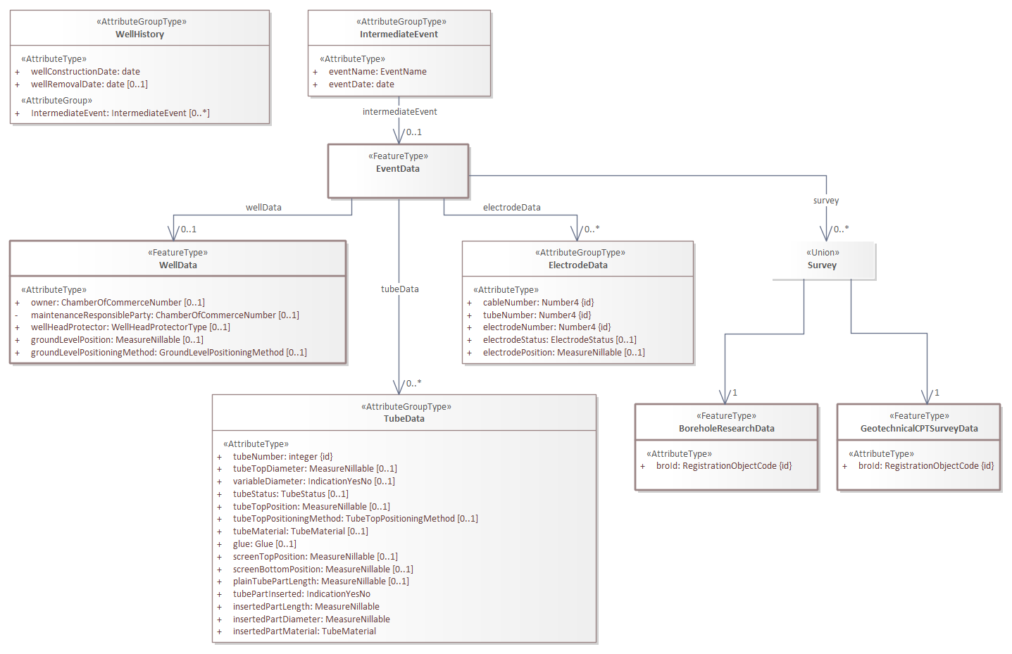
Het opslaan van materiële geschiedenis voor GMW wijkt af van die voor andere registratieobjecten. Onderstaand diagram geeft aan dat er bij GMW per Tussentijdse gebeurtenis Gebeurtenisgegevens worden opgeslagen. Het diagram bevat alle mogelijke Gebeurtenisgegevens zoals die bij het verwerken van de GMW brondocumenten wordt opgeslagen. Per GMW brondocument, exclusief GMW_Construction (GMW-Inrichten) en GMW_GMW-Opruimen, worden er één of meerdere attributen uit onderstaand diagram opgeslagen. Welke dat zijn, is op de detailpagina’s per brondocument aangegeven.

De berichtencatalogus is aanvullend t.o.v. de GMW gegevenscatalogus en de (algemene) Handreiking aanleveren BRO-gegevens. Een gegeven wordt hier alleen gedefinieerd wanneer het niet in deze documenten is beschreven. De in de berichtencatalogus opgenomen aanvullende regels gelden bovenop de regels c.q. IMBRO/A regels in de GMW gegevenscatalogus en de aanvullende regels in de Handreiking aanleveren BRO-gegevens.
2.5.1. GMW_Construction
Het brondocument GMW_Constuction (GMW-Inrichten) wordt aangeboden wanneer een nieuwe put is ingericht en het registratieproces wordt gestart.
2.5.1.1. Inhoud
Onderstaande figuur geeft een overzicht van de inhoud van het brondocument.

De volgende gegevens staan niet in het brondocument
Maar worden wel aangeleverd in het bericht:
De deliveryAccountableParty (bronhouder) als de bronhouder een andere organisatie is dan de dataleverancier.
De deliveryResponsibleParty (dataleverancier).
Het qualityRegime (kwaliteitsregime).
Worden niet aangeleverd:
Het broId (BRO-ID).
Bij een eerste aanlevering van dit brondocument genereert de BRO een waarde voor dit gegeven.
Bij de aanlevering van dit brondocument in het kader van een correctie staat het broId (BRO-ID) niet in het brondocument maar wordt het aangeleverd in het bericht.
De af te leiden gegevens (zie ondersataande paragraaf).
2.5.1.2. Aanvullende regels
Het attribuut isAbroad (in buitenland) moet de waarde ja hebben als Delivered location (Aangeleverde locatie) buiten Nederland ligt en moet afwezig zijn als Delivered location (Aangeleverde locatie) binnen Nederland ligt.
Het attribuut screenProtection (filterbescherming) dient aanwezig te zijn in het brondocument als:
het brondocument een registrationRequest (registratieverzoek) betreft, of
het brondocument een correctie van het type replaceRequest (vervangverzoek) of moveRequest (verplaatsverzoek) betreft en het attribuut screenProtection (filterbescherming) in de registratie ondergrond aanwezig is.
Eerder geldende regels m.b.t. het gegeven under privilege (onder voorrecht) zijn niet meer van toepassing. Indien dit gegeven geleverd wordt, wordt het genegeerd.
2.5.1.3. Af te leiden gegevens
De volgende gegevens worden afgeleid:
Er wordt een nieuwe GroundwaterMonitoringWell (Grondwatermonitoringput) aangemaakt:
Het attribuut removed (opgeruimd) krijgt de waarde nee.
Het attribuut wellcode (putcode) wordt afgeleid van de nitgCode (NITG-code), indien deze aanwezig is in het aangeleverde brondocument, dan wel van de deliveredLocation (aangeleverde locatie).
Er wordt een gegevensgroep standardizedLocation (gestandaardiseerde locatie) aangemaakt en de waarden worden afgeleid van de standardizedLocation (gestandaardiseerde locatie).
Er wordt een gegevensgroep registrationHistory (registratiegeschiedenis) aangemaakt.
Het attribuut wellConstructionDate (inrichtingsdatum put) wordt afgeleid van het attribuut met dezelfde naam in het aangeleverde brondocument.
Er wordt een gegevensgroep WellHistory (putgeschiedenis) aangemaakt.
Het attribuut wellConstructionDate (inrichtingsdatum put) wordt afgeleid van het attribuut met dezelfde naam in het aangeleverde brondocument.
De overige gegevens worden leeg gelaten.
Per aangeleverde monitoringTube (Monitoringbuis):
Het attribuut insertedPart (buisdeel ingeplaatst) krijgt de waarde nee.
Het attribuut tubeInUse (buis in gebruik) krijgt de waarde onbekend.
Er wordt een gegevensgroep Screen (Filter) aangemaakt:
Het attribuut screenTopPosition (positie bovenkant filter) wordt afgeleid van de attributen tubeTopPosition (positie bovenkant buis) en plainTubePartLength (lengte stijgbuisdeel), zoals beschreven in de GMW gegevenscatalogus.
Het attribuut screenBottomPosition (positie onderkant filter) wordt afgeleid van de attributen tubeTopPosition (positie bovenkant buis), plainTubePartLength (lengte stijgbuisdeel) en screenLength (filterlengte), zoals beschreven in de GMW gegevenscatalogus.
Het attribuut mapSheetCode (kaartbladnummer) wordt genegeerd indien aanwezig in het brondocument.
2.5.2. GMW_ConstructionWithHistory
Het brondocument GMW_ConstructionWithHistory (GMW-Inrichten-met-geschiedenis) wordt gebruikt voor het aanleveren van een grondwatermonitoringput inclusief geschiedenis tot aan het moment van aanleveren.
Dit brondocument maakt het mogelijk om gegevens van putten met geschiedenis tot aan het moment van aanleveren in één bericht aan te leveren. Een dataleverancier biedt de gegevens aan als 'meerdere brondocumenten in één brondocument', om precies te zijn als een inrichtingsbrondocument GMW_ConstructionWithHistory (GMW-Inrichten-met-geschiedenis) met daarin de relevante brondocumenten.
De innamewebservice verwerkt 'de brondocumenten in het brondocument' alsof deze in afzonderlijk verzoeken worden aangeleverd. Daarbij wordt het inrichtingsbrondocument GMW_Construction (GMW-Inrichten) als eerste verwerkt, gevolgd door de brondocumenten in de lijst met tussentijdse gebeurtenissen in volgorde van oplopende gebeurtenisdatum en ten slotte het optionele opruimingsbrondocument GMW_Removal (GMW-Opruimen). De brondocumenten worden gesorteerd op datum. Op een en dezelfde datum kunnen meerdere tussentijdse gebeurtenissen optreden, mits het gaat om verschillende brondocumenttypes. Er worden geen restricties gehanteerd m.b.t. aantallen en welke combinaties van tussentijdse gebeurtenissen worden aangeleverd.
Correctie van het brondocument GMW_ConstructionWithHistory (GMW-Inrichten-met-geschiedenis) is niet mogelijk. De aangeleverde brondocumenten (het inrichtingsbrondocument GMW_Construction (GMW-Inrichten), de brondocumenten in de tussentijdse gebeurtenissen en optioneel het opruimingsbrondocument GMW_Removal (GMW-Opruimen)) kunnen wel afzonderlijk gecorrigeerd worden.
N.B.: Het brondocument GMW_SubsequentAdditionalSurveys (GMW-Achteraf-toevoegen-verkenningen) kan niet als tussentijdse gebeurtenis worden aangeleverd. Het relateren van verkenningen aan een grondwatermonitoringput is onderdeel van het brondocument GMW_Construction (GMW-Inrichten). Het als onderdeel van GMW_ConstructionWithHistory (GMW-Inrichten-met-geschiedenis) los van GMW_Construction (GMW-Inrichten) toevoegen van verkenningen is irrelevant.
N.B.: Het element IntermediateEvent (Tussentijdse gebeurtenis) moet zó worden gelezen, dat er per IntermediateEvent (Tussentijdse gebeurtenis) in GMW_ConstructionWithHistory (GMW-Inrichten-met-geschiedenis) steeds één brondocument wordt aangeleverd. GMW_ConstructionWithHistory (GMW-Inrichten-met-geschiedenis) kan meerdere keren IntermediateEvent (Tussentijdse gebeurtenis) bevatten, en daarmee meerdere brondocumenten t.a.v. tussentijdse gebeurtenissen.
2.5.2.1. Inhoud
Onderstaande figuur geeft een overzicht van de inhoud van het brondocument.

Naast het brondocument GMW_Construction, met daarin de beschrijving van de oorspronkelijke inrichting van de grondwatermonitoringput, en optioneel als laatste het brondocument GMW_Removal als mededeling wanneer de put is opgeruimd, kunnen de volgende brondocumenten als IntermediateEvent (Tussentijdse gebeurtenis) worden aangeleverd (de omschrijving is te vinden in GMW Berichtencatalogus innamewebservice | 2.3.-Overzicht):
GMW_Owner (GMW-Eigenaar)
GMW_Lengtening (GMW-Oplengen)
GMW_Groundlevel (GMW-Maaiveldpositie)
GMW_Shortening (GMW-Inkorten)
GMW_Positions (GMW-Posities)
GMW_ElectrodeStatus (GMW-Elektrodestatus)
GMW_Maintainer (GMW-Onderhouder)
GMW_Tube
Status (GMW-Buisstatus)GMW_Insertion (GMW-Inplaatsen)
GMW_Shift (GMW-Verleggen)
GMW_Wellheadprotector (GMW-Beschermconstructie)
GMW_GroundLevelMeasuring (GMW-Maaiveldpositie-inmeten)
GMW_PositionsMeasuring (GMW-Posities-inmeten)
2.5.2.2. Aanvullende regels
De combinatie van eventDate (datum gebeurtenis) en type brondocument van IntermediateEvent (Tussentijdse gebeurtenis) moet uniek zijn.
Eerder geldende regels m.b.t. het gegeven under privilege (onder voorrecht) / withPrehistory (met voorgeschiedenis) zijn niet meer van toepassing.
2.5.2.3. Af te leiden gegevens
De gegevens uit de aangeleverde brondocumenten binnen het brondocument GMW_ConstructionWithHistory (GMW-Inrichten-met-geschiedenis) worden verwerkt zoals beschreven in de paragrafen van de betreffende brondocumenten.
2.5.3. GMW_ElectrodeStatus
Het brondocument GMW_ElectrodeStatus (GMW-Elektrodestatus) wordt aangeboden wanneer de toestand die aangeeft of een elektrode gebruikt kan worden voor grondwatermonitoring voor één of meer elektroden is veranderd.
2.5.3.1. Inhoud
Onderstaande figuur geeft een overzicht van de inhoud van het brondocument.

numberOfElectrodesChanged | |
Naam attribuut | numberOfElectrodesChanged (aantal veranderde elektrodes) |
Definitie | Stuurgegeven dat aangeeft van hoeveel elektrodes de status verandert. |
Domein | Aantal |
Maximale lengte | 2 |
Waardebereik | 1 tot 50 |
2.5.3.2. Aanvullende regels
Het attribuut numberOfElectrodesChanged (aantal veranderde elektrodes) moet gelijk zijn aan het aantal gegevensgroepen Electrode (Elektrode) in het brondocument.
De combinatie van waarden voor de attributen tubeNumber (buisnummer), cableNumber (kabelnummer) en electrodeNumber (elektrodenummer) in het brondocument moet bekend zijn in de registratie voor het GMW registratieobject met de broId (BRO-ID) in het BRO-verzoek.
Het attribuut electrodeStatus (elektrodestatus) in het brondocument mag niet de IMBRO/A-waarde onbekend hebben.
Het attribuut electrodeStatus (elektrodestatus) in het brondocument moet een andere waarde hebben dan de actuele waarde in de registratie.
Eerder geldende regels m.b.t. het gegeven under privilege (onder voorrecht) / withPrehistory (met voorgeschiedenis) zijn niet meer van toepassing.
2.5.3.3. Af te leiden gegevens
Er wordt een nieuwe attribuutgroep IntermediateEvent (Tussentijdse gebeurtenis) in de attribuutgroep WellHistory (Putgeschiedenis) aangemaakt:
Het attribuut eventName (naam gebeurtenis) krijgt de waarde elektrodestatusVeranderd.
Het attribuut eventDate (datum gebeurtenis) krijgt de waarde van het attribuut eventDate (datum gebeurtenis) uit het brondocument.
Bij IntermediateEvent (Tussentijdse gebeurtenis) wordt een nieuwe entiteit EventData (Gebeurtenisgegevens) aangemaakt:
Bij EventData (Gebeurtenisgegevens) worden één of meer nieuwe entiteiten ElektrodeData (Elektrodegegevens) aangemaakt, overeenkomstig het aantal bij het attribuut numberOfElectrodesChanged (aantal veranderde elektrodes) uit het brondocument. Per elektrode worden de volgende waarden uit de entiteit Electrode (Elektrode) uit het brondocument overgenomen in de registratie ondergrond:
tubeNumber (buisnummer)
cableNumber (kabelnummer)
electrodeNumber (elektrodenummer)
electrodeStatus (elektrodestatus)
De attribuutgroep Electrode (Elektrode) van de attribuutgroep geoOhmCable (Geo-ohmkabel) van de attribuutgroep MonitoringTube (Monitoringbuis) wordt bijgewerkt, waarvan de respectievelijke electrodeNumber (elektrodenummer), cableNumber (kabelnummer) en tubeNumber (buisnummer) overeenkomen met de betreffende attributen uit de attribuutgroep Electrode (Elektrode) uit het brondocument:
Het attribuut electrodeStatus (elektrodestatus) krijgt de waarde van het attribuut electrodeStatus (elektrodestatus) van de betreffende attribuutgroep Electrode (Elektrode) uit het brondocument.
2.5.4. GMW_GroundLevel
Het brondocument GMW_GroundLevel (GMW-Maaiveldpositie) wordt aangeboden wanneer de maaiveldpositie bij de put mogelijk is veranderd door een natuurlijk proces en daarom opnieuw is vastgesteld.
2.5.4.1. Inhoud
Onderstaande figuur geeft een overzicht van de inhoud van het brondocument.

2.5.4.2. Aanvullende regels
Het attribuut wellStability (putstabiliteit) in het brondocument moet de waarde stabielNAP hebben.
Het attribuut groundLevelStable (maaiveld stabiel) in het brondocument moet de waarde nee hebben.
Het attribuut groundLevelPosition (maaiveldpositie) in het brondocument moet altijd een waarde hebben, ook wanneer de waarde van het kwaliteitsregime van het brondocument gelijk is aan IMBRO/A.
Eerder geldende regels m.b.t. het gegeven under privilege (onder voorrecht) / withPrehistory (met voorgeschiedenis) zijn niet meer van toepassing.
2.5.4.3. Af te leiden gegevens
Er wordt een nieuwe attribuutgroep IntermediateEvent (Tussentijdse gebeurtenis) in de attribuutgroep WellHistory (Putgeschiedenis) aangemaakt:
Het attribuut eventName (naam gebeurtenis) krijgt de waarde nieuweBepalingMaaiveld.
Het attribuut eventDate (datum gebeurtenis) krijgt de waarde van het attribuut eventDate (datum gebeurtenis) uit het brondocument.
Bij IntermediateEvent (Tussentijdse gebeurtenis) wordt een nieuwe entiteit EventData (Gebeurtenisgegevens) aangemaakt:
Bij EventData (Gebeurtenisgegevens) wordt een nieuwe entiteit WellData (Putgegevens) aangemaakt. De volgende waarden uit het brondocument worden overgenomen in de registratie ondergrond:
groundLevelPosition (maaiveldpositie)
groundLevelPositioningMethod (methode positiebepaling maaiveld)
De attributen wellStability (putstabiliteit), groundLevelStable (maaiveld stabiel), groundLevelPosition (maaiveldpositie) en groundLevelPositioningMethod (methode positiebepaling maaiveld) van de GroundwaterMonitoringWell (Grondwatermonitoringput) in de registratie krijgen de waarden van respectievelijk de attributen wellStability (putstabiliteit), groundLevelStable (maaiveld stabiel), groundLevelPosition (maaiveldpositie) en groundLevelPositioningMethod (methode positiebepaling maaiveld) uit het brondocument.
2.5.5. GMW_GroundLevelMeasuring
Het brondocument GMW_GroundLevelMeasuring (GMW-Maaiveldpositie-inmeten) wordt aangeboden wanneer de maaiveldpositie bij de put tijdens een meetronde opnieuw is vastgesteld. De posities van de put zelf zijn ongewijzigd omdat deze niet opnieuw zijn vastgesteld.
2.5.5.1. Inhoud
Onderstaande figuur geeft een overzicht van de inhoud van het brondocument.

2.5.5.2. Aanvullende regels
Het attribuut groundLevelPosition (maaiveldpositie) in het brondocument moet altijd een waarde hebben, ook wanneer de waarde van het kwaliteitsregime van het brondocument gelijk is aan IMBRO/A.
De waarde van het attribuut groundLevelPosition (maaiveldpositie) mag gelijk zijn aan de actuele waarde in de registratie.
De waarde van het attribuut groundLevelPositioningMethod (methode positiebepaling maaiveld) mag gelijk zijn aan de actuele waarde in de registratie.
2.5.5.3. Af te leiden gegevens
Er wordt een nieuwe attribuutgroep IntermediateEvent (Tussentijdse gebeurtenis) in de attribuutgroep WellHistory (Putgeschiedenis) aangemaakt:
Het attribuut eventName (naam gebeurtenis) krijgt de waarde nieuweInmetingMaaiveld.
Het attribuut eventDate (datum gebeurtenis) krijgt de waarde van het attribuut eventDate (datum gebeurtenis) uit het brondocument.
Bij IntermediateEvent (Tussentijdse gebeurtenis) wordt een nieuwe entiteit EventData (Gebeurtenisgegevens) aangemaakt:
Bij EventData (Gebeurtenisgegevens) wordt een nieuwe entiteit WellData (Putgegevens) aangemaakt. De volgende waarden uit het brondocument worden overgenomen in de registratie ondergrond:
groundLevelPosition (maaiveldpositie)
groundLevelPositioningMethod (methode positiebepaling maaiveld)
De attributen groundLevelPosition (maaiveldpositie) en groundLevelPositioningMethod (methode positiebepaling maaiveld) van de GroundwaterMonitoringWell (Grondwatermonitoringput) in de registratie krijgen de waarden van de betreffende attributen uit het brondocument.
2.5.6. GMW_Insertion
Het brondocument GMW_Insertion (GMW-Inplaatsen) wordt aangeboden wanneer een bestaande monitoringbuis is gerepareerd door het plaatsen van een stijgbuisdeel met een kleinere diameter binnen de bestaande buis.
2.5.6.1. Inhoud
Onderstaande figuur geeft een overzicht van de inhoud van het brondocument.

2.5.6.2. Aanvullende regels
Het attribuut eventDate (datum gebeurtenis) mag niet de IMBRO/A waarde onbekend hebben.
Alle attributen in de entiteit GMW_Insertion (GMW-Inplaatsen) moeten aanwezig zijn, wanneer het attribuut totalInsertedNumber (aantal ingeplaatste monitoringbuizen) gelijk is aan 1.
Er mag geen entiteit MonitoringTubeInsertion (Monitoringbuis) aanwezig zijn, wanneer het attribuut totalInsertedNumber (aantal ingeplaatste monitoringbuizen) gelijk is aan 1.
Alle optionele attributen in de entiteit GMW_Insertion (GMW-Inplaatsen) moeten afwezig zijn, wanneer het attribuut totalInsertedNumber (aantal ingeplaatste monitoringbuizen) een waarde heeft hoger dan 1.
De waarde van het attribuut totalInsertedNumber (aantal ingeplaatste monitoringbuizen) moet gelijk zijn aan het aantal gegevensgroepen MonitoringTubeInsertion (Monitoringbuis) in het brondocument, wanneer het attribuut totalInsertedNumber (aantal ingeplaatste monitoringbuizen) een waarde heeft hoger dan 1.
De waarde van het attribuut tubeNumber (buisnummer) in het brondocument, moet bekend zijn in de registratie voor het GMW registratieobject met de broId (BRO-ID) in het BRO-verzoek.
De waarde van het attribuut insertedPartDiameter (diameter bovenkant ingeplaatst deel) moet kleiner zijn dan de waarde van het attribuut tubeTopDiameter (diameter bovenkant buis) van de MonitoringTube (Monitoringbuis) in de registratie waarvoor geldt dat de waarde van het tubeNumber (buisnummer) gelijk is aan de waarde van het atrribuut tubeNumber (buisnummer) in het brondocument.
Eerder geldende regels m.b.t. het gegeven under privilege (onder voorrecht) / withPrehistory (met voorgeschiedenis) zijn niet meer van toepassing.
2.5.6.3. Af te leiden gegevens
Er wordt een nieuwe attribuutgroep IntermediateEvent (Tussentijdse gebeurtenis) in de attribuutgroep WellHistory (Putgeschiedenis) aangemaakt:
Het attribuut eventName (naam gebeurtenis) krijgt de waarde buisdeelIngeplaatst.
Het attribuut eventDate (datum gebeurtenis) krijgt de waarde van het attribuut eventDate (datum gebeurtenis) uit het brondocument.
Bij IntermediateEvent (Tussentijdse gebeurtenis) wordt een nieuwe entiteit EventData (Gebeurtenisgegevens) aangemaakt:
Bij EventData (Gebeurtenisgegevens) worden één of meerdere nieuwe entiteiten TubeData (Buisgegevens) aangemaakt, wanneer het attribuut totalInsertedNumber (aantal ingeplaatste monitoringbuizen) uit het brondocument respectievelijk niet dan wel is ingevuld. Per buis worden de volgende waarden uit het brondocument dan wel de entiteit MonitoringTubeInsertion (Monitoringbuis) uit het brondocument overgenomen in de registratie ondergrond:
tubeNumber (buisnummer)
tubeTopPosition (positie bovenkant buis)
tubeTopPositioningMethod (methode positiebepaling bovenkant buis)
insertedPartLength (lengte ingeplaatst deel)
insertedPartDiameter (diameter bovenkant ingeplaatst deel)
insertedPartMaterial (materiaal ingeplaatst deel)
Voor de MonitoringTube (Monitoringbuis) in de registratie waarvoor geldt dat de waarde van het tubeNumber (buisnummer) gelijk is aan de waarde van het atrribuut tubeNumber (buisnummer) in het brondocument:
krijgen de attributen tubeTopPosition (positie bovenkant buis) en tubeTopPositioningMethod (methode positiebepaling bovenkant buis) de waarden van de betreffende attributen uit het brondocument.
krijgt het atrtribuut insertedPartLength (lengte ingeplaatst deel), insertedPartDiameter (diameter bovenkant ingeplaatst deel) en insertedPartMaterial (materiaal ingeplaatst deel) van de attribuutgroep insertedPart (Ingeplaatst deel) de waarde van het betreffende attribuut uit het brondocument.
krijgt het attribuut tubePartInserted (buisdeel ingeplaatst) de waarde ja.
2.5.7. GMW_Lengthening
Het brondocument GMW_Lengthening (GMW-Oplengen) wordt aangeboden wanneer van een grondwatermonitoringput één of meer buizen langer zijn gemaakt, eventueel in combinatie met het aanbrengen of vervangen van een beschermconstructie..
2.5.7.1. Inhoud
Onderstaande figuur geeft een overzicht van de inhoud van het brondocument.

aantal opgelengde buizen | |
Naam attribuut | aantal opgelengde buizen |
Definitie | Stuurgegeven dat aangeeft hoeveel monitoringbuizen langer zijn gemaakt. |
Domein | Aantal |
Maximale lengte | 2 |
Waardebereik | 1 tot 50 |
2.5.7.2. Aanvullende regels
Het attribuut wellHeadProtector (beschermconstructie) mag alleen aanwezig zijn in het brondocument als deze afwijkt van de geregistreerde waarde.
De waarde van het attribuut wellHeadProtector (beschermconstructie) in het brondocument mag niet gelijk zijn aan de waarde onbekend.
De waarde van het attribuut numberOftubesLengthened (aantal opgelengde buizen) moet gelijk zijn aan het aantal gegevensgroepen MonitoringTubeLengthening (Monitoringbuis) in het brondocument.
De waarden van het attribuut tubeNumber (buisnummer) moeten uniek zijn binnen het brondocument.
Voor iedere gegevensgroep MonitoringTubeLengthening (Monitoringbuis) in het brondocument en betreffende MonitoringTube (Monitoringbuis) in de registratie met een overeenkomende waarde voor het attribuut tubeNumber (buisnummer):
Het attribuut tubeTopDiameter (diameter bovenkant buis) mag alleen aanwezig zijn in het brondocument als deze afwijkt van de geregistreerde waarde.
Het attribuut variableDiameter (variabele diameter) mag alleen aanwezig zijn in het brondocument als deze afwijkt van de geregistreerde waarde.
De waarde van het attribuut variableDiameter (variabele diameter) in het brondocument moet gelijk zijn aan Ja.
Het attribuut tubeMaterial (buismateriaal) mag alleen aanwezig zijn in het brondocument als deze afwijkt van de in de gegevensgroep MaterialUsed (Toegepast materiaal) geregistreerde waarde.
Het attribuut tubeMaterial (buismateriaal) moet gelijk zijn aan peHighDensityPvc, pePvc, houtStaal, koperStaal of pvcStaal als dit attribuut aanwezig is in het brondocument.
Het attribuut glue (lijm) mag alleen aanwezig zijn in het brondocument als deze afwijkt van de in de gegevensgroep MaterialUsed (Toegepast materiaal) geregistreerde waarde.
De waarde van het attribuut glue (lijm) in het brondocument mag niet gelijk zijn aan onbekend of geen.
De waarde van het attribuut plainTubePartLength (lengte stijgbuisdeel) in het brondocument moet groter zijn dan de in de gegevensgroep PlainTubePart (Stijgbuisdeel) geregistreerde waarde
Eerder geldende regels m.b.t. het gegeven under privilege (onder voorrecht) / withPrehistory (met voorgeschiedenis) zijn niet meer van toepassing.
Toelichting: Dit brondocument kan meer dan één keer worden aangeboden, maar alleen de eerste keer kan het attribuut variableDiameter (variabele diameter) aanwezig zijn. M.a.w.: als variableDiameter (variabele diameter) de waarde Ja heeft in de registratie, dan blijft dit zo. Buiten scope valt het inkorten van een buis waarmee een oplenging ongedaan zou kunnen worden gemaakt en variableDiameter (variabele diameter) weer teruggezet had kunnen worden naar Nee of onbekend. De kans op zo’n situatie is namelijk uitermate klein.
2.5.7.3. Af te leiden gegevens
Er wordt een nieuwe attribuutgroep IntermediateEvent (Tussentijdse gebeurtenis) in de attribuutgroep WellHistory (Putgeschiedenis) aangemaakt:
Het attribuut eventName (naam gebeurtenis) krijgt de waarde buisOpgelengd.
Het attribuut eventDate (datum gebeurtenis) krijgt de waarde van het attribuut eventDate (datum gebeurtenis) uit het brondocument.
Bij IntermediateEvent (Tussentijdse gebeurtenis) wordt een nieuwe entiteit EventData (Gebeurtenisgegevens) aangemaakt:
Bij EventData (Gebeurtenisgegevens) worden één of meerdere nieuwe entiteiten TubeData (Buisgegevens) aangemaakt, overeenkomstig het aantal bij het attribuut numberOftubesLengthened (aantal opgelengde buizen) uit het brondocument. Per buis worden de volgende waarden uit de entiteit MonitoringTubeLengthening (Monitoringbuis) uit het brondocument overgenomen in de registratie ondergrond:
tubeNumber (buisnummer)
tubeTopDiameter (diameter bovenkant buis)
variableDiameter (variabele diameter)
tubeTopPosition (positie bovenkant buis)
tubeTopPositioningMethod (methode positiebepaling bovenkant buis)
tubeMaterial (buismateriaal)
glue (lijm)
plainTubePartLength (lengte stijgbuisdeel)
Bij EventData (Gebeurtenisgegevens) wordt een nieuwe entiteit WellData (Putgegevens) aangemaakt wanneer het attribuut wellHeadProtector (beschermconstructie) in het brondocument een waarde heeft:
Het attribuut wellHeadProtector (beschermconstructie) van de entiteit WellData (Putgegevens) krijgt de waarde van het attribuut wellHeadProtector (beschermconstructie) uit het brondocument.
De waarden van de attributen WellHeadProtector (beschermconstructie), tubeTopDiameter (diameter bovenkant buis), variableDiameter (variabele diameter), tubeTopPosition (positie bovenkant buis), tubeTopPositioningMethod (methode positiebepaling bovenkant buis), tubeMaterial (buismateriaal), glue (lijm) en plainTubePartLength (lengte stijgbuisdeel) worden overgenomen uit het brondocument indien aanwezig.
2.5.8. GMW_Maintainer
Het brondocument GMW_Maintainer (GMW-Onderhouder) wordt aangeboden wanneer het uitvoeren van het onderhoud van de grondwatermonitoringput is overgegaan op een andere organisatie.
2.5.8.1. Inhoud
Onderstaande figuur geeft een overzicht van de inhoud van het brondocument.

2.5.8.2. Aanvullende regels
Het gegeven maintenanceResponsibleParty (onderhoudende instantie) in het brondocument mag niet gelijk zijn aan de waarde in de registratie.
Eerder geldende regels m.b.t. het gegeven under privilege (onder voorrecht) / withPrehistory (met voorgeschiedenis) zijn niet meer van toepassing.
2.5.8.3. Af te leiden gegevens
Er wordt een nieuwe attribuutgroep IntermediateEvent (Tussentijdse gebeurtenis) in de attribuutgroep WellHistory (Putgeschiedenis) aangemaakt:
Het attribuut eventName (naam gebeurtenis) krijgt de waarde onderhouderVeranderd.
Het attribuut eventDate (datum gebeurtenis) krijgt de waarde van het attribuut eventDate (datum gebeurtenis) uit het brondocument.
Bij EventData (Gebeurtenisgegevens) wordt een nieuwe entiteit WellData (Putgegevens) aangemaakt:
Het attribuut maintenanceResponsibleParty (onderhoudende instantie) van de entiteit WellData (Putgegevens) in de registratie krijgt de waarde van maintenanceResponsibleParty (onderhoudende instantie) uit het brondocument.
Het attribuut maintenanceResponsibleParty (onderhoudende instantie) van de GroundwaterMonitoringWell (Grondwatermonitoringput) in de registratie krijgt de waarde van maintenanceResponsibleParty (onderhoudende instantie) uit het brondocument.
2.5.9. GMW_Owner
Het brondocument GMW_Owner (GMW-Eigenaar) wordt aangeboden wanneer het eigendom van de grondwatermonitoringput is overgegaan op een andere organisatie.
2.5.9.1. Inhoud
Onderstaande figuur geeft een overzicht van de inhoud van het brondocument.

2.5.9.2. Aanvullende regels
De waarde van het attribuut owner (eigenaar) in het brondocument mag niet gelijk zijn aan de waarde in de registratie.
Eerder geldende regels m.b.t. het gegeven under privilege (onder voorrecht) / withPrehistory (met voorgeschiedenis) zijn niet meer van toepassing.
2.5.9.3. Af te leiden gegevens
Er wordt een nieuwe attribuutgroep IntermediateEvent (Tussentijdse gebeurtenis) in de attribuutgroep WellHistory (Putgeschiedenis) aangemaakt:
Het attribuut eventName (naam gebeurtenis) krijgt de waarde eigenaarVeranderd.
Het attribuut eventDate (datum gebeurtenis) krijgt de waarde van het attribuut eventDate (datum gebeurtenis) uit het brondocument.
Bij EventData (Gebeurtenisgegevens) wordt een nieuwe entiteit WellData (Putgegevens) aangemaakt:
Het attribuut owner (eigenaar) van de entiteit WellData (Putgegevens) in de registratie krijgt de waarde van owner (eigenaar) uit het brondocument.
Het attribuut owner (eigenaar) van de GroundwaterMonitoringWell (Grondwatermonitoringput) in de registratie krijgt de waarde van owner (eigenaar) uit het brondocument.
2.5.10. GMW_Positions
Het brondocument GMW_Positions (GMW-Posities) wordt aangeboden wanneer de maaiveldpositie en de posities van de bovenkant van de monitoringbuizen zijn veranderd door een natuurlijk proces en daarom opnieuw zijn vastgesteld.
2.5.10.1. Inhoud
Onderstaande figuur geeft een overzicht van de inhoud van het brondocument.

2.5.10.2. Aanvullende regels
De waarde van het attribuut wellStability (putstabiliteit) in het brondocument moet gelijk zijn aan instabiel.
De waarde van het attribuut wellStability (putstabiliteit) van GroundwaterMonitoringWell (Grondwatermonitoringput) in de registratie moet gelijk zijn aan instabiel.
De waarde van het attribuut groundLevelStable (maaiveld stabiel) in het brondocument moet gelijk zijn aan nee.
De waarde van het attribuut groundLevelStable (maaiveld stabiel) van GroundwaterMonitoringWell (Grondwatermonitoringput) in de registratie moet gelijk zijn aan nee.
Het attribuut groundLevelPosition (maaiveldpositie) in het brondocument heeft altijd een waarde, ook wanneer de waarde het qualityRegime (kwaliteitsregime) van het brondocument gelijk is aan IMBRO/A.
Het attribuut numberOfMonitoringTubes (aantal monitoringbuizen) moet gelijk zijn aan het aantal gegevensgroepen MonitoringTubePositions (Monitoringbuis) in het brondocument.
De waarden van het attribuut tubeNumber (buisnummer) van MonitoringTubePositions (Monitoringbuis) moeten uniek zijn binnen het brondocument.
De waarde van het attribuut tubeNumber (buisnummer) in het brondocument moet bekend zijn in de registratie voor het GMW registratieobject met de broId (BRO-ID) in het BRO-verzoek.
De waarde van het attribuut tubeTopPositioningMethod (methode positiebepaling bovenkant buis) mag niet gelijk zijn aan afgeleidSbl.
Eerder geldende regels m.b.t. het gegeven under privilege (onder voorrecht) / withPrehistory (met voorgeschiedenis) zijn niet meer van toepassing.
2.5.10.3. Af te leiden gegevens
Er wordt een nieuwe attribuutgroep IntermediateEvent (Tussentijdse gebeurtenis) in de attribuutgroep WellHistory (Putgeschiedenis) aangemaakt:
Het attribuut eventName (naam gebeurtenis) krijgt de waarde nieuweBepalingPosities.
Het attribuut eventDate (datum gebeurtenis) krijgt de waarde van het attribuut eventDate (datum gebeurtenis) uit het brondocument.
Bij IntermediateEvent (Tussentijdse gebeurtenis) wordt een nieuwe entiteit WellData (Putgegevens) aangemaakt:
Bij EventData (Gebeurtenisgegevens) worden één of meer nieuwe entiteiten TubeData (Buisgegevens) aangemaakt, overeenkomstig het aantal bij het attribuut numberOfMonitoringTubes (aantal monitoringbuizen) uit het brondocument. Per buis worden de volgende waarden uit de entiteit MonitoringTubePositions (Monitoringbuis) uit het brondocument overgenomen in de registratie ondergrond:
tubeNumber (buisnummer)
tubeTopPosition (positie bovenkant buis)
tubeTopPositioningMethod (methode positiebepaling bovenkant buis)
Bij EventData (Gebeurtenisgegevens) wordt een nieuwe entiteit WellData (Putgegevens) aangemaakt. De volgende waarden worden uit het brondocument overgenomen in de registratie ondergrond:
groundLevelPosition (maaiveldpositie)
groundLevelPositioningMethod (methode positiebepaling maaiveld)
De attributen wellStability (putstabiliteit), groundLevelStable (maaiveld stabiel), groundLevelPosition (maaiveldpositie) en groundLevelPositioningMethod (methode positiebepaling maaiveld) van de GroundwaterMonitoringWell (Grondwatermonitoringput) in de registratie krijgen de waarden van respectievelijk de attributen wellStability (putstabiliteit), groundLevelStable (maaiveld stabiel), groundLevelPosition (maaiveldpositie) en groundLevelPositioningMethod (methode positiebepaling maaiveld) uit het brondocument.
De attributen tubeTopPosition (positie bovenkant buis) en tubeTopPositioningMethod (methode positiebepaling bovenkant buis) van de MonitoringTube (Monitoringbuis) in de registratie waarvoor geldt dat de waarde van het tubeNumber (buisnummer) gelijk is aan de waarde van het atrribuut tubeNumber (buisnummer) van de MonitoringTubePosition (Monitoringbuis) in het brondocument krijgen de waarden van betreffende attributen tubeTopPosition (positie bovenkant buis) en tubeTopPositioningMethod (methode positiebepaling bovenkant buis) uit het brondocument.
2.5.11. GMW_PositionsMeasuring
Het brondocument GMW_PositionsMeasuring (GMW-Posities-inmeten) wordt aangeboden wanneer de posities van de bovenkant van de buizen en optioneel de maaiveldpositie tijdens een meetronde opnieuw zijn ingemeten en daarom opnieuw zijn vastgesteld.
2.5.11.1. Inhoud
Onderstaande figuur geeft een overzicht van de inhoud van het brondocument.

aantal monitoringbuizen | |
Naam attribuut | aantal monitoringbuizen |
Definitie | Het stuurgegeven dat aangeeft van hoeveel monitoringbuizen de positie opnieuw is gemeten (nagemeten). |
2.5.11.2. Aanvullende regels
De waarde van het attribuut groundLevelPosition (maaiveldpositie) mag gelijk zijn aan de actuele waarde in de registratie ondergrond.
Het attribuut groundLevelPositioningMethod (methode positiebepaling maaiveld)
mag niet aanwezig zijn als het gegeven groundLevelPosition (maaiveldpositie) ontbreekt.
moet aanwezig zijn als het gegeven groundLevelPosition (maaiveldpositie) aanwezig is.
Het attribuut groundLevelPositioningMethod (methode positiebepaling maaiveld) mag niet de IMBRO/A waarde geen hebben.
De waarde van het attribuut groundLevelPositioningMethod (methode positiebepaling maaiveld) mag gelijk zijn aan de actuele waarde in de registratie ondergrond.
De waarde van het attribuut numberOfMonitoringTubes (aantal monitoringbuizen) moet gelijk zijn aan het aantal gegevensgroepen MonitoringTubePositionsMeasuring (Monitoringbuis) in het brondocument.
De waarden van het attribuut tubeNumber (buisnummer) van MonitoringTubePositionsMeasuring (Monitoringbuis) moeten uniek zijn binnen het brondocument.
De waarde van het attribuut tubeNumber (buisnummer) in het brondocument moet bekend zijn in de registratie voor het GMW registratieobject met de broId (BRO-ID) in het BRO-verzoek.
De waarde van het attribuut tubeTopPosition (positie bovenkant buis) mag gelijk zijn aan de actuele waarde in de registratie ondergrond.
De waarde van het attribuut tubeTopPositioningMethod (methode positiebepaling bovenkant buis) mag gelijk zijn aan de actuele waarde in de registratie ondergrond.
De waarde van het attribuut tubeTopPositioningMethod (methode positiebepaling bovenkant buis) in het brondocument mag niet gelijk zijn aan afgeleidSbl.
Eerder geldende regels m.b.t. het gegeven under privilege (onder voorrecht) / withPrehistory (met voorgeschiedenis) zijn niet meer van toepassing.
2.5.11.3. Af te leiden gegevens
Er wordt een nieuwe attribuutgroep IntermediateEvent (Tussentijdse gebeurtenis) in de attribuutgroep WellHistory (Putgeschiedenis) aangemaakt:
Het attribuut eventName (naam gebeurtenis) krijgt de waarde nieuweInmetingPosities.
Het attribuut eventDate (datum gebeurtenis) krijgt de waarde van het attribuut eventDate (datum gebeurtenis) uit het brondocument.
Bij IntermediateEvent (Tussentijdse gebeurtenis) wordt een nieuwe entiteit WellData (Putgegevens) aangemaakt:
Bij EventData (Gebeurtenisgegevens) worden één of meer nieuwe entiteiten TubeData (Buisgegevens) aangemaakt, overeenkomstig het aantal bij het attribuut numberOfMonitoringTubes (aantal monitoringbuizen) uit het brondocument. Per buis worden de volgende waarden uit de entiteit MonitoringTubePositionsMeasuring (Monitoringbuis) uit het brondocument overgenomen in de registratie ondergrond:
tubeNumber (buisnummer)
tubeTopPosition (positie bovenkant buis)
tubeTopPositioningMethod (methode positiebepaling bovenkant buis)
Bij EventData (Gebeurtenisgegevens) wordt een nieuwe entiteit WellData (Putgegevens) aangemaakt. De volgende waarden worden uit het brondocument overgenomen in de registratie ondergrond:
groundLevelPosition (maaiveldpositie)
groundLevelPositioningMethod (methode positiebepaling maaiveld)
De attributen groundLevelPosition (maaiveldpositie) en groundLevelPositioningMethod (methode positiebepaling maaiveld) van de GroundWaterMonitoringWell (Grondwatermonitoringput) in de registratie, krijgen de waarden van respectievelijk de attributen groundLevelPosition (maaiveldpositie) en groundLevelPositioningMethod (methode positiebepaling maaiveld) uit het brondocument.
De attributen tubeTopPosition (positie bovenkant buis) en tubeTopPositioningMethod (methode positiebepaling bovenkant buis) van de MonitoringTube (Monitoringbuis) in de registratie waarvoor geldt dat de waarde van het tubeNumber (buisnummer) gelijk is aan de waarde van het atrribuut tubeNumber (buisnummer) van de MonitoringTubePositionsMeasuring (Monitoringbuis) in het brondocument krijgen de waarden van betreffende attributen tubeTopPosition (positie bovenkant buis) en tubeTopPositioningMethod (methode positiebepaling bovenkant buis) uit het brondocument.
De waarde van het attribuut screenTopPosition (positie bovenkant filter) in de registratie wordt berekend met de volgende formule: tubeTopPosition (positie bovenkant buis) uit het brondocument – plainTubePartLength (lengte stijgbuisdeel) uit de registratie.
De waarde van het attribuut screenBottomPosition (positie onderkant filter) in de registratie wordt berekend met de volgende formule: tubeTopPosition (positie bovenkant buis) uit het brondocument – plainTubePartLength (lengte stijgbuisdeel) uit de registratie - screenLength (filterlengte) uit de registratie.
De waarde van het attribuut electrodePosition (elektrodepositie) in de registratie wordt berekend met de volgende formule: electrodePosition (elektrodepositie) in de registratie - [ tubeTopPosition (positie bovenkant buis) in de registratie - tubeTopPosition (positie bovenkant buis) uit het brondocument ].
2.5.12. GMW_Shift
Het brondocument GMW_Shift (GMW-Verleggen) wordt aangeboden wanneer de positie van het maaiveld opnieuw is vastgesteld omdat het terrein rond de put is opgehoogd of afgegraven (het maaiveld is door menselijk ingrijpen veranderd).
2.5.12.1. Inhoud
Onderstaande figuur geeft een overzicht van de inhoud van het brondocument.

2.5.12.2. Aanvullende regels
Het attribuut groundLevelPosition (maaiveldpositie) moet een waarde hebben (ook bij aanlevering volgens IMBRO/A).
Eerder geldende regels m.b.t. het gegeven under privilege (onder voorrecht) / withPrehistory (met voorgeschiedenis) zijn niet meer van toepassing.
2.5.12.3. Af te leiden gegevens
Er wordt een nieuwe attribuutgroep IntermediateEvent (Tussentijdse gebeurtenis) in de attribuutgroep WellHistory (Putgeschiedenis) aangemaakt:
Het attribuut eventName (naam gebeurtenis) krijgt de waarde maaiveldVerlegd.
Het attribuut eventDate (datum gebeurtenis) krijgt de waarde van het attribuut eventDate (datum gebeurtenis) uit het brondocument.
Bij IntermediateEvent (Tussentijdse gebeurtenis) wordt een nieuwe entiteit WellData (Putgegevens) aangemaakt:
Bij EventData (Gebeurtenisgegevens) wordt een nieuwe entiteit WellData (Putgegevens) aangemaakt. De volgende waarden worden uit het brondocument overgenomen in de registratie ondergrond:
groundLevelPosition (maaiveldpositie)
groundLevelPositioningMethod (methode positiebepaling maaiveld)
De attributen groundLevelPosition (maaiveldpositie) en groundLevelPositioningMethod (methode positiebepaling maaiveld) van de GroundwaterMonitoringWell (Grondwatermonitoringput) in de registratie krijgen de waarden van respectievelijk de attributen groundLevelPosition (maaiveldpositie) en groundLevelPositioningMethod (methode positiebepaling maaiveld) uit het brondocument.
2.5.13. GMW_Shortening
Het brondocument GMW_Shortening (GMW-Inkorten) wordt aangeboden wanneer het stijgbuisdeel van een of meer monitoringbuizen is ingekort. Wanneer ook de beschermconstructie is veranderd bevat het brondocument het gegeven wellHeadProtector (beschermconstructie) de nieuwe waarde.
Inhoud
Onderstaande figuur geeft een overzicht van de inhoud van het brondocument.

aantal ingekorte buizen | |
Naam attribuut | aantal ingekorte buizen |
Definitie | Stuurgegeven dat aangeeft hoeveel monitoringbuizen korter zijn gemaakt. |
Domein | Aantal |
Maximale lengte | 2 |
Waardebereik | 1 tot 50 |
2.5.13.1. Aanvullende regels
De waarde van het attribuut wellHeadProtector (beschermconstructie) mag alleen aanwezig zijn in het brondocument als deze afwijkt van de geregistreerde waarde.
De waarde van het attribuut numberOfTubesShortened (aantal ingekorte buizen) moet gelijk zijn aan het aantal gegevensgroepen MonitoringTubeShortening (Monitoringbuis) in het brondocument.
De waarden van het attribuut tubeNumber (buisnummer) moeten uniek zijn binnen het brondocument.
De waarde van het attribuut tubeNumber (buisnummer) in het brondocument moet bekend zijn in de registratie voor het GMW registratieobject met de broId (BRO-ID) in het BRO-verzoek.
De waarde van het attribuut plainTubePartLength (lengte stijgbuisdeel) in het brondocument moet kleiner zijn dan de waarde van het attribuut plainTubePartLength (lengte stijgbuisdeel) in de registratie van de attibuutgroep PlainTubePart (Stijgbuisdeel) van de MonitoringTube (Monitoringbuis) waarvan de waarde van het tubeNumber (buisnummer) gelijk is aan de waarde van het atrribuut tubeNumber (buisnummer) in het brondocument.
Eerder geldende regels m.b.t. het gegeven under privilege (onder voorrecht) / withPrehistory (met voorgeschiedenis) zijn niet meer van toepassing.
2.5.13.2. Af te leiden gegevens
Er wordt een nieuwe attribuutgroep IntermediateEvent (Tussentijdse gebeurtenis) in de attribuutgroep WellHistory (Putgeschiedenis) aangemaakt:
Het attribuut eventName (naam gebeurtenis) krijgt de waarde buisIngekort.
Het attribuut eventDate (datum gebeurtenis) krijgt de waarde van het attribuut eventDate (datum gebeurtenis) uit het brondocument.
Bij IntermediateEvent (Tussentijdse gebeurtenis) wordt een nieuwe entiteit WellData (Putgegevens) aangemaakt:
Bij EventData (Gebeurtenisgegevens) worden één of meer nieuwe entiteiten TubeData (Buisgegevens) aangemaakt, overeenkomstig het aantal bij het attribuut numberOfMonitoringTubes (aantal monitoringbuizen) uit het brondocument. Per buis worden de volgende waarden uit de entiteit MonitoringTubeShortening (Monitoringbuis) uit het brondocument overgenomen in de registratie ondergrond:
tubeNumber (buisnummer)
tubeTopPosition (positie bovenkant buis)
tubeTopPositioningMethod (methode positiebepaling bovenkant buis)
plainTubePartLength (lengte stijgbuisdeel)
Bij EventData (Gebeurtenisgegevens) wordt een nieuwe entiteit WellData (Putgegevens) aangemaakt wanneer het attribuut wellHeadProtector (beschermconstructie) in het brondocument een waarde heeft:
Het attribuut wellHeadProtector (beschermconstructie) van de entiteit WellData (Putgegevens) krijgt de waarde van het attribuut wellHeadProtector (beschermconstructie) uit het brondocument.
Voor de MonitoringTube (Monitoringbuis) in de registratie waarvan de waarde van het tubeNumber (buisnummer) gelijk is aan de waarde van het atrribuut tubeNumber (buisnummer) in het brondocument:
krijgen de attributen tubeTopPosition (positie bovenkant buis) en tubeTopPositioningMethod (methode positiebepaling bovenkant buis) de waarden van de betreffende attributen uit het brondocument.
krijgt het atrtribuut plainTubePartLength (lengte stijgbuisdeel) van de attribuutgroep PlainTubePart (Stijgbuisdeel) de waarde van het betreffende attribuut uit het brondocument.
2.5.14. GMW_SubsequentAdditionSurveys
Het brondocument GMW_SubsequentAdditionSurveys (GMW-Achteraf-toevoegen-verkenningen) wordt aangeboden wanneer booronderzoeken en/of geotechnische sondeeronderzoeken (verkenningen) aan een reeds in de registratie ondergrond opgenomen grondwatermonitoringsput worden toegevoegd.
Inhoud
Onderstaande figuur geeft een overzicht van de inhoud van het brondocument.

2.5.14.1. Aanvullende regels
Een aangeleverd BoreholeResearch (Booronderzoek) of GeotechnicalCPTSurvey (Geotechnisch Sondeeronderzoek) mag nog niet gerelateerd zijn aan de betreffende GroundWaterMonitoringWell (Grondwatermonitoringput) in de registratie.
2.5.14.2. Af te leiden gegevens
Het attribuut eventName (naam gebeurtenis) krijgt de waarde verkenningenAchterafRegistreren.
Het attribuut eventDate (datum gebeurtenis) krijgt de waarde van het attribuut Het attribuut eventDate (datum gebeurtenis) uit het brondocument.
Bij IntermediateEvent (Tussentijdse gebeurtenis) wordt een nieuwe entiteit EventData (Gebeurtenisgegevens) aangemaakt:
Bij EventData (Gebeurtenisgegevens) worden nieuwe entiteiten BoreholeResearchData (Booronderzoekgegevens) aangemaakt voor iedere entiteit BoreholeResearch (Booronderzoek) in het brondocument:
Het attribuut broId (BRO-ID) van de entiteit BoreholeResearchData (Booronderzoekgegevens) krijgt de waarde van het attribuut broId (BRO-ID) uit het brondocument.
Bij EventData (Gebeurtenisgegevens) worden nieuwe entiteiten GeotechnicalCPTSurveyData (Geotechnisch sondeeronderzoekgegevens) aangemaakt voor iedere entiteit GeotechnicalCPTSurvey (Geotechnisch Sondeeronderzoek) in het brondocument:
Het attribuut broId (BRO-ID) van de entiteit GeotechnicalCPTSurveyData (Geotechnisch sondeeronderzoekgegevens) krijgt de waarde van het attribuut broId (BRO-ID) uit het brondocument.
BoreholeResearch (Booronderzoek) en GeotechnicalCPTSurvey (Geotechnisch Sondeeronderzoek) worden aan de GroundWaterMonitoringWell (Grondwatermonitoringput) toegevoegd zoals aangeleverd.
2.5.15. GMW_TubeStatus
Het brondocument GMW_TubeStatus (GMW-Buisstatus) wordt aangeboden wanneer van een of meer monitoringbuizen de toestand, die aangeeft of de buis gebruikt kan worden voor grondwatermonitoring, is veranderd.
Inhoud
Onderstaande figuur geeft een overzicht van de inhoud van het brondocument.

aantal veranderde buizen | |
Naam attribuut | aantal veranderde buizen |
Definitie | Het stuurgegeven dat aangeeft van hoeveel monitoringbuizen de status verandert. |
Kardinaliteit | 1 |
Domein | Aantal |
Maximale lengte | 2 |
Waardebereik | 1 tot 50 |
2.5.15.1. Aanvullende regels
De waarde van het attribuut numberOfTubesChanged (aantal veranderde buizen) moet gelijk zijn aan het aantal gegevensgroepen MonitoringTubeStatus (Monitoringbuis) in het brondocument.
De waarden van het attribuut tubeNumber (buisnummer) moeten uniek zijn binnen het brondocument.
De waarde van het attribuut tubeNumber (buisnummer) in het brondocument moet bekend zijn in de registratie voor het GMW registratieobject met de broId (BRO-ID) in het BRO-verzoek.
Het attribuut tubeStatus (buisstatus) moet een andere waarde hebben dan de actuele waarde in de registratie.
De waarde van het attribuut tubeStatus (buisstatus) mag niet gelijk zijn aan onbekend (ook bij aanlevering volgens IMBRO/A).
Eerder geldende regels m.b.t. het gegeven under privilege (onder voorrecht) / withPrehistory (met voorgeschiedenis) zijn niet meer van toepassing.
2.5.15.2. Af te leiden gegevens
Er wordt een nieuwe attribuutgroep IntermediateEvent (Tussentijdse gebeurtenis) in de attribuutgroep WellHistory (Putgeschiedenis) aangemaakt:
Het attribuut eventName (naam gebeurtenis) krijgt de waarde buisstatusVeranderd.
Het attribuut eventDate (datum gebeurtenis) krijgt de waarde van het attribuut eventDate (datum gebeurtenis) uit het brondocument.
Bij Tussentijdse gebeurtenis wordt een nieuwe entiteit Gebeurtenisgegevens aangemaakt:
Bij Gebeurtenisgegevens worden één of meer nieuwe entiteiten Buisgegevens aangemaakt, overeenkomstig het aantal bij het attribuut aantal veranderde buizen uit het brondocument. Per buis worden de volgende waarden uit de entiteit Monitoringbuis uit het brondocument overgenomen in de registratie ondergrond:
buisnummer
buisstatus
Bij IntermediateEvent (Tussentijdse gebeurtenis) wordt een nieuwe entiteit EventData (Gebeurtenisgegevens) aangemaakt:
Bij EventData (Gebeurtenisgegevens) worden één of meer nieuwe entiteiten TubeData (Buisgegevens) aangemaakt, overeenkomstig het aantal bij het attribuut numberOfTubesChanged (aantal veranderde buizen) uit het brondocument. Per buis worden de volgende waarden uit de entiteit MonitoringTubeStatus (Monitoringbuis) uit het brondocument overgenomen in de registratie ondergrond:
tubeNumber (buisnummer)
tubeStatus (buisstatus)
Voor de MonitoringTube (Monitoringbuis) in de registratie waarvan de waarde van het tubeNumber (buisnummer) gelijk is aan de waarde van het atrribuut tubeNumber (buisnummer) in het brondocument:
krijgt het attribuut tubeStatus (buisstatus) de waarde van het betreffende attribuut uit het brondocument.
2.5.16. GMW_WellHeadProtector
Het brondocument GMW_WellHeadProtector (GMW-Beschermconstructie) wordt aangeboden wanneer de put na inrichting alsnog voorzien is van een beschermconstructie of wanneer de bestaande beschermconstructie is vervangen door een ander type.
Inhoud
Onderstaande figuur geeft een overzicht van de inhoud van het brondocument.

2.5.16.1. Aanvullende regels
De waarde van het attribuut wellHeadProtector (beschermconstructie) mag niet gelijk zijn aan onbekend (ook bij aanlevering volgens IMBRO/A).
De waarde van het attribuut wellHeadProtector (beschermconstructie) mag niet gelijk zijn aan de huidige waarde van wellHeadProtector (beschermconstructie)in de registratie.
Eerder geldende regels m.b.t. het gegeven under privilege (onder voorrecht) / withPrehistory (met voorgeschiedenis) zijn niet meer van toepassing.
2.5.16.2. Af te leiden gegevens
Er wordt een nieuwe attribuutgroep IntermediateEvent (Tussentijdse gebeurtenis) in de attribuutgroep WellHistory (Putgeschiedenis) aangemaakt:
Het attribuut eventName (naam gebeurtenis) krijgt de waarde beschermconstructieVeranderd.
Het attribuut eventDate (datum gebeurtenis) krijgt de waarde van het attribuut eventDate (datum gebeurtenis) uit het brondocument.
Bij IntermediateEvent (Tussentijdse gebeurtenis) wordt een nieuwe entiteit EventData (Gebeurtenisgegevens) aangemaakt:
Bij EventData (Gebeurtenisgegevens) wordt een nieuwe entiteit WellData (Putgegevens) aangemaakt:
Het attribuut wellHeadProtector (beschermconstructie) van de entiteit WellData (Putgegevens) krijgt de waarde van het attribuut wellHeadProtector (beschermconstructie) uit het brondocument.
Het attribuut wellHeadProtector (beschermconstructie) van de GroundwaterMonitoringWell (Grondwatermonitoringput) in de registratie krijgt de waarde van wellHeadProtector (beschermconstructie) uit het brondocument.
2.5.17. GMW_Removal
Het brondocument GMW_Removal (GMW-Opruimen) wordt aangeboden wanneer een grondwatermonitoringput is opgeruimd.
Inhoud
Onderstaande figuur geeft een overzicht van de inhoud van het brondocument.

2.5.17.1. Aanvullende regels
Er zijn geen aanvullende regels. Eerder geldende regels m.b.t. het gegeven under privilege (onder voorrecht) / withPrehistory (met voorgeschiedenis) zijn niet meer van toepassing.
2.5.17.2. Af te leiden gegevens
Voor de GroundwaterMonitoringWell (Grondwatermonitoringput) in de registratie waarvan de waarde van het broId (BRO-ID) gelijk is aan de waarde van het atrribuut broId (BRO-ID) in het in het registratie- of correctieverzoek met het brondocument:
krijgt het attribuut removed (opgeruimd) de waarde ja.
krijgt het atrtribuut wellRemovalDate (opruimingsdatum put) van de attribuutgroep WellHistory (Putgeschiedenis) de waarde van het betreffende attribuut uit het brondocument.
3. Voorbeeldberichten
3.1. Integrale XML-voorbeeldberichten
Integrale voorbeeldberichten zijn te vinden via deze link: GMW Voorbeeldberichten innamewebservice.
3.2. XML-code snippets
Voorbeelden van een aantal algemene stukken XML-code (code snippets) zijn te vinden in de Handreiking Afname BRO Gegevens.
4. Enumeraties
In de BRO wordt een onderscheid gemaakt tussen beheerde waardenlijsten en niet-beheerde waardenlijsten.
In de gegevenscatalogus en de XSD-bestanden noemen we een niet-beheerde waardenlijst een enumeratie. Bij een enumeratie staat de lijst met toegestane waarden vast en kan de lijst met toegestane waarden niet veranderd worden zonder aanpassingen in de gegevenscatalogus, de berichtdefinities (XSD-bestanden) en de software (voor het maken of verwerken van een bericht).
De onderstaande tabel geeft een overzicht van de GMW-specifieke enumeraties.
De eerste kolom bevat de Engelstalige naam van de enumeratie, zoals deze voorkomt in de XSD-bestanden.
De tweede kolom bevat de Nederlandstalige naam, zoals die voorkomt in de gegevenscatalogus.
De derde kolom bevat de toegestane waarden, die gebruikt mogen worden in een BRO-verzoek.
De vierde kolom bevat een omschrijving van de toegestane waarde.
Type | Naam | Waarde | Omschrijving |
IndicationYesNo | IndicatieJaNee | ja |
|
|
| nee |
|
IndicationYesNoUnknown | IndicatieJaNeeOnbekend | ja |
|
|
| nee |
|
|
| onbekend | Het is niet bekend of het gegeven een waarde ja of nee heeft. |
QualityRegime | Kwaliteitsregime | IMBRO | Kwaliteitsregime waarbij de innamewebservice tijdens het verwerken van een innameverzoek de normale (strikte) regels hanteert, zoals gedefinieerd in de gegevenscatalogus. |
|
| IMBRO/A | Kwaliteitsregime waarbij de innamewebservice tijdens het verwerken van een innameverzoek andere (minder strenge) bedrijfsregels, toegestane waarden van codelijsten en/of domeinen van gegevens toepast dan onder het (normale) IMBRO kwaliteitsregime. |
5. Codelijsten
In de BRO wordt een onderscheid gemaakt tussen beheerde waardenlijsten en niet-beheerde waardenlijsten.
In de gegevenscatalogus en de XSD-bestanden noemen we een beheerde waardenlijst een codelijst. Het domein van een codelijst is een uitbreidbare opsomming van toegestane waarden.
De onderstaande tabel geeft een overzicht van de GMW-specifieke codelijsten.
De eerste kolom bevat de Engelstalige naam van de codelijst, zoals deze voorkomt in de XSD-bestanden.
De tweede kolom bevat de Nederlandstalige naam, zoals die voorkomt in de gegevenscatalogus.
De derde kolom bevat de URN, die in een BRO-verzoek gebruikt moet worden bij het XML-attribuut codeSpace. Zie Codelist (Codelijst) en de voorbeeldberichten voor nadere informatie.
De vierde kolom bevat een link naar de REST-service, waarmee u de inhoud van een bepaalde codelijst kunt opvragen. Als resultaat ontvangt u dan een JSON-bericht met daarin alle waarden van de codelijst met de beschrijvingen.
6. Vertaaltabel
Dit hoofdstuk bevat een vertaaltabel, aan de hand waarvan, gegeven de Engelstalige naam van een complexType of element of een attribuut in de XSD-bestanden, de Nederlandse naam in de gegevenscatalogus kan worden opgezocht.
De onderstaande tabel is gesorteerd op alfabetische volgorde van de Engelstalige naam van het complexType/element. Tussen haakjes staat het type modelelement van de entiteit. Binnen een entiteit zijn de attributen gesorteerd op Engelstalige naam.
Complextype (stereotype) | Entiteit |
|---|---|
BoreholeResearch (Objecttype) | Booronderzoek |
broId | BRO-ID |
DeliveredLocation (Gegevensgroeptype) | Aangeleverde locatie |
coordinates | coördinaten |
CRS | referentiestelsel |
horizontalPositioningMethod | methode locatiebepaling |
DeliveredVerticalPosition (Gegevensgroeptype) | Aangeleverde verticale positie |
groundLevelPosition | maaiveldpositie |
groundLevelPositioningMethod | methode positiebepaling maaiveld |
localVerticalReferencePoint | lokaal verticaal referentiepunt |
offset | verschuiving |
verticalDatum | verticaal referentievlak |
Electrode (Gegevensgroeptype) | Elektrode |
electrodeNumber | elektrodenummer |
electrodePackingMaterial | aanvulmateriaal elektrode |
electrodePosition | elektrodepositie |
electrodeStatus | elektrodestatus |
GeoOhmCable (Gegevensgroeptype) | Geo-ohmkabel |
cableNumber | kabelnummer |
electrode | elektrode |
GeotechnicalCPTSurvey (Objecttype) | Geotechnisch Sondeeronderzoek |
broId | BRO-ID |
GroundwaterMonitoringWell (Objecttype) | Grondwatermonitoringput |
constructionStandard | kwaliteitsnorm inrichting |
deliveredLocation | aangeleverde locatie |
deliveredVerticalPosition | aangeleverde verticale positie |
deliveryContext | kader aanlevering |
geometricDataPubliclyAvailable | geometrische gegevens openbaar raadpleegbaar |
groundLevelStable | maaiveld stabiel |
initialFunction | initiële functie |
isAbroad | in buitenland |
maintenanceResponsibleParty | onderhoudende instantie |
monitoringTube | monitoringbuis |
nitgCode | NITG-code |
numberOfMonitoringTubes | aantal monitoringbuizen |
owner | eigenaar |
registrationHistory | registratiegeschiedenis |
removed | opgeruimd |
standardizedLocation | gestandaardiseerde locatie |
wellCode | putcode |
wellHeadProtector | beschermconstructie |
wellHistory | putgeschiedenis |
wellStability | putstabiliteit |
InsertedPart (Gegevensgroeptype) | Ingeplaatst deel |
insertedPartDiameter | diameter bovenkant ingeplaatst deel |
insertedPartLength | lengte ingeplaatst deel |
insertedPartMaterial | materiaal ingeplaatst deel |
IntermediateEvent (Gegevensgroeptype) | Tussentijdse gebeurtenis |
eventDate | datum gebeurtenis |
eventName | naam gebeurtenis |
MaterialUsed (Gegevensgroeptype) | Toegepast materiaal |
glue | lijm |
tubeMaterial | buismateriaal |
tubePackingMaterial | aanvulmateriaal buis |
MonitoringTube (Gegevensgroeptype) | Monitoringbuis |
artesianWellCapPresent | voorzien van drukdop |
geoOhmCable | geo-ohmkabel |
insertedPart | ingeplaatst deel |
materialUsed | toegepast materiaal |
numberOfGeoOhmCables | aantal geo-ohmkabels |
plainTubePart | stijgbuisdeel |
screen | filter |
sedimentSump | zandvang |
sedimentSumpPresent | voorzien van zandvang |
tubeInUse | buis in gebruik |
tubeNumber | buisnummer |
tubePartInserted | buisdeel ingeplaatst |
tubeStatus | buisstatus |
tubeTopDiameter | diameter bovenkant buis |
tubeTopPosition | positie bovenkant buis |
tubeTopPositioningMethod | methode positiebepaling bovenkant buis |
tubeType | buistype |
variableDiameter | variabele diameter |
PlainTubePart (Gegevensgroeptype) | Stijgbuisdeel |
plainTubePartLength | lengte stijgbuisdeel |
RegistrationHistory (Gegevensgroeptype) | Registratiegeschiedenis |
corrected | gecorrigeerd |
deregistered | uit registratie genomen |
deregistrationTime | tijdstip uit registratie genomen |
latestAdditionTime | tijdstip laatste aanvulling |
latestCorrectionTime | tijdstip laatste correctie |
objectRegistrationTime | tijdstip registratie object |
registrationCompletionTime | tijdstip voltooiing registratie |
registrationStatus | registratiestatus |
reregistered | weer in registratie genomen |
reregistrationTime | tijdstip weer in registratie genomen |
underReview | in onderzoek |
underReviewTime | in onderzoek sinds |
RegistrationObject (Objecttype) | Registratieobject |
broId | BRO-ID |
deliveryAccountableParty | bronhouder |
deliveryResponsibleParty | dataleverancier |
objectIdAccountableParty | object-ID bronhouder |
qualityRegime | kwaliteitsregime |
Screen (Gegevensgroeptype) | Filter |
screenBottomPosition | positie onderkant filter |
screenLength | filterlengte |
screenProtection | filterbescherming |
screenTopPosition | positie bovenkant filter |
sockMaterial | kousmateriaal |
SedimentSump (Gegevensgroeptype) | Zandvang |
sedimentSumpLength | zandvanglengte |
StandardizedLocation (Gegevensgroeptype) | Gestandaardiseerde locatie |
coordinates | coördinaten |
coordinateTransformation | coördinaattransformatie |
CRS | referentiestelsel |
WellHistory (Gegevensgroeptype) | Putgeschiedenis |
intermediateEvent | tussentijdse gebeurtenis |
wellConstructionDate | inrichtingsdatum put |
wellRemovalDate | opruimingsdatum put |
