BRO Productomgeving

Berichtencatalogus uitgiftewebservice SFR



1. Inleiding

Dit document beschrijft hoe een afnemer van de Basisregistratie Ondergrond (BRO) de gegevens over een wandonderzoek (SFR) kan opvragen.

Het document veronderstelt dat de lezer bekend is met de SFR catalogus. Nadere informatie is te vinden op www.basisregistratieondergrond.nl.

Het document veronderstelt dat de lezer beschikt over de kennis en vaardigheid om een XML-bestand te lezen en te schrijven.

De focus van het document ligt op het beschrijven van de structuur van de mogelijke berichten aan de hand van enkele voorbeelden. Andere zaken zoals definitie, kardinaliteit, domein en bedrijfsregels met betrekking tot de gegevensinhoud van de berichten staan in de catalogus.

1.1. Leeswijzer

Hoofdstuk 2 beschrijft de algemene werking van de SFR uitgiftewebservice.

Hoofdstuk 3 bevat een toelichting op enkele voorbeeldberichten.

Hoofdstuk 4 bevat de toegestane waarden van de enumeraties (niet-beheerde lijsten met toegestane waarden).

Hoofdstuk 5 bevat verwijzingen (URN's en URL's) naar de codelijsten (beheerde lijsten met toegestane waarden).

Hoofdstuk 6 bevat een vertaaltabel, aan de hand waarvan, gegeven de Engelstalige naam van een entiteit of een attribuut, de Nederlandse naam in de catalogus kan worden opgezocht.

1.2. Versiehistorie

Versie

Datum

Omschrijving

1.0.0

20-08-2020

Eerste versie.

1.0.1

01-10-2020

3.2.10 schemalocation van het XML-bestand in het resultaat van een bepaling gecorrigeerd.

1.0.2

04-12-2020

Hoofdstuk 5: URN en link aangepast voor TertiaryConstituent

1.0.3

11-03-2021

URL in de tabel met codelijsten aangepast.

1.0.4

29-03-2021

Verwijzing naar pagina met generieke beschrijving van het gebruik van een codelijst.

2.0.0

12-04-2023

Bijgewekt conform werkafspraak "Aanleveren SFR en BHR-P, tranche 3" d.d. 25-02-2020.

2.0.1

19-06-2024

2.2.1 en 2.3.3: definitie en toelichting van characteristicModelled (karakteristiek gemodelleerd) aangescherpt.

2.0.2

26-06-2024

2.3.1 stopCriterion in SFR_C is optioneel


1.3. Contactinformatie

Algemene informatie, documentatie en voorbeeld XML-berichten kunt u vinden op www.basisregistratieondergrond.nl.

Heeft u een vraag over de BRO? Wij staan voor u klaar om u te helpen.

Voor vragen, suggesties of opmerkingen kunt contact opnemen met de BRO Servicedesk via een mail naar support@broservicedesk.nl .

Of bel ons op telefoonnummer 088 - 8664 999. Wij zijn op werkdagen van 8.00 tot 17.00 uur bereikbaar.

2. Algemene werking van de SFR uitgiftewebservice

Dit hoofdstuk beschrijft de algemene werking van de SFR uitgiftewebservice.

Paragraaf 2.1 beschrijft de operaties die de SFR uitgiftewebservice ondersteunt.

Paragraaf 2.2 beschrijft de BRO-berichten die een rol spelen bij die operaties.

Paragraaf 2.3 beschrijft de verschillende uitgiftedocumenten die in een BRO-bericht uitgegeven kunnen worden. 

2.1. Operaties

De SFR uitgiftewebservice wordt gerealiseerd als een SOAP-webservice. De SFR uitgiftewebservice ondersteunt twee soap operaties: dispatchCharacteristics (uitgifte van kengegevens) en dispatchData (uitgifte van objectgegevens).

image2021-4-9_9-5-52.png


De wsdl kan worden gedowload van https://schema.broservices.nl/dssfr-v2.0.wsdl

Een soap operatie heeft een request en een response:

  • Het DispatchCharacteristicsRequest (verzoek tot uitgifte van kengegevens) en de DispatchCharacteristics Response (bericht van verzending van kengegevens).

  • Het DispatchDataRequest (verzoek tot uitgifte van objectgegevens) en de DispatchDataResponse (bericht van verzending van objectgegevens).

Naast een bericht van verzending kan ieder verzoek ook leiden tot een foutmelding:

  • SOAP:Fault (Systeemfout): als er tijdens de verwerking van het uitgifteverzoek een onverwachte fout optreedt in het BRO-systeem, dan leidt dit tot een SOAP:Fault.

  • ParseFault (Validatiefout): als de SFR uitgiftewebservice constateert dat een uitgifteverzoek niet een welgevormd XML-bericht is of dat het niet voldoet aan de schema validatie, dan leidt dit tot een ParseFault.

2.2. BRO-berichten

Deze paragraaf beschrijft de vier verschillende BRO-berichten die een rol spelen in de SFR uitgiftewebservice.

2.2.1. DispatchCharacteristicsRequest

Het BRO-bericht DispatchCharacteristicsRequest bevat het uitgifteverzoek tot het leveren van de in het BRO-register opgenomen kengegevens van de SFR registratieobjecten die voldoen aan bepaalde kenmerken. Het DispatchCharacteristicsRequest (Verzoek tot uitgifte van kengegevens) van de SFR uitgiftewebservice is een specialisatie van AbstractDispatchCharacteristicsRequest in de package brocommon, waaraan het het attribuut criteria (kenmerken) met de SFR specifieke kenmerken toevoegt.

image2020-8-20_8-19-15.png


De definities van de transactiegegevens staan in onderstaande tabel:

Naam in XML-bestand

Nederlandse naam

Type

Kardinaliteit

Definitie

requestReference

verzoekkenmerk

CharacterString

1..1

Een voor de afnemer unieke aanduiding van het uitgifteverzoek.

criteria

kenmerken

SFR_CriteriaSet

1..1

De afzonderlijke kenmerken waaraan de registratieobjecten moeten voldoen.

Toelichting:
Bijna alle kenmerken worden in de gegevenscatalogus gedefinieerd als attribuut, met als enige verschil dat alle kenmerken een kardinaliteit 0..1 hebben, omdat de gebruiker de keuzevrijheid heeft welke attributen optreden als kenmerk.


De criteria worden gedefinieerd door SFR_CriteriaSet van de SFR uitgiftewebservice, een specialisatie van CriteriaSet uit package brommon, waaraan het een aantal optionele attributen toevoegt.

image2021-4-9_9-26-7.png


De definities van de attributen van de CriteriaSet uit brocommon staan in onderstaande tabel:

Naam in XML-bestand

Nederlandse naam

Type

Kardinaliteit

Definitie

deliveryAccountableParty

bronhouder

CharacterString

0..1

Het KvK-nummer van de maatschappelijke activiteit van de publiekrechtelijke rechtspersoon die bronhouder is van de gegevens in de basisregistratie ondergrond.

qualityRegime

kwaliteitsregime

Enumeration

0..1

De aanduiding van de kwaliteitseis waaraan de gegevens van het wandonderzoek moeten voldoen.

registrationPeriod

periode van registreren

DatePeriod

0..1

Het datuminterval waarbinnen de datum van het tijdstip registratie van het wandonderzoek moet liggen.


correctionPeriod

periode van corrigeren

DatePeriod

0..1

Het datuminterval waarbinnen het laatste correctietijdstip van het wandonderzoek moet liggen.

underReview

in onderzoek

IndicationYesNo

0..1

De aanduiding die aangeeft of het wandonderzoek door de registerbeheerder in onderzoek moet zijn genomen of niet.

area

begrenzing

CharacterString

1

De begrenzing van een geografisch gebied aan het aardoppervlak, in de vorm van een rechthoek of een cirkel, waarbinnen het wandonderzoek moet liggen.


De definities van de attributen, die SFR_CriteriaSet van de SFR uitgiftewebservice toevoegt aan CriteriaSet uit brocommon, staan in onderstaande tabel:

Naam in XML-bestand

Nederlandse naam

Type

Kardinaliteit

Definitie

discipline

vakgebied

Discipline

0..1

Het vakgebied waarbinnen het wandonderzoek is uitgevoerd.

fieldworkPeriod

periode van veldwerk

DatePeriod

0..1

Periode waarbinnen het veldwerk is voltooid.

descriptionReportPeriod

periode van rapportage beschrijving

DatePeriod

0..1

Periode waarbinnen de uitvoerder van de beschrijving alle gegevens van de wandbeschrijving aan de bronhouder heeft overgedragen, of in het geval van historische gegevens de datum waarop alle gegevens zijn vastgesteld.

depthInterval

diepteinterval

VerticalPositionRange

0..1

Het bereik waarbinnen de einddiepte van de wand ligt.

descriptionQuality

beschrijfkwaliteit

DescriptionQuality

0..1

De gewenste mate van detail waarin de opbouw van de ondergrond is beschreven.

fractionDistributionDetermined

fractieverdeling bepaald

IndictionYesNoUnknown

0..1

Aanduiding of de onderlinge verhouding van de fracties waaruit de grond is samengesteld consequent is beschreven.

litterLayerInvestigated

strooisellaag onderzocht

IndictionYesNo

0..1

Aanduiding of in het onderzoek de laag strooisel die op het maaiveld kan liggen is onderzocht.

outcropType

type ontsluiting

OutcropType

0..1

De omschrijving van de wijze waarop de ondergrond is ontsloten.

stopCriterion

stopcriterium

StopCriterionField

0..1

De reden waarom de uitvoerder van het onderzoek is opgehouden met graven.

pitRefilled

kuil dichtgemaakt

IndictionYesNoUnknown

0..1

Aanduiding of een profielkuil als onderdeel van het veldwerk is opgevuld tot het niveau van voor het graven.

analysisReportPeriod

periode waarin analyse gerappeerd is

DatePeriod

0..1

Periode waarbinnen de uitvoerder van de analyse alle gegevens van de wandmonsteranalyse aan de bronhouder heeft overgedragen, of in het geval van historische gegevens de datum waarop alle gegevens zijn vastgesteld.

analysisType

type analyse

AnalysisType

0..1

De aanduiding die aangeeft tot welke categorie de analyse hoort.

characteristicModelled

karakteristiek gemodelleerd

IndictionYesNo

0..1

Definitie:

Aanduiding dat van één of meerdere InvestigatedIntervals (Onderzochte intervallen) ook het modelleren van eigenschappen moet zijn uitgevoerd.

Toelichting:

Een registratieobject voldoet aan dit criterium als het attribuut characteristicModelled (karakteristiek gemodelleerd) aanwezig is in het uitgifteverzoek en de waarde van het attribuut characteristicModelled (karakteristiek gemodelleerd) van één of meer InvestigatedIntervals (Onderzochte intervallen) in het registratieobject overeenkomt met de waarde van het attribuut characteristicModelled (karakteristiek gemodelleerd) in het uitgifteverzoek.

2.2.2. DispatchDataRequest

Het BRO-bericht DispatchDataRequest bevat het uitgifteverzoek tot het leveren van de in het BRO-register opgenomen gegevens van een bepaald registratieobject. Daarbij wordt het registratieobject geïdentificeerd door zijn BRO-ID.

image2020-8-20_8-19-50.png


Dit BRO-bericht bestaat uit twee transactiegegevens. De definities van de transactiegegevens staan in onderstaande tabel:

Naam in XML-bestand

Nederlandse naam

Type

Kardinaliteit

Definitie

requestReference

verzoekkenmerk

CharacterString

1..1

Een voor de afnemer unieke aanduiding van het uitgifteverzoek.

broId

BRO-ID

RegistrationObjectCode

1..1

De unieke aanduiding van het registratieobject in de Basisregistratie Ondergrond.

Toelichting:
De registratieobjectcode van een bodemkundig wandonderzoek bestaat uit de drie hoofdletters SFR, gevolgd door een code van 12 cijfers inclusief eventuele voorloopnullen. Voorbeeld: SFR000000123456.


2.2.3. SOAP:Fault

Tijdens de uitvoering van een operatie kan er een onverwachte fout optreden in het BRO-systeem. Hiervoor kunnen verschillende oorzaken zijn, zoals het falen van bepaalde software of hardware. Deze onverwachte fouten worden beschouwd als een technische fout veroorzaakt door het BRO-systeem. De BRO stuurt dan een bericht in de vorm van een generieke SOAP:Fault (Systeemfout).

image2020-8-20_8-25-40.png


Een SOAP:Fault (Systeemfout) bestaat uit twee verplichte gegevens en één optioneel gegeven. De definities van deze gegevens staan in onderstaande tabel:

Naam in XML-bestand

Nederlandse naam

Type

Kardinaliteit

Definitie

faultcode

foutcode

CharacterString

1..1

Aanduiding waar de fout is opgetreden.

Toelichting:
Vaste waarde “soap:Server”.

faultstring

fouttekst

CharacterString

1..1

Summiere beschrijving van de fout.

Toelichting:
Vaste waarde “Er is een fout in het BRO-systeem geconstateerd”.

detail

details

AnyType

0..1

Aanvullende informatie over de opgetreden fout en de vermoedelijke oorzaak.

Toelichting:
Het gegeven kan een simpele waarde (b.v. tekst) hebben of een samengestelde waarde (b.v. ParseFault).


2.2.4. ParseFault

Als er fouten in het uitgifteverzoek worden gevonden tijdens de technische controle van een uitgifteverzoek, bijvoorbeeld het uitgifteverzoek is niet een welgevormd XML-bericht of het uitgifteverzoek voldoet niet aan de schemavalidatie, dan worden deze beschouwd als een softwarefout in het systeem van de data-afnemer. Het BRO-systeem stuurt dan een bericht in de vorm van een ParseFault (Validatiefout).

Het BRO-bericht ParseFault (Validatiefout) is in feite een gemodelleerde vorm van de algemene SOAP:Fault (Systeemfout), waarbij op de plek van het detail de gegevens van de ParseFault (Validatiefout) worden opgenomen. In de ParseFault (Validatiefout) zit een lijst met abortReasons (Redenen afbreken).

image2021-4-9_9-51-56.png


Dit BRO-bericht begint met een SOAP:Fault (Systeemfout), bestaande uit drie gegevens. De definities van deze gegevens staan in onderstaande tabel:

Naam in XML-bestand

Nederlandse naam

Type

Kardinaliteit

Definitie

faultcode

foutcode

CharacterString

1..1

Aanduiding waar de fout is opgetreden.

Toelichting:
Vaste waarde “soap:Client”.

faultstring

fouttekst

CharacterString

1..1

Summiere beschrijving van de fout.

Toelichting:
Vaste waarde “Het verzoek voldoet niet aan het schema”.

detail

details

ParseFault

0..1

Aanvullende informatie over de opgetreden fout en de vermoedelijke oorzaak.

Regel:
Het gegeven is aanwezig bij een softwarefout. Het type van het gegeven is ParseFault (Validatiefout).


De ParseFault (Validatiefout) bestaat uit drie gegevens en een lijst met abortReasons. De definities van de gegevens van ParseFault (Validatiefout) staan in onderstaande tabel:

Naam in XML-bestand

Nederlandse naam

Type

Kardinaliteit

Definitie

requestReference

verzoekkenmerk

CharacterString

0..1

Een voor de dataleverancier unieke aanduiding van het uitgifteverzoek.

Toelichting:
Waarde overgenomen uit het request. Dit gegeven is optioneel omdat de softwarefout geconstateerd kan worden voordat het BRO-systeem het uitgifteverzoek heeft kunnen lezen.

transactionId

transactiecode

CharacterString

0..1

Een voor het BRO-systeem unieke aanduiding voor de verwerking van een innameverzoek of uitgifteverzoek.

Toelichting:
Waarde toegekend door het transactieregister. Dit gegeven is optioneel omdat de softwarefout geconstateerd kan worden voordat het BRO-systeem een transactie heeft kunnen aanmaken.

abortTime

moment van afbreken

DateTime

1..1

Tijdstip, toegekend door de webservice, waarop de verwerking van het uitgifteverzoek is afgebroken.

abortReason

reden afbreken

AbortReason

1..*

Lijst met redenen waarom de verwerking van het uitgifteverzoek is afgebroken.

Toelichting:
Om praktische redenen wordt de lijst beperkt tot maximaal 99 redenen.


De lijst met abortReasons (redenen afbreken) bestaat uit minimaal 1 en maximaal 99 voorkomens van een AbortReason (Reden afbreken). Iedere AbortReason (Reden afbreken) bestaat uit twee gegevens. De definities staan in onderstaande tabel:

Naam in XML-bestand

Nederlandse naam

Type

Kardinaliteit

Definitie

sequenceNumber

volgnummer

Integer

1..1

Een binnen deze lijst van abortReasons (redenen afbreken) uniek nummer.

Toelichting:
Numerieke waarde bedoelt om de lijst met foutmeldingen te kunnen sorteren.

specification

foutmelding

CharacterString

1..1

Omschrijving van de validatie fout.

2.2.5. DispatchCharacteristicsResponse

Onder normale omstandigheden bestaat het antwoord op een DispatchCharacteristicsRequest (verzoek tot uitgifte van kengegevens) uit een DispatchCharacteriscticsResponse (bericht van verzending van kengegevens). Het antwoord dispatchCharacteristicsResponse is gedefinieerd in het XSD-bestand dssfr-messages.xsd. Het is een specialisatie van DispatchResponse zoals gedefinieerd in brocommon.xsd. Het voegt daaraan toe het attribuut numberOfDocuments (aantal documenten) en een lijst met dispatchDocuments (uitgiftedocumenten).

image2021-4-9_9-57-17.png


Onderstaande tabel bevat de definities van de gegevens van de DispatchResponse:

Naam in XML-bestand

Nederlandse naam

Type

Kardinaliteit

Definitie

responseType

type antwoord

ResponseType

1..1

Aanduiding van de betekenis van het antwoord.

Regels:
Als het BRO-systeem een semantische fout heeft geconstateerd in één of meer waarden van de attributen van de criteria (kenmerken) in het uitgifteverzoek, dan heeft het attribuut de waarde rejection.
Als het BRO-systeem het uitgifteverzoek succesvol heeft verwerkt, dan heeft het attribuutde waarde dispatch.

requestReference

verzoekkenmerk

CharacterString

1..1

Een voor de afnemer unieke aanduiding van het uitgifteverzoek.

Toelichting:
Waarde overgenomen uit het request.

rejectionTime 

tijdstip van afwijzing

DateTime

0..1

Tijdstip, toegekend door de webservice, waarop het uitgifteverzoek is afgewezen.

Regels:
Dit gegeven is alleen aanwezig als het gegeven responseType de waarde 'rejection' heeft.

dispatchTime 

tijdstip van uitgifte

DateTime

0..1

Tijdstip, toegekend door de webservice, waarop de opgevraagde gegevens zijn verzonden.

Regels:
Dit gegeven is alleen aanwezig als het gegeven responseType de waarde 'dispatch' heeft.

rejectionReason 

reden afwijzing

CharacterString

0..1

De reden waarom het uitgifteverzoek is afgewezen.

Regels:
Dit gegeven is alleen aanwezig als het gegeven responseType de waarde 'rejection' heeft.
Als dit antwoord wordt gegeven naar aanleiding van een DispatchCharacteristicsRequest (verzoek tot uitgifte van kengegevens) en de uitgiftewebservice heeft een of meer fouten geconstateerd in het uitgifteverzoek, dan heeft dit gegeven de vaste waarde "Er zijn 1 of meer fouten geconstateerd in de kenmerken".
Als dit antwoord wordt gegeven naar aanleiding van een DispatchDataRequest (verzoek tot uitgifte van objectgegevens) en de uitgiftewebservice heeft geen registratieobject gevonden met de broId in het uitgifteverzoek, dan heeft dit gegeven de vaste waarde "Dit registratieobject bestaat niet".

criterionError 

kenmerkfout

CriterionError 

0..*

Lijst met foutmeldingen met betrekking tot een geconstateerde fout in de kenmerken van een uitgifteverzoek, bestaande uit een volgnummer en een omschrijving.

Regels:
Deze lijst is niet aanwezig als het gegeven responseType de waarde 'dispatch' heeft.

Toelichting:
Om praktische redenen is de lijst beperkt tot maximaal 99 elementen.


Onderstaande tabel bevat de definities van de gegevens die DispatchCharacteristicsResponse toevoegt aan DispatchResponse uit brocommon:

Naam in XML-bestand

Nederlandse naam

Type

Kardinaliteit

Definitie

numberOfDocuments

aantal uitgiftedocumenten

Integer

0..1

Het aantal registratieobjecten dat voldoet aan de criteria (kenmerken) in het uitgifteverzoek.

Regels:
Dit gegeven is alleen aanwezig als het gegeven responseType de waarde 'dispatch' heeft.

dispatchDocument

uitgiftedocument

AbstractRegistrationObject

0..*

Deze lijst van elementen bevat de kengegevens van de registratieobjecten die voldoen aan de criteria (kenmerken) in het uitgifteverzoek.

Regels:
Deze lijst is alleen aanwezig als het gegeven responseType de waarde 'dispatch' heeft.

Het uitgiftedocument is van het type BRO_DO als het registratieobject uit registratie is genomen. 

Het uitgiftedocument is van het type SFR_C als het registratieobject niet uit registratie is genomen. 

Toelichting:
Om praktische redenen is de lijst beperkt tot maximaal 2000 elementen.


Als er geen registratieobjecten zijn gevonden die voldoen aan de criteria, dan heeft het attribuut numberOfDocuments de waarde 0 en is de lijst met dispatchDocuments leeg.

Als er meer dan 2000 registratieobjecten zijn gevonden die voldoen aan de criteria, dan heeft het attribuut numberOfDocuments de waarde 2000 en is de lijst met dispatchDocuments beperkt tot dat aantal.

2.2.6. DispatchDataResponse

Onder normale omstandigheden bestaat het antwoord op een DispatchDataRequest (verzoek tot uitgifte van objectgegevens) uit een DispatchDataResponse (bericht van verzending van objectgegevens). Het antwoord dispatchDataResponse is gedefinieerd in het XSD-bestand dssfr-messages.xsd. Het is een specialisatie van DispatchResponse zoals gedefinieerd in brocommon.xsd. Het voegt daaraan toe één optioneel dispatchDocument.

image2021-4-9_11-49-42.png


Het BRO-bericht DispatchDataResponse (Antwoord) kan twee betekenissen hebben:

  • Een bericht van afwijzing.

  • Een bericht van verzending van objectgegevens.

Onderstaande tabel geeft weer welke gegevens onder welke omstandigheden in het BRO-bericht opgenomen zullen worden. De lijst met criterionErrors (kenmerkfouten) speelt alleen een rol bij de uitgifte van kenmerken en dus niet bij de uitgifte van objectgegevens.

Gegeven

Afwijzing

Verzending

responseType

requestReference

rejectionTime


dispatchTime


rejectionReason


criterionError


dispatchDocument



Zie de voorgaande paragraaf voor de definities van de gegevens van de DispatchResponse uit brocommon.

Onderstaande tabel bevat de definities van de gegevens die DispatchDataResponse toevoegt aan DispatchResponse uit brocommon:

Naam in XML-bestand

Nederlandse naam

Type

Kardinaliteit

Definitie

dispatchDocument

uitgiftedocument

AbstractRegistrationObject

0..1

Dit element bevat de gegevens van het opgevraagde registratieobject, die in het BRO-systeem geregistreerd zijn.

Regels:
Dit gegeven is alleen aanwezig als het gegeven responseType de waarde 'dispatch' heeft.


2.3. Uitgiftedocumenten

Een uitgiftedocument bevat gegevens van een registratieobject, die in het BRO-systeem zijn geregistreerd. In de catalogus van het registratieobject staat de definitie van de beschikbare gegevens.

De SFR uitgiftewebservice kent vier types uitgiftedocumenten. Welk type voor een gegeven uitgiftedocument wordt gebruikt, hangt af van het uitgifteverzoek, het feit of de afnemer tevens bronhouder en/of dataleverancier is van het opgevraagde registratieobject en of het registratieobject uit registratie is genomen of niet.

Paragraaf 2.3.1 beschrijft de uitgiftedocumenten die kunnen worden opgenomen in een DispatchCharacteristics Response (Bericht van verzending van kengegevens).

Paragraaf 2.3.2 beschrijft de uitgiftedocumenten die kunnen worden opgenomen in een DispatchDataResponse (Bericht van verzending van objectgegevens).

2.3.1. Kengegevens

Het bericht dispatchCharacteristicsResponse (Bericht van verzending van kengegevens) bevat een lijst met uitgiftedocumenten, met daarin de kengegevens van de registratieobjecten die voldoen aan de criteria in het uitgifteverzoek. Per registratieobject/verzameling kengegevens kan het daarbij gaan om een van de twee types uitgiftedocumenten in onderstaande tabel. Welke verschijningsvorm wordt aangenomen, hangt af van het feit of het registratieobject uit registratie is genomen of niet:

Uitgiftedocument

Registratieobject

BRO_DO

Uit registratie genomen.

SFR_C

Niet uit registratie genomen.


Zoals in onderstaande figuur wordt aangegeven, zijn beide uitgiftedocumenten een specialisatie van AbstractRegistrationObject, wat gedefinieerd is in brocommon.xsd. Omdat dit de eerste gemeenschappelijke vader is van die twee uitgiftedocumenten, treedt dit FeatureType op als datatype van de reeks dispatchDocuments in het antwoord DispatchCharacteristicsResponse.

image-20240626-141850.png


2.3.2. BRO_DO

Het uitgiftedocument van het type BRO_DO is een specialisatie van AbstractRegistrationObject in de package brocommon. Dit uitgiftedocument bestaat uit de onderstaande gegevens. Alle gegevens zijn volledig gedefinieerd in de BHR-P catalogus.

  • broId (BRO-ID).

  • deregistered (uit registratie genomen).

  • deregistrationTime (tijdstip uit registratie genomen).

2.3.3. SFR_C

Het uitgiftedocument van het type SFR_C is een specialisatie van AbstractCharacteristics in de package brocommon, wat op zijn beurt een specialisatie is van AbstractRegistrationObject in de package brocommon. Dit uitgiftedocument bestaat uit de gegevens:

  • broId (BRO-ID).

  • deregistered (uit registratie genomen).

  • deliveryAccountableParty (bronhouder)

  • qualityRegime (kwaliteitsregime)

  • objectRegistrationTime (tijdstip registratie object)

  • latestCorrectionTime (tijdstip laatste correctie)

  • underReview (in onderzoek)

  • standardizedLocation (gestandaardiseerde locatie)

  • deliveredLocation (aangeleverde locatie)

  • surveyPurpose (kader inwinning)

  • discipline (vakgebied)

  • researchReportDate (rapportagedatum onderzoek)

  • fieldworkDate (veldwerkdatum)

  • litterLayerInvestigated (strooisellaag onderzocht)

  • fractionDistributionDetermined (fracteverdeling bepaald)

  • localVerticalReferencePoint (lokaal verticaal referentiepunt)

  • offset (verschuiving)

  • verticalDatum (verticaal referentievlak)

  • outcropType (type ontsluiting)

  • endDepthSoilFace (einddiepte wand)

  • stopCriterion (stopcriterium)

  • descriptionReportDate (rapportagedatum beschrijving)

  • descriptionProcedure (beschrijfprocedure)

  • descriptionQuality (beschrijfkwaliteit)

  • sequenceDisturbed (opbouw verstoord)

  • analysisReportDate (rapportagedatum analyse)

  • analysisType (soort analyse)

  • characteristicModelled (karakteristiek gemodelleerd); Aanduiding dat van één of meerdere InvestigatedIntervals (Onderzochte intervallen) ook het modelleren van eigenschappen is uitgevoerd.

2.3.4. Objectgegevens

De SFR uitgiftewebservice kent drie types uitgiftedocumenten die kunnen worden opgenomen in een DispatchDataResponse (Bericht van verzending van objectgegevens). Zie onderstaande tabel. Welke verschijningsvorm wordt aangenomen, hangt af van de identiteit van de afnemer en het feit of het registratieobject uit registratie is genomen of niet.

Uitgiftedocument

Wordt uitgeleverd als:


Afnemer

Registratieobject

complexType

BRO_DO

Is niet de bronhouder en/of dataleverancier.

Uit registratie genomen.

brocom:BRO_DOType

SFR_O

Is niet de bronhouder en/of dataleverancier.

Niet uit registratie genomen.

dssfr:SFR_OType

SFR_O_DP

Is tevens de bronhouder en/of dataleverancier.

Ongeacht.

dssfr:SFR_O_DPType


Onderstaande figuur geeft de uitgiftedocumenten weer inclusief de mogelijke inhoud:

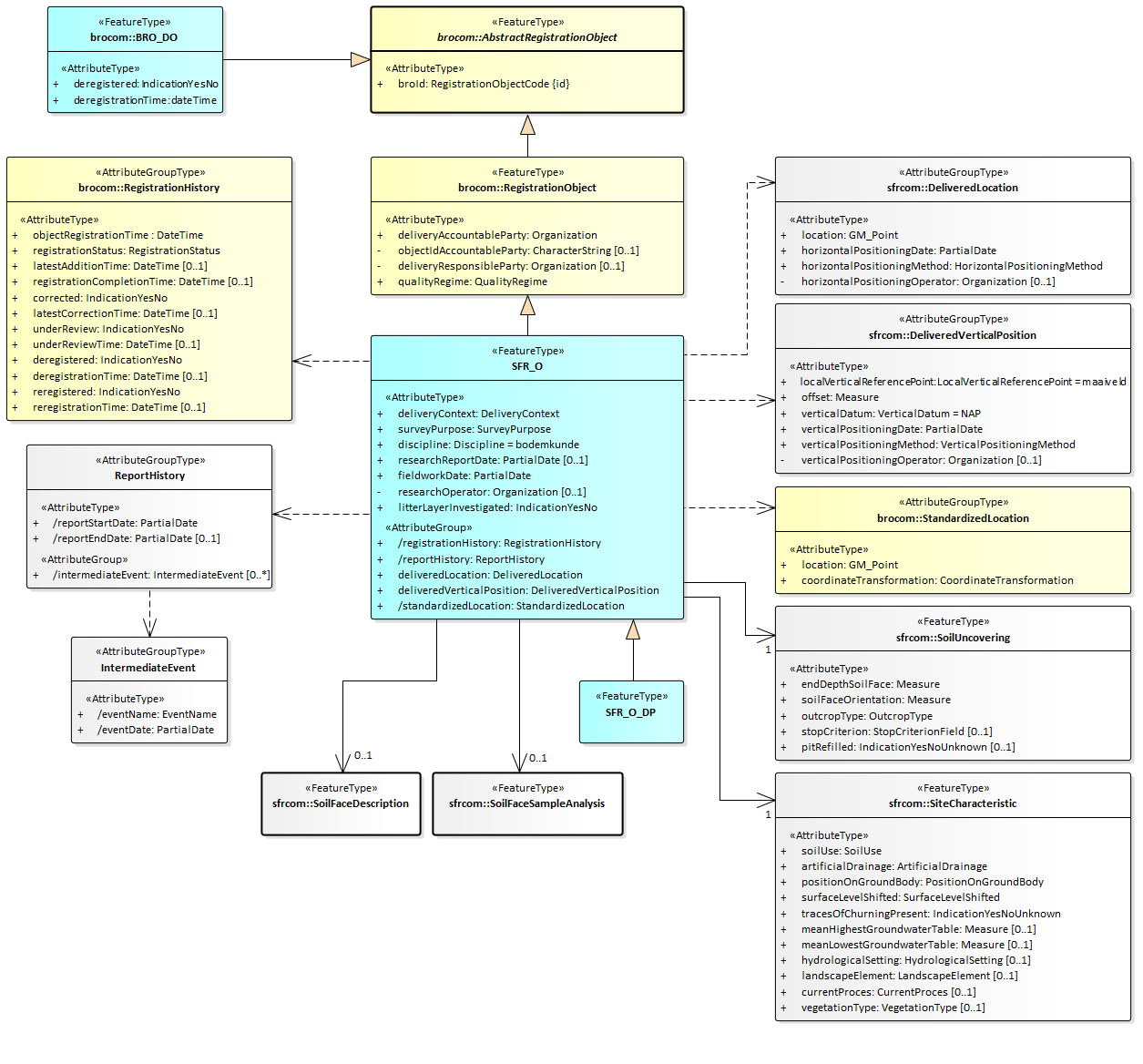
image2021-4-9_13-44-10.png


Attributen met een minteken voor hun naam (in plaats van een plusteken) worden alleen uitgeleverd als de afnemer tevens bronhouder en/of dataleverancier is van het opgevraagde registratieobject. Met andere woorden, deze gegevens worden alleen opgenomen in het dispatchDocument (uitgiftedocument) SFR_O_DP.

Attributen met een deelteken voor hun naam worden niet aangeboden in een brondocument bij de innamewebservice. In plaats daarvan wordt een waarde voor deze gegevens afgeleid door het BRO-systeem.

Attributen met de tekst 'id' tussen accolades achter de naam zijn gegevens die een object (een voorkomen van het FeatureType (Objecttype)) uniek identificeren.

2.3.5. BRO_DO

Het uitgiftedocument van het type BRO_DO is een specialisatie van AbstractRegistrationObject in de package brocommon. Dit uitgiftedocument bestaat uit de gegevens:

  • broId (BRO-ID).

  • deregistered (uit registratie genomen).

  • deregistrationTime (tijdstip uit registratie genomen).

2.3.6. SFR_O_DP

Het uitgiftedocument van het type SFR_O_DP is een specialisatie van SFR_O. Dit uitgiftedocument bevat alle gegevens uit de SFR catalogus.

2.3.7. SFR_O

Het uitgiftedocument van het type SFR_O is een specialisatie van RegistrationObject, wat op zijn beurt een specialisatie is van AbstractRegistrationObject in de package brocommon. Dit uitgiftedocument bevat dezelfde gegevens als uitgiftedocument SFR_O_DP, met uitzondering van de volgende gegevens (die ontbreken in SFR_O):

  • objectIdAccountableParty (object-ID bronhouder) in RegistrationObject (Wandonderzoek)

  • deliveryResponsibleParty (dataleverancier) in RegistrationObject (Wandonderzoek)

  • researchOperator (uitvoerder onderzoek) in SFR_O (Wandonderzoek)

  • horizontalPositioningOperator (uitvoerder locatiebepaling) in DeliveredLocation (Aangeleverde locatie)

  • verticalPositioningOperator (uitvoerder verticale positiebepaling) in DeliveredVerticalPosition (Aangeleverde verticale positie)

  • descriptionOperator (uitvoerder beschrijving) in SoilFaceDescription (Wandbeschrijving)

  • analysisOperator (uitvoerder analyse) in SoilFaceSampleAnalysis (Wandmonsteranalyse)

3. Voorbeeldberichten

Dit hoofdstuk bevat enkele voorbeeldberichten en van diverse onderdelen van de berichten een uitgebreide toelichting.

Paragraaf 3.1 bevat een opsomming van beschikbare voorbeeldberichten, hun intentie en een summiere beschrijving van de inhoud.

Paragraaf 3.2 bevat een gedetailleerde beschrijving van kleine, bijzondere stukken uit de voorbeeldberichten.

3.1. Integrale voorbeeldberichten

De integrale voorbeeldberichten zijn te vinden op Uitgifte voorbeeldberichten SFRDe onderstaande tabel bevat een opsomming van beschikbare voorbeeldberichten, hun intentie en een summiere beschrijving van de inhoud.

Naam

Doel en inhoud

DC_Request_Cirkel.xml

Uitgifteverzoek tot het leveren van de in het BRO-register opgenomen kengegevens van bodemkundig wandonderzoeken die zijn uitgevoerd binnen een bepaald gebied aangeduid door een cirkel.

DC_ResponseLevering.xml

Bericht van verzending van kengegevens met daarin de kengegevens van twee registratieobjecten.

DO_Request.xml

Uitgifteverzoek tot het leveren van de in het BRO-register opgenomen gegevens van een bepaald registratieobject.

DO_Response_BRO_DO.xml

Bericht van verzending van objectgegevens met daarin de gegevens van een bodemkundig wandonderzoek dat uit registratie is genomen, opgevraagd door een afnemer die niet tevens bronhouder en/of dataleverancier is van het opgevraagde registratieobject.

DO_Response_Rejection.xml

Bericht van afwijzing met daarin de foutmelding dat een registratieobject met het opgevraagde BRO-ID niet bestaat.

DO_ResponseSFR_O_DP.xml

Bericht van verzending van objectgegevens met daarin alle geregistreerde gegevens van een bodemkundig wandonderzoek dat niet uit registratie is genomen, opgevraagd door een afnemer die tevens bronhouder en/of dataleverancier is van het opgevraagde registratieobject.

  • Algemene gegevens.

  • DeliveredLocation (Aangeleverde locatie).

  • DeliveredVerticalPosition (Aangeleverde vertical positie).

  • StandardizedLocation (Gestandaardiseerde locatie).

  • SiteCharacteristic (Terreintoestand).

  • SoilUncovering (Wandontsluiting).

  • SoilFaceDescription (Wandbeschrijving).

  • SoilFaceSampleAnalysis (WandmonsterAnalyse).


3.2. Code snippets.

Deze paragraaf bevat voor een aantal kleine, bijzondere stukken XML-code uit de voorbeeldberichten een gedetailleerde beschrijving.

3.2.1. Kop van een BRO-bericht

De eerste regel van een BRO-bericht bevat de XML-proloog. Merk op dat de tekens volgens UTF-8 zijn gecodeerd. Eén teken kan daardoor uit meerdere bytes bestaan. Dit is met name van belang voor speciale tekens, zoals à, á, ï.

Regel 2 bevat de opening tag van het type BRO-bericht als root XML-element. Dat kan zijn:

  • Een dispatchDataRequest (verzoek tot uitgifte van objectgegevens).

  • Een dispatchCharacteristicsRequest (verzoek tot uitgifte van kengegevens).

  • Een dispatchDataResponse (bericht van verzending van objectgegevens).

  • Of een DispatchCharacteriscticsResponse (bericht van verzending van kengegevens).

Regel 3 t/m 9 bevatten de namespaces van de gebruikte XML-schemadefinities (XSD's) als XML-attributen van het root XML_element. Het aantal namespaces is afhankelijk van de inhoud van het BRO-bericht.

De laatste twee XML-attributen (xmlns:xsi en xsi:schemaLocation) maken het mogelijk om het BRO-bericht te valideren tegen de XSD-bestanden van de SFR uitgiftewebservice. Deze twee attributen mogen weggelaten worden.

Regel 13 t/m 15 bevatten een disclaimer.

Na de disclaimer volgen de gegevens van het BRO-bericht. Die zijn uiteraard afhankelijk van het type BRO-bericht. Zie hoofdstuk 2 van de berichtencatalogus en de gegevenscatalogus voor nadere informatie.

Het BRO-bericht wordt afgesloten met een closing tag van het type BRO-bericht; zie regel 2.

<?xml version="1.0" encoding="UTF-8"?>
<dispatchDataResponse
    xmlns="http://www.broservices.nl/xsd/dssfr/2.0"
    xmlns:sfrcom="http://www.broservices.nl/xsd/sfrcommon/2.0"
    xmlns:srcom="http://www.broservices.nl/xsd/srcommon/1.0"
    xmlns:brocom="http://www.broservices.nl/xsd/brocommon/3.0"
    xmlns:swe="http://www.opengis.net/swe/2.0" 
    xmlns:gml="http://www.opengis.net/gml/3.2"
    xmlns:xlink="http://www.w3.org/1999/xlink"
    xmlns:xsi="http://www.w3.org/2001/XMLSchema-instance"
    xsi:schemaLocation="http://www.broservices.nl/xsd/dssfr/2.0 https://schema.broservices.nl/xsd/dssfr/2.0/dssfr-messages.xsd"
  >
  <!-- Disclaimer: dit voorbeeldbericht valideert tegen de XSD van de uitgifteservice.
       Het is niet gevalideert door de uitgifteservice en is vaktechnisch/inhoudelijk niet voorbeeldig.
  -->
  <brocom:responseType>dispatch</brocom:responseType>
  <brocom:requestReference>uitgifte-38</brocom:requestReference>
  <brocom:dispatchTime>2019-04-16T09:01:52+01:00</brocom:dispatchTime>
  <dispatchDocument>
    ...
  </dispatchDocument>
</dispatchDataResponse>


3.2.2. Area

Een area (gebied) is een verplicht onderdeel van de criteria (kenmerken) van een dispatchCharacteristicsRequest (verzoek tot uitgifte van kengegevens). Een area (gebied) geeft de begrenzing aan van een geografisch gebied aan het aardoppervlak, in de vorm van een cirkel of een rechthoek.

Een cirkel wordt gedefinieerd door het middelpunt en de straal. Het middelpunt is een coördinatenpaar uitgedrukt in een referentiestelsel. De straal is een meetwaarde, waarbij het XML-attribuut uom (eenheid) aangeeeft dat de straal wordt uitgedrukt in kilometers.

De rechthoek wordt aangeduid door twee coördinatenparen, van de hoek linksonder en de hoek rechtsboven, beiden uitgedrukt in hetzelfde referentiestelsel.

Voor alle coördinatenparen van een area (gebied) geldt dat het XML-attribuut srsName (referentiestelsel) de waarde urn:ogc:def:crs:EPSG::4258 (ETRS89) moet hebben. Daarbij bestaat een coördinatenpaar uit de latitude en de longitude, in die volgorde, gescheiden door een spatie en met een punt als decimaal scheidingsteken. Zie onderstaande voorbeelden. Het XML-attribuut srsDimension (aantal dimensies) geeft aan uit hoeveel ordinaten een coördinaat is opgebouwd. Dit XML-attribuut is optioneel en moet indien aanwezig de waarde 2 hebben.

...
<brocom:area>
    <brocom:enclosingCircle srsName="urn:ogc:def:crs:EPSG::4258">
        <brocom:center>52.287820209 5.090415499</brocom:center>
        <brocom:radius uom="km">10</brocom:radius>
    </brocom:enclosingCircle>
</brocom:area>
...
<brocom:area>
    <brocom:boundingBox srsName="urn:ogc:def:crs:EPSG::4258" srsDimension="2">
        <gml:lowerCorner>52.1 5.0</gml:lowerCorner>
        <gml:upperCorner>52.3 5.2</gml:upperCorner>
    </brocom:boundingBox>
</brocom:area>
...


3.2.3. Codelist

Zie Codelist (Codelijst) voor een algemene beschrijving van het gebruik van codelijsten in de BRO.

3.2.4. Date en DateTime

De waarde van een XML-element met als type een xs:Date (Datum) wordt gecodeeerd volgens de ISO-8601 standaard: yyyy-mm-dd. Bijvoorbeeld:

<brocom:date>2020-11-10</brocom:date>


De waarde van een XML-element met als type een xs:DateTime (Datum) wordt ook gecodeeerd volgens de ISO-8601 standaard: yyyy-mm-ddThh:mm:ss+hh:mm. Bijvoorbeeld:

<brocom:dispatchTime>2020-11-10T09:09:43+01:00</brocom:dispatchTime>


De uren en minuten na het plus teken is de tijdzone ten opzichte van UTC (aka GMT). In theorie kan dit ook een min teken zijn (tijdzones ten westen van Greenwich), maar voor Nederland is de tijdzone + 1 uur (wintertijd) of + 2 uur (zomertijd).

3.2.5. dispatchdocument

Een dispatchResponse (bericht van verzending) bevat 0, 1 of meerdere uitgiftedocumenten; zie de paragrafen 2.2. Zoals beschreven in paragraaf 2.3 kent de SFR uitgiftewebservice 4 types uitgiftedocumenten. De UML-diagrammen geven aan dat alle uitgiftedocumenten direct of indirect een specialisatie zijn van AbstractRegistrationObject en daarmee een FeatureType zijn. Welke types uitgiftedocumenten uitgegeven kunnen worden hangt af van het type dispatchResponse:

  • dispatchCharacteristicsResponse (bericht van verzending van kengegevens)

    • brocom: BRO_DO: gegevens van een registratieobject dat uit registratie is genomen.

    • dsbhr: SFR_C: kengegevens van een registratieobject dat niet uit registratie is genomen.

  • dispatchDataResponse (bericht van verzending van objectgegevens)

    • brocom: BRO_DO: gegevens van een registratieobject dat uit registratie is genomen.

    • dsbhr: SFR_O: objectgegevens van een bodemkundig wandonderzoek dat niet uit registratie is genomen, opgevraagd door een afnemer die niet bronhouder noch dataleverancier is van het opgevraagde registratieobject.

    • dsbhr: SFR_O_DP: objectgegevens van een bodemkundig wandonderzoek dat niet uit registratie is genomen, opgevraagd door een afnemer die tevens bronhouder en/of dataleverancier is van het opgevraagde registratieobject.

Conform de GML XML encoding rules wordt het property type pattern toegepast bij het omzetten van de gegevensdefinitie in UML naar de berichtdefinities in XML (Zie property type pattern). Onderstaande voorbeeld van een stukje XML laat zien hoe dat uitpakt. Na de opening tag dispatchDocument (uitgiftedocument) volgt een regel met, bijvoorbeeld, brocom:BRO_DO. Deze regel geeft aan dat het uitgiftedocument van dit type is. Het element BRO_DO is als root element gedefinieerd in het XSD-bestand brocommon.xsd. De andere types uitgiftedocumenten zijn gedefinieerd in het XSD-bestand dssfr-messages.xsd van de SFR uitgiftewebservice. Na deze regel komt het eerste XML-element van het betreffende type uitgiftedocument, in het voorbeeld brocom:broID.

...
<dispatchDocument>
  <SFR_O_DP gml:id="id_0001">
    <brocom:broId>SFR123456789012</brocom:broId>
    ...
  </SFR_O_DP>
</dispatchDocument>
...


3.2.6. gml:id

Zie gml:id voor een algemene beschrijving van het gebruik van gml:id in de BRO.

3.2.7. gml:Measure

De gegevenscatalogus definieert een aantal gegevens als een meetwaarde. Deze bestaan uit een getalswaarde en een eenheid.

In de XSD-bestanden hebben de betreffende XML-element een type gml:Measure. Conform de GML XML encoding rules wordt de eenheid opgeslagen in het XML-attribuut uom (unit of measure; eenheid). Als een gegeven van het type meetwaarde geen waarde heeft, dan wordt er een XML-attribuut xsi:Nil="true" opgenomen en heeft het XML-element geen waarde, maar wordt het XML attribuut uom (eenheid) wel opgenomen. Zie onderstaande voorbeelden voor een offset (verschuiving) met en zonder een waarde.


...
<sfrcom:offset uom="m">-1.38</sfrcom:offset>
...
<sfrcom:offset uom="m" xsi:nil="true"/>
...


Merk op dat in de gegevenscatalogus (in de meeste gevallen) naast de afkorting ook tussen haakjes de voluitgeschreven naam van de eenheid is opgenomen, bijvoorbeeld: Eenheid: m (meter) . Alleen de afkorting volgens de UCUM lijst moet worden opgenomen in het BRO-bericht.

3.2.8. gml:Point

De gegevenscatalogus definieert voor de StandardizedLocation (Gestandaardiseerde locatie) en de DeliveredLocation (Aangeleverde locatie) onder andere de volgende twee attributen:

  • Coördinaten: De coördinaten die zijn aangeleverd.

  • Referentiestelsel: Het referentiestelsel van de aangeleverde coördinaten.

Conform de GML XML encoding van NEN3610 worden deze twee attributen omgezet in een gml:Point, Die bestaat op zijn beurt uit:

  • XML-element gml:pos - het coördinatenpaar

  • XML-attribuut srsName - een verwijzing naar het referentiestelsel waarin het coördinatenpaar is uitgedrukt.

  • XML-attribuut gml:id - een unieke identificatie van het object

Het bereik en de betekenis van de coördinaten is afhankelijk van het gebruikte referentiestelsel. Onderstaande tabel geeft per referentiestelsel de waarde voor het XML-attribuut srsName en de betekenis, toepassingsgebied, eenheid en volgorde van de ordinaten.

Referentiestelsel

srsName

Betekenis

Eenheid

Toepassingsgebied

ETRS89

urn:ogc:def:crs:EPSG:4258

Latitude, Longitude

Decimale graden

Land en zee

RD

urn:ogc:def:crs:EPSG:28992

X, Y

Meter

Land


Voorbeeld van de XML-encoding voor dezelfde locatie in RD en in ETRS89:


...
<location gml:id="BRO_0001" srsName="urn:ogc:def:crs:EPSG::28992">
  <gml:pos>139794.52 455443.35</gml:pos>
</location>
...
<location gml:id="BRO_0001" srsName="urn:ogc:def:crs:EPSG::4258">
  <gml:pos>52.0870447 5.1653503</gml:pos>
</location>
...


3.2.9. Meetreeks

Zie Meetreeks voor een algemene beschrijving van het gebruik van een meetreeks in de BRO.

Onderstaande tabel geeft een samenvatting van de meetreeksen en karakteristieken in de SFR gegevenscatalogus waar dit patroon is toegepast, de XML-elementen die dientengevolge het datatype swe:DataArray hebben gekregen en de bijbehorende XML-bestanden waarin de definities van de swe:DataRecords zijn opgenomen.

Meetreeks/karakteristiek

XML-element met als type swe:DataArray

swe:DataRecord met de parameterwaardes

Krimpverloop

shrinkage

ShrinkageState.xml

Waterdoorlatendheidsverloop

hydraulicConductivityChange

HydraulicConductivityStateType.xml

Waterretentie

waterretention

WaterretentionValue.xml

Watergehalte en doorlatendheid bij een veranderende bodemvochtpotentiaal

waterContentAndConductivityUnderDecreasingSoilWaterPotential

WaterContentAndConductivityAtSpecificSoilWaterPotential.xml

Waterretentie verdamping

waterretentionEvaporation

WaterretentionValueEvaporation.xml

Waterretentiekarakteristiek

retentionCurve

ShapeRetentionCurve.xml

Waterdoorlatendheidskarakteristiek

hydraulicConductivityCurve

ShapeHydraulicConductivyCurve.xml


3.2.10. Organization

De SFR gegevenscatalogus definieert een aantal uitvoerders. Deze hebben een Organization (Organisatie) als gegevenstype. Bijvoorbeeld:

  • researchOperator (uitvoerder onderzoek)

  • horizontalPositioningOperator (uitvoerder locatiebepaling)

  • verticalPositioningOperator (uitvoerder verticale positiebepaling)

  • descriptionOperator (uitvoerder beschrijving)

  • analysisOperator (uitvoerder analyse)

Het complexType Organization (Organisatie) biedt de keuze tussen een chamberOfCommerceNumber (kamer van koophandelnummer) of een europeanCompanyRegistrationNumber (Europees handelsnummer). Hieronder twee voorbeelden:

...
<researchOperator>
  <brocom:chamberOfCommerceNumber>27376655</brocom:chamberOfCommerceNumber>
</researchOperator>
...
<analysisOperator>
  <brocom:europeanCompanyRegistrationNumber>DER2507_R2</brocom:europeanCompanyRegistrationNumber>
</analysisOperator>
...


3.2.11. PartialDate

In de SFR gegevenscatalogus hebben diverse gegevens een Datum onder kwaliteitsregime IMBRO en een OnvolledigeDatum onder IMBRO/A. In de XSD-bestanden is de OnvolledigeDatum gerealiseerd in het complexType PartialDateType. Deze ondersteunt 4 mogelijkheden met afnemende nauwkeurigheid:

  • date (volledige datum).

  • yearMonth (datum en jaartal).

  • year (jaartal).

  • voidReason (de vaste waarde 'onbekend').

Onderstaande voorbeelden geven mogelijk waarden met afnemende nauwkeurigheid.

<researchReportDate>
    <!--You have a CHOICE of the next 4 items at this level
        <brocom:date>2020-08-31</brocom:date>
        <brocom:yearMonth>2020-08</brocom:yearMonth>
        <brocom:year>2020</brocom:year>
        <brocom:voidReason>onbekend</brocom:voidReason>
    -->
    <brocom:date>2020-08-31</brocom:date>
</researchReportDate>


Bij een PartialDate (OnvolledigeDatum) geldt dat binnen hetzelfde jaar (of jaar en maand) een minder volledige datum voorafgaat aan een meer volledige datum:

  • het jaartal 2015 gaat voor de maand en het jaartal juli 2015

  • de maand en het jaartal juli 2015 gaat voor de volledige datum 17 juli 2015.

In het algemeen kan een datum met de waarde 'onbekend' niet worden vergeleken met een andere datum. Daarom wordt bij het toepassen van een regel, waarin twee datums met elkaar worden vergeleken waarvan één (of beide) de waarde 'onbekend' heeft, de bedrijfsregel genegeerd.

Uitzondering is het sorteren van gebeurtenissen op een tijdlijn. Daarbij wordt op basis van de betekenis van de gebeurtenis een begin/inrichten/start gebeurtenis altijd vooraan in de lijst met gebeurtenissen geplaatst, ook als de datum van de gebeurtenis de waarde 'onbekend' heeft. En wordt een eind/opruimen/voltooien gebeurtenis altijd achteraan in de lijst met gebeurtenissen geplaatst, ook als de datum van de gebeurtenis de waarde 'onbekend' heeft. Opdat een lijst met gebeurtenissen eenduidig kan worden gesorteerd, mag bij andere gebeurtenissen de datum van de gebeurtenis niet de waarde 'onbekend' hebben. Dit wordt expliciet als aanvullende regel vermeld bij de betreffende brondocumenten.

4. Enumeraties

Dit hoofdstuk bevat de toegestane waarden van de enumeraties (niet-beheerde waardenlijsten).

In de BRO wordt een onderscheid gemaakt tussen beheerde waardenlijsten en niet-beheerde waardenlijsten. In de gegevenscatalogus en de XSD-bestanden noemen we een niet-beheerde waardenlijst een enumeratie. Bij een enumeratie staat de lijst met toegestane waarden vast en kan de lijst met toegestane waarden niet veranderd worden zonder aanpassingen in de gegevenscatalogus, de berichtdefinities (XSD-bestanden) en de software (voor het maken of verwerken van een bericht).

De onderstaande tabel geeft een overzicht van de enumeraties die van belang zijn bij het maken van een BRO-verzoek over een bodemkundig wandonderzoek. De eerste kolom bevat de Engelstalige naam van de enumeratie, zoals deze voorkomt in de XSD-bestanden. De tweede kolom bevat de Nederlandstalige naam, zoals die voorkomt in de gegevenscatalogus. De derde kolom bevat de toegestane waarden, die gebruikt mogen worden in een BRO-verzoek.

Type

Naam

Waarde

Omschrijving

IndicationYesNo

IndicatieJaNee

ja




nee


IndicationYesNoUnknown

IndicatieJaNeeOnbekend

ja




nee




onbekend

Het is niet bekend of het gegeven een waarde ja of nee heeft.

QualityRegime

Kwaliteitsregime

IMBRO

Kwaliteitsregime waarbij de innamewebservice tijdens het verwerken van een innameverzoek de normale (strikte) regels hanteert, zoals gedefinieerd in de gegevenscatalogus.



IMBRO/A

Kwaliteitsregime waarbij de innamewebservice tijdens het verwerken van een innameverzoek andere (minder strenge) bedrijfsregels, toegestane waarden van codelijsten en/of domeinen van gegevens toepast dan onder het (normale) IMBRO kwaliteitsregime.


5. Codelijsten

Dit hoofdstuk bevat verwijzingen (URN's en URL's) naar de codelijsten (beheerde waardenlijsten).

In de BRO wordt een onderscheid gemaakt tussen beheerde waardenlijsten en niet-beheerde waardenlijsten. In de gegevenscatalogus en de XSD-bestanden noemen we een beheerde waardenlijst een codelijst. Bij een codelijst kan de lijst met toegestane waarden worden aangepast zonder dat aanpassingen nodig zijn in de berichtdefinities (XSD-bestanden) en/of de software (voor het maken of verwerken van een bericht). De gegevenscatalogus bevat per codelijst de toegestane waarden, zoals gedefinieerd op het moment dat de gegevenscatalogus werd vastgesteld.

De onderstaande tabel geeft een overzicht van de codelijsten die van belang zijn bij het maken van een BRO-verzoek over een bodemkundig wandonderzoek.

  • De eerste kolom bevat de Engelstalige naam van de codelijst, zoals deze voorkomt in de XSD-bestanden.

  • De tweede kolom bevat de Nederlandstalige naam, zoals die voorkomt in de gegevenscatalogus.

  • De derde kolom bevat de URI, die in een BRO-verzoek gebruikt moet worden bij het XML-attribuut codeSpace of het XML-attribuut href. Bij een XML-attribuut codeSpace wordt de gekozen waarde uit de codelijst opgenomen als waarde van het XML-element. Bij een XML-attribuut href wordt de gekozen waarde uit de codelijst samen met de URI geplaatst in het XML-attribuut. Zie de voorbeeldberichten voor nadere informatie.

  • De vierde kolom bevat een link naar de website waar de actuele lijst is te raadplegen met toegestane waarden die in een BRO-verzoek gebruikt mogen worden als waarde voor een XML-element.

Type

Naam

URN

Link

AggregateAngularity

HoekigheidAggregaat

urn:bro:sfr:AggregateAngularity

https://publiek.broservices.nl/bro/refcodes/v1/codes?domain=urn:bro:sfr:AggregateAngularity

AggregateLengthClass

LengteklasseAggregaat

urn:bro:sfr:AggregateLengthClass

https://publiek.broservices.nl/bro/refcodes/v1/codes?domain=urn:bro:sfr:AggregateLengthClass

AggregateShape

VormAggregaat

urn:bro:sfr:AggregateShape

https://publiek.broservices.nl/bro/refcodes/v1/codes?domain=urn:bro:sfr:AggregateShape

AnalysisType

SoortAnalyse

urn:bro:sfr:AnalysisType

https://publiek.broservices.nl/bro/refcodes/v1/codes?domain=urn:bro:sfr:AnalysisType

AnomalousGroundwaterRegime

AfwijkendGrondwaterRegime

urn:bro:sfr:AnomalousGroundwaterRegime

https://publiek.broservices.nl/bro/refcodes/v1/codes?domain=urn:bro:sfr:AnomalousGroundwaterRegime

ArtificialDrainage

KunstmatigeDrainage

urn:bro:sfr:ArtificialDrainage

https://publiek.broservices.nl/bro/refcodes/v1/codes?domain=urn:bro:sfr:ArtificialDrainage

BoundaryPositioningMethod

Grensbepaling

urn:bro:sfr:BoundaryPositioningMethod

https://publiek.broservices.nl/bro/refcodes/v1/codes?domain=urn:bro:sfr:BoundaryPositioningMethod

BoundaryShape

VormGrens

urn:bro:sfr:BoundaryShape

https://publiek.broservices.nl/bro/refcodes/v1/codes?domain=urn:bro:sfr:BoundaryShape

CarbonateContentClass

Kalkgehalteklasse

urn:bro:sfr:CarbonateContentClass

https://publiek.broservices.nl/bro/refcodes/v1/codes?domain=urn:bro:sfr:CarbonateContentClass

CarbonateProfile

Kalkverloopklasse

urn:bro:sfr:CarbonateProfile

https://publiek.broservices.nl/bro/refcodes/v1/codes?domain=urn:bro:sfr:CarbonateProfile

Chunk

Brokje

urn:bro:sfr:Chunk

https://publiek.broservices.nl/bro/refcodes/v1/codes?domain=urn:bro:sfr:Chunk

CodeGroup

Codegroep

urn:bro:sfr:CodeGroup

https://publiek.broservices.nl/bro/refcodes/v1/codes?domain=urn:bro:sfr:CodeGroup

Colour

Kleur

urn:bro:sfr:Colour

https://publiek.broservices.nl/bro/refcodes/v1/codes?domain=urn:bro:sfr:Colour

CorrectionReason

Reden voor correctie

urn:bro:sfr:CorrectionReason

https://publiek.broservices.nl/bro/refcodes/v1/codes?domain=urn:bro:sfr:CorrectionReason

CurrentProces

ActueelProces

urn:bro:sfr:CurrentProces

https://publiek.broservices.nl/bro/refcodes/v1/codes?domain=urn:bro:sfr:CurrentProces

DeliveryContext

KaderAanlevering

urn:bro:sfr:DeliveryContext

https://publiek.broservices.nl/bro/refcodes/v1/codes?domain=urn:bro:sfr:DeliveryContext

DepositionalCharacteristic

Afzettingskarakteristiek

urn:bro:sfr:DepositionalCharacteristic

https://publiek.broservices.nl/bro/refcodes/v1/codes?domain=urn:bro:sfr:DepositionalCharacteristic

DescriptionProcedure

Beschrijfprocedure

urn:bro:sfr:DescriptionProcedure

https://publiek.broservices.nl/bro/refcodes/v1/codes?domain=urn:bro:sfr:DescriptionProcedure

DescriptionQuality

Beschrijfkwaliteit

urn:bro:sfr:DescriptionQuality

https://publiek.broservices.nl/bro/refcodes/v1/codes?domain=urn:bro:sfr:DescriptionQuality

DeterminationMethod

Bepalingsmethode

urn:bro:sr:DeterminationMethod

https://publiek.broservices.nl/bro/refcodes/v1/codes?domain=urn:bro:sr:DeterminationMethod

DeterminationMethodVolumetricWaterContent

BepalingsmethodeVolumetrischWatergehalte

urn:bro:sr:DeterminationMethodVolumetricWaterContent

https://publiek.broservices.nl/bro/refcodes/v1/codes?domain=urn:bro:sr:DeterminationMethodVolumetricWaterContent

DeterminationProcedure

Bepalingsprocedure

urn:bro:sr:DeterminationProcedure

https://publiek.broservices.nl/bro/refcodes/v1/codes?domain=urn:bro:sr:DeterminationProcedure

Discipline

Vakgebied

urn:bro:sfr:Discipline

https://publiek.broservices.nl/bro/refcodes/v1/codes?domain=urn:bro:sfr:Discipline

DispersionMethod

Dispersiemethode

urn:bro:sr:DispersionMethod

https://publiek.broservices.nl/bro/refcodes/v1/codes?domain=urn:bro:sr:DispersionMethod

Disruption

Verstoring

urn:bro:sfr:Disruption

https://publiek.broservices.nl/bro/refcodes/v1/codes?domain=urn:bro:sfr:Disruption

DryingPeriod

Droogtijd

urn:bro:sr:DryingPeriod

https://publiek.broservices.nl/bro/refcodes/v1/codes?domain=urn:bro:sr:DryingPeriod

DryingTemperature

Droogtemperatuur

urn:bro:sr:DryingTemperature

https://publiek.broservices.nl/bro/refcodes/v1/codes?domain=urn:bro:sr:DryingTemperature

EventName

NaamGebeurtenis

urn:bro:sfr:EventName

https://publiek.broservices.nl/bro/refcodes/v1/codes?domain=urn:bro:sfr:EventName

FractionDistributionLab

FractieverdelingLab

urn:bro:sr:FractionDistributionLab

https://publiek.broservices.nl/bro/refcodes/v1/codes?domain=urn:bro:sr:FractionDistributionLab

GravelContentClass

Grindgehalteklasse

urn:bro:sfr:GravelContentClass

https://publiek.broservices.nl/bro/refcodes/v1/codes?domain=urn:bro:sfr:GravelContentClass

GroundwaterTableClass

Grondwatertrap

urn:bro:sfr:GroundwaterTableClass

https://publiek.broservices.nl/bro/refcodes/v1/codes?domain=urn:bro:sfr:GroundwaterTableClass

HorizonCode

Horizontcode

urn:bro:sfr:HorizonCode

https://publiek.broservices.nl/bro/refcodes/v1/codes?domain=urn:bro:sfr:HorizonCode

HorizontalPositioningMethod

MethodeLocatiebepaling

urn:bro:sfr:HorizontalPositioningMethod

https://publiek.broservices.nl/bro/refcodes/v1/codes?domain=urn:bro:sfr:HorizontalPositioningMethod

HydrologicalSetting

HydrologischeOmstandigheid

urn:bro:sfr:HydrologicalSetting

https://publiek.broservices.nl/bro/refcodes/v1/codes?domain=urn:bro:sfr:HydrologicalSetting

Interbedding

GelaagdeInhomogeniteit

urn:bro:sfr:Interbedding

https://publiek.broservices.nl/bro/refcodes/v1/codes?domain=urn:bro:sfr:Interbedding

LandscapeElement

Landschapselement

urn:bro:sfr:LandscapeElement

https://publiek.broservices.nl/bro/refcodes/v1/codes?domain=urn:bro:sfr:LandscapeElement

LitterType

SoortStrooisel

urn:bro:sfr:LitterType

https://publiek.broservices.nl/bro/refcodes/v1/codes?domain=urn:bro:sfr:LitterType

LocalPhenomenon

PlaatselijkFenomeen

urn:bro:sfr:LocalPhenomenon

https://publiek.broservices.nl/bro/refcodes/v1/codes?domain=urn:bro:sfr:LocalPhenomenon

LocalVerticalReferencePoint

LokaalVerticaalReferentiepunt

urn:bro:sfr:LocalVerticalReferencePoint

https://publiek.broservices.nl/bro/refcodes/v1/codes?domain=urn:bro:sfr:LocalVerticalReferencePoint

LowerBoundarySandFraction

OndergrensZandfractie

urn:bro:sfr:LowerBoundarySandFraction

https://publiek.broservices.nl/bro/refcodes/v1/codes?domain=urn:bro:sfr:LowerBoundarySandFraction

MaterialIrregularity

BijzonderheidMateriaal

urn:bro:sr:MaterialIrregularity

https://publiek.broservices.nl/bro/refcodes/v1/codes?domain=urn:bro:sr:MaterialIrregularity

ModellingMethod

Modelleringsmethode

urn:bro:sr:ModellingMethod

https://publiek.broservices.nl/bro/refcodes/v1/codes?domain=urn:bro:sr:ModellingMethod

ModellingProcedure

Modelleringsprocedure

urn:bro:sr:ModellingProcedure

https://publiek.broservices.nl/bro/refcodes/v1/codes?domain=urn:bro:sr:ModellingProcedure

Moistness

Vochtigheidstoestand

urn:bro:sfr:Moistness

https://publiek.broservices.nl/bro/refcodes/v1/codes?domain=urn:bro:sfr:Moistness

MottlingDensity

BedekkingsgraadVlek

urn:bro:sfr:MottlingDensity

https://publiek.broservices.nl/bro/refcodes/v1/codes?domain=urn:bro:sfr:MottlingDensity

MunsellChroma

MunsellZuiverheid

urn:bro:sfr:MunsellChroma

https://publiek.broservices.nl/bro/refcodes/v1/codes?domain=urn:bro:sfr:MunsellChroma

MunsellHue

MunsellHoofdkleur

urn:bro:sfr:MunsellHue

https://publiek.broservices.nl/bro/refcodes/v1/codes?domain=urn:bro:sfr:MunsellHue

MunsellValue

MunsellWitheid

urn:bro:sfr:MunsellValue

https://publiek.broservices.nl/bro/refcodes/v1/codes?domain=urn:bro:sfr:MunsellValue

OrganicMatterContentClassNEN5104

OrganischestofgehalteklasseNEN5104

urn:bro:sfr:OrganicMatterContentClassNEN5104

https://publiek.broservices.nl/bro/refcodes/v1/codes?domain=urn:bro:sfr:OrganicMatterContentClassNEN5104

OutcropType

TypeOntsluiting

urn:bro:sfr:OutcropType

https://publiek.broservices.nl/bro/refcodes/v1/codes?domain=urn:bro:sfr:OutcropType

PeatClass

Veenklasse

urn:bro:sfr:PeatClass

https://publiek.broservices.nl/bro/refcodes/v1/codes?domain=urn:bro:sfr:PeatClass

PeatType

SoortVeen

urn:bro:sfr:PeatType

https://publiek.broservices.nl/bro/refcodes/v1/codes?domain=urn:bro:sfr:PeatType

PedologicalSoilName

BodemkundigeGrondsoort

urn:bro:sfr:PedologicalSoilName

https://publiek.broservices.nl/bro/refcodes/v1/codes?domain=urn:bro:sfr:PedologicalSoilName

PerformanceIrregularity

BijzonderheidUitvoering

urn:bro:sr:PerformanceIrregularity

https://publiek.broservices.nl/bro/refcodes/v1/codes?domain=urn:bro:sr:PerformanceIrregularity

PoreAbundanceClass

HoeveelheidsklassePorien

urn:bro:sfr:PoreAbundanceClass

https://publiek.broservices.nl/bro/refcodes/v1/codes?domain=urn:bro:sfr:PoreAbundanceClass

PositionOnGroundBody

LiggingOpGrondlichaam

urn:bro:sfr:PositionOnGroundBody

https://publiek.broservices.nl/bro/refcodes/v1/codes?domain=urn:bro:sfr:PositionOnGroundBody

ReworkingClass

Vergravingsklasse

urn:bro:sfr:ReworkingClass

https://publiek.broservices.nl/bro/refcodes/v1/codes?domain=urn:bro:sfr:ReworkingClass

RipeningClass

Rijpingsklasse

urn:bro:sfr:RipeningClass

https://publiek.broservices.nl/bro/refcodes/v1/codes?domain=urn:bro:sfr:RipeningClass

RockType

SoortGesteente

urn:bro:sfr:RockType

https://publiek.broservices.nl/bro/refcodes/v1/codes?domain=urn:bro:sfr:RockType

RootAbundanceClass

HoeveelheidsklasseWortels

urn:bro:sfr:RootAbundanceClass

https://publiek.broservices.nl/bro/refcodes/v1/codes?domain=urn:bro:sfr:RootAbundanceClass

Roughness

Ruwheid

urn:bro:sfr:Roughness

https://publiek.broservices.nl/bro/refcodes/v1/codes?domain=urn:bro:sfr:Roughness

SaltCorrectionMethod

Zoutcorrectiemethode

urn:bro:sr:SaltCorrectionMethod

https://publiek.broservices.nl/bro/refcodes/v1/codes?domain=urn:bro:sr:SaltCorrectionMethod

SandCementation

Zandverkitting

urn:bro:sfr:SandCementation

https://publiek.broservices.nl/bro/refcodes/v1/codes?domain=urn:bro:sfr:SandCementation

ShellMatterContentClass

Schelpmateriaalgehalteklasse

urn:bro:sfr:ShellMatterContentClass

https://publiek.broservices.nl/bro/refcodes/v1/codes?domain=urn:bro:sfr:ShellMatterContentClass

SoilClass

Bodemklasse

urn:bro:sfr:SoilClass

https://publiek.broservices.nl/bro/refcodes/v1/codes?domain=urn:bro:sfr:SoilClass

SoilLife

Bodemleven

urn:bro:sfr:SoilLife

https://publiek.broservices.nl/bro/refcodes/v1/codes?domain=urn:bro:sfr:SoilLife

SoilNameNEN5104

GrondsoortNEN5104

urn:bro:sfr:SoilNameNEN5104

https://publiek.broservices.nl/bro/refcodes/v1/codes?domain=urn:bro:sfr:SoilNameNEN5104

SoilUse

Bodemgebruik

urn:bro:sfr:SoilUse

https://publiek.broservices.nl/bro/refcodes/v1/codes?domain=urn:bro:sfr:SoilUse

SpecialFeature

Bijzonderheid

urn:bro:sfr:SpecialFeature

https://publiek.broservices.nl/bro/refcodes/v1/codes?domain=urn:bro:sfr:SpecialFeature

SpecialFeatureSite

BijzonderheidLocatie

urn:bro:sfr:SpecialFeatureSite

https://publiek.broservices.nl/bro/refcodes/v1/codes?domain=urn:bro:sfr:SpecialFeatureSite

SpecialFeatureTop

BijzonderheidBovenin

urn:bro:sfr:SpecialFeatureTop

https://publiek.broservices.nl/bro/refcodes/v1/codes?domain=urn:bro:sfr:SpecialFeatureTop

SpecialMaterial

BijzonderMateriaal

urn:bro:sfr:SpecialMaterial

https://publiek.broservices.nl/bro/refcodes/v1/codes?domain=urn:bro:sfr:SpecialMaterial

StainColour

Vlekkleur

urn:bro:sfr:StainColour

https://publiek.broservices.nl/bro/refcodes/v1/codes?domain=urn:bro:sfr:StainColour

StopCriterionField

StopcriteriumVeld

urn:bro:sfr:StopCriterionField

https://publiek.broservices.nl/bro/refcodes/v1/codes?domain=urn:bro:sfr:StopCriterionField

StructureType

Structuurtype

urn:bro:sfr:StructureType

https://publiek.broservices.nl/bro/refcodes/v1/codes?domain=urn:bro:sfr:StructureType

SubsoilDuinVagueSoil

OndergrondDuinvaaggrond

urn:bro:sfr:SubsoilDuinVagueSoil

https://publiek.broservices.nl/bro/refcodes/v1/codes?domain=urn:bro:sfr:SubsoilDuinVagueSoil

SubsoilPeat

OndergrondVeen

urn:bro:sfr:SubsoilPeat

https://publiek.broservices.nl/bro/refcodes/v1/codes?domain=urn:bro:sfr:SubsoilPeat

SurfaceLevelShifted

MaaiveldVerlegd

urn:bro:sfr:SurfaceLevelShifted

https://publiek.broservices.nl/bro/refcodes/v1/codes?domain=urn:bro:sfr:SurfaceLevelShifted

SurveyPurpose

KaderInwinning

urn:bro:sfr:SurveyPurpose

https://publiek.broservices.nl/bro/refcodes/v1/codes?domain=urn:bro:sfr:SurveyPurpose

TertiaryConstituent

SoortBijzonderBestanddeel

urn:bro:sfr:TertiaryConstituent

https://publiek.broservices.nl/refcodes/api/get_codes?domain=urn:bro:sfr:TertiaryConstituent

TextureClass

Textuurklasse

urn:bro:sfr:TextureClass

https://publiek.broservices.nl/bro/refcodes/v1/codes?domain=urn:bro:sfr:TextureClass

TextureProfile

Profielverloop

urn:bro:sfr:TextureProfile

https://publiek.broservices.nl/bro/refcodes/v1/codes?domain=urn:bro:sfr:TextureProfile

UsedMedium

GebruiktMedium

urn:bro:sr:UsedMedium

https://publiek.broservices.nl/bro/refcodes/v1/codes?domain=urn:bro:sr:UsedMedium

VegetationType

SoortVegetatie

urn:bro:sfr:VegetationType

https://publiek.broservices.nl/bro/refcodes/v1/codes?domain=urn:bro:sfr:VegetationType

VerticalDatum

VerticaalReferentievlak

urn:bro:sfr:VerticalDatum

https://publiek.broservices.nl/bro/refcodes/v1/codes?domain=urn:bro:sfr:VerticalDatum

VerticalPositioningMethod

MethodeVerticalePositiebepaling

urn:bro:sfr:VerticalPositioningMethod

https://publiek.broservices.nl/bro/refcodes/v1/codes?domain=urn:bro:sfr:VerticalPositioningMethod


6. Vertaallijst

Dit hoofdstuk bevat een vertaaltabel, aan de hand waarvan, gegeven de Engelstalige naam van een complexType of element of een attribuut in de XSD-bestanden, de Nederlandse naam in de gegevenscatalogus kan worden opgezocht.

De onderstaande tabel is gesorteerd op alfabetische volgorde van de Engelstalige naam van het complexType/element. Tussen haakjes staat het type modelelement van de entiteit. Binnen een entiteit zijn de attributen gesorteerd op Engelstalige naam.

Complextype (stereotype)
element

Entiteit
attribuut

AbortReason (AttributeGroupType)

Reden afbreken

sequenceNumber

volgnummer

specification

foutmelding

AbstractCharacteristics (FeatureType)

Abstracte kengegevens

deliveredLocation

aangeleverde locatie

deliveryAccountableParty

bronhouder

deregistered

uit registratie genomen

latestCorrectionTime

tijdstip laatste correctie

objectRegistrationTime

tijdstip registratie object

qualityRegime

kwaliteitsregime

standardizedLocation

gestandaardiseerde locatie

underReview

in onderzoek

AbstractDispatchCharacteristicsRequest (FeatureType)

Abstract verzoek tot uitgifte van kengegevens

requestReference

verzoekkenmerk

AbstractRegistrationObject (FeatureType)

Abstract Registratieobject

broId

BRO-ID

Area (Choice)

Begrenzing

boundingBox

Rechthoek

enclosingCircle

Cirkel

BasicDistributionFractionSmaller50um (AttributeGroupType)

Minimale verdeling fractie kleiner50um

fraction0to2um

fractie 0tot2um

fraction2to50um

fractie 2tot50um

BasicParticleSizeDistribution (AttributeGroupType)

Basis korrelgrootteverdeling

basicDistributionFractionSmaller50um

minimale verdeling fractie kleiner50um

detailedDistributionFraction63to2000um

uitgebreide verdeling fractie 63tot2000um

detailedDistributionFractionSmaller50um

uitgebreide verdeling fractie kleiner50um

fraction50to63um

fractie 50tot63um

fraction63to2000um

fractie 63tot2000um

fractionSmaller50um

fractie kleiner50um

standardDistributionFraction63to2000um

standaard verdeling fractie 63tot2000um

standardDistributionFractionSmaller50um

standaard verdeling fractie kleiner50um

BRO_DO (FeatureType)

Uit registratie genomen registratieobject

deregistered

uit registratie genomen

deregistrationTime

tijdstip uit registratie genomen

Circle (AttributeGroupType)

Cirkel

center

middelpunt

radius

straal

srsName

referentiestelsel

CompactedInterval (FeatureType)

Verdicht interval

beginDepth

begindiepte

endDepth

einddiepte

CorrectionRequest (FeatureType)

Correctieverzoek

broId

BRO-ID

correctionReason

Reden voor correctie

deliveryAccountableParty

bronhouder

qualityRegime

kwaliteitsregime

requestReference

verzoekkenmerk

sourceDocument

Brondocument

underPrivilege

onder voorrecht

CriteriaSet (AttributeGroupType)

Kenmerkenverzameling

area

begrenzing

correctionPeriod

periode van corrigeren

deliveryAccountableParty

bronhouder

qualityRegime

kwaliteitsregime

registrationPeriod

periode van registreren

underReview

in onderzoek

CriterionError (AttributeGroupType)

Kenmerkfout

sequenceNumber

volgnummer

specification

foutmelding

DatePeriod (AttributeGroupType)

Datumperiode

beginDate

begindatum

endDate

einddatum

DeliveredLocation (AttributeGroupType)

Aangeleverde locatie

horizontalPositioningDate

datum locatiebepaling

horizontalPositioningMethod

methode locatiebepaling

horizontalPositioningOperator

uitvoerder locatiebepaling

location

coördinaten

DeliveredVerticalPosition (AttributeGroupType)

Aangeleverde verticale positie

localVerticalReferencePoint

lokaal verticaal referentiepunt

offset

verschuiving

verticalDatum

verticaal referentievlak

verticalPositioningDate

datum verticale positiebepaling

verticalPositioningMethod 

methode verticale positiebepaling

verticalPositioningOperator

uitvoerder verticale positiebepaling

DetailedDistributionFraction63to2000um (AttributeGroupType)

Uitgebreide verdeling fractie 63tot2000um

fraction105to210um

fractie 105ot210um

fraction1200to1700um

fractie 1200tot1700um

fraction1700to2000um

fractie 1700tot2000um

fraction210to300um

fractie 210tot300um

fraction300to420um

fractie 300tot420um

fraction420to600um

fractie 420tot600um

fraction600to850um

fractie 600tot850um

fraction63to105um

fractie 63tot105um

fraction850to1200um

fractie 850tot1200um

DetailedDistributionFractionSmaller50um (AttributeGroupType)

Uitgebreide verdeling fractie kleiner50um

fraction0to2um

fractie 0tot2um

fraction16to25um

fractie 16tot25um

fraction25to35um

fractie 25tot35um

fraction2to4um

fractie 2tot4um

fraction35to50um

fractie 35tot50um

fraction4to8um

fractie 4tot8um

fraction8to16um

fractie 8tot16um

DispatchCharacteristicsRequest (FeatureType)

Verzoek tot levering kengegevens

criteria

kenmerkenverzameling

DispatchCharacteristicsResponse (FeatureType)

Bericht van verzending gegevens

dispatchDocument

De gegevens

numberOfDocuments

Aantal documenten

DispatchDataRequest (FeatureType)

Verzoek tot uitgifte van objectgegevens

broId

BRO-ID

requestReference

verzoekkenmerk

DispatchDataResponse (FeatureType)

Bericht van verzending gegevens

dispatchDocument

uitgiftedocument

DispatchResponse (FeatureType)

Verzoek tot uitgifte van objectgegevens

criterionError

kenmerkfout

dispatchTime

tijdstip van uitgifte

rejectionReason

reden afwijzing

rejectionTime

tijdstip van afwijzing

requestReference

verzoekkenmerk

responseType

type antwoord

DisturbedInterval (FeatureType)

Verstoord interval

beginDepth

begindiepte

disturbance

verstoring

endDepth

einddiepte

endDepthReached

einddiepte bereikt

DryBulkDensityDetermination (FeatureType)

Bepaling droge bulkdichtheid

determinationMethod

bepalingsmethode

determinationProcedure

bepalingsprocedure

dryBulkDensity

droge bulkdichtheid

dryingTemperature

droogtemperatuur

materialIrregularity

bijzonderheid materiaal

ringDiameter

ringdiameter

ringHeight

ringhoogte

volumeWaterSaturated

volume waterverzadigd

FineFractionDistribution (AttributeGroupType)

Verdeling fijne fractie

estimatedClayContent

geschat lutumgehalte

estimatedSandContent

geschat zandgehalte

estimatedSiltContent

geschat siltgehalte

FractionDistribution (AttributeGroupType)

Fractieverdeling

estimatedFineFractionContent

geschat gehalte fijne fractie

estimatedGravelContent

geschat grindgehalte

estimatedOrganicMatterContent

geschat organischestofgehalte

estimatedShellMatterContent

geschat schelpmateriaalgehalte

fineFractionDistribution

verdeling fijne fractie

HomogeneousMaterial (AttributeGroupType)

Homogeen materiaal

depositionalCharacteristic

afzettingskarakteristiek

estimatedSaturatedPermeability

geschatte verzadigde doorlatendheid

horizonCode

horizontcode

rockType

gesteentesoort

soil

grond

specialMaterial

bijzonder materiaal

HydraulicConductivityCharacteristic (AttributeGroupType)

Waterdoorlatendheidskarakteristiek

hydraulicConductivityCurve

doorlatendheidscurve

modelledSaturatedHydraulicConductivity

gemodelleerde verzadigde waterdoorlatendheid

simpleCurve

curve enkelvoudig

HydraulicConductivityDetermination (FeatureType)

Bepaling waterdoorlatendheid

determinationId

bepalingsID

determinationMethod

bepalingsmethode

determinationProcedure

bepalingsprocedure

flowDownwards

stroming neerwaarts

hydraulicConductivityChange

waterdoorlatendheidsverloop

materialIrregularity

bijzonderheid materiaal

performanceIrregularity

bijzonderheid uitvoering

ringDiameter

ringdiameter

ringHeight

ringhoogte

saturatedHydraulicConductivity

verzadigde waterdoorlatendheid

temperature

temperatuur

usedMedium

gebruikt medium

verticallySampled

verticaal bemonsterd

waterDegassed

water ontgast

HydraulicConductivityState (DataRecord)

Waterdoorlatendheidstoestand

hydraulicConductivity

waterdoorlatendheid

soilWaterPotential

bodemvochtpotentiaal

volumetricWaterContent

volumetrisch watergehalte

HydrophysicalCharacteristicsModelling (FeatureType)

Modellering van hydrofysische karakteristieken

determinationId

bepalingsID

hydraulicConductivityCharacteristic

waterdoorlatendheidskarakteristiek

modellingMethod

modelleringsmethode

modellingProcedure

modelleringsprocedure

waterretentionCharacteristic

waterretentiekarakteristiek

IncompleteFractionSpecification (AttributeGroupType)

Onvolledige fractiespecificatie

estimatedClayContent

geschat lutumgehalte

estimatedOrganicMatterContent

geschat organischestofgehalte

estimatedSandContent

geschat zandgehalte

estimatedSiltContent

geschat siltgehalte

IntakeResponse (FeatureType)

Bericht van registratie

acceptanceTime

tijdstip van acceptatie

broId

BRO-ID

completionTime

tijdstip van verwerking

objectIdAccountableParty

object-ID bronhouder

rejectionReason

reden afwijzing

rejectionTime

tijdstip van afwijzing

requestReference

verzoekkenmerk

responseType

type antwoord

sourceDocumentError

foutenoverzicht

transactionId

transactie-ID

IntermediateEvent (AttributeGroupType)

Tussentijdse gebeurtenis

eventDate

datum gebeurtenis

eventName

naam gebeurtenis

InvestigatedInterval (FeatureType)

Onderzocht interval

beginDepth

begindiepte

characteristicModelled

karakteristiek gemodelleerd

endDepth

einddiepte

horizonCode

horizontcode

LayerComponent (AttributeGroupType)

Laagcomponent

depositionalCharacteristic

bodemkundige afzettingskarakteristiek

estimatedSaturatedPermeability

geschatte verzadigde doorlatendheid

horizonCode

horizontcode

layerProportion

geschat volumepercentage

soil

grond

LitterLayer (FeatureType)

Strooisellaag

estimatedOrganicMatterContent

geschat organischestofgehalte

horizonCode

horizontcode

layerDiscontinuous

laag discontinu

litterType

strooiselsoort

lowerBoundary

ondergrens

lowerBoundaryDetermination

bepaling ondergrens

lowerBoundaryShape

vorm ondergrens

pHLitterLayer

bepaalde ph

upperBoundary

bovengrens

upperBoundaryDetermination

bepaling bovengrens

MunsellColour (AttributeGroupType)

Munsellkleur

munsellChroma

munsell zuiverheid

munsellHue

munsell hoofdkleur

munsellValue

munsell witheid

NonStandardisedFraction (AttributeGroupType)

Niet gestandaardiseerde fractie

lowerBoundary

ondergrens

proportion

aandeel

upperBoundary

bovengrens

OrganicCarbonContentDetermination (FeatureType)

Bepaling organisch koolstofgehalte

determinationMethod

bepalingsmethode

determinationProcedure

bepalingsprocedure

organicCarbonContent

organisch koolstofgehalte

performanceIrregularity

bijzonderheid uitvoering

reportingLimit

rapportagegrens

OrganicMatterContentDetermination (FeatureType)

Bepaling organischestofgehalte

determinationMethod

bepalingsmethode

determinationProcedure

bepalingsprocedure

freeIronCorrectionApplied

vrij ijzercorrectie toegepast

lutumCorrectionApplied

lutumcorrectie toegepast

organicMatterContent

organischestofgehalte

reportingLimit

rapportagegrens

Organization (Choice)

Organisatie

chamberOfCommerceNumber

kamer van koophandelnummer

europeanCompanyRegistrationNumber

Europees handelsnummer

OverviewTensiometerCharacteristics (AttributeGroupType)

Overzicht tensiometergegevens

depth1

diepte 1

depth2

diepte 2

depth3

diepte 3

depth4

diepte 4

diameter

diameter

length

lengte

number

aantal

ParseFault (FeatureType)

Validatiefout

abortReason

reden afbreken

abortTime

moment van afbreken

requestReference

verzoekkenmerk

transactionId

transactiecode

PartialDate (Choice)

OnvolledigeDatum

date

volledige datum

voidReason

reden geen waarde

year

jaartal

yearMonth

datum en jaartal

ParticleSizeDistributionDetermination (FeatureType)

Bepaling korrelgrootteverdeling

basicParticleSizeDistribution

basis korrelgrootteverdeling

determinationMethod

bepalingsmethode

determinationProcedure

bepalingsprocedure

dispersionMethod

dispersiemethode

fractionDistribution

fractieverdeling

nonStandardisedFraction

niet gestandaardiseerde korrelverdeling

particleSizeDistributionStandardised

korrelgrootteverdeling gestandaardiseerd

performanceIrregularity

bijzonderheid uitvoering

PHDetermination (FeatureType)

Bepaling zuurgraad

determinationMethod

bepalingsmethode

determinationProcedure

bepalingsprocedure

pH

pH

pHLitterLayer (AttributeGroupType)

Zuurgraad strooisellaag

depth

diepte

pH

pH

pHSoilLayer (AttributeGroupType)

Zuurgraad bodemlaag

depth

diepte

pH

pH

RegistrationHistory (AttributeGroupType)

Registratiegeschiedenis

corrected

gecorrigeerd

deregistered

uit registratie genomen

deregistrationTime

tijdstip uit registratie genomen

latestAdditionTime

tijdstip laatste aanvulling

latestCorrectionTime

tijdstip laatste correctie

objectRegistrationTime

tijdstip registratie object

registrationCompletionTime

tijdstip voltooiing registratie

registrationStatus

registratiestatus

reregistered

weer in registratie genomen

reregistrationTime

tijdstip weer in registratie genomen

underReview

in onderzoek

underReviewTime

in onderzoek sinds

RegistrationObject (FeatureType)

Registratieobject

deliveryAccountableParty

bronhouder

deliveryResponsibleParty

dataleverancier

objectIdAccountableParty

object-ID bronhouder

qualityRegime

kwaliteitsregime

RegistrationRequest (FeatureType)

Registratieverzoek

broId

BRO-ID

deliveryAccountableParty

bronhouder

qualityRegime

kwaliteitsregime

requestReference

verzoekkenmerk

sourceDocument

brondocument

underPrivilege

onder voorrecht

ReportHistory (AttributeGroupType)

Rapportagegeschiedenis

intermediateEvent

tussentijdse gebeurtenis

reportEndDate

einddatum rapportage

reportStartDate

startdatum rapportage

ResearchArea (Choice)

Aangeboden deelonderzoek

SoilFaceDescription

wandbeschrijving

SoilFaceSampleAnalysis

wandmonsteranalyse

SFR_AbstractReport (FeatureType)

Abstract deelonderzoek

deliveredLocation

aangeleverde locatie

deliveredVerticalPosition

aangeleverde verticale positie

deliveryContext

kader aanlevering

discipline

vakgebied

fieldworkDate

veldwerkdatum

litterLayerInvestigated

strooisellaag onderzocht

objectIdAccountableParty

object-ID bronhouder

researchOperator

uitvoerder onderzoek

surveyPurpose

kader inwinning

SFR_C (FeatureType)

SFR-kengegevens

analysisReportDate

rapportagedatum analyse

analysisType

soort analyse

characteristicModelled

karakteristiek gemodelleerd

descriptionProcedure

beschrijfprocedure

descriptionQuality

beschrijfkwaliteit

descriptionReportDate

rapportagedatum beschrijving

discipline

vakgebied

endDepthSoilFace

einddiepte wand

fieldworkDate

veldwerkdatum

fractionDistributionDetermined

fractieverdeling bepaald

litterLayerInvestigated

strooisellaag onderzocht

localVerticalReferencePoint

lokaal verticaal referentiepunt

offset

verschuiving

outcropType

type ontsluiting

researchReportDate

rapportagedatum onderzoek

sequenceDisturbed

opbouw verstoord

stopCriterion

stopcriterium

surveyPurpose

kader inwinning

verticalDatum

verticaal referentievlak

SFR_CompleteReport_V1 (FeatureType)

SFR-compleetRapport-v1

researchReportDate

rapportagedatum onderzoek

soilFaceDescription

wandbeschrijving

soilFaceSampleAnalysis

wandmonsteranalyse

SFR_CriteriaSet (AttributeGroupType)

Kenmerkenverzameling SFR

analysisReportPeriod

Periode waarin analyse gerapporteerd is

analysisType

Type analyse

characteristicModelled

Karakterstiek gemodelleerd

depthInterval

diepteinterval

descriptionQuality

beschrijfkwaliteit

descriptionReportPeriod

periode van rapportage beschrijving

discipline

vakgebied

fieldworkPeriod

periode van veldwerk

fractionDistributionDetermined

fractieverdeling bepaald

litterLayerInvestigated

strooisellaag onderzocht

outcropType

type ontsluiting

pitRefilled

kuil dichtgemaakt

stopCriterion

stopcriterium

SFR_EndReport_V1 (FeatureType)

SFR-endRapport-v1

researchArea

Aangeboden deelonderzoek

researchReportDate

rapportage datum onderzoek

SFR_O (FeatureType)

Wandonderzoek

deliveredLocation

aangeleverde locatie

deliveredVerticalPosition

aangeleverde verticale positie

deliveryContext

kader aanlevering

discipline

vakgebied

fieldworkDate

veldwerkdatum

litterLayerInvestigated

strooisellaag onderzocht

registrationHistory

registratiegeschiedenis

reportHistory

rapportagegeschiedenis

researchOperator

uitvoerder onderzoek

researchReportDate

rapportagedatum onderzoek

standardizedLocation

gestandaardiseerde locatie

surveyPurpose

kader inwinning

SFR_O_DP (FeatureType)

SFR_O_DP

SFR_StartReport_V1 (FeatureType)

SFR-startRapport-v2

researchArea

Aangeboden deelonderzoek

ShapeHydraulicConductivyCurve (DataRecord)

Vorm doorlatendheidscurve

shapefactorAlpha

vormfactor alfa

shapefactorLambda

vormfactor lambda

shapefactorM

vormfactor m

shapefactorN

vormfactor n

weightfactor

wegingsfactor

ShapeRetentionCurve (DataRecord)

Vorm retentiecurve

shapefactorAlpha

vormfactor alfa

shapefactorM

vormfactor m

shapefactorN

vormfactor n

weightfactor

wegingsfactor

ShrinkageDetermination (FeatureType)

Bepaling krimpverloop

determinationMethod

bepalingsmethode

determinationProcedure

bepalingsprocedure

disturbed

verstoord

materialIrregularity

bijzonderheid materiaal

shrinkage

krimpverloop

temperature

temperatuur

ShrinkageState (DataRecord)

Krimptoestand

diameter

diameter

height

hoogte

mass

massa

volume

volume

SiteCharacteristic (FeatureType)

Terreintoestand

artificialDrainage

kunstmatige drainage

currentProces

actueel proces

hydrologicalSetting

hydrologische omstandigheid

landscapeElement

landschapselement

meanHighestGroundwaterTable

gemiddeld hoogste grondwaterspiegel

meanLowestGroundwaterTable

gemiddeld laagste grondwaterspiegel

positionOnGroundBody

ligging op grondlichaam

soilUse

bodemgebruik

surfaceLevelShifted

maaiveld verlegd

tracesOfChurningPresent

wroetsporen aanwezig

vegetationType

vegetatietype

Soil (AttributeGroupType)

Grond

carbonateContentClass

kalkgehalteklasse

chunk

brokje

classificationLoamBased

classificatie volgens leemdriehoek

colour

kleur

containsGravel

grindhoudend

containsShellMatter

schelpmateriaalhoudend

estimatedDensity

geschatte dichtheid

estimatedSandMedian

geschatte zandmediaan

fractionDistribution

fractieverdeling

gravelContentClass

grindgehalteklasse

incompleteFractionSpecification

onvolledige fractiespecificatie

interbedding

gelaagde inhomogeniteit

moistness

vochtigheidstoestand

mottled

gevlekt

munsellColour

munsellkleur

organicMatterContentClassNEN5104

organischestofgehalteklasseNEN5104

peatType

veensoort

pedologicalSoilName

bodemkundige grondsoort

ripeningClass

rijpingsklasse

sandCementation

zandverkitting

shellMatterContentClass

schelpmateriaalgehalteklasse

soilAggregate

bodemaggregaat

soilNameNEN5104

grondsoort NEN5104

stain

vlek

structureType

structuurtype

tertiaryConstituent

bijzonder bestanddeel

vertic

knip

SoilAggregate (AttributeGroupType)

Bodemaggregaat

aggregateLengthClass

aggregaatlengteklasse

aggregateShape

aggregaatvorm

angularity

hoekigheid

disintegrating

uiteenvallend

horizontallyAligned

horizontaal gerangschikt

poreAbundanceClass

hoeveelheidsklasse porien

roughness

ruwheid

SoilClassification (FeatureType)

Bodemclassificatie

anomalousGroundwaterRegime

afwijkend grondwaterregime

carbonateProfile

kalkverloopklasse

classificationCode

standaardpuntencode

codeGroup

codegroep

groundwaterTableClass

grondwatertrap

lowerBoundaryPeat

veenondergrens

peatClass

veenklasse

reworkingClass

vergravingsklasse

soilClass

bodemklasse

specialFeatureBottom

bijzonderheid onderin

specialFeatureSite

bijzonderheid locatie

specialFeatureTop

bijzonderheid bovenin

subsoilDuinVagueSoil

ondergrond duinvaaggrond

subsoilPeat

ondergrond veen

textureClass

textuurklasse

textureProfile

profielverloop

SoilFaceDescription (FeatureType)

Wandbeschrijving

artificiallyHumidified

kunstmatig bevochtigd

describedWidth

beschreven breedte

descriptionOperator

uitvoerder beschrijving

descriptionProcedure

beschrijfprocedure

descriptionReportDate

rapportagedatum beschrijving

fractionDistributionDetermined

fractieverdeling bepaald

lowerBoundarySandFraction

ondergrens zandfractie

SoilFaceSampleAnalysis (FeatureType)

Wandmonsteranalyse

analysisOperator

uitvoerder analyse

analysisReportDate

rapportagedatum analyse

analysisType

soort analyse

SoilLayer (FeatureType)

Bodemlaag

anthropogenic

antropogeen

homogeneousMaterial

homogeen materiaal

inverted

gekeerd

layerComponent

laagcomponent

layerDiscontinuous

laag discontinu

lowerBoundary

ondergrens

lowerBoundaryDetermination

bepaling ondergrens

lowerBoundaryShape

vorm ondergren

mixed

gemengd

pHSoilLayer

ph bodemlaag

rootAbundanceClass

hoeveelheidsklasse wortels

rooted

beworteld

rootsEvenlyDistributed

wortels gelijkmatig verdeeld

slant

scheefstaand

soilLife

bodemleven

upperBoundary

bovengrens

upperBoundaryDetermination

bepaling bovengrens

SoilProfile (FeatureType)

Wandprofiel

compactionPresent

verdichting aanwezig

descriptionQuality

beschrijfkwaliteit

horizonRepetition

repeterende horizonten

localPhenomenon

plaatselijk fenomeen

meanHighestGroundwaterLevel

gemiddeld hoogste grondwaterstand

meanHighestGroundwaterLevelReached

gemiddeld hoogste grondwaterstand bereikt

meanLowestGroundwaterLevel

gemiddeld laagste grondwaterstand

rootableDepth

bewortelbare diepte

rootableDepthReached

bewortelbare diepte bereikt

sequenceDisturbed

opbouw verstoord

upperBoundaryShape

vorm bovengrens

SoilUncovering (FeatureType)

Wandontsluiting

endDepthSoilFace

einddiepte wand

outcropType

type ontsluiting

pitRefilled

kuil dichtgemaakt

soilFaceOrientation

wandorientatie

stopCriterion

stopcriterium

SourceDocument (Choice)

Brondocument

SFR_CompleteReport_V1

SFR-compleetRapport-v1

SFR_EndReport_V1

SFR-endRapport-v1

SFR_StartReport_V1

SFR-startRapport-v2

SourceDocumentError (AttributeGroupType)

Foutenoverzicht

sequenceNumber

volgnummer

specification

foutmelding

SpecialFeatureBottom (AttributeGroupType)

Bijzonderheid onderin

beginDepth

begindiepte

specialFeature

bijzonderheid

Stain (AttributeGroupType)

Vlek

evenlyMottled

gelijkmatig verdeeld

mottlingDensity

bedekkingsgraad

stainColour

vlekkleur

StandardDistributionFraction63to2000um (AttributeGroupType)

Standaard verdeling fractie 63tot2000um

fraction105to210um

fractie 105ot210um

fraction210to420um

fractie 210tot420um

fraction420to2000um

fractie 420tot2000um

fraction63to105um

fractie 63tot105um

StandardDistributionFractionSmaller50um (AttributeGroupType)

Standaard verdeling fractie kleiner50um

fraction0to2um

fractie 0tot2um

fraction16to50um

fractie 16tot50um

fraction2to16um

fractie 2tot16um

StandardizedLocation (AttributeGroupType)

Gestandaardiseerde locatie

coordinateTransformation

coördinaattransformatie

location

coördinaten

VerticalPositionRange (AttributeGroupType)

 Diepte interval

endDepth

einddiepte

startDepth

begindiep

WaterContentAndConductivityAtSpecificSoilWaterPotential (DataRecord)

Watergehalte en doorlatendheid bij bepaalde bodemvochtpotentiaal

hydraulicConductivity

waterdoorlatendheid

soilWaterPotential

bodemvochtpotentiaal

volumetricWaterContent

volumetrisch watergehalte

WaterContentAndConductivityUnderDecreasingSoilWaterPotentialDetermination (FeatureType)

Bepaling watergehalte en doorlatendheid bij veranderende bodemvochtpotentiaal

determinationId

bepalingsID

determinationMethod

bepalingsmethode

determinationProcedure

bepalingsprocedure

dryBulkDensity

droge bulkdichtheid

filmUsed

folie gebruikt

materialIrregularity

bijzonderheid materiaal

overviewTensiometerCharacteristics

overzicht tensiometergegevens

relativeHumidity

relatieve luchtvochtigheid

ringDiameter

ringdiameter

ringHeight

ringhoogte

temperature

temperatuur

verticallySampled

verticaal bemonsterd

waterContentAndConductivityUnderDecreasingSoilWaterPotential

watergehalte en doorlatendheid bij een veranderende bodemvochtpotentiaal

waterretentionEvaporation

waterretentie verdamping

WaterretentionCharacteristic (AttributeGroupType)

Waterretentiekarakteristiek

residualVolumetricWaterContent

residueel volumetrisch watergehalte

retentionCurve

retentiecurve

simpleCurve

curve enkelvoudig

volumetricWaterContentAtSaturation

verzadigd volumetrisch watergehalte

WaterretentionDeterminationStepwise (FeatureType)

Bepaling waterretentie stapsgewijs

adsorptive

vernattend

determinationId

bepalingsID

determinationMethod

bepalingsmethode

determinationMethodVolumetricWaterContent

bepalingsmethode volumetrisch watergehalte

determinationProcedure

bepalingsprocedure

dryBulkDensity

droge bulkdichtheid

dryingPeriod

droogtijd

dryingTemperature

droogtemperatuur

materialIrregularity

bijzonderheid materiaal

relativeHumidity

relatieve luchtvochtigheid

ringDiameter

ringdiameter

ringHeight

ringhoogte

ringSampleUsed

ringmonster gebruikt

saltCorrectionMethod

zoutcorrectiemethode

temperature

temperatuur

waterretention

waterretentie

WaterretentionValue (DataRecord)

Waterretentiewaarde

massWaterContent

massa watergehalte

soilWaterPotential

bodemvochtpotentiaal

volumetricWaterContent

volumetrisch watergehalte

WaterretentionValueEvaporation (DataRecord)

Waterretentiewaarde verdamping

elapsedTime

verlopen tijd

soilWaterPotentialDepth1

bodemvochtpotentiaal diepte 1

soilWaterPotentialDepth2

bodemvochtpotentiaal diepte 2

soilWaterPotentialDepth3

bodemvochtpotentiaal diepte 3

soilWaterPotentialDepth4

bodemvochtpotentiaal diepte 4

volumetricWaterContent

volumetrisch watergehalte