BRO Productomgeving

EPC Berichtencatalogus innamewebservice


Dit document beschrijft het aanleveren van gegevens van een mijnbouwconstructie (EPC). De inhoud zal definitief gemaakt worden nadat de EPC innameservices zijn gerealiseerd. De releasedatum volgt.


1. Inleiding

1.1. Voorwoord

Betrouwbare en toegankelijke informatie over de samenstelling en opbouw van de ondergrond is van groot belang voor een dichtbevolkt land als Nederland. Het helpt overheden, bedrijven en burgers om op feiten gebaseerde beslissingen te nemen over het gebruik van de ondergrond, bijvoorbeeld in verband met bereikbaarheid, waterveiligheid, warmte- en koudeopslag, aardgasproductie en de winning van aardwarmte. Centrale registratie van gegevens voorkomt dat informatie dubbel moet worden ingewonnen.

Het verzamelen, beschikbaar stellen, en gebruiken van al deze informatie is sinds september 2015 wettelijk vastgelegd in de Basisregistratie Ondergrond (BRO). Op 1 januari 2018 is het eerste deel van de Wet BRO in werking getreden, op 1 januari 2020 het tweede deel, op 1 januari c.q. 1 juli 2021 het derde deel en op 1 januari c.q. 1 juli 2022 het vierde deel.

Omdat de BRO een onderdeel is van het Stelsel van Basisregistraties, zijn verplichtingen met betrekking tot aanlevering, gebruik, terugmelding en onderzoek in de werkprocessen van overheidsorganisaties opgenomen in de Wet BRO. De BRO-gegevens worden centraal geregistreerd in de Landelijke Voorziening BRO (LV-BRO).

In het document Handreiking Afname BRO Gegevens wordt beschreven via welke uitgiftekanalen BRO-gegevens geraadpleegd of gedownload kunnen worden en welke functionele en technische mogelijkheden deze kanalen bieden.

In het document Handreiking aanleveren BRO-gegevens heeft men algemene informatie kunnen inwinnen over:

  • Hoe kun je een BRO-verzoek als een XML-bestand opstellen?

  • Hoe ziet zo'n XML-bestand er uit?

  • Hoe moet je te werk gaan als de gegevens in één keer beschikbaar komen dan wel beetje bij beetje in de loop der tijd?

  • Hoe kunnen verandering van waarden in de loop der tijd gemeld kunnen worden?

  • Hoe kun je een fout in de geregistreerde gegevens corrigeren?

Blijft over de vraag: met welke brondocumenten kunnen gegevens over een Mijnbouwconstructie (EPC) aangeleverd of gecorrigeerd worden en welke andere EPC-specifieke informatie is er beschikbaar naast de algemene informatie in de Handreiking aanleveren BRO-gegevens?

1.2. Doelstelling

Dit document bevat EPC-specifieke informatie voor het aanleveren en corrigeren van gegevens over een mijnbouwconstructie. Hierbij gaat het met name over:

  • Welke EPC-specifieke brondocumenten zijn er als eenheid voor het aanleveren of corrigeren van gegevens?

  • Welke combinaties van brondocument en type correctieverzoek zijn toegestaan?

  • Welke EPC-specifieke aanvullende regels zijn er, naast de bedrijfsregels in de EPC-gegevenscatalogus en de algemene aanvullende regels in de Handreiking aanleveren BRO-gegevens?

  • Welke EPC-specifieke codelijsten zijn er en waar kunnen hun toegestane waarden geraadpleegd worden?

  • Is er een tabel waarmee een Engelstalige naam in de XML-bestanden kan worden omgezet naar de Nederlandstalige naam in de gegevenscatalogus?

1.3. Doelgroep

Doelgroep voor dit document zijn organisaties en personen, waaronder bestuursorganen en bedrijven, die opereren als bronhouder, gegevensleverancier of softwareleverancier en die betrokken zijn bij het opstellen van BRO-verzoeken. En die gegevens over een mijnbouwconstructie (EPC) moeten aanleveren of hierover geregistreerde gegevens moeten corrigeren.

1.4. Samenhang met andere documentatie

De informatievoorziening over het aanleveren aan de BRO vindt plaats op 3 niveaus. Zie onderstaande figuur.

Failed to load the diagram preview image.

Authentication Required

Page ID: 159219942


  1. Het startpunt met algemene informatie over de BRO is de website www.basisregistratieondergrond.nl. Een stappenplan voor het verkrijgen van toegang tot het Bronhouderportaal is te vinden op https://basisregistratieondergrond.nl/inhoud-bro/aanleveren-opvragen/tools-tips/bronhouderportaal.

  2. Het tweede niveau is het Bronhouderportaal (https://www.bronhouderportaal-bro.nl/login), met rechtsonderaan een link naar de gebruikshandleiding (zie Handleiding bronhouderportaal).

  3. Het derde niveau is de BRO Productomgeving. Hier vindt u onder meer algemene informatie over het aanlever- en afnameproces, wijzigings- en versiebeheer en Q&A voor softwareleveranciers, maar ook specifieke informatie van de beschikbare types registrieobjecten zoals scopedocument, gegevenscatalogus en werkafspraken, storymap, berichtencatalogi voor inname en uitgifte, voorbeeldberichten voor inname en uitgifte.

Het verdient aanbeveling dat u zich eerst bekend maakt met de aangeven informatie uit de eerste 2 niveau's en het document Handreiking aanleveren BRO-gegevens in de BRO productomgeving.

Daarna kunt u zich verdiepen in de EPC-specifieke informatie in de BRO productomgeving, waaronder de EPC gegevenscatalogus en eventuele werkafspraken en in het bijzonder dit document, de EPC berichtencatalogus innamewebservice.

1.5. Leeswijzer

Hoofdstuk 2 bevat een beschrijving van de Brondocumenten, inclusief een overzicht met welke combinaties van brondocument en type correctieverzoek zijn toegestaan en de bijbehorende aanvullende regels.

Hoofdstuk 3 beschrijft enkele Voorbeeldberichten (XML-bestanden).

Hoofdstuk 4 bevat een overzicht van de EPC-specifieke Enumeraties (niet-beheerde waardelijsten) met een link naar de webpagina waar de lijst met toegestane waarden geraadpleegd kan worden.

Hoofdstuk 5 bevat een overzicht van de EPC-specifieke Codelijsten (beheerde waardelijsten) met een link naar de webpagina waar de lijst met toegestane waarden geraadpleegd kan worden.

1.6. Versiehistorie

Versie

Datum

Omschrijving

1.0

28-10-2021

Eerste versie.

1.0.1

21-11-2022

Aanvullende regels voor attribuut eventDate aangepast bij de brondocumenten EPC_OwnerChanged, EPC_LegalStatusChanged en EPC_EndRegistration.

1.0.2

20-02-2023

Extra aanvullende regels:
2.6.1.2 m.b.t. attribuut boreholeSgementLocation (boortraject locatie).
2.6.2.2 m.b.t. attribuut horizontalPositioningArea (bepaling gebied) van de entiteit TransportationZone (Transportzone)
2.6.2.2 m.b.t. attribuut horizontalPositioningrea (bepaling gebied) van de entiteit ExploitationZone (Ontginningszone)
2.6.4.2 m.b.t. attribuut boreholeSgementLocation (boortraject locatie)
2.6.5.2 m.b.t. attribuut horizontalPositioningArea (bepaling gebied) van de entiteit TransportationZone (Transportzone)
2.6.5.2 m.b.t. attribuut horizontalPositioningrea (bepaling gebied) van de entiteit ExploitationZone (Ontginningszone)

2.6.x.3 Extra regels voor afleiden van het attribuut sourceDocument (brondocument) voor gegevengroep Event (Gebeurtenis).

1.1.0

29-9-2023

2.2 Attribuut constructionElementKind (soort constructie element) toegevoegd aan Event (Gebeurtenis).

2.6.x Regels voor het afleiden van constructionElementKind (soort constructie element) toegevoegd.

2.6.x Regels voor het afleiden van sourceDocument (brondocument) gecorrigeerd.

4 Hoofdstuk Eumeraties toegevoegd.

1.7. Contactinformatie

Algemene informatie en documentatie over de BRO kunt u vinden op https://basisregistratieondergrond.nl/.

Heeft u een vraag over de BRO? Wij staan voor u klaar om u te helpen. Voor vragen, suggesties of opmerkingen kunt contact opnemen met de BRO Servicedesk via een mail naar support@broservicedesk.nl.

Of bel ons op telefoonnummer 088 - 8664 999. Wij zijn bereikbaar op werkdagen van 8.00 tot 17.00 uur.

2. Brondocumenten

Dit hoofdstuk definieert de brondocumenten voor het starten, aanvullen en beëindigen van de registratie van een EPC. Dezelfde brondocumenten kunnen ook gebruikt worden om geregistreerde gegevens te corrigeren.

De entiteiten en attributen in dit document worden aangeduid met de Engelstalige namen, zoals die voorkomen in de XSD-bestanden (de formele berichtdefinities) en de XML-bestanden (met de BRO-verzoeken). Met behulp van de Vertaaltabel kunnen deze worden omgezet in de Nederlandstalige namen in de EPC-gegevenscatalogus.

2.1. Levensloop, materiële geschiedenis en tijdlijn.

De mijnbouwconstructie is een registratieobject met levensloop (waar in de loop van de tijd aanvullingen geregistreerd worden) en het bouwt materiële geschiedenis op voor een aantal attributen. Aanvullingen en veranderingen naar aanleiding van een gebeurtenis in de werkelijkheid worden vastgelegd in een tijdlijn. Zie de Handreiking aanleveren BRO-gegevens voor een beschrijving van deze termen.

EPC is een registratieobject waarin drie verschillende mijnbouwconstructies gemodelleerd zijn. Alle drie hebben naast generieke attributen, gebeurtenissen en brondocumenten, ook eigen attributen, gebeurtenissen en brondocumenten. Een bronhouder kan de gegevens aanleveren van slechts één soort mijnbouwconstructie tegelijk. Er zijn dan ook aparte brondocumenten gedefinieerd die alleen gelden voor de aanlevering van gegevens van een boorgat, een mijnstelsel of een zoutcaverne.

Een dataleverancier moet gegevens tijdig registreren (binnen 20 werkdagen, zie artikel 9 in de Wet bro). Het uitgangspunt is dat gegevens worden aangeleverd zo kort mogelijk nadat zij zijn geproduceerd. Bij objecten met een levensloop betekent tijdig ook in de juiste chronologische volgorde. Dat veronderstelt dat de processen bij de dataleverancier zo zijn ingericht dat ze aansluiten op de productie van gegevens.

De registratie wordt gestart zodra de initiële gegevens van een mijnbouwconstructie beschikbaar zijn. Daarna kan de registratie meerdere keren worden aangevuld. Uiteindelijk kan de registratie worden beëindigd, omdat de mijnbouwconstructie ophoudt te bestaan.

2.2. Gebeurtenissen

Naar aanleiding van een in de werkelijkheid opgetreden gebeurtenis worden de relevante gegevens aangeboden aan de BRO in de vorm van een brondocument. Deze berichtencatalogus definieert de verzameling brondocumenten en beschrijft hun inhoud. De gegevens in het brondocument worden gedefinieerd in de gegevenscatalogus.

Gebeurtenissen tijdens de levensduur van een boorgat:

Gebeurtenissen tijdens de levensduur van een boorgat.png

Gebeurtenissen tijdens de levensduur van een mijnstelsel:

Gebeurtenissen tijdens de levensduur van een mijnstelsel.png

Gebeurtenissen tijdens de levensduur van een zoutcaverne:

Gebeurtenissen tijdens de levensduur van een zoutcaverne.png

Legenda:

image2021-7-23_9-4-46.png gebeurtenissen waarmee de verschillende mijnbouwconstructies ontstaan in de werkelijkheid.

image2021-7-23_9-6-36.png gebeurtenissen die per soort mijnbouwconstructie anders zijn.

image2021-7-23_9-7-57.png generieke gebeurtenissen.


Bij het verwerken van een brondocument houdt de LV-BRO de ConstructionHistory (Constructiegeschiedenis) bij, die bestaat uit een lijst van Events (Gebeurtenissen). Per gebeurtenis wordt opgeslagen de date (datum), de name (naam) en optioneel de atributen attribuut constructionElementKind (soort constructie element) en identifier (identificatie) van een gewijzigd of aangevuld constructie element. Een afnemer van de BRO kan deze ConstructionHistory (Constructiegeschiedenis) opvragen via de EPC uitgifteservice.

image2023-9-28_14-7-12.png

De naam van de gebeurtenis wordt afgeleid van het type brondocument. Paragraaf Overzicht bevat een tabel met brondocumenten en hun gebeurtenisnaam. De lijst met toegestane waarden voor de naam van een gebeurtenis is opgenomen in een codelijst (zie hoofdstuk Codelijsten). De lijst met toegestane waarden voor het soort constructie element is opgenomen in een enumeratie (zie hoofdstuk Enumeraties).

2.3. Correcties

Door middel van correcties is het mogelijk geregistreerde gegevens te vervangen, te verplaatsen op de tijdlijn of te verwijderen. Ook is het mogelijk vergeten gegevens in te voegen op de tijdlijn. Zie voor nadere details over de correctieverzoeken hoofdstuk 4 van de Handreiking aanleveren BRO-gegevens.

De eenheid van corrigeren is een brondocument; het is niet mogelijk individuele gegevens te corrigeren.

2.4. Overzicht

Voor het aanbieden van (nieuwe of gecorrigeerde) gegevens kent de EPC-innamewebservice de volgende brondocumenten:

Nederlandse naam

Omschrijving

EPC-StartRegistratieBoorgat

Dit brondocument wordt aangeboden wanneer de registratie wordt gestart van een nieuwe mijnbouwconstructie van het soort boorgat.

Het document omvat gegevens over het boorgat, waaronder de locatie en het primaire boortraject.

EPC-BoortrajectToegevoegd

Dit brondocument wordt aangeboden wanneer er na de eerste registratie van een boorgat een boortraject is/wordt toegevoegd aan een bestaand boorgat.

EPC-StartRegistratieMijnstelsel

Dit brondocument wordt aangeboden wanneer de registratie wordt gestart van een nieuwe mijnbouwconstructie van het soort mijnstelsel. Het document kan gebruikt worden voor de aanlevering van zowel archiefgegevens als gegevens over nieuw aangelegde of ontdekte mijnstelsels.

Het document omvat gegevens over het mijnstelsel, eventuele toegangen, transportzones en ontginningszones. Voor steenkoolmijnen geldt ook dat er gegevens kunnen zijn over de mijnkaarten waarop deze zijn weergegeven. 

EPC-MijnstelselUitgebreid

Dit brondocument wordt aangeboden wanneer een mijnstelsel na de eerste registratie wordt uitgebreid met een toegang, transportzone of ontginningszone. Als gevolg daarvan kan ook het gemijnde gebied van het mijnstelsel worden gewijzigd.  

EPC-MijnstelselGewijzigd

Dit brondocument wordt aangeboden wanneer van een mijnstelsel na de eerste registratie een transport- of ontginningszone wordt uitgebreid, een toegang, transport- of ontginningszone gedeeltelijk of geheel is afgegraven, de ontginningsstatus van een ontginningszone wijzigt, of het gemijnde gebied van het mijnstelsel wijzigt.  

EPC-StartRegistratieZoutcaverne

Dit brondocument wordt aangeboden wanneer de registratie wordt gestart van een nieuwe mijnbouwconstructie van het soort zoutcaverne.

Het document omvat gegevens over de zoutcaverne, waaronder de locatie.

EPC-HolruimtecontourGewijzigd

Dit brondocument wordt aangeboden wanneer er na de eerste registratie van de zoutcaverne de holruimtecontour van een zoutcaverne is gewijzigd.

EPC-EigenaarGewijzigd

Dit brondocument wordt aangeboden wanneer de eigenaar van een mijnbouwconstructie is gewijzigd.

EPC-WettelijkeStatusGewijzigd

Dit brondocument wordt aangeboden wanneer de wettelijke status van een mijnbouwconstructie is gewijzigd. 

EPC-MijnbouwconstructieBeeindigd

Dit brondocument wordt aangeboden wanneer een mijnbouwconstructie ophoudt te bestaan in de werkelijkheid. 


Onderstaande tabel geeft per type brondocument weer wat de naam in een XML-bestand is, tot welke registratie status de verwerking ervan leidt en wat de naam van de af te leiden gebeurtenis is.

Nederlandse naam

Naam in XML-bestand

Leidt tot registratiestatus

Gebeurtenisnaam

EPC-StartRegistratieBoorgat

EPC_StartRegistrationBorehole

Geregistreerd

aanlegBoorgatGestart

EPC-StartRegistratieMijnstelsel

EPC_StartRegistrationMiningSystem

Geregistreerd

aanlegMijnstelselGestart

EPC-StartRegistratieZoutcaverne

EPC_StartRegistrationSaltCavern

Geregistreerd

zoutcaverneOntstaan

EPC-BoortrajectToegevoegd

EPC_AddBoreholeSegment

Aangevuld

boortrajectToegevoegd

EPC-MijnstelselUitgebreid

EPC_MiningSystemExtended

Aangevuld

mijnstelselUitgebreid

EPC-MijnstelselGewijzigd

EPC_MiningSystemChanged

Aangevuld

mijnstelselGewijzigd

EPC-HolruimtecontourGewijzigd

EPC_CavernContourChanged

Aangevuld

holruimtecontourGewijzigd

EPC-EigenaarGewijzigd

EPC_OwnerChanged

Aangevuld

eigenaarGewijzigd

EPC-WettelijkeStatusGewijzigd

EPC_LegalStatusChanged

Aangevuld

wettelijkeStatusGewijzigd

EPC-MijnbouwconstructieBeeindigd

EPC_EndRegistration

Voltooid

mijnbouwconstructieBeeindigd


2.5. Operaties

Onderstaande tabel geeft per brondocument weer in welke registratie en correctie operaties het aangeboden kan worden.

SourceDocument

Registreren

Corrigeren



Vervangen

Invoegen

Verplaatsen

Verwijderen

EPC_StartRegistrationBorehole

X

X


X


EPC_StartRegistrationMiningSystem

X

X


X


EPC_StartRegistrationSaltCavern

X

X


X


EPC_AddBoreholeSegment

X

X

X

X

X

EPC_MiningSystemExtended

x

x

x

x

x

EPC_MiningSystemChanged

x

x

x

x

x

EPC_CavernContourChanged

x

x

x

x

x

EPC_OwnerChanged

x

x

x

x

x

EPC_LegalStatusChanged

x

x

x

x

x

EPC_EndRegistration

x



x

x


2.6. Inhoud brondocumenten

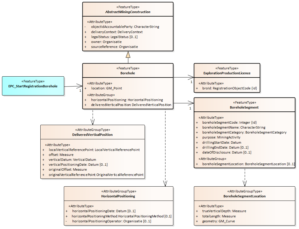
2.6.1. EPC_StartRegistrationBorehole

Dit brondocument wordt aangeboden wanneer de registratie wordt gestart van een nieuwe mijnbouwconstructie van het type borehole (boorgat).

Het document omvat gegevens over het boorgat, waaronder de locatie en het primaire boortraject.

2.6.1.1. Inhoud

Onderstaande figuur geeft een overzicht van de inhoud van het brondocument.

image2021-11-25_10-55-32.png

De gegevens zijn volledig gedefinieerd in de gegevenscatalogus. 

De volgende gegevens staan niet in het brondocument maar worden als transactiegegeven aangeleverd in het BRO-verzoek:

  • De broId (BRO-ID) is niet aanwezig als het brondocument wordt aangeleverd in een registrationRequest (registratieverzoek). De broId (BRO-ID) moet aanwezig zijn als het brondocument wordt aangeleverd in een correctieverzoek; het identificeert het registratieobject dat moet worden gecorrigeerd.

  • De deliveryAccountableParty (bronhouder) alleen als de bronhouder een ander is dan de dataleverancier;

  • De deliveryResponsibleParty (dataleverancier);

  • Het qualityRegime (kwaliteitsregime).

2.6.1.2. Aanvullende regels

De volgende aanvullende regels zijn van toepassing:

  • Het attribuut legalStatus (wettelijke status) moet aanwezig zijn. 

  • De waarde van het attribuut legalStatus (wettelijke status) moet gelijk zijn aan inGebruikMijnbouw.

  • De waarde van het attribuut boreholeSegmentCategory (categorie) in het brondocument moet gelijk zijn aan Primair.

  • In de BRO moet een EPL ExplorationProductionLicence (Mijnbouwwetvergunning) aanwezig zijn met een broId (BRO-ID) gelijk aan de broId (BRO-ID) van de ExplorationProductionLicence (Mijnbouwwetvergunning) in het brondocument.

  • Chronologie van het attribuut drillingStartDate (startdatum aanleg) in de tijdlijn:

    • De waarde van het attribuut drillingStartDate (startdatum aanleg) van de entiteit BoreholeSegment (Boortraject) in het brondocument moet gelijk zijn aan de in de LV-BRO geregistreerde waarde als het brondocument wordt aangeboden in een replaceRequest (vervangverzoek).

    • De waarde van het attribuut drillingStartDate (startdatum aanleg) van de entiteit BoreholeSegment (Boortraject) in het brondocument mag niet gelijk zijn aan de in de LV-BRO geregistreerde waarde als het brondocument wordt aangeboden in een moveRequest (verplaatsverzoek).

  • Het attribuut boreholeSgementLocation (boortraject locatie) van een entiteit BoreholeSgement (Boortraject) moet aanwezig zijn als de waarde van het attribuut qualityRegime (kwaliteitsregime) gelijk is aan 'IMBRO'.

  • Verder gelden de aanvullende regels zoals beschreven in de Handreiking aanleveren BRO-gegevens.

  • Verder gelden de regels zoals beschreven in de EPC gegevenscatalogus.

2.6.1.3. Af te leiden gegevens

De volgende gegevens worden afgeleid:

  • De LV-BRO genereert een unieke waarde voor het attribuut broId (BRO-ID) als het brondocument wordt aangeboden in een registrationRequest (registratieverzoek).

  • Gegevensgroep registrationHistory (registratiegeschiedenis).

  • Gegevensgroep standardizedLocation (gestandaardiseerde locatie) van het type StandardizedLocationBorehole (Gestandaardiseerde locatie boorgat) op basis van het attribuut location (locatie) in het brondocument.

  • Gegevensgroep constructionHistory (constructiegeschiedenis), met daarin:

    • Een gegevensgroep event (gebeurtenis) met daarin:

      • Attribuut date (datum) wordt afgeleid van het atribuut drillingStartDate (startdatum aanleg) van het feature BoreholeSegment (Boortraject) in het brondocument.

      • Attribuut name (naam) wordt afgeleid van de naam van het brondocument (zie de tabel in paragraaf Overzicht).

      • Attribuut constructionElementKind (soort constructie element) blijft afwezig.

      • Attribuut identifier (identificatie) blijft afwezig.

      • Attribuut sourceDocument (brondocument) wordt gevuld met het aangeleverde brondocument.

  • Gegevensgroep lifespan (levensduur) met daarin

    • Attribuut startDate (begindatum) wordt afgeleid van het atribuut drillingStartDate (startdatum aanleg) van de entiteit BoreholeSegment (Boortraject).

2.6.1.4. Toelichting
  • Bij de eerste registratie van een boorgat is de legalStatus (wettelijke status) altijd inGebruikMijnbouw. Veranderingen in de wettelijke status dienen apart geregistreerd te worden met het brondocument EPC_LegalStatusChanged, dit in het kader van het bijhouden van de materiële geschiedenis.

  • Binnen het featureType BoreholeSegment (Boortraject) zijn het attribuut drillingEndDate (einddatum aanleg) en de gegevensgroep boreholeSegmentLocation (boortrajectlocatie) optioneel (ze hebben een kardinaliteit van 0..1). Het op een later moment toevoegen van de drillingEndDate (einddatum aanleg) en/of de gegevensgroep boreholeSegmentLocation (boortrajectlocatie) kan met een replaceRequest (vervangverzoek).

  • Als geen van de attributen horizontalPositioningDate (datum locatiebepaling), horizontalPositioningMethod (methode locatiebepaling) of horizontalPositioningOperator (uitvoerder locatiebepaling) van het gegevensgroeptype HorizontalPositioning (Locatiebepaling) aanwezig is, betekent dit dat er geen gegevens beschikbaar zijn over de locatiebepaling van het boorgat.

Toelichting op operaties bij EPC_StartRegistrationBorehole

registrationRequest

De initiële inrichting van een boorgat.

replaceRequest

Een fout herstellen in de geregistreerde inhoud van de initiële inrichting. Bijvoorbeeld wanneer bij de eerste registratie een onjuiste eigenaar of een onjuiste locatie van het boorgat is geregistreerd, of de einddatum aanleg van de entiteit Boortraject of de gegevensgroep Boortraject locatie op een later moment worden aangeleverd. 

insertRequest

Niet van toepassing. Het starten van de registratie is de eerste gebeurtenis, daarvoor heeft er geen (relevante) gebeurtenissen kunnen plaatsvinden.

moveRequest

Een verplaatsing in de tijdlijn: Wanneer een onjuiste datum is geregistreerd waarop het boorgat is ontstaan (onjuiste datum van de gebeurtenis AanlegBoorgatGestart).

deleteRequest

Niet van toepassing. Het verwijderen van een registratie alleen kan door het registratieobject uit registratie te nemen. Neem hiervoor contact op met de BRO Servicedesk.


2.6.2. EPC_StartRegistrationMiningSystem

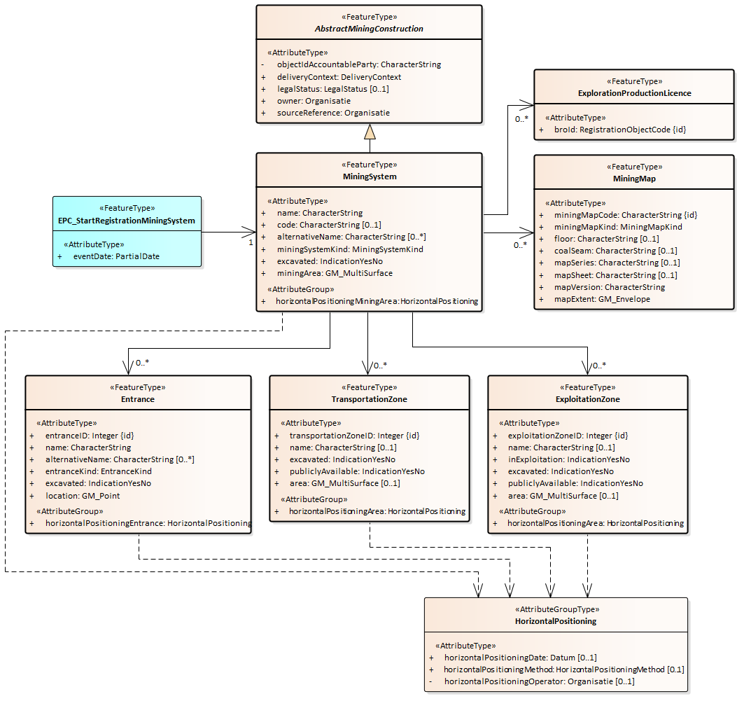
Dit brondocument wordt aangeboden wanneer de registratie wordt gestart van een nieuwe mijnbouwconstructie van het soort mijnstelsel. Het document kan gebruikt worden voor de aanlevering van zowel archiefgegevens als gegevens over nieuw aangelegde of ontdekte mijnstelsels. 

Het document omvat gegevens over het mijnstelsel, eventuele toegangen, transportzones en ontginningszones. Voor steenkoolmijnen geldt ook dat er gegevens kunnen zijn over de mijnkaarten waarop deze zijn weergegeven. 

2.6.2.1. Inhoud

Onderstaande figuur geeft een overzicht van de inhoud van het brondocument.

image2021-12-13_8-42-50.png

De gegevens zijn volledig gedefinieerd in de gegevenscatalogus. 

De volgende gegevens staan niet in het brondocument maar worden als transactiegegeven aangeleverd in het BRO-verzoek:

  • De broId (BRO-ID) is niet aanwezig als het brondocument wordt aangeleverd in een registrationRequest (registratieverzoek). De broId (BRO-ID) moet aanwezig zijn als het brondocument wordt aangeleverd in een correctieverzoek; het identificeert het registratieobject dat moet worden gecorrigeerd.

  • De deliveryAccountableParty (bronhouder) alleen als de bronhouder een ander is dan de dataleverancier;

  • De deliveryResponsibleParty (dataleverancier);

  • Het qualityRegime (kwaliteitsregime).

2.6.2.2. Aanvullende regels

De volgende aanvullende regels zijn van toepassing:

  • Het attribuut legalStatus (wettelijke status) moet aanwezig zijn. 

  • De waarde van het attribuut excavated (afgegraven) moet gelijk zijn aan Nee.

  • Het attribuut area (gebied) van een entiteit TransportationZone (Transportzone) moet aanwezig zijn als de entiteit TransportationZone (Transportzone) aanwezig is.

  • Het attribuut horizontalPositioningArea (bepaling gebied) van de entiteit TransportationZone (Transportzone) moet aanwezig zijn als ook het attribuut area (gebied) aanwezig is.

  • Het attribuut area (gebied) van een entiteit ExploitationZone (Ontginningszone) moet aanwezig zijn als de entiteit ExploitationZone (Ontginningszone) aanwezig is.

  • Het attribuut horizontalPositioningrea (bepaling gebied) van de entiteit ExploitationZone (Ontginningszone) moet aanwezig zijn als ook het attribuut area (gebied) aanwezig is.

  • Ten minste één van de attributen horizontalPositioningDate (datum locatiebepaling), horizontalPositioningMethod (methode locatiebepaling) of horizontalPositioningOperator (uitvoerder locatiebepaling) van het gegevensgroeptype HorizontalPositioning (Locatiebepaling) moet aanwezig zijn.

  • In de BRO moet een EPL ExplorationProductionLicence (Mijnbouwwetvergunning) aanwezig zijn met een broId (BRO-ID) gelijk aan de broId (BRO-ID) van een ExplorationProductionLicence (Mijnbouwwetvergunning) in het brondocument.

  • Chronologie van het attribuut eventDate (datum) in de tijdlijn:

    • De waarde van het attribuut attribuut eventDate (datum gebeurtenis) in het brondocument moet gelijk zijn aan de in de LV-BRO geregistreerde waarde als het brondocument wordt aangeboden in een replaceRequest (vervangverzoek).

    • De waarde van het attribuut attribuut eventDate (datum gebeurtenis) in het brondocument mag niet gelijk zijn aan de in de LV-BRO geregistreerde waarde als het brondocument wordt aangeboden in een moveRequest (verplaatsverzoek).

  • Verder gelden de aanvullende regels zoals beschreven in de Handreiking aanleveren BRO-gegevens.

  • Verder gelden de regels zoals beschreven in de EPC gegevenscatalogus.

2.6.2.3. Af te leiden gegevens

De volgende gegevens worden afgeleid:

  • De LV-BRO genereert een unieke waarde voor het attribuut broId (BRO-ID) als het brondocument wordt aangeboden in een registrationRequest (registratieverzoek).

  • Gegevensgroep registrationHistory (registratiegeschiedenis).

  • Gegevensgroep standardizedLocation (gestandaardiseerde locatie) van het type StandardizedLocation (Gestandaardiseerde locatie mijnstelsel) op basis van het attribuut miningArea (gemijnd gebied) in het brondocument.

  • Gegevensgroep constructionHistory (constructiegeschiedenis), met daarin:

    • Een gegevensgroep event (gebeurtenis) met daarin:

      • Attribuut date (datum) wordt afgeleid van het attribuut eventDate (datum gebeurtenis) in het brondocument.

      • Attribuut name (naam) wordt afgeleid van de naam van het brondocument (zie de tabel in paragraaf Overzicht).

      • Attribuut constructionElementKind (soort constructie element) blijft afwezig.

      • Attribuut identifier (identificatie) blijft afwezig.

      • Attribuut sourceDocument (brondocument) wordt gevuld met het aangeleverde brondocument.

  • Gegevensgroep lifespan (levensduur) met daarin:

    • De startDate(begindatum) van de gegevensgroep lifespan(levensduur) wordt afgeleid van het attribuut eventDate (datum gebeurtenis) in het brondocument.

2.6.2.4. Toelichting
  • Bij het starten van de registratie mag een mijnstelsel voor het attribuut legalStatus (wettelijke status) een waarde buitenGebruikMijnbouw of inGebruikMijnbouw hebben.

  • De relatie tussen een MiningSystem (Mijnstelsel) en een ExplorationProductionLicence (Mijnbouwwetvergunning) heeft een kardinaliteit van 1..*. Het op een later moment aanleveren van een of meerdere relaties met een ExplorationProductionLicence (mijnbouwwetvergunning) kan met een replaceRequest (vervangverzoek). Feitelijk is het opnemen van een nieuwe ExplorationProductionLicence (mijnbouwwetvergunning) geen correctie, maar hiervoor een apart brondocument faciliteren geeft een extra administratieve last terwijl deze situatie nauwelijks voor komt.

Toelichting op operaties bij brondocument EPC_StartRegistrationMiningSystem

registrationRequest

De initiële registratie van een mijnstelsel.

replaceRequest

Een fout herstellen in de geregistreerde initieel aangeleverde gegevens, uitgezonderd de ontstaansdatum (onderdeel van de levensduur) van het mijnstelsel (zie onder de operatie Verplaatsen), of het op een later moment toevoegen van een relatie van een mijnstelsel met een mijnbouwwetvergunning.

insertRequest

Niet van toepassing. Het starten van een registratie is per definitie het eerste dat plaatsvindt.

moveRequest

Een fout herstellen in de initieel aangeleverde ontstaansdatum (onderdeel van de levensduur).

deleteRequest

Niet van toepassing. Het is niet mogelijk om via een brondocument een object uit de registratie ondergrond te verwijderen.

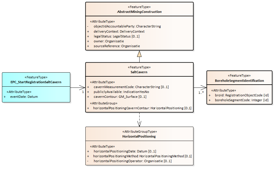
2.6.3. EPC_StartRegistrationSaltCavern

Dit brondocument wordt aangeboden wanneer de registratie wordt gestart van een nieuwe mijnbouwconstructie van het soort zoutcaverne.

Het document omvat gegevens over de zoutcaverne, waaronder de locatie.

2.6.3.1. Inhoud

Onderstaande figuur geeft een overzicht van de inhoud van het brondocument.

image2021-11-25_10-56-4.png

De gegevens zijn volledig gedefinieerd in de gegevenscatalogus. 

De volgende gegevens staan niet in het brondocument maar worden als transactiegegeven aangeleverd in het BRO-verzoek:

  • De broId (BRO-ID) is niet aanwezig als het brondocument wordt aangeleverd in een registrationRequest (registratieverzoek). De broId (BRO-ID) moet aanwezig zijn als het brondocument wordt aangeleverd in een correctieverzoek; het identificeert het registratieobject dat moet worden gecorrigeerd.

  • De deliveryAccountableParty (bronhouder) alleen als de bronhouder een ander is dan de dataleverancier;

  • De deliveryResponsibleParty (dataleverancier);

  • Het qualityRegime (kwaliteitsregime).

2.6.3.2. Aanvullende regels

De volgende aanvullende regels zijn van toepassing:

  • In de BRO moet een BoreholeSegment (Boortraject) als onderdeel van een EPC Borehole (Boorgat) aanwezig zijn, waarvan de combinatie van boreholeSegmentCode (boortrajectcode) en broId (BRO-ID) gelijk is aan de attributen van de BoreholeSegmentIdentification (Boortraject identificatie) in het brondocument.

  • Holruimtecontour en bepaling holruimtecontour altijd samen:

    • Het attribuut horizontalPositioningCavernContour (bepaling holruimtecontour) van de entiteit SaltCavern (Zoutcaverne) moet aanwezig zijn als ook het attribuut cavernContour (holruimtecountour) aanwezig is.

    • Het attribuut cavernContour (holruimtecountour) van de entiteit SaltCavern (Zoutcaverne) moet aanwezig zijn als ook het attribuut horizontalPositioningCavernContour (bepaling holruimtecontour) aanwezig is.

  • Ten minste één van de attributen horizontalPositioningDate (datum locatiebepaling), horizontalPositioningMethod (methode locatiebepaling) of horizontalPositioningOperator (uitvoerder locatiebepaling) van het gegevensgroeptype HorizontalPositioning (Locatiebepaling) moet aanwezig zijn als de gegevensgroep horizontalPositioningCavernContour (bepaling holruimtecontour) aanwezig is.

  • Chronologie van het attribuut eventDate (datum gebeurtenis) in de tijdlijn:

    • De waarde van het attribuut attribuut eventDate (datum gebeurtenis) in het brondocument moet gelijk zijn aan de in de LV-BRO geregistreerde waarde als het brondocument wordt aangeboden in een replaceRequest (vervangverzoek).

    • De waarde van het attribuut attribuut eventDate (datum gebeurtenis) in het brondocument mag niet gelijk zijn aan de in de LV-BRO geregistreerde waarde als het brondocument wordt aangeboden in een moveRequest (verplaatsverzoek).

  • Verder gelden de aanvullende regels zoals beschreven in de Handreiking aanleveren BRO-gegevens.

  • Verder gelden de regels zoals beschreven in de EPC gegevenscatalogus.

2.6.3.3. Af te leiden gegevens

De volgende gegevens worden afgeleid:

  • De LV-BRO genereert een unieke waarde voor het attribuut broId (BRO-ID) als het brondocument wordt aangeboden in een registrationRequest (registratieverzoek).

  • Gegevensgroep registrationHistory (registratiegeschiedenis).

  • Gegevensgroep standardizedLocation (gestandaardiseerde locatie) van het type StandardizedLocationSaltCavern (Gestandaardiseerde locatie zoutcaverne) op basis van het attribuut cavernContour (holruimtecountour) in het brondocument.

  • Gegevensgroep constructionHistory (constructiegeschiedenis), met daarin:

    • Een gegevensgroep event (gebeurtenis) met daarin:

      • Attribuut date (datum) wordt afgeleid van het attribuut eventDate (datum gebeurtenis) in het brondocument.

      • Attribuut name (naam) wordt afgeleid van de naam van het brondocument (zie de tabel in paragraaf Overzicht).

      • Attribuut constructionElementKind (soort constructie element) blijft afwezig.

      • Attribuut identifier (identificatie) blijft afwezig.

      • Attribuut sourceDocument (brondocument) wordt gevuld met het aangeleverde brondocument.

  • Gegevensgroep lifespan (levensduur) met daarin:

    • Attribuut startDate (begindatum) wordt afgeleid van het attribuut eventDate (datum gebeurtenis) in het brondocument.

2.6.3.4. Toelichting
  • Voordat een zoutcaverne geregistreerd kan worden, moeten eerste de boorgaten met de bijbehorende boortrajecten geregistreerd worden, waarnaar verwezen wordt door de BoreholeSegmentIdentification (Boortraject identificatie) in het brondocument.

  • Het attribuut cavernMeasurementCode (cavernemetingcode) heeft een kardinaliteit van 0..1 en de relatie BoreholeSegmentIdentification (Boortraject identificatie) heeft een kardinaliteit van 1..*. Het op een later moment toevoegen van een cavernMeasurementCode (cavernemetingcode) of BoreholeSegmentIdentification (Boortraject identificatie) kan met een replaceRequest (vervangverzoek).

  • Voor de cavernContour (holruimtecontour), de horizontalPositioningCavernContour (bepaling holruimtecontour) en de legalStatus (wettelijke status) geldt dat hiervan materiele geschiedenis wordt bijgehouden. Wijzigingen hierin ten gevolge van een gebeurtenis in de werkelijkheid moeten worden aangeleverd met de brondocumenten EPC_LegalStatusChanged en EPC_CavernContourChanged.

Toelichting op operaties bij EPC_StartRegistrationSaltCavern

registrationRequest

De initiële inrichting van een zoutcaverne.

replaceRequest

Een fout herstellen in de geregistreerde inhoud van de initiële inrichting. Bijvoorbeeld wanneer bij de initiële registratie een onjuiste eigenaar is geregistreerd, of wanneer op een later moment een cavernemetingcode of een relatie naar een gerelateerd boortraject wordt toegevoegd. . 

insertRequest

Niet van toepassing. Het starten van de registratie is de eerste gebeurtenis, daarvoor heeft er geen (relevante) gebeurtenissen kunnen plaatsvinden.

moveRequest

Een verplaatsing in de tijdlijn: Wanneer een onjuiste datum is geregistreerd waarop de zoutcaverne is ontstaan (onjuiste datum van de gebeurtenis zoutcaverneOntstaan).

deleteRequest

Niet van toepassing. Het verwijderen van een registratie alleen kan door het registratieobject uit registratie te nemen. Neem hiervoor contact op met de BRO Servicedesk.


2.6.4. EPC_AddBoreholeSegment

Dit brondocument wordt aangeboden wanneer er na de eerste registratie van een boorgat een boortraject is/wordt toegevoegd aan een bestaand boorgat.

2.6.4.1. Inhoud

Onderstaande figuur geeft een overzicht van de inhoud van het brondocument.

image2021-11-25_10-57-9.png

De gegevens zijn volledig gedefinieerd in de gegevenscatalogus. 

De volgende gegevens staan niet in het brondocument maar worden als transactiegegeven aangeleverd in het BRO-verzoek:

  • De broId (BRO-ID) van het aan te vullen Borehole (Boorgat).

  • De deliveryAccountableParty (bronhouder) alleen als de bronhouder een ander is dan de dataleverancier;

  • De deliveryResponsibleParty (dataleverancier);

  • Het qualityRegime (kwaliteitsregime).

2.6.4.2. Aanvullende regels

De volgende aanvullende regels zijn van toepassing:

  • De waarde van het attribuut boreholeSegmentCategory (categorie) moet gelijk zijn aan zijtak.

  • Het registratieobject in de LV-BRO met de opgegeven broId (BRO-ID) moet een Borehole (Boorgat) zijn als specialisatie van een AbstractMiningConstruction (Mijnbouwconstructie).

  • Het attribuut boreholeSegmentCode (boortrajectcode) in de gegevensgroep existingBoreholeSegment (bestaand boortraject) in het brondocument moet verwijzen naar een in de LV-BRO geregistreerd BoreholeSegment (boortraject) van het Borehole (Boorgat) met de opgegeven broId (BRO-ID).

  • Het attribuut boreholeSgementLocation (boortraject locatie) van een entiteit BoreholeSgement (Boortraject) moet aanwezig zijn als de waarde van het attribuut qualityRegime (kwaliteitsregime) gelijk is aan 'IMBRO'.

  • Chronologie van het attribuut drillingStartDate (startdatum aanleg) in de tijdlijn:

    • De waarde van het attribuut drillingStartDate (startdatum aanleg) van de entiteit BoreholeSegment (Boortraject) in het brondocument moet gelijk zijn aan de in de LV-BRO geregistreerde waarde als het brondocument wordt aangeboden in een replaceRequest (vervangverzoek) of een deleteRequest (verwijderverzoek).

    • De waarde van het attribuut drillingStartDate (startdatum aanleg) van de entiteit BoreholeSegment (Boortraject) in het brondocument moet liggen op of na de date (datum) van de eerste gebeurtenis en voor de date (datum) van de meest recente gebeurtenis als het brondocument wordt aangeboden in een insertRequest (invoegverzoek).

    • De waarde van het attribuut drillingStartDate (startdatum aanleg) van de entiteit BoreholeSegment (Boortraject) in het brondocument mag niet gelijk zijn aan de in de LV-BRO geregistreerde waarde als het brondocument wordt aangeboden in een moveRequest (verplaatsverzoek).

  • De waarde van het attribuut legalStatus (wettelijke status) in de BRO moet ten tijde van de drillingStartDate (startdatum aanleg) in het brondocument gelijk zijn aan inGebruikMijnbouw.

  • Verder gelden de aanvullende regels zoals beschreven in de Handreiking aanleveren BRO-gegevens.

  • Verder gelden de regels zoals beschreven in de EPC gegevenscatalogus.

2.6.4.3. Af te leiden gegevens

De volgende gegevens worden afgeleid:

  • Een gegevensgroep event (gebeurtenis) wordt toegevoegd aan de gegevensgroep constructionHistory (constructiegeschiedenis) met daarin:

    • Attribuut date (datum) wordt afgeleid van het atribuut drillingStartDate (startdatum aanleg) van het feature BoreholeSegment (Boortraject) in het brondocument.

    • Attribuut name (naam) wordt afgeleid van de naam van het brondocument (zie de tabel in paragraaf Overzicht).

    • Attribuut constructionElementKind (soort constructie element) krijgt de waarde 'boortraject'.

    • Attribuut identifier (identificatie) wordt afgeleid van het attribuut boreholeSegmentCode (boortrajectcode) in het feature BoreholeSegment (Boortraject) in het brondocument.

    • Attribuut sourceDocument (brondocument) wordt gevuld met het aangeleverde brondocument.

2.6.4.4. Toelichting
  • Een boortraject met de boreholeSegmentCategory (categorie) gelijk aan Primair kan niet apart worden aangeleverd en dus ook niet worden verwijderd. Een boortraject met de boreholeSegmentCategory (categorie) gelijk aan Primair wordt aangeleverd met het brondocument EPC_StartRegistrationBorehole.

  • Binnen het featureType BoreholeSegment (Boortraject) zijn het attribuut drillingEndDate (einddatum aanleg) en de gegevensgroep boreholeSegmentLocation (boortrajectlocatie) optioneel (ze hebben een kardinaliteit van 0..1). Het op een later moment toevoegen van de drillingEndDate (einddatum aanleg) en/of de gegevensgroep boreholeSegmentLocation (boortrajectlocatie) kan met een replaceRequest (vervangverzoek).

  • De gegevensgroep existingBoreholeSegment is optioneel omdat het beginpunt van de zijtak aanwezig kan zijn in de geometrie van het boortrject waarvanuit de zijtak ontspringt.

  • Het toevoegen van een BoreholeSegment (Boortraject) als een zijtak kan gepaard gaan met het aanpassen van de geometry (geometrie) van een eerder aangeleverd BoreholeSegment (Boortraject) als primair boortraject of als zijtak. Om de topologische correctheid te behouden moet de x,y,z coördinaat van het beginpunt van de geometrie van het toegevoegde boortraject exact overeenkomen met een x,y,z coördinaat van de geometrie van het primaire boortraject of de zijtak waarvanuit de toegevoegde zijtak ontspringt. Dit vereist in het geval dit x,y,z, coördinaat niet al aanwezig is in de geometrie van het boortraject waarvanuit de nieuwe zijtak ontspringt, dat deze geometrie opnieuw bepaald moet worden. Het beginpunt van de nieuwe zijtak dient dan als x,y,z coordinaat aan de geometrie van het al reeds bestaande boortraject toegevoegd te worden. De BRO voert geen controle uit op de topologische correctheid van de geometrie.

Toelichting op operaties bij EPC_AddBoreholeSegment

registrationRequest

Een boortraject toevoegen aan een boorgat.

replaceRequest

Een fout in de geregistreerde inhoud van een eerder geregistreerde toevoeging herstellen. Bijvoorbeeld wanneer een foutieve boortrajectcode is geregistreerd en deze moet worden hersteld, of wanneer op een later moment de einddatum aanleg of de boortrajectlocatie wordt toegevoegd.

insertRequest

Een boortraject toevoegen in de tijdlijn, voor de meest recente gebeurtenis. Bijvoorbeeld wanneer de laatste geregistreerde gebeurtenis heeft plaatsgevonden in oktober, en dat daarvoor, in augustus een nieuw boortraject is aangelegd.

moveRequest

Een verplaatsing in de tijdlijn: Wanneer een onjuiste startdatum boring is geregistreerd. Bijvoorbeeld wanneer een gebeurtenis is geregistreerd als hebbende plaats gevonden in oktober, terwijl deze in werkelijkheid heeft plaats gevonden in augustus.

deleteRequest

De toevoeging van een boortraject verwijderd uit de tijdlijn. Wanneer een boortraject met de categorie: 'Zijtak'  is toegevoegd wat niet toegevoegd had moeten worden. De toevoeging van het boortraject wordt hiermee ongedaan gemaakt. 


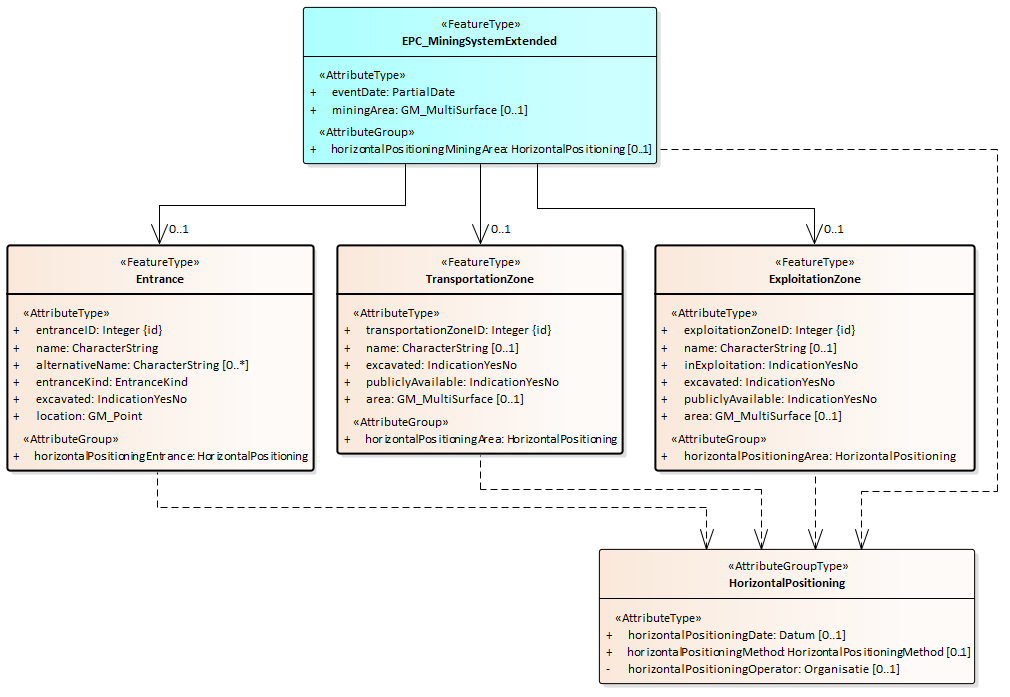
2.6.5. EPC_MiningSystemExtended

Dit brondocument wordt aangeboden wanneer een mijnstelsel na de eerste registratie wordt uitgebreid met een toegang, transportzone of ontginningszone. Als gevolg daarvan kan ook het gemijnde gebied van het mijnstelsel worden gewijzigd. 

2.6.5.1. Inhoud

Onderstaande figuur geeft een overzicht van de inhoud van het brondocument.

image2021-12-10_17-30-19.png

De gegevens zijn volledig gedefinieerd in de gegevenscatalogus. 

De volgende gegevens staan niet in het brondocument maar worden als transactiegegeven aangeleverd in het BRO-verzoek:

  • De broId (BRO-ID) van het aan te vullen MiningSystem (Mijnstelsel).

  • De deliveryAccountableParty (bronhouder) alleen als de bronhouder een ander is dan de dataleverancier;

  • De deliveryResponsibleParty (dataleverancier);

  • Het qualityRegime (kwaliteitsregime).

2.6.5.2. Aanvullende regels

De volgende aanvullende regels zijn van toepassing:

  • Het brondocument bevat één voorkomen van een Entrance (Toegang), TransportationZone (Transportzone) of ExploitationZone (Ontginningszone).

  • Het attribuut area (gebied) van een entiteit TransportationZone (Transportzone) moet aanwezig zijn als de entiteit TransportationZone (Transportzone) aanwezig is.

  • Het attribuut horizontalPositioningArea (bepaling gebied) van de entiteit TransportationZone (Transportzone) moet aanwezig zijn als ook het attribuut area (gebied) aanwezig is.

  • Het attribuut area (gebied) van een entiteit ExploitationZone (Ontginningszone) moet aanwezig zijn als de entiteit ExploitationZone (Ontginningszone) aanwezig is.

  • Het attribuut horizontalPositioningrea (bepaling gebied) van de entiteit ExploitationZone (Ontginningszone) moet aanwezig zijn als ook het attribuut area (gebied) aanwezig is.

  • Gemijnd gebied en bepaling gemijnd gebied van mijnstelsel altijd samen:

    • Het attribuut horizontalPositioningMiningArea (bepaling gemijnd gebied) van de entiteit MiningSystem (Mijnstelsel) moet aanwezig zijn als ook het attribuut miningArea (gemijnd gebied) aanwezig is.

    • Het attribuut miningArea (gemijnd gebied) van de entiteit MiningSystem (Mijnstelsel) moet aanwezig zijn als ook het attribuut horizontalPositioningMiningArea (bepaling gemijnd gebied) aanwezig is.

  • Chronologie van het attribuut eventDate (datum gebeurtenis) in de tijdlijn:

    • De waarde van het attribuut eventDate (datum gebeurtenis) in het brondocument moet gelijk zijn aan de in de LV-BRO geregistreerde waarde als het brondocument wordt aangeboden in een replaceRequest (vervangverzoek) of een deleteRequest (verwijderverzoek).

    • De waarde van het attribuut eventDate (datum gebeurtenisin het brondocument moet liggen op of na de date (datum) van de eerste gebeurtenis en voor de date (datum) van de meest recente gebeurtenis als het brondocument wordt aangeboden in een insertRequest (invoegverzoek).

    • De waarde van het attribuut eventDate (datum gebeurtenis) in het brondocument mag niet gelijk zijn aan de in de LV-BRO geregistreerde waarde als het brondocument wordt aangeboden in een moveRequest (verplaatsverzoek).

  • Ten minste één van de attributen horizontalPositioningDate (datum locatiebepaling), horizontalPositioningMethod (methode locatiebepaling) of horizontalPositioningOperator (uitvoerder locatiebepaling) van het gegevensgroeptype HorizontalPositioning (Locatiebepaling) moet aanwezig zijn.

  • Verder gelden de aanvullende regels zoals beschreven in de Handreiking aanleveren BRO-gegevens.

  • Verder gelden de regels zoals beschreven in de EPC gegevenscatalogus.

2.6.5.3. Af te leiden gegevens

De volgende gegevens worden afgeleid:

  • Gegevensgroep standardizedLocation (gestandeen aardiseerde locatie) van het type StandardizedLocation (Gestandaardiseerde locatie mijnstelsel) op basis van het attribuut miningArea (gemijnd gebied) in het brondocument als het attribuut miningArea (gemijnd gebied) aanwezig is.

  • Een gegevensgroep event (gebeurtenis) wordt toegevoegd aan de gegevensgroep constructionHistory (constructiegeschiedenis) met daarin:

    • Attribuut date (datum) wordt afgeleid van het atribuut eventDate (datum gebeurtenis) in het brondocument.

    • Attribuut name (naam) wordt afgeleid van de naam van het brondocument (zie de tabel in paragraaf Overzicht).

    • Attribuut constructionElementKind (soort constructie element):

      • krijgt de waarde 'toegang' als het feature Entrance (Toegang) aanwezig is.

      • krijgt de waarde 'transportzone' als het feature TransportationZone (Transportzone) aanwezig is.

      • krijgt de waarde 'ontginningszone' als het feature ExploitationZone (Ontginningszone) aanwezig is.

    • Attribuut identifier (identificatie):

      • wordt afgeleid van het attribuut entranceID (toegangsID) in het feature Entrance (Toegang) in het brondocument als het feature Entrance (Toegang) aanwezig is.

      • wordt afgeleid van het attribuut transportationZoneID (transportzoneID) in het feature TransportationZone (Transportzone) in het brondocument als het feature TransportationZone (Transportzone) aanwezig is.

      • wordt afgeleid van het attribuut exploitationZoneID (ontginningszoneID) in het feature ExploitationZone (Ontginningszone) in het brondocument als het feature ExploitationZone (Ontginningszone) aanwezig is.

    • Attribuut sourceDocument (brondocument) wordt gevuld met het aangeleverde brondocument.

2.6.5.4. Toelichting

Dit brondocument is bedoeld voor het toevoegen van een nieuw Entrance (Toegang), TransportationZone (Transportzone) en/of ExploitationZone (Ontginningszone).

Gebruik het brondocument EPC_MiningSystemChanged om gegevens van een bestaande Entrance (Toegang), TransportationZone (Transportzone) of ExploitationZone (Ontginningszone) te wijzigen naar aanleiding van een gebeurtenis in de werkelijkheid.

Gebruik een correctieverzoek om fouten in geregistreerde gegevens te corrigeren.

Toelichting op operaties bij brondocument EPC_MiningSystemExtended

registrationRequest

Een bestaand mijnstelsel aanvullen met een nieuwe toegang, transportzone of ontginningszone, uitgezonderd wanneer die wijziging heeft plaatsgevonden vóór de meest recente gebeurtenis bij dat mijnstelsel (zie onder operatie Invoegen).

replaceRequest

Een eerder aangeleverde aanvulling van een mijnstelsel corrigeren, uitgezonderd de datum waarop die wijziging heeft plaatsgevonden (zie onder operatie Verplaatsen).

insertRequest

Bij een bestaand mijnstelsel een nieuwe toegang, transportzone of ontginningszone invoegen in de tijdlijn van de geschiedenis van dat mijnstelsel na de gebeurtenis met de start van de registratie en vóór de meest recente gebeurtenis bij dat mijnstelsel.

moveRequest

Een eerder aangeleverde aanvulling van een mijnstelsel corrigeren wat betreft de datum waarop dat mijnstelsel is gewijzigd.

deleteRequest

Een eerder aangeleverde wijziging van een mijnstelsel ongedaan maken. De gegevens over de betreffende wijziging worden verwijderd uit de registratie ondergrond.


2.6.6. EPC_MiningSystemChanged

Dit brondocument wordt aangeboden wanneer naar aanleiding van een gebeurtenis in de werkelijkheid een mijnstelsel, na de initiële registratie, het gebied van een transport- of ontginningszone wordt uitgebreid, een toegang, transport- of ontginningszone gedeeltelijk of geheel is afgegraven, de ontginningsstatus van een ontginningszone wijzigt, of het gemijnde gebied van het mijnstelsel wijzigt.

2.6.6.1. Inhoud

Onderstaande figuur geeft een overzicht van de inhoud van het brondocument.

image2021-12-10_17-28-59.png

De gegevens zijn volledig gedefinieerd in de gegevenscatalogus. 

De volgende gegevens staan niet in het brondocument maar worden als transactiegegeven aangeleverd in het BRO-verzoek:

  • De broId (BRO-ID) van het aan te vullen MiningSystem (Mijnstelsel).

  • De deliveryAccountableParty (bronhouder) alleen als de bronhouder een ander is dan de dataleverancier;

  • De deliveryResponsibleParty (dataleverancier);

  • Het qualityRegime (kwaliteitsregime).

2.6.6.2. Aanvullende regels

De volgende aanvullende regels zijn van toepassing:

  • Het brondocument bevat of één voorkomen van een Entrance (Toegang), TransportationZone (Transportzone) of ExploitationZone (Ontginningszone), of de beide attributen miningArea (gemijnd gebied) en horizontalPositioningMiningArea (bepaling gemijnd gebied) van de entiteit MiningSystem (Mijnstelsel).

  • De beide attributen miningArea (gemijnd gebied) en horizontalPositioningMiningArea (bepaling gemijnd gebied) van de entiteit MiningSystem (Mijnstelsel) mogen aanwezig zijn in het brondocument in combinatie met een Entrance (Toegang), TransportationZone (Transportzone) of ExploitationZone (Ontginningszone).

  • Ten minste één van de attributen excavated (afgegraven) of area (gebied) van een entiteit TransportationZone (Transportzone) moet aanwezig zijn als de entiteit TransportationZone (Transportzone) aanwezig is.

  • Ten minste één van de attributen inExploitation (in ontginning), excavated (afgegraven) of area (gebied) van een entiteit ExploitationZone (Ontginningszone) moet aanwezig zijn als de entiteit ExploitationZone (Ontginningszone) aanwezig is.

  • Gemijnd gebied en bepaling gemijnd gebied van mijnstelsel altijd samen:

    • Het attribuut horizontalPositioningMiningArea (bepaling gemijnd gebied) van de entiteit MiningSystem (Mijnstelsel) moet aanwezig zijn als ook het attribuut miningArea (gemijnd gebied) aanwezig is.

    • Het attribuut miningArea (gemijnd gebied) van de entiteit MiningSystem (Mijnstelsel) moet aanwezig zijn als ook het attribuut horizontalPositioningMiningArea (bepaling gemijnd gebied) aanwezig is.

  • Gebied en bepaling gebied van transportzone altijd samen:

    • Het attribuut horizontalPositioningArea (bepaling gebied) van de entiteit TransportationZone (Transportzone) moet aanwezig zijn als ook het attribuut area (gebied) aanwezig is.

    • Het attribuut attribuut area (gebied) van de entiteit TransportationZone (Transportzone) moet aanwezig zijn als ook het attribuut horizontalPositioningArea (bepaling gebied) aanwezig is.

  • Gebied en bepaling gebied van ontginningszone altijd samen:

    • Het attribuut horizontalPositioningrea (bepaling gebied) van de entiteit ExploitationZone (Ontginningszone) moet aanwezig zijn als ook het attribuut area (gebied) aanwezig is.

    • Het attribuut attribuut area (gebied) van de entiteit ExploitationZone (Ontginningszone) moet aanwezig zijn als ook het attribuut horizontalPositioningArea (bepaling gebied) aanwezig is.

  • Ten minste één van de attributen horizontalPositioningDate (datum locatiebepaling), horizontalPositioningMethod (methode locatiebepaling) of horizontalPositioningOperator (uitvoerder locatiebepaling) van het gegevensgroeptype HorizontalPositioning (Locatiebepaling) moet aanwezig zijn.

  • Chronologie van het attribuut eventDate (datum gebeurtenis) in de tijdlijn:

    • De waarde van het attribuut eventDate (datum gebeurtenis) in het brondocument moet gelijk zijn aan de in de LV-BRO geregistreerde waarde als het brondocument wordt aangeboden in een replaceRequest (vervangverzoek) of een deleteRequest (verwijderverzoek).

    • De waarde van het attribuut eventDate (datum gebeurtenisin het brondocument moet liggen op of na de date (datum) van de eerste gebeurtenis en voor de date (datum) van de meest recente gebeurtenis als het brondocument wordt aangeboden in een insertRequest (invoegverzoek).

    • De waarde van het attribuut eventDate (datum gebeurtenis) in het brondocument mag niet gelijk zijn aan de in de LV-BRO geregistreerde waarde als het brondocument wordt aangeboden in een moveRequest (verplaatsverzoek).

  • Waarde van attribuut excavated (afgegraven) mag niet terug van ja naar nee:

    • Het attribuut excavated (afgegraven) van de entiteit Entrance (Toegang) mag niet wijzigen van ja naar nee.

    • Het attribuut excavated (afgegraven) van de entiteit TransportationZone (Transportzone) mag niet wijzigen van ja naar nee.

    • Het attribuut excavated (afgegraven) van de entiteit ExploitationZone (Ontginningszone) mag niet wijzigen van ja naar nee. 

  • Verder gelden de aanvullende regels zoals beschreven in de Handreiking aanleveren BRO-gegevens.

  • Verder gelden de regels zoals beschreven in de EPC gegevenscatalogus.

2.6.6.3. Af te leiden gegevens

De volgende gegevens worden afgeleid:

  • Gegevensgroep standardizedLocation (gestandaardiseerde locatie) van het type StandardizedLocation (Gestandaardiseerde locatie mijnstelsel) op basis van het attribuut miningArea (gemijnd gebied) in het brondocument als het attribuut miningArea (gemijnd gebied) aanwezig is.

  • Een gegevensgroep event (gebeurtenis) wordt toegevoegd aan de gegevensgroep constructionHistory (constructiegeschiedenis) met daarin:

    • Attribuut date (datum) wordt afgeleid van het atribuut eventDate (datum gebeurtenis) in het brondocument.

    • Attribuut name (naam) wordt afgeleid van de naam van het brondocument (zie de tabel in paragraaf Overzicht).

    • Attribuut constructionElementKind (soort constructie element):

      • krijgt de waarde 'toegang' als het feature Entrance (Toegang) aanwezig is.

      • krijgt de waarde 'transportzone' als het feature TransportationZone (Transportzone) aanwezig is.

      • krijgt de waarde 'ontginningszone' als het feature ExploitationZone (Ontginningszone) aanwezig is.

    • Attribuut identifier (identificatie):

      • wordt afgeleid van het attribuut entranceID (toegangsID) in het feature Entrance (Toegang) in het brondocument als het feature Entrance (Toegang) aanwezig is.

      • wordt afgeleid van het attribuut transportationZoneID (transportzoneID) in het feature TransportationZone (Transportzone) in het brondocument als het feature TransportationZone (Transportzone) aanwezig is.

      • wordt afgeleid van het attribuut exploitationZoneID (ontginningszoneID) in het feature ExploitationZone (Ontginningszone) in het brondocument als het feature ExploitationZone (Ontginningszone) aanwezig is.

    • Attribuut sourceDocument (brondocument) wordt gevuld met het aangeleverde brondocument.

2.6.6.4. Toelichting

Dit brondocument is bedoeld voor het wijzigen van gegevens van een bestaande Entrance (Toegang), TransportationZone (Transportzone) of ExploitationZone (Ontginningszone) naar aanleiding van een gebeurtenis in de werkelijkheid.

Gebruik het brondocument EPC_MiningSystemExtended om een nieuwe Entrance (Toegang), TransportationZone (Transportzone) of ExploitationZone (Ontginningszone) toe te voegen aan een mijnstelsel.

Gebruik een correctieverzoek om fouten in geregistreerde gegevens te corrigeren.

Toelichting op operaties bij brondocument EPC_MiningSystemChanged

registrationRequest

Het registreren van een wijziging van een bestaand mijnstelsel naar aanleiding van een gebeurtenis in de werkelijkheid, uitgezonderd wanneer die wijziging heeft plaatsgevonden vóór de meest recente gebeurtenis bij dat mijnstelsel (zie onder operatie Invoegen).

replaceRequest

Een eerder aangeleverde wijziging van een mijnstelsel corrigeren, uitgezonderd de datum waarop die wijziging heeft plaatsgevonden (zie onder operatie Verplaatsen).

insertRequest

Een wijziging van een mijnstelsel invoegen in de tijdlijn van de geschiedenis van dat mijnstelsel na de gebeurtenis met de start van de registratie en vóór de meest recente gebeurtenis bij dat mijnstelsel.

moveRequest

Een eerder aangeleverde wijziging van een mijnstelsel corrigeren wat betreft de datum waarop dat mijnstelsel is gewijzigd.

deleteRequest

Een eerder aangeleverde wijziging van een mijnstelsel ongedaan maken. De gegevens over de betreffende wijziging worden verwijderd uit de registratie ondergrond.


2.6.7. EPC_CavernContourChanged

Dit brondocument wordt aangeboden wanneer er na de eerste registratie van de zoutcaverne de holruimtecontour van een zoutcaverne is gewijzigd.

2.6.7.1. Inhoud

Onderstaande figuur geeft een overzicht van de inhoud van het brondocument.

image2021-11-25_11-2-34.png

De gegevens zijn volledig gedefinieerd in de gegevenscatalogus. 

De volgende gegevens staan niet in het brondocument maar worden als transactiegegeven aangeleverd in het BRO-verzoek:

  • De broId (BRO-ID) van de aan te vullen SaltCavern (Zoutcaverne).

  • De deliveryAccountableParty (bronhouder) alleen als de bronhouder een ander is dan de dataleverancier;

  • De deliveryResponsibleParty (dataleverancier);

  • Het qualityRegime (kwaliteitsregime).

2.6.7.2. Aanvullende regels

De volgende aanvullende regels zijn van toepassing:

  • Ten minste één van de attributen horizontalPositioningDate (datum locatiebepaling), horizontalPositioningMethod (methode locatiebepaling) of horizontalPositioningOperator (uitvoerder locatiebepaling) van het gegevensgroeptype HorizontalPositioning (Locatiebepaling) moet aanwezig zijn als de gegevensgroep horizontalPositioningCavernContour (bepaling holruimtecontour) aanwezig is.

  • Verder gelden de aanvullende regels zoals beschreven in de Handreiking aanleveren BRO-gegevens.

  • Verder gelden de regels zoals beschreven in de EPC gegevenscatalogus.

2.6.7.3. Af te leiden gegevens

De volgende gegevens worden afgeleid:

  • Gegevensgroep standardizedLocation (gestandaardiseerde locatie) van het type StandardizedLocationSaltCavern (Gestandaardiseerde locatie zoutcaverne) op basis van het attribuut cavernContour (holruimtecountour) in het brondocument.

  • Een gegevensgroep event (gebeurtenis) wordt toegevoegd aan de gegevensgroep constructionHistory (constructiegeschiedenis) met daarin:

    • Attribuut date (datum) wordt afgeleid van het attribuut eventDate (datum gebeurtenis) in het brondocument.

    • Attribuut name (naam) wordt afgeleid van de naam van het brondocument (zie de tabel in paragraaf Overzicht).

    • Attribuut constructionElementKind (soort constructie element) blijft afwezig.

    • Attribuut identifier (identificatie) blijft afwezig.

    • Attribuut sourceDocument (brondocument) wordt gevuld met het aangeleverde brondocument.

2.6.7.4. Toelichting
  • Als de gegevensgroep horizontalPositioningCavernContour (bepaling holruimtecontour) niet aanwezig is in het brondocument, dan betekent dit dat er voor de nieuwe holruimtecontour geen gegevens over de locatiebepaling bekend zijn.

Toelichting op operaties bij EPC_CavernContourChanged

registrationRequest

De holruimtecontour van een zoutcaverne wordt gewijzigd. (Een wijziging symboliseert de veranderbaarheid van de caverne.) 

replaceRequest

Een fout in de geregistreerde inhoud van een eerder geregistreerde toevoeging herstellen. Bijvoorbeeld wanneer een foutieve holruimtecontour is geregistreerd en deze moet worden hersteld.

insertRequest

Een holruimtecontour toevoegen in de tijdlijn, voor de meest recente gebeurtenis. Bijvoorbeeld wanneer de laatste geregistreerde gebeurtenis heeft plaatsgevonden in oktober, en dat daarvoor, in augustus er ook een meting van de holruimtecontour heeft plaatsgevonden.

moveRequest

Een verplaatsing in de tijdlijn: Wanneer een onjuiste datum is geregistreerd bij de gebeurtenis holruimtecontourGewijzigd. Bijvoorbeeld wanneer een gebeurtenis is geregistreerd als hebbende plaats gevonden in oktober, terwijl deze in werkelijkheid heeft plaats gevonden in augustus.

deleteRequest

De toevoeging van een holruimtecontour verwijderd uit de tijdlijn.  De toevoeging van de holruimtecontour wordt hiermee ongedaan gemaakt.  


2.6.8. EPC_OwnerChanged

Dit brondocument wordt aangeboden wanneer de eigenaar van een mijnbouwconstructie is gewijzigd.

2.6.8.1. Inhoud

Onderstaande figuur geeft een overzicht van de inhoud van het brondocument.

image2021-12-10_17-22-50.png

De gegevens zijn volledig gedefinieerd in de gegevenscatalogus. 

De volgende gegevens staan niet in het brondocument maar worden als transactiegegeven aangeleverd in het BRO-verzoek:

  • De broId (BRO-ID) van de betreffende mijnbouwconstructie.

  • De deliveryAccountableParty (bronhouder) alleen als de bronhouder een ander is dan de dataleverancier;

  • De deliveryResponsibleParty (dataleverancier);

  • Het qualityRegime (kwaliteitsregime).

2.6.8.2. Aanvullende regels

De volgende aanvullende regels zijn van toepassing:

  • Het attribuut eventDate (datum) mag alleen één van alle keuzevarianten van een PartialDate (Onvolledige datum) bevatten wanneer de Mijnbouwconstructie een Mijnstelsel is. In alle andere gevallen moet de eventDate (datum) de date (datum) keuzevariant bevatten. Zie de Handreiking aanleveren BRO-gegevens voor nadere details.

  • De waarde van het attribuut legalStatus (wettelijke status) in de BRO moet ten tijde van de waarde van het attribuut eventDate (datum gebeurtenis) in het brondocument gelijk zijn aan inGebruikMijnbouw als de mijnbouwconstructie een Borehole (boorgat) is.

  • Verder gelden de aanvullende regels zoals beschreven in de Handreiking aanleveren BRO-gegevens.

  • Verder gelden de regels zoals beschreven in de EPC gegevenscatalogus.

2.6.8.3. Af te leiden gegevens

De volgende gegevens worden afgeleid:

  • Een gegevensgroep event (gebeurtenis) wordt toegevoegd aan de gegevensgroep constructionHistory (constructiegeschiedenis) met daarin:

    • Attribuut date (datum) wordt afgeleid van het attribuut eventDate (datum gebeurtenis) in het brondocument.

    • Attribuut name (naam) wordt afgeleid van de naam van het brondocument (zie de tabel in paragraaf Overzicht).

    • Attribuut constructionElementKind (soort constructie element) blijft afwezig.

    • Attribuut identifier (identificatie) blijft afwezig.

    • Attribuut sourceDocument (brondocument) wordt gevuld met het aangeleverde brondocument.

2.6.8.4. Toelichting

Toelichting op operaties bij EPC_OwnerChanged

registrationRequest

In de werkelijkheid is het eigendom van de mijnbouwconstructie overgegaan naar een andere eigenaar. Deze gebeurtenis trad op op dezelfde dag of na de meest recente, geregistreerde gebeurtenis. De gebeurtenis wordt toegevoegd achteraan in de tijdlijn.

replaceRequest

Een fout in de gewijzigde eigenaar van de mijnbouwconstructie wordt hersteld. Wanneer de verkeerde eigenaar, anders dan de eerste eigenaar zoals geregistreerd in een brondocument EPC_StartRegistrationBorehole, EPC_StartRegistrationMiningSystem of EPC_StartRegistrationSaltCavern, is geregistreerd en deze fout moet worden hersteld.

insertRequest

In de werkelijkheid is het eigendom van de mijnbouwconstructie overgegaan naar een andere eigenaar. Deze gebeurtenis trad op voor de meest recente, geregistreerde gebeurtenis. De gebeurtenis wordt ingevoegd in de tijdlijn tussen de eerste en de meest recente gebeurtenis. Bijvoorbeeld wanneer voor de mijnbouwconstructie vanaf oktober een derde eigenaar is geregistreerd, maar dat is vergeten dat daarvoor, vanaf augustus tot okober, er een tweede eigenaar is geweest.

moveRequest

De gebeurtenis wordt verplaatst in de tijdlijn. Wanneer een onjuiste datum is geregistreerd waarop de eigenaar is gewijzigd (onjuiste eventDate (datum gebeurtenis)).

deleteRequest

De gebeurtenis wordt verwijderd uit de tijdlijn. Wanneer een mijnbouwconstructie niet van eigenaar had moeten wisselen. De wijziging in eigenaar van de mijnbouwconstructie wordt hiermee ongedaan gemaakt.


2.6.9. EPC_LegalStatusChanged

Dit brondocument wordt aangeboden wanneer de wettelijke status van een mijnbouwcontructie is gewijzigd. 

2.6.9.1. Inhoud

Onderstaande figuur geeft een overzicht van de inhoud van het brondocument.

image2021-12-10_17-25-10.png

De gegevens zijn volledig gedefinieerd in de gegevenscatalogus. 

De volgende gegevens staan niet in het brondocument maar worden als transactiegegeven aangeleverd in het BRO-verzoek:

  • De broId (BRO-ID) van de betreffende mijnbouwconstructie.

  • De deliveryAccountableParty (bronhouder) alleen als de bronhouder een ander is dan de dataleverancier;

  • De deliveryResponsibleParty (dataleverancier);

  • Het qualityRegime (kwaliteitsregime).

2.6.9.2. Aanvullende regels

De volgende aanvullende regels zijn van toepassing:

  • Het attribuut eventDate (datum) mag alleen één van alle keuzevarianten van een PartialDate (Onvolledige datum) bevatten wanneer de Mijnbouwconstructie een Mijnstelsel is. In alle andere gevallen moet de eventDate (datum) de date (datum) keuzevariant bevatten. Zie de Handreiking aanleveren BRO-gegevens voor nadere details.

  • De aanvullende regels zoals beschreven in de Handreiking aanleveren BRO-gegevens.

  • De regels zoals beschreven in de EPC gegevenscatalogus.

2.6.9.3. Af te leiden gegevens

De volgende gegevens worden afgeleid:

  • Een gegevensgroep event (gebeurtenis) wordt toegevoegd aan de gegevensgroep constructionHistory (constructiegeschiedenis) met daarin:

    • Attribuut date (datum) wordt afgeleid van het attribuut eventDate (datum gebeurtenis) in het brondocument.

    • Attribuut name (naam) wordt afgeleid van de naam van het brondocument (zie de tabel in paragraaf Overzicht).

    • Attribuut constructionElementKind (soort constructie element) blijft afwezig.

    • Attribuut identifier (identificatie) blijft afwezig.

    • Attribuut sourceDocument (brondocument) wordt gevuld met het aangeleverde brondocument.

2.6.9.4. Toelichting

Voor een SaltCavern (zoutcaverne) geldt dat naast het feit dat de legalStatus (wettelijke status) kan wijzigen van inGebruikMijnbouw naar buitenGebruikMijnbouw en andersom, zoals dit ook het geval is bij een Borehole (Boorgat) en een MiningSystem (Mijnstelsel), deze ook kan wijzigen van afwezig zijn naar InGebruikMijnbouw of BuitenGebruikMijnbouw (bij een Borehole (Boorgat) en een MiningSystem (Mijnstelsel) mag het attribuut legalStatus (wettelijke status) niet afwezig zijn).

Toelichting op operaties bij EPC_LegalStatusChanged

registrationRequest

In de werkelijkheid is de wettelijke status van een mijnbouwconstructie gewijzigd. Deze gebeurtenis trad op op dezelfde dag of na de meest recente, geregistreerde gebeurtenis. De gebeurtenis wordt toegevoegd achteraan in de tijdlijn.

replaceRequest

Een fout in de wettelijke status van de zoutcaverne wordt hersteld. Wanneer de verkeerde wettelijke status, anders dan de eerste wettelijke status zoals geregistreerd in het brondocument EPC_StartRegistrationSaltCavern, is geregistreerd en deze moet worden hersteld (bijvoorbeeld inGebruik vervangen door buitenGebruik).

Niet van toepassing voor boorgaten en mijnstelsels, waar de wettelijke status maar twee mogelijke waarden heeft. Bij deze mijnbouwconstructies kan een wijziging in wettelijke status, aangeleverd met dit brondocumentEPC_LegalStatusChanged, alleen worden verwijderd of verplaatst. 

insertRequest

Een wijziging wordt toegevoegd in de tijdlijn. Bijvoorbeeld wanneer in oktober voor de zoutcaverne een wettelijke status buitenGebruik is geregistreerd maar dat is vergeten dat daarvoor, vanaf augustus de wettelijke status inGebruik was. (Dit is alleen mogelijk als de wettelijke status zoals is aangeleverd in het brondocument EPC-StartRegistratieZoutcaverne afwezig is.) 

Niet van toepassing voor boorgaten en mijnstelsels, waar de wettelijke status maar twee mogelijke waarden heeft. Er is geen derde optie aanwezig die kan worden ingevoegd.

moveRequest

De gebeurtenis wordt verplaatst in de tijdlijn. Wanneer een onjuiste datum is geregistreerd waarop de wettelijke status is gewijzigd (onjuiste eventDate (datum gebeurtenis)).

deleteRequest

De gebeurtenis wordt verwijderd uit de tijdlijn. Wanneer een mijnbouwconstructie niet van wettelijke status had moeten wisselen. De wijziging in wettelijke status van de mijnbouwconstructie wordt hiermee ongedaan gemaakt.


2.6.10. EPC_EndRegistration

Dit brondocument wordt aangeboden wanneer een mijnbouwconstructie ophoudt te bestaan in de werkelijkheid. 

2.6.10.1. Inhoud

Onderstaande figuur geeft een overzicht van de inhoud van het brondocument.

image2022-11-28_13-3-29.png

De gegevens zijn volledig gedefinieerd in de gegevenscatalogus. 

De volgende gegevens staan niet in het brondocument maar worden als transactiegegeven aangeleverd in het BRO-verzoek:

  • De broId (BRO-ID) van de betreffende mijnbouwconstructie.

  • De deliveryAccountableParty (bronhouder) alleen als de bronhouder een ander is dan de dataleverancier;

  • De deliveryResponsibleParty (dataleverancier);

  • Het qualityRegime (kwaliteitsregime).

2.6.10.2. Aanvullende regels

De volgende aanvullende regels zijn van toepassing:

  • Het attribuut eventDate (datum) mag alleen één van alle keuzevarianten van een PartialDate (Onvolledige datum) bevatten wanneer de Mijnbouwconstructie een Mijnstelsel is. In alle andere gevallen moet de eventDate (datum) de date (datum) keuzevariant bevatten. Zie de Handreiking aanleveren BRO-gegevens voor nadere details.

  • Het attribuut excavated (afgegraven) mag alleen aanwezig zijn wanneer de mijnbouwconstructie geïdentificeerd door de broId (BRO-ID) een MiningSystem (Mijnstelsel) is.

  • De waarde van het attribuut excavated (afgegraven) moet gelijk zijn aan Ja wanneer de mijnbouwconstructie geïdentificeerd door de broId (BRO-ID) een MiningSystem (Mijnstelsel) is.

  • De waarde van het attribuut eventDate (datum gebeurtenis) in het brondocument moet liggen na (moet jonger zijn dan) de datum van het meest recente event (gebeurtenis).

  • De waarde van het attribuut legalStatus (wettelijke status) in de BRO moet ten tijde van de eventDate (datum gebeurtenis) in het brondocument gelijk zijn aan buitenGebruikMijnbouw.

  • Verder gelden de aanvullende regels zoals beschreven in de Handreiking aanleveren BRO-gegevens.

  • Verder gelden de regels zoals beschreven in de EPC gegevenscatalogus.

2.6.10.3. Af te leiden gegevens

De volgende gegevens worden afgeleid:

  • Gegevensgroep lifespan (levensduur) met daarin

    • Attribuut endDate (einddatum) wordt afgeleid van het atribuut eventDate (datum gebeurtenis) in het brondocument.

  • Een gegevensgroep event (gebeurtenis) wordt toegevoegd aan de gegevensgroep constructionHistory (constructiegeschiedenis) met daarin:

    • Attribuut date (datum) wordt afgeleid van het attribuut eventDate (datum gebeurtenis) in het brondocument.

    • Attribuut name (naam) wordt afgeleid van de naam van het brondocument (zie de tabel in paragraaf Overzicht).

    • Attribuut constructionElementKind (soort constructie element) blijft afwezig.

    • Attribuut identifier (identificatie) blijft afwezig.

    • Attribuut sourceDocument (brondocument) wordt gevuld met het aangeleverde brondocument.

2.6.10.4. Toelichting

Toelichting op operaties bij EPC_EndRegistration

registrationRequest

Het bestaan van de mijnbouwconstructie in de ondergrond wordt beëindigd. 

replaceRequest

Niet van toepassing.

insertRequest

Niet van toepassing.

moveRequest

De beeindiginig wordt verplaatst in de tijdlijn. Wanneer een onjuiste datum is geregistreerd waarop de mijnbouwconstructie ophoudt te bestaan (onjuiste eventDate (datum gebeurtenis)).

deleteRequest

De wijziging wordt verwijderd uit de tijdlijn. Wanneer een mijnbouwconstructie moet blijven voortbestaan in de ondergrond en de registratie niet had moeten worden beëindigd. De beëindiging wordt hiermee ongedaan gemaakt.


3. Voorbeeldberichten

3.1. Integrale XML-voorbeeldberichten

Integrale voorbeeldberichten zijn te vinden via deze link: EPC Voorbeeldberichten innamewebservice.

3.2. XML-code snippets

Voorbeelden van een aantal algemene stukken XML-code (code snippets) zijn te vinden in de Handreiking Afname BRO Gegevens.

4. Enumeraties

In de BRO wordt een onderscheid gemaakt tussen beheerde waardenlijsten en niet-beheerde waardenlijsten.

In de gegevenscatalogus en de XSD-bestanden noemen we een niet-beheerde waardenlijst een enumeratie. Bij een enumeratie staat de lijst met toegestane waarden vast en kan de lijst met toegestane waarden niet veranderd worden zonder aanpassingen in de gegevenscatalogus, de berichtdefinities (XSD-bestanden) en de software (voor het maken of verwerken van een bericht).

De onderstaande tabel geeft een overzicht van de GUF-specifieke enumeraties.

  • De eerste kolom bevat de Engelstalige naam van de enumeratie, zoals deze voorkomt in de XSD-bestanden.

  • De tweede kolom bevat de Nederlandstalige naam, zoals die voorkomt in de gegevenscatalogus.

  • De derde kolom bevat de toegestane waarden, die gebruikt mogen worden in een BRO-verzoek.

  • De vierde kolom bevat een omschrijving van de toegestane waarde.

Type

Naam

Waarde

Omschrijving

ConstructionElementKind

SoortConstructieElement

boortraject

Een aaneengesloten holte in de ondergrond die resulteert na het uitvoeren van een boring.



ontginningszone

Een gedeelte van een mijnstelsel waar delfstoffen zijn gewonnen.



toegang

Een gedeelte van een mijnstelsel bedoeld om fysieke toegang tot het mijnstelsel te verkrijgen.



transportzone

Een gedeelte van een mijnstelsel alleen bedoeld voor transportactiviteiten.

IndicationYesNo

IndicatieJaNee

ja




nee


IndicationYesNoUnknown

IndicatieJaNeeOnbekend

ja




nee




onbekend

Het is niet bekend of het gegeven een waarde ja of nee heeft.

QualityRegime

Kwaliteitsregime

IMBRO

Kwaliteitsregime waarbij de innamewebservice tijdens het verwerken van een innameverzoek de normale (strikte) regels hanteert, zoals gedefinieerd in de gegevenscatalogus.



IMBRO/A

Kwaliteitsregime waarbij de innamewebservice tijdens het verwerken van een innameverzoek andere (minder strenge) bedrijfsregels, toegestane waarden van codelijsten en/of domeinen van gegevens toepast dan onder het (normale) IMBRO kwaliteitsregime.


5. Codelijsten

In de BRO wordt een onderscheid gemaakt tussen beheerde waardenlijsten en niet-beheerde waardenlijsten.

In de gegevenscatalogus en de XSD-bestanden noemen we een beheerde waardenlijst een codelijst. Het domein van een codelijst is een uitbreidbare opsomming van toegestane waarden.

De onderstaande tabel geeft een overzicht van de EPC-specifieke codelijsten.

  • De eerste kolom bevat de Engelstalige naam van de codelijst, zoals deze voorkomt in de XSD-bestanden.

  • De tweede kolom bevat de Nederlandstalige naam, zoals die voorkomt in de gegevenscatalogus.

  • De derde kolom bevat de URN, die in een BRO-verzoek gebruikt moet worden bij het XML-attribuut codeSpace. Zie Codelist (Codelijst) en de voorbeeldberichten voor nadere informatie.

  • De vierde kolom bevat een link naar de REST-service, waarmee u de inhoud van een bepaalde codelijst kunt opvragen. Als resultaat ontvangt u dan een JSON-bericht met daarin alle waarden van de codelijst met de beschrijvingen.

Type

Naam

URN

Link

BoreholeSegmentCategory

BoortrajectCategorie

urn:bro:epc:BoreholeSegmentCategory

https://publiek.broservices.nl/bro/refcodes/v1/codes?domain=urn:bro:epc:BoreholeSegmentCategory

DeliveryContext

KaderAanlevering

urn:bro:epc:DeliveryContext

https://publiek.broservices.nl/bro/refcodes/v1/codes?domain=urn:bro:epc:DeliveryContext

EntranceKind

SoortToegang

urn:bro:epc:EntranceKind

https://publiek.broservices.nl/refcodes/v1/codes?domain=urn:bro:epc:EntranceKind

EventName

NaamGebeurtenis

urn:bro:epc:EventName

https://publiek.broservices.nl/refcodes/v1/codes?domain=urn:bro:epc:EventName

HorizontalPositioningMethod

MethodeLocatiebepaling

urn:bro:epc:HorizontalPositioningMethod

https://publiek.broservices.nl/refcodes/v1/codes?domain=urn:bro:epc:HorizontalPositioningMethod

LegalStatus

WettelijkeStatus

urn:bro:epc:LegalStatus

https://publiek.broservices.nl/refcodes/v1/codes?domain=urn:bro:epc:LegalStatus

LocalVerticalReferencePoint

LokaalVerticaalReferentiepunt

urn:bro:epc:LocalVerticalReferencePoint

https://publiek.broservices.nl/refcodes/v1/codes?domain=urn:bro:epc:LocalVerticalReferencePoint

MiningActivity

Boringdoel

urn:bro:epc:MiningActivity

https://publiek.broservices.nl/refcodes/v1/codes?domain=urn:bro:epc:MiningActivity

MiningMapKind

SoortMijnkaart

urn:bro:epc:MiningMapKind

https://publiek.broservices.nl/refcodes/v1/codes?domain=urn:bro:epc:MiningMapKind

MiningSystemKind

SoortMijnstelsel

urn:bro:epc:MiningSystemKind

https://publiek.broservices.nl/refcodes/v1/codes?domain=urn:bro:epc:MiningSystemKind

OriginalVerticalReferencePoint

OorspronkelijkVerticaalReferentiepunt

urn:bro:epc:OriginalVerticalReferencePoint

https://publiek.broservices.nl/refcodes/v1/codes?domain=urn:bro:epc:OriginalVerticalReferencePoint

VerticalDatum

VerticaalReferentievlak

urn:bro:epc:VerticalDatum

https://publiek.broservices.nl/refcodes/v1/codes?domain=urn:bro:epc:VerticalDatum