BRO Productomgeving

FRD Berichtencatalogus innamewebservice


Inleiding

Voorwoord

Betrouwbare en toegankelijke informatie over de samenstelling en opbouw van de ondergrond is van groot belang voor een dichtbevolkt land als Nederland. Het helpt overheden, bedrijven en burgers om op feiten gebaseerde beslissingen te nemen over het gebruik van de ondergrond, bijvoorbeeld in verband met bereikbaarheid, waterveiligheid, warmte- en koudeopslag, aardgasproductie en de winning van aardwarmte. Centrale registratie van gegevens voorkomt dat informatie dubbel moet worden ingewonnen.

Het verzamelen, beschikbaar stellen, en gebruiken van al deze informatie is sinds september 2015 wettelijk vastgelegd in de Basisregistratie Ondergrond (BRO). Op 1 januari 2018 is het eerste deel van de Wet BRO in werking getreden, op 1 januari 2020 het tweede deel, op 1 januari c.q. 1 juli 2021 het derde deel en op 1 januari c.q. 1 juli 2022 het vierde deel.

Omdat de BRO een onderdeel is van het Stelsel van Basisregistraties, zijn verplichtingen met betrekking tot aanlevering, gebruik, terugmelding en onderzoek in de werkprocessen van overheidsorganisaties opgenomen in de Wet BRO. De BRO-gegevens worden centraal geregistreerd in de Landelijke Voorziening BRO (LV-BRO).

In het document Handreiking Afname BRO Gegevens wordt beschreven via welke uitgiftekanalen BRO-gegevens geraadpleegd of gedownload kunnen worden en welke functionele en technische mogelijkheden deze kanalen bieden.

In het document Handreiking aanleveren BRO-gegevens kan men algemene informatie inwinnen over:

  • Hoe kun je een BRO-verzoek als een XML-bestand opstellen?

  • Hoe ziet zo'n XML-bestand er uit?

  • Hoe moet je te werk gaan als de gegevens in één keer beschikbaar komen dan wel beetje bij beetje in de loop der tijd?

  • Hoe kunnen verandering van waarden in de loop der tijd gemeld kunnen worden?

  • Hoe kun je een fout in de geregistreerde gegevens corrigeren?

Blijft over de vraag: met welke brondocumenten kunnen gegevens over een formatieweerstandonderzoek (FRD) aangeleverd of gecorrigeerd worden en welke andere FRD-specifieke informatie is er beschikbaar naast de algemene informatie in de Handreiking aanleveren BRO-gegevens?

Doelstelling

Dit document bevat FRD-specifieke informatie voor het aanleveren en corrigeren van gegevens over een formatieweerstandonderzoek. Hierbij gaat het met name over:

  • Welke FRD-specifieke brondocumenten zijn er als eenheid voor het aanleveren of corrigeren van gegevens?

  • Welke combinaties van brondocument en type correctieverzoek zijn toegestaan?

  • Welke FRD-specifieke aanvullende regels zijn er, naast de bedrijfsregels in de FRD-gegevenscatalogus en de algemene aanvullende regels in de Handreiking aanleveren BRO-gegevens?

  • Welke FRD-specifieke codelijsten zijn er en waar kunnen hun toegestane waarden geraadpleegd worden?

  • Is er een tabel waarmee een Engelstalige naam in de XML-bestanden kan worden omgezet naar de Nederlandstalige naam in de gegevenscatalogus?

Doelgroep

Doelgroep voor dit document zijn organisaties en personen, waaronder bestuursorganen en bedrijven, die opereren als bronhouder, gegevensleverancier of softwareleverancier en die betrokken zijn bij het opstellen van BRO-verzoeken. En die gegevens over een formatieweerstandonderzoek moeten aanleveren of hierover geregistreerde gegevens moeten corrigeren.

Samenhang met andere documentatie

De informatievoorziening over het aanleveren aan de BRO vindt plaats op 3 niveaus. Zie onderstaande figuur.

Failed to load the diagram preview image.

Authentication Required

Page ID: 26205392


  1. Het startpunt met algemene informatie over de BRO is de website www.basisregistratieondergrond.nl. Een stappenplan voor het verkrijgen van toegang tot het Bronhouderportaal is te vinden op https://basisregistratieondergrond.nl/inhoud-bro/aanleveren-opvragen/tools-tips/bronhouderportaal.

  2. Het tweede niveau is het Bronhouderportaal (https://www.bronhouderportaal-bro.nl/login), met rechtsonderaan een link naar de gebruikshandleiding (zie Handleiding bronhouderportaal).

  3. Het derde niveau is de BRO Productomgeving. Hier vindt u onder meer algemene informatie over het aanlever- en afnameproces, wijzigings- en versiebeheer en Q&A voor softwareleveranciers, maar ook specifieke informatie van de beschikbare types registrieobjecten zoals scopedocument, gegevenscatalogus en werkafspraken, storymap, berichtencatalogi voor inname en uitgifte, voorbeeldberichten voor inname en uitgifte.

Het verdient aanbeveling dat u zich eerst bekend maakt met de aangeven informatie uit de eerste 2 niveau's en het document Handreiking aanleveren BRO-gegevens in de BRO productomgeving.

Daarna kunt u zich verdiepen in de FRD-specifieke informatie in de BRO productomgeving, waaronder de FRD gegevenscatalogus en eventuele werkafspraken en in het bijzonder dit document, de FRD berichtencatalogus innamewebservice.

Leeswijzer

Hoofdstuk 2 bevat een beschrijving van de Brondocumenten, inclusief een overzicht met welke combinaties van brondocument en type correctieverzoek zijn toegestaan en de bijbehorende aanvullende regels.

Hoofdstuk 3 bevat enkele Scenario's voor het aanleveren van registratieverzoeken en correctieverzoeken.

Hoofdstuk 4 beschrijft enkele integrale Voorbeeldberichten (XML-bestanden).

Hoofdstuk 5 bevat een overzicht van de FRD-specifieke Codelijsten (beheerde waardelijsten) met een link naar de webpagina waar de lijst met toegestane waarden geraadpleegd kan worden.

Hoofdstuk 6 bevat een Vertaaltabel, waarmee de FRD-specifieke Engelstalige namen van onderdelen in de XSD en XML-bestanden kunnen worden omgezet in Nederlandstalige namen in de gegevenscatalogus.

Versiehistorie

Versie

Datum

Omschrijving

1.0

15-10-2021

Eerste versie.

1.1

09-11-2021

Locatie van codelijst StatusQualityControl gecorrigeerd.


Contactinformatie

Algemene informatie en documentatie over de BRO kunt u vinden op https://basisregistratieondergrond.nl/.

Heeft u een vraag over de BRO? Wij staan voor u klaar om u te helpen. Voor vragen, suggesties of opmerkingen kunt contact opnemen met de BRO Servicedesk via een mail naar support@broservicedesk.nl.

Of bel ons op telefoonnummer 088 - 8664 999. Wij zijn bereikbaar op werkdagen van 8.00 tot 17.00 uur.

Brondocumenten

Dit hoofdstuk definiëert de brondocumenten voor het starten, aanvullen en beëindigen van de registratie van een FRD. Dezelfde brondocumenten kunnen ook gebruikt worden om geregistreerde gegevens te corrigeren.

De entiteiten en attributen in dit document worden aangeduid met de Engelstalige namen, zoals die voorkomen in de XSD-bestanden (de formele berichtdefinities) en de XML-bestanden (met de BRO-verzoeken). Met behulp van de Vertaaltabel kunnen deze worden omgezet in de Nederlandstalige namen in de FRD-gegevenscatalogus.

Object met levensloop

Het formatieweerstandonderzoek is een object met een levensloop. De levensloop van een formatieweerstandonderzoek heeft een begin en een eind, en loopt gelijk met de periode waarin het (relatieve) saliniteitsgehalte van het grondwater wordt gemonitord. Een formatieweerstandonderzoek wordt gedurende de levensduur steeds aangevuld met nieuwe metingen en berekeningen, waarvan de gegevens geregistreerd moeten worden in de BRO. De registratie van gegevens van een formatieweerstandonderzoek is dus geen eenmalige gebeurtenis, maar een proces dat zo lang duurt als het formatieweerstandonderzoek plaats vindt. Gegevens worden vastgelegd in een tijdlijn naar aanleiding van een gebeurtenis in de werkelijkheid. FRD is een registratieobject zonder materiële geschiedenis. Wel worden er in de loop van de tijd aanvullingen aangeleverd. Daarnaast kunnen uiteraard correcties worden doorgegeven. Zie de Handreiking aanleveren BRO-gegevens voor een beschrijving van deze termen.

Een dataleverancier moet gegevens tijdig registreren (binnen 20 werkdagen, zie artikel 9 in de Wet bro). Het uitgangspunt is dat gegevens worden aangeleverd zo kort mogelijk nadat zij zijn geproduceerd. Bij objecten met een levensloop betekent tijdig ook in de juiste chronologische volgorde. Dat veronderstelt dat de processen bij de dataleverancier zo zijn ingericht dat ze aansluiten op de productie van gegevens.

De registratie wordt gestart zodra bekend is dat er een formatieweerstandonderzoek uitgevoerd zal worden in een zekere grondwatermonitoringbuis en binnen de context van één of meerdere kaders (kader aanlevering en monitoringdoel, zoals vastgelegd in de betreffende GMN grondwatermonitoringnetten). Daarna kan de registratie meerdere keren worden aangevuld met meetgegevens en de berekende schijnbare formatieweerstand. Uiteindelijk kan de registratie worden afgesloten, omdat het formatieweerstandonderzoek om formele, technische of beleidsmatige redenen is beëindigd.

Failed to load the diagram preview image.

Authentication Required

Page ID: 26205392


Gebeurtenissen

Naar aanleiding van een in de werkelijkheid opgetreden gebeurtenis worden de relevante gegevens aangeboden aan de BRO in de vorm van een brondocument. De eenheid van aanleveren is een brondocument; het is niet mogelijk individuele gegevens aan te leveren. Deze berichtencatalogus definieert de verzameling brondocumenten en beschrijft hun inhoud. De gegevens in de brondocumenten worden gedefinieerd in de gegevenscatalogus.

Bij het verwerken van een brondocument voegt de LV-BRO nieuwe gegevens toe aan de registratie. Daarbij moeten gegevens in chronologische volgorde worden aangeboden. Alhoewel nieuwe gegevens ontstaan naar aanleiding van een gebeurtenis in de werkelijkheid, bouwt de LV-BRO bij een FRD registratieobject geen ObjectHistory (Objectgeschiedenis) op met daarin een lijst van Events (Gebeurtenissen).

Correcties

Door middel van correcties is het mogelijk geregisteerde gegevens te vervangen, te verplaatsen op de tijdlijn of te verwijderen. Ook is het mogelijk vergeten gegevens in te voegen op de tijdlijn. Zie voor nadere details over de correctieverzoeken hoofdstuk 4 van de Handreiking aanleveren BRO-gegevens.

De eenheid van corrigeren is een brondocument; het is niet mogelijk individuele gegevens te corrigeren.

De te corrigeren gegevens worden geïdentificeerd door het broID (BRO-ID) van het registratieobject, eventueel in combinatie met de identificatie van het feature (object) binnen het registratieobject. Bijvoorbeeld broID (BRO-ID) en measurementConfigurationID (meetconfiguratie ID) in het geval van een MeasurementConfiguration (Meetconfiguratie). Of bijvoorbeeld broID (BRO-ID) en measurementDate (datum meting) in het geval van een GeoElectricMeasurement (Geo-ohmkabel meetmethode).

Verschillen tussen gegevenscatalogus enerzijds en brondocumenten en uitgiftedocumenten anderzijds

In verband met een efficiënte aanlevering van nieuwe gegevens en een eenvoudig mechanisme voor het corrigeren van geregistreerde gegevens zijn er twee verschillen aangebracht tussen de gegevensstructuur zoals beschreven in de gegevenscatalogus en de gegevensstructuur zoals gebruikt in de brondocumenten en uitgiftedocumenten.

Attribuut determinationType (soort bepaling).

In de FRD gegevenscatalogus is het attribuut determinationType (soort bepaling) opgenomen in het objecttype 'Bepaling formatieweerstand', met de intentie dat dit aangeleverd moet worden door de bronhouder of dataleverancier.

In de praktijk komt het voor dat de waarde van dit attribuut pas bekend is nadat de eerste meting is uitgevoerd. Daarom is het opgenomen in een separaat objecttype 'Bepaling formatieweerstand', met de gedachte dat de algemene gegevens van het formatieweerstandonderzoek aangeleverd kunnen worden tijdens het starten van de registratie.

Bij het aanvullen van de registratie met een meetmethode, moet daarbij de waarde van determinationType (soort bepaling) ook worden aangeleverd. Voor het aanvullen van de registratie leidt dit echter tot brondocumenten waarbij telkens en altijd dezelfde gegevens voor het objecttype 'Bepaling formatieweerstand' moeten worden aangeleverd.

image2021-10-13_11-41-27.png


Het inzicht dat de waarde van het attribuut determinationType (soort bepaling) kan worden afgeleid, zodra de gegevens over de eerste meting zijn aangeleverd, heeft geleid tot:

  • niet opnemen van het attribuut determinationType (soort bepaling) in de brondocumenten.

  • wel opnemen van het attribuut determinationType (soort bepaling) in de uitgiftedocumenten als afgeleid gegeven.

  • aanvullende regel bij de aanvulbrondocumenten voor het afleiden van een waarde voor het attribuut determinationType (soort bepaling).

  • aanvullende regel bij de aanvulbrondocumenten dat gegevens van volgende meetmethodes overeen moet komen met de afgeleide waarde van het attribuut determinationType (soort bepaling).

  • niet gebruiken van de entiteit 'Bepaling formatieweerstand' en het attribuut 'bepaling ID' in de brondocumenten en de uitgiftedocumenten.

image2021-10-12_9-53-1.png


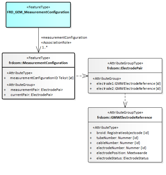
Hergebruik van de instrumentconfiguratie c.q. meetconfiguratie

In de FRD gegevenscatalogus vormen de instrumentconfiguratie c.q. de meetconfiguratie een onderdeel van de betreffende meetmethode. Bijvoorbeeld voor de elektromagnetische meetmethode:

image2021-10-12_9-55-15.png


Het inzicht dat deze gegevens een substantieel onderdeel vormen van de aan te leveren gegevens van een meetmethode en dat deze configuratiegegevens vaak langdurig hetzelfde zijn voor een gegeven meetpunt hebben geleid tot het separaat aanleveren van de configuratiegegevens. Samen met de aanpassing zoals beschreven in de vorige paragraaf houdt dit in dat de 2 meetmethodes en de 2 configuratiegegevens direct 'hangen' onder de algemene gegevens van een formatieweerstandonderzoek. Vanuit iedere individuele ElectromagneticMeasurement (Elektromagnetische meetmethode) wordt alleen een verwijzing opgenomen naar de gebruikte InstrumentConfiguration (Instrumentconfiguratiec.q. wordt vanuit iedere individuele GeoElectricMeasurementValue (Geo-ohmmeting meetwaarde) een verwijzing opgenomen naar de gebruikte MeasurementConfiguration (Meetconfiguratie).

image2021-10-13_11-53-26.png

Voor het aanleveren van deze 4 brokken gegevens zijn 4 brondocumenten gedefinieerd. Uiteraard zijn er aanvullende regels bij de aanvulbrondocumenten dat een verwijzing naar een configuratie alleen mag als de configuratiegegevens reeds aanwezig zijn in de LV-BRO (d.z.w. eerder zijn aangeleverd).

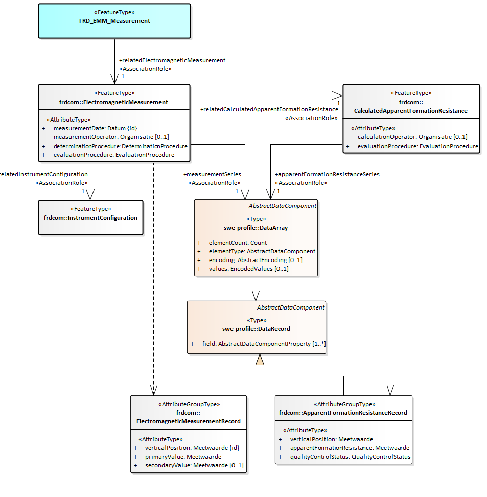
Meetreeksen

De FRD gegevenscatalogus definieert twee reeksen van gegevens als een meetreeks:

  • De Elektromagnetische meting meetreeks.

  • De Schijnbare formatieweerstand meetreeks.

Bijvoorbeeld de schijnbare formatieweerstand meetreeks:

image2021-10-20_16-30-56.png


Omdat het potentieel om een groot aantal waarden kan gaan, worden de waarden in de meetreeks niet uitgeleverd als XML-elementen, maar wordt er gebruikt gemaakt van een compacte codering volgens de SWE standaard (Sensor Web Enablement) van het OGC (Open Geospatial Consortium). De meetreeks is daarbij gemodelleerd als een swe:DataArray. De gemeten of bepaalde waarden van de grootheden worden gemodelleerd als een swe: DataRecord.

In het document Handreiking aanleveren BRO-gegevens wordt deze codering in algemene zin beschreven. Binnen de context van FRD is het van belang te weten dat de records met de grootheden zijn vastgelegd in het XML-bestand ElectromagneticMeasurementRecord.xml respectievelijk het XML-bestand ApparentFormationResistanceRecord.xml. Deze XML-bestanden kunnen gedownload worden vanaf dezelfde locatie als het XSD-bestand frdcommon.xsd (https://schema.broservices.nl/xsd/frdcommon).

image2021-10-20_16-21-47.png

Overzicht

Voor het aanbieden van (nieuwe of gecorrigeerde) gegevens kent de FRD-innameservice de volgende types brondocumenten:

Nederlandse naam

Omschrijving

FRD-StartRegistratie

Het brondocument wordt aangeboden wanneer er een nieuw formatieweerstandonderzoek wordt gestart. Het FRD kan alleen zonder bepalingen worden gestart.

FRD-EMM-Instrumentconfiguratie

Het brondocument wordt aangeboden wanneer een nieuwe instrumentconfiguratie voor elektromagnetische metingen beschikbaar komt en/of voor de eerste keer gebruikt gaat worden.

FRD-GOKM-Meetconfiguratie

Het brondocument wordt aangeboden wanneer een nieuwe meetconfiguratie voor geo-ohmkabel metingen beschikbaar komt en/of voor de eerste keer gebruikt gaat worden.

FRD-EMM-Meting

Het brondocument wordt aangeboden wanneer een nieuwe elektromagnetische meting is uitgevoerd.

FRD-GOKM-Meting

Het brondocument wordt aangeboden wanneer een nieuwe geo-ohmkabel meting is uitgevoerd.

FRD-Beeindiging

Het brondocument wordt aangeboden wanneer een formatieweerstandonderzoek wordt afgesloten. Het registratieobject kan niet meer worden aangevuld.

FRD_MetGeschiedenis

Het brondocument wordt aangeboden wanneer er een nieuw formatieweerstandonderzoek wordt gestart en er in één keer meerdere brondocumenten worden aangeleverd. De registratiestatus is met dit brondocument geregistreerd, aangevuld of voltooid, afhankelijk welke brondocumenten zijn opgenomen binnen het FRD_MetGeschiedenis brondocument.


Onderstaande tabel geeft per type brondocument weer wat de naam in een XML-bestand is en tot welke registratiestatus de verwerking ervan leidt.

Nederlandse naam

Naam in XML-bestand

Leidt tot registratiestatus

FRD-StartRegistratie

FRD_StartRegistration

Geregistreerd

FRD-EMM-Instrumentconfiguratie

FRD_EMM_InstrumentConfiguration

Aangevuld

FRD-GOKM-Meetconfiguratie

FRD_GEM_MeasurementConfiguration

Aangevuld

FRD-EMM-Meting

FRD_EMM_Measurement

Aangevuld

FRD-GOKM-Meting

FRD_GEM_Measurement

Aangevuld

FRD-Beeindiging

FRD_Closure

Voltooid

FRD_MetGeschiedenis

FRD_WithHistory

Geregistreerd, Aangevuld of Voltooid


Operaties

Onderstaande tabel geeft per type brondocument weer in welke registratieverzoeken en correctieverzoeken het brondocument kan worden aangeboden.

sourceDocument

Registreren

Corrigeren



Vervangen

Invoegen

Verplaatsen

Verwijderen

FRD-StartRegistratie

 √




FRD-EMM-Instrumentconfiguratie

 



FRD-GOKM-Meetconfiguratie

 



FRD-EMM-Meting

 

FRD-GOKM-Meting

 

 

 

 

 

FRD-Beeindiging

 




FRD_MetGeschiedenis






Inhoud brondocumenten

FRD_StartRegistration

Het brondocument wordt aangeboden wanneer er een nieuw formatieweerstandonderzoek wordt gestart. Het FRD kan alleen zonder bepalingen worden gestart. De registratiestatus is met dit brondocument geregistreerd.

Het starten van de registratie is een noodzakelijke eerste gebeurtenis, die FRD per registratieobject maar één keer kan en moet plaatsvinden. Daarom zijn de BRO-verzoeken insertRequest en deleteRequest niet van toepassing. Het BRO-verzoek moveRequest is ook niet van toepassing bij het FRD_StartRegistration brondocument, omdat dit brondocument geen datum informatie bevat. Het verwijderen van een registratieobject kan alleen door het registratieobject uit registratie te nemen. Neem hiervoor contact op met de BRO Servicedesk via een mail naar support@broservicedesk.nl.

Inhoud

Onderstaande figuur geeft een overzicht van de inhoud van het brondocument.

image2021-10-14_13-37-46.png

De gegevens zijn volledig gedefinieerd in de catalogus formatieweerstandonderzoek. 

De volgende gegevens staan niet in het brondocument maar worden als transactiegegeven aangeleverd in het BRO-verzoek:

  • De deliveryAccountableParty (bronhouder) alleen als de bronhouder een ander is dan de dataleverancier;

  • De deliveryResponsibleParty (dataleverancier);

  • Het qualityRegime (kwaliteitsregime).

  • De broId (BRO-ID). Bij aanleveren van een FRD_StartRegistration brondocument in een registratieverzoek wordt de broId (BRO-ID) niet aangeleverd; de LV-BRO genereert een unieke waarde voor dit gegeven. Bij aanleveren van dit brondocument in een correctieverzoek wordt de broId (BRO-ID) als transactiegegeven aangeleverd in het BRO-verzoek; het identificeert het registratieobject dat moet worden gecorrigeerd.

Aanvullende regels
  • Elk groundwaterMonitoringNet (gerelateerd grondwatermonitoringnet) moet wijzen naar een bestaand GroundwaterMonitoringNet (Grondwatermonitoringnet):

    • In de BRO moet een GMW GroundwaterMonitoringNet (Grondwatermonitoringnet) aanwezig zijn met een broId (BRO-ID) gelijk aan de broId (BRO-ID) van de GroundwaterMonitoringNet (Grondwatermonitoringnet) in het brondocument.

  • De groundwaterMonitoringTube (gerelateerde gromdwatermonitoringbuis) moet wijzen naar een bestaande MonitoringTube (GMW-Monitoringbuis):

    • In de BRO moet een GMW GroundwaterMonitoringWell (Grondwatermonitoringput) aanwezig zijn met een broId (BRO-ID) gelijk aan de broId (BRO-ID) van de MonitoringTube (GMW-Monitoringbuis) in het brondocument.

    • In de betreffende grondwatermonitoringput moet een MonitoringTube (Monitoringbuis) aanwezig zijn met een tubeNumber (buisnummer) gelijk aan het tubeNumber (buisnummer) van de MonitoringTube (GMW-Monitoringbuis) in het brondocument.

  • Verder gelden de aanvullende regels zoals beschreven in de Handreiking aanleveren BRO-gegevens.

  • Verder gelden de regels zoals beschreven in de FRD gegevenscatalogus.

Af te leiden gegevens

De volgende gegevens worden afgeleid:

  • Gegevensgroep RegistrationHistory (Registratiegeschiedenis).

FRD_EMM_InstrumentConfiguration

Het brondocument wordt aangeboden wanneer een nieuwe instrumentconfiguratie voor elektromagnetische metingen beschikbaar komt en/of voor de eerste keer gebruikt gaat worden. De registratiestatus is met dit brondocument aangevuld.

Inhoud

Onderstaande figuur geeft een overzicht van de inhoud van het brondocument.

image2021-10-14_14-2-2.png

De gegevens zijn volledig gedefinieerd in de catalogus formatieweerstandonderzoek. 

De volgende gegevens  staan niet in het brondocument maar worden wel aangeleverd in het bericht:

  • De broId (BRO-ID) van het registratieobject waar dit brondocument moet worden aangevuld of gecorrigeerd.

  • De deliveryAccountableParty (bronhouder) als de bronhouder een andere organisatie is dan de dataleverancier.

  • De deliveryResponsibleParty (dataleverancier).

  • Het qualityRegime (kwaliteitsregime).

Aanvullende regels
  • De waarde van gml:id van de InstrumentConfiguration (Instrumentconfiguratie) in het brondocument moet gelijk zijn aan de waarde van het attribuut instrumentConfigurationID (instrumentconfiguratie ID) in het brondocument.

  • De actuele waarde van het attribuut registrationStatus (registratiestatus) van de gegevensgroep RegistrationHistory (Registratiegeschiedenis) mag niet gelijk zijn aan 'voltooid' als dit brondocument wordt aangeboden met een registrationRequest (registratieverzoek).

  • Als het afgeleide attribuut determinationType (soort bepaling) aanwezig is, dan moet de waarde gelijk zijn aan 'elektromagnetischeBepaling'.

  • In de LV-BRO moet een InstrumentConfiguration (Instrumentconfiguratie) aanwezig zijn met de waarde van het attribuut instrumentConfigurationID (instrumentconfiguratie ID) in het brondocument als dit brondocument wordt aangeboden in een correctieverzoek.

  • Dit brondocument mag alleen worden aangeboden in een deleteRequest (verwijderverzoek) als er geen enkele ElectromagneticMeasurement (Elektromagnetische meetmethode) aanwezig is in de LV-BRO, die verwijst naar de InstrumentConfiguration (Instrumentconfiguratie) in het brondocument.

  • Het afgeleide attribuut determinationType (soort bepaling) wordt verwijderd als dit brondocument wordt aangeboden in een deleteRequest (verwijderverzoek) en de laatste InstrumentConfiguration (Instrumentconfiguratie) wordt verwijderd.

  • Verder gelden de aanvullende regels zoals beschreven in de Handreiking aanleveren BRO-gegevens.

  • Verder gelden de regels zoals beschreven in de FRD gegevenscatalogus.

Af te leiden gegevens

De volgende gegevens worden afgeleid:

  • Gegevensgroep RegistrationHistory (Registratiegeschiedenis) wordt bijgewerkt;

  • Het attribuut determinationType (soort bepaling) krijgt de waarde 'elektromagnetischeBepalingals dit brondocument wordt aangeboden met een registrationRequest (registratieverzoek).

FRD_GEM_MeasurementConfiguration

Het brondocument wordt aangeboden wanneer een nieuwe meetconfiguratie voor geo-ohmkabel metingen beschikbaar komt en/of voor de eerste keer gebruikt gaat worden. De registratiestatus is met dit brondocument aangevuld.

Inhoud

Onderstaande figuur geeft een overzicht van de inhoud van het brondocument.

image2021-10-14_14-2-32.png

De gegevens zijn volledig gedefinieerd in de catalogus formatieweerstandonderzoek. 

De volgende gegevens  staan niet in het brondocument maar worden wel aangeleverd in het bericht:

  • De broId (BRO-ID) van het registratieobject waar dit brondocument moet worden aangevuld of gecorrigeerd.

  • De deliveryAccountableParty (bronhouder) als de bronhouder een andere organisatie is dan de dataleverancier.

  • De deliveryResponsibleParty (dataleverancier).

  • Het qualityRegime (kwaliteitsregime).

Aanvullende regels
  • De waarde van gml:id van de MeasurementConfiguration (Meetconfiguratie) in het brondocument moet gelijk zijn aan de waarde van het attribuut measurementConfigurationID (meetconfiguratie ID) in het brondocument.

  • De actuele waarde van het attribuut registrationStatus (registratiestatus) van de gegevensgroep RegistrationHistory (Registratiegeschiedenis) mag niet gelijk zijn aan 'voltooid' als dit brondocument wordt aangeboden met een registrationRequest (registratieverzoek).

  • Als het afgeleide attribuut determinationType (soort bepaling) aanwezig is, dan moet de waarde gelijk zijn aan 'geoohmkabelBepaling'.

  • In de LV-BRO moet een MeasurementConfiguration (Meetconfiguratie) aanwezig zijn met de waarde van het attribuut measurementConfigurationID (meetconfiguratie ID) in het brondocument als dit brondocument wordt aangeboden in een correctieverzoek.

  • Dit brondocument mag alleen worden aangeboden in een deleteRequest (verwijderverzoek) als er geen enkele GeoElectricMeasurementValue (Geo-ohmmeting meetwaarde) aanwezig is in de LV-BRO, die verwijst naar de MeasurementConfiguration (Meetconfiguratie) in het brondocument.

  • Het afgeleide attribuut determinationType (soort bepaling) wordt verwijderd als dit brondocument wordt aangeboden in een deleteRequest (verwijderverzoek) en de laatste MeasurementConfiguration (Meetconfiguratie) wordt verwijderd.

  • Verder gelden de aanvullende regels zoals beschreven in de Handreiking aanleveren BRO-gegevens.

  • Verder gelden de regels zoals beschreven in de FRD gegevenscatalogus.

Af te leiden gegevens

De volgende gegevens worden afgeleid:

  • Gegevensgroep RegistrationHistory (Registratiegeschiedenis) wordt bijgewerkt;

  • Het attribuut determinationType (soort bepaling) krijgt de waarde 'geoohmkabelBepalingals dit brondocument wordt aangeboden met een registrationRequest (registratieverzoek)

FRD_EMM_Measurement

Het brondocument wordt aangeboden wanneer een nieuwe elektromagnetische meting is uitgevoerd. De registratiestatus is met dit brondocument aangevuld.

Inhoud

Onderstaande figuur geeft een overzicht van de inhoud van het brondocument.

image2021-10-20_16-13-19.png

De gegevens zijn volledig gedefinieerd in de catalogus formatieweerstandonderzoek. 

De volgende gegevens  staan niet in het brondocument maar worden wel aangeleverd in het bericht:

  • De broId (BRO-ID) van het registratieobject waar dit brondocument moet worden aangevuld of gecorrigeerd.

  • De deliveryAccountableParty (bronhouder) als de bronhouder een andere organisatie is dan de dataleverancier.

  • De deliveryResponsibleParty (dataleverancier).

  • Het qualityRegime (kwaliteitsregime).

Aanvullende regels
  • Het attribuut measurementOperator (uitvoerder meting) moet aanwezig zijn in het brondocument FRD_EMM_Measurement.

  • Het attribuut calculationOperator (uitvoerder berekening) moet aanwezig zijn in het brondocument FRD_EMM_Measurement.

  • De actuele waarde van het attribuut registrationStatus (registratiestatus) van de gegevensgroep RegistrationHistory (Registratiegeschiedenis) mag niet gelijk zijn aan 'voltooid' als dit brondocument wordt aangeboden met een registrationRequest (registratieverzoek).

  • Het afgeleide attribuut determinationType (soort bepaling) moet aanwezig zijn en de waarde moet gelijk zijn aan 'elektromagnetischeBepaling'.

  • De waarde van het attribuut measurementDate (datum meting) moet liggen na de waarde van het attribuut researchLastDate (datum recentste meting) als dit brondocument wordt aangeboden in een registrationRequest (registratieverzoek) en het afgeleide attribuut researchLastDate (datum recentste meting) aanwezig is.

  • In de LV-BRO moet een ElectromagneticMeasurement (Elektromagnetische meetmethode) aanwezig zijn met de waarde van het attribuut measurementDate (datum meting) in het brondocument als dit brondocument wordt aangeboden in een correctieverzoek.

  • In de LV-BRO moet een InstrumentConfiguration (Instrumentconfiguratie) aanwezig zijn waarvan de waarde van het attribuut instrumentConfigurationID (instrumentconfiguratie ID) gelijk is aan de waarde van xlink:href van de relatedInstrumentConfiguration (gerelateerde instrumentconfiguratie) in het brondocument.

  • Verder gelden de aanvullende regels zoals beschreven in de Handreiking aanleveren BRO-gegevens.

  • Verder gelden de regels zoals beschreven in de FRD gegevenscatalogus

Af te leiden gegevens

De volgende gegevens worden afgeleid:

  • Gegevensgroep RegistrationHistory (Registratiegeschiedenis) wordt bijgewerkt;

  • Attribuut researchFirstDate (datum eerste meting), zie de FRD gegevenscatalogus;

  • Attribuut researchLastDate (datum recentste meting), zie de FRD gegevenscatalogus.

FRD_GEM_Measurement

Het brondocument wordt aangeboden wanneer een nieuwe geo-ohmkabel meting is uitgevoerd. De registratiestatus is met dit brondocument aangevuld.

Inhoud

Onderstaande figuur geeft een overzicht van de inhoud van het brondocument.

image2021-10-20_16-5-23.png

De gegevens zijn volledig gedefinieerd in de catalogus formatieweerstandonderzoek. 

De volgende gegevens  staan niet in het brondocument maar worden wel aangeleverd in het bericht:

  • De broId (BRO-ID) van het registratieobject waar dit brondocument moet worden aangevuld of gecorrigeerd.

  • De deliveryAccountableParty (bronhouder) als de bronhouder een andere organisatie is dan de dataleverancier.

  • De deliveryResponsibleParty (dataleverancier).

  • Het qualityRegime (kwaliteitsregime).

Aanvullende regels
  • Het attribuut measurementOperator (uitvoerder meting) moet aanwezig zijn in het brondocument FRD_GEM_Measurement.

  • Het attribuut calculationOperator (uitvoerder berekening) moet aanwezig zijn in het brondocument FRD_GEM_Measurement.

  • De actuele waarde van het attribuut registrationStatus (registratiestatus) van de gegevensgroep RegistrationHistory (Registratiegeschiedenis) mag niet gelijk zijn aan 'voltooid' als dit brondocument wordt aangeboden met een registrationRequest (registratieverzoek).

  • Het afgeleide attribuut determinationType (soort bepaling) moet aanwezig zijn en de waarde moet gelijk zijn aan 'geoohmkabelBepaling'.

  • De waarde van het attribuut measurementDate (datum meting) moet liggen na de waarde van het attribuut researchLastDate (datum recentste meting) als dit brondocument wordt aangeboden met een registrationRequest (registratieverzoek) en het afgeleide attribuut researchLastDate (datum recentste meting) aanwezig is.

  • In de LV-BRO moet een GeoElectricMeasurementValue (Geo-ohmmeting meetwaarde) aanwezig zijn met de waarde van het attribuut measurementDate (datum meting) in het brondocument als dit brondocument wordt aangeboden in een correctieverzoek.

  • In de LV-BRO moet een MeasurementConfiguration (Meetconfiguratie) aanwezig zijn waarvan de waarde van het attribuut measurementConfigurationID (meetconfiguratie ID) gelijk is aan de waarde van xlink:href van de relatedMeasurementConfiguration (gerelateerde meetconfiguratie) in het brondocument.

  • Verder gelden de aanvullende regels zoals beschreven in de Handreiking aanleveren BRO-gegevens.

  • Verder gelden de regels zoals beschreven in de FRD gegevenscatalogus.

Af te leiden gegevens

De volgende gegevens worden afgeleid:

  • Gegevensgroep RegistrationHistory (Registratiegeschiedenis) wordt bijgewerkt;

  • Attribuut researchFirstDate (datum eerste meting), zie de FRD gegevenscatalogus;

  • Attribuut researchLastDate (datum recentste meting), zie de FRD gegevenscatalogus.

FRD_Closure

Het brondocument wordt aangeboden wanneer een formatieweerstandonderzoek wordt afgesloten. De registratiestatus is met dit brondocument voltooid en het registratieobject kan niet meer worden aangevuld.

Inhoud

Onderstaande figuur geeft een overzicht van de inhoud van het brondocument.

image2021-10-14_14-20-30.png


Brondocument FRD_Closure heeft feitelijk geen inhoud.

De volgende gegevens  staan niet in het brondocument maar worden wel aangeleverd in het bericht:

  • De broId (BRO-ID) van het registratieobject waarvan de registratie moet worden voltooid.

  • De deliveryAccountableParty (bronhouder) als de bronhouder een andere organisatie is dan de dataleverancier.

  • De deliveryResponsibleParty (dataleverancier).

  • Het qualityRegime (kwaliteitsregime).

Aanvullende regels
Af te leiden gegevens

De volgende gegevens worden afgeleid:

  • Gegevensgroep RegistrationHistory (Registratiegeschiedenis) wordt bijgewerkt;

FRD_WithHistory

Het brondocument wordt aangeboden wanneer er een nieuw formatieweerstandonderzoek wordt gestart en er in één keer meerdere brondocumenten worden aangeleverd. De registratiestatus is met dit brondocument geregistreerd, aangevuld of voltooid, afhankelijk welke brondocumenten zijn opgenomen binnen het FRD_MetGeschiedenis brondocument.

Inhoud

Onderstaande figuur geeft een overzicht van de inhoud van het brondocument.

image2021-10-14_14-22-20.png


Het brondocument bevat een FRD_StartRegistration brondocument, optioneel een aantal aanvullingen en optioneel een FRD_Closure brondocument. Ieder van de aanvullingen is één van de vier brondocumenten FRD_EMM_InstrumentConfiguration, FRD_GEM_MeasurementConfiguration, FRD_EMM_Measurement of FRD_GEM_Measurement.

De volgende gegevens  staan niet in het brondocument maar worden wel aangeleverd in het bericht:

  • De deliveryAccountableParty (bronhouder) als de bronhouder een andere organisatie is dan de dataleverancier.

  • De deliveryResponsibleParty (dataleverancier).

  • Het qualityRegime (kwaliteitsregime).

Aanvullende regels

Zie de overige FRD brondocumenten.

Het brondocument FRD_WithHistory kan niet gecorrigeerd worden. De erin opgenomen brondocumenten kunnen wel separaat gecorrigeerd worden.

Scenario's

Dit hoofdstuk beschrijft enkele mogelijke scenario's voor het aanleveren van gegevens.

formatieweerstandonderzoek uitgevoerd volgens één GOKM meetconfiguratie

  1. Inrichting
    Een bevoegd gezag besluit dat met ingang van 01-01-2021 een formatieweerstandonderzoek uitgevoerd moet gaan worden in 3 bestaande putten. Daartoe wordt een grondwatermonitoringnet opgesteld, waarin het kader aanlevering, het monitroringdoel en de drie betrokken meetpunten (met verwijzing naar de monitoringbuizen in de grondwatermonitoringputten) zijn opgenomen. Vervolgens worden de registraties van de 3 formatieweerstandonderzoeken gestart.

    In de praktijk zullen de drie grondwatermontioringputten al geregistreerd zijn in de LV-BRO. In de onderstaande lijst met aan te bieden brondocumenten zijn deze voor de volledigheid toch opgenomen.

    1. GMW_Construction (NITG_code = B00C0001, 2 buizen)

    2. GMW_Construction (NITG_code = B00D0001, 1 buis)

    3. GMW_Construction (NITG_code = B00D0002, 1 buis)

    4. GMN_StartRegistration (startDateMonitoring = 01-01-20221; deliveryContext = kaderrichtlijnWater; monitoringPurpose = strategischBeheerKwantiteitRegionaal; measuringPoint 1 = put B00C0001, buis 2; measuringPoint 2 = put B00D0001, buis 1; measuringPoint 3 = put B00D0002, buis 1)

    5. FRD_StartRegistration (groundwaterMonitoringNet 1 = net 1; groundwaterMonitoringTube = put B00C0001, buis 2)

    6. FRD_StartRegistration (groundwaterMonitoringNet 1 = net 1; groundwaterMonitoringTube = put B00D0001, buis 1)

    7. FRD_StartRegistration (groundwaterMonitoringNet 1 = net 1; groundwaterMonitoringTube = put B00D0002, buis 1)

  2. Eerste meting
    Op 18-01-2021 wordt de eerste meting utigevoerd. De uitvoerende organisatie, tevens dataleverancier, plaatst de onderstaande brondocumenten in registratieverzoeken in één (of twee) levering(en) in het bronhouderportaal, één met de meetconfiguratie en één met de daadwerkelijke meetresultaten en de berekende schijnbare weerstand. Het tweede bericht bevat een verwijzing (measurementConfigurationID) naar de meetconfiguratie in het eerste bericht. De bronhouder zorgt ervoor dat de levering(en) binnen 20 dagen na beschikbaar komen van de gegevens (uiterlijk 06-02-2021) worden doorgeleverd vanuit het bronhouderportaal naar de LV-BRO.

    1. FRD_GEM_MeasurementConfiguration (measurementConfigurationID = mc_0001)

    2. FRD_GEM_Measurement (measurementDate = 18-01-2021; relatedMeasurementConfiguration =mc_0001)

  3. Vervolg meting volgens dezelfde meetconfiguratie
    Een maand later volgt een tweede meting. Deze wordt aangeleverd met een verwijzing (measurementConfigurationID) naar de meetconfiguratie aangeleverd in stap 2.

    1. FRD_GEM_Measurement (measurementDate = 16-02-2021; relatedMeasurementConfiguration =mc_0001)

De relevante FRD-brondocumenten op een tijdlijn, met pijlen voor de verwijzingen vanuit een meting naar de gebruikte configuratie.

Failed to load the diagram preview image.

Authentication Required

Page ID: 26205392


formatieweerstandonderzoek uitgevoerd volgens twee verschillende EMM instrumentconfiguraties

  1. Inrichting
    Een bevoegd gezag besluit dat met ingang van 01-07-2021 een formatieweerstandonderzoek uitgevoerd moet gaan worden in 3 bestaande putten. Daartoe wordt een grondwatermontioringnet opgesteld, waarin het kader aanlevering, het monitoringdoel en de drie betrokken meetpunten (met verwijzing naar de monitoringbuizen in de grondwatermonitoringputten) zijn opgenomen. Vervolgens worden de registraties van de 3 formatieweerstandonderzoeken gestart.

    In deze stap worden dezelfde types brondocumenten aangeboden als bij scenario 1.

    1. GMW_Construction (NITG_code = B00C0001, 2 buizen)

    2. GMW_Construction (NITG_code = B00D0001, 1 buis)

    3. GMW_Construction (NITG_code = B00D0002, 1 buis)

    4. GMN_StartRegistration (startDateMonitoring = 01-01-20221; deliveryContext = kaderrichtlijnWater; monitoringPurpose = strategischBeheerKwantiteitRegionaal; measuringPoint 1 = put B00C0001, buis 2; measuringPoint 2 = put B00D0001, buis 1; measuringPoint 3 = put B00D0002, buis 1)

    5. FRD_StartRegistration (groundwaterMonitoringNet 1 = net 1; groundwaterMonitoringTube = put B00C0001, buis 2)

    6. FRD_StartRegistration (groundwaterMonitoringNet 1 = net 1; groundwaterMonitoringTube = put B00D0001, buis 1)

    7. FRD_StartRegistration (groundwaterMonitoringNet 1 = net 1; groundwaterMonitoringTube = put B00D0002, buis 1)

  2. Eerste meting
    Op 06-07-2021 wordt de eerste meting uitgevoerd. De uitvoerende organisatie, tevens dataleverancier, plaatst de onderstaande brondocumenten in registratieverzoeken in één (of twee) levering(en) in het bronhouderportaal, één met de instrumentconfiguratie en één met de daadwerkelijke meetresultaten en de berekende schijnbare weerstand. Het tweede brondocument bevat een verwijzing (instrumentConfigurationID) naar de instrumentconfiguratie in het eerste brondocument. De bronhouder zorgt ervoor dat de levering(en) binnen 20 dagen na beschikbaar komen van de gegevens (uiterlijk 25-07-2021) worden doorgeleverd vanuit het bronhouderportaal naar de LV-BRO.

    1. FRD_EMM_InstrumentConfiguration (instrumentConfigurationID = ic_0001)

    2. FRD_EMM_Measurement (measurementDate = 06-07-2021; relatedInstrumentConfiguration =ic_0001)

  3. Vervolgmeting, volgens dezelfde instrumentconfiguratie
    Een maand later volgt een tweede meting. Deze wordt aangeleverd met een verwijzing (instrumentConfigurationID) naar de instrumentconfiguratie aangeleverd in stap 2.

    1. FRD_EMM_Measurement (measurementDate = 05-08-2021; relatedInstrumentConfiguration =ic_0001)

  4. Derde meting, volgens een andere instrumentconfiguratie
    In de derde maand volgt een derde meting, nu onder gebruikmaking van een andere instrumentconfiguratie. De uitvoerende organisatie stelt twee brondocumenten op, één voor de tweede instrumentconfiguratie en één voor de derde meting, en plaatst deze in het bronhouderportaal. Het brondocument met de derde meting bevat een verwijzing (instrumentConfigurationID) naar de tweede instrumentconfiguratie.

    1. FRD_EMM_InstrumentConfiguration (instrumentConfigurationID = ic_0002)

    2. FRD_EMM_Measurement (measurementDate = 05-09-2021; relatedInstrumentConfiguration =ic_0002)

De relevante FRD-brondocumenten op een tijdlijn, met pijlen voor de verwijzingen vanuit een meting naar de gebruikte configuratie.

Failed to load the diagram preview image.

Authentication Required

Page ID: 26205392


Archiefgegevens van een lopend formatieweerstandonderzoek, tot op heden uitgevoerd volgens twee verschillende EMM instrumentconfiguraties

Dit scenario is gebaseerd op scenario 2, alleen gaat het nu om bestaande gegevens die bulk in één keer aangeleverd worden. In dit geval wordt er gebruik gemaakt van het brondocument FRD_WithHistory, waarin zijn opgenomen de individuele brondocumenten uit scenario 2. Daarnaast besluit de dataleverancier eerst alle gebruikte instrumentconfiguraties op te nemen als aanvulling en daarna alle metingen. Uiteraard zijn de metingen chronologisch gesorteerd. Het closure brondocument ontbreekt, omdat het in dit scenario gaat om een lopend onderzoek, waarvoor dus nog aanvullende metingen beschikbaar zullen komen.

  1. startRegistration = FRD_StartRegistration (groundwaterMonitoringNet 1 = net 1; groundwaterMonitoringTube = put B00C0001, buis 2)

  2. addition 1 = FRD_EMM_InstrumentConfiguration (instrumentConfigurationID = ic_0001)

  3. addition 2 = FRD_EMM_InstrumentConfiguration (instrumentConfigurationID = ic_0002)

  4. addition 3 = FRD_EMM_Measurement (measurementDate = 06-07-2021; relatedInstrumentConfiguration =ic_0001)

  5. addition 4 = FRD_EMM_Measurement (measurementDate = 05-08-2021; relatedInstrumentConfiguration =ic_0001)

  6. addition 5 = FRD_EMM_Measurement (measurementDate = 05-09-2021; relatedInstrumentConfiguration =ic_0002)

Grafische weergave van de inhoud van dit 'alles in één'- brondocument, met pijlen voor de verwijzingen vanuit een meting naar de gebruikte configuratie:

Failed to load the diagram preview image.

Authentication Required

Page ID: 26205392


Voorbeeldberichten

Integrale XML-voorbeeldberichten

Integrale voorbeeldberichten zijn te vinden via de link op de pagina formatieweerstandonderzoek (FRD)

In onderstaande tabel staat hoe de voorbeeldberichten kunnen dienen als template voor de berichten beschreven in het hoofdstuk met FRD Berichtencatalogus innamewebservice | id (release 1.8_Q3_2022)FRDBerichtencatalogusinnamewebservice scenario's

Voorbeeldbericht

Te gebruiken als template voor bericht x in stap C van scenario A.B

10_FRD_StartRegistration.xml

3.1.1.e; 3.1.1.f; 3.1.1.g; 3.2.1.e; 3.2.1.f; 3.2.1.g

11_FRD_GEM_MeasurementConfiguration.xml

3.1.2.a

12_FRD_GEM_Measurement.xml

3.1.2.b; 3.1.3.a

13_FRD_EMM_InstrumentConfiguration.xml

3.2.2.a; 3.2.4.a

14_FRD_EMM_Measurement.xml

3.2.2.b; 3.2.3.a; 3.2.4.b

15_FRD_Closure.xml

-

16_FRD_WithHistory_GEM.xml

-

17_FRD_WithHistory_EMM.xml

3.3


XML-code snippets

Voorbeelden van een aantal algemene stukken XML-code (code snippets) zijn te vinden in het document Handreiking aanleveren BRO-gegevens

De volgende paragrafen bevatten enkele stukken XML-code die specifiek zijn voor FRD.

ApparentFormationResistanceSeries

De FRD gegevenscatalogus definieert de ApparentFormationResistanceSeries (Schijnbare formatieweerstand meetreeks) als een meetreeks. Daarbij worden voor bepaalde verticale posities de schijnbare formatieweerstand berekend en de status kwaliteitscontrole vastgesteld.

Omdat het potentieel om een groot aantal waarden kan gaan, worden de waarden in de meetreeks niet uitgeleverd als XML-elementen, maar wordt er gebruikt gemaakt van een compacte codering volgens de SWE standaard (Sensor Web Enablement) van het OGC (Open Geospatial Consortium). De meetreeks is daarbij gemodelleerd als een swe:DataArray. De gemeten of bepaalde waarden van de grootheden worden gemodelleerd als een swe: DataRecord.

In het document Handreiking aanleveren BRO-gegevens wordt deze codering in algemene zin beschreven. Binnen de context van FRD is het van belang te weten dat de onafhankelijke en afhankelijke grootheden zijn vastgelegd in het XML-bestand ApparentFormationResistanceRecord.xml, dat gedownload kan worden vanaf dezelfde locatie als het XSD-bestand frdcommon.xsd (https://schema.broservices.nl/xsd/frdcommon).

Onderstaande XML-code bevat een voorbeeld van een apparentFormationResistanceSeries (schijnbare formatieweerstand meetreeks), bestaande uit vijf ApparentFormationResistanceRecords (Schijnbare formatieweerstand records).

...
<frdcom:apparentFormationResistanceSeries>
    <swe:DataArray id="id_0004">
        <swe:elementCount>
            <swe:Count>
                <swe:value>5</swe:value>
            </swe:Count>
        </swe:elementCount>
        <swe:elementType name="SchijnbareFormatieweerstandRecord" xlink:href="https://schema.broservices.nl/xsd/frdcommon/1.0/ApparentFormationResistanceRecord.xml"/>
        <swe:encoding>
          <swe:TextEncoding collapseWhiteSpaces="true" decimalSeparator="." tokenSeparator="," blockSeparator=" "/>
        </swe:encoding>
        <swe:values>-8.20,245,goedgekeurd
            -8.40,230,goedgekeurd
            -8.60,210,goedgekeurd
            -13.20,10.5,goedgekeurd
            -13.60,4.5,goedgekeurd
        </swe:values>
    </swe:DataArray>
</frdcom:apparentFormationResistanceSeries>
...


ElectromagneticMeasurementSeries

De FRD gegevenscatalogus definieert de ElectromagneticMeasurementSeries (Elektromagnetische meting meetreeks) als een meetreeks. Daarbij worden voor bepaalde verticale posities de primaire en optioneel de secundaire meetwaarde vastgesteld.

Omdat het potentieel om een groot aantal waarden kan gaan, worden de waarden in de meetreeks niet uitgeleverd als XML-elementen, maar wordt er gebruikt gemaakt van een compacte codering volgens de SWE standaard (Sensor Web Enablement) van het OGC (Open Geospatial Consortium). De meetreeks is daarbij gemodelleerd als een swe:DataArray. De gemeten of bepaalde waarden van de grootheden worden gemodelleerd als een swe: DataRecord.

In het document Handreiking aanleveren BRO-gegevens wordt deze codering in algemene zin beschreven. Binnen de context van FRD is het van belang te weten dat de onafhankelijke en afhankelijke grootheden zijn vastgelegd in het XML-bestand ElectromagneticMeasurementRecord.xml, dat gedownload kan worden vanaf dezelfde locatie als het XSD-bestand frdcommon.xsd (https://schema.broservices.nl/xsd/frdcommon).

Onderstaande XML-code bevat een voorbeeld van een measurementSeries (meetreeks), bestaande uit vijf ElectromagneticMeasurementRecords (Elektromagnetische meting records), waarbij telkens de secundaire waarde niet is vastgesteld (het heeft de waarde NaN: not a number).

...
<frdcom:measurementSeries>
    <swe:DataArray id="id_0003">
        <swe:elementCount>
            <swe:Count>
                <swe:value>5</swe:value>
            </swe:Count>
        </swe:elementCount>
        <swe:elementType name="ElektromagnetischeMetingRecord" xlink:href="https://schema.broservices.nl/xsd/frdcommon/1.0/ElectromagneticMeasurementRecord.xml"/>
        <swe:encoding>
          <swe:TextEncoding collapseWhiteSpaces="true" decimalSeparator="." tokenSeparator="," blockSeparator=" "/>
        </swe:encoding>
        <swe:values>-8.00,21,NaN
            -8.50,22,NaN
            -9.00,23,NaN
            -13.00,477,NaN
            -13.50,1111,NaN
        </swe:values>
    </swe:DataArray>
</frdcom:measurementSeries>
...


instrumentConfigurationID

In het brondocumenttype FRD_EMM_InstrumentConfiguration zitten de gegevens van een instrumentconfiguratie. Iedere instrumentconfiguratie wordt, binnen een FRD registratieobject, uniek geïdentificeerd door zijn instrumentConfigurationID (instrumentconfiguratie ID). De waarde voor dit attribuut moet opgenomen worden in zowel het XML-element frdcom:instrumentConfigurationID als het XML-attribuut gml:id van het XML-element frdcom:InstrumentConfiguration. Zie onderstaande XML-code als een voorbeeld.

...
<sourceDocument>
    <FRD_EMM_InstrumentConfiguration gml:id="...">
        <instrumentConfiguration>
            <frdcom:InstrumentConfiguration gml:id="ic_0001">
                <frdcom:instrumentConfigurationID>ic_0001</frdcom:instrumentConfigurationID>
                ...
            </frdcom:InstrumentConfiguration>
        </instrumentConfiguration>
    </FRD_EMM_InstrumentConfiguration>
</sourceDocument>
...


measurementConfigurationID

In het brondocumenttype FRD_GEM_MeasurementConfiguration zitten de gegevens van een meetconfiguratie. Iedere meetconfiguratie wordt, binnen een FRD registratieobject, uniek geïdentificeerd door zijn measurementConfigurationID (meetconfiguratie ID). De waarde voor dit attribuut moet opgenomen worden in zowel het XML-element frdcom:measurementConfigurationID als het XML-attribuut gml:id van het XML-element frdcom:MeasurementConfigurationID. Zie onderstaande XML-code als een voorbeeld.

...
<sourceDocument>
    <FRD_GEM_MeasurementConfiguration gml:id="...">
        <measurementConfiguration>
            <frdcom:MeasurementConfiguration gml:id="mc_S1C16V23">
                <frdcom:measurementConfigurationID>mc_S1C16V23</frdcom:measurementConfigurationID>
				...
            </frdcom:MeasurementConfiguration>
        </measurementConfiguration>
        ...
    </FRD_GEM_MeasurementConfiguration>
</sourceDocument>
...


relatedInstrumentConfiguration

In het brondocumenttype FRD_EMM_Measurement zitten de gegevens van een elektromagnetische meting. De elektromagnetische meting is uitgevoerd met een zekere instrumentconfiguratie. Het attribuut relatedInstrumentConfiguration (gerelateerde instrumentconfiguratie) bevat de verwijzing naar een eerder aangeleverde instrumentconfiguratie (zie het brondocument FRD_EMM_InstrumentConfiguration).

In een XML-bestand wordt de waarde van het attribuut relatedInstrumentConfiguration (gerelateerde instrumentconfiguratie) opgenomen in het XML-attribuut xlink:href van het frdcom:relatedInstrumentConfiguration. Zie onderstaande XML-code als een voorbeeld.

...
<frdcom:relatedInstrumentConfiguration xlink:href="ic_0001"/>
..


relatedMeasurementConfiguration

In het brondocumenttype FRD_GEM_Measurement zitten de gegevens van een geo-ohmkabel meting. Iedere meetwaarde van een geo-ohmmeting is uitgevoerd met een zekere meetconfiguratie. Het attribuut relatedMeasurementConfiguration (gerelateerde meetconfiguratie) bevat de verwijzing naar een eerder aangeleverde meetconfiguratie (zie het brondocument FRD_GEM_MeasurementConfiguration).

In een XML-bestand wordt de waarde van het attribuut relatedMeasurementConfiguration (gerelateerde meetconfiguratie) opgenomen in het XML-attribuut xlink:href van het frdcom:relatedMeasurementConfiguration. Zie onderstaande XML-code als een voorbeeld.

...
<frdcom:relatedMeasurementConfiguration xlink:href="mc_S1C16V23"/>
...


Codelijsten

In de BRO wordt een onderscheid gemaakt tussen beheerde waardenlijsten en niet-beheerde waardenlijsten.

In de gegevenscatalogus en de XSD-bestanden noemen we een beheerde waardenlijst een codelijst. Het domein van een codelijst is een uitbreidbare opsomming van toegestane waarden.

De onderstaande tabel geeft een overzicht van de FRD-specifieke codelijsten.

  • De eerste kolom bevat de Engelstalige naam van de codelijst, zoals deze voorkomt in de XSD-bestanden.

  • De tweede kolom bevat de Nederlandstalige naam, zoals die voorkomt in de gegevenscatalogus.

  • De derde kolom bevat de URN, die in een BRO-verzoek gebruikt moet worden bij het XML-attribuut codeSpace. Zie Codelist (Codelijst) en de voorbeeldberichten voor nadere informatie.

  • De vierde kolom bevat een link naar de REST-service, waarmee u de inhoud van een bepaalde codelijst kunt opvragen. Als resultaat ontvangt u dan een JSON-bericht met daarin alle waarden van de codelijst met de beschrijvingen.

Type

Naam

URN

Link

DeterminationProcedure

Bepalingsprocedure

urn:bro:frd:DeterminationProcedure

https://publiek.broservices.nl/refcodes/api/get_codes?domain=urn:bro:frd:DeterminationProcedure

DeterminationType

SoortBepaling

urn:bro:frd:DeterminationType

https://publiek.broservices.nl/refcodes/api/get_codes?domain=urn:bro:frd:DeterminationType

ElectrodeStatus

Elektrodestatus

urn:bro:frd:ElectrodeStatus

https://publiek.broservices.nl/refcodes/api/get_codes?domain=urn:bro:frd:ElectrodeStatus

EvaluationProcedure

Beoordelingsprocedure

urn:bro:frd:EvaluationProcedure

https://publiek.broservices.nl/refcodes/api/get_codes?domain=urn:bro:frd:EvaluationProcedure

QualityControlStatus

StatusKwaliteitscontrole

urn:bro:frd:QualityControlStatus

https://publiek.broservices.nl/refcodes/api/get_codes?domain=urn:bro:frd:QualityControlStatus


Vertaaltabel

Dit hoofdstuk bevat een vertaaltabel, aan de hand waarvan, gegeven de Engelstalige naam van een complexType of element of een attribuut in de XSD-bestanden, de Nederlandse naam in de gegevenscatalogus kan worden opgezocht.

De onderstaande tabel is gesorteerd op alfabetische volgorde van de Engelstalige naam van het complexType/element. Tussen haakjes staat het type modelelement van de entiteit. Binnen een entiteit zijn de attributen gesorteerd op Engelstalige naam.

Complextype (stereotype)
element

Entiteit
attribuut/relatie

ApparentFormationResistanceRecord (AttributeGroupType)

Schijnbare formatieweerstand record  

apparentFormationResistance

schijnbare formatieweerstand (attribuut)

qualityControlStatus

status kwaliteitscontrole (attribuut)

verticalPosition

verticale positie (attribuut)

CalculatedApparentFormationResistance (FeatureType)

Berekende schijnbare formatieweerstand  

calculationOperator

uitvoerder berekening (attribuut)

evaluationProcedure

beoordelingsprocedure (attribuut)

apparentFormationResistanceSeries

schijnbare formatieweerstand meetreeks (relatie)

DeleteRequest (FeatureType)

Verwijderverzoek  

correctionReason

correctiereden (attribuut)

sourceDocument

brondocument (attribuut)

ElectrodePair (AttributeGroupType)

Elektrodepaar  

electrode1

elektrode1 (attribuut)

electrode2

elektrode2 (attribuut)

ElectromagneticMeasurement (FeatureType)

Elektromagnetische meetmethode  

determinationProcedure

bepalingsprocedure (attribuut)

evaluationProcedure

beoordelingsprocedure (attribuut)

measurementDate

datum meting (attribuut)

measurementOperator

uitvoerder meting (attribuut)

measurementSeries

meetreeks (relatie)

relatedCalculatedApparentFormationResistance

gerelateerde Schijnbare formatieweerstand berekening (relatie)

relatedInstrumentConfiguration

gerelateerde instrumentconfiguratie (relatie)

ElectromagneticMeasurementRecord (AttributeGroupType)

Elektromagnetische meting record  

primaryValue

primaire meetwaarde (attribuut)

secondaryValue

secundaire meetwaarde (attribuut)

verticalPosition

verticale positie (attribuut)

FRD_Closure (FeatureType)

FRD-Beeindiging  

FRD_EMM_InstrumentConfiguration (FeatureType)

FRD-EMM-Instrumentconfiguratie  

instrumentConfiguration

instrumentconfiguratie (relatie)

FRD_EMM_Measurement (FeatureType)

FRD-EMM-Meting  

relatedElectromagneticMeasurement

gerelateerde elektromagnetische meetmethode (relatie)

FRD_GEM_Measurement (FeatureType)

FRD-GOKM-Meting  

relatedGeoElectricMeasurement

gerelateerde Geo-ohmkabel meetmethode (relatie)

FRD_GEM_MeasurementConfiguration (FeatureType)

FRD-GOKM-Meetconfiguratie  

measurementConfiguration

meetconfiguratie (relatie)

FRD_StartRegistration (FeatureType)

FRD-StartRegistratie  

objectIdAccountableParty

object-ID bronhouder (attribuut)

groundwaterMonitoringNet

gerelateerd grondwatermonitoringnet (relatie)

groundwaterMonitoringTube

gerelateerde grondwatermonitoringbuis (relatie)

FRD_WithHistory (FeatureType)

FRD_MetGeschiedenis  

addition

aanvulling (attribuut)

closure

beeindiging (attribuut)

startRegistration

startRegistratie (attribuut)

groundwaterMonitoringNet

gerelateerd grondwatermonitoringnet (relatie)

groundwaterMonitoringTube

gerelateerde grondwatermonitoringbuis (relatie)

instrumentConfiguration

instrumentconfiguratie (relatie)

measurementConfiguration

meetconfiguratie (relatie)

relatedElectromagneticMeasurement

gerelateerde elektromagnetische meetmethode (relatie)

relatedGeoElectricMeasurement

gerelateerde Geo-ohmkabel meetmethode (relatie)

GMWElectrodeReference (AttributeGroupType)

GMW-elektrodeverwijzing  

broId

BRO-ID (attribuut)

cableNumber

kabelnummer (attribuut)

electrodeNumber

elektrodenummer (attribuut)

electrodePosition

elektrodepositie (attribuut)

electrodeStatus

elektrodestatus (attribuut)

tubeNumber

buisnummer (attribuut)

GeoElectricMeasurement (FeatureType)

Geo-ohmkabel meetmethode  

determinationProcedure

bepalingsprocedure (attribuut)

evaluationProcedure

beoordelingsprocedure (attribuut)

measure

meetwaarde (attribuut)

measurementDate

datum meting (attribuut)

measurementOperator

uitvoerder meting (attribuut)

relatedCalculatedApparentFormationResistance

gerelateerde schijnbare formatieweerstand berekening (relatie)

GeoElectricMeasurementValue (AttributeGroupType)

Geo-ohmmeting meetwaarde  

resistance

weerstand (attribuut)

relatedMeasurementConfiguration

gerelateerde meetconfiguratie  (relatie)

GroundwaterMonitoringNet (FeatureType)

Grondwatermonitoringnet  

broId

BRO-ID (attribuut)

InsertRequest (FeatureType)

Invoegverzoek  

correctionReason

correctiereden (attribuut)

sourceDocument

brondocument (attribuut)

InstrumentConfiguration (FeatureType)

Instrumentconfiguratie  

coilFrequency

spoelfrequentie (attribuut)

coilFrequencyKnown

spoelfrequentie bekend (attribuut)

instrumentConfigurationID

instrumentconfiguratie ID (attribuut)

instrumentLength

lengte instrument (attribuut)

relativePositionPrimaryReceiverCoil

relatieve positie primaire ontvangstspoel (attribuut)

relativePositionSecondaryReceiverCoil

relatieve positie secundaire ontvangstspoel (attribuut)

relativePositionTransmitterCoil

relatieve positie zendspoel (attribuut)

secondaryReceiverCoilAvailable

secundaire ontvangstspoel aanwezig (attribuut)

MeasurementConfiguration (FeatureType)

Meetconfiguratie  

currentPair

stroompaar (attribuut)

measurementConfigurationID

meetconfiguratie ID (attribuut)

measurementPair

meetpaar (attribuut)

MonitoringTube (FeatureType)

GMW-Monitoringbuis  

broId

BRO-ID (attribuut)

tubeNumber

buisnummer (attribuut)

MoveRequest (FeatureType)

Verplaatsverzoek  

correctionReason

correctiereden (attribuut)

dateToBeCorrected

te corrigeren datum (attribuut)

sourceDocument

brondocument (attribuut)

RegistrationRequest (FeatureType)

Registratieverzoek  

sourceDocument

brondocument (attribuut)

ReplaceRequest (FeatureType)

Vervangverzoek  

sourceDocument

brondocument (attribuut)

correctionReason

correctiereden (attribuut)