BRO Productomgeving

Catalogus SGM


Artikel 1 Definities

worddaveb3a0ec96c43096811a54c3bfadd458f.png
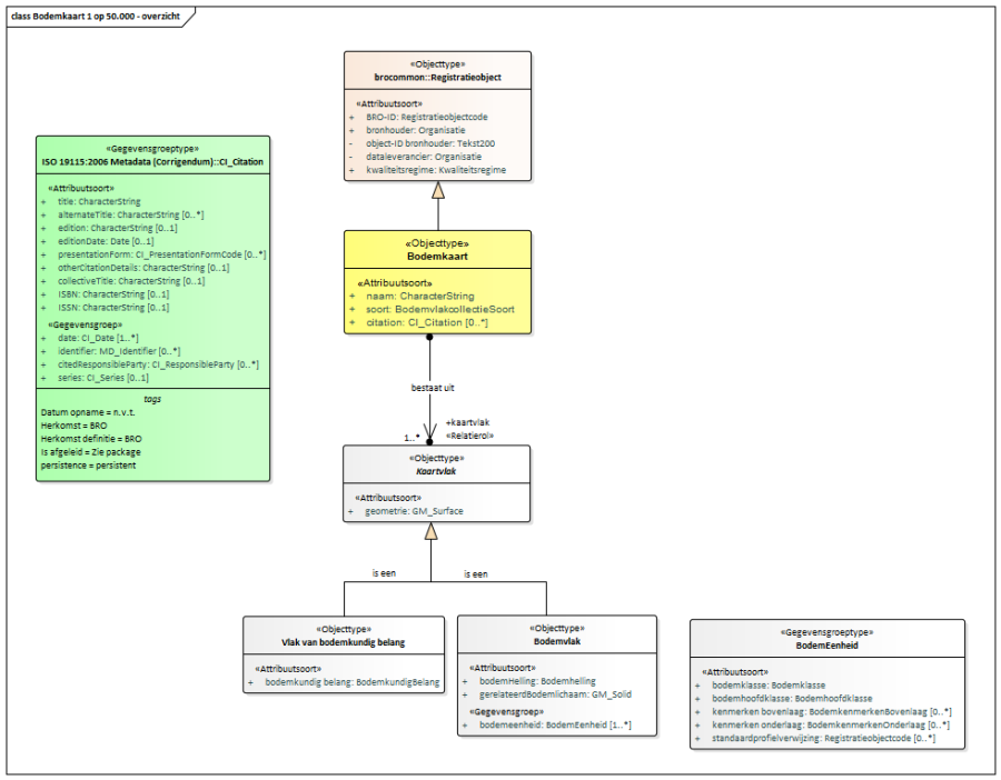
Bodemkaart 1 op 50.000 - overzicht

1.1 Objecttypen

1.1.1 Objecttype Kaartvlak

Naam

Kaartvlak

Herkomst

BRO

Definitie

Abstract objecttype voor een begrensd gebied als onderdeel van de bodemkaart.

Herkomst definitie

BRO

Overzicht attributen

Attribuutnaam

Definitie

Formaat

Card

geometrie

De geometrie bepaald voor het Kaartvlak.

GM_Surface

1

Overzicht relaties

Rol naam met kardinaliteiten

Definitie

Bodemkaart

[ 1 ]

bestaat uit

:

kaartvlak

Kaartvlak [ 1 .. * ]

Een begrensd gebied als onderdeel van de bodemkaart.

1.1.2 Objecttype Bodemkaart

Naam

Bodemkaart

Herkomst

BRO

Definitie

Een bodemkundig model van de Nederlandse bodem, bestaande uit een verzameling bij elkaar horende bodemvlakken, met een bodemkundige beschrijving, en vlakken van bodemkundig belang, zonder een bodemkundige beschrijving.

Herkomst definitie

BRO

Toelichting

Een collectie is een logische verzameling bodemkaartvlakken die als een geheel zijn gedocumenteerd. Als voorbeeld is dit de bodemkaart 1:50.000 of de oorspronkelijke kaartbladen die met de gele boekjes die bij kaartbladen horen of de beschrijvende rapportages bij actualisaties

Overzicht attributen

Attribuutnaam

Definitie

Formaat

Card

naam

De naam van de deelverzameling.

CHARACTERSTRING

1

soort

De soort deelverzameling van het model.

BodemvlakcollectieSoort

1

citation

CI_Citation wordt gebruikt voor het verschaffen van informatie over een publicatie (wetenschappelijk, handleiding, ...) of citeerbare informatie te verschaffen over een bron (gegevensverzameling, dienst, ...).

CI_Citation

0 .. *

Overzicht relaties

Rol naam met kardinaliteiten

Definitie

Bodemkaart is specialisatie van Registratieobject

Een entiteit met het geheel van generieke gegevens die voorkomen bij alle verschillende soorten registratie-objecten in de basisregistratie ondergrond (BRO).

Bodemkaart [ 1 ] [bestaat uit: kaartvlak [Kaartvlak [ 1 .. * ]

Een begrensd gebied als onderdeel van de bodemkaart.

1.1.3 Objecttype Bodemvlak

Naam

Bodemvlak

Herkomst

BRO

Definitie

Een begrensd gebied met overeenkomstige bodemkundige kenmerken.

Herkomst definitie

BRO

Toelichting

De begrenzing is de 2D afbeelding van het 3D bodemlichaam (soil body in INSPIRE) op het aardoppervlak (maaiveld), zodat het als kaart is te gebruiken

Overzicht attributen

Attribuutnaam

Definitie

Formaat

Card

bodemHelling


Bodemhelling

1

gerelateerdBodemlichaam

De geometrie, als een begrensd 3D-object, bepaald voor het bodemobject met gelijke bodemkenmerken.

GM_Solid

1

bodemeenheid :

De bodemkundige typering van de bodem.


1 .. *

bodemklasse

De indeling van de bodemtypen op specifiek niveau.

Bodemklasse

1

bodemhoofdklasse

indeling van bodemtypen op generiek niveau

Bodemhoofdklasse

1

kenmerken bovenlaag

De bodem specifieke kenmerken in de eerste 40 cm van het bodemprofiel.

BodemkenmerkenBovenlaag

0 .. *

kenmerken onderlaag

De bodem specifieke kenmerken in het bodemprofiel dieper dan 40 cm.

BodemkenmerkenOnderlaag

0 .. *

standaardprofielverwijzing

De registratieobjectcode van het standaard bodemprofiel waarmee de kenmekerken van de bodemeenheid het beste overeenkomen.

Registratieobjectcode

0 .. *

Overzicht relaties

Rol naam met kardinaliteiten

Definitie

Bodemvlak is specialisatie van Kaartvlak

Abstract objecttype voor een begrensd gebied als onderdeel van de bodemkaart.

1.1.4 Objecttype Vlak van bodemkundig belang

Naam

Vlak van bodemkundig belang

Herkomst

BRO

Definitie

Vlak dat relevant is voor de interpretatie van de bodem in de directe omgeving, maar waarvoor geen bodemkundige beschrijving mogelijk is (stedelijk gebied, water, etc).

Herkomst definitie

BRO

Overzicht attributen

Attribuutnaam

Definitie

Formaat

Card

bodemkundig belang

Aanduiding van het type vlak waarmee aangegeven wordt wat mogelijk het belang ervan is voor omliggende bodemvlakken

BodemkundigBelang

1

Overzicht relaties

Rol naam met kardinaliteiten

Definitie

Vlak van bodemkundig belang is specialisatie vanKaartvlak

Abstract objecttype voor een begrensd gebied als onderdeel van de bodemkaart.

1.2 Primitieve datatypen

1.2.1 Primitief datatype GM_Solid

Naam

GM_Solid

Definitie

Volume. 3-dimensionaal geometrietype. (bron: ISO 19107:2003 Spatial Schema)

1.2.2 Primitief datatype GM_Surface

Naam

GM_Surface

Definitie

Vlak. 2-dimensionale geometrie. (bron: ISO 19107:2003 Spatial Schema)

1.3 Codelijsten

Bodemhelling

De indeling voor de overheersende helling in het Bodemvlak in procenten

Bodemhoofdklasse

Generalisatie van bodemtypen op basis van grondsoort en bodemvorming.

BodemkenmerkenBovenlaag

Opsomming van de toegestane waarden van specifieke kenmerken in de eerste 40 cm van het bodemprofiel.

BodemkenmerkenOnderlaag

Opsomming van de toegestane waarden van specifieke kenmerken in het bodemprofiel dieper dan 40 cm.

Bodemklasse

Aanduiding van de bodemtypen.

BodemkundigBelang

Typen van bodemkundig belang.

BodemvlakcollectieSoort

Aanduiding van de soorten Bodemvlakcollecties.

1.4 Attribuut- en relatiesoort details

1.4.1 Objecttype Kaartvlak

1.4.1.1 Attribuutsoort details Kaartvlak geometrie

Naam

geometrie

Herkomst

BRO

Definitie

De geometrie bepaald voor het Kaartvlak.

Herkomst definitie

BRO

Mogelijk geen waarde

Nee

Indicatie formele historie

Ja

Indicatie kardinaliteit

1

Indicatie authentiek

Authentiek

Formaat

GM_Surface

Indicatie afleidbaar

Nee

1.4.2 Objecttype Bodemkaart

1.4.2.1 Attribuutsoort details Bodemkaart naam

Naam

naam

Herkomst

BRO

Definitie

De naam van de deelverzameling.

Herkomst definitie

BRO

Toelichting

Bijvoorbeeld het kaartbladnummer of naam van het project.

Mogelijk geen waarde

Nee

Indicatie formele historie

Nee

Indicatie kardinaliteit

1

Formaat

CHARACTERSTRING

Indicatie afleidbaar

Nee

1.4.2.2 Attribuutsoort details Bodemkaart soort

Naam

soort

Herkomst

BRO

Definitie

De soort deelverzameling van het model.

Herkomst definitie

BRO

Toelichting

Biijvoorbeeld kaartbladnummer of actualisatieproject

Mogelijk geen waarde

Nee

Indicatie formele historie

Ja

Indicatie kardinaliteit

1

Indicatie authentiek

Authentiek

Formaat

BodemvlakcollectieSoort

Indicatie afleidbaar

Nee

1.4.2.4 Relatiesoort details Bodemkaart bestaat uit

Naam

bestaat uit

Definitie

Een begrensd gebied als onderdeel van de bodemkaart.

Mogelijk geen waarde

Nee

Indicatie formele historie

Nee

Indicatie kardinaliteit

1 .. *

Gerelateerd objecttype

Kaartvlak

1.4.3 Objecttype Bodemvlak

1.4.3.1 Attribuutsoort details Bodemvlak bodemHelling

Naam

bodemHelling

Herkomst

BRO

Herkomst definitie

BRO

Mogelijk geen waarde

Nee

Indicatie materiële historie

Nee

Indicatie formele historie

Nee

Indicatie kardinaliteit

1

Indicatie authentiek

Authentiek

Formaat

Bodemhelling

Indicatie afleidbaar

Nee

Meeteenheid

BRO

1.4.3.2 Attribuutsoort details Bodemvlak gerelateerdBodemlichaam

Naam

gerelateerdBodemlichaam

Herkomst

BRO

Definitie

De geometrie, als een begrensd 3D-object, bepaald voor het bodemobject met gelijke bodemkenmerken.

Herkomst definitie

BRO

Mogelijk geen waarde

Nee

Indicatie materiële historie

Nee

Indicatie formele historie

Nee

Indicatie kardinaliteit

1

Indicatie authentiek

Authentiek

Formaat

GM_Solid

Indicatie afleidbaar

Nee

Meeteenheid

BRO

1.4.3.3 Gegevensgroeptype details Bodemvlak BodemEenheid

Naam

BodemEenheid

Herkomst

BRO

Definitie

De bodemkundige typering van de bodem.

Herkomst definitie

BRO

Toelichting

Een bodemeenheid wordt geïdentificeerd door de waarde van het gegeven bodemklasse.

Attribuutsoort bodemklasse BodemEenheid


Naam

bodemklasse

Herkomst

BRO

Definitie

De indeling van de bodemtypen op specifiek niveau.

Herkomst definitie

BRO

Mogelijk geen waarde

Nee

Indicatie materiële historie

Nee

Indicatie formele historie

Nee

Indicatie kardinaliteit

1

Indicatie authentiek

Authentiek

Formaat

Bodemklasse

Attribuutsoort bodemhoofdklasse BodemEenheid


Naam

bodemhoofdklasse

Herkomst

BRO

Definitie

indeling van bodemtypen op generiek niveau

Herkomst definitie

BRO

Mogelijk geen waarde

Nee

Indicatie materiële historie

Nee

Indicatie formele historie

Nee

Indicatie kardinaliteit

1

Indicatie authentiek

Authentiek

Formaat

Bodemhoofdklasse

Attribuutsoort kenmerken bovenlaag BodemEenheid


Naam

kenmerken bovenlaag

Herkomst

BRO

Definitie

De bodem specifieke kenmerken in de eerste 40 cm van het bodemprofiel.

Herkomst definitie

BRO

Mogelijk geen waarde

Nee

Indicatie materiële historie

Nee

Indicatie formele historie

Nee

Indicatie kardinaliteit

0 .. *

Indicatie authentiek

Authentiek

Formaat

BodemkenmerkenBovenlaag

Attribuutsoort kenmerken onderlaag BodemEenheid


Naam

kenmerken onderlaag

Herkomst

BRO

Definitie

De bodem specifieke kenmerken in het bodemprofiel dieper dan 40 cm.

Herkomst definitie

BRO

Mogelijk geen waarde

Nee

Indicatie materiële historie

Nee

Indicatie formele historie

Nee

Indicatie kardinaliteit

0 .. *

Indicatie authentiek

Authentiek

Formaat

BodemkenmerkenOnderlaag

Attribuutsoort standaardprofielverwijzing BodemEenheid


Naam

standaardprofielverwijzing

Herkomst

BRO

Definitie

De registratieobjectcode van het standaard bodemprofiel waarmee de kenmekerken van de bodemeenheid het beste overeenkomen.

Herkomst definitie

BRO

Toelichting

Voorlopig kan het voorkomen dat een bodemeenheid niet is gerelateerd aan een standaard bodemprofiel. Doorgaans wordt een bodemeenheid gerelateerd aan één standaard bodemprofiel, maar in uitzonderlijke gevallen kunnen dit er twee of meer zijn.

Mogelijk geen waarde

Nee

Indicatie materiële historie

Nee

Indicatie formele historie

Nee

Indicatie kardinaliteit

0 .. *

Indicatie authentiek

Authentiek

Formaat

Registratieobjectcode

1.4.4 Objecttype Vlak van bodemkundig belang

1.4.4.1 Attribuutsoort details Vlak van bodemkundig belang bodemkundig belang

Naam

bodemkundig belang

Herkomst

BRO

Definitie

Aanduiding van het type vlak waarmee aangegeven wordt wat mogelijk het belang ervan is voor omliggende bodemvlakken

Herkomst definitie

BRO

Mogelijk geen waarde

Nee

Indicatie materiële historie

Nee

Indicatie formele historie

Nee

Indicatie kardinaliteit

1

Indicatie authentiek

Authentiek

Formaat

BodemkundigBelang

Indicatie afleidbaar

Nee

1.4.5 Codelijst details Bodemhelling

Definitie

De indeling voor de overheersende helling in het Bodemvlak in procenten


Code

Naam

Definitie

1.4.6 Codelijst details Bodemhoofdklasse

Definitie

Generalisatie van bodemtypen op basis van grondsoort en bodemvorming.


Code

Naam

Definitie

1.4.7 Codelijst details BodemkenmerkenBovenlaag

Definitie

Opsomming van de toegestane waarden van specifieke kenmerken in de eerste 40 cm van het bodemprofiel.


Code

Naam

Definitie

1.4.8 Codelijst details BodemkenmerkenOnderlaag

Definitie

Opsomming van de toegestane waarden van specifieke kenmerken in het bodemprofiel dieper dan 40 cm.


Code

Naam

Definitie

1.4.9 Codelijst details Bodemklasse

Definitie

Aanduiding van de bodemtypen.


Code

Naam

Definitie

1.4.10 Codelijst details BodemkundigBelang

Definitie

Typen van bodemkundig belang.


Code

Naam

Definitie

1.4.11 Codelijst details BodemvlakcollectieSoort

Definitie

Aanduiding van de soorten Bodemvlakcollecties.


Code

Naam

Definitie

Toelichting

De Bodemkaart is een van de registratieobjecten in de BRO, en wordt aangeduid als een 'model'. Voor de bodemkaart betekent dit dat de kaart zelf het 'model' is dat tot stand gekomen is via de bodemkundige kartering. De kaart is een resultaat van de interpretatie van data die in het veld zijn ingewonnen door experts, de 'veldbodemkundigen'. Dit is Informatie die ook in de BRO is opgenomen, met name de registratieobjecten boor- en profielkuilonderzoek, grondwaterdynamiek zijn hiervoor van belang. In deze objecten is profielopbouw met fysische en chemische analyses geregistreerd.

2.1 Bodem en bodemkartering

De bodem is het buitenste deel van de aarde. Het materiaal waaruit de bodem bestaat (het moedermateriaal of uitgangsmateriaal) is in ons land grotendeels van elders aangevoerd, o.a. door de wind (löss, dekzand, stuifzand, duinzand), de rivieren (rivierklei en –zand), de zee (zeeklei en –zand) en door het landijs (smeltwaterafzettingen, keileem), soms is het ter plaatse ontstaan (veen).

image2020-6-11_12-43-18.png

Figuur 3 Drie bodemeenheden in hun landschappelijk verband. De eenheden op de rug, op de helling en in het dal zijn verschillend. Elke eenheid (I, II en III) wordt op de bodemkaart onderscheiden met een eigen code en kleur. Onder het diagram een schematische voorstelling van de bodemprofielen van de drie eenheden.

Door veranderingen in de sedimentatie vertoont het moedermateriaal vaak een zekere gelaagdheid. Onder invloed van uitwendige omstandigheden treedt bodemvorming op, waarbij veranderingen in het moedermateriaal ontstaan door omzetting, uitspoeling en ophoping van minerale en organische stoffen . Elke grond heeft dus als gevolg van de afzetting en van de bodemvorming een opeenvolging van min of meer horizontale lagen, die verschillen in samenstelling en eigenschappen. Deze lagen heten horizonten. Samenstelling, dikte en opeenvolging van horizonten –het bodemprofiel- verschillen per grond. Gronden met een ongeveer gelijk bodemprofiel beschouwt men als een eenheid [Simonson1968]. Bij de bodemkartering stelt men door boringen de bodemeenheden vast en bepaalt op basis van overeenkomsten en verschillen tussen (groepen van) bodemprofielen de grenzen van die eenheden. Verschillen in bodemgesteldheid en landschap gaan vaak samen, omdat beide zijn ontstaan onder invloed van dezelfde uitwendige omstandigheden (figuur 3). Dit is bij de bodemkartering van groot belang, omdat het daardoor mogelijk is met betrekkelijk weinig boringen de grenzen tussen de verschillende gronden op te sporen en in kaart te brengen [Schelling-etal1975].

2.2 Gebruikersperspectief Bodemkaart

De bodemkundige informatie op de Bodemkaart van Nederland 1: 50 000, die de basis vormt voor het bodemkundig model in de Basisregistratie Ondergrond, heeft betrekking op de aard en samenstelling van de bovengrond (grondsoort) met een verdere onderverdeling naar bodemvorming, veensoort, afwijkende lagen in het profiel, aanwezigheid van kalk en verstoringen door vergraving en egalisatie. De kaart geeft bodemkundige informatie over de stedelijke gebieden op het moment van de kartering. De bodemkaart is bedoeld voor nationale, regionale en lokale studies op het gebied van hydrologie, bodemgeschiktheid, bodemkwetsbaarheid, natuurontwikkeling, landschapsplanning en ruimtelijke planvorming.
Omdat informatie in het stedelijk gebied ontbreekt is de bodemkaart niet geschikt is voor het oplossen van stedelijke vraagstukken. Op locaties waar na de kartering stedelijk gebied is ontstaan kan de bodemopbouw op die locatie gewijzigd zijn. De beoordeling of het geleverde informatieniveau nog bruikbaar is voor de specifieke vraagstelling is ter beoordeling aan de gebruiker. 
Het bodemkundig model is geschikt voor het afleiden van thematische kaarten. Deze thematische kaarten vallen echter niet binnen de verantwoordelijkheid van de Basisregistratie Ondergrond. In het gebruik voor nationale, regionale en lokale toepassingen geldt dat de informatiebehoefte per oppervlakte-eenheid toeneemt naarmate het probleem grootschaliger ('lokaler') wordt. De opnameschaal van de data is 1:50.000 en geeft op dat schaalniveau het bijbehorende detail (1 cm2 op de kaart = 25 ha in het terrein). De beoordeling of het geleverde informatieniveau overeenkomt met de informatiebehoefte voor de specifieke vraagstelling is ter beoordeling aan de gebruiker. 

2.3 Domeinmodel Bodemkaart

In het model is het deel dat gerelateerd is aan het registratieobject Boormonsterprofiel in de catalogus nu niet meegenomen. In dit model volgen we internationale standaard van INSPIRE zoals beschreven in de 'technical guideline', omdat dat aansluit op het model 'bodemkaart' zoals deze in Nederland wordt gebruikt. Pas als de samenhang op basis van het Metamodel voor informatiemodellen, MIM (KKG metamodel) verder duidelijk is geworden kunnen we die relaties leggen en het model daarop laten aansluiten.

2.3.1 Versiebeheer

De beheerder van een model maakt zijn waardenlijsten (codelijsten en/of referentielijsten) bekend op een algemeen bekend formaat (PDF en als downloadable bestand) en maakt deze toegankelijk via www.basisregistratieondergrond.nl. De waardenlijsten worden meegeleverd bij de modellevering.
Als er wijzigingen zijn in een waardelijst, wordt er uiterlijk twee maanden vóór inwerkingtreding een notificatie op die website gezet, zodat gebruikers nog tijd hebben om hun eigen omgeving op de wijzigingen aan te passen.

2.3.2 De bodemkaart als bodemkundig model

De Bodemkaart van Nederland, schaal 1 : 50 000 vormt de basis voor het bodemkundig model in de Basisregistratie Ondergrond. De kaart geeft voor het landelijk gebied door middel van kaartvlakken informatie over de bodemopbouw en bodemkenmerken tot een diepte van ca. 1,2 m-mv. [Steur-Heijink1991]. Elk kaartvlak of object bevat een code voor de bodemeenheid. De bodemkaart is een 2-dimensionaal model dat de bodem als profile tot 1,2 m –mv beschrijft, waarmee het impliciet voor een deel 3D eigenschappen meekrijgt.

2.3.3 Indeling bodemeenheden

Een bodemeenheid verstrekt informatie over belangrijke kenmerken van het bodemprofiel tot een diepte van ca. 1,2 m-mv. De hoofdindeling van de bodemeenheden is in hoofdlijnen een indeling naar grondsoort. De verdere onderverdeling in hoofdklassen sluit nauw aan bij die van het Systeem van Bodemclassificatie voor Nederland [Bakker-Schelling1989] tot en met het niveau van de subgroep. Dit niveau is in de legenda naamgevend. De hoofdklassen worden op de bodemkaart gecodeerd met één of twee hoofdletters. De volgende hoofdklassen worden onderscheiden:

  • Veengronden (code V);

  • Moerige gronden (code W);

  • Podzolgronden (codes Y en H);

  • Brikgronden (code B);

  • Dikke eerdgronden (codes EZ, EL en EK);

  • Kalkloze zandgronden (code Z...);

  • Kalkhoudende zandgronden (code Z...A);

  • Kalkhoudende bijzonder lutumarme gronden (code S...A);

  • Niet-gerijpte minerale gronden (code MO-zeeklei; RO-rivierklei);

  • Zeekleigronden (code M);

  • Rivierkleigronden (code R);

  • Oude rivierkleigronden (code KR);

  • Leemgronden (code L);

  • Mariene afzettingen ouder dan pleistoceen (code MA, MK, MZ);

  • Fluviatiele afzettingen ouder dan pleistoceen (code FG, FK);

  • Kalksteenverweringsgronden (code KM, KK, KS);

  • Ondiepe keileemgronden (code KX);

  • Overige oude kleigronden (code KT);

  • Grindgronden (code G).

De gronden worden in de legenda verder onderverdeeld naar o.a. aard en textuur van de bovengrond, de gelaagdheid in het bodemprofiel, veensoort bij veengronden, voorkomen van hydromorfe kenmerken en de aanwezigheid van kalk in het profiel. Deze onderverdeling wordt in de code aangegeven met letters en cijfers (bijvoorbeeld Hn21: veldpodzolgronden in leemarm en zwak lemig fijn zand, of Zn23: vlakvaaggronden in lemig fijn zand). Met lettertoevoegingen aan het begin en aan het eind van de code worden specifieke kenmerken van de bovengrond en ondergrond aangeduid (bijvoorbeeld kHn21: veldpodzolgronden met een kleidek (k...) of Hn21x: veldpodzolgronden met keileem in de ondergrond, beginnend tussen 40 en 120 cm (...x).

2.3.4 Inventarisatiemethoden

Rond 1960 is Stiboka in Zeeland gestart met de landelijke kartering van de bodem op schaal 1 : 50 000. De kaart is uitgegeven per kaartblad van de topografische kaart, schaal 1 : 50 000, met daarbij een toelichting in boekvorm. Door de aanpak per kaartblad verschilt de periode van opname van blad tot blad (fig. 2). Het veldwerk voor het laatste kaartblad is in 1995 afgerond. De bodemkaart is als GIS-bestand beschikbaar (versie 1). Hiervoor zijn de analoge kaarten gedigitaliseerd. Na de eerste opname zijn vanaf 2010 fragmenten van de kaart geactualiseerd. De inventarisatiemethode bij de actualisatie wijkt af van de methode die bij de eerste opname is gehanteerd.

2.3.4.1 Uitgebreide veldverkenning voor de eerste opname van de bodemkaart

Voor de eerste opname van de bodemkaart (zie figuur 4) is een uitgebreide veldverkenning uitgevoerd. Afhankelijk van de ingewikkeldheid van het bodempatroon, zijn voor de kaartschaal 1 : 50 000 10 tot 25 grondboringen per 100 ha verricht. Bij elke boring is een zgn. boormonsterbeschrijving opgesteld. Daarbij beschrijft de karteerder kenmerken die ontstaan zijn door bodemvorming en schat hij van elke laag o.a. het gehalte aan organische stof en koolzure kalk, het lutumgehalte en leemgehalte en de grofheid van het zand. De schattingen worden geijkt en gevalideerd door grondmonsteronderzoek. Aan de hand van deze boormonsterbeschrijvingen en allerlei landschappelijke kenmerken (o.a. reliëf en verschillen in vegetatie) zijn de eenheden op kaart ingetekend. De kaartschaal bepaalt mede de mate van detail waarmee de bodemgesteldheid kan worden weergegeven. Om druktechnische redenen en vanwege de leesbaarheid van de kaart zijn de afmetingen van kaartvlakken aan minimumgrenzen gebonden. Voor de kaartschaal 1 : 50 000 gold bij de eerste uitgave ca. 10 ha aanvankelijk als kleinste afmeting (1 cm2 op de kaart = 25 ha in het terrein). Later is de minimum oppervlakte verminderd naar ca. 5 ha. De beschrijving van de eenheden op de bodemkaart, schaal 1 : 50 000, is daarom ruim van inhoud.
In de BRO is grondwater als een ander registratieobject opgenomen. In de veldeverkenning werden bij de eerste opname van de bodemeenheden ook gelijktijdig de grondwatertrappen in kaart gebracht.
De basis waarop het kaartbeeld is vastgelegd werd gevormd door de topografische kaart, schaal 1 : 50 000, verstrekt door de Topografische Dienst. Voor de eerste uitgave is deze basiskaart vereenvoudigd. Rond 1980 is gestart met proeven voor het digitaliseren van de kaartbeelden. Er was toen nog geen GIS-bestand met de topografische kaart beschikbaar, zodat bij het digitaliseren niet gecontroleerd kon worden op de juiste afstemming met de topografie, zoals die later in GIS-bestanden beschikbaar kwam. Hierdoor kan de aansluiting van de begrenzing van oppervlaktewater in het bodemkundige model lokaal afwijken van de begrenzing in GIS-bestanden met de topografie.
worddav197e00132f1244c747dbe85d4abc0bd4.png
Figuur 4 Overzicht van jaar van opname eerste uitgave van de bodemkaart en van de actualisaties

2.3.4.2 Digitale bodemkartering voor de actualisatie van de bodemeenheden

In 2010 is gestart met de actualisatie van de informatie op de bodemkaart. Deze activiteit richt zich vooral op bodemtypen en gegevens die door het landgebruik en de daarbij behorende ontwatering aan verandering onderhevig zijn. Bij veengronden bijvoorbeeld is sprake van geleidelijke oxidatie en afbraak van het organische materiaal, waardoor de veenlagen slinken of zelfs geheel verdwijnen. De actualisatie richt zich daarom op specifieke bodemtypen.

In de periode 2010 – 2014 is de bodemkaart van de gebieden met veengronden geactualiseerd [Vries-etal2014] en in 2016 in Noord- en Zuid-Holland de bodemkaart van de gebieden met kleigronden die een slappe, ongerijpte ondergrond hebben (fig. 2). De actualisatie wordt steeds uitgevoerd met behulp van ‘Digitale Bodemkartering’ (DBK). Dit is een methode waarin met statistische modellen bodemkaarten worden gemaakt, gebruikmakend van veldwaarnemingen van de bodem op punten en gebied dekkende kaarten van hulpvariabelen, zoals reliëf, grondwaterstanddiepte en landgebruik. Vanwege de kosten en de doorlooptijd is voor deze methode gekozen in plaats van de karteringsmethode die gehanteerd is bij de eerste opname van de bodemkaart. Bij DBK is het benodigde aantal boringen per oppervlakte-eenheid geringer en worden de patronen via ruimtelijke interpolatie verkregen. Dit bespaart tijd en kosten.

Op hoofdlijnen omvat de werkwijze bij DBK de volgende onderdelen:

  • Analyse van de beschikbare gegevens in het Bodemkundig InformatieSysteem (BIS) van WenR (Alterra). Hierbij gaat het vooral om recente boorbeschrijvingen. In de toekomst worden de boorbeschrijvingen beschikbaar in de BRO hier eveneens bij betrokken;

  • Dataverzameling. Na het opstellen van een dataverzamelingsplan worden in het veld aanvullende grondboringen verricht voor het opstellen van boorbeschrijvingen;

  • Creëren GIS-bestanden met hulpvariabelen. Om met behulp van DBK bodemkaarten te vervaardigen, zijn GIS-bestanden nodig met gebiedskenmerken die gerelateerd kunnen zijn aan de bodemkenmerken die in kaart gebracht worden;

  • Fitten model voor de ruimtelijke voorspelling van bodemkenmerken. Hierbij wordt naar de beste relatie gezocht tussen kenmerken ter plekke van de boorlocaties en één of meer hulpvariabelen;

  • Creëren ruimtelijke verbreiding van de kenmerken;

  • Valideren voorspellingen;

  • Toekennen bodemtype op basis van de ruimtelijke voorspellingen van bodemkenmerken;

  • Geactualiseerde fragmenten toevoegen aan het landelijke bestand van de bodemkaart.