BRO Productomgeving

GAR Berichtencatalogus innamewebservice




Inleiding

Dit document beschrijft hoe een bronhouder en/of dataleverancier de gegevens over een grondwatersamenstellingsonderzoek (GAR) kan opnemen in een verzoek voor de Basisregistratie Ondergrond (BRO).

Het document veronderstelt dat de lezer bekend is met de GAR catalogus en het Bronhouderportaal. Nadere informatie is te vinden op www.basisregistratieondergrond.nl.

Het document veronderstelt dat de lezer beschikt over de kennis en vaardigheid om een XML-bestand te lezen en te schrijven.

De focus van het document ligt op het beschrijven van de structuur van de mogelijke berichten aan de hand van enkele voorbeelden. Andere zaken zoals definitie, kardinaliteit, domein en bedrijfsregels met betrekking tot de gegevensinhoud van de berichten staan in de catalogus. Vervolgstappen, zoals het valideren (testen), aanbieden en verwerken van een BRO-verzoek, staan beschreven in het Bronhouderportaal (zie www.basisregistratieondergrond.nl).

Leeswijzer

Hoofdstuk 2 beschrijft de algemene opbouw van een BRO-verzoek.

Hoofdstuk 3 bevat enkele voorbeeldberichten met regel voor regel een toelichting.

Hoofdstuk 4 bevat de toegestane waarden van de enumeraties (niet-beheerde lijsten met toegestane waarden).

Hoofdstuk 5 bevat verwijzingen (URN's en URL's) naar de codelijsten (beheerde lijsten met toegestane waarden).

Hoofdstuk 6 bevat een vertaaltabel, aan de hand waarvan, gegeven de Engelstalige naam van een entiteit of een attribuut, de Nederlandse naam in de catalogus kan worden opgezocht.

Versiehistorie

Versie

Datum

Omschrijving

1.0.0

18-12-2019

Eerste versie.

1.0.1

09-01-2020

GMW_MonitoringTube vervangen door GroundwaterMonitoringTube.

1.0.2

18-02-2020

Issue #160: Type van analysisMeasurementValue gewijzigd van gml:MeasureType in brocom:MeasureNillableType.

1.1.0

17-12-2020

Werkafspraak: koppeling met Grondwatermonitoringnet mag later ingevuld worden d.m.v. correctiebericht.

1.1.1

23-12-2020

Verwijzing naar (test-)voorbeeldberichten op BRO productomgeving

1.1.2

17-02-2021

Links in de tabel met codelijsten aangepast

Contactinformatie

Algemene informatie, documentatie en voorbeeld XML-berichten kunt u vinden op www.basisregistratieondergrond.nl.

Heeft u een vraag over de BRO? Wij staan voor u klaar om u te helpen.

Voor vragen, suggesties of opmerkingen kunt contact opnemen met de BRO Servicedesk via een mail naar support@broservicedesk.nl.

Als u toegang heeft tot de BRO Selfservicedesk (alleen via desktop of laptop), kunt u daar inloggen en uw vraag stellen voor een extra snelle afhandeling.

Of bel ons op telefoonnummer 088 - 8664 999. Wij zijn op werkdagen van 8.00 tot 17.00 uur bereikbaar.

BRO-verzoek

Dit hoofdstuk beschrijft de algemene opbouw van een BRO-verzoek. Een BRO-verzoek bestaat uit een brondocument verpakt in een 'request'. Paragraaf 2.1 beschrijft de verschillende requests van de GAR innamewebservice. Paragraaf 2.2 beschrijft de verschillende brondocumenten die in een GAR requests opgenomen kunnen worden. 

Requests

Om gegevens te registreren in de Landelijke Voorziening BRO (LV BRO) moet u deze aanleveren bij het Bronhouderportaal in de vorm van een BRO-verzoek (zie basisregistratieondergrond.nl).

Vervolgens is het BRO-verzoek het bestand in IMBRO/XML-formaat dat het BRO-brondocument bevat en als verzoek wordt aangeboden in het Bronhouderportaal.

BRO_verzoek.png


De GAR innamewebservice ondersteunt twee soorten requests. Zie onderstaande tabel.

Naam in XML-bestand

Nederlandse naam

Omschrijving

registrationRequest

registratieverzoek

Met dit verzoek kan een bronhouder en/of dataleverancier nieuwe gegevens overdragen aan de BRO (registreren).

correctionRequest

correctieverzoek

Met dit verzoek kan een bronhouder en/of dataleverancier in de BRO opgenomen gegevens vervangen (corrigeren).


Paragraaf 2.1.1 beschrijft in detail de opbouw van een registrationRequest. Paragraaf 2.1.2 beschrijft op dezelfde manier een correctionRequest.

RegistrationRequest

Met een registrationRequest (registratieverzoek) wordt een nieuw registratieobject toegevoegd aan de BRO. Het grondwatersamenstellingsonderzoek is een registratieobject zonder geschiedenis en het registreren is een eenmalige gebeurtenis.

Een registrationRequest (registratieverzoek) bestaat uit enkele transactiegegevens en een brondocument. De definities van de transactiegegevens staan in onderstaande tabel:

Een registrationRequest (registratieverzoek) bestaat uit enkele transactiegegevens en een brondocument. De definities van de transactiegegevens staan in onderstaande tabel:

Naam in XML-bestand

Nederlandse naam

Type

Kardinaliteit

Definitie

requestReference 

verzoekkenmerk

CharacterString

1..1

Een voor de dataleverancier unieke aanduiding van het innameverzoek.

deliveryAccountableParty 

bronhouder

ChamberOfCommerceNumber

0..1

Het KvK-nummer van de bronhouder.

Regels:
Dit element mag niet aanwezig zijn als de dataleverancier tevens bronhouder is.
Dit element moet aanwezig zijn als de dataleverancier niet de bronhouder is.

qualityRegime 

kwaliteitsregime

QualityRegime 

1..1

De aanduiding van het kwaliteitsregime waaraan de gegevens in het brondocument voldoen.

Regels:
Toegestane waarden zijn IMBRO en IMBRO/A.

Toelichting:
De catalogus geeft aan wat de gevolgen van een waarde voor het kwaliteitsregime zijn op de kardinaliteit, het domein en de bedrijfsregels van de gegevensinhoud van een brondocument.

sourceDocument

brondocument

GAR

1..1

Dit element bevat één van de gedefineerde brondocumenten.

Toelichting:
Het brondocument bevat de gegevens die in de BRO opgenomen moeten worden.
De gegevens in het brondocument zijn gespecificeerd in de catalogus.
Zie paragraaf 2.3 voor nadere informatie.


CorrectionRequest

Met een correctionRequest (correctieverzoek) kan de dataleverancier een registratieobject in één keer corrigeren. Het is niet mogelijk een deel van een GAR registratieobject te corrigeren.

Een correctionRequest (correctieverzoek) bestaat uit enkele transactiegegevens en vooral een brondocument. De definities van de transactiegegevens staan in onderstaande tabel:

Een correctionRequest (correctieverzoek) bestaat uit enkele transactiegegevens en vooral een brondocument. De definities van de transactiegegevens staan in onderstaande tabel:

Naam in XML-bestand

Nederlandse naam

Type

Kardinaliteit

Definitie

requestReference 

verzoekkenmerk

CharacterString

1..1

Een voor de dataleverancier unieke aanduiding van het innameverzoek.

deliveryAccountableParty 

bronhouder

ChamberOfCommerceNumber

0..1

Het KvK-nummer van de bronhouder.

Regels:
Dit element mag niet aanwezig zijn als de dataleverancier tevens bronhouder is.
Dit element moet aanwezig zijn als de dataleverancier niet de bronhouder is.

broId 

BRO-ID

RegistrationObjectCode

1..1

De unieke aanduiding van een registratieobject, dat is opgenomen in de BRO, waarvan de gegevens vervangen/gecorrigeerd moet worden.

Regels:
Een registratieobject met de opgegeven broId (BRO-ID) moet aanwezig zijn in de BRO.

qualityRegime 

kwaliteitsregime

QualityRegime 

1..1

De aanduiding van het kwaliteitsregime waaraan de gegevens in het brondocument voldoen.

Regels:
Toegestane waarden zijn IMBRO en IMBRO/A.

Toelichting:
De catalogus geeft aan wat de gevolgen van een waarde voor het kwaliteitsregime zijn op de kardinaliteit, het domein en de bedrijfsregels van de gegevensinhoud van een brondocument.

correctionReason

correctiereden

CorrectionReason

1..1

Aanduiding voor de reden waarom het registratieobject wordt vervangen/gecorrigeerd.

sourceDocument

brondocument

GAR

1..1

Dit element bevat één van de gedefineerde brondocumenten.

Toelichting:
Het brondocument bevat de gegevens die de huidige gegevens in de BRO zullen vervanging.
De gegevens in het brondocument zijn gespecificeerd in de catalogus.
Zie paragraaf 2.3 voor nadere informatie.


Het attribuut correctionReason (correctiereden) geeft aan waarom het registratieobject wordt vervangen/gecorrigeerd. Zie onderstaande tabel voor de lijst met toegestane waarden en hun betekenis:

Waarde

Omschrijving

bronhouder

Correctie van de bronhouder die in het verzoek staat dat bij registratie starten is aangeboden.

eigenCorrectie

Correctie op initiatief van de dataleverancier.

inOnderzoek

Correctie naar aanleiding van een door de registratiebeheerder gestart onderzoek.

kwaliteitsRegime

Correctie van het kwaliteitsregime.


Brondocumenten

Een brondocument bevat de gegevens die geregistreerd worden in de LV BRO. Voor elk registratieobject staat in de bijbehorende catalogus waar die gegevens aan moeten voldoen.

Een brondocument wordt verpakt in een 'request'. Vervolgens wordt het geheel als een bestand in IMBRO/XML-formaat in de vorm van een BRO-verzoek aangeboden in het Bronhouderportaal.

De GAR innamewebservice kent één type brondocument; zie onderstaande tabel. Met dit brondocument wordt het GAR registratieobject in één keer in zijn geheel vastgelegd of gecorrigeerd. De gegevens in het brondocument zijn gedefinieerd in de catalogus. De catalogus definieert ook gegevens die door het BRO-systeem worden gegenereerd of afgeleid; deze gegevens hoeven niet worden opgenomen in een brondocument.

Naam

GAR

Doel

Het brondocument dat een grondwatersamenstellingsonderzoek in zijn volledigheid beschrijft.

Verwerking in registratie ondergrond

  • registrationRequest:

    • De innamewebservice kent een unieke waarde toe aan de broId van de entiteit RegistrationObject.

    • De innamewebservice maakt een entiteit RegistrationHistory aan met een waarde voor de volgende attributen (de overige, optionele attributen hebben geen waarde):

      • objectRegistrationTime = momentane tijdstip.

      • registrationCompletionTime = momentane tijdstip.

      • registrationStatusvoltooid.

      • corrected = nee.

      • underReview = nee.

      • deregistered= nee.

      • reregistered = nee.

  • correctionRequest:

    • Een RegistrationObject met de opgegeven broId moet aanwezig zijn in de registratie ondergrond.

    • De innamewebservice wijzigt de waarde van de volgende attributen in de entiteit RegistrationHistory:

      • corrected = ja.

      • latestCorrectionTime = momentane tijdstip.


Het GAR brondocument bevat alle gegevens uit de catalogus met uitzondering van de volgende gegevens:

  • RegistrationHistory (Registratiegeschiedenis)

  • broId (BRO-ID)

  • deliveryAccountableParty (bronhouder)

  • deliveryResponsibleParty (dataleverancier)

  • qualityRegime (kwaliteitsregime)

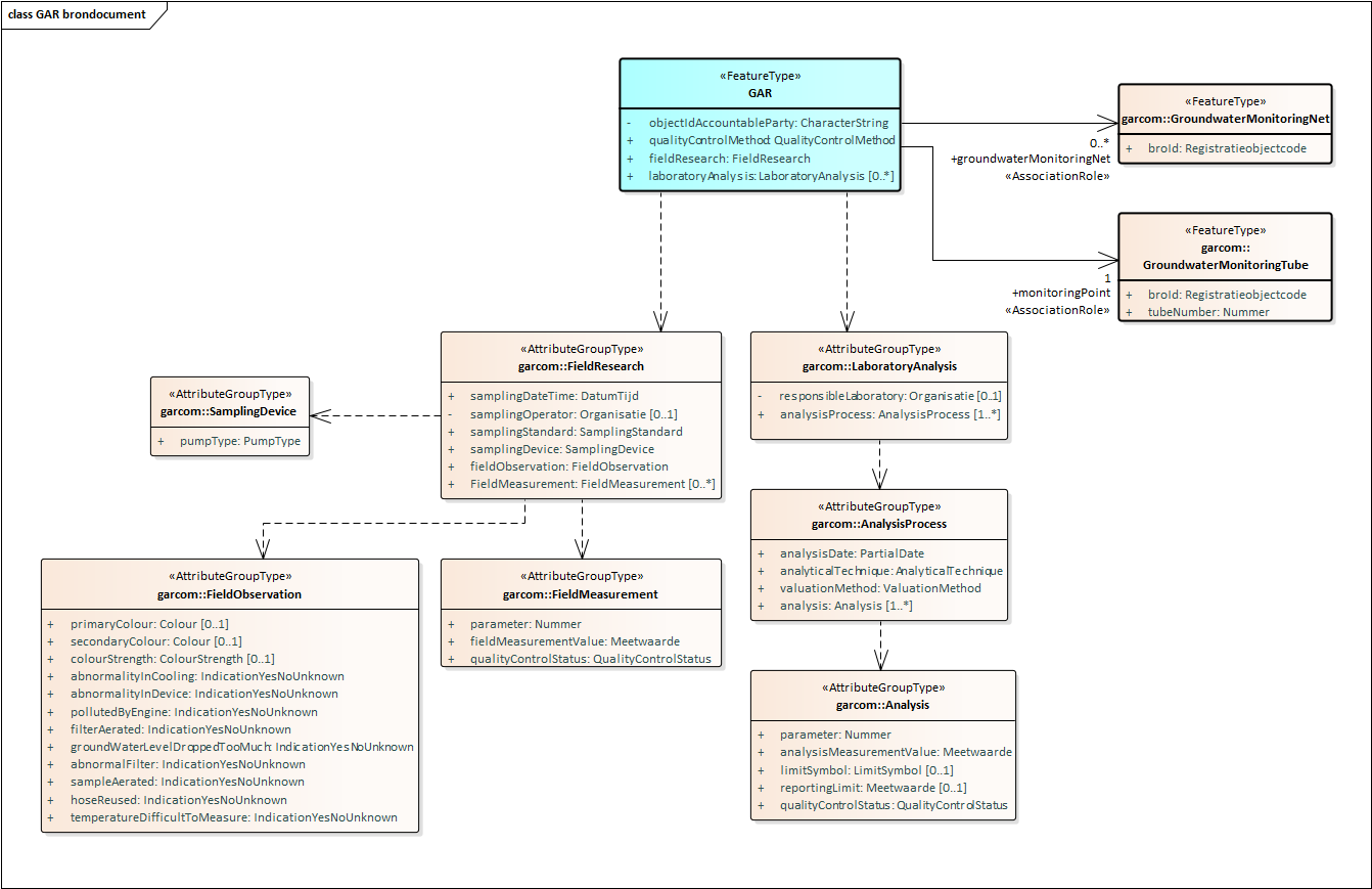
De structuur van een GAR brondocument wordt weergegeven in onderstaande figuur. Het begint met twee attributen objectIdAccountableParty (object-ID bronhouder) en qualityControlMethod (beoordelingsprocedure), een optionele lijst met relaties naar een GroundwaterMonitoringNet (Grondwatermonitoringnet) en één relatie naar een GroundwaterMonitoringTube (GMW-monitoringbuis; een buis in een GroundwaterMonitoringWell (GMW; grondwatermonitoringput)). Daarna volgen twee bomen met gegevens voor het fieldResearch (veldonderzoek) en het laboratoryAnalysis (laboratoriumonderzoek).

image2020-12-17_10-53-19.png


N.B. In de gegevenscatalogus is de relatie vanuit GAR naar GMN verplicht. In een werkafspraak is besloten dat in eerste instantie, tijdens het registreren van de gegevens over een grondwatersamenstellingsonderzoek met een registrationRequest (registratieverzoek), de koppeling met het GMN achterwege gelaten mag worden (de kardinaliteit is 0..*) en dat deze op een later moment door middel van een correctionRequest (correctieverzoek) alsnog gemaakt wordt.

N.B. De attributen samplingoperator (uitvoerder veldonderzoek) en responsibleLaboratory (uitvoerder laboratoriumonderzoek) zijn verplicht in het GAR brondocument. Deze attributen hebben een kardinaliteit 0..1 omdat het FieldResearch (Veldonderzoek) en LaboratoryAnalysis (Laboratoriumonderzoek) gemeenschappelijk gebruikt worden door de innamewebservice en de uitgiftewebservice. In de uitgiftewebservice worden deze attributen niet uitgeleverd als de aanvrager niet de bronhouder en/of dataleverancier is van het uitgegeven registratieobject.

Voorbeeldbericht

Dit hoofdstuk bevat enkele voorbeeldberichten met regel voor regel een toelichting. Er zijn twee integrale test-voorbeeldberichten te vinden via GAR inname voorbeeldberichten

Registratieverzoek

Het voorbeeldbericht registrationRequest.xml bevat een registratieverzoek, waarmee een nieuw registratieobject wordt toegevoegd aan de BRO. Dit voorbeeldbericht bestaat in hoofdlijnen uit:

  • Transactiegegevens.

  • Brondocument.

    • Algemene gegevens, inclusief één of meer relaties naar grondwatermeetnetten en één relatie naar een buis in een grondwatermonitoringput.

    • Veldonderzoek.

      • Beschrijvende gegevens.

      • Veldwaarnemingen: een vast aantal, waarvan er 3 optioneel zijn.

      • Veldmetingen: een optioneel en onbeperkt aantal parameters uit de AQUO-parameterlist, waarvoor een waarde is bepaald.

    • Een optioneel en onbeperkt aantal laboratoriumonderzoeken; het kan voorkomen dat de veldmonsters zijn geanalyseerd door verschillende laboratoria, bijvoorbeeld bestrijdingsmiddelen bij een ander laboratorium dan de overige stoffen.

      • Het laboratorium dat de analyses heeft uitgevoerd.

      • Per laboratorium één of meer toegepaste analyseprocessen.

      • Per analyseproces een onbeperkt aantal parameters waarvoor een waarde is bepaald.

In iets meer detail bevat het voorbeeldbericht de volgende gegevens:

  • RegistrationRequest (registratieverzoek):

    • RequestReference (verzoekkenmerk) = levering-23.

    • DeliveryAccountableParty (bronhouder) = 52754834.

    • QualityRegime (kwaliteitsregime) = IMBRO/A.

  • SourceDocument (brondocument):

    • ObjectIdAccountableParty (object-ID bronhouder) = Pietje_20181023_QR2.

    • QualityControlMethod (beoordelingsprocedure) = handboekProvinciesRIVMv2017.

    • GroundwaterMonitoringNet (gemeten ten behoeve van):

      • BroId (BRO-ID) = GMN123456789012.

    • MonitoringPoint (gemeten in):

      • BroId (BRO-ID) = GMW123456789012.

      • TubeNumber (buisnummer) = 3.

    • FieldResearch (veldonderzoek):

      • SamplingDateTime (tijdstip veldonderzoek) = 23 oktober 2018, 1 minuut voor 5 in de middag.

      • SamplingOperator (uitvoerder veldonderzoek):

        • ChamberOfCommerceNumber (KvK-nummer) = Nederlandse organisatie met KvK-nummer 52754834.

      • SamplingStandard (bemonsteringsprocedure) = nen5744/A1.

      • SamplingDevice (bemonsteringsapparaat):

        • PumpType (pomptype) = slangenpomp.

      • FieldObservation (veldwaardneming):

        • PrimaryColour (hoofdkleur) = wit.

        • SecondaryColour (bijkleur) = grijs.

        • ColourStrength (kleursterkte) = licht.

        • AbnormalityInCooling (afwijkend gekoeld) = ja.

        • AbnormalityInDevice (afwijking in meetapparatuur) = nee.

        • PollutedByEngine (contaminatie door verbrandingsmotor) = onbekend.

        • FilterAerated (filter belucht) = ja.

        • GroundWaterLevelDroppedTooMuch (grondwaterstand te veel gedaald) = nee.

        • AbnormalFilter (inline filter afwijkend) = onbekend.

        • SampleAerated (monster belucht) = ja.

        • HoseReused(slang hergebruikt) = nee.

        • TemperatureDifficultToMeasure (temperatuur moeilijk te bepalen) = onbekend.

      • FieldMeasurement (veldmeting) van stikstof totaal:

        • Parameter (parameter) = 1496.

        • FieldMeasurementValue (veldmeetwaarde) = 5,123 milligram per liter.

        • QualityControlStatus (status kwaliteitscontrole) = goedgekeurd.

      • FieldMeasurement (veldmeting) van deuterium oxide:

        • Parameter (parameter) = 6024.

        • FieldMeasurementValue (veldmeetwaarde) = 3 * 10-3.

        • QualityControlStatus (status kwaliteitscontrole) = afgekeurd.

      • FieldMeasurement (veldmeting) van geleidendheid:

        • Parameter (parameter) = 3548.

        • FieldMeasurementValue (veldmeetwaarde) = 15,123 microsiemens per centimeter.

        • QualityControlStatus (status kwaliteitscontrole) = onbekend.

    • LaboratoryAnalysis (laboratoriumOnderzoek):

      • ResponsibleLaboratory (uitvoerder laboratoriumOnderzoek):

        • EuropeanCompanyRegistrationNumber (Europees handelsnummer) = buitenlandse organisatie met Europees handelsnummer DER2507_R2.

      • AnalysisProcess (analyseproces):

        • AnalysisDate (analysedatum) = 25-10-2018.

        • AnalyticalTechnique (bepalingstechniek) = AAS.

        • ValuationMethod (bepalingsprocedure) = CIW.

        • Analysis (analyse) van nitraat:

          • Parameter (parameter) = 1270.

          • AnalysisMeasurementValue (analysemeetwaarde) = 5 milligram per liter.

          • ReportingLimit (rapportagegrens) = 2 milligram per liter.

          • QualityControlStatus (status kwaliteitscontrole) = goedgekeurd.

        • Analysis (analyse) van cadmium:

          • Parameter (parameter) = 441.

          • AnalysisMeasurementValue (analysemeetwaarde) = 0,1 microgram per liter.

          • QualityControlStatus (status kwaliteitscontrole) = afgekeurd.

          • LimitSymbol (limietsymbool) = LT.

          • ReportingLimit (rapportagegrens) = 0,1 microgram per liter.

      • AnalysisProcess (analyseproces):

        • AnalysisDate (analysedatum) = onbekend.

        • AnalyticalTechnique (bepalingstechnieken) = IR.

        • ValuationMethod (bepalingsprocedure) = AQUOKIT.

        • Analysis (analyse) van temperatuur:

          • Parameter (parameter) = 1522.

          • AnalysisMeasurementValue (analysemeetwaarde) = 12,2 °Celsius.

          • QualityControlStatus (status kwaliteitscontrole) = onbeslist.

    • LaboratoryAnalysis (laboratoriumOnderzoek):

      • ResponsibleLaboratory (uitvoerder laboratoriumOnderzoek):

        • ChamberOfCommerceNumber (KvK-nummer) = 43845725.

      • AnalysisProcess (analyseproces):

        • AnalysisDate (analysedatum) = ergens in oktober 2018.

        • AnalyticalTechnique (bepalingstechniek) = I25101.09.

        • ValuationMethod (bepalingsprocedure) = DESK.

        • Analysis (analyse) van PFOS:

          • Parameter (parameter) = 4445.

          • AnalysisMeasurementValue (analysemeetwaarde) = 0,7 microgram per kilogram.

          • ReportingLimit (rapportagegrens) = 0,1 microgram per kilogram.

          • QualityControlStatus (status kwaliteitscontrole) = goedgekeurd.


Dan volgt hier regel voor regel een beschrijving van het voorbeeldbericht. Zie de onderstaande tabellen met regelnummers en XML-code van de regel.

De eerste regel van het voorbeeldbericht bevat de XML-proloog. Merk op dat de tekens volgens UTF-8 gecodeerd moeten worden. Dit is met name van belang voor speciale tekens, zoals à, á, ï.

Regel 2 t/m 8 bevatten de opening tag van het registrationRequest (registratieverzoek) als root XML-element en de namespaces van de gebruikte XML-schemadefinities (XSD's).

Regel 9 t/m 14 bevatten de transactiegegevens.

Regel 9 bevat de requestReference (verzoekkenmerk), een voor de dataleverancier unieke aanduiding van het innameverzoek.

Regel 13 bevat het optionele element deliveryAccountableParty (bronhouder). De waarde is het KvK-nummer van de bronhouder. Dit element is opgenomen in het voorbeeldbericht, omdat in dit geval de dataleverancier niet de bronhouder is.

Regel 14 bevat het qualityRegime (kwaliteitsregime) als aanduiding van de kwaliteitseis waaraan de gegevens in het brondocument voldoen.

Nr

XML-code

1
2
3
4
5
6
7
8
9
10
11
12
13
14

<?xml version="1.0" encoding="UTF-8"?>
<registrationRequest xmlns="http://www.broservices.nl/xsd/isgar/1.0"
                                   xmlns:garcom="http://www.broservices.nl/xsd/garcommon/1.0"
                                   xmlns:brocom="http://www.broservices.nl/xsd/brocommon/3.0"
                                   xmlns:gml="http://www.opengis.net/gml/3.2"
                                   xmlns:xsi="http://www.w3.org/2001/XMLSchema-instance"
                                   xsi:schemaLocation="http://www.broservices.nl/xsd/isgar/1.0 ../../XSD/isgar-messages.xsd"
    >
    <brocom:requestReference>levering-23</brocom:requestReference>
    <!--
        Optional:
    ->
    <brocom:deliveryAccountableParty>52754834</brocom:deliveryAccountableParty>
    <brocom:qualityRegime>IMBRO/A</brocom:qualityRegime>


Regel 15 bevat de opening tag van het sourceDocument (brondocument).

Regel 16 geeft aan dat GAR het type is van het brondocument. Het attribuut gml:id bevat een waarde die uniek is binnen dit bericht.

Regel 17 is het eerste gegeven binnen dit brondocument, de objectIdAccountableParty (object-ID bronhouder).

Regel 18 bevat de qualityControlMethod (beoordelingsprocedure). Het XML-attribuut codeSpace bevat de unieke aanduiding van de gebruikte codelijst (urn:bro:gar:QualityControlMethod). De waarde van het XML-element is één van de toegestane waarden uit die codelijst (zie de catalogus).

Vanaf regel 19 volgen enkele voorkomens van een groundwaterMonitoringNet (grondwatermonitoringnet) ten behoeve waarvan het grondwatersamenstellingsonderzoek is gedaan. Dit voorbeeldbericht bevat twee grondwatermonitoringnetten, maar dat hadden er ook meer of minder kunnen zijn. Ieder grondwatermonitoringnet wordt geïdentificeerd door zijn broID. Voor het gemak heeft het attribuut gml:id dezelfde waarde als de broId van het grondwatermonitoringnet, maar dat hoeft niet (mag ook een andere unieke waarde binnen dit document zijn).

De regels 30 t/m 35 bevatten het monitoringPoint (de verwijzing naar een buis in een grondwatermonitoringput) waarin het grondwatersamenstellingsonderzoek is uitgevoerd. De buis wordt geïdentificeerd door de combinatie van de broId van de grondwatermonitoringput en het tubeNumber (buisnummer) van de buis. Voor het gemak heeft in dit voorbeeld het attribuut gml:id een waarde die is samengesteld uit deze twee gegevens, maar dat hoeft niet (mag ook een andere unieke waarde binnen dit document zijn).

Nr

XML-code

15
16
17
18
19
20
21
22
23
24
25
26
27
28
29
30
31
32
33
34
35

<sourceDocument> <GAR gml:id="id_0001"> <objectIdAccountableParty>Pietje_20181023_QR2</objectIdAccountableParty> <qualityControlMethod codeSpace="urn:bro:gar:QualityControlMethod">handboekProvinciesRIVMv2017</qualityControlMethod> <!-- 0 or more repetitions: --> <groundwaterMonitoringNet> <garcom:GroundwaterMonitoringNet gml:id="GMN123456789012"> <garcom:broId>GMN123456789012</garcom:broId> </garcom:GroundwaterMonitoringNet> </groundwaterMonitoringNet> <groundwaterMonitoringNet> <garcom:GroundwaterMonitoringNet gml:id="GMN210987654321"> <garcom:broId>GMN210987654321</garcom:broId> </garcom:GroundwaterMonitoringNet> </groundwaterMonitoringNet> <monitoringPoint> <garcom:GroundwaterMonitoringTube gml:id="GMW123456789012_0003"> <garcom:broId>GMW123456789012</garcom:broId> <garcom:tubeNumber>3</garcom:tubeNumber> </garcom:GroundwaterMonitoringTube> </monitoringPoint>


Vanaf regel 36 volgen de gegevens van het fieldResearch (veldonderzoek).

Regel 37 bevat de samplingDate (tijdstip veldonderzoek) met als waarde 1 minuut voor 5 in de middag op 23 oktober 2018. 

Regel 38 t/m 45 bevatten de samplingOperator (uitvoerder veldonderzoek). In dit voorbeeld is dat een Nederlandse organisatie, die geïdentificeerd wordt door een KvK-nummer. Als de samplingOperator een buitenlandse organisatie zou zijn, dan wordt die geïdentificeerd door een Europees handelsnummer. In dat geval wordt het desbetreffende stukje XML-code bijvoorbeeld:


39
...
44
45
46

...
<garcom:samplingOperator>
...
<brocom:europeanCompanyRegistrationNumber>DER2507_R2</brocom:europeanCompanyRegistrationNumber>
</garcom:samplingOperator>
...


In dit voorbeeld heeft het attribuut uitvoerder veldonderzoek een waarde. Volgens de catalogus mag het attribuut mogelijk geen waarde hebben. In dat geval worden de regels 39 t/m 45 vervangen door de enkele regel:


39
46

...
<garcom:samplingOperator xsi:nil="true"/>
...


Het element samplingOperator (uitvoerder veldonderzoek) heeft in de catalogus een kardinaliteit 1. In het XSD-bestand garcommon.xsd is dit element optioneel (minOccurs="0"). De reden dat het element optioneel is volgens het XSD-bestand, is dat het element niet wordt uitgegeven als de aanvrager van een uitgifteverzoek niet de bronhouder noch de dataleverancier is van het uitgegeven registratieobject en omdat dit deel van het XSD-bestand gemeenschappelijk gebruikt wordt door de innamewebservice en de uitgiftewebservice. Desalniettemin is samplingOperator (uitvoerder veldonderzoek) verplicht in een registrationRequest (registratieverzoek).

Regel 46 bevat de samplingStandard (bemonsteringsprocedure). Het XML-attribuut codeSpace bevat de unieke aanduiding van de gebruikte codelijst (urn:bro:gar:SamplingStandard). De waarde van het XML-element is één van de toegestane waarden uit die codelijst (zie de catalogus).

Regel 47 t/m 49 bevatten de gegevens over het samplingDevice (bemonsteringsapparaat), wat alleen bestaat uit het element pumpType (pompType). Dit element is ook een codelijst met urn:bro:gar:PumpType als unieke aanduiding van de gebruikte codelijst.

Vanaf regel 50 volgt de fieldObservation (veldwaardneming). Eerst 3 optionele elementen over de hoofdkleur, bijkleur en kleursterkte, met als waarde een waarde uit een codelijst. Daarna 9 elementen met als mogelijke waarden ja, nee of onbekend, waarvan de laatste alleen is toegestaan als het transactiegegeven qualityRegime de waarde IMBRO/A heeft.

Nr

XML-code

36
37
38
39
40
41
42
43
44
45
46
47
48
49
50
51
52
53
54
55
56
57
58
59
60
61
62
63
64
65
66

<fieldResearch> <garcom:samplingDateTime>2018-10-23T16:59:32</garcom:samplingDateTime> <!-- Optional: --> <garcom:samplingOperator> <!-- You have a CHOICE of the next 2 items at this level <brocom:chamberOfCommerceNumber>?</brocom:chamberOfCommerceNumber> <brocom:europeanCompanyRegistrationNumber>?</brocom:europeanCompanyRegistrationNumber> --> <brocom:chamberOfCommerceNumber>52754834</brocom:chamberOfCommerceNumber> </garcom:samplingOperator> <garcom:samplingStandard codeSpace="urn:bro:gar:SamplingStandard">nen5744/A1</garcom:samplingStandard> <garcom:samplingDevice> <garcom:pumpType codeSpace="urn:bro:gar:PumpType">slangenpomp</garcom:pumpType> </garcom:samplingDevice> <garcom:fieldObservation> <!-- Optional --> <garcom:primaryColour codeSpace="urn:bro:gar:Colour">wit</garcom:primaryColour> <!-- Optional --> <garcom:secondaryColour codeSpace="urn:bro:gar:Colour">grijs</garcom:secondaryColour> <!-- Optional --> <garcom:colourStrength codeSpace="urn:bro:gar:ColourStrength">licht</garcom:colourStrength> <garcom:abnormalityInCooling>ja</garcom:abnormalityInCooling> <garcom:abnormalityInDevice>nee</garcom:abnormalityInDevice> <garcom:pollutedByEngine>onbekend</garcom:pollutedByEngine> <garcom:filterAerated>ja</garcom:filterAerated> <garcom:groundWaterLevelDroppedTooMuch>nee</garcom:groundWaterLevelDroppedTooMuch> <garcom:abnormalFilter>onbekend</garcom:abnormalFilter> <garcom:sampleAerated>ja</garcom:sampleAerated> <garcom:hoseReused>nee</garcom:hoseReused> <garcom:temperatureDifficultToMeasure>onbekend</garcom:temperatureDifficultToMeasure> </garcom:fieldObservation>


Vanaf regel 67 volgt een optioneel aantal fieldMeasurements (veldmetingen). Per veldmeting worden drie gegevens vastgelegd:

  • parameter (parameter). De waarde is één van de toegestane waarden in de kolom ID van de utbreidbare waardenlijst Parameterlijst in de catalogus.

  • fieldMeasurementValue (veldmeetwaarde). Dit is een meetwaarde. Het XML-attribuut uom bevat de eenheid (zie kolom eenheid van de uitbreidbare waardenlijst Parameterlijst in de catalogus). De waarde van het element is de gemeten waarde voor de parameter, met indien van toepassing een punt als decimaalscheidingsteken.

  • qualityControlStatus (status kwaliteitscontrole). Het XML-attribuut codeSpace bevat de unieke aanduiding van de gebruikte codelijst (urn:bro:gar:QualityControlStatus). De waarde van het XML-element is één van de toegestane waarden uit die codelijst (zie de catalogus).

In het voorbeeldbericht zijn 3 veldmetingen opgenomen.

Regel 83 bevat de closing tag van het element fieldResearch (veldonderzoek).

Nr

XML-code

67
68
69
70
71
72
73
74
75
76
77
78
79
80
81
82
83

<!-- 0 or more repetitions: --> <garcom:fieldMeasurement> <garcom:parameter>1496</garcom:parameter> <garcom:fieldMeasurementValue uom="mg/l">5.123</garcom:fieldMeasurementValue> <garcom:qualityControlStatus codeSpace="urn:bro:gar:QualityControlStatus">goedgekeurd</garcom:qualityControlStatus> </garcom:fieldMeasurement> <garcom:fieldMeasurement> <garcom:parameter>6024</garcom:parameter> <garcom:fieldMeasurementValue uom="10^-3">3</garcom:fieldMeasurementValue> <garcom:qualityControlStatus codeSpace="urn:bro:gar:QualityControlStatus">afgekeurd</garcom:qualityControlStatus> </garcom:fieldMeasurement> <garcom:fieldMeasurement> <garcom:parameter>3548</garcom:parameter> <garcom:fieldMeasurementValue uom="uS/cm">15.123</garcom:fieldMeasurementValue> <garcom:qualityControlStatus codeSpace="urn:bro:gar:QualityControlStatus">onbekend</garcom:qualityControlStatus> </garcom:fieldMeasurement> </fieldResearch>


Vanaf regel 84 volgt een optioneel aantal laboratoryAnalysis (laboratoriumonderzoeken). In het voorbeeldbericht zijn er analyses uitgevoerd door 2 laboratoria: regel 85 t/m 143 voor het ene laboratorium en regel 144 t/m 161 voor het andere laboratorium.

Regel 85 bevat de opening tag van het eerste laboratoryAnalysis (laboratoriumonderzoek).

Regel 87 t/m 93 bevat het responsibleLaboratory (de uitvoerder laboratoriumonderzoek). In dit voorbeeld is dit een buitenlandse organisatie, die geïdentificeerd wordt door een Europees handelsnummer. Als de uitvoerder laboratoriumonderzoek een Nederlandse organisatie zou zijn geweest, dan wordt die geïdentificeerd door een KvK-nummer. In dat geval wordt het desbetreffende stukje XML-code bijvoorbeeld:


87
...
92
93

...
<garcom:responsibleLaboratory>
...
<brocom:chamberOfCommerceNumber>52754834</brocom:chamberOfCommerceNumber>
</garcom:responsibleLaboratory>
...


Volgens de catalogus mag het reponsibleLaboratory (de uitvoerder laboratoriumonderzoek) onder kwaliteitsregime IMBRO/A mogelijk geen waarde hebben. In dat geval worden de regels 87 t/m 93 vervangen door één regel:


87
94

...
<garcom:responsibleLaboratory xsi:nil="true"/>
...


Vanaf regel 94 volgen er één of meer analysisProcesses (analyseprocessen), conform welke het laboratorium de analyses heeft uitgevoerd.

Regel 96 bevat de opening tag van het eerste analysisProcess (analyseproces).

Regel 97 t/m 105 bevat de analysisDate (analysedatum) waarop het analyseproces is uitgevoerd. In het voorbeeldbericht heeft dit de waarde 2018-10-25 (25 oktober 2018). Volgens de catalogus kan er naast een volledige datum (jaar, maand, dag) ook sprake zijn van 3 minder nauwkeurige varianten. Uit gecommentarieerd staan alle 4 varianten. Hieronder staan vier alternatieven voor regel 104 voor 25 oktober 2018 met een afnemende nauwkeurigheid:

104
104
104
104

<brocom:date>2018-10-25</brocom:date>
<brocom:yearMonth>2018-10</brocom:yearMonth>
<brocom:year>2018</brocom:year>
<brocom:voidReason>onbekend</brocom:voidReason>


Daarnaast mag volgens de catalogus onder het IMBRO/A-kwaliteitsregime een waarde voor het gegeven ontbreken. In dat geval worden de regels 97 t/m 105 vervangen door één regel:


97
106

...
<garcom:analysisDate xsi:nil="true"/>
...


Regel 106 bevat de analyticalTechnique (bepalingstechniek). Het XML-attribuut codeSpace bevat de unieke aanduiding van de gebruikte codelijst (urn:bro:gar:AnalyticalTechnique). De waarde van het XML-element is één van de toegestane waarden uit die codelijst (zie de catalogus).

Regel 107 bevat de valuationMethod (bepalingsprocedure). Het XML-attribuut codeSpace bevat de unieke aanduiding van de gebruikte codelijst (urn:bro:gar:ValuationMethod). De waarde van het XML-element is één van de toegestane waarden uit die codelijst (zie de catalogus).

Nr

XML-code

84
85
86
87
88
89
90
91
92
93
94
95
96
97
98
99
100
101
102
103
104
105
106
107

<!-- 0 or more repetitions: --> <laboratoryAnalysis> <!-- Optional: --> <garcom:responsibleLaboratory> <!-- You have a CHOICE of the next 2 items at this level <brocom:chamberOfCommerceNumber>?</brocom:chamberOfCommerceNumber> <brocom:europeanCompanyRegistrationNumber>?</brocom:europeanCompanyRegistrationNumber> --> <brocom:europeanCompanyRegistrationNumber>DER2507_R2</brocom:europeanCompanyRegistrationNumber> </garcom:responsibleLaboratory> <!-- 1 or more repetitions: --> <!-- bepalingstechniek AAS; parameters 1270 (nitraat) en 441 (cadmium) --> <garcom:analysisProcess> <garcom:analysisDate> <!-- You have a CHOICE of the next 4 items at this level <brocom:date>?</brocom:date> <brocom:yearMonth>?</brocom:yearMonth> <brocom:year>?</brocom:year> <brocom:voidReason>onbekend</brocom:voidReason> --> <brocom:date>2018-10-25</brocom:date> </garcom:analysisDate> <garcom:analyticalTechnique codeSpace="urn:bro:gar:AnalyticalTechnique">AAS</garcom:analyticalTechnique> <garcom:valuationMethod codeSpace="urn:bro:gar:ValuationMethod">CIW</garcom:valuationMethod>


Vanaf regel 108 volgen er één of meer analysis (analyses) met gegevens over het bepalen van de waarde voor een eigenschap. Deze reeks van analyses zijn allen uitgevoerd conform het vigerende analyseproces door het vigerende laboratorium.

Regel 109 bevat de opening tag van de eerste analysis (analyse). Per analyse worden drie tot 5 gegevens vastgelegd:

  • parameter (parameter). Dit is een verplicht element. De waarde is één van de toegestane waarden in de kolom ID van de uitbreidbare waardenlijst Parameterlijst in de catalogus.

  • analysisMeasurementValue (analysemeetwaarde). Dit is een verplicht element. Dit is een meetwaarde. De waarde van het element is de gemeten waarde voor de parameter, met indien van toepassing een punt als decimaalscheidingsteken. Als het element een waarde heeft, dan moet het XML-attribuut uom aanwezig zijn. Dit XML-attribuut bevat de eenheid (zie kolom eenheid van de uitbreidbare waardenlijst Parameterlijst in de catalogus). Als het element geen waarde heeft, dan moet het XML-attribuut uom ook niet aanwezig zijn; in plaats daarvan komt er een XML-attribuut nil="true".

  • limitSymbol (limietsymbool). Dit is een optioneel element. Het XML-attribuut codeSpace bevat de URN van de codelijst (zie de tabel in hoofdstuk 5). De waarde van het XML-element is één van de toegestane waarden uit de codelijst (zie de catalogus).

  • reportingLimit (rapportagegrens), uitgedrukt als een meetwaarde. Dit is een optioneel element. Het XML-attribuut uom bevat de eenheid (zie kolom eenheid van de uitbreidbare waardenlijst Parameterlijst in de catalogus). De waarde van het element is de afgesproken (maximale of minimale) rapportagegrens, met indien van toepassing een punt als decimaalscheidingsteken.

  • qualityControlStatus (status kwaliteitscontrole). Dit is een verplicht element. Het XML-attribuut codeSpace bevat de URN van de codelijst (zie de tabel in hoofdstuk 5). De waarde van het XML-element is één van de toegestane waarden uit de codelijst (zie de catalogus).

Regel 118 bevat de closing tag van de eerste analysis (analyse).

Regel 119 t/m 127 bevatten een tweede analyse voor het eerste analyseproces.

Regel 128 bevat de closing tag van het eerste analyseproces.

Nr

XML-code

108
109
110
111
112
113
114
115
116
117
118
119
120
121
122
123
124
125
126
127
128

<!-- 1 or more repetitions: --> <garcom:analysis> <garcom:parameter>1270</garcom:parameter> <garcom:analysisMeasurementValue uom="mg/l">5</garcom:analysisMeasurementValue> <!-- Optional: <garcom:limitSymbol codeSpace="urn:bro:gar:LimitSymbol">?</garcom:limitSymbol> --> <!-- Optional: --> <garcom:reportingLimit uom="mg/l">2</garcom:reportingLimit> <garcom:qualityControlStatus codeSpace="urn:bro:gar:QualityControlStatus">goedgekeurd</garcom:qualityControlStatus> </garcom:analysis> <garcom:analysis> <garcom:parameter>441</garcom:parameter> <garcom:analysisMeasurementValue uom="ug/l">0.1</garcom:analysisMeasurementValue> <!-- Optional: --> <garcom:limitSymbol codeSpace="urn:bro:gar:LimitSymbol">LT</garcom:limitSymbol> <!-- Optional: --> <garcom:reportingLimit uom="ug/l">0.1</garcom:reportingLimit> <garcom:qualityControlStatus codeSpace="urn:bro:gar:QualityControlStatus">afgekeurd</garcom:qualityControlStatus> </garcom:analysis> </garcom:analysisProcess>


Regel 129 t/m 142 bevatten een tweede analysisProcess (analyseproces), met één analyse, uitgevoerd door hetzelfde laboratorium als het eerste analysisProcess (analyseproces).

Regel 143 bevat de closing tag van het eerste laboratoryAnalysis (laboratoriumonderzoek).

Nr

XML-code

129
130
131
132
133
134
135
136
137
138
139
140
141
142
143

<!-- bepalingstechniek IR; parameter 1522 (temperatuur) --> <garcom:analysisProcess> <garcom:analysisDate> <brocom:voidReason>onbekend</brocom:voidReason> </garcom:analysisDate> <garcom:analyticalTechnique codeSpace="urn:bro:gar:AnalyticalTechnique">IR</garcom:analyticalTechnique> <garcom:valuationMethod codeSpace="urn:bro:gar:ValuationMethod">AQUOKIT</garcom:valuationMethod> <!-- 1 or more repetitions: --> <garcom:analysis> <garcom:parameter>1522</garcom:parameter> <garcom:analysisMeasurementValue uom="cel">12.2</garcom:analysisMeasurementValue> <garcom:qualityControlStatus codeSpace="urn:bro:gar:QualityControlStatus">onbeslist</garcom:qualityControlStatus> </garcom:analysis> </garcom:analysisProcess> </laboratoryAnalysis>


Regel 144 t/m 161 bevatten de gegevens van een tweede laboratoryAnalysis (laboratoriumonderzoeken), met daarin één analysisProcess (analyseproces), conform welk één analysis (analyse) is uitgevoerd.

Nr

XML-code

144
145
146
147
148
149
150
151
152
153
154
155
156
157
158
159
160
161

<laboratoryAnalysis> <garcom:responsibleLaboratory> <brocom:chamberOfCommerceNumber>43845725</brocom:chamberOfCommerceNumber> </garcom:responsibleLaboratory> <garcom:analysisProcess> <garcom:analysisDate> <brocom:yearMonth>2018-10</brocom:yearMonth> </garcom:analysisDate> <garcom:analyticalTechnique codeSpace="urn:bro:gar:AnalyticalTechnique">I25101.09</garcom:analyticalTechnique> <garcom:valuationMethod codeSpace="urn:bro:gar:ValuationMethod">DESK</garcom:valuationMethod> <garcom:analysis> <garcom:parameter>4445</garcom:parameter> <garcom:analysisMeasurementValue uom="ug/kg">0.7</garcom:analysisMeasurementValue> <garcom:reportingLimit uom="ug/kg">0.1</garcom:reportingLimit> <garcom:qualityControlStatus codeSpace="urn:bro:gar:QualityControlStatus">goedgekeurd</garcom:qualityControlStatus> </garcom:analysis> </garcom:analysisProcess> </laboratoryAnalysis>


Regel 162 bevat de GAR closing tag als type van het sourceDocument (brondocument).

Regel 163 bevat de closing tag van het sourceDocument (brondocument).

Regel 164 bevat de closing tag van het registrationRequest (innameverzoek).

Nr

XML-code

162
163
164

</GAR> </sourceDocument> </registrationRequest>

Correctieverzoek

Het voorbeeldbericht correctionRequest.xml, zoals te vinden op de GitHub website (github.com/BROprogramma/GAR/tree/gh-pages/Berichtencatalogus/innameservice), bevat een correctieverzoek, waarmee een registratieobject, dat in de BRO is opgenomen, wordt gecorrigeerd.

De eerste regel bevat de XML-proloog. Merk op dat de tekens volgens UTF-8 gecodeerd moeten worden. Dit is met name van belang voor speciale tekens, zoals à, á, ï.

Regel 2 t/m 8 bevatten het correctionRequest (correctieverzoek) als root XML-element en de namespaces van de gebruikte XML-schemadefinities (XSD's).

Regel 9 t/m 14 bevatten de transactiegegevens.

Regel 9 bevat de requestReference (verzoekkenmerk), een voor de dataleverancier unieke aanduiding van het correctieverzoek.

Regel 11 bevat het optionele element deliveryAccountableParty (bronhouder). De waarde is het KvK-nummer van de bronhouder. Dit element is opgenomen in het voorbeeldbericht, omdat in dit geval de dataleverancier niet de bronhouder is.

Regel 12 bevat de broId (BRO-ID) van het registratieobject dat vervangen/gecorrigeerd moeten worden.

Regel 13 bevat het qualityRegime (kwaliteitsregime) als aanduiding van de kwaliteitseis waaraan de gegevens in het brondocument voldoen.

Regel 14 bevat de correctionReason (correctiereden). De waarde geeft aan waarom het registratieobject moet worden vervangen/gecorrigeerd. Het XML-attribuut codeSpace bevat de unieke aanduiding van de gebruikte codelijst (urn:bro:gar:CorrectionReason). De waarde van het XML-element is één van de toegestane waarden uit die codelijst (zie paragraaf 2.1.2).

Regel 15 is de opening tag van het sourceDocument (brondocument).

Regel 16 geeft aan dat GAR het type is van het brondocument. Het attribuut gml:id bevat een waarde die uniek is binnen dit bericht. Het hoeft niet dezelfde waarde te hebben als in het innameverzoek (of een eerder correctieverzoek).

Regel 17 is een placeholder voor de gegevens die de huidige gegevens vervangen/corrigeren.

Regel 18 bevat de GAR closing tag als type van het sourceDocument (brondocument).

Regel 19 bevat de closing tag van het sourceDocument (brondocument).

Regel 20 bevat de closing tag van het correctionRequest (correctieverzoek).

1
2
3
4
5
6
7
8
9
10
11
12
13
14
15
16
17
18
19
20

<?xml version="1.0" encoding="UTF-8"?>
<correctionRequest xmlns="http://www.broservices.nl/xsd/isgar/1.0"
xmlns:garcom="http://www.broservices.nl/xsd/garcommon/1.0"
xmlns:brocom="http://www.broservices.nl/xsd/brocommon/3.0"
xmlns:gml="http://www.opengis.net/gml/3.2"
xmlns:xsi="http://www.w3.org/2001/XMLSchema-instance"
xsi:schemaLocation="http://www.broservices.nl/xsd/isgar/1.0 https://schema.broservices.nl/xsd/isgar/1.0/isgar-messages.xsd"
>
<brocom:requestReference>levering-24</brocom:requestReference>
  <!--Optional:-->
<brocom:deliveryAccountableParty>52754834</brocom:deliveryAccountableParty>
<brocom:broId>GAR123456789012</brocom:broId>
<brocom:qualityRegime>IMBRO/A</brocom:qualityRegime>
<correctionReason codeSpace="urn:bro:gar:CorrectionReason">eigenCorrectie</correctionReason>
<sourceDocument>
<GAR gml:id="id_0001">
...
  </GAR>
</sourceDocument>
</correctionRequest>

Enumeraties

Dit hoofdstuk bevat de toegestane waarden van de enumeraties (niet-beheerde waardenlijsten).

In de BRO wordt een onderscheid gemaakt tussen beheerde waardenlijsten en niet-beheerde waardenlijsten. In de catalogus en de XSD-bestanden noemen we een niet-beheerde waardenlijst een enumeratie. Bij een enumeratie staat de lijst met toegestane waarden vast en kan de lijst met toegestane waarden niet veranderd worden zonder aanpassingen in de catalogus, de berichtdefinities (XSD-bestanden) en de software (voor het maken of verwerken van een bericht).

De onderstaande tabel geeft een overzicht van de enumeraties die van belang zijn bij het maken van een BRO-verzoek over een grondwatersamenstellingsonderzoek. De eerste kolom bevat de Engelstalige naam van de enumeratie, zoals deze voorkomt in de XSD-bestanden. De tweede kolom bevat de Nederlandstalige naam, zoals die voorkomt in de catalogus. De derde kolom bevat de toegestane waarden, die gebruikt mogen worden in een BRO-verzoek.

Type

Naam

Waarde

IndicationYesNo

IndicatieJaNee

ja



nee

IndicationYesNoUnknown

IndicatieJaNeeOnbekend

ja



nee



onbekend

QualityRegime

Kwaliteitsregime

IMBRO



IMBRO/A

Codelijsten

Dit hoofdstuk bevat verwijzingen (URN's en URL's) naar de codelijsten (beheerde waardenlijsten).

In de BRO wordt een onderscheid gemaakt tussen beheerde waardenlijsten en niet-beheerde waardenlijsten. In de catalogus en de XSD-bestanden noemen we een beheerde waardenlijst een codelijst. Bij een codelijst kan de lijst met toegestane waarden worden aangepast zonder dat aanpassingen nodig zijn in de berichtdefinities (XSD-bestanden) en/of de software (voor het maken of verwerken van een bericht). De catalogus bevat per codelijst de toegestane waarden, zoals gedefinieerd op het moment dat de catalogus werd vastgesteld.

De onderstaande tabel geeft een overzicht van de codelijsten die van belang zijn bij het maken van een BRO-verzoek over een grondwatersamenstellingsonderzoek. De eerste kolom bevat de Engelstalige naam van de codelijst, zoals deze voorkomt in de XSD-bestanden. De tweede kolom bevat de Nederlandstalige naam, zoals die voorkomt in de catalogus. De derde kolom bevat de URN, die gebruikt moet worden in een BRO-verzoek. De vierde kolom bevat een link naar de website waar de actuele lijst met toegestane waarden is te raadplegen.

Type

Naam

URN

Link

AnalyticalTechnique

Waardebepalingstechniek

urn:bro:gar:AnalyticalTechnique

https://publiek.broservices.nl/refcodes/api/get_codes?domain=urn:bro:gar:AnalyticalTechnique

Colour

Kleur

urn:bro:gar:Colour

https://publiek.broservices.nl/refcodes/api/get_codes?domain=urn:bro:gar:Colour

ColourStrength

Kleursterkte

urn:bro:gar:ColourStrength

https://publiek.broservices.nl/refcodes/api/get_codes?domain=urn:bro:gar:ColourStrength

LimitSymbol

LimietSymbool

urn:bro:gar:LimitSymbol

https://publiek.broservices.nl/refcodes/api/get_codes?domain=urn:bro:gar:LimitSymbol

ParameterList

Parameterlijst

urn:bro:gar:ParameterList

https://publiek.broservices.nl/refcodes/api/get_attribute_values?domain=urn:bro:gar:ParameterList

PumpType

Pomptype

urn:bro:gar:PumpType

https://publiek.broservices.nl/refcodes/api/get_codes?domain=urn:bro:gar:PumpType

QualityControlMethod

Beoordelingsprocedure

urn:bro:gar:QualityControlMethod

https://publiek.broservices.nl/refcodes/api/get_codes?domain=urn:bro:gar:QualityControlMethod

QualityControlStatus

StatusKwaliteitscontrole

urn:bro:gar:QualityControlStatus

https://publiek.broservices.nl/refcodes/api/get_codes?domain=urn:bro:gar:QualityControlStatus

SamplingStandard

Bemonsteringsprocedure

urn:bro:gar:SamplingStandard

https://publiek.broservices.nl/refcodes/api/get_codes?domain=urn:bro:gar:SamplingStandard

ValuationMethod

Waardebepalingsprocedure

urn:bro:gar:ValuationMethod

https://publiek.broservices.nl/refcodes/api/get_codes?domain=urn:bro:gar:ValuationMethod

Vertaaltabel

Dit hoofdstuk bevat een vertaaltabel, aan de hand waarvan, gegeven de Engelstalige naam van een entiteit of een attribuut, de Nederlandse naam in de catalogus kan worden opgezocht.

De onderstaande tabel is gesorteerd op alfabetische volgorde van de Engelstalige naam van de entiteit. Tussen haakjes staat het type modelelement van de entiteit. Binnen een entiteit zijn de attributen gesorteerd op Engelstalige naam.

Entiteit (type)
attribuut

Naam
naam

AbstractRegistrationObject (FeatureType)

Abstract Registratieobject

broId

BRO-ID

Analysis (AttributeGroupType)

Analyse

analysisMeasurementValue

analysemeetwaarde

limitSymbol

limietsymbool

parameter

parameter

qualityControlStatus

status kwaliteitscontrole

reportingLimit

rapportagegrens

AnalysisProcess (AttributeGroupType)

Analyseproces

analysis

analyse

analysisDate

analysedatum

analyticalTechnique

bepalingstechniek

valuationMethod

bepalingsprocedure

BRO_DO (FeatureType)

Object uit registratie

deregistered

uit registratie genomen

deregistrationTime

tijdstip uit registratie genomen

ChamberOfCommerceNumber (PrimitiveDatatype)

KvK-nummer

CorrectionRequest (FeatureType)

Correctieverzoek

correctionReason

correctiereden

sourceDocument

brondocument

DispatchDataResponse (FeatureType)

Bericht van verzending gegevens

dispatchDocument

uitgiftedocument

FieldMeasurement (AttributeGroupType)

Veldmeting

fieldMeasurementValue

veldmeetwaarde

parameter

parameter

qualityControlStatus

status kwaliteitscontrole

FieldObservation (AttributeGroupType)

Veldwaarneming

abnormalFilter

inline filter afwijkend

abnormalityInCooling

afwijkend gekoeld

abnormalityInDevice

afwijking in meetapparatuur

colourStrength

kleursterkte

filterAerated

filter belucht

groundWaterLevelDroppedTooMuch

grondwaterstand teveel gedaald

hoseReused

slang hergebruikt

pollutedByEngine

contaminatie door verbrandingsmotor

primaryColour

hoofdkleur

sampleAerated

monster belucht

secondaryColour

bijkleur

temperatureDifficultToMeasure

temperatuur moeilijk te bepalen

FieldResearch (AttributeGroupType)

Veldonderzoek

fieldMeasurement

veldmeting

fieldObservation

veldwaarneming

samplingDateTime

tijdstip veldonderzoek

samplingDevice

bemonsteringsapparaat

samplingOperator

uitvoerder veldonderzoek

samplingStandard

bemonsteringsprocedure

GAR (FeatureType)

Grondwatersamenstellingsonderzoek

fieldResearch

veldonderzoek

laboratoryAnalysis

laboratoriumonderzoek

objectIdAccountableParty

object-ID bronhouder

qualityControlMethod

beoordelingsprocedure

GAR_O (FeatureType)

Grondwatersamenstellingsonderzoek

fieldResearch

veldonderzoek

laboratoryAnalysis

laboratoriumonderzoek

qualityControlMethod

beoordelingsprocedure

registrationHistory

registratiegeschiedenis

GAR_O_DP (FeatureType)

Grondwatersamenstellingsonderzoek

GroundwaterMonitoringTube (FeatureType)

GMW-monitoringbuis

broId

BRO-ID

tubeNumber

buisnummer

GroundwaterMonitoringNet (FeatureType)

Grondwatermonitoringnet

broId

BRO-ID

LaboratoryAnalysis (AttributeGroupType)

Laboratoriumonderzoek

analysisProcess

analyseproces

responsibleLaboratory

uitvoerder laboratoriumonderzoek

Organization (Union)

Organisatie

chamberOfCommerceNumber

kvk-nummer

europeanCompanyRegistrationNumber

europees handelsnummer

PartialDate (Union)

OnvolledigeDatum

date

volledige datum

voidReason

onbekend

year

jaartal

yearMonth

jaar en maand

RegistrationHistory (AttributeGroupType)

Registratiegeschiedenis

corrected

gecorrigeerd

deregistered

uit registratie genomen

deregistrationTime

tijdstip uit registratie genomen

latestAdditionTime

tijdstip laatste aanvulling

latestCorrectionTime

tijdstip laatste correctie

objectRegistrationTime

tijdstip registratie object

registrationCompletionTime

tijdstip voltooiing registratie

registrationStatus

registratiestatus

reregistered

weer in registratie genomen

reregistrationTime

tijdstip weer in registratie genomen

underReview

in onderzoek

underReviewTime

in onderzoek sinds

RegistrationObject (FeatureType)

Registratieobject

deliveryAccountableParty

bronhouder

deliveryResponsibleParty

dataleverancier

objectIdAccountableParty

object-ID bronhouder

qualityRegime

kwaliteitsregime

RegistrationObjectCode (PrimitiveDatatype)

Registratieobjectcode

RegistrationRequest (FeatureType)

Registratieverzoek

sourceDocument

brondocument

SamplingDevice (AttributeGroupType)

Bemonsteringsapparaat

pumpType

pomptype