BRO Productomgeving

BHR-G Berichtencatalogus uitgiftewebservice



Inleiding

Dit document beschrijft hoe een afnemer van de Basisregistratie Ondergrond (BRO) de gegevens over een geologisch booronderzoek (BHR-G) kan opvragen.


Het document veronderstelt dat de lezer bekend is met de BHR-G catalogus. Nadere informatie is te vinden op www.basisregistratieondergrond.nl.

Het document veronderstelt dat de lezer beschikt over de kennis en vaardigheid om een XML-bestand te lezen en te schrijven.

De focus van het document ligt op het beschrijven van de structuur van de mogelijke berichten aan de hand van enkele voorbeelden. Andere zaken zoals definitie, kardinaliteit, domein en bedrijfsregels met betrekking tot de gegevensinhoud van de berichten staan in de catalogus.

Leeswijzer

Hoofdstuk 2 beschrijft de algemene werking van de BHR-G uitgiftewebservice.

Hoofdstuk 3 bevat enkele voorbeeldberichten met regel voor regel een toelichting. Hoofdstuk 4 bevat de toegestane waarden van de enumeraties (niet-beheerde lijsten met toegestane waarden).

Hoofdstuk 5 bevat verwijzingen (URN's en URL's) naar de codelijsten (beheerde lijsten met toegestane waarden).

Hoofdstuk 6 bevat een vertaaltabel, aan de hand waarvan, gegeven de Engelstalige naam van een entiteit of een attribuut, de Nederlandse naam in de catalogus kan worden opgezocht.

Versiehistorie

Versie

Datum

Omschrijving

0.9

 

Berichtencatalogus uitgiftewebservice 1.99

Contactinformatie

Algemene informatie, documentatie en voorbeeld XML-berichten kunt u vinden op www.basisre gistratieondergrond.nl.

Heeft u een vraag over de BRO? Wij staan voor u klaar om u te helpen.

Voor vragen, suggesties of opmerkingen kunt contact opnemen met de BRO Servicedesk via een mail naar support@broservicedesk.nl.

Als u toegang heeft tot de BRO Selfservicedesk (alleen via desktop of laptop), kunt u daar inloggen en uw vraag stellen voor een extra snelle afhandeling.

Of bel ons op telefoonnummer 088 - 8664 999. Wij zijn op werkdagen van 8.00 tot 17.00 uur bereikbaar.

Algemene werking van de BHR-G uitgiftewebservice

Operaties

De BHR-G uitgiftewebservice wordt gerealiseerd als een SOAP-webservice. De BHR-G uitgiftewebservice ondersteunt twee soap operaties:

  1. dispatchCharacteristics (uitgifte van kengegevens).

  2. dispatchData (uitgifte van objectgegevens).

Een soap operatie heeft een request en een response:

  • Het DispatchCharacteristicsRequest (verzoek tot uitgifte van kengegevens) en de DispatchCharacteristicsResponse (bericht van verzending van kengegevens).

  • Het DispatchDataRequest (verzoek tot uitgifte van objectgegevens) en de DispatchDataResponse (bericht van verzending van objectgegevens).

Naast een bericht van verzending kan ieder verzoek ook leiden tot een foutmelding:

  • SOAP:Fault (Systeemfout): als er tijdens de verwerking van het uitgifteverzoek een onverwachte fout optreedt in het BRO-systeem, dan leidt dit tot een SOAP:Fault.

  • ParseFault (Validatiefout): als de BHR-G uitgiftewebservice constateert dat een uitgifteverzoek niet een welgevormd XML-bericht is of dat het niet voldoet aan de schema validatie, dan leidt dit tot een ParseFault.

Bovenstaande leidt tot het volgende interface ontwerp:

image2021-6-18_17-18-0.png

BRO-berichten

Deze paragraaf beschrijft de zes verschillende BRO-berichten die een rol spelen in de BHR-G uitgiftewebservice.

DispatchCharacteristicsRequest

Met een DispatchCharacteristicsRequest (verzoek tot uitgifte van kengegevens) kunnen de kengegevens van één of meer registratieobjecten worden opgevraagd, voor zover deze voldoen aan de kenmerken in het uitgifteverzoek. Het uitgifteverzoek is gedefinieerd in het XSD-bestand dsbhrg-messages.xsd. Het is een specialisatie van AbstractDispatchCharacteristicsRequest zoals gedefinieerd in brocommon.xsd. Het voegt de AttributeGroup (gegevensgroep) criteria (ke nmerkenverzameling) toe aan het AttributeType (attribuutsoort) requestReference (verzoekkenmerk) uit brocommon.

Toelichting

In deze versie omvat het booronderzoek het algemene deel (veldwerk) en 2 deelonderzoeken en dat is de boormonsterbeschrijving en de boormonsteranalyse.

image2021-6-18_17-34-56.png

Naam in XML-bestand

Nederlandse naam

Type

Kardinaliteit

Definitie

requestReference

verzoekkenmerk

CharacterString

1..1

Eeen voor de afnemer unieke aanduiding van het uitgifteverzoek

criteria

kenmerkenverzameling

BHR_G_CriteriaSet

1..1

Het geheel van kenmerken waaraan een geologisch booronderzoek dat de gebruiker opvraagt moet voldoen.

Toelichting:

Bijna alle gegevens die als kenmerk gebruiktworden zijn gedefinieerd in de gegevenscatalogus, met als enige verschil dat de kardinaliteit 0..1 is, omdat de gebruiker vrijheid van keuze heeft.

Het datatype BHR_G_CriteriaSet, (Kenmerkenverzameling) is een specialisatie van CritriaSet (Kenmerkenverzameling) uit brocommon.xsd, waaraan het een lijst met BHR-G specifieke attributen toevoegt. Alle attributen binnen BHR_G_CriteriaSet zijn optioneel. De meeste attributen hebben een scalair datatype, met uitzondering van de Attributegrouptypes DatePeriod (Datum interval) zoals gedefinieerd in brocommon.xsd en VerticalPositionRange (Diepte interval) zoals gedefinieerd in dsbhrg-messages.xsd.

image2021-6-18_17-52-4.png

Alle attributen van Criteriaset uit brocommon.xsd zijn optioneel, met uitzondering van het attribuut area (gebied). Ook hier hebben de meeste attributen een scalair datatype, met uitzondering van het Attributegrouptype DatePeriod (Datum interval) en de Union Area (gebied), beiden gedefinieerd in brocommon.xsd.

Het datatype Area geeft de begrenzing aan van een geografisch gebied aan het aardoppervlak, waarbinnen de registratieobjecten moeten liggen. Het datatype heeft een stereotype Union, wat aangeeft dat óf een enclosingCircle (omvattende cirkel) óf een boundingBox (omvattende rechthoek) moet worden opgenomen in het BRO-verzoek. In beide gevallen worden de coördinaten uitgedrukt in een referentiestelsel. Onderstaande tabel geeft de toegestane waarden binnen de BHR-G uitgiftewebservice.

Een enclosingCircle (omvattende cirkel) wordt gedefinieerd door het middelpunt (met als datatype gml:GM_Point) en de straal (met als datatype gml:Measure) uitgedrukt in kilometers. Voorbeeld van een cirkel met een middelpunt uitgedrukt in ETRS89 (European Terrestrial Reference System 1989) en een straal van 10 km:


<brocom:enclosingCircle srsName="urn:ogc:def:crs:EPSG::4258">
    <brocom:center>52.287820209 5.090415499</brocom:center>
    <brocom:radius uom="km">10</brocom:radius>
</brocom:enclosingCircle>

Een boundingBox (omvattende rechthoek) wordt gedefinieerd door het attribuut lowerCorner (onderhoek), met als coördinaten de minimale waarden voor de twee dimensies binnen de rechthoek, en het attribuut upperCorner (bovenhoek), met als coördinaten de maximale waarden voor de twee dimensies binnen de rechthoek. Voorbeeld van een vierkant van 10 * 10 km, als boundingBox (omvattende rechthoek), waarvan de coördinaten zijn uitgedrukt in RD (Rijks Driehoeksmeting – Amersfoort RD New):

<brocom:boundingBox gml:id="BRO_0001" srsName="urn:ogc:def:crs:EPSG::28992">
    <gml:lowerCorner>136000.0 472000.0</gml:lowerCorner>
    <gml:upperCorner>146000.0 482000.0</gml:upperCorner>
</brocom:boundingBox>


DispatchDataRequest

Met een DispatchDataRequest (verzoek tot uitgifte van objectgegevens) kunnen op basis van de broId (BRO-ID) alle geregistreerde gegevens van één registratieobject worden opgevraagd. Het uitgifteverzoek is volledig gedefinieerd in het XSD-bestand brocommon.xsd.

image2021-6-18_17-56-58.png

De definities van de transactiegegevens staan in onderstaande tabel:

Naam in XML-bestand

Nederlandse naam 

Type

Kardinaliteit

Definitie

broId

BRO-ID

RegistratieObjectCode

1..1

De unieke aanduiding van het registratieobject in de Basisregistratie Ondergrond

Toelichting: De registratieobjectcode van een geologisch booronderzoek bestaat uit drie (hoofd)letters BHR gevolgd door een code van 12 cijfers (dus inclusief eventuele voorloopnullen). Voorbeeld: BHR000000123456.

SOAP:Fault

Tijdens de uitvoering van een operatie kan er een onverwachte fout optreden in het BROsysteem. Hiervoor kunnen verschillende oorzaken zijn, zoals het falen van bepaalde software of hardware. Deze onverwachte fouten worden beschouwd als een technische fout veroorzaakt door het BRO-systeem. De BRO stuurt dan een bericht in de vorm van een generieke SOAP:Fault (Systeemfout).

image2021-6-18_18-6-6.png

Een SOAP:Fault (Systeemfout) bestaat uit twee verplichte gegevens en één optioneel gegeven. D e definities van deze gegevens staan in onderstaande tabel:

Naam in XML-bestand

Nederlandse naam

Type

Kardinaliteit

Definitie

faultcode

foutcode

CharacterString

1..1

Aanduiding waar de fout is opgetreden. 

Toelichting: Vaste waarde "soap:Server"

faultstring

fouttekst

CharacterString

1..1

Sumiere beschrijving van de fout

detail

details

Any

1..1

Aanvullende informatie over de opgetreden fout en de vermoedelijke oorzaak.

Toelichting: Het gegeven kan een simpele waarde (bv tekst) hebben of een samengestelde waarde (bv. ParseFault).

ParseFault

Als er fouten in het uitgifteverzoek worden gevonden tijdens de technische controle van een uitgifteverzoek, bijvoorbeeld het uitgifteverzoek is niet een welgevormd XML-bericht of het uitgifteverzoek voldoet niet aan de schemavalidatie, dan worden deze beschouwd als een softwarefout in het systeem van de data-afnemer. Het BRO-systeem stuurt dan een bericht in de vorm van een ParseFault (Validatiefout).

Het BRO-bericht ParseFault (Validatiefout) is in feite een gemodelleerde vorm van de algemene SOAP:Fault (Systeemfout), waarbij op de plek van het detail de gegevens van de ParseFault (Validatiefout) worden opgenomen. In de ParseFault (Validatiefout) zit een lijst met abortReasons (redenen afbreken).

image2021-6-18_18-15-4.png

Dit bericht begint met een SOAP:Fault (Systeemfout), bestaande uit drie gegevens. De definities van deze gegevens staan in onderstaande tabel: 

Naam in XML-bestand

Nederlandse naam

Type

Kardinaliteit

Definitie

faultcode 

foutcode

CharacterString

1..1

Aanduiding waar de fout is opgetreden.

Toelichting:
Vaste waarde “soap:Client”.

faultstring

fouttekst

CharacterString

1..1

Summiere beschrijving van de fout.

Toelichting:
Vaste waarde “Het verzoek voldoet niet aan het schema”.

detail

details

Any

0..1

Aanvullende informatie over de opgetreden fout en de vermoedelijke oorzaak.

Regel:
Het gegeven is aanwezig bij een softwarefout. Het type van het gegeven is ParseFault (Validatiefout).

De ParseFault (Validatiefout) bestaat uit drie gegevens en een lijst met abortReasonsDe definities van de gegevens van ParseFault (Validatiefout) staan in onderstaande tabel:

Naam in XML-bestand

Nederlandse naam

Type

Kardinaliteit

Definitie

requestReference

verzoekkenmerk

CharacterString

0..1

Een voor de dataleverancier unieke aanduiding van het uitgifteverzoek.

Toelichting:
Waarde overgenomen uit het request. Dit gegeven is optioneel omdat de softwarefout geconstateerd kan worden voordat het BRO-systeem het uitgifteverzoek heeft kunnen lezen.

transactionId

transactiecode

CharacterString

0..1

Een voor het BRO-systeem unieke aanduiding voor de verwerking van een innameverzoek of uitgifteverzoek.

Toelichting:
Waarde toegekend door het transactieregister. Dit gegeven is optioneel omdat de softwarefout geconstateerd kan worden voordat het BRO-systeem een transactie heeft kunnen aanmaken.

abortTime

moment van afbreken

DateTime

1..1

Tijdstip, toegekend door de webservice, waarop de verwerking van het uitgifteverzoek is afgebroken.

abortReason

reden afbreken

AbortReason

1..*

Lijst met redenen waarom de verwerking van het uitgifteverzoek is afgebroken.

Toelichting:
Om praktische redenen wordt de lijst beperkt tot maximaal 99 redenen.

De lijst abortReasons (redenen afbreken) bestaat uit minimaal 1 en maximaal 99 voorkomens van een AbortReason (Reden afbreken). Iedere AbortReason (Reden afbreken) bestaat uit twee gegevens. De definities staan in onderstaande tabel:

Naam in XML-bestand

Nederlandse naam

Type

Kardinaliteit

Definitie

sequenceNumber

volgnummer

Integer

1..1

Een binnen deze lijst van abortReasons (redenen afbreken) uniek nummer.

Toelichting:
Numerieke waarde bedoelt om de lijst met foutmeldingen te kunnen sorteren.

specification

foutmelding

CharacterString

1..1

Omschrijving van de validatie fout.

DispatchCharacteristicsResponse

Onder normale omstandigheden bestaat het antwoord op een DispatchCharacteristicsRequest (verzoek tot uitgifte van kengegevens) uit een DispatchCharacteriscticsResponse (bericht van verzending van kengegevens). Het antwoord dispatchCharacteristicsResponse is gedefinieerd in het XSD-bestand dsbhr-g-messages.xsd. Het is een specialisatie van DispatchResponse zoals gedefinieerd in brocommon.xsd. Het voegt daaraan toe het attribuut numberOfDocuments (aantal documenten) en een lijst met dispatchDocuments (uitgiftedocumenten).

BHR-GT dispatchCharacteristicsResponse.png

Als het BRO-systeem een semantische fout heeft geconstateerd in één of meer waarden van de attributen van de criteria (kenmerkenverzameling) in het uitgifteverzoek, dan:

  • Heeft het attribuut responseType de waarde rejection.

  • Is de waarde van het attribuut requestReference gelijk aan de waarde van het gelijkluidende attribuut in het uitgifteverzoek.

  • Geeft de waarde van het attribuut rejectionTime aan op welk moment het antwoord beschikbaar is gekomen.

  • Is het attribuut dispatchTime niet aanwezig.

  • Heeft het attribuut rejectionReason de vaste waarde "Er zijn 1 of meer fouten geconstateerd in de kenmerkenverzameling".

  • Bevat de lijst met criterionErrors maximaal 99 voorkomens van de AttributeGroup CriterionError.

  • Is het attribuut numberOfDocuments niet aanwezig.

  • Is er geen dispatchDocument aanwezig.

Als het uitgifteverzoek succesvol is verwerkt, dan:

  • Heeft het attribuut responseType de waarde dispatch.,

  • Is de waarde van het attribuut requestReference gelijk aan de waarde van het gelijkluidende attribuut in het uitgifteverzoek

  • Is het attribuut rejectionTime niet aanwezig.

  • Geeft de waarde van het attribuut dispatchTime aan op welk moment het antwoord beschikbaar is gekomen.

  • Is het attribuut rejectionReason niet aanwezig.

  • Is de lijst met criterionErrors niet aanwezig.

  • Geeft de waarde van het attribuut numberOfDocuments aan hoeveel registratieobjecten er zijn gevonden die voldoen aan de criteria.

  • Bevat de lijst met dispatchDocuments een reeks van uitgiftedocumenten zoals beschreven in de volgende paragraaf. Het type van het element dispatchDocument is gedefinieerd als AbstractRegistrationObject, zoals gedefinieerd in brocommon.xsd, omdat dit de eerste gemeenschappelijke vader is van de toegestane uitgiftedocumenten.

Als er geen registratieobjecten zijn gevonden die voldoen aan de criteria, dan heeft het attribuut numberOfDocuments de waarde 0 en is de lijst met dispatchDocuments leeg.

Als er meer dan 2000 registratieobjecten zijn gevonden die voldoen aan de criteria, dan heeft het attribuut numberOfDocuments de waarde 2000 en is de lijst met dispatchDocuments beperkt tot dat aantal.

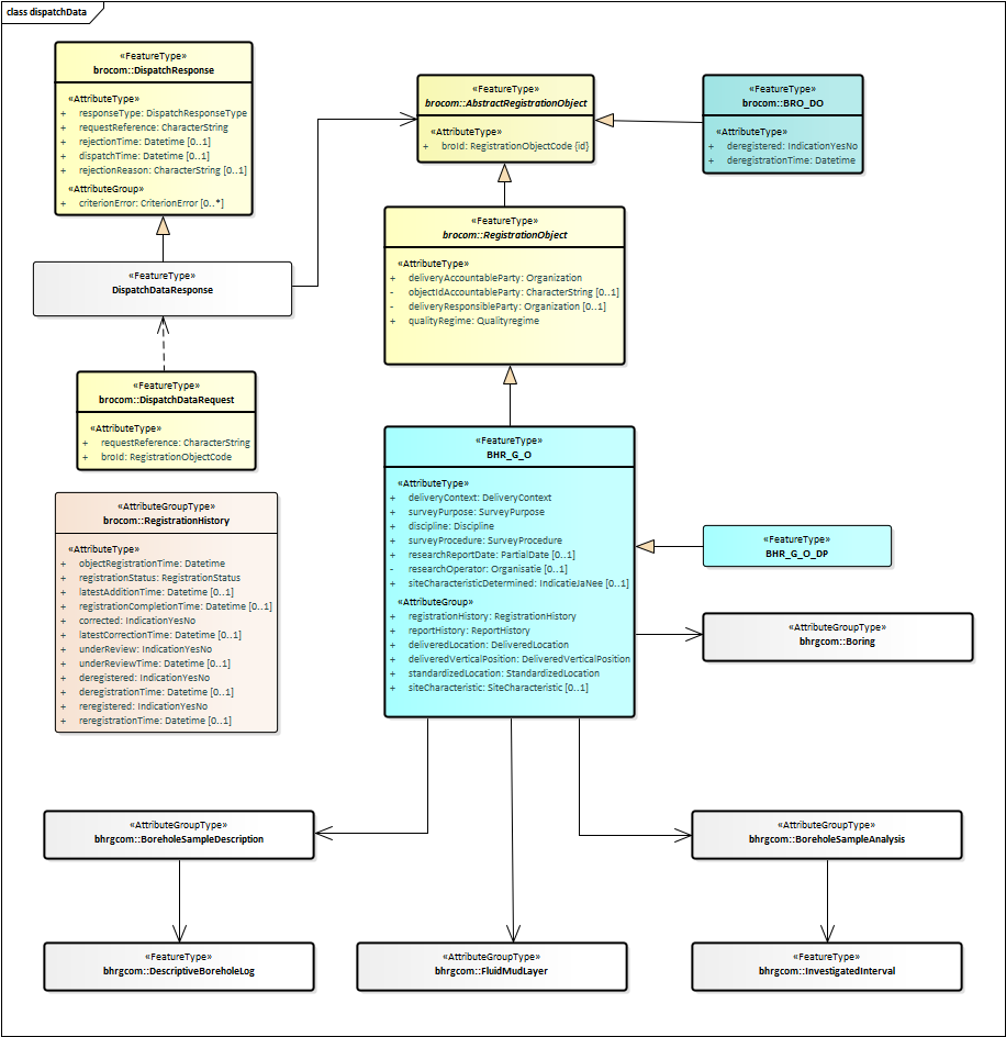
DispatchDataResponse

Onder normale omstandigheden bestaat het antwoord op een DispatchDataRequest (verzoek tot uitgifte van objectgegevens) uit een DispatchDataResponse (bericht van verzending van objectgegevens). Het antwoord dispatchDataResponse is gedefinieerd in het XSD-bestand dsbhr-g-messages.xsd. Het is een specialisatie van DispatchResponse zoals gedefinieerd in brocommon.xsd. Het voegt daaraan toe één optioneel dispatchDocument.

image2021-6-21_15-52-37.png


Als er geen registratieobject is gevonden met de in het uitgifteverzoek opgegeven broId (BRO-ID), dan:

  • Heeft het attribuut responseType de waarde rejection.

  • Is de waarde van het attribuut requestReference gelijk aan de waarde van het gelijkluidende attribuut in het uitgifteverzoek.

  • Geeft de waarde van het attribuut rejectionTime aan op welk moment het antwoord beschikbaar is gekomen.

  • Is het attribuut dispatchTime niet aanwezig.

  • Heeft het attribuut rejectionReason de vaste waarde "Dit registratieobject bestaat niet".

  • Is de lijst met criterionErrors niet aanwezig.

  • Is er geen dispatchDocument aanwezig.

Als het uitgifteverzoek succesvol is verwerkt, dan:

  • Heeft het attribuut responseType de waarde dispatch.

  • Is de waarde van het attribuut requestReference gelijk aan de waarde van het gelijkluidende attribuut in het uitgifteverzoek.

  • Is het attribuut rejectionTime niet aanwezig.

  • Geeft de waarde van het attribuut dispatchTime aan op welk moment het antwoord beschikbaar is gekomen.

  • Is het attribuut rejectionReason niet aanwezig.

  • Is de lijst met criterionErrors niet aanwezig.

  • Bevat het dispatchDocument één van de uitgiftedocumenten zoals beschreven in de volgende paragraaf. Het type van het element dispatchDocument is gedefinieerd als AbstractRegistrationObject, zoals gedefinieerd in brocommon.xsd, omdat dit de eerste gemeenschappelijke vader is van de toegestane uitgiftedocumenten.

Uitgiftedocumenten

Een uitgiftedocument bevat de gegevens van een opgevraagd registratieobject, die in het BRO-systeem geregistreerd zijn. Voor elk registratieobject staat in de bijbehorende catalogus de definitie van de beschikbare gegevens. De BHR-G uitgiftewebservice kent vier types uitgiftedocumenten. Welke verschijningsvormen wordt aangenomen voor een gegeven registratieobject, hangt primair af van het bericht van verzending waarin het uitgiftedocument is opgenomen.

Paragraaf 2.3.1 beschrijft de uitgiftedocumenten die kunnen worden opgenomen in een DispatchCharacteristicsResponse (Bericht van verzending van kengegevens).

Paragraaf 2.3.2 beschrijft de uitgiftedocumenten die kunnen worden opgenomen in een DispatchDataResponse (Bericht van verzending van objectgegevens).

Kengegevens

De BHR-G uitgiftewebservice kent twee types uitgiftedocumenten die kunnen worden opgenomen in een dispatchCharacteristicsResponse (Bericht van verzending van kengegevens). Zie onderstaande tabel. Het bericht dispatchCharacteristicsResponse (Bericht van verzending van kengegevens) bevat een lijst met uitgiftedocumenten, met daarin de kengegevens van de registratieobjecten die voldoen aan de criteria in het uitgifteverzoek. Per registratieobject kan het daarbij gaan om de volgende uitgiftedocumenten:

Uitgiftedocument

Doel

BRO_DO

De gegevens van een geotechnisch booronderzoek dat uit registratie is genomen.

BHR_G_C

De kengegevens van een geotechnisch booronderzoek dat niet uit registratie is genomen.


Zoals in onderstaande figuur wordt aangegeven, zijn beide uitgiftedocumenten een specialisatie van AbstractRegistrationObject, wat gedefinieerd is in brocommon.xsd. Omdat dit de eerste gemeenschappelijke vader is van die twee uitgiftedocumenten, treedt dit FeatureType op als datatype van de reeks dispatchDocuments in het antwoord DispatchCharacteristicsResponse.

image2021-6-18_18-40-7.png

In het geval van een BRO_DO uitgiftedocument bestaat het uitgiftedocument uit de volgende attributen (allen verplicht):

  • broId

  • deregistered

  • deregistrationTime

In het geval van een BHR_G_C uitgiftedocument bestaat het uitgiftedocument uit de volgende attributen (zie bovenstaande figuur voor de kardinaliteiten):

  • broId

  • deregistered

  • deliveryAccountableParty

  • qualityRegime

  • objectRegistrationTime

  • latestCorrectionTime

  • underReview

  • standardizedLocation

  • deliveredLocation

  • surveyPurpose

  • discipline

  • researchReportDate

  • localVerticalReferencePoint

  • offset

  • verticalDatum

  • boringStartDate

  • boringEndDate

  • rockReached

  • finalDepthBoring

  • descriptionReportDate

  • descriptionProcedure

  • descriptionQuality

  • analysisReportDate

  • samplingQualityOverview
    samplingQuality

  • determinedPropertiesOverviewdeterminedProperties

Objectgegevens

De BHR-G uitgiftewebservice kent drie types uitgiftedocumenten die kunnen worden opgenomen in een DispatchDataResponse (Bericht van verzending van objectgegevens). Zie onderstaande tabel. Welke verschijningsvormen wordt aangenomen, hangt af van de identiteit van de afnemer en de registratiestatus van het registratieobject.

Uitgiftedocument

Wordt uitgeleverd als:

BRO_DO

De afnemer niet de bronhouder en/of dataleverancier is en het registratieobject is uit registratie genomen.

BHR_G_O

De afnemer niet de bronhouder en/of dataleverancier is en het registratieobject is niet uit registratie genomen.

BHR_G_O_DP

De afnemer de bronhouder en/of dataleverancier is, ongeacht of het registratieobject uit registratie genomen is of niet.


Onderstaande figuur geeft de uitgiftedocumenten (blauwe achtergrond) weer:

image2021-6-21_16-1-23.png

Voorbeeldberichten

  File Modified Labels No labels Edit Labels Preview View Properties Delete XML File DC_Request_BoundingBox.xml Sept 05, 2023 by Wilfried ter Woerds Labels No labels Edit Labels Preview View Properties Delete XML File DC_Request_Cirkel.xml Sept 05, 2023 by Wilfried ter Woerds Labels No labels Edit Labels Preview View Properties Delete XML File DC_Request_Cirkel_error.xml Sept 05, 2023 by Wilfried ter Woerds Labels No labels Edit Labels Preview View Properties Delete XML File DC_ResponseAfwijzing.xml Sept 05, 2023 by Wilfried ter Woerds Labels No labels Edit Labels Preview View Properties Delete XML File DC_ResponseLevering.xml Sept 05, 2023 by Wilfried ter Woerds Labels No labels Edit Labels Preview View Properties Delete XML File DC_ResponseParseFault.xml Sept 05, 2023 by Wilfried ter Woerds Labels No labels Edit Labels Preview View Properties Delete XML File DC_ResponseSoapFault.xml Sept 05, 2023 by Wilfried ter Woerds Labels No labels Edit Labels Preview View Properties Delete XML File DO_Request.xml Sept 05, 2023 by Wilfried ter Woerds Labels No labels Edit Labels Preview View Properties Delete XML File DO_ResponseAfwijzing.xml Sept 05, 2023 by Wilfried ter Woerds Labels No labels Edit Labels Preview View Properties Delete XML File DO_ResponseObjectUitRegistratie.xml Sept 05, 2023 by Wilfried ter Woerds Labels No labels Edit Labels Preview View Properties Delete XML File DO_ResponseObjectInRegistratie.xml Sept 05, 2023 by Wilfried ter Woerds Drag and drop to upload or browse for files Upload file File description Download All

Codelijsten

Dit hoofdstuk bevat verwijzingen (URN's en URL's) naar de codelijsten (beheerde waardenlijsten).


Type

Naam

URN

Link

ActivityType

TypeIngreep

urn:bro:bhrg:ActivityType

https://publiek.broservices.nl/refcodes/api/get_codes?domain=urn:bro:bhrg:ActivityType

AnalysisProcedure

Analyseprocedure

urn:bro:bhrg:AnalysisProcedure

https://publiek.broservices.nl/refcodes/api/get_codes?domain=urn:bro:bhrg:AnalysisProcedure

Angularity

Hoekigheid

urn:bro:bhrg:Angularity

https://publiek.broservices.nl/refcodes/api/get_codes?domain=urn:bro:bhrg:Angularity

AnimalFossilType

SoortDierfossiel

urn:bro:bhrg:AnimalFossilType

https://publiek.broservices.nl/refcodes/api/get_codes?domain=urn:bro:bhrg:AnimalFossilType

AppliedOpticalModel

ToegepastOptischModel

urn:bro:bhrg:AppliedOpticalModel

https://publiek.broservices.nl/refcodes/api/get_codes?domain=urn:bro:bhrg:AppliedOpticalModel

ArcheologicalConstituentType

SoortArcheologischBestanddeel

urn:bro:bhrg:ArcheologicalConstituentType

https://publiek.broservices.nl/refcodes/api/get_codes?domain=urn:bro:bhrg:ArcheologicalConstituentType

BackfillMaterial

Aanvulmateriaal

urn:bro:bhrg:BackfillMaterial

https://publiek.broservices.nl/refcodes/api/get_codes?domain=urn:bro:bhrg:BackfillMaterial

BoringProcedure

Boorprocedure

urn:bro:bhrg:BoringProcedure

https://publiek.broservices.nl/refcodes/api/get_codes?domain=urn:bro:bhrg:BoringProcedure

BoringTechnique

Boortechniek

urn:bro:bhrg:BoringTechnique

https://publiek.broservices.nl/refcodes/api/get_codes?domain=urn:bro:bhrg:BoringTechnique

BoundaryPositioningMethod

Grensbepaling

urn:bro:bhrg:BoundaryPositioningMethod

https://publiek.broservices.nl/refcodes/api/get_codes?domain=urn:bro:bhrg:BoundaryPositioningMethod

CalculationValueOrigin

HerkomstRekenwaarde

urn:bro:bhrg:CalculationValueOrigin

https://publiek.broservices.nl/refcodes/api/get_codes?domain=urn:bro:bhrg:CalculationValueOrigin

CarbonateContentClass

Kalkgehalteklasse

urn:bro:bhrg:CarbonateContentClass

https://publiek.broservices.nl/refcodes/api/get_codes?domain=urn:bro:bhrg:CarbonateContentClass

CasingMaterial

Buismateriaal

urn:bro:bhrg:CasingMaterial

https://publiek.broservices.nl/refcodes/api/get_codes?domain=urn:bro:bhrg:CasingMaterial

ChunkSizeClass

GrootteklasseBrokje

urn:bro:bhrg:ChunkSizeClass

https://publiek.broservices.nl/refcodes/api/get_codes?domain=urn:bro:bhrg:ChunkSizeClass

Colour

Kleur

urn:bro:bhrg:Colour

https://publiek.broservices.nl/refcodes/api/get_codes?domain=urn:bro:bhrg:Colour

CurrentProces

ActueelProces

urn:bro:bhrg:CurrentProces

https://publiek.broservices.nl/refcodes/api/get_codes?domain=urn:bro:bhrg:CurrentProces

DeliveryContext

KaderAanlevering

urn:bro:bhrg:DeliveryContext

https://publiek.broservices.nl/refcodes/api/get_codes?domain=urn:bro:bhrg:DeliveryContext

DescribedMaterial

BeschrevenMateriaal

urn:bro:bhrg:DescribedMaterial

https://publiek.broservices.nl/refcodes/api/get_codes?domain=urn:bro:bhrg:DescribedMaterial

DescriptionLocation

Beschrijflocatie

urn:bro:bhrg:DescriptionLocation

https://publiek.broservices.nl/refcodes/api/get_codes?domain=urn:bro:bhrg:DescriptionLocation

DescriptionProcedure

Beschrijfprocedure

urn:bro:bhrg:DescriptionProcedure

https://publiek.broservices.nl/refcodes/api/get_codes?domain=urn:bro:bhrg:DescriptionProcedure

DescriptionQuality

Beschrijfkwaliteit

urn:bro:bhrg:DescriptionQuality

https://publiek.broservices.nl/refcodes/api/get_codes?domain=urn:bro:bhrg:DescriptionQuality

DeterminationMethod

Bepalingsmethode

urn:bro:bhrg:DeterminationMethod

https://publiek.broservices.nl/refcodes/api/get_codes?domain=urn:bro:bhrg:DeterminationMethod

DeterminationProcedure

Bepalingsprocedure

urn:bro:bhrg:DeterminationProcedure

https://publiek.broservices.nl/refcodes/api/get_codes?domain=urn:bro:bhrg:DeterminationProcedure

DeterminedCompositionProperties

BepaaldeSamenstellingseigenschappen

urn:bro:bhrg:DeterminedCompositionProperties

https://publiek.broservices.nl/refcodes/api/get_codes?domain=urn:bro:bhrg:DeterminedCompositionProperties

DeterminedHydrophysicalProperties

BepaaldeHydrofysischeEigenschappen

urn:bro:bhrg:DeterminedHydrophysicalProperties

https://publiek.broservices.nl/refcodes/api/get_codes?domain=urn:bro:bhrg:DeterminedHydrophysicalProperties

Discipline

Vakgebied

urn:bro:bhrg:Discipline

https://publiek.broservices.nl/refcodes/api/get_codes?domain=urn:bro:bhrg:Discipline

DiscontinuityType

TypeDiscontinuïteit

urn:bro:bhrg:DiscontinuityType

https://publiek.broservices.nl/refcodes/api/get_codes?domain=urn:bro:bhrg:DiscontinuityType

DispersionMethod

Dispersiemethode

urn:bro:bhrg:DispersionMethod

https://publiek.broservices.nl/refcodes/api/get_codes?domain=urn:bro:bhrg:DispersionMethod

DryingPeriod

Droogtijd

urn:bro:bhrg:DryingPeriod

https://publiek.broservices.nl/refcodes/api/get_codes?domain=urn:bro:bhrg:DryingPeriod

DryingTemperature

Droogtemperatuur

urn:bro:bhrg:DryingTemperature

https://publiek.broservices.nl/refcodes/api/get_codes?domain=urn:bro:bhrg:DryingTemperature

EventName

NaamGebeurtenis

urn:bro:bhrg:EventName

https://publiek.broservices.nl/refcodes/api/get_codes?domain=urn:bro:bhrg:EventName

ExcavatedMaterial

WeggegravenMateriaal

urn:bro:bhrg:ExcavatedMaterial

https://publiek.broservices.nl/refcodes/api/get_codes?domain=urn:bro:bhrg:ExcavatedMaterial

FineSoilConsistency

ConsistentieFijneGrond

urn:bro:bhrg:FineSoilConsistency

https://publiek.broservices.nl/refcodes/api/get_codes?domain=urn:bro:bhrg:FineSoilConsistency

FluidMudLayerPositioningMethod

MethodePositiebepalingSliblaag

urn:bro:bhrg:FluidMudLayerPositioningMethod

https://publiek.broservices.nl/refcodes/api/get_codes?domain=urn:bro:bhrg:FluidMudLayerPositioningMethod

FlushingAdditive

Spoelingtoeslag

urn:bro:bhrg:FlushingAdditive

https://publiek.broservices.nl/refcodes/api/get_codes?domain=urn:bro:bhrg:FlushingAdditive

FractionDistributionLab

FractieverdelingLab

urn:bro:bhrg:FractionDistributionLab

https://publiek.broservices.nl/refcodes/api/get_codes?domain=urn:bro:bhrg:FractionDistributionLab

GeologicalOrigin

GenetischeTypering

urn:bro:bhrg:GeologicalOrigin

https://publiek.broservices.nl/refcodes/api/get_codes?domain=urn:bro:bhrg:GeologicalOrigin

GeologicalSoilName

GeologischeGrondsoort

https://raw.githubusercontent.com/BROprogramma/BHR-G/gh-pages/lists/GeologischeGrondsoort

https://raw.githubusercontent.com/BROprogramma/BHR-G/gh-pages/lists/GeologischeGrondsoort

GeotechnicalSoilName

GeotechnischeGrondsoort

urn:bro:bhrg:GeotechnicalSoilName

https://publiek.broservices.nl/refcodes/api/get_codes?domain=urn:bro:bhrg:GeotechnicalSoilName

GrainColour

Korrelkleur

urn:bro:bhrg:GrainColour

https://publiek.broservices.nl/refcodes/api/get_codes?domain=urn:bro:bhrg:GrainColour

GravelContentClass

Grindgehalteklasse

urn:bro:bhrg:GravelContentClass

https://publiek.broservices.nl/refcodes/api/get_codes?domain=urn:bro:bhrg:GravelContentClass

GravelMedianClass

Grindmediaanklasse

urn:bro:bhrg:GravelMedianClass

https://publiek.broservices.nl/refcodes/api/get_codes?domain=urn:bro:bhrg:GravelMedianClass

GravelProvenance

Grindherkomst

urn:bro:bhrg:GravelProvenance

https://publiek.broservices.nl/refcodes/api/get_codes?domain=urn:bro:bhrg:GravelProvenance

GravelType

SoortGrind

urn:bro:bhrg:GravelType

https://publiek.broservices.nl/refcodes/api/get_codes?domain=urn:bro:bhrg:GravelType

HorizonCode

Horizontcode

urn:bro:bhrg:HorizonCode

https://publiek.broservices.nl/refcodes/api/get_codes?domain=urn:bro:bhrg:HorizonCode

HorizontalPositioningMethod

MethodeLocatiebepaling

urn:bro:bhrg:HorizontalPositioningMethod

https://publiek.broservices.nl/refcodes/api/get_codes?domain=urn:bro:bhrg:HorizontalPositioningMethod

HumanTrace

MenselijkSpoor

urn:bro:bhrg:HumanTrace

https://publiek.broservices.nl/refcodes/api/get_codes?domain=urn:bro:bhrg:HumanTrace

HydrologicalSetting

HydrologischeOmstandigheid

urn:bro:bhrg:HydrologicalSetting

https://publiek.broservices.nl/refcodes/api/get_codes?domain=urn:bro:bhrg:HydrologicalSetting

LandscapeElement

Landschapselement

urn:bro:bhrg:LandscapeElement

https://publiek.broservices.nl/refcodes/api/get_codes?domain=urn:bro:bhrg:LandscapeElement

LayerProportionClass

Laagaandeelklasse

urn:bro:bhrg:LayerProportionClass

https://publiek.broservices.nl/refcodes/api/get_codes?domain=urn:bro:bhrg:LayerProportionClass

LocalVerticalReferencePoint

LokaalVerticaalReferentiepunt

urn:bro:bhrg:LocalVerticalReferencePoint

https://publiek.broservices.nl/refcodes/api/get_codes?domain=urn:bro:bhrg:LocalVerticalReferencePoint

MassPercentageClass

MassaPercentageklasse

urn:bro:bhrg:MassPercentageClass

https://publiek.broservices.nl/refcodes/api/get_codes?domain=urn:bro:bhrg:MassPercentageClass

MaterialIrregularity

BijzonderheidMateriaal

urn:bro:bhrg:MaterialIrregularity

https://publiek.broservices.nl/refcodes/api/get_codes?domain=urn:bro:bhrg:MaterialIrregularity

MaterialShape

VormVoorkomen

urn:bro:bhrg:MaterialShape

https://publiek.broservices.nl/refcodes/api/get_codes?domain=urn:bro:bhrg:MaterialShape

MicaContentClass

Glimmergehalteklasse

urn:bro:bhrg:MicaContentClass

https://publiek.broservices.nl/refcodes/api/get_codes?domain=urn:bro:bhrg:MicaContentClass

MottlingDensity

BedekkingsgraadVlek

urn:bro:bhrg:MottlingDensity

https://publiek.broservices.nl/refcodes/api/get_codes?domain=urn:bro:bhrg:MottlingDensity

MunsellChroma

MunsellZuiverheid

urn:bro:bhrg:MunsellChroma

https://publiek.broservices.nl/refcodes/api/get_codes?domain=urn:bro:bhrg:MunsellChroma

MunsellHue

MunsellHoofdkleur

urn:bro:bhrg:MunsellHue

https://publiek.broservices.nl/refcodes/api/get_codes?domain=urn:bro:bhrg:MunsellHue

MunsellValue

MunsellWitheid

urn:bro:bhrg:MunsellValue

https://publiek.broservices.nl/refcodes/api/get_codes?domain=urn:bro:bhrg:MunsellValue

NoDescriptionReason

RedenNietBeschreven

urn:bro:bhrg:NoDescriptionReason

https://publiek.broservices.nl/refcodes/api/get_codes?domain=urn:bro:bhrg:NoDescriptionReason

OrganicMatterContentClass

Organischestofgehalteklasse

urn:bro:bhrg:OrganicMatterContentClass

https://publiek.broservices.nl/refcodes/api/get_codes?domain=urn:bro:bhrg:OrganicMatterContentClass

OrganicMatterContentClassNEN5104

OrganischestofgehalteklasseNEN5104

urn:bro:bhrg:OrganicMatterContentClassNEN5104

https://publiek.broservices.nl/refcodes/api/get_codes?domain=urn:bro:bhrg:OrganicMatterContentClassNEN5104

OrganicSoilConsistency

ConsistentieOrganischeGrond

urn:bro:bhrg:OrganicSoilConsistency

https://publiek.broservices.nl/refcodes/api/get_codes?domain=urn:bro:bhrg:OrganicSoilConsistency

OrganicSoilTexture

TextuurOrganischeGrond

urn:bro:bhrg:OrganicSoilTexture

https://publiek.broservices.nl/refcodes/api/get_codes?domain=urn:bro:bhrg:OrganicSoilTexture

ParticularConstituentType

SoortBijzonderBestanddeel

urn:bro:bhrg:ParticularConstituentType

https://publiek.broservices.nl/refcodes/api/get_codes?domain=urn:bro:bhrg:ParticularConstituentType

PeatType

SoortVeen

urn:bro:bhrg:PeatType

https://publiek.broservices.nl/refcodes/api/get_codes?domain=urn:bro:bhrg:PeatType

PerformanceIrregularity

BijzonderheidUitvoering

urn:bro:bhrg:PerformanceIrregularity

https://publiek.broservices.nl/refcodes/api/get_codes?domain=urn:bro:bhrg:PerformanceIrregularity

PlantRemainType

SoortPlantenrest

urn:bro:bhrg:PlantRemainType

https://publiek.broservices.nl/refcodes/api/get_codes?domain=urn:bro:bhrg:PlantRemainType

PositionOnGroundBody

LiggingOpGrondlichaam

urn:bro:bhrg:PositionOnGroundBody

https://publiek.broservices.nl/refcodes/api/get_codes?domain=urn:bro:bhrg:PositionOnGroundBody

PreTreatment

Voorbehandeling

urn:bro:bhrg:PreTreatment

https://publiek.broservices.nl/refcodes/api/get_codes?domain=urn:bro:bhrg:PreTreatment

Preparation

Voorbereiding

urn:bro:bhrg:Preparation

https://publiek.broservices.nl/refcodes/api/get_codes?domain=urn:bro:bhrg:Preparation

RelativeAbundanceClass

Associatieaandeelklasse

urn:bro:bhrg:RelativeAbundanceClass

https://publiek.broservices.nl/refcodes/api/get_codes?domain=urn:bro:bhrg:RelativeAbundanceClass

RemovalMethodCarbonate

VerwijderingsmethodeKalk

urn:bro:bhrg:RemovalMethodCarbonate

https://publiek.broservices.nl/refcodes/api/get_codes?domain=urn:bro:bhrg:RemovalMethodCarbonate

RemovalMethodOrganicMatter

VerwijderingsmethodeOrganischeStof

urn:bro:bhrg:RemovalMethodOrganicMatter

https://publiek.broservices.nl/refcodes/api/get_codes?domain=urn:bro:bhrg:RemovalMethodOrganicMatter

RemovedMaterial

VerwijderdMateriaal

urn:bro:bhrg:RemovedMaterial

https://publiek.broservices.nl/refcodes/api/get_codes?domain=urn:bro:bhrg:RemovedMaterial

RockType

SoortGesteente

urn:bro:bhrg:RockType

https://publiek.broservices.nl/refcodes/api/get_codes?domain=urn:bro:bhrg:RockType

SaltCorrectionMethod

Zoutcorrectiemethode

urn:bro:bhrg:SaltCorrectionMethod

https://publiek.broservices.nl/refcodes/api/get_codes?domain=urn:bro:bhrg:SaltCorrectionMethod

SampleContainerVolume

InhoudMonsterhouder

urn:bro:bhrg:SampleContainerVolume

https://publiek.broservices.nl/refcodes/api/get_codes?domain=urn:bro:bhrg:SampleContainerVolume

SampleMoistness

Monstervochtigheid

urn:bro:bhrg:SampleMoistness

https://publiek.broservices.nl/refcodes/api/get_codes?domain=urn:bro:bhrg:SampleMoistness

SampleQuality

Monsterkwaliteit

urn:bro:bhrg:SampleQuality

https://publiek.broservices.nl/refcodes/api/get_codes?domain=urn:bro:bhrg:SampleQuality

SamplerType

Apparaattype

urn:bro:bhrg:SamplerType

https://publiek.broservices.nl/refcodes/api/get_codes?domain=urn:bro:bhrg:SamplerType

SamplingMethod

Bemonsteringsmethode

urn:bro:bhrg:SamplingMethod

https://publiek.broservices.nl/refcodes/api/get_codes?domain=urn:bro:bhrg:SamplingMethod

SamplingProcedure

Bemonsteringsprocedure

urn:bro:bhrg:SamplingProcedure

https://publiek.broservices.nl/refcodes/api/get_codes?domain=urn:bro:bhrg:SamplingProcedure

SamplingQuality

Bemonsteringskwaliteit

urn:bro:bhrg:SamplingQuality

https://publiek.broservices.nl/refcodes/api/get_codes?domain=urn:bro:bhrg:SamplingQuality

SandMedianClass

Zandmediaanklasse

urn:bro:bhrg:SandMedianClass

https://publiek.broservices.nl/refcodes/api/get_codes?domain=urn:bro:bhrg:SandMedianClass

SandSorting

Zandspreiding

urn:bro:bhrg:SandSorting

https://publiek.broservices.nl/refcodes/api/get_codes?domain=urn:bro:bhrg:SandSorting

SaturationMethod

Verzadigingsmethode

urn:bro:bhrg:SaturationMethod

https://publiek.broservices.nl/refcodes/api/get_codes?domain=urn:bro:bhrg:SaturationMethod

SedimentaryPhenomenon

SedimentairFenomeen

urn:bro:bhrg:SedimentaryPhenomenon

https://publiek.broservices.nl/refcodes/api/get_codes?domain=urn:bro:bhrg:SedimentaryPhenomenon

ShellTaxon

SoortSchelp

urn:bro:bhrg:ShellTaxon

https://publiek.broservices.nl/refcodes/api/get_codes?domain=urn:bro:bhrg:ShellTaxon

SoilType

SoortGrond

urn:bro:bhrg:SoilType

https://publiek.broservices.nl/refcodes/api/get_codes?domain=urn:bro:bhrg:SoilType

SoilUse

Bodemgebruik

urn:bro:bhrg:SoilUse

https://publiek.broservices.nl/refcodes/api/get_codes?domain=urn:bro:bhrg:SoilUse

SpecialMaterial

BijzonderMateriaal

urn:bro:bhrg:SpecialMaterial

https://publiek.broservices.nl/refcodes/api/get_codes?domain=urn:bro:bhrg:SpecialMaterial

Sphericity

Sfericiteit

urn:bro:bhrg:Sphericity

https://publiek.broservices.nl/refcodes/api/get_codes?domain=urn:bro:bhrg:Sphericity

StainColour

Vlekkleur

urn:bro:bhrg:StainColour

https://publiek.broservices.nl/refcodes/api/get_codes?domain=urn:bro:bhrg:StainColour

StopCriterionField

StopcriteriumVeld

urn:bro:bhrg:StopCriterionField

https://publiek.broservices.nl/refcodes/api/get_codes?domain=urn:bro:bhrg:StopCriterionField

StratumThicknessClass

Laagdikteklasse

urn:bro:bhrg:StratumThicknessClass

https://publiek.broservices.nl/refcodes/api/get_codes?domain=urn:bro:bhrg:StratumThicknessClass

Structure

Structuur

urn:bro:bhrg:Structure

https://publiek.broservices.nl/refcodes/api/get_codes?domain=urn:bro:bhrg:Structure

SurveyProcedure

KaderstellendeProcedure

urn:bro:bhrg:SurveyProcedure

https://publiek.broservices.nl/refcodes/api/get_codes?domain=urn:bro:bhrg:SurveyProcedure

SurveyPurpose

KaderInwinning

urn:bro:bhrg:SurveyPurpose

https://publiek.broservices.nl/refcodes/api/get_codes?domain=urn:bro:bhrg:SurveyPurpose

TemporaryChange

TijdelijkeVerandering

urn:bro:bhrg:TemporaryChange

https://publiek.broservices.nl/refcodes/api/get_codes?domain=urn:bro:bhrg:TemporaryChange

UsedMedium

GebruiktMedium

urn:bro:bhrg:UsedMedium

https://publiek.broservices.nl/refcodes/api/get_codes?domain=urn:bro:bhrg:UsedMedium

Utensil

Hulpmiddel

urn:bro:bhrg:Utensil

https://publiek.broservices.nl/refcodes/api/get_codes?domain=urn:bro:bhrg:Utensil

Variegation

Bontheid

urn:bro:bhrg:Variegation

https://publiek.broservices.nl/refcodes/api/get_codes?domain=urn:bro:bhrg:Variegation

VerticalDatum

VerticaalReferentievlak

urn:bro:bhrg:VerticalDatum

https://publiek.broservices.nl/refcodes/api/get_codes?domain=urn:bro:bhrg:VerticalDatum

VerticalPositioningMethod

MethodeVerticalePositiebepaling

urn:bro:bhrg:VerticalPositioningMethod

https://publiek.broservices.nl/refcodes/api/get_codes?domain=urn:bro:bhrg:VerticalPositioningMethod

VerticalTrend

VerticaleTrend

urn:bro:bhrg:VerticalTrend

https://publiek.broservices.nl/refcodes/api/get_codes?domain=urn:bro:bhrg:VerticalTrend

VeryCoarseFractionContentClass

ZeerGroveFractieGehalteklasse

urn:bro:bhrg:VeryCoarseFractionContentClass

https://publiek.broservices.nl/refcodes/api/get_codes?domain=urn:bro:bhrg:VeryCoarseFractionContentClass

VolumePercentageClass

VolumePercentageklasse

urn:bro:bhrg:VolumePercentageClass

https://publiek.broservices.nl/refcodes/api/get_codes?domain=urn:bro:bhrg:VolumePercentageClass

WeatheringDegree

MateVerwering

urn:bro:bhrg:WeatheringDegree

https://publiek.broservices.nl/refcodes/api/get_codes?domain=urn:bro:bhrg:WeatheringDegree

Vertaallijst

Dit hoofdstuk bevat een vertaaltabel, aan de hand waarvan, gegeven de Engelstalige naam van een entiteit of een attribuut, de Nederlandse naam in de gegevenscatalogus kan worden opgezocht.

De onderstaande tabel is gesorteerd op alfabetische volgorde van de Engelstalige naam van de entiteit. Tussen haakjes staat het type modelelement van de entiteit. Binnen een entiteit zijn de attributen gesorteerd op Engelstalige naam.

Entiteit (type)
attribuut

Naam
naam

AnimalFossil (Gegevensgroeptype)

Dierlijk fossiel  

animalFossilType  

soort dierfossiel  

percentageClass  

percentageklasse  

AnomalousLayer (Gegevensgroeptype)

Afwijkend laagje  

colour  

kleur  

geologicalOrigin  

genetische typering  

layerProportion  

laagaandeel  

rockType  

soort gesteente  

soilType  

soort grond  

stratumThicknessClass  

laagdikteklasse  

AnomalousMaterial (Gegevensgroeptype)

Afwijkend materiaal  

materialShape  

vorm voorkomen  

percentageClass  

percentageklasse  

rockType  

soort gesteente  

soilType  

soort grond  

ArcheologicalConstituent (Gegevensgroeptype)

Archeologisch bestanddeel  

constituentType  

soort bestanddeel  

percentageClass  

percentageklasse  

BasicParticleSizeDistribution (Gegevensgroeptype)

Basis korrelgrootteverdeling  

fraction63umTo2mm  

fractie 63umTot2mm  

fractionLarger2mm  

fractie groter2mm  

fractionSmaller63um  

fractie kleiner63um  

limitedDistributionFraction63umTo2mm  

beperkte verdeling fractie 63umtot2mm  

minimalDistributionFraction63umTo2mm  

minimale verdeling fractie 63umtot2mm  

minimalDistributionFractionSmaller63um  

minimale verdeling fractie kleiner63um  

standardDistributionFraction63umTo2mm  

standaardverdeling fractie 63umtot2mm  

standardDistributionFractionLarger2mm  

standaardverdeling fractie groter2mm  

standardDistributionFractionSmaller63um  

standaardverdeling fractie kleiner63um  

BoredInterval (Objecttype)

Geboord interval  

beginDepth  

begindiepte  

boredDiameter  

geboorde diameter  

boringTechnique  

boortechniek  

endDepth  

einddiepte  

BoreholeResearch (Objecttype)

Booronderzoek  

broId  

BRO-ID  

deliveredLocation  

aangeleverde locatie  

deliveredVerticalPosition  

aangeleverde verticale positie  

deliveryAccountableParty  

bronhouder  

deliveryContext  

kader aanlevering  

deliveryResponsibleParty  

dataleverancier  

discipline  

vakgebied  

objectIdAccountableParty  

object-ID bronhouder  

qualityRegime  

kwaliteitsregime  

registrationHistory  

registratiegeschiedenis  

reportHistory  

rapportagegeschiedenis  

researchOperator  

uitvoerder onderzoek  

researchReportDate  

rapportagedatum onderzoek  

siteCharacteristic  

terreintoestand  

siteCharacteristicDetermined  

terreintoestand bepaald  

standardizedLocation  

gestandaardiseerde locatie  

surveyProcedure  

kaderstellende procedure  

surveyPurpose  

kader inwinning  

BoreholeSampleAnalysis (Objecttype)

Boormonsteranalyse  

analysisOperator  

uitvoerder analyse  

analysisProcedure  

analyseprocedure  

analysisReportDate  

rapportagedatum analyse  

BoreholeSampleDescription (Objecttype)

Boormonsterbeschrijving  

descriptionOperator  

uitvoerder beschrijving  

descriptionProcedure  

beschrijfprocedure  

descriptionReportDate  

rapportagedatum beschrijving  

utensil  

hulpmiddel  

Boring (Objecttype)

Boring  

boreholeCompleted  

gat afgewerkt  

boringEndDate  

einddatum boring  

boringOperator  

uitvoerder boring  

boringProcedure  

boorprocedure  

boringStartDate  

startdatum boring  

finalDepthBoring  

einddiepte boren  

finalDepthExcavation  

einddiepte graven  

finalDepthPreparation  

einddiepte voorbereiding  

finalDepthSampling  

einddiepte bemonstering  

finalDepthTemporaryCasing  

einddiepte tijdelijke verbuizing  

flushingAdditive  

spoelingtoeslag  

flushingAdditiveUsed  

spoelingtoeslag gebruikt  

groundwaterLevel  

grondwaterstand  

preparation  

voorbereiding  

rockReached  

gesteente aangeboord  

samplingProcedure  

bemonsteringsprocedure  

stopCriterion  

stopcriterium  

subsurfaceContaminated  

ondergrond verontreinigd  

temporaryCasingUsed  

tijdelijke verbuizing aangebracht  

trajectoryExcavated  

traject weggegraven  

CarbonateContentDetermination (Objecttype)

Bepaling kalkgehalte  

carbonateContent  

kalkgehalte  

determinationMethod  

bepalingsmethode  

determinationProcedure  

bepalingsprocedure  

dryingPeriod  

droogtijd  

massLossCarbonateContent  

massaverlies kalkgehalte  

materialIrregularity  

bijzonderheid materiaal  

performanceIrregularity  

bijzonderheid uitvoering  

Chunk (Gegevensgroeptype)

Brokje  

percentageClass  

percentageklasse  

sizeClass  

grootteklasse  

soilType  

soort grond  

CompletedInterval (Objecttype)

Afgewerkt interval  

backfillMaterial  

aanvulmateriaal  

backfillMaterialCertified  

aanvulmateriaal met certificaat  

backfillMaterialWashed  

aanvulmateriaal gewassen  

beginDepth  

begindiepte  

diameterPermanentCasing  

diameter permanente verbuizing  

endDepth  

einddiepte  

materialPermanentCasing  

materiaal permanente verbuizing  

permanentCasingPresent  

permanente verbuizing aanwezig  

ContaminatedInterval (Objecttype)

Verontreinigd interval  

beginDepth  

begindiepte  

endDepth  

einddiepte  

DeliveredLocation (Gegevensgroeptype)

Aangeleverde locatie  

CRS  

referentiestelsel  

coordinates  

coördinaten  

horizontalPositioningDate  

datum locatiebepaling  

horizontalPositioningMethod  

methode locatiebepaling  

horizontalPositioningOperator  

uitvoerder locatiebepaling  

DeliveredVerticalPosition (Gegevensgroeptype)

Aangeleverde verticale positie  

localVerticalReferencePoint  

lokaal verticaal referentiepunt  

offset  

verschuiving  

verticalDatum  

verticaal referentievlak  

verticalPositioningDate  

datum verticale positiebepaling  

verticalPositioningMethod  

methode verticale positiebepaling  

verticalPositioningOperator  

uitvoerder verticale positiebepaling  

waterDepth  

waterdiepte  

DescriptiveBoreholeLog (Objecttype)

Boorprofiel  

continuouslySampled  

continu bemonsterd  

describedMaterial  

beschreven materiaal  

descriptionLocation  

beschrijflocatie  

descriptionQuality  

beschrijfkwaliteit  

meanHighestGroundwaterLevel  

gemiddeld hoogste grondwaterstand  

meanLowestGroundwaterLevel  

gemiddeld laagste grondwaterstand  

sampleMoistness  

monstervochtigheid  

Event (Gegevensgroeptype)

Gebeurtenis  

date  

datum  

name  

naam  

ExcavatedLayer (Objecttype)

Weggegraven laag  

excavatedMaterial  

weggegraven materiaal  

lowerBoundary  

ondergrens  

upperBoundary  

bovengrens  

FineFractionDistributionGravellyMineralSoil (Gegevensgroeptype)

Verdeling fijne fractie grindrijke minerale grond  

estimatedMassProportionLutum  

geschat massa-aandeel lutum  

estimatedMassProportionSand  

geschat massa-aandeel zand  

estimatedMassProportionSilt  

geschat massa-aandeel silt  

FineFractionDistributionNonGravellyMineralSoil (Gegevensgroeptype)

Verdeling fijne fractie grindarme minerale grond  

estimatedMassProportionLutum  

geschat massa-aandeel lutum  

estimatedMassProportionSand  

geschat massa-aandeel zand  

estimatedMassProportionSilt  

geschat massa-aandeel silt  

FineFractionDistributionOrganicSoil (Gegevensgroeptype)

Verdeling fijne fractie organische grond  

estimatedMassProportionLutum  

geschat massa-aandeel lutum  

estimatedMassProportionSand  

geschat massa-aandeel zand  

estimatedMassProportionSilt  

geschat massa-aandeel silt  

FineFractionDistributionShellySoil (Gegevensgroeptype)

Verdeling fijne fractie schelprijke grond  

estimatedVolumeProportionLutum  

geschat volumeaandeel lutum  

estimatedVolumeProportionSand  

geschat volumeaandeel zand  

estimatedVolumeProportionSilt  

geschat volumeaandeel silt  

FluidMudLayer (Objecttype)

Sliblaag  

colour  

kleur  

lowerBoundaryPositioningMethod  

methode positiebepaling onderkant  

thickness  

dikte  

upperBoundaryPositioningMethod  

methode positiebepaling bovenkant  

FractionDistribution (Gegevensgroeptype)

Fractieverdeling  

estimatedMassProportionGravel  

geschat massa-aandeel grind  

estimatedMassProportionOrganicMatter  

geschat massa-aandeel organische stof  

estimatedMassProportionShellMatter  

geschat massa-aandeel schelpmateriaal  

estimatedVolumeProportionGravel  

geschat volumeaandeel grind  

estimatedVolumeProportionShellMatter  

geschat volumeaandeel schelpmateriaal  

fineFractionDistributionGravellyMineralSoil  

verdeling fijne fractie grindrijke minerale grond  

fineFractionDistributionNonGravellyMineralSoil  

verdeling fijne fractie grindarme minerale grond  

fineFractionDistributionOrganicSoil  

Verdeling fijne fractie organische grond  

fineFractionDistributionShellySoil  

verdeling fijne fractie schelprijke grond  

GravelConstituent (Gegevensgroeptype)

Grindbestanddeel  

fractionProportion  

fractieaandeel  

gravelType  

soort grind  

GravelFraction (Gegevensgroeptype)

Grindfractie  

angularity  

hoekigheid  

estimatedMedian  

geschatte mediaan  

fineGravelContentClass  

fijn grind gehalteklasse  

gravelConstituent  

grindbestanddeel  

gravelMedianClass  

grindmediaanklasse  

gravelProvenance  

grindherkomst  

mediumCoarseGravelContentClass  

matig grof grind gehalteklasse  

sphericity  

sfericiteit  

variegation  

bontheid  

ventifactPresent  

windkanters aanwezig  

veryCoarseGravelContentClass  

zeer grof grind gehalteklasse  

Inclusion (Gegevensgroeptype)

Insluitsel  

percentageClass  

percentageklasse  

soilType  

soort grond  

InvestigatedInterval (Objecttype)

Onderzocht interval  

beginDepth  

begindiepte  

described  

beschreven  

determinedCompositionProperties  

bepaalde samenstellingseigenschappen  

determinedHydrophysicalProperties  

bepaalde hydrofysische eigenschappen  

endDepth  

einddiepte  

investigatedMaterial  

onderzocht materiaal  

sampleQuality  

monsterkwaliteit  

volumetricMassDensityDetermined  

volumieke massa bepaald  

waterContentDetermined  

watergehalte bepaald  

InvestigatedMaterial (Gegevensgroeptype)

Onderzocht materiaal  

anomalousMaterial  

afwijkend materiaal  

carbonateContentClass  

kalkgehalteklasse  

geologicalSoilName  

geologische grondsoort  

geotechnicalSoilName  

geotechnische grondsoort  

gravelContentClass  

grindgehalteklasse  

organicMatterContentClass  

organischestofgehalteklasse  

organicMatterContentClassNEN5104  

organischestofgehalteklasse NEN5104  

particularConstituent  

bijzonder bestanddeel  

sandMedianClass  

zandmediaanklasse  

shellFragmentContentClass  

gehalteklasse schelpfragmenten  

shellGritContentClass  

gehalteklasse schelpgruis  

shellMatterContentClass  

schelpmateriaalgehalteklasse  

specialMaterial  

bijzonder materiaal  

wholeShellContentClass  

gehalteklasse schelpen heel  

Layer (Objecttype)

Laag  

activityType  

type ingreep  

anthropogenic  

antropogeen  

archeologicalConstituent  

archeologisch bestanddeel  

bioturbated  

gebioturbeerd  

geologicalOrigin  

genetische typering  

horizonCode  

horizontcode  

humanTrace  

menselijk spoor  

internalStructureIntact  

interne structuur intact  

layerComponent  

laagdeel  

lowerBoundary  

ondergrens  

lowerBoundaryDetermination  

bepaling ondergrens  

postSedimentary  

post-sedimentair  

rooted  

beworteld  

slant  

scheefstaand  

soil  

grond  

specialMaterial  

bijzonder materiaal  

structure  

structuur  

thinStratum  

laagje  

upperBoundary  

bovengrens  

upperBoundaryDetermination  

bepaling bovengrens  

verticalTrend  

verticale trend  

LayerComponent (Gegevensgroeptype)

Laagdeel  

layerProportion  

laagaandeel  

soil  

grond  

LimitedDistributionFraction63umTo2mm (Gegevensgroeptype)

Beperkte verdeling fractie 63umtot2mm  

fraction1000to1200um  

fractie 1000tot1200um  

fraction1200to1400um  

fractie 1200tot1400um  

fraction1400umTo2mm  

fractie 1400umtot2mm  

fraction300to420um  

fractie 300tot420um  

fraction420to600um  

fractie 420tot600um  

fraction600to630um  

fractie 600tot630um  

fraction630to1000um  

fractie 630tot1000um  

fraction63to300um  

fractie 63tot300um  

MassLossCarbonateContent (Gegevensgroeptype)

Massaverlies kalkgehalte  

mass1000DegreesCelsius  

massa1000gradenCelsius  

mass105DegreesCelsius  

massa105gradenCelsius  

mass800DegreesCelsius  

massa800gradenCelsius  

MassLossOrganicMatterContent (Gegevensgroeptype)

Massaverlies organischestofgehalte  

mass105DegreesCelsius  

massa105gradenCelsius  

mass450DegreesCelsius  

massa450gradenCelsius  

mass550DegreesCelsius  

massa550gradenCelsius  

MinimalDistributionFraction63umTo2mm (Gegevensgroeptype)

Minimale verdeling fractie 63umtot2mm  

fraction1000to1400um  

fractie 1000tot1400um  

fraction105to125um  

fractie 105tot125um  

fraction125to150um  

fractie 125tot150um  

fraction1400umTo2mm  

fractie 1400umtot2mm  

fraction150to180um  

fractie 150tot180um  

fraction180to200um  

fractie 180tot200um  

fraction200to210um  

fractie 200tot210um  

fraction210to250um  

fractie 210tot250um  

fraction250to300um  

fractie 250tot300um  

fraction300to355um  

fractie 300tot355um  

fraction355to420um  

fractie 355tot420um  

fraction420to500um  

fractie 420tot500um  

fraction500to600um  

fractie 500tot600um  

fraction600to630um  

fractie 600tot630um  

fraction630to710um  

fractie 630tot710um  

fraction63to90um  

fractie 63tot90um  

fraction710to1000um  

fractie 710tot1000um  

fraction90to105um  

fractie 90tot105um  

MinimalDistributionFractionSmaller63um (Gegevensgroeptype)

Minimale verdeling fractie kleiner63um  

fraction0to2um  

fractie 0tot2um  

fraction16to32um  

fractie 16tot32um  

fraction2to4um  

fractie 2tot4um  

fraction32to50um  

fractie 32tot50um  

fraction4to8um  

fractie 4tot8um  

fraction50to63um  

fractie 50tot63um  

fraction8to16um  

fractie 8tot16um  

Mottle (Gegevensgroeptype)

Vlek  

colour  

kleur  

density  

bedekkingsgraad  

MunsellColour (Gegevensgroeptype)

Munsellkleur  

munsellChroma  

munsell zuiverheid  

munsellHue  

munsell hoofdkleur  

munsellValue  

munsell witheid  

NotDescribedInterval (Objecttype)

Niet beschreven interval  

beginDepth  

begindiepte  

endDepth  

einddiepte  

noDescriptionReason  

reden niet beschreven  

OrganicCarbonContentDetermination (Objecttype)

Bepaling organisch koolstofgehalte  

detectionLimit  

detectielimiet  

determinationMethod  

bepalingsmethode  

determinationProcedure  

bepalingsprocedure  

materialIrregularity  

bijzonderheid materiaal  

organicCarbonContent  

organisch koolstofgehalte  

performanceIrregularity  

bijzonderheid uitvoering  

OrganicMatterContentDetermination (Objecttype)

Bepaling organischestofgehalte  

determinationMethod  

bepalingsmethode  

determinationProcedure  

bepalingsprocedure  

dryingPeriod  

droogtijd  

freeIronContent  

vrij ijzer gehalte  

freeIronCorrectionApplied  

vrij ijzer correctie toegepast  

lutumCorrectionApplied  

lutumcorrectie toegepast  

massLossOrganicMatterContent  

massaverlies organischestofgehalte  

materialIrregularity  

bijzonderheid materiaal  

organicMatterContent  

organischestofgehalte  

performanceIrregularity  

bijzonderheid uitvoering  

ParticleSizeDistributionDetermination (Objecttype)

Bepaling korrelgrootteverdeling  

appliedOpticalModel  

toegepast optisch model  

basicParticleSizeDistribution  

basis korrelgrotteverderling  

calculationValueOrigin  

herkomst rekenwaarde  

calculationValueParticleDensity  

rekenwaarde volumieke massa korrels  

determinationMethod  

bepalingsmethode  

determinationProcedure  

bepalingsprocedure  

dispersionMethod  

dispersiemethode  

fractionDistribution  

fractieverdeling  

massDryMaterial  

massa droog materiaal  

materialIrregularity  

bijzonderheid materiaal  

performanceIrregularity  

bijzonderheid uitvoering  

removalMethodCarbonate  

verwijderingsmethode kalk  

removalMethodOrganicMatter  

verwijderingsmethode organische stof  

removedMaterial  

verwijderd materiaal  

ParticularConstituent (Gegevensgroeptype)

Bijzonder bestanddeel  

constituentType  

soort bestanddeel  

percentageClass  

percentageklasse  

PeatConstituent (Gegevensgroeptype)

Veenbestanddeel  

percentageClass  

percentageklasse  

plantRemainType  

soort plantenrest  

PeatFraction (Gegevensgroeptype)

Veenfractie  

peatConstituent  

veenbestanddeel  

peatType  

soort veen  

PostSedimentaryDiscontinuity (Objecttype)

Post-sedimentaire discontinuïteit  

beginDepth  

begindiepte  

discontinuityType  

type discontinuïteit  

endDepth  

einddiepte  

RegistrationHistory (Gegevensgroeptype)

Registratiegeschiedenis  

corrected  

gecorrigeerd  

deregistered  

uit registratie genomen  

deregistrationTime  

tijdstip uit registratie genomen  

latestAdditionTime  

tijdstip laatste aanvulling  

latestCorrectionTime  

tijdstip laatste correctie  

objectRegistrationTime  

tijdstip registratie object  

registrationCompletionTime  

tijdstip voltooiing registratie  

registrationStatus  

registratiestatus  

reregistered  

weer in registratie genomen  

reregistrationTime  

tijdstip weer in registratie genomen  

underReview  

in onderzoek  

underReviewTime  

in onderzoek sinds  

RegistrationObject (Objecttype)

Registratieobject  

ReportHistory (Gegevensgroeptype)

Rapportagegeschiedenis  

event  

gebeurtenis  

SampledInterval (Objecttype)

Bemonsterd interval  

beginDepth  

begindiepte  

endDepth  

einddiepte  

orientatedSampled  

georienteerd gestoken  

preTreatment  

voorbehandeling  

sampler  

bemonsteringsapparaat  

samplingMethod  

bemonsteringsmethode  

samplingQuality  

bemonsteringskwaliteit  

Sampler (Gegevensgroeptype)

Bemonsteringsapparaat  

coreCatcherPresent  

voorzien van vanger  

cuttingShoeInsideDiameter  

doorgangsdiameter  

cuttingShoeOutsideDiameter  

steekmonddiameter  

lubricationFluidUsed  

steunvloeistof gebruikt  

pistonPresent  

voorzien van zuiger  

rightAngledCuttingShoe  

haakse steekmond  

sampleContainerDiameter  

containerdiameter  

sampleContainerLength  

containerlengte  

samplerType  

apparaattype  

stockingUsed  

kous gebruikt  

taperAngle  

steekmondapex  

SandConstituent (Gegevensgroeptype)

Zandbestanddeel  

grainColour  

korrelkleur  

percentageClass  

percentageklasse  

SandFraction (Gegevensgroeptype)

Zandfractie  

angularity  

hoekigheid  

anomalouslyCoarseContentClass  

gehalteklasse afwijkend grof  

darkGrainContentClass  

donkere mineralen gehalteklasse  

estimatedMedian  

geschatte mediaan  

sandConstituent  

zandbestanddeel  

sandMedianClass  

zandmediaanklasse  

sandSorting  

zandspreiding  

variegation  

bontheid  

SaturatedPermeabilityAtSpecificLoad (Gegevensgroeptype)

Verzadigde waterdoorlatendheid bij bepaalde belasting  

load  

belasting  

saturatedPermeability  

verzadigde waterdoorlatendheid  

SaturatedPermeabilityDetermination (Objecttype)

Bepaling verzadigde waterdoorlatendheid  

currentDownwards  

stroming neerwaarts  

determinationMethod  

bepalingsmethode  

determinationProcedure  

bepalingsprocedure  

materialIrregularity  

bijzonderheid materiaal  

maximumGradient  

maximale gradiënt  

performanceIrregularity  

bijzonderheid uitvoering  

porousDiscWet  

poreuze stenen nat  

ringWaterRepellent  

ring waterafstotend  

saturatedPermeabilityAtSpecificLoad  

verzadigde waterdoorlatendheid bij bepaalde belasting  

saturationMethod  

verzadigingsmethode  

swellObserved  

zwel geconstateerd  

temperature  

temperatuur  

usedMedium  

gebruikt medium  

verticalStrain  

verticale rek  

verticallyDetermined  

verticaal bepaald  

volumetricMassDensityWater  

volumieke massa water  

waterContentAfterwards  

watergehalte na afloop  

waterDegassed  

water ontgast  

SedimentLens (Gegevensgroeptype)

Sedimentlens  

percentageClass  

percentageklasse  

soilType  

soort grond  

ShellConstituent (Gegevensgroeptype)

Schelpenbestanddeel  

relativeAbundance  

associatieaandeel  

relativeAbundanceClass  

associatieaandeelklasse  

shellTaxon  

soort schelp  

ShellFraction (Gegevensgroeptype)

Schelpenfractie  

doublets  

doubletten  

fragmentContentClass  

gehalteklasse fragmenten  

gritContentClass  

gehalteklasse gruis  

inSitu  

in-situ  

shellConstituent  

schelpenbestanddeel  

thickWalledContentClass  

gehalteklasse dikwandig  

thinWalledContentClass  

gehalteklasse dunwandig  

weatheringDegree  

mate van verwering  

wholeContentClasss  

gehalteklasse heel  

SiteCharacteristic (Gegevensgroeptype)

Terreintoestand  

currentProces  

actueel proces  

hydrologicalSetting  

hydrologische omstandigheid  

landscapeElement  

landschapselement  

positionOnGroundBody  

ligging op grondlichaam  

soilUse  

bodemgebruik  

temporaryChange  

tijdelijke verandering  

Soil (Gegevensgroeptype)

Grond  

animalFossil  

dierlijk fossiel  

anomalousLayer  

afwijkend laagje  

carbonateContentClass  

kalkgehalteklasse  

chunk  

brokje  

colour  

kleur  

fineSoilConsistency  

consistentie fijne grond  

fractionDistribution  

fractieverdeling  

geologicalSoilName  

geologische grondsoort  

geotechnicalSoilName  

geotechnische grondsoort  

glauconiteContentClass  

glauconietgehalteklasse  

gravelContentClass  

grindgehalteklasse  

gravelFraction  

grindfractie  

inclusion  

insluitsel  

micaContentClass  

glimmergehalteklasse  

mottle  

vlek  

mottled  

gevlekt  

munsellColour  

munsellkleur  

organicMatterContentClass  

organischestofgehalteklasse  

organicMatterContentClassNEN5104  

organischestofgehalteklasse NEN5104  

organicSoilConsistency  

consistentie organische grond  

organicSoilTexture  

textuur organische grond  

particularConstituent  

bijzonder bestanddeel  

peatFraction  

veenfractie  

sandFraction  

zandfractie  

sedimentLens  

sedimentlens  

sedimentaryPhenomenon  

sedimentair fenomeen  

shellFraction  

schelpenfractie  

shellMatterContentClass  

schelpmateriaalgehalteklasse  

veryCoarseFractionContentClass  

zeer grove fractie gehalteklasse  

StandardDistributionFraction63umTo2mm (Gegevensgroeptype)

Standaardverdeling fractie 63umtot2mm  

fraction1000to1200um  

fractie 1000tot1200um  

fraction105to125um  

fractie 105tot125um  

fraction1200to1400um  

fractie 1200tot1400um  

fraction125to150um  

fractie 125tot150um  

fraction1400to1700um  

fractie 1400tot1700um  

fraction150to180um  

fractie 150tot180um  

fraction1700umTo2mm  

fractie 1700umtot2mm  

fraction180to200um  

fractie 180tot200um  

fraction200to210um  

fractie 200tot210um  

fraction210to250um  

fractie 210tot250um  

fraction250to300um  

fractie 250tot300um  

fraction300to355um  

fractie 300tot355um  

fraction355to420um  

fractie 355tot420um  

fraction420to500um  

fractie 420tot500um  

fraction500to600um  

fractie 500tot600um  

fraction600to630um  

fractie 600tot630um  

fraction630to710um  

fractie 630tot710um  

fraction63to75um  

fractie 63tot75um  

fraction710to850um  

fractie 710tot850um  

fraction75to90um  

fractie 75tot90um  

fraction850to1000um  

fractie 850tot1000um  

fraction90to105um  

fractie 90tot105um  

StandardDistributionFractionLarger2mm (Gegevensgroeptype)

Standaardverdeling fractie groter2mm  

fraction10to16mm  

fractie 10tot16mm  

fraction16to20mm  

fractie 16tot20mm  

fraction20to37.5mm  

fractie 20tot37.5mm  

fraction2to5.6mm  

fractie 2tot5.6mm  

fraction37.5to63mm  

fractie 37.5tot63mm  

fraction5.6to6.3mm  

fractie 5.6tot6.3mm  

fraction6.3to10mm  

fractie 6.3tot10mm  

fractiongroter63mm  

fractie groter63mm  

StandardDistributionFractionSmaller63um (Gegevensgroeptype)

Standaardverdeling fractie kleiner63um  

fraction0.2to0.5um  

fractie 0.2tot0.5um  

fraction0.5to1um  

fractie 0.5tot1um  

fraction0to0.2um  

fractie 0tot0.2um  

fraction16to25um  

fractie 16tot25um  

fraction1to2um  

fractie 1tot2um  

fraction25to32um  

fractie 25tot32um  

fraction2to4um  

fractie 2tot4um  

fraction32to50um  

fractie 32tot50um  

fraction4to8um  

fractie 4tot8um  

fraction50to63um  

fractie 50tot63um  

fraction8to16um  

fractie 8tot16um  

StandardizedLocation (Gegevensgroeptype)

Gestandaardiseerde locatie  

CRS  

referentiestelsel  

coordinateTransformation  

coördinaattransformatie  

coordinates  

coördinaten  

SulfurContentDetermination (Objecttype)

Bepaling zwavelgehalte  

detectionLimit  

detectielimiet  

determinationMethod  

bepalingsmethode  

determinationProcedure  

bepalingsprocedure  

materialIrregularity  

bijzonderheid materiaal  

performanceIrregularity  

bijzonderheid uitvoering  

sulfurContent  

zwavelgehalte  

ThinStratum (Gegevensgroeptype)

Laagje  

geologicalOrigin  

genetische typering  

layerProportion  

laagaandeel  

layerProportionClass  

laagaandeelklasse  

soil  

grond  

stratumThicknessClass  

laagdikteklasse  

VolumetricMassDensityDetermination (Objecttype)

Bepaling volumieke massa  

determinationMethod  

bepalingsmethode  

determinationProcedure  

bepalingsprocedure  

materialIrregularity  

bijzonderheid materiaal  

performanceIrregularity  

bijzonderheid uitvoering  

sampleMoistness  

monstervochtigheid  

saturated  

waterverzadigd  

specimenVolume  

volume proefstuk  

swellObserved  

zwel geconstateerd  

underLoad  

onder belasting  

verticalStrain  

verticale rek  

volumetricMassDensity  

volumieke massa  

VolumetricMassDensitySolidsDetermination (Objecttype)

Bepaling volumieke massa vaste delen  

determinationMethod  

bepalingsmethode  

determinationProcedure  

bepalingsprocedure  

materialIrregularity  

bijzonderheid materiaal  

performanceIrregularity  

bijzonderheid uitvoering  

removedMaterial  

verwijderd materiaal  

sampleContainerVolume  

inhoud monsterhouder  

usedMedium  

gebruikt medium  

volumetricMassDensitySolids  

volumieke massa vaste delen  

VolumetricMassDryDensityDetermination (Objecttype)

Bepaling droge volumieke massa  

determinationMethod  

bepalingsmethode  

determinationProcedure  

bepalingsprocedure  

dryingPeriod  

droogtijd  

dryingTemperature  

droogtemperatuur  

materialIrregularity  

bijzonderheid materiaal  

performanceIrregularity  

bijzonderheid uitvoering  

saltCorrectionMethod  

zoutcorrectiemethode  

sampleMoistness  

monstervochtigheid  

saturated  

waterverzadigd  

specimenVolume  

volume proefstuk  

swellObserved  

zwel geconstateerd  

underLoad  

onder belasting  

verticalStrain  

verticale rek  

volumetricMassDryDensity  

droge volumieke massa  

WaterContentDetermination (Objecttype)

Bepaling watergehalte  

determinationMethod  

bepalingsmethode  

determinationProcedure  

bepalingsprocedure  

dryingPeriod  

droogtijd  

dryingTemperature  

droogtemperatuur  

materialIrregularity  

bijzonderheid materiaal  

performanceIrregularity  

bijzonderheid uitvoering  

removedMaterial  

verwijderd materiaal  

saltCorrectionMethod  

zoutcorrectiemethode  

sampleMoistness  

monstervochtigheid  

waterContent  

watergehalte