BRO Productomgeving

Innamehandboek BHR-P


Inleiding

Doel en doelgroep

In de basisregistratie ondergrond (BRO) wordt een aantal typen gegevens geregistreerd, de registratieobjecten. Een van de registratieobjecten is booronderzoek.
Het doel is de leveranciers van gegevens inzicht te geven in de verschillende soorten en de inhoud van de berichten die tussen de leverancier en de BRO worden uitgewisseld.

Bodemkundige boormonsterbeschrijving

De voorliggende versie van het innamehandboek is toegesneden op de tijdelijke situatie waarin maar een deel van het booronderzoek, namelijk alleen de boormonsterbeschrijving zoals die binnen het vakgebied bodemkunde wordt gemaakt, kan worden uitgewisseld. Het handboek zal worden uitgebreid om uiteindelijk de inname van booronderzoek in zijn volledigheid en voor alle voor de basisregistratie ondergrond relevante vakgebieden te beschrijven.

Samenhang met andere documentatie

Voor ieder registratieobject in de BRO worden de volgende beschrijvende documenten opgesteld:

  • een catalogus,

  • de handboeken voor inname en uitgifte;

  • de koppelvlakbeschrijvingen voor inname en uitgifte.


De catalogus beschrijft de gegevensinhoud van een registratieobject en vormt de basis voor de andere beschrijvende documenten. In de catalogus staan de definities van de gegevens en alle regels waaraan zij moeten voldoen.
Een handboek voor inname of uitgifte beschrijft het proces dat bij inname of uitgifte van gegevens wordt doorlopen (dit document).
De koppelvlakbeschrijvingen zijn geschreven voor softwareontwikkelaars. Op basis van de twee vorige typen documenten staat hierin beschreven hoe het registratieobject en de processen van inname of uitgifte worden vertaald naar het technische koppelvlak. De koppelvlakbeschrijving gaat dus in op de technische kant van de overdracht van gegevens.
Deze documenten hangen samen zoals hieronder afgebeeld.
worddav1d6a2ab3f8ee8ac09baa1bdab9ea6df7.png
Figuur 1: Samenhang van de documentatie.

Leeswijzer

Hoofdstuk 1 geeft het doel en de doelgroep, de samenhang met andere documenten en de versiehistorie van dit innamehandboek.
Hoofdstuk 2 geeft een inleiding op de inname van gegevens van booronderzoek.
Hoofdstuk 3 gaat in op de berichten die bij de inname van gegevens worden uitgewisseld. Het hoofdstuk vertelt onder meer welke gegevens een dataleverancier moet meesturen met een brondocument en welke gegevens hij terug kan verwachten als antwoord.
Hoofdstuk 4 geeft de specificatie van de berichten en brondocumenten.

Versiehistorie

Versie

Datum

Omschrijving

1.0

28 juni 2017

Versie vastgesteld door het Ministerie van Infrastructuur en Milieu.

1.1

December 2017

Aangepast op de BRO-keten (Project Start Architectuur versie 1.0)

1.1.1

27 februari 2019

Aangepast 4.2.1 Registratieverzoek en contactgegevens BRO Servicedesk.

Contactinformatie

Voor vragen, suggesties of opmerkingen over de inhoud van dit document kunt u contact opnemen met de BRO Servicedesk. Bel 088 – 8644 999 of mail naar support@broservicedesk.nl.
Verder vindt u op basisregistratieondergrond.nl verdere technisch inhoudelijke instructie voor het aanleveren van gegevens aan de landelijke voorziening BRO.

Inname

Gegevens aanbieden

De basisregistratie ondergrond is een systeem dat een schakel vormt in een informatieketen. Aan het begin van de keten staan bestuursorganen die opdracht geven tot de productie van gegevens, of zelf gegevens produceren. Die bestuursorganen worden bronhouders genoemd. De geproduceerde gegevens worden geleverd aan de Landelijke Voorziening BRO. De bronhouder is verantwoordelijk voor de levering van gegevens. Hij kan besluiten zelf dataleverancier te zijn of andere partijen een machtiging voor levering te verlenen. De beheerder van de BRO registreert de aangeleverde gegevens en levert ze voor (her)gebruik door aan allerlei afnemers.
De gegevens die aan de BRO worden overgedragen staan in het IMBRO-XML formaat. Het IMBRO-XML formaat is de gegevensdefinitie omgezet naar de technische taal die voor de uitwisseling van gegevens met het systeem van de BRO gebruikt wordt. De technische uitwerking wordt toegelicht in de koppelvlakbeschrijving van de inname die gebruikt wordt door het Bronhouderportaal BRO met de Landelijke Voorziening BRO.

Twee kwaliteitsregimes

De basisregistratie ondergrond stelt stringente eisen aan de gegevens van registratieobjecten. Er zijn echter veel gegevens van vóór de datum waarop de wet in werking is getreden. Die gegevens kunnen niet altijd aan dezelfde eisen voldoen als gegevens die na de inwerkingtreding van de wet ontstaan. Omdat de al bestaande gegevens waardevol zijn, heeft de wetgever besloten dat de basisregistratie ook die gegevens moet bevatten. Zodoende kent de BRO twee kwaliteitsregimes voor registratieobjecten:

  1. het kwaliteitsregime dat aangeeft dat een registratieobject aan de meest stringente eisen voldoet: IMBRO;

  2. het kwaliteitsregime dat aangeeft dat een registratieobject aan minder stringente eisen voldoet: IMBRO/A.


De objecten die zich naar de stringente regels voegen, zijn te herleiden tot een brondocument met als kwaliteit IMBRO, en de andere tot een brondocument met als kwaliteit IMBRO/A.
Om aansluiting op de BRO te vergemakkelijken is een periode van transitie voorzien. In de periode van transitie is aanlevering van brondocumenten in IMBRO en IMBRO/A toegestaan zonder dat er eisen zijn gesteld aan de datum waarop opdracht is gegeven voor het onderzoek. Na afloop van de transitieperiode kan alleen onder het strikte IMBRO-regime worden aangeleverd.

Berichten bij registreren en corrigeren

Dit hoofdstuk behandelt de berichten die tussen de dataleverancier en de basisregistratie ondergrond worden uitgewisseld. Eerst wordt de berichten bij het vastleggen van nieuwe gegevens, het registeren, behandeld en dan die bij het doorvoeren van verbeteringen in al geregistreerde gegevens, het corrigeren.

Registreren van gegevens

De gegevens van een booronderzoek zouden zo snel mogelijk na het gereedkomen ervan in hun geheel aan de basisregistratie aangeboden moeten worden. In hun geheel, dus een booronderzoek zou niet eerder aangeboden kunnen worden dan nadat de definitieve resultaten van alle deelonderzoeken door of voor de bronhouder zijn vastgelegd.
Dat is het uitgangspunt, maar de condities voor het in een keer laten registreren van alle deelonderzoeken zijn nog niet gerealiseerd. Op dit moment is alleen de gegevensdefinitie van het deelonderzoek bodemkundige boormonsterbeschrijving gereed. Binnen het bodemkundig booronderzoek wordt een tweede deelonderzoek onderkend en dat omvat het analyseren van monsters in het laboratorium en het eventueel fotograferen van de boormonsters.
Zolang het bodemkundig booronderzoek nog niet volledig is gedefinieerd bestaan er twee situaties. De eerste is dat alle gegevens van het booronderzoek kunnen worden geregistreerd omdat het onderzoek alleen het maken van een bodemkundige boormonsterbeschrijving als doel had. De andere is dat niet alle gegevens, maar alleen de gegevens van de bodemkundige boormonsterbeschrijving geregistreerd kunnen worden. Pas wanneer de definitie van het boormonsteronderzoek is voltooid en het systeem van de basisregistratie daarop is aangepast, kan het ontbrekende deel ter registratie worden aangeboden. Het systeem is zo ontworpen dat die gegevens later aan een eerder geregistreerd booronderzoek kunnen worden toegevoegd.

Verzoek

worddav23f18fd78acb66acfb07aed325c3726f.png
Zodra een bodemkundig booronderzoek is voltooid en alle gegevens door of voor de bronhouder zijn vastgelegd, kan een verzoek tot het registreren van de gegevens beginnen.
De dataleverancier biedt dan een van de twee brondocumenten aan waaruit hij nu kan kiezen. Met het brondocument moet de dataleverancier in zijn verzoek aangeven aan welk kwaliteitsregime het brondocument voldoet en voor welke bronhouder hij de gegevens aanbiedt.
Ten slotte moet de dataleverancier het verzoek zelf een identificatie meegeven, het verzoekkenmerk. Dat verzoekkenmerk is nodig in de communicatie, bijvoorbeeld als er iets mis is gegaan en de dataleverancier daarover contact wil zoeken met de servicedesk.

Bericht van afwijzing

worddav7a1ed13596b89d52246da5c01c36191f.png
In de verwerking van het verzoek zijn allerlei controles ingebouwd. Als er in technische zin iets mis gaat, krijgt de dataleverancier geen bericht van afwijzing maar een melding.
Een bericht van afwijzing krijgt de dataleverancier als antwoord, wanneer bij de verwerking een fout wordt gevonden die het gevolg is van een invoerfout. Bij het invoeren van de gegevens die met het brondocument worden meegegeven kan een fout worden gemaakt, maar de in potentie grootste bron van fouten is het brondocument zelf.
Het belangrijkste onderdeel van het bericht van afwijzing is de reden afwijzing. Wanneer de reden van afwijzen in het brondocument ligt, wordt van iedere fout vermeld:

  • bij welk gegeven de fout is geconstateerd,

  • soms ook wat de waarde van het gegeven is,

  • en wat de fout is.

Het bericht bevat verder het tijdstip van afwijzing en het verzoekkenmerk van de dataleverancier, de eigen identificatie van het object die in het brondocument is opgenomen (object-ID bronhouder) en het unieke kenmerk dat de BRO zelf toekent (transactie-ID).

Bericht van registratie

worddav180517a1a10a4ec18ea6c5b060f9c02d.png
Wanneer de verwerking van het verzoek foutloos is verlopen, krijgt de dataleverancier als antwoord een bericht van registratie.
Het belangrijkste gegeven in het bericht van registratie is het BRO-ID, de identificatie van het object in de BRO die voortaan in het formele berichtenverkeer moet worden gebruikt. De dataleverancier krijgt ook terug op welk moment het verzoek is verwerkt.
Het bericht van registratie bevat verder, net als het bericht van afwijzing, het verzoekkenmerk van de dataleverancier, het unieke kenmerk dat de BRO zelf toekent en de eigen identificatie van het object dat in het brondocument is opgenomen.
Het belangrijkste resultaat van de verwerking is dat het booronderzoek als object in de registratie ondergrond is opgenomen. Afhankelijk van het type brondocument krijgt de registratiestatus van het object de waarde voltooid of geregistreerd. De tweede waarde geeft aan dat de geregistreerde gegevens in de toekomst nog moet worden aangevuld met de gegevens die uit de analyse van monsters voort zijn gekomen.

Corrigeren van gegevens

Verzoek

worddavdf8fef7a3d39bf6066d8f75e32acebbd.png
Het correctieverzoek heeft veel gegevens gemeen met een registratieverzoek. Dat zijn het verzoekkenmerk, de bronhouder, het brondocumenttype en het kwaliteitsregime waaronder het brondocument valt.
Naast deze gegevens bevat het correctieverzoek altijd het BRO-ID van het booronderzoek en de correctiereden. Dit laatste gegeven is nodig om het de registratiebeheerder wat makkelijker te maken te beoordelen of het proces van overdracht onder de juiste condities verloopt. Dat betekent bijvoorbeeld dat hij moet kunnen zien of de dataleverancier niet keer op keer hetzelfde verbetert.
De correctiereden geeft aan of de correctie wordt aangeboden omdat het object vanwege een terugmelding door de registerbeheerder in onderzoek is geplaatst of op eigen initiatief. In het laatste geval wordt nader gespecificeerd waar de fout zit. Is er bijvoorbeeld sprake van een fout in het eerder aangeleverde brondocument, of heeft de dataleverancier het KvK-nummer van de verkeerde bronhouder meegeleverd. In het geval de fout in het brondocument zit, specificeert de dataleverancier of het om de administratieve gegevens gaat of om de gegevens uit het onderzoek.
Onder de administratieve gegevens worden de volgende gegevens verstaan:

  • kader aanlevering

  • kader inwinning

  • object-ID bronhouder

  • rapportagedatum onderzoek

  • uitvoerder onderzoek

  • uitvoerder boring

  • uitvoerder locatiebepaling

  • uitvoerder verticale positiebepaling

  • uitvoerder beschrijving

De andere gegevens worden de gegevens uit het onderzoek genoemd.

Bericht van afwijzing

worddav0e6c269cdf7e38eef32ed9b865d7ece2.png
Het bericht van afwijzing dat de dataleverancier als antwoord krijgt wanneer bij de verwerking een invoerfout in het verzoek wordt gevonden verschilt maar op een punt van dat wat teruggegeven wordt bij registratie. Het verschil is dat het BRO-ID wordt teruggegeven in plaats van het object-ID bronhouder.
De controles zijn wel verschillend. Een verschil is dat er wat extra aspecten gecontroleerd worden die met de reden van correctie samenhangen. Zo wordt nagegaan of de bronhouder en de dataleverancier van het booronderzoek overeenkomen met wat er in de registratie ondergrond is vastgelegd. Een ander verschil is dat gecontroleerd wordt of het object wel of niet in onderzoek is. Zolang een object in onderzoek is kan een dataleverancier niet op eigen initiatief een correctieverzoek aanbieden.

Bericht van acceptatie

worddav6ac39253643203207323da41ee1064e6.png
Het bericht van acceptatie bevat naast het verzoekkenmerk, het transactie-ID en het BRO-ID, alleen het tijdstip van acceptatie.

Bericht van bezwaar

worddav7716863a06f0eae2cbc9779441ed22b5.png
Het bericht van bezwaar legt de afwijzing uit van het correctieverzoek. Dat is de reden bezwaar. De reden bezwaar kent geen vaste structuur. De registratiebeheerder vult in wat nodig is om de dataleverancier goed te informeren over wat er fout is gegaan. De registratiebeheerder controleert onder meer of de correctie van een object in onderzoek aansluit op de reden waarom het onderzoek gestart is. Naast de reden bezwaar bevat het bericht de gegevens die de basisregistratie altijd in een antwoordbericht opneemt: het verzoekkenmerk, de transactie-ID, het BRO-ID en een tijdstip, in dit geval het tijdstip waarop de registratiebeheerder het verzoek heeft afgewezen.

Bericht van correctie

worddave9feb886f571ca081d1925033faa461d.png
Het bericht van correctie dat de dataleverancier krijgt bij succesvolle verwerking van het verzoek. De inhoud van zo'n bericht is vergelijkbaar met het bericht van registratie dat verstuurd wordt bij succesvolle verwerking van een registratieverzoek. Het enige verschil is dat de eigen identificatie die de dataleverancier aan het object heeft gegeven ontbreekt.

Specificatie van berichten en brondocumenten

Inleiding

In dit hoofdstuk wordt de gegevensinhoud beschreven van de berichten die bij inname worden uitgewisseld tussen de dataleverancier en de basisregistratie ondergrond. De systematiek van de beschrijving is dezelfde als in de catalogus van booronderzoek.
Eerst worden de verzoeken en antwoorden beschreven die uitgewisseld worden tussen het systeem van de dataleverancier en het BRO-systeem. Dat gebeurt op basis van een model dat de vorm heeft van een UML-diagram. De modellen zijn zo generiek mogelijk gemaakt omdat de specifieke aspecten al in het betreffende hoofdstuk zijn behandeld.
De inhoud van de codelijsten wordt behandeld en aan het eind van het hoofdstuk wordt het UML-diagram van het brondocument gegeven.
Het handboek is een aanvulling op de catalogus. Een gegeven wordt hier alleen gedefinieerd wanneer het niet in de catalogus is beschreven of wanneer er bijzondere regels gelden. Delen van de definitie van een gegeven die ongewijzigd zijn ten opzichte van de catalogus zijn grijs gemaakt. Nieuwe gegevens die voorkomen bij meerdere berichten worden eenmalig gedefinieerd. In lijn daarmee worden aan het eind van het hoofdstuk de domeinen behandeld die specifiek zijn voor de berichten.

Berichten

Registratieverzoek

worddav8fec453f1f7ce0d1d9f1477dcefa9d12.png

verzoekkenmerk


Naam attribuut

verzoekkenmerk

Definitie

Het kenmerk dat de gebruiker, in dit geval de dataleverancier, meegeeft om het verzoek te identificeren.

Kardinaliteit

1

Domein

Tekst

  Maximale lengte

200



bronhouder


Naam attribuut

bronhouder 

Definitie

De identificatie die het bestuursorgaan dat bronhouder is van de gegevens in de basisregistratie ondergrond als onderneming in het Handelsregister heeft.

Kardinaliteit

0..1

Domein

KvK-nummer

  Type

Code

  Opbouw

NNNNNNNN

Regels

Het gegeven mag afwezig zijn als de dataleverancier zelf bronhouder is en zelf het verzoek indient.



brondocumenttype


Naam attribuut

brondocumenttype

Definitie

De aanduiding van het type brondocument dat in het verzoek wordt aangeboden.

Kardinaliteit

1

Domein

Brondocumenttype

  Type

Codelijst



kwaliteitsregime


Naam attribuut

kwaliteitsregime

Definitie

De aanduiding van de kwaliteitseis waaraan de gegevens in het brondocument voldoen.

Kardinaliteit

1

Domein

Kwaliteitsregime

  Type

Codelijst



Correctieverzoek

worddav05faf4b3c240b4909b14870c72ee6000.png

correctiereden


Naam attribuut

correctiereden

Definitie

De reden voor de verbetering die de dataleverancier in de geregistreerde gegevens wil doorvoeren.

Kardinaliteit

1

Domein

Correctiereden

Type

Codelijst

Regels

De waarde inOnderzoek is alleen toegestaan wanneer het attribuut in onderzoek van de entiteit Registratiegeschiedenis in de registratie ondergrond de waarde ja heeft.
De andere waarden zijn alleen toegestaan wanneer dat attribuut de waarde nee heeft.

Bericht van acceptatie

worddavbf65e719f356f2ad33e9382b2e7b2f4b.png

transactie-ID

 

Naam attribuut

transactie-ID

Definitie

De unieke identificatie die door de BRO wordt gebruikt voor het innameverzoek.

Kardinaliteit

1

Domein

Transactiecode

  Type

Code

  Opbouw

BHR-NNNNNNNNNNNN

Toelichting

Het gegeven wordt door de BRO geproduceerd.





tijdstip van acceptatie


Naam attribuut

tijdstip van acceptatie

Definitie

De datum en het tijdstip waarop een correctieverzoek door de BRO is geaccepteerd.

Kardinaliteit

1

Domein

DatumTijd

Toelichting

Het gegeven wordt door de BRO geproduceerd.

Bericht van afwijzing

worddav595a8b868baf51d01edf50411be10050.png

BRO-ID


Naam attribuut

BRO-ID

Definitie

De identificatie van een object dat in de registratie ondergrond is opgenomen.

Kardinaliteit

0..1

Domein

Registratieobjectcode

  Type

Code

  Opbouw

BHRNNNNNNNNNNNN

Regels

Het gegeven is aanwezig wanneer het bericht het antwoord op een correctieverzoek is.

Toelichting

Het gegeven wordt door de BRO geproduceerd.


object-ID bronhouder 


Naam attribuut

object-ID bronhouder

Definitie

De identificatie die door of voor de bronhouder is gebruikt om het object in de eigen administratie te kunnen vinden voordat het was geregistreerd in de basisregistratie ondergrond.

Kardinaliteit

0..1

Domein

Tekst

  Maximale lengte

200

Regels

Het gegeven is alleen aanwezig wanneer het bericht het antwoord op een registratieverzoek is.

Toelichting

Het gegeven wordt door de BRO uit het brondocument gehaald.



tijdstip van afwijzing


Naam attribuut

tijdstip van afwijzing

Definitie

De datum en het tijdstip waarop een verzoek door de BRO is afgewezen.

Kardinaliteit

1

Domein

DatumTijd

Toelichting

Het gegeven wordt door de BRO geproduceerd.



reden afwijzing


Naam attribuut

reden afwijzing

Definitie

De omschrijving van de reden waarom het verzoek door de BRO is afgewezen.

Kardinaliteit

1

Domein

RedenAfwijzing

Toelichting

Het gegeven wordt door de BRO geproduceerd.



Foutenoverzicht


Naam entiteit

Foutenoverzicht

Definitie

De omschrijving van alle fout(en) die in het brondocument zijn gevonden.

Kardinaliteit

0..1

Regels

Het gegeven kan alleen voorkomen als de reden afwijzing de waarde heeft er zijn 1 of meer fouten geconstateerd in het brondocument.

Toelichting

Het gegeven wordt door de BRO geproduceerd.



volgnummer


Naam attribuut

volgnummer

Definitie

Het volgnummer van een gevonden fout in het brondocument.

Kardinaliteit

1..99

Domein

Nummer

  Maximale lengte

2



brondocumentfout


Naam attribuut

brondocumentfout

Definitie

De omschrijving van een fout in het brondocument.

Kardinaliteit

1..99

Domein

Brondocumentfout

  Type

Codelijst

Bericht van registratie

worddava1de22396d5a95ce57ec19bfacc56887.png

tijdstip van verwerking


Naam attribuut

tijdstip van verwerking

Definitie

De datum en het tijdstip waarop het registratieverzoek door de BRO is verwerkt.

Domein

DatumTijd

Toelichting

Het gegeven wordt door de BRO geproduceerd.

Codelijsten

Brondocumentfout

Een waarde in de lijst is een zin met een bepaalde opbouw en met zowel vaste als variabele bestanddelen. De variabele bestanddelen gegeven aan waar de fout in het brondocument zit en eventueel waarom het een fout is.
Een eerste variabel element is <gegeven>. Dat is altijd aanwezig en geeft aan welk gegeven onjuist is. Een <gegeven> geeft de naam van het gegeven in het Nederlands en in het Engels. Het kan een attribuut zijn, een entiteit of een attribuut met zijn entiteit.
In sommige gevallen wordt met het gegeven ook de waarde van het gegeven opgenomen (<gegeven = waarde>).
Een tweede variabel element is <referentiegegeven> en dat wordt opgenomen wanneer er een tweede gegeven is dat bepaalt dat het <gegeven> fout is. Dat kan een gegeven zijn in het brondocument, maar ook een gegeven in de registratie ondergrond. Zo nodig wordt ook hier de waarde meegegeven (<referentiegegeven = waarde>).
Een derde variabel element is <referentiewaarde> en dat wordt opgenomen wanneer een waardebereik bepaalt dat het <gegeven> fout is.

GEGEVEN ONTBREEKT

<gegeven> ontbreekt.

<gegeven> ontbreekt: <referentiegegeven = waarde> bepaalt dat het aanwezig moet zijn.

<gegeven> ontbreekt: <referentiegegeven = waarde> bepaalt het aantal keer dat het gegeven voorkomt.

<gegeven> ontbreekt: ten minste één van de volgende gegevens <referentiegegeven1, …, referentiegegevenN> moet aanwezig zijn.

<gegeven> ontbreekt: het moet aanwezig zijn als <referentiegegeven> aanwezig is.

<gegeven> ontbreekt: het moet aanwezig zijn als <referentiegegeven> ontbreekt.

GEGEVEN MAG NIET AANWEZIG ZIJN

<gegeven> mag niet aanwezig zijn: <referentiegegeven = waarde> bepaalt dat het moet ontbreken.

<gegeven> mag niet aanwezig zijn: <referentiegegeven = waarde> bepaalt het aantal keer het dat gegeven voorkomt.

<gegeven> mag niet aanwezig zijn: als <referentiegegeven> ontbreekt.

<gegeven> mag niet aanwezig zijn: als <referentiegegeven> aanwezig is.

WAARDE ONTBREEKT

<gegeven> waarde ontbreekt.

WAARDE HEEFT GEEN CORRECT FORMAAT

<gegeven = waarde> waarde heeft geen correct formaat: moet zijn <referentiewaarde>.

<gegeven = waarde> waarde heeft geen correct formaat: voldoet niet aan de MES 1 karakterset.

WAARDE IS NIET CORRECT

<gegeven = waarde> waarde is niet correct: komt niet voor in de codelijst.

<gegeven = waarde> waarde is niet correct: moet gelijk zijn aan <referentiewaarde>.

<gegeven = waarde> waarde is niet correct: is binnen de BRO niet bekend als <referentiewaarde> van dit registratieobjecttype. Neem contact op met de servicedesk (support@broservicedesk.nl).

<gegeven = waarde> waarde is niet correct: ligt niet binnen Nederland of zijn EEZ.

<gegeven = waarde> waarde is niet correct: ligt niet binnen Nederland aan de landzijde van de UNCLOS-basislijn.

<gegeven = waarde> waarde is niet correct: op land moeten de coördinaten in RD of in ETRS89 aangeleverd worden.

<gegeven = waarde> waarde is niet correct: op land moet de verticale positie ten opzichte van NAP aangeleverd worden.

<gegeven = waarde> waarde is niet correct: mag niet kleiner zijn dan <referentiewaarde>.

<gegeven = waarde> waarde is niet correct: mag niet groter zijn dan <referentiewaarde>.

<gegeven = waarde> waarde is niet correct: moet groter zijn dan <referentiewaarde>.

<gegeven = waarde> waarde is niet correct: moet kleiner zijn dan <referentiewaarde>.

<gegeven = waarde> waarde is niet correct: moet exact aansluiten op het gegeven erboven.

<gegeven = waarde> waarde is niet correct: mag niet groter zijn dan <referentiegegeven = waarde>.

<gegeven = waarde> waarde is niet correct: moet groter zijn dan <referentiegegeven = waarde>.

<gegeven = waarde> waarde is niet correct: mag niet kleiner zijn dan <referentiegegeven = waarde>.

<gegeven = waarde> waarde is niet correct: moet gelijk zijn aan <referentiegegeven = waarde>.

<gegeven = waarde> waarde is niet correct: de som van de volgende gegevens <referentiegegeven1, …, referentiegegevenN> moet gelijk zijn aan <referentiewaarde>.

<gegeven = waarde> waarde is niet correct: is niet toegestaan.

<gegeven = waarde> waarde is niet correct: is niet toegestaan in combinatie met <referentiegegeven = waarde>.

<gegeven = waarde> waarde is niet correct: is niet toegestaan als waarde <referentiegegeven> ontbreekt.

<gegeven = waarde> waarde is niet correct: mag niet na <referentiewaarde> liggen.

<gegeven = waarde> waarde is niet correct: mag niet na <referentiegegeven = waarde> liggen.

<gegeven = waarde> waarde is niet correct: mag niet voor <referentiegegeven = waarde> liggen.

<gegeven = waarde> waarde is niet correct: mag niet in de toekomst liggen.

er zijn nog meer fouten geconstateerd in het brondocument.

Brondocumenttype

Waarde

Omschrijving

BHR-P

Het brondocument dat een bodemkundig booronderzoek in zijn volledigheid beschrijft (en dat in de huidige versie altijd alleen een bodemkundige boormonsterbeschrijving omvat).

BHR-P-BSD

Het brondocument dat van een bodemkundig booronderzoek dat zowel een bodemkundige boormonsterbeschrijving als een boormonsteronderzoek beslaat, alleen de boormonsterbeschrijving bevat.

Correctiereden

Waarde

Omschrijving

bronhouder

De correctie die de dataleverancier op eigen initiatief aanbiedt omdat hij heeft geconstateerd dat de waarde van de bronhouder van het object in de registratie ondergrond niet juist is.

gegevensAdministratief

De correctie die de dataleverancier op eigen initiatief aanbiedt omdat hij heeft geconstateerd dat er in de registratie ondergrond een fout zit die herleid kan worden tot een fout in de administratieve gegevens in het brondocument.

gegevensOnderzoek

De correctie die de dataleverancier op eigen initiatief aanbiedt omdat hij heeft geconstateerd dat er in de registratie ondergrond een fout zit die herleid kan worden tot een fout in de onderzoekgegevens in het brondocument.

inOnderzoek

De correctie van een fout in de registratie ondergrond die wordt aangeboden in vervolg op een door de registratiebeheerder gestart onderzoek.

kwaliteitsregime

De correctie die de dataleverancier op eigen initiatief aanbiedt omdat de waarde van het kwaliteitsregime van het object in de registratie ondergrond niet juist is.

typeBrondocument

De correctie die de dataleverancier op eigen initiatief aanbiedt omdat hij heeft geconstateerd dat hij het verkeerde type brondocument heeft aangeleverd.

RedenAfwijzing

Net als bij het domein Brondocumentfout is een waarde een zin met een bepaalde opbouw die vaste en variabele bestanddelen heeft.

<gegeven> ontbreekt.

<gegeven> mag niet aanwezig zijn.

<gegeven> waarde ontbreekt.

<gegeven = waarde> waarde heeft geen correct formaat: moet zijn <referentiewaarde>.

<gegeven = waarde> waarde heeft geen correct formaat: voldoet niet aan de MES 1 karakterset.

<gegeven = waarde> waarde is niet correct: komt niet voor in de codelijst.

<gegeven = waarde> waarde is niet correct: is binnen de BRO niet bekend als <referentiewaarde> van dit registratieobjecttype. Neem contact op met de servicedesk (support@broservicedesk.nl).

<gegeven = waarde> waarde is niet correct: is niet toegestaan in combinatie met <referentiegegeven = waarde>.

<gegeven = waarde> waarde is niet correct: komt niet overeen met de waarde in de registratie ondergrond <referentiewaarde>.

<gegeven = waarde> waarde is niet correct: komt niet overeen met het type brondocument dat is geregistreerd.

dit registratieobject bestaat niet.

dit registratieobject is uit registratie genomen.

<gegeven = waarde> waarde is niet correct: dit registratieobject is niet in onderzoek.

<gegeven = waarde> waarde is niet correct: dit registratieobject is in onderzoek.

<gegeven = waarde> waarde is niet correct: dit registratieobject heeft al het door u gewenste kwaliteitsregime.

<gegeven = waarde> waarde is niet correct: dit type brondocument is al geregistreerd.

<gegeven = waarde> waarde is niet correct: dit registratieobject heeft al de door u gewenste bronhouder.

<gegeven> ontbreekt. U bent binnen de BRO niet bekend als bronhouder van dit registratieobjecttype. Neem contact op met de servicedesk (support@broservicedesk.nl).

<gegeven> mag niet aanwezig zijn. U bent als bronhouder van dit registratieobjecttype geregistreerd.

u bent niet door de bronhouder gemachtigd voor dit registratieobjecttype.

er zijn 1 of meer fouten geconstateerd in het brondocument.

Brondocumenten

Er zijn twee verschillende brondocumenten. De gegevens worden volledig beschreven in de catalogus.

BHR-P

Het brondocument dat het bodemkundig booronderzoek in zijn volledigheid beschrijft (figuur 5). In de huidige versie omvat het onderzoek altijd alleen een bodemkundige boormonsterbeschrijving.

BHR-P-BSD

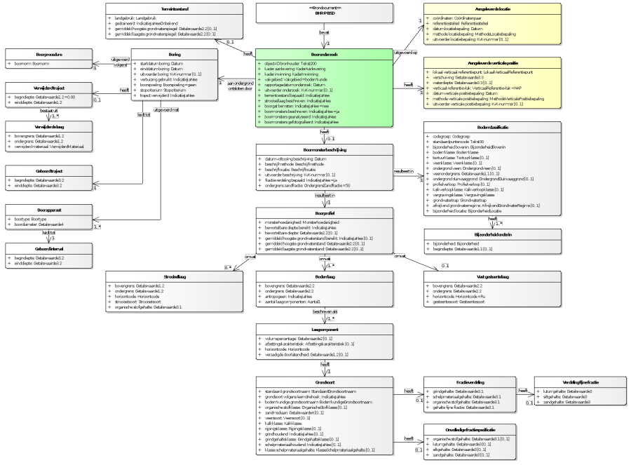
Het brondocument dat van een bodemkundig booronderzoek dat zowel een bodemkundige boormonsterbeschrijving als een boormonsteronderzoek beslaat, alleen de boormonsterbeschrijving bevat (figuur 6). Het verschil met brondocument BHR-P komt tot uiting in de gegevens boormonsters gefotografeerd en boormonsters geanalyseerd. Ten minste een van deze gegevens moet de waarde ja hebben.
Figuur 5: BHR-P. worddavfd9f7cd483fc7f1a6dee169053009935.png
Figuur 6: BHR-P-BSD. worddava199b618c2d0f6aeffcce60d4b292e4f.png