SLD 1.0 Berichtencatalogus uitgiftewebservice
Dit document beschrijft het afnemen van gegevens van een Overheidsbesluit Bodemverontreiniging (SLD). De inhoud zal definitief gemaakt worden nadat de SLD uitgifteservices zijn gerealiseerd. De releasedatum volgt.
1. Inleiding
1.1. Voorwoord
Betrouwbare en toegankelijke informatie over de samenstelling en opbouw van de ondergrond is van groot belang voor een dichtbevolkt land als het onze. Het helpt overheden, bedrijven en burgers om op feiten gebaseerde beslissingen te nemen over het gebruik van de ondergrond, bijvoorbeeld in verband met bereikbaarheid, waterveiligheid, warmte- en koudeopslag, aardgasproductie en de winning van aardwarmte. Ook voorkomen we zo dat informatie dubbel moet worden ingewonnen omdat het niet centraal is geregistreerd.
Het verzamelen, beschikbaar stellen, en gebruiken van al deze informatie is sinds september 2015 wettelijk vastgelegd in de Basisregistratie Ondergrond (BRO). De datum van inwerkingtreding van BRO fase 2, en daarmee van de Overheidsbesluit Bodemverontreiniging (SLD), staat gepland voor 1-1-2026.
Omdat de BRO een onderdeel is van het Stelsel van Basisregistraties, zijn verplichtingen met betrekking tot aanlevering, gebruik, terugmelding en onderzoek in de werkprocessen van overheidsorganisaties opgenomen in de Wet BRO. De BRO-gegevens worden centraal geregistreerd in de Landelijke Voorziening BRO (LV-BRO).
1.2. Doelstelling
Het document Handreiking Afname BRO Gegevens beschrijft via welke uitgiftekanalen BRO-gegevens geraadpleegd of gedownload kunnen worden en welke functionele en technische mogelijkheden deze kanalen bieden. Dit document beschrijft de SLD-specifieke varianten van de 'BRO uitgifte Soap Services' en de 'BRO Uitgifte REST services'. Functioneel gezien lijken deze twee uitgiftekanalen veel op elkaar.
De REST service is met name handig om als software ontwikkelaar 'incidenteel even snel en alleen publieke gegevens' op te halen uit de LV-BRO, zonder dat je je eerst moet aanmelden en zonder dat een PKIoverheid certificaat nodig is.
De SOAP webservice is met name geschikt om frequent en volledig geautomatiseerd in een machine-to-machine omgeving toegang te hebben tot alle beschikbare gegevens. Hiervoor moet je je aanmelden en heb je een PKIoverheid certificaat nodig.
Blijft over de vraag: hoe zien de uitgifteverzoeken en hun antwoorden er uit om gegevens over een Overheidsbesluit Bodemverontreiniging (SLD) op te vragen en wat is de structuur van de diverse uitgiftedocumenten?
1.3. SIKB0101 uitwisselprotocol
Naast de ‘BRO uitgifte Soap Services' en de 'BRO Uitgifte REST services' is er voor SLD ook een REST-API voor de Convertor service. Deze API biedt de mogelijkheid de gegevens op te vragen over een Overheidsbesluit Bodemverontreiniging (SLD) die zijn 'terug-geconverteerd’ naar de uitwisselstandaard SIKB0101.
Voor nadere informatie wordt verwezen naar de Handreiking Afname BRO Gegevens.
1.4. Doelgroepen
Doelgroepen voor dit document zijn organisaties en personen die aan de afnamekant van de BRO opereren, waaronder bestuursorganen (bestuurders, beleidsmakers, BRO-coördinatoren) en bedrijven (ingenieurs, software-leveranciers).
1.5. Samenhang met andere documentatie
De informatievoorziening over de afname van BRO-gegevens vindt plaats op 3 niveaus.
Het startpunt met algemene informatie over de diverse uitgiftekanalen is het document Handreiking Afname BRO Gegevens. Dit document verwijst door naar het volgende niveau.
Het tweede niveau bevat algemene informatie per uitgiftekanaal (zie https://basisregistratieondergrond.nl/inhoud-bro/aanleveren-opvragen/gegevens-opvragen/):
De handleiding van de REST uitgifteservice is te vinden op https://www.bro-productomgeving.nl/bpo/latest/informatie-voor-softwareleveranciers/url-s-publieke-rest-services
Algemene informatie over de SOAP webservice is te vinden op https://basisregistratieondergrond.nl/inhoud-bro/aanleveren-opvragen/instructies/gegevens-opvragen-via-soap-webservices/
De handleiding voor het inrichten van SoapUI in het bijzonder is te vinden op https://basisregistratieondergrond.nl/inhoud-bro/aanleveren-opvragen/instructies/gegevens-opvragen-via-soap-webservices/aansluiten-demo-omgeving-soapui/
Het derde niveau is de BRO Productomgeving. Hier vindt u specifieke informatie per domein/registratieobjecttype zoals scopedocument, gegevenscatalogus en werkafspraken, storymap, berichtencatalogi voor inname en uitgifte, voorbeeldberichten voor inname en uitgifte.
Het verdient aanbeveling dat u zich eerst bekend maakt met de aangeven informatie uit de eerste 2 niveau's.
Daarna kunt u zich verdiepen in de SLD-specifieke informatie in de BRO productomgeving, waaronder de SLD gegevenscatalogus en eventuele werkafspraken en in het bijzonder dit document, de SLD berichtencatalogus uitgiftewebservice.
1.6. Leeswijzer
Hoofdstuk 2 beschrijft de algemene werking van de SLD uitgiftewebservice.
Hoofdstuk 3 beschrijft de structuur van de diverse uitgiftedocumenten.
Hoofdstuk 4 bevat een toelichting op enkele voorbeeldberichten.
Hoofdstuk 5 bevat de toegestane waarden van de enumeraties (niet-beheerde lijsten met toegestane waarden).
Hoofdstuk 6 bevat verwijzingen (URN's en URL's) naar de codelijsten (beheerde lijsten met toegestane waarden).
Hoofdstuk 7 bevat een vertaaltabel, aan de hand waarvan, gegeven de Engelstalige naam van een entiteit of een attribuut, de Nederlandse naam in de catalogus kan worden opgezocht.
1.7. Versiehistorie
Versie | Datum | Omschrijving |
|---|---|---|
0.5 | 21-03-2023 | Eerste versie gebaseerd op Gegevenscatalogus 0.5. |
1.0 | 21-01-2025 | Update naar gegevenscatalogus versie 1.0 |
1.0 | 14-04-2025 | SLD_C dispatch characteristics response is geüpdatet |
1.8. Contactinformatie
Algemene informatie en documentatie over de BRO kunt u vinden op https://basisregistratieondergrond.nl/.
Heeft u een vraag over de BRO? Wij staan voor u klaar om u te helpen. Voor vragen, suggesties of opmerkingen kunt contact opnemen met de BRO Servicedesk via een mail naar support@broservicedesk.nl.
Of bel ons op telefoonnummer 088 - 8664 999. Wij zijn bereikbaar op werkdagen van 8.00 tot 17.00 uur.
2. Algemene werking van de SLD uitgiftewebservice
Dit hoofdstuk beschrijft de algemene werking van de SLD uitgiftewebservice.
Paragraaf 2.1 beschrijft de operaties die de SLD uitgiftewebservice ondersteunt.
Paragraaf 2.2 beschrijft de BRO-berichten (request en response) die een rol spelen bij die operaties.
2.1. Operaties
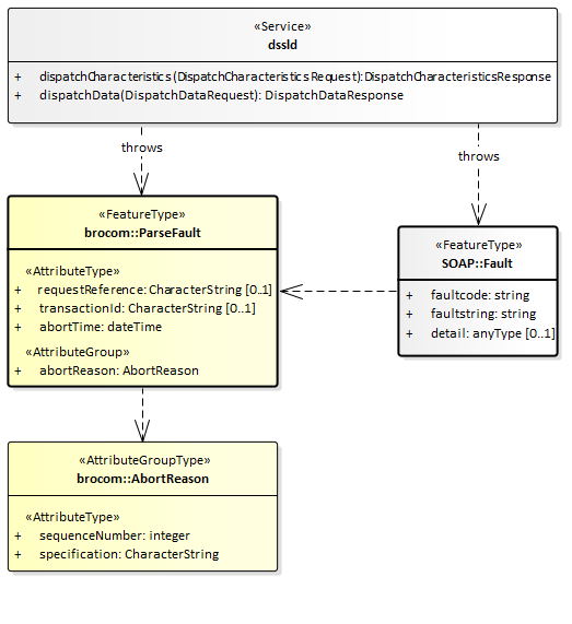
De SLD uitgiftewebservice wordt gerealiseerd als een SOAP-webservice. De onderstaande figuur beschrijft de operaties van de webservice, hun requests en hun responses.

De wsdl kan worden gedownload van https://schema.broservices.nl/dssld-v1.0.wsdl
De SLD uitgiftewebservice ondersteunt twee soap operaties:
dispatchCharacteristics (uitgifte van kengegevens).
dispatchData (uitgifte van objectgegevens).
Een soap operatie heeft een request en een response:
Het DispatchCharacteristicsRequest (Verzoek tot uitgifte van kengegevens) en de DispatchCharacteristics Response (Bericht van verzending van kengegevens).
Het DispatchDataRequest (Verzoek tot uitgifte van objectgegevens) en de DispatchDataResponse (Bericht van verzending van objectgegevens).
Naast een functioneel antwoord (een bericht van verzending) kan een verzoek ook leiden tot een foutmelding:
SOAP:Fault (Systeemfout): als er tijdens de verwerking van het uitgifteverzoek een onverwachte fout optreedt in het BRO-systeem, dan leidt dit tot een SOAP:Fault.
ParseFault (Validatiefout): als de uitgiftewebservice constateert dat een uitgifteverzoek niet een welgevormd XML-bericht is of dat het niet voldoet aan de XSD-schemavalidatie, dan leidt dit tot een ParseFault.
2.2. BRO-berichten
Deze paragraaf beschrijft de verschillende BRO-berichten (request, response en foutmeldingen) die een rol spelen in de SLD uitgiftewebservice.
2.2.1. DispatchCharacteristicsRequest
Het BRO-bericht DispatchCharacteristicsRequest bevat het uitgifteverzoek tot het leveren van de in het BRO-register opgenomen kengegevens van de SLD registratieobjecten die voldoen aan bepaalde kenmerken. Het DispatchCharacteristicsRequest (Verzoek tot uitgifte van kengegevens) van de SLD uitgiftewebservice is een specialisatie van AbstractDispatchCharacteristicsRequest in de package brocommon, waaraan het het attribuut criteria (kenmerken) toevoegt met de SLD specifieke kenmerken.

De definities van de transactiegegevens staan in onderstaande tabel:
Naam in XML-bestand | Nederlandse naam | Type | Kardinaliteit | Definitie |
|---|---|---|---|---|
requestReference | verzoekkenmerk | CharacterString | 1..1 | Een voor de afnemer unieke aanduiding van het uitgifteverzoek. |
criteria | kenmerken | SLD_CriteriaSet | 1..1 | De afzonderlijke kenmerken waaraan de registratieobjecten moeten voldoen. Toelichting: |
De criteria (kenmerken) worden gedefinieerd door het type SLD_CriteriaSet (kenmerkenverzameling) van de SLD uitgiftewebservice. De SLD_CriteriaSet is een specialisatie van CriteriaSet uit package brommon, waaraan het een aantal optionele attributen toevoegt.

De definities van de attributen van de CriteriaSet uit brocommon staan in onderstaande tabel:
Naam in XML-bestand | Nederlandse naam | Type | Kardinaliteit | Definitie |
|---|---|---|---|---|
deliveryAccountableParty | bronhouder | CharacterString | 0..1 | Het KvK-nummer van de maatschappelijke activiteit van de publiekrechtelijke rechtspersoon die bronhouder is van de gegevens in de basisregistratie ondergrond. |
qualityRegime | kwaliteitsregime | Enumeratie | 0..1 | De aanduiding van de kwaliteitseis waaraan de gegevens van het registratieobject moeten voldoen. |
registrationPeriod | periode van registreren | DatePeriod | 0..1 | Het datuminterval waarbinnen de datum van het tijdstip registratie van het registratieobject moet liggen. |
correctionPeriod | periode van corrigeren | DatePeriod | 0..1 | Het datuminterval waarbinnen het laatste correctietijdstip van het registratieobject moet liggen. |
underReview | in onderzoek | Enumeratie | 0..1 | De aanduiding die aangeeft of het registratieobject door de registerbeheerder in onderzoek moet zijn genomen of niet. |
area | begrenzing | CharacterString | 1 | De begrenzing van een geografisch gebied aan het aardoppervlak, in de vorm van een rechthoek of een cirkel, waarbinnen de gestandaardiseerde locatie van het registratieobject moet liggen. |
De definities van de attributen, die SLD_CriteriaSet toevoegt aan CriteriaSet, staan in onderstaande tabel:
Naam in XML-bestand | Nederlandse naam | Type | Kardinaliteit | Definitie |
|---|---|---|---|---|
deliveryContext | kader aanlevering | Codelijst | 0..1 | Het kader aanlevering waaraan het registratieobject moet voldoen. |
identificationSoilLocation | SIKB0101-identificatie bodemlocatie | CharacterString | 0..1 | De SIKB0101-identificatie van de bodemlocatie waarop het overheidsbesluit bodemverontreiniging van toepassing moet zijn. |
dossierIdSoilInformationSystem | locatiecode BIS | CharacterString | 0..1 | De locatiecode uit het BIS van de bodemlocatie waarop het overheidsbesluit bodemverontreiniging van toepassing moet zijn. |
dossierIdLocalAuthority | locatiecode bevoegd gezag | CharacterString | 0..1 | De door het bevoegd gezag toegekende locatiecode van de bodemlocatie waarop het overheidsbesluit bodemverontreiniging van toepassing moet zijn. |
followUp | vervolgactie | Codelijst | 0..1 | De op de bodemlocatie uit te voeren vervolgactie in de aanpak van een bodemverontreiniging. |
identificationHandledArea | SIKB0101-identificatie aangepakt gebied | CharacterString | 0..1 | De SIKB0101-identificatie van het aangepakte gebied waarop het overheidsbesluit bodemverontreiniging van toepassing moet zijn. |
compartment | compartiment | Codelijst | 0..1 | Het compartiment waarop de sanerings- of graafwerkzaamheden binnen het aangepakt gebied betrekking moeten hebben. |
approach | aanpak | Codelijst | 0..1 | De aanpak die moet zijn gevolgd bij het saneren of ontgraven binnen het aangepakt gebied. |
2.2.2. DispatchDataRequest
Het BRO-bericht DispatchDataRequest bevat het uitgifteverzoek tot het leveren van de in het BRO-register opgenomen gegevens van een bepaald registratieobject. Daarbij wordt het registratieobject geïdentificeerd door zijn BRO-ID. Het DispatchDataRequest (Verzoek tot uitgifte van objectgegevens) van de SLD uitgiftewebservice is een specialisatie van DispatchDataRequest in de package brocommon, waaraan het het attribuut dataToBeDelivered (te leveren gegevens) toevoegt.

De definities van de drie transactiegegevens staan in onderstaande tabel:
Naam in XML-bestand | Nederlandse naam | Type | Kardinaliteit | Definitie |
|---|---|---|---|---|
requestReference | verzoekkenmerk | CharacterString | 1..1 | Een voor de afnemer unieke aanduiding van het uitgifteverzoek. |
broId | BRO-ID | RegistrationObjectCode | 1..1 | De unieke aanduiding van het registratieobject in de Basisregistratie Ondergrond. Toelichting: |
dataToBeDelivered | te leveren gegevens | Enumeratie DataToBeDelivered | 1..1 | Aanduiding welke gegevens over het registratieobject worden opgevraagd: alleen de actuele gegevens of de volledige materiële geschiedenis. |
Het gegeven dataToBeDelivered (te leveren gegevens) geeft aan welke gegevens over het registratieobject worden opgevraagd. Zie onderstaande tabel voor de lijst met toegestane waarden en hun betekenis:
Waarde | Omschrijving |
|---|---|
actueel | Alleen de actuele gegevens (present object data) worden opgevraagd. |
actueelHistorisch | De actuele en historische gegevens (past and present object data) worden opgevraagd. |
2.2.3. SOAP:Fault
Tijdens de uitvoering van een operatie kan er een onverwachte fout optreden in het BRO-systeem. Hiervoor kunnen verschillende oorzaken zijn, zoals het falen van bepaalde software of hardware. Deze onverwachte fouten worden beschouwd als een technische fout veroorzaakt door het BRO-systeem. De BRO stuurt dan een bericht in de vorm van een generieke SOAP:Fault (Systeemfout).

Een SOAP:Fault (Systeemfout) bestaat uit twee verplichte gegevens en één optioneel gegeven. De definities van deze gegevens staan in onderstaande tabel:
Naam in XML-bestand | Nederlandse naam | Type | Kardinaliteit | Definitie |
|---|---|---|---|---|
faultcode | foutcode | CharacterString | 1..1 | Aanduiding waar de fout is opgetreden. Toelichting: |
faultstring | fouttekst | CharacterString | 1..1 | Summiere beschrijving van de fout. Toelichting: |
detail | details | AnyType | 0..1 | Aanvullende informatie over de opgetreden fout en de vermoedelijke oorzaak. Toelichting: |
2.2.4. ParseFault
Als er fouten in het uitgifteverzoek worden gevonden tijdens de technische controle van een uitgifteverzoek, bijvoorbeeld het uitgifteverzoek is niet een welgevormd XML-bericht of het uitgifteverzoek voldoet niet aan de schemavalidatie, dan worden deze beschouwd als een softwarefout in het systeem van de data-afnemer. Het BRO-systeem stuurt dan een bericht in de vorm van een ParseFault (Validatiefout).
Het BRO-bericht ParseFault (Validatiefout) is in feite een gemodelleerde vorm van de algemene SOAP:Fault (Systeemfout), waarbij op de plek van het detail de gegevens van de ParseFault (Validatiefout) worden opgenomen. In de ParseFault (Validatiefout) zit een lijst met abortReasons (Redenen afbreken).

Dit BRO-bericht begint met een SOAP:Fault (Systeemfout), bestaande uit drie gegevens, waarin het attribuut detail het specifieke type ParseFault (Validatiefout) heeft. De definities van deze gegevens staan in onderstaande tabel:
Naam in XML-bestand | Nederlandse naam | Type | Kardinaliteit | Definitie |
|---|---|---|---|---|
faultcode | foutcode | CharacterString | 1..1 | Aanduiding waar de fout is opgetreden. Toelichting: |
faultstring | fouttekst | CharacterString | 1..1 | Summiere beschrijving van de fout. Toelichting: |
detail | details | ParseFault | 0..1 | Aanvullende informatie over de opgetreden fout en de vermoedelijke oorzaak. Regel: |
De ParseFault (Validatiefout) bestaat uit drie gegevens en een lijst met abortReasons. De definities van de gegevens van ParseFault (Validatiefout) staan in onderstaande tabel:
Naam in XML-bestand | Nederlandse naam | Type | Kardinaliteit | Definitie |
|---|---|---|---|---|
requestReference | verzoekkenmerk | CharacterString | 0..1 | Een voor de dataleverancier unieke aanduiding van het uitgifteverzoek. Toelichting: |
transactionId | transactiecode | CharacterString | 0..1 | Een voor het BRO-systeem unieke aanduiding voor de verwerking van een innameverzoek of uitgifteverzoek. Toelichting: |
abortTime | moment van afbreken | DateTime | 1..1 | Tijdstip, toegekend door de webservice, waarop de verwerking van het uitgifteverzoek is afgebroken. |
abortReason | reden afbreken | AbortReason | 1..* | Lijst met redenen waarom de verwerking van het uitgifteverzoek is afgebroken. Toelichting: |
Iedere AbortReason (Reden afbreken) bestaat uit twee gegevens. De definities staan in onderstaande tabel:
Naam in XML-bestand | Nederlandse naam | Type | Kardinaliteit | Definitie |
|---|---|---|---|---|
sequenceNumber | volgnummer | Integer | 1..1 | Een binnen deze lijst van abortReasons (redenen afbreken) uniek nummer. Toelichting: |
specification | foutmelding | CharacterString | 1..1 | Omschrijving van de validatie fout. |
2.2.5. DispatchCharacteristicsResponse
Onder normale omstandigheden bestaat het antwoord op een DispatchCharacteristicsRequest (Verzoek tot uitgifte van kengegevens) uit een DispatchCharacteriscticsResponse (Bericht van verzending van kengegevens). Het antwoord dispatchCharacteristicsResponse is gedefinieerd in het XSD-bestand dssld-messages.xsd. Het is een specialisatie van DispatchResponse zoals gedefinieerd in brocommon.xsd. Het voegt daaraan toe het attribuut numberOfDocuments (aantal documenten) en een lijst met dispatchDocuments (uitgiftedocumenten).

Het BRO-bericht dispatchCharacteristicsResponse kan twee betekenissen hebben:
Een bericht van afwijzing.
Een bericht van verzending van kengegevens.
Onderstaande tabel geeft weer welke gegevens onder welke omstandigheden in het BRO-bericht opgenomen zullen worden. De lijst met criterionErrors (kenmerkfouten) speelt alleen een rol bij de uitgifte van kenmerken.
Gegeven | Afwijzing | Verzending |
|---|---|---|
responseType | √ | √ |
requestReference | √ | √ |
rejectionTime | √ | |
dispatchTime | √ | |
rejectionReason | √ | |
criterionError | √ | |
dispatchDocument | √ |
Onderstaande tabel bevat de definities van de gegevens van de DispatchResponse :
Naam in XML-bestand | Nederlandse naam | Type | Kardinaliteit | Definitie |
|---|---|---|---|---|
responseType | type antwoord | Enumeratie | 1..1 | Aanduiding van de betekenis van het antwoord. Regels: Als het BRO-systeem het uitgifteverzoek succesvol heeft verwerkt, dan heeft het attribuutde waarde dispatch. |
requestReference | verzoekkenmerk | CharacterString | 1..1 | Een voor de afnemer unieke aanduiding van het uitgifteverzoek. Toelichting: |
rejectionTime | tijdstip van afwijzing | DateTime | 0..1 | Tijdstip, toegekend door de webservice, waarop het uitgifteverzoek is afgewezen. Regels: |
dispatchTime | tijdstip van uitgifte | DateTime | 0..1 | Tijdstip, toegekend door de webservice, waarop de opgevraagde gegevens zijn verzonden. Regels: |
rejectionReason | reden afwijzing | CharacterString | 0..1 | De reden waarom het uitgifteverzoek is afgewezen. Regels: Als dit antwoord wordt gegeven naar aanleiding van een dispatchCharacteristicsRequest (verzoek tot uitgifte van kengegevens) en de uitgiftewebservice heeft een of meer fouten geconstateerd in het uitgifteverzoek, dan heeft dit gegeven de vaste waarde "Er zijn 1 of meer fouten geconstateerd in de kenmerken". Als dit antwoord wordt gegeven naar aanleiding van een dispatchDataRequest (verzoek tot uitgifte van objectgegevens) en de uitgiftewebservice heeft geen registratieobject gevonden met de broId in het uitgifteverzoek, dan heeft dit gegeven de vaste waarde "Dit registratieobject bestaat niet". |
criterionError | kenmerkfout | CriterionError | 0..* | Lijst met foutmeldingen met betrekking tot een geconstateerde fout in de kenmerken van een uitgifteverzoek, bestaande uit een volgnummer en een omschrijving. Regels: Toelichting: |
Onderstaande tabel bevat de definities van de gegevens die DispatchCharacteristicsResponse uit dssld-messages.xsd toevoegt aan DispatchResponse uit brocommon:
Naam in XML-bestand | Nederlandse naam | Type | Kardinaliteit | Definitie |
|---|---|---|---|---|
numberOfDocuments | aantal uitgiftedocumenten | Integer | 0..1 | Het aantal registratieobjecten dat voldoet aan de criteria (kenmerken) in het uitgifteverzoek. Regels: |
dispatchDocument | uitgiftedocument | AbstractRegistrationObject | 0..* | De lijst van uitgiftedocumenten bevat de kengegevens van de registratieobjecten die voldoen aan de criteria (kenmerken) in het uitgifteverzoek. Regels: Een uitgiftedocument in de lijst is van het type BRO_DO als het betreffende registratieobject uit registratie is genomen. Een uitgiftedocument in de lijst is van het type SLD_C als het betreffende registratieobject niet uit registratie is genomen. Toelichting: |
Als er geen registratieobjecten zijn gevonden die voldoen aan de criteria (kenmerken), dan heeft het attribuut numberOfDocuments de waarde 0 en is de lijst met dispatchDocuments (uitgiftedocumenten) leeg.
Als er meer dan 2000 registratieobjecten zijn gevonden die voldoen aan de criteria (kenmerken), dan heeft het attribuut numberOfDocuments de waarde 2000 en is de lijst met dispatchDocuments beperkt tot dat aantal.
Ieder dispatchDocument (uitgiftedocument) is:
óf van het type dssld:SLD_C, met daarin de kengegevens van een Overheidsbesluit Bodemverontreiniging (SLD) dat niet uit registratie is genomen,
óf van het type brocom:BRO_DO, met daarin de kengegevens van een Overheidsbesluit Bodemverontreiniging (SLD) dat uit registratie is genomen.

Het type uitgiftedocument BRO_DO is een specialisatie van AbstractRegistrationObject in de package brocommon. Dit type uitgiftedocument bestaat uit de gegevens:
deregistered (uit registratie genomen).
deregistrationTime (tijdstip uit registratie genomen)
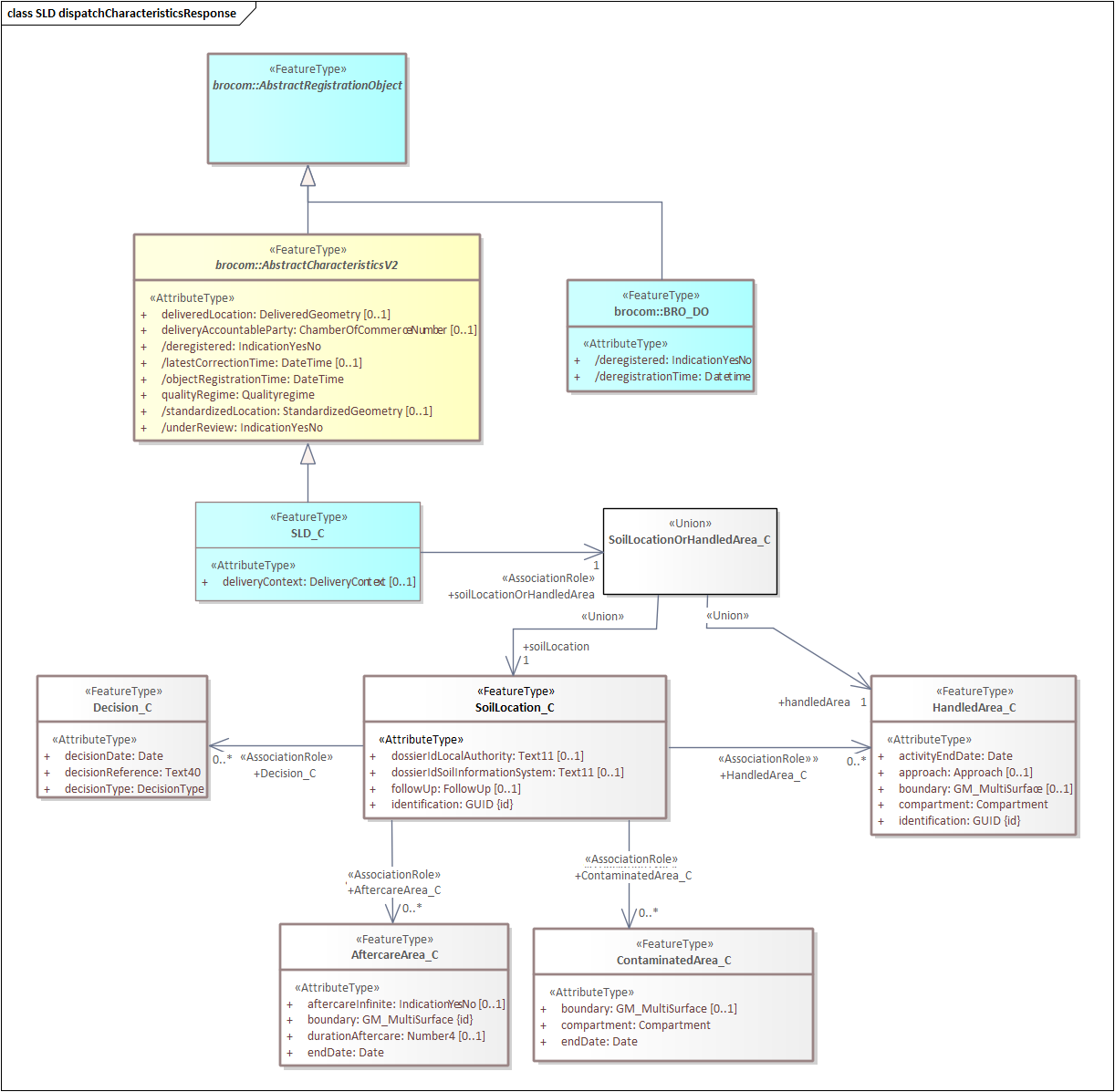
Het type uitgiftedocument SLD_C is een specialisatie van AbstractCharacteristicsV2 in de package brocommon, wat op zijn beurt een specialisatie is van AbstractRegistrationObject. Dit type uitgiftedocument bevat altijd de gegevens:
deliveredLocation (aangeleverde locatie)
deliveryAccountableParty (bronhouder)
deregistered (uit registratie genomen)
latestCorrectionTime (tijdstip laatste correctie)
objectRegistrationTime (tijdstip registratie object)
qualityRegime (kwaliteitsregime)
standardizedLocation (gestandaardiseerde locatie)
underReview (in onderzoek)
Afhankelijk van de waarde van deliveryContext is de keuze SoilLocationOrHandledArea_C een SoilLocation_C (deliveryContext = WetBodembescherming) of een HandledArea_C (deliveryContext = Omgevingswet).
De kengegevens van een SoilLocation_C (Kengegevens bodemlocatie) zijn:
identification (SIKB0101-identificatie)
dossierIdSoilInformationSystem (locatiecode BIS)
dossierIdLocalAuthority (locatiecode bevoegd gezag)
followUp (vervolgactie)
De kengegevens van een HandledArea_C (Kengegevens aangepakt gebied) zijn:
activityEndDate (einddatum activiteit)
approach (aanpak)
boundary (contour)
compartment (compartiment)
identification (SIKB0101-identificatie)
De kengegevens van een ContaminatedArea_C (Kengegevens Verontreinigd gebied) zijn:
boundary (contour)
compartment (compartiment)
endDate (einddatum)
De kengegevens van een AfterCareArea_C (Kengegevens Nazorggebied) zijn:
aftercareInfinite (nazorg oneindig)
boundary (contour)
durationAfterCare (duur nazorg)
endDate (einddatum)
De kengegevens van een Decision_C (Besluit) zijn:
decisionDate (datum besluit)
decisionReference (besluitkenmer)
decisionType (besluittype)
2.2.6. DispatchDataResponse
Onder normale omstandigheden bestaat het antwoord op een dispatchDataRequest (verzoek tot uitgifte van objectgegevens) uit een dispatchDataResponse (bericht van verzending van objectgegevens). Het antwoord DispatchDataResponse is gedefinieerd in het XSD-bestand dssld-messages.xsd. Het is een specialisatie van DispatchResponse zoals gedefinieerd in brocommon.xsd. Het voegt daaraan toe één optioneel dispatchDocument.

Het BRO-bericht dispatchDataResponse kan twee betekenissen hebben:
Een bericht van afwijzing.
Een bericht van verzending van objectgegevens.
Onderstaande tabel geeft weer welke gegevens onder welke omstandigheden in het BRO-bericht opgenomen zullen worden. De lijst met criterionErrors (kenmerkfouten) speelt geen rol bij de uitgifte van objectgegevens.
Gegeven | Afwijzing | Verzending |
|---|---|---|
responseType | √ | √ |
requestReference | √ | √ |
rejectionTime | √ | |
dispatchTime | √ | |
rejectionReason | √ | |
criterionError | ||
dispatchDocument | √ |
Onderstaande tabel bevat de definities van de gegevens van de DispatchResponse:
Naam in XML-bestand | Nederlandse naam | Type | Kardinaliteit | Definitie |
|---|---|---|---|---|
responseType | type antwoord | ResponseType | 1..1 | Aanduiding van de betekenis van het antwoord. Regels: Als het BRO-systeem het uitgifteverzoek succesvol heeft verwerkt, dan heeft het attribuut de waarde dispatch. |
requestReference | verzoekkenmerk | CharacterString | 1..1 | Een voor de afnemer unieke aanduiding van het uitgifteverzoek. Toelichting: |
rejectionTime | tijdstip van afwijzing | DateTime | 0..1 | Tijdstip, toegekend door de webservice, waarop het uitgifteverzoek is afgewezen. Regels: |
dispatchTime | tijdstip van uitgifte | DateTime | 0..1 | Tijdstip, toegekend door de webservice, waarop de opgevraagde gegevens zijn verzonden. Regels: |
rejectionReason | reden afwijzing | CharacterString | 0..1 | De reden waarom het uitgifteverzoek is afgewezen. Regels: Dit gegeven heeft de vaste waarde "Dit registratieobject bestaat niet" als het gegeven aanwezig is (d.w.z. de uitgiftewebservice heeft geen registratieobject gevonden met de broId in het uitgifteverzoek). |
criterionError | kenmerkfout | CriterionError | 0..* | Lijst met foutmeldingen met betrekking tot een geconstateerde fout in de kenmerken van een uitgifteverzoek, bestaande uit een volgnummer en een omschrijving. Regels: Toelichting: |
Onderstaande tabel bevat de definities van de gegevens die DispatchDataResponse uit dssld-messages.xsd toevoegt aan DispatchResponse uit brocommon:
Naam in XML-bestand | Nederlandse naam | Type | Kardinaliteit | Definitie |
|---|---|---|---|---|
dispatchDocument | uitgiftedocument | AbstractRegistrationObject | 0..* | Het element dispatchDocument bevat de gegevens van een formatieweerstandonderzoek registratieobject. Regels: Het element dispatchDocument is afwezig als de BRO geen registratieobject bevat met het opgegegeven broId. |
3. Uitgiftedocumenten
Een uitgiftedocument bevat de gegevens van het opgevraagde registratieobject, die in het BRO-systeem geregistreerd zijn.
De SLD uitgiftewebservice kent vijf types uitgiftedocumenten; zie onderstaande tabel. Welke verschijningsvorm wordt uitgeleverd, hangt af van de opgevraagde gegevens (zie het gegeven dataToBeDelivered (te leveren gegevens) in het DispatchDataRequest), de identiteit van de afnemer en de registratiestatus van het registratieobject.
Uitgiftedocument | Wordt uitgeleverd als: | ||
|---|---|---|---|
Afnemer | Registratieobject | dataToBeDelivered | |
BRO_DO | Is niet de bronhouder en/of dataleverancier. | Uit registratie genomen. | Ongeacht |
SLD_PO | Is niet de bronhouder en/of dataleverancier. | Niet uit registratie genomen. | actueel |
SLD_PPO | Is niet de bronhouder en/of dataleverancier. | Niet uit registratie genomen. | actueelHistorisch |
SLD_PO_DP | Is tevens de bronhouder en/of dataleverancier. | Ongeacht. | actueel |
SLD_PPO_DP | Is tevens de bronhouder en/of dataleverancier. | Ongeacht. | actueelHistorisch |
3.1. Overzicht
Onderstaande figuur geeft een overzicht van de uitgiftedocumenten (blauwe achtergrond) inclusief de mogelijke inhoud:

De inhoud van de <<Union>> (Keuze) entiteit SoilLocationOrHandledArea hangt af van de waarde van deliveryContext (kader aanlevering):
als deliveryContext = WetBodembescherming dan is de keuze een soilLocation (bodemlocatie).
als deliveryContext = Omgevingswet dan is de keuze een handledArea (aangepakt gebied).

Alle attributen zijn volledig gedefinieerd in de SLD gegevenscatalogus.
3.2. Inhoud BRO_DO
Uitgiftedocument BRO_DO is gedefinieerd in de package brocommon. Het bevat de volgende gegevens van een registratieobject dat uit registratie is genomen:
broId (BRO-ID)
deregistered (uit registratie genomen)
deregistrationTime (tijdstip uit registratie genomen)
3.3. Inhoud SLD_PO_DP
Het uitgiftedocumenten SLD_PO_DP bevat alle in de registratie aanwezige gegevens van het opgevraagde registratieobject, zoals gedefinieerd in de gegevenscatalogus, met uitzondering van het attribuut sourceDocument (brondocument) binnen de gegevensgroep Event (Gebeurtenis).
Voor de attributen met materiële geschiedenis (boundary (begrenzing) en followUp (vervolgactie) wordt de actuele waarde getoond. Deze twee attributen zijn een onderdeel van de entiteit SoilLocation (Bodemlocatie).
3.4. Inhoud SLD_PPO_DP
Het uitgiftedocumenten SLD_PPO_DP bevat dezelfde gegevens als SLD-PO-DP met de volgende opmerkingen:
Het registratieobject bevat niet de actuele gegevens, maar de gegevens zoals aangeleverd in het brondocument waarmee de registratie werd gestart, aangevuld met de gegevens die op dat moment zijn afgeleid door de basisregistratie ondergrond.
Voor iedere gegevensgroep Event (Gebeurtenis) is het attribuut sourceDcoument (brondocument ) aanwezig, met daarin het desbetreffende aangeleverde brondocument.
Het dispatchDocument (uitgiftedocument) van het type SLD_PO bestaat uit dezelfde attributen als bij een SLD_PO_DP, met uitzondering van de attributen met een minteken voor de naam in de eerste figuur van paragraaf 3.1. Deze attributen worden uitsluitend uitgeleverd als de aanvrager tevens bronhouder en/of dataleverancier is van het opgevraagde registratieobject.
3.5. Inhoud SLD-PO
Uitgiftedocument SLD-PO bevat dezelfde gegevens als SLD-PO-DP, met uitzondering van de volgende gegevens:
Naam in XML-bestand | Nederlandse naam | attribuut van |
|---|---|---|
objectIdAccountableParty | object-ID bronhouder | Overheidsbesluit bodemverontreiniging |
deliveryResponsibleParty | dataleverancier | Overheidsbesluit bodemverontreiniging |
3.6. Inhoud SLD-PPO
Uitgiftedocument SLD-PPO bevat dezelfde gegevens als SLD-PPO-DP, met uitzondering van de volgende gegevens:
Naam in XML-bestand | Nederlandse naam | attribuut van |
|---|---|---|
objectIdAccountableParty | object-ID bronhouder | Overheidsbesluit bodemverontreiniging |
deliveryResponsibleParty | dataleverancier | Overheidsbesluit bodemverontreiniging |
4. Voorbeeldberichten
4.1. Integrale XML-voorbeeldberichten
Integrale voorbeeldberichten zijn te vinden via de link op de pagina Overheidsbesluit Bodemverontreiniging (SLD)
4.2. XML-code snippets
Voorbeelden van een aantal algemene stukken XML-code (code snippets) zijn te vinden in het document Handreiking aanleveren BRO-gegevens.
5. Enumeraties
In de BRO wordt een onderscheid gemaakt tussen beheerde waardenlijsten en niet-beheerde waardenlijsten.
In de gegevenscatalogus en de XSD-bestanden noemen we een niet-beheerde waardenlijst een enumeratie. Bij een enumeratie staat de lijst met toegestane waarden vast en kan de lijst met toegestane waarden niet veranderd worden zonder aanpassingen in de gegevenscatalogus, de berichtdefinities (XSD-bestanden) en de software (voor het maken of verwerken van een bericht).
De onderstaande tabel geeft een overzicht van de SLD-specifieke enumeraties.
De eerste kolom bevat de Engelstalige naam van de enumeratie, zoals deze voorkomt in de XSD-bestanden.
De tweede kolom bevat de Nederlandstalige naam, zoals die voorkomt in de gegevenscatalogus.
De derde kolom bevat de toegestane waarden, die gebruikt mogen worden in een BRO-verzoek.
De vierde kolom bevat een omschrijving van de toegestane waarde.
Type | Naam | Waarde | Omschrijving |
|---|---|---|---|
DataToBeDelivered | Te leveren gegevens | actueel | Alleen de actuele gegevens (present object data) worden opgevraagd. |
actueelHistorisch | De actuele en historische gegevens (past and present object data) worden opgevraagd. | ||
DispatchResponseType | berichttype bevestiging van verzending | dispatch | Aanduiding dat het antwoord de opgevraagde gegevens bevat. |
rejection | Aanduiding dat het betreffende uitgifteverzoek is afgewezen. | ||
IndicationYesNo | IndicatieJaNee | ja | |
nee | |||
IndicationYesNoUnknown | IndicatieJaNeeOnbekend | ja | |
nee | |||
onbekend | Het is niet bekend of het gegeven een waarde ja of nee heeft. | ||
QualityRegime | Kwaliteitsregime | IMBRO | Kwaliteitsregime waarbij de innamewebservice tijdens het verwerken van een innameverzoek de normale (strikte) regels hanteert, zoals gedefinieerd in de gegevenscatalogus. |
IMBRO/A | Kwaliteitsregime waarbij de innamewebservice tijdens het verwerken van een innameverzoek andere (minder strenge) bedrijfsregels, toegestane waarden van codelijsten en/of domeinen van gegevens toepast dan onder het (normale) IMBRO kwaliteitsregime. |
6. Codelijsten
In de BRO wordt een onderscheid gemaakt tussen beheerde waardenlijsten en niet-beheerde waardenlijsten.
In de gegevenscatalogus en in de XSD-bestanden noemen we een beheerde waardenlijst een codelijst. Het domein van een codelijst is een uitbreidbare opsomming van toegestane waarden.
De onderstaande tabel geeft een overzicht van de SLD-specifieke codelijsten, zoals die worden gebruikt in de XSD- en XML-bestanden.
De eerste kolom bevat de Engelstalige naam van de codelijst, zoals deze voorkomt in de XSD-bestanden.
De tweede kolom bevat de Nederlandstalige naam, zoals deze voor komt in de gegevenscatalogus
De derde kolom bevat de URN, zoals te gebruiken in de XML-bestanden.
De vierde kolom bevat een link naar de REST-service, waarmee u de inhoud van een bepaalde codelijst kunt opvragen. Als resultaat ontvangt u dan een JSON-bericht met daarin alle waarden van de codelijst met de beschrijvingen.
7. Vertaaltabel
Dit hoofdstuk bevat een vertaaltabel, aan de hand waarvan, gegeven de Engelstalige naam van een onderdeel in de XSD- en XML-bestanden, kan worden omgezet in de Nederlandstalige naam in de SLD-gegevenscatalogus.
De onderstaande tabel is gesorteerd op alfabetische volgorde van de Engelstalige naam van het complexType/element. Tussen haakjes staat het type modelelement van de entiteit. Binnen een entiteit zijn de attributen gesorteerd op Engelstalige naam.
Complextype (stereotype) | Entiteit |
|---|---|
AftercareArea (Objecttype) | Nazorggebied |
aftercareInfinite | nazorg oneindig |
beginDepth | begindiepte |
boundary | contour |
durationAftercare | duur nazorg |
effectiveDate | datum inwerking |
endDate | einddatum |
identification | SIKB0101-identificatie |
maximumEndDepth | maximale einddiepte |
AftercareMeasure (Objecttype) | Nazorgmaatregel |
identification | SIKB0101-identificatie |
usageRestriction | gebruiksbeperking |
ContaminatedArea (Objecttype) | Verontreinigd gebied |
beginDepth | begindiepte |
boundary | contour |
compartment | compartiment |
contaminationNature | aard verontreiniging |
dateDecreed | datum vastgesteld |
endDate | einddatum |
exceededClass | overschreden toetsingswaarde |
identification | SIKB0101-identificatie |
maximumEndDepth | maximale einddiepte |
ContaminationNature (Gegevensgroeptype) | Aard verontreiniging |
chemicalSubstance | chemische stof |
Decision (Objecttype) | Besluit |
decisionDate | datum besluit |
decisionReference | besluitkenmerk |
decisionType | besluittype |
identification | SIKB0101-identificatie |
EvaluationReport (Objecttype) | Evaluatieverslag |
broId | BRO-ID |
reportNumber | rapportnummer |
Event (Gegevensgroeptype) | Gebeurtenis |
date | datum |
identificationDecision | identificatie besluit |
name | naam |
HandledArea (Objecttype) | Aangepakt gebied |
activityEndDate | einddatum activiteit |
approach | aanpak |
beginDepth | begindiepte |
boundary | contour |
compartment | compartiment |
identification | SIKB0101-identificatie |
maximumEndDepth | maximale einddiepte |
remediationVariantSubsoil | saneringsvariant ondergrond |
remediationVariantTopsoil | saneringsvariant bovengrond |
LocationHistory (Gegevensgroeptype) | Locatiegeschiedenis |
event | gebeurtenis |
finalisationDate | afrondingsdatum |
RegistrationHistory (Gegevensgroeptype) | Registratiegeschiedenis |
corrected | gecorrigeerd |
deregistered | uit registratie genomen |
deregistrationTime | tijdstip uit registratie genomen |
latestAdditionTime | tijdstip laatste aanvulling |
latestCorrectionTime | tijdstip laatste correctie |
objectRegistrationTime | tijdstip registratie object |
registrationCompletionTime | tijdstip voltooiing registratie |
registrationStatus | registratiestatus |
reregistered | weer in registratie genomen |
reregistrationTime | tijdstip weer in registratie genomen |
underReview | in onderzoek |
underReviewTime | in onderzoek sinds |
RegistrationObject (Objecttype) | Registratieobject |
broId | BRO-ID |
deliveryAccountableParty | bronhouder |
deliveryResponsibleParty | dataleverancier |
objectIdAccountableParty | object-ID bronhouder |
qualityRegime | kwaliteitsregime |
SoilLegalDecision (Objecttype) | Overheidsbesluit bodemverontreiniging |
deliveryContext | kader aanlevering |
registrationHistory | registratiegeschiedenis |
standardizedLocation | gestandaardiseerde locatie |
SoilLocation (Objecttype) | Bodemlocatie |
boundary | begrenzing |
dossierIdLocalAuthority | locatiecode bevoegd gezag |
dossierIdSoilInformationSystem | locatiecode BIS |
followUp | vervolgactie |
identification | SIKB0101-identificatie |
locationHistory | locatiegeschiedenis |
name | naam |
StandardizedLocation (Gegevensgroeptype) | Gestandaardiseerde locatie |
coordinateTransformation | coördinaattransformatie |
location | locatie |