BRO Productomgeving

GMN BCI Scenario's

Scenario's

Dit hoofdstuk bevat enkele fictieve praktijkscenario's, aan de hand waarvan wordt uitgelegd hoe en in welke volgorde welke brondocumenten in welke BRO-verzoeken gebruikt kunnen worden.

Ieder scenario begint met een beschrijving van de casus. Daarna komen de opeenvolgende gebeurtenissen aan de orde zoals die zich in de werkelijkheid zouden kunnen voordoen. Per gebeurtenis wordt aangegeven welke informatie op dat moment in de werkelijkheid beschikbaar komt (of gewijzigd wordt) en hoe deze in de vorm van een of meerdere brondocumenten middels een BRO-verzoek aangeboden kunnen worden.

Het tijdstip waarop een gebeurtenis in de werkelijk opgetreden is, wordt aangegeven met de hoofdletter T gevolgd door een cijfer of kleine letter. Bijvoorbeeld T1, T2, T3, Tn of Te.

In de beschrijving van de gebeurtenissen wordt een in de BRO geregistreerd grondwatermonitoringnet aangeduid door een broId (BRO-ID) , bijvoorbeeld GMN123456789012.

De unieke identificatie van een meetpunt (binnen een grondwatermonitoringnet) is de measuringPointCode (meetpuntcode). In de beschrijving van de gebeurtenissen wordt hiervoor een cijfer gebruikt, bijvoorbeeld 1, 2 of 3.

Een buisverwijzing bestaat uit de combinatie van de unieke waarde voor de broId (BRO-ID) van de grondwatermonitoringput en het unieke tubeNumber (buisnummer) binnen die put. In de beschrijving van de gebeurtenissen wordt hiervoor een hoofdletter en een cijfer gebruikt, bijvoorbeeld A2, B1 of C3.

Voor de complete informatie over een meetpunt en de actuele buisverwijzing gebruiken we in de beschrijving van de gebeurtenissen de combinatie van het bovenstaande, bijvoorbeeld 1-A2, 2-B1 of 3-C3

Verdroging onderzoeken

Dit scenario is gebaseerd op de volgende casus.

Binnen het verzorgingsgebied van een organisatie bestaat het vermoeden van een lokale verdroging, op de onderstaande kaart afgebakend door de blauwe polygoon.

Om dit vermoeden te toetsen wordt er een monitoringnet ingericht. 

Er zijn 2 bestaande putten, die voor dit doel als meetpunt kunnen worden ingezet (1 en 2 op de onderstaande kaart). Op dit moment vindt er nog geen grondwaterstandsonderzoek plaats in deze putten.

Voor het verkrijgen van een goed inzicht zijn er 3 additionele meetpunten gewenst (3 .. 5 op onderstaande kaart).

scenario1kaart1.png


Monitoringnet inrichten

In deze beginfase komt er veel informatie beschikbaar, c.q. moet er veel bestaande informatie verzameld worden.

  1. Van de bestaande putten moeten de GMW gegevens in de BRO geraadpleegd worden. Van belang zijn onder anderen of de geometrische locatie binnen ons aandachtsgebied ligt, of de put actief en gebruiksklaar is en geschikt is voor ons doel (grondwaterstandsonderzoek) en of er een geschikte monitoringbuis is die niet in gebruik is. Uiteindelijk moeten we van de monitoringbuis, die we willen gebruiken, weten wat het buisnummer is en wat de BRO-ID is van de grondwatermonitoringput waarvan de monitoringbuis een onderdeel is.

  2. Vervolgens laten we putten voor de aanvullende meetpunten slaan. We houden deze putten eenvoudig, namelijk dat ze bestaan uit één monitoringbuis die geschikt is voor ons doel. Nadat de putten zijn geslagen registreren we de inrichting van de nieuwe putten in de BRO.

  3. Daarna starten we de registratie van ons onderzoek bij de BRO door de inrichting van het grondwatermonitoringnet aan te bieden. Onderdeel van de gegevens zijn de 5 meetpunten 1...5 met per meetpunt de betreffende buisverwijzing, respectievelijk A2, B3, C1, D1 en E1. We gaan ervan uit dat het grondwatermonitoringnet is ingericht op de datum T1 en dat een korte tijd later het brondocument wordt aangeboden bij en verwerkt in de BRO (het exacte tijdstip is niet relevant in dit scenario). We veronderstellen dat de LV-BRO de waarde GMN123456789012 toekent aan de broId van het nieuwe registratieobject.

  4. Vervolgens kan het grondwaterstandsonderzoek gestart worden in de 5 monitoringbuizen. Dit melden we ook bij de BRO. Onderdeel van de gegevens is dat het grondwaterstandsonderzoek wordt uitgevoerd in een monitoringbuis, bijvoorbeeld buis 2 van put A, afgekort tot A2, en dat het onderzoek wordt uitgevoerd in het kader van ons grondwatermonitoringnet.

Informatie die beschikbaar komt bij de bovenstaande gebeurtenissen wordt door middel van de volgende brondocumenten gemeld bij de BRO:

  1. GMW_Construction (C, 1).

  2. GMW_Construction (D, 1).

  3. GMW_Construction (E, 1).

  4. GMN_StartRegistration (T1, 1-A2, 2-B3, 3-C1, 4-D1, 5-E1).

  5. GLD_Start (A2, GMN123456789012).

  6. GLD_Start (B3, GMN123456789012).

  7. GLD_Start (C1, GMN123456789012).

  8. GLD_Start (D1, GMN123456789012).

  9. GLD_Start (E1, GMN123456789012).

De details en aanvullende berichten over de GMW grondwatermonitoringputten en de GLD grondwaterstandsonderzoeken vallen buiten de scope van dit document. Voor een nadere uitleg wordt verwezen naar de Koppelvlakbeschrijving Innameservice GMW en de GLD Berichtencatalogus innamewebservice.

Voor een nadere uitleg over de inhoud van het GMN registrationRequest (registratieverzoek) met het GMN_StartRegistration (GMN-StartRegistratie) brondocument wordt verwezen naar het voorbeeldbericht 01registrationRequestStartRegistration.xml . Dit voorbeeldbericht bevat weliswaar een grondwatermonitoringnet met 2 meetpunten, maar de uitbreiding naar een bericht met 5 meetpunten is triviaal.

De inhoud van de BRO na verwerking van het GMN_StartRegistration (GMN-StartRegistratie) brondocument wordt schematisch weergeven in onderstaande figuur. Naast de identificerende gegevens van het grondwatermonitoringnet, de meetpunten en de buisverwijzingen staat de waarde voor datum begin geldigheid van de materiële historie van die gegevens; in dit geval begint de geldigheid van alle gegevens op de datum T1.

Monitoringnet.png


Meetpunt 4 levert geen zinvolle informatie op en is niet meer nodig

Na verloop van tijd blijkt dat de gegevens verkregen uit meetpunt 4 geen zinvolle bijdrage leveren aan het onderzoek. Het grondwaterstandsonderzoek wordt gestaakt met ingang van T2. In het grondwatermonitoringneten wordt het meetpunt buiten gebruik gesteld. Omdat voor meetpunt 4 een put was geslagen specifiek voor dit onderzoek en omdat het grondwaterstandsonderzoek in deze put niet meer plaats vindt, wordt conform de vigerende afspraken de put D opgeruimd.

scenario1kaart2.png


Informatie die beschikbaar komt bij de bovenstaande gebeurtenis wordt door middel van de volgende brondocumenten gemeld bij de BRO:

  1. GLD_End.

  2. GMN_MeasuringPointEndDate (GMN123456789012, T2, 4).

  3. GMW_Removal (D).

Voor een nadere uitleg over de inhoud van het GMN registrationRequest (registratieverzoek) met het GMN_MeasuringPointEndDate (GMN-EinddatumMeetpunt) brondocument wordt verwezen naar het voorbeeldbericht GMN BCI Scenario's | id (release 2.6_2025_Q1)GMNBCIScenario's 04registrationRequestMeasuringPointEndDate.

Na verwerking van GMN_MeasuringPointEndDate (GMN-EinddatumMeetpunt) in de BRO ziet de geregistreerde informatie er schematisch als volgt uit. Merk op dat het meetpunt 4 de waarde T2 voor de einddatum geldigheid in de materiële geschiedenis heeft gekregen. Merk ook op dat de buisverwijzing D1 van meetpunt 4 niet een einddatum geldigheid heeft gekregen.

Scenario1Gebeurtenis2.png


Extra meetpunt is nodig om beter inzicht te verkrijgen

Na verloop van tijd blijkt dat er een blinde vlek zit in de onderzoeksgegevens. We besluiten een extra meetpunt 6 in te richten. Daarvoor laten we een nieuwe grondwatermonitoringput F slaan, met daarin één monitoringbuis. Zodra de put is geslagen kan met ingang van T3 een grondwaterstandsonderzoek gestart worden in die monitoringbuis ten behoeve van ons grondwatermonitoringnet.

scenario1kaart3.png


De volgende brondocumenten worden gebruikt om de informatie uit deze gebeurtenis te melden bij de BRO:

  1. GMW_Construction (F, 1).

  2. GMN_MeasuringPoint (GMN123456789012, T3, 6-F1).

  3. GLD_Start (F1, GMN123456789012).

Voor een nadere uitleg over de inhoud van het GMN registrationRequest (registratieverzoek) met het GMN_MeasuringPoint (GMN-Meetpunt) brondocument wordt verwezen naar het voorbeeldbericht GMN BCI Scenario's | id (release 2.6_2025_Q1)GMNBCIScenario's 02registrationRequestMeasuringPoint.

Na verwerking van GMN_MeasuringPoint (GMN-Meetpunt) in de BRO ziet de geregistreerde informatie er schematisch als volgt uit. Merk op dat het meetpunt 6 en de buisverwijzing F1 een waarde T3 voor de begindatum geldigheid in de materiële geschiedenis hebben gekregen.

Scenario1Gebeurtenis3.png


Boer rijdt een put omver

Terwijl we nog bezig zijn met ons grondwaterstandsonderzoek rijdt een boer, per ongeluk, de kop van grondwatermonitoringput B van meetpunt 2 omver. De monitoringbuis B3 is nu onbruikbaar. We staken het grondwaterstandsonderzoek in monitoringbuis B3. We laten vlak bij grondwatermonitoringput B een nieuwe, vervangende grondwatermonitoringput G slaan, met daarin één monitoringbuis. Daarin starten we met ingang van T4 een nieuw grondwaterstandsonderzoek. Zie onderstaande figuur.

scenario1kaart44.png


De volgende brondocumenten worden gebruikt om de informatie uit deze gebeurtenis te melden bij de BRO:

  1. GLD_End (B3).

  2. GMN_TubeReference (GMN123456789012, T4, 2-G1).

  3. GLD_Start (G1, GMN123456789012).

Voor een nadere uitleg over de inhoud van het GMN registrationRequest (registratieverzoek) met het GMN_TubeReference (GMN-Buisverwijzing) brondocument wordt verwezen naar het voorbeeldbericht GMN BCI Scenario's | id (release 2.6_2025_Q1)GMNBCIScenario's 03registrationRequestTubeReference.

Na verwerking van GMN_TubeReference (GMN-Buisverwijzing) in de BRO ziet de geregistreerde informatie er schematisch als volgt uit. Merk op dat buisverwijzing B3 van meetpunt 2 de waarde T4 voor de einddatum geldigheid in de materiële geschiedenis heeft gekregen en dat buisverwijzing G1 dezelfde waarde heeft gekregen voor de begindatum geldigheid.

Scenario1Gebeurtenis4.png


Monitoringnet beëindigen

Zodra we voldoende resultaten hebben bereikt in ons grondwaterstandsonderzoek kunnen we stoppen met onze activiteiten. We beëindigen met ingang van T5 het grondwatermonitoringnet, de administratieve kaders voor ons onderzoek. Volgens de vigerende afspraken ruimen we de overbodig geraakte infrastructuur op, dat wil zeggen de speciaal voor dit onderzoek geslagen putten C, E, F en G (de grondwatermonitoringput D hebben we in een voorgaande gebeurtenis al opgeruimd). Nadat de meetresultaten van de grondwaterstandsonderzoeken in de 5 overgebleven meetpunten volledig zijn beoordeeld, kunnen ook deze grondwaterstandsonderzoeken worden voltooid.

De volgende brondocumenten worden gebruikt om de informatie uit deze gebeurtenis te melden bij de BRO:

  1. GMN_Closure.

  2. GMW_Removal (C).

  3. GMW_Removal (E).

  4. GMW_Removal (F).

  5. GMW_Removal (G).

  6. GLD_End (A2).

  7. GLD_End (G1).

  8. GLD_End (C1).

  9. GLD_End (E1).

  10. GLD_End (F1).

Voor een nadere uitleg over de inhoud van het GMN registrationRequest (registratieverzoek) met het GMN_Closure (GMN-EindeRegistratie) brondocument wordt verwezen naar het voorbeeldbericht GMN BCI Scenario's | id (release 2.6_2025_Q1)GMNBCIScenario's 05registrationRequestClosure.

Na verwerking van GMN_Closure (GMN-EindeRegistratie) in de BRO ziet de geregistreerde informatie er schematisch als volgt uit. Merk op dat alleen het monitoringnet GMN123456789012 de waarde T5 voor de einddatum geldigheid in de materiële geschiedenis heeft gekregen. Voordeel hiervan is dat als bij een eventuele correctie, waarbij het beëindigen van het grondwatermonitoringnet ongedaan gemaakt moet worden, alleen deze einddatum geldigheid van het monitoringnet gewist hoeft te worden. Als bij de verwerking van het brondocument GMN_Closure (GMN-EindeRegistratie) als een sneeuwbaleffect ook alle actuele meetpunten en alle actuele buisverwijzingen beëindigd zouden worden, dan zou het ongedaan maken van de beëindiging van het grondwatermonitoringnet veel meer voeten in de aarde hebben gehad dan nu het geval is.

Scenario1Gebeurtenis5.png


Buisverwijzing vervangen door bestaande buis in eigen put

Dit scenario is een variant op het scenario GMN BCI Scenario's | id (release 2.6_2025_Q1)GMNBCIScenario's Boerrijdtputomver.

Bij gebeurtenis 4 blijkt dat we een bestaande grondwatermonitoringput K hebben, vlak bij de omvergereden but B van meetpunt 2, met een geschikte, ongebruikte monitoringbuis 4. We nemen aan dat resultaten uit een hierin uitgevoerd grondwaterstandsonderzoek vergelijkbare resultaten zullen opleveren als uit onze verloren gegane monitoringbuis B3. De monitoringbuis K4 kan dus gebruikt worden als vervangende buisverwijzing in meetpunt 2. We staken het grondwaterstandsonderzoek in monitoringbuis B3, we gebruiken monitoringbuis K4 als vervangende buisverwijzing in meetpunt 2 en we starten een grondwaterstandsonderzoek in monitoringbuis K4 ten behoeve van ons grondwatermonitoringnet. Zie onderstaande figuur.

scenario2.png


De volgende brondocumenten worden gebruikt om de informatie uit deze gebeurtenis te melden bij de BRO:

  1. GLD_End (B3).

  2. GMN_TubeReference (2-K4).

  3. GLD_Start (K4, GMN123456789012).

Voor een nadere uitleg over de inhoud van het GMN registrationRequest (registratieverzoek) met het GMN_TubeReference (GMN-Buisverwijzing) brondocument wordt verwezen naar het voorbeeldbericht GMN BCI Scenario's | id (release 2.6_2025_Q1)GMNBCIScenario's 03registrationRequestTubeReference.

Na verwerking van GMN_TubeReference (GMN-Buisverwijzing) in de BRO ziet de geregistreerde informatie er schematisch als volgt uit. Merk op dat buisverwijzing B3 van meetpunt 2 de waarde T4 voor de einddatum geldigheid in de materiële geschiedenis heeft gekregen en dat buisverwijzing K4 dezelfde waarde heeft gekregen voor de begindatum geldigheid.

Scenario2Gebeurtenis4.png


Bij het voltooien van ons onderzoek (gebeurtenis 5 in het scenario GMN BCI Scenario's | id (release 2.6_2025_Q1)GMNBCIScenario's Boerrijdtputomver) staken we het grondwaterstandsonderzoek in buis K4 (we sturen een brondocument GLD_End(K4) in plaats van GLD_End(G1)), maar we laten de bestaande put K in takt (we sturen niet een brondocument GMW_Removal(K) in plaats van GMW_Removal(G)). De volgende brondocumenten zijn nodig om de informatie bij deze gebeurtenis te melden bij de BRO:

  1. GMN_Closure (GMN123456789012, T5).

  2. GMW_Removal (C).

  3. GMW_Removal (E).

  4. GMW_Removal (F).

  5. GLD_End (A2).

  6. GLD_End (K4).

  7. GLD_End (C1).

  8. GLD_End (E1).

  9. GLD_End (F1).

Voor een nadere uitleg over de inhoud van het GMN registrationRequest (registratieverzoek) met het GMN_Closure (GMN-EindeRegistratie) brondocument wordt verwezen naar het voorbeeldbericht. GMN BCI Scenario's | id (release 2.6_2025_Q1)GMNBCIScenario's 05registrationRequestClosure.

Na verwerking van GMN_Closure (GMN-EindeRegistratie) in de BRO ziet de geregistreerde informatie er schematisch als volgt uit.

Scenario2Gebeurtenis5.png


Buisverwijzing vervangen door bestaande buis in put van buurman

Dit scenario is een variant op het scenario GMN BCI Scenario's | id (release 2.6_2025_Q1)GMNBCIScenario's Boerrijdtputomver.

Bij gebeurtenis 4 blijkt dat onze buurman een put X heeft, in de nabijheid van bij onze omvergereden put B van meetpunt 2, met een geschikte, ongebruikte monitoringbuis n. We nemen aan dat resultaten uit een hierin uitgevoerd grondwaterstandsonderzoek vergelijkbare resultaten zullen opleveren als uit onze verloren gegane monitoringbuis B3. De monitoringbuis Xn kan dus gebruikt worden als vervangende buisverwijzing in meetpunt 2. Zie onderstaande figuur. We vragen onze buurman of we een sensor mogen plaatsen in zijn monitoringbuis Xn. We besluiten met ingang van T4 een grondwaterstandsonderzoek te starten in monitoringbuis Xn ten behoeve van ons grondwatermonitoringnet.

scenario3.png


De volgende brondocumenten worden gebruikt om de informatie uit deze gebeurtenis te melden bij de BRO:

  1. GLD_End (B3).

  2. GMN_TubeReference (GMN123456789012, T4, 2-Xn).

  3. GLD_Start (Xn, GMN123456789012).

Voor een nadere uitleg over de inhoud van het GMN registrationRequest (registratieverzoek) met het GMN_TubeReference (GMN-Buisverwijzing) brondocument wordt verwezen naar het voorbeeldbericht GMN BCI Scenario's | id (release 2.6_2025_Q1)GMNBCIScenario's 03registrationRequestTubeReference.

Na verwerking van GMN_TubeReference (GMN-Buisverwijzing) in de BRO ziet de geregistreerde informatie er schematisch als volgt uit. Merk op dat buisverwijzing B3 van meetpunt 2 de waarde T4 voor de einddatum geldigheid in de materiële geschiedenis heeft gekregen en dat buisverwijzing Xn dezelfde waarde heeft gekregen voor de begindatum geldigheid.

Scenario3Gebeurtenis4.png


Bij het voltooien van ons onderzoek (gebeurtenis 5 in het scenario GMN BCI Scenario's | id (release 2.6_2025_Q1)GMNBCIScenario's Boerrijdtputomver) staken we met ingang van T5 ons onderzoek, waaronder het grondwaterstandsonderzoek in de buis Xn van onze buurman (we sturen een brondocument GLD_End(Xn) in plaats van GLD_End(G1)). Uiteraard laten we put X van onze buurman in takt (we sturen niet een brondocument GMW_Removal(X) in plaats van GMW_Removal(G)). De volgende brondocumenten zijn nodig om de informatie bij deze gebeurtenis te melden bij de BRO:

  1. GMN_Closure (GMN123456789012, T5).

  2. GMW_Removal (C).

  3. GMW_Removal (E).

  4. GMW_Removal (F).

  5. GLD_End (A2).

  6. GLD_End (Xn).

  7. GLD_End (C1).

  8. GLD_End (E1).

  9. GLD_End (F1).

Voor een nadere uitleg over de inhoud van het GMN registrationRequest (registratieverzoek) met het GMN_Closure (GMN-EindeRegistratie) brondocument wordt verwezen naar het voorbeeldbericht GMN BCI Scenario's | id (release 2.6_2025_Q1)GMNBCIScenario's 05registrationRequestClosure.

Na verwerking van GMN_Closure (GMN-EindeRegistratie) in de BRO ziet de geregistreerde informatie er schematisch als volgt uit .

Scenario3Gebeurtenis5.png


Meeliften met grondwaterstandsonderzoek van buurman

Dit scenario is een variant op het scenario GMN BCI Scenario's | id (release 2.6_2025_Q1)GMNBCIScenario's Boerrijdtputomver.

Bij gebeurtenis 4 blijkt dat onze buurman een put X heeft, in de nabijheid van bij onze omvergereden but B van meetpunt 2, waarin hij al een grondwaterstandsonderzoek uitvoert in buis n. We nemen aan dat resultaten uit dit grondwaterstandsonderzoek vergelijkbare resultaten opleveren als uit onze verloren gegane monitoringbuis B3. We vragen onze buurman of we mogen meeliften met zijn grondwaterstandsonderzoek. Dan kan buis Xn met ingang van T4 gebruikt worden als vervangende buisverwijzing voor meetpunt 2. Zie onderstaande figuur.

scenario4.png


De volgende brondocumenten worden gebruikt om de informatie uit deze gebeurtenis te melden bij de BRO:

  1. GLD_End (B3).

  2. GMN_TubeReference (GMN123456789012, T4, 2-Xn).

  3. GLD_Monitoringnet (GMN123456789012).

Voor een nadere uitleg over de inhoud van het GMN registrationRequest (registratieverzoek) met het GMN_TubeReference (GMN-Buisverwijzing) brondocument wordt verwezen naar het voorbeeldbericht GMN BCI Scenario's | id (release 2.6_2025_Q1)GMNBCIScenario's 03registrationRequestTubeReference.

Merk op dat wij (niet onze buurman) een GMN_TubeReference (GMN-Buisverwijzing) brondocument aanbieden bij de BRO, waarin wij de verwijzing naar een buis van een andere organisatie opnemen in ons grondwatermonitoringnet.

Merk op dat onze buurman (niet wij) een GLD_Monitoringnet brondocument aanbiedt bij de BRO, waarin hij de broId GMN123456789012 van ons grondwatermonitoringnet toevoegt als kader waarbinnen zijn (lopende) grondwaterstandsonderzoek wordt uitgevoerd.

Merk op dat wij geen resultaten uit het grondwaterstandsonderzoek (GLD) hoeven aan te bieden bij de BRO. Dat doet onze buurman al. Door middel van ons grondwatermonitoringnet met broId GMN123456789012 is duidelijk dat de resultaten van het grondwaterstandsonderzoek (GLD) uitgevoerd door onze buurman relevant zijn binnen de kaders van ons grondwatermonitoringnet (GMN).

Na verwerking van GMN_TubeReference (GMN-Buisverwijzing) in de BRO ziet de geregistreerde informatie er schematisch als volgt uit. Merk op dat buisverwijzing B3 van meetpunt 2 de waarde T4 voor de einddatum geldigheid in de materiële geschiedenis heeft gekregen en dat buisverwijzing Xn dezelfde waarde heeft gekregen voor de begindatum geldigheid.

Scenario4Gebeurtenis4.png


Bij het voltooien van ons onderzoek met ingang van T5 (gebeurtenis 5 in het scenario GMN BCI Scenario's | id (release 2.6_2025_Q1)GMNBCIScenario's Boerrijdtputomver) gaat het grondwaterstandsonderzoek in de buis Xn van onze buurman gewoon door (we sturen geen brondocument GLD_End(Xn) in plaats van GLD_End(G1)) en we laten put X van onze buurman in takt (we sturen niet een brondocument GMW_Removal(X) in plaats van GMW_Removal(G)). De volgende brondocumenten zijn nodig om de informatie bij deze gebeurtenis te melden bij de BRO:

  1. GMN_Closure (GMN123456789012, T5).

  2. GMW_Removal (C).

  3. GMW_Removal (E).

  4. GMW_Removal (F).

  5. GLD_End (A2).

  6. GLD_End (C1).

  7. GLD_End (E1).

  8. GLD_End (F1).

Voor een nadere uitleg over de inhoud van het GMN registrationRequest (registratieverzoek) met het GMN_Closure (GMN-EindeRegistratie) brondocument wordt verwezen naar het voorbeeldbericht GMN BCI Scenario's | id (release 2.6_2025_Q1)GMNBCIScenario's 05registrationRequestClosure.

Na verwerking van GMN_Closure (GMN-EindeRegistratie) in de BRO ziet de geregistreerde informatie er schematisch als volgt uit.

Scenario4Gebeurtenis5.png


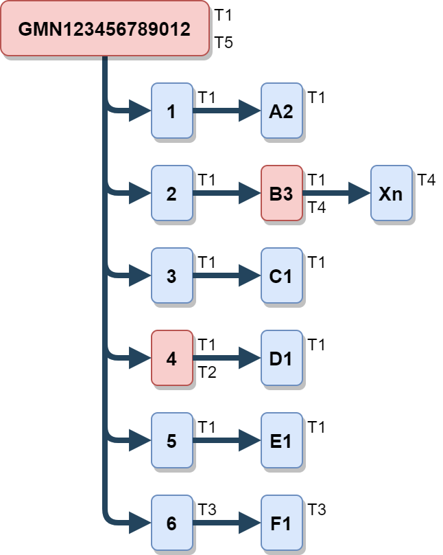
Merk op dat vanaf T4 tot en met T5 buis Xn een buisverwijzing was binnen ons meetpunt 2. Deze periode vormt binnen de kaders van ons onderzoek de temporele afbakening van de resultaten uit het grondwaterstandsonderzoek uitgevoerd in buis Xn.

Monitoringnet eenvoudig beginnen en later uitbreiden

Dit scenario is gebaseerd op de volgende casus.

Een organisatie voert een langlopend, uitgebreid onderzoek uit. Over de afgelopen jaren zijn vele gegevens over de grondwaterstand beschikbaar, die geconverteerd moeten worden naar de BRO. Op dit moment is niet precies bekend in welke grondwatermonitoringputten het onderzoek heeft plaats gevonden. Deze informatie boven water krijgen gaat enige tijd kosten. Beschikbare informatie wil men zo spoedig mogelijk aanbieden.

De organisatie heeft gekozen voor het volgende stappenplan:

  1. Verzamel de algemene gegevens over het monitoringnet en van ten minste één bekende put / meetpunt.Start de registratie van het grondwatermonitoringnet (GMN) met deze bekende putten / meetpunten en de juiste gegevens voor kader aanlevering, monitoringdoel, grondwateraspect en startdatum.Start de registratie van de grondwaterstandsonderzoeken (GLD), die zijn of worden uitgevoerd in deze bekende putten, onder verwijzing naar het grondwatermonitoringnet in het kader waarvan het onderzoek plaats vindt of heeft plaats gevonden.Voeg nieuwe standgegevens toe aan het betreffende grondwaterstandsonderzoek (GLD) als aanvullende observaties met tijdmeetwaardereeksen, zodra deze beschikbaar komen.Registreer de resultaten van de uitgevoerde grondwatersamenstellingsonderzoeken (GAR), die zijn uitgevoerd in deze bekende putten, onder verwijzing naar het grondwatermonitoringnet in het kader waarvan het onderzoek is uitgevoerd.Converteer de standgegevens van in het verleden uitgevoerde metingen van deze bekende putten. Voeg deze gegevens toe aan het betreffende grondwaterstandsonderzoek (GLD) als aanvullende observaties met tijdmeetwaardereeksen.

  2. Verzamel de gegevens over de overige actuele meetpunten:Voeg die toe aan het grondwatermonitoringnet (GMN).Verzamel en converteer beschikbare standgegevens en biedt die aan als een grondwaterstandsonderzoeken (GLD).Verzamel en converteer beschikbare kwaliteitsgegevens en biedt die aan als een grondwatersamenstellingsonderzoeken (GAR).

  3. Verzamel de gegevens over de historische meetpunten (welke buis/put werd van wanneer tot wanneer gebruikt in het meetpunt):Voeg die toe aan het grondwatermonitoringnet (GMN).Verzamel en converteer beschikbare standgegevens en biedt die aan als een grondwaterstandsonderzoeken (GLD).Verzamel en converteer beschikbare kwaliteitsgegevens en biedt die aan als een grondwatersamenstellingsonderzoeken (GAR).

Van deze stappen zijn alleen de stappen 1a, 2a en 3a relevant binnen de scope van deze berichtencatalogus. Deze worden in de volgende paragrafen verder toegelicht.

Monitoringnet inrichten

Uit stap 1 van het stappenplan komt naar voren dat het oudste onderzoek in dit grondwatermonitoringnet is gestart (c.q. heeft plaats gevonden) op T1. En dat dit was in monitoringbuis 2 van grondwatermonitoringput A.

Deze informatie wordt door middel van het volgende brondocument gemeld bij de BRO:

  1. registrationRequest(GMN_StartRegistration (T1, 1-A2, 2-B3)).

We veronderstellen dat de LV-BRO de waarde GMN210987654321 toekent aan de broId van het nieuwe registratieobject.

Voor een nadere uitleg over de inhoud van het GMN registrationRequest (registratieverzoek) met het GMN_StartRegistration (GMN-StartRegistratie) brondocument wordt verwezen naar het voorbeeldbericht 01registrationRequestStartRegistration.xml.

Meetpunten toevoegen

In stap 2 van het stappenplan blijkt dat het grondwatermonitoringnet momenteel wordt uitgevoerd in in totaal 9 meetpunten. De additionele 7 meetpunten zijn op drie datums in gebruik genomen: 3 op T1, samenvallend met de oorspronkelijke inrichting van het grondwatermonitoringnet, daarna 3 op T2 en ten slotte 1 op T3. Alle meetpunten hebben een eigen monitoringbuis in 9 verschillende grondwatermonitoringputten.

In stap 3 van het stappenplan blijkt dat bij alle meetpunten nog steeds de oorspronkelijke monitoringbuis in gebruik is; er is nooit sprake geweest van een vervangen monitoringbuis bij een meetpunt. Tevens is er niet sprake van een meetpunt dat in gebruik is geweest maar inmiddel buiten gebruik is gesteld.

Zie onderstaande tabel voor het complete overzicht:

Meetpunt

Put

Buis

In gebruik sinds

1

A

2

T1

2

B

3

T1

3

C

1

T1

4

D

1

T1

5

E

1

T1

6

F

1

T2

7

G

1

T2

8

H

1

T2

9

J

1

T3


Omdat de combinatie van EventName (NaamGebeurtenis)eventDate (datum gebeurtenis) en measuringPointCode (meetpuntcode) uniek moet zijn, moet er per op een bepaalde datum in gebruik genomen put een bericht worden aangeboden. Voor zover deze niet in één keer met het GMN_StartRegistration (GMN-StartRegistratie) brondocument zijn aangeboden. In dit voorbeeld moeten we dus 7 keer een GMN_MeasuringPoint (GMN-Meetpunt) brondocument aanbieden bij de BRO:

  1. GMN_MeasuringPoint (GMN210987654321, T1, 3-C1).

  2. GMN_MeasuringPoint (GMN210987654321, T1, 4-D1).

  3. GMN_MeasuringPoint (GMN210987654321, T1, 5-E1).

  4. GMN_MeasuringPoint (GMN210987654321, T2, 6-F1).

  5. GMN_MeasuringPoint (GMN210987654321, T2, 7-G1).

  6. GMN_MeasuringPoint (GMN210987654321, T2, 8-H2).

  7. GMN_MeasuringPoint (GMN210987654321, T3, 9-J1).

Voor een nadere uitleg over de inhoud van het GMN registrationRequest (registratieverzoek) met het GMN_MeasuringPoint (GMN-Meetpunt) brondocument wordt verwezen naar het voorbeeldbericht 02registrationRequestMeasuringPoint.xml.

Corrigeren van algemene gegevens

Dit scenario is gebaseerd op de volgende casus.

Een bronhouder heeft een grondwatermonitoringnet met 6 meetpunten. De bronhouder heeft het aanbieden van de gegevens uitbesteed aan een dataleverancier. De dataleverancier heeft de gegevens aangeboden in 2 registratieverzoeken: een verzoek om de registratie te starten ergens in 2021 en een verzoek om de registratie aan te vullen met vier meetpunten met ingang van 15 augustus 2021.

Ondanks controle door de bronhouder voordat de verzoeken worden verwerkt in de BRO, blijkt na enige tijd dat er een paar fouten zitten in de geregistreerde gegevens:

  • Het KvK-nummer van de bronhouder is fout.

  • Het grondwateraspect heeft een verkeerde waarde.

  • De registratie was gestart met een kwaliteitsregime IMBRO/A, maar alle gegevens blijken te voldoen aan de IMBRO eisen. Het kwaliteitsregime kan verhoogd worden.

Uitgangssituatie

We veronderstellen een uitgangssituatie die is ontstaan doordat de dataleverancier de volgende twee registrationRequests (registratieverzoeken) heeft aangeboden:

  • GMN_StartRegistration (27276655, IMBRO/A, 2021, 1-A2, 2-B3).
    Zie het het voorbeeldbericht 01registrationRequestStartRegistration.xml.

  • GMN_MeasuringPoint (GMN123456789012, IMBRO, 15-08-2021, 3-C1, 4-D1, 5-E1, 6-F1).
    Zie het het voorbeeldbericht 02registrationRequestMeasuringPoint.xml.

Na verwerking van deze twee verzoeken zien de gegistreerde gegevens er als volgt uit:

Scenario6Gebeurtenis1.png


Corrigeren van de bronhouder

De dataleverancier kan het deliveryAccountableParty (bronhouder) aanpassen door een replaceRequest (vervangverzoek) aan te bieden, met daarin een GMN_StartRegistrationRequest, geen lijst met meetpunten, de juiste waarde voor het transactiegegeven deliveryAccountableParty (bronhouder) en de waarde 'bronhouder' voor het transactiegegeven correctionReason (correctie reden):

  • GMN_StartRegistration (GMN123456789012, 55667372, IMBRO/A, bronhouder, 2021)

Zie het voorbeeldbericht 11replaceRequestStartRegistrationBronhouder.xml

Corrigeren van het grondwateraspect

De dataleverancier kan de administratieve gegevens, waaronder het groundwaterAspect (grondwateraspect), aanpassen door een replaceRequest (vervangverzoek) aan te bieden, met daarin een GMN_StartRegistrationRequest met de juiste administratieve gegevens en geen lijst met meetpunten. Het transactiegegeven correctionReason (correctie reden) heeft de waarde 'inOnderzoek' als de correctie plaats vindt naar aanleiding van een terugmelding, waarbij het registratieobject in onderzoek is geplaatst, en anders de waarde 'eigenCorrectie'.

  • GMN_StartRegistration (GMN123456789012, IMBRO/A, eigenCorrectie, kwaliteit, 2021)

Zie het voorbeeldbericht 12replaceRequestStartRegistrationAspect.xml

Corrigeren van het kwaliteitsregime.

De dataleverancier kan het qualityRegime (kwaliteitsregime) aanpassen door een replaceRequest (vervangverzoek) aan te bieden, met daarin een GMN_StartRegistrationRequest, geen lijst met meetpunten, de juiste waarde voor het transactiegegeven qualityRegime (kwaliteitsregime) en de waarde 'kwaliteitsregime' voor het transactiegegeven correctionReason (correctie reden):

  • GMN_StartRegistration (GMN123456789012, IMBRO, kwaliteitsregime, 21-03-2021)

Zie het voorbeeldbericht 13replaceRequestStartRegistrationQualityRegime.xml

Corrigeren van begindatum monitoring

Dit scenario is gebaseerd op de volgende casus.

Een bronhouder heeft een grondwatermonitoringnet met 6 meetpunten. De gegevens zijn aangeboden in 2 registratieverzoeken: een verzoek om de registratie te starten ergens in 2021 en een verzoek om de registratie aan te vullen met vier meetpunten met ingang van 15 augustus 2021.

Na enige tijd blijkt

  • Dat de aanvankelijk onzekere begindatum van het onderzoek (ergens in 2021) is nu wel bekend, namelijk 21 maart 2021.

  • Het onderzoek in een van de twee meetpunten met een oorspronkelijke startdatum ergens in 2021 blijkt niet op 21 maart 2021 gestart te zijn, maar op 15 augustus 2021.

  • Het onderzoek in een van de vier meetpunten met een oorspronkelijke startdatum 15 augustus 2021 blijkt niet op die datum gestart te zijn, maar op 21 maart 2021.

  • Nu alle gegevens voldoen aan de IMBRO eisen is het gebruik van IMBRO/A niet langer noodzakelijk. Het kwaliteitsregime kan verhooogd worden.

Uitgangssituatie

We veronderstellen een uitgangssituatie die is ontstaan doordat de dataleverancier de volgende twee registrationRequests (registratieverzoeken) heeft aangeboden:

  • GMN_StartRegistration (IMBRO/A, 2021, 1-A2, 2-B3).
    Zie het het voorbeeldbericht 01registrationRequestStartRegistration.xml.

  • GMN_MeasuringPoint (GMN123456789012, IMBRO, 15-08-2021, 3-C1, 4-D1, 5-E1, 6-F1).
    Zie het het voorbeeldbericht 02registrationRequestMeasuringPoint.xml.

Na verwerking van deze twee verzoeken zien de gegistreerde gegevens er als volgt uit:

Scenario7Gebeurtenis1.png


Corrigeren van de begindatum monitoring

De dataleverancier kan de startDateMonitoring (begindatum monitoring) aanpassen door een moveRequest (verplaatsverzoek) aan te bieden, met daarin een GMN_StartRegistrationRequest, met daarin en lijst met meetpunten waarvan de begindatum monitoring moet mee verhuizen. Het transactiegegeven correctionReason (correctie reden) heeft de waarde 'inOnderzoek' als de correctie wordt gedaan in de context van een onderzoek naar aanleiding van een terugmelding en de waarde 'eigenCorrectie' in alle andere gevallen. 

  • GMN_StartRegistration (GMN123456789012, IMBRO, inOnderzoek, 21-03-2021, 2021, 1-A2, 2-B3).

Zie het voorbeeldbericht 14moveRequestStartRegistration.xml. Na verwerking van dit verzoek zien de geregistreerde gegevens er als volgt uit:

Scenario7Gebeurtenis2.png


Corrigeren van de startdatum meetpunt

Invulling volgt op later tijdstip, zodra deze functionaliteit beschikbaar komt (releasedatum niet gepland)