GAR Berichtencatalogus uitgiftewebservice
1. Inleiding
Dit document beschrijft hoe een afnemer van de Basisregistratie Ondergrond (BRO) de gegevens over een grondwatersamenstellingsonderzoek (GAR) kan opvragen.
Het document veronderstelt dat de lezer bekend is met de GAR catalogus. Nadere informatie is te vinden op www.basisregistratieondergrond.nl.
Het document veronderstelt dat de lezer beschikt over de kennis en vaardigheid om een XML-bestand te lezen en te schrijven.
De focus van het document ligt op het beschrijven van de structuur van de mogelijke berichten aan de hand van enkele voorbeelden. Andere zaken zoals definitie, kardinaliteit, domein en bedrijfsregels met betrekking tot de gegevensinhoud van de berichten staan in de catalogus.
1.1. Leeswijzer
Hoofdstuk 2 beschrijft de algemene werking van de GAR uitgiftewebservice.
Hoofdstuk 3 bevat enkele voorbeeldberichten met regel voor regel een toelichting.
Hoofdstuk 4 bevat de toegestane waarden van de enumeraties (niet-beheerde lijsten met toegestane waarden).
Hoofdstuk 5 bevat verwijzingen (URN's en URL's) naar de codelijsten (beheerde lijsten met toegestane waarden).
Hoofdstuk 6 bevat een vertaaltabel, aan de hand waarvan, gegeven de Engelstalige naam van een entiteit of een attribuut, de Nederlandse naam in de catalogus kan worden opgezocht.
1.2. Versiehistorie
Versie | Datum | Omschrijving |
|---|---|---|
1.0.0 | 18-12-2019 | Eerste versie. |
1.0.1 | 09-01-2020 | GMW_MonitoringTube vervangen door GroundwaterMonitoringTube. |
1.0.2 | 18-02-2020 | Issue #160: T ype van analysisMeasurementValue gewijzigd van gml:MeasureType in brocom:MeasureNillableType. |
1.1.0 | 17-12-2020 | Werkafspraak: koppeling met Grondwatermonitoringnet mag later ingevuld worden d.m.v. correctiebericht. |
1.1.1 | 23-12-2020 | Verwijzing naar (test-)voorbeeldberichten op BRO productomgeving |
1.1.2 | 17-02-2021 | Links in de tabel met codelijsten aangepast |
1.1.3 | 29-03-2021 | Verwijzing naar pagina met generieke beschrijving van het gebruik van een codelijst. |
1.3. Contactinformatie
Algemene informatie, documentatie en voorbeeld XML-berichten kunt u vinden op www.basisregistratieondergrond.nl.
Heeft u een vraag over de BRO? Wij staan voor u klaar om u te helpen.
Voor vragen, suggesties of opmerkingen kunt contact opnemen met de BRO Servicedesk via een mail naar support@broservicedesk.nl .
Of bel ons op telefoonnummer 088 - 8664 999. Wij zijn op werkdagen van 8.00 tot 17.00 uur bereikbaar.
2. Algemene werking van de GAR uitgiftewebservice
Dit hoofdstuk beschrijft de algemene werking van de GAR uitgiftewebservice.
Paragraaf 2.1 beschrijft de operaties die de GAR uitgiftewebservice ondersteunt.
Paragraaf 2.2 beschrijft de BRO-berichten die een rol spelen bij die operaties.
Paragraaf 2.3 beschrijft de verschillende uitgiftedocumenten die in een BRO-bericht uitgegeven kunnen worden.
2.1. Operaties
De GAR uitgiftewebservice wordt gerealiseerd als een SOAP-webservice.
De GAR uitgiftewebservice ondersteunt één soap operatie: dispatchData (uitgifte van objectgegevens).
Een soap operatie heeft een request en een response. Het dispatchDataRequest bevat het uitgifteverzoek tot het leveren van alle geregistreerde gegevens van een bepaald registratieobject. De response bevat het antwoord op het verzoek. Naast een antwoord kan de reactie op een uitgifteverzoek ook een foutmelding zijn. Er zijn dus drie mogelijke reacties:
DispatchDataResponse (antwoord): een functioneel antwoord op een uitgifteverzoek.
SOAP:Fault (Systeemfout): als er tijdens de verwerking van het request een onverwachte fout optreedt in het BRO-systeem, dan leidt dit tot een SOAP:Fault.
ParseFault (Validatiefout): als de GAR uitgiftewebservice constateert dat een dispatchDataRequest niet een welgevormd XML bericht is of dat het niet voldoet aan de schema validatie, dan leidt dit tot een ParseFault.

2.2. BRO-berichten
Deze paragraaf beschrijft de vier verschillende BRO-berichten die een rol spelen in de GAR uitgiftewebservice.
2.2.1. dispatchDataRequest
Het BRO-bericht dispatchDataRequest bevat het uitgifteverzoek tot het leveren van alle geregistreerde gegevens van een bepaald registratieobject. Daarbij wordt het registratieobject geïdentificeerd door zijn BRO-ID. Dit BRO-bericht bestaat uit twee transactiegegevens.

De definities van de transactiegegevens staan in onderstaande tabel:
Naam in XML-bestand | Nederlandse naam | Type | Kardinaliteit | Definitie |
|---|---|---|---|---|
requestReference | verzoekkenmerk | CharacterString | 1..1 | Een voor de afnemer unieke aanduiding van het uitgifteverzoek. |
broId | BRO-ID | RegistrationObjectCode | 1..1 | De unieke aanduiding van het registratieobject in de Basisregistratie Ondergrond. Toelichting: |
2.2.2. SOAP:Fault
Tijdens de uitvoering van een operatie kan er een onverwachte fout optreden in het BRO-systeem. Hiervoor kunnen verschillende oorzaken zijn, zoals het falen van bepaalde software of hardware. Deze onverwachte fouten worden beschouwd als een technische fout veroorzaakt door het BRO-systeem. De BRO stuurt dan een bericht in de vorm van een generieke SOAP:Fault (Systeemfout).

Een SOAP:Fault (Systeemfout) bestaat uit twee verplichte gegevens en één optioneel gegeven. De definities van deze gegevens staan in onderstaande tabel:
Naam in XML-bestand | Nederlandse naam | Type | Kardinaliteit | Definitie |
|---|---|---|---|---|
faultcode | foutcode | CharacterString | 1..1 | Aanduiding waar de fout is opgetreden. Toelichting: |
faultstring | fouttekst | CharacterString | 1..1 | Summiere beschrijving van de fout. Toelichting: |
detail | details | Any | 0..1 | Aanvullende informatie over de opgetreden fout en de vermoedelijke oorzaak. Toelichting: |
2.2.3. ParseFault
Als er fouten in het uitgifteverzoek worden gevonden tijdens de technische controle van een uitgifteverzoek, bijvoorbeeld het uitgifteverzoek is niet een welgevormd XML-bericht of het uitgifteverzoek voldoet niet aan de schemavalidatie, dan worden deze beschouwd als een softwarefout in het systeem van de data-afnemer. Het BRO-systeem stuurt dan een bericht in de vorm van een ParseFault (Validatiefout).
Het BRO-bericht ParseFault (Validatiefout) is in feite een gemodelleerde vorm van de algemene SOAP:Fault (Systeemfout), waarbij op de plek van het detail de gegevens van de ParseFault (Validatiefout) worden opgenomen. In de ParseFault (Validatiefout) zit een lijst met abortReasons (Redenen afbreken).

Dit BRO-bericht begint met een SOAP:Fault (Systeemfout), bestaande uit drie gegevens. De definities van deze gegevens staan in onderstaande tabel:
Naam in XML-bestand | Nederlandse naam | Type | Kardinaliteit | Definitie |
|---|---|---|---|---|
faultcode | foutcode | CharacterString | 1..1 | Aanduiding waar de fout is opgetreden. Toelichting: |
faultstring | fouttekst | CharacterString | 1..1 | Summiere beschrijving van de fout. Toelichting: |
detail | details | Any | 0..1 | Aanvullende informatie over de opgetreden fout en de vermoedelijke oorzaak. Regel: |
De ParseFault (Validatiefout) bestaat uit drie gegevens en een lijst met abortReasons. De definities van de gegevens van ParseFault (Validatiefout) staan in onderstaande tabel:
Naam in XML-bestand | Nederlandse naam | Type | Kardinaliteit | Definitie |
|---|---|---|---|---|
requestReference | verzoekkenmerk | CharacterString | 0..1 | Een voor de dataleverancier unieke aanduiding van het uitgifteverzoek. Toelichting: |
transactionId | transactiecode | CharacterString | 0..1 | Een voor het BRO-systeem unieke aanduiding voor de verwerking van een innameverzoek of uitgifteverzoek. Toelichting: |
abortTime | moment van afbreken | DateTime | 1..1 | Tijdstip, toegekend door de webservice, waarop de verwerking van het uitgifteverzoek is afgebroken. |
abortReason | reden afbreken | AbortReason | 1..* | Lijst met redenen waarom de verwerking van het uitgifteverzoek is afgebroken. Toelichting: |
De lijst abortReasons (redenen afbreken) bestaat uit minimaal 1 en maximaal 99 voorkomens van een AbortReason (Reden afbreken). Iedere AbortReason (Reden afbreken) bestaat uit twee gegevens. De definities staan in onderstaande tabel:
Naam in XML-bestand | Nederlandse naam | Type | Kardinaliteit | Definitie |
|---|---|---|---|---|
sequenceNumber | volgnummer | Integer | 1..1 | Een binnen deze lijst van abortReasons (redenen afbreken) uniek nummer. Toelichting: |
specification | foutmelding | CharacterString | 1..1 | Omschrijving van de validatie fout. |
2.2.4. dispatchDataResponse
Het BRO-bericht dispatchDataResponse (antwoord) bevat het functionele antwoord op een uitgifteverzoek. De dispatchDataResponse (antwoord) van de GAR uitgiftewebservice is een specialisatie van dispatchResponse in de package brocommon, waaraan het een dispatchDocument (uitgiftedocument) toevoegt. De dispatchResponse in brocommon definieert een aantal gegevens en een optionele lijst met criterionErrors (foutmeldingen).

Het BRO-bericht dispatchDataResponse (antwoord) kan twee betekenissen hebben:
een bericht van afwijzing.
een bericht van verzending van objectgegevens.
Onderstaande tabel geeft weer welke gegevens onder welke omstandigheden in het BRO-bericht opgenomen zullen worden. De lijst met criterionErrors (kenmerkfouten) speelt alleen een rol bij de uitgifte van kenmerken en dus niet bij de uitgifte van objectgegevens.
Gegeven | Afwijzing | Verzending |
|---|---|---|
responseType | √ | √ |
requestReference | √ | √ |
rejectionTime | √ | |
dispatchTime | √ | |
rejectionReason | √ | |
criterionError | ||
dispatchDocument | √ |
Onderstaande tabel bevat de definities van de gegevens van de dispatchResponse :
Naam in XML-bestand | Nederlandse naam | Type | Kardinaliteit | Definitie |
|---|---|---|---|---|
responseType | type antwoord | ResponseType | 1..1 | Aanduiding van de betekenis van het antwoord. |
requestReference | verzoekkenmerk | CharacterString | 1..1 | Een voor de afnemer unieke aanduiding van het uitgifteverzoek. Toelichting: |
rejectionTime | tijdstip van afwijzing | DateTime | 0..1 | Tijdstip, toegekend door de webservice, waarop het uitgifteverzoek is afgewezen. Regels: |
dispatchTime | tijdstip van uitgifte | DateTime | 0..1 | Tijdstip, toegekend door de webservice, waarop de opgevraagde gegevens zijn verzonden. Regels: |
rejectionReason | reden afwijzing | CharacterString | 0..1 | De reden waarom het uitgifteverzoek is afgewezen. Regels: |
criterionError | kenmerkfout | CriterionError | 0..* | Lijst met foutmeldingen met betrekking tot een geconstateerde fout in de kenmerkenverzameling van een uitgifteverzoek, bestaande uit een volgnummer en een omschrijving. Regels: Toelichting: |
dispatchDocument | uitgiftedocument | AbstractRegistrationObject | 0..1 | Dit element bevat de gegevens van het opgevraagde registratieobject, die in het BRO-systeem geregistreerd zijn. Regels: |
2.3. Uitgiftedocumenten
Een uitgiftedocument bevat de gegevens van een opgevraagd registratieobject, die in het BRO-systeem geregistreerd zijn. Voor elk registratieobject staat in de bijbehorende catalogus de definitie van de beschikbare gegevens.
De GAR uitgiftewebservice kent drie types uitgiftedocumenten; zie onderstaande tabel. Welke verschijningsvormen wordt aangenomen, hangt af van de identiteit van de afnemer en de registratiestatus van het registratieobject.
Uitgiftedocument | Wordt uitgeleverd als: |
|---|---|
BRO_DO | De afnemer niet de bronhouder en/of dataleverancier is en het registratieobject is uit registratie genomen. |
GAR_O | De afnemer niet de bronhouder en/of dataleverancier is en het registratieobject is niet uit registratie genomen. |
GAR_O_DP | De afnemer de bronhouder en/of dataleverancier is, ongeacht of het registratieobject uit registratie genomen is of niet. |
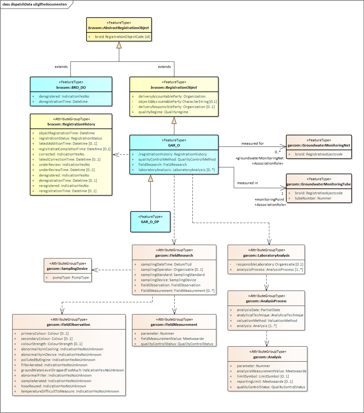
Onderstaande figuur geeft de uitgiftedocumenten (blauwe achtergrond) weer inclusief de mogelijke inhoud:

Het dispatchDocument (uitgiftedocument) van het type BRO_DO is een specialisatie van het FeatureType (Objecttype) AbstractRegistrationObject in de package brocommon. Een uitgiftedocument van dit type bestaat uit de attributen broId (BRO-ID), deregistered (uit registratie genomen) en deregistrationTime (tijdstip uit registratie genomen).
Het dispatchDocument (uitgiftedocument) van het type GAR_O_DP is een specialisatie van het FeatureType (Objecttype) GAR_O, wat op zijn beurt een specialisatie is van het FeatureType (Objecttype) RegistrationObject, wat op zijn beurt een specialisatie is van het FeatureType (Objecttype) AbstractRegistrationObject in de package brocommon. Een uitgiftedocument van dit type bestaat uit:
Het attribuut broId (BRO-ID).
De attributen in brocom:RegistrationObject (Registratieobject).
De attributen en attribuutgroepen in GAR_O (Grondwatersamenstellingsonderzoek).
De attributen in de lijst met gerelateerde GroundwaterMonitoringnetten (Grondwatermonitoringnetten) en in de gerelateerde GroundwaterMonitoringTube (GMW-monitoringbuis; een buis in een GroundwaterMonitoringWell (GMW; grondwatermonitoringput)).
De attributen en attribuutgroepen in fieldResearch (veldonderzoek) en laboratoryAnalysis (laboratoriumonderzoek).
Het dispatchDocument (uitgiftedocument) van het type GAR_O bestaat uit dezelfde attributen als bij een GAR_O_DP, met uitzondering van de attributen met een minteken voor de naam in de figuur. Deze attributen worden uitsluitend uitgeleverd als de aanvrager tevens bronhouder en/of dataleverancier is van het opgevraagde registratieobject. Het gaat dus om de attributen:
objectIdAccountableParty (object-ID bronhouder)
deliveryResponsibleParty (dataleverancier)
samplingOperator (uitvoerder veldonderzoek)
responsibleLaboratory (uitvoerder laboratoriumonderzoek)
Alle gegevens in de uitgiftedocumenten zijn gedefinieerd in de catalogus.
3. Voorbeeldberichten
Dit hoofdstuk bevat enkele voorbeeldberichten met regel voor regel een toelichting. Iintegrale voorbeeldberichten zijn te vinden via deze link: gar-uitgifte-voorbeeldberichten
3.1. dispatchDataRequest
Het voorbeeldbericht DO_ Request.xml bevat een dispatchDataRequest (uitgifteverzoek) tot het leveren van alle geregistreerde gegevens van een bepaald registratieobject.
De eerste regel van het voorbeeldbericht bevat de XML-proloog. Merk op dat de tekens volgens UTF-8 gecodeerd moeten worden. Dit is met name van belang voor speciale tekens, zoals à, á, ï.
Regel 2 t/m 6 bevatten de opening tag van de SOAP:Envelope als root XML-element en de namespaces van de gebruikte XML-schemadefinities (XSD's).
Regel 7 bevat het XML-attribuut schemaLocation, met het eerste paar van een namespace en de bijbehorende schemalocatie.
Regel 8 bevat een tweede paar van een namespace en de bijbehorende schemalocatie.
Het XML-attribuut schemaLocation bevat twee paren, omdat de XML-schemadefinitie (XSD) van de SOAP-envelop geen import bevat van het XSD-bestand van de GAR uitgiftewebservice dsgar-messages.xsd.
Regel 9 bevat de opening tag van de SOAP:Body.
Regel 10 bevat de opening tag van het dispatchDataRequest (uitgifteverzoek).
Regel 11 bevat de requestReference (verzoekkenmerk), een voor de afnemer unieke aanduiding van het uitgifteverzoek.
Regel 12 bevat de broId, de registratieobjectcode die het gewenste registratieobject uniek identificeert.
Regel 13 bevat de closing tag van het dispatchDataRequest (uitgifteverzoek).
Regel 14 bevat de closing tag van de SOAP: Body.
Regel 15 bevat de closing tag van de SOAP: Envelope.
Nr | XML-code |
|---|---|
1 | <?xml version="1.0" encoding="UTF-8"?> |
3.2. SOAP:Fault
Het voorbeeldbericht SoapFault.xml bevat een SOAP:Fault (Systeemfout) als reactie op een uitgifteverzoek met een syntactische fout.
De eerste regel van het voorbeeldbericht bevat de XML-proloog. Merk op dat de tekens volgens UTF-8 gecodeerd moeten worden. Dit is met name van belang voor speciale tekens, zoals à, á, ï.
Regel 2 t/m 4 bevatten de opening tag van de SOAP:Envelope als root XML-element en de namespaces van de gebruikte XML-schemadefinities (XSD's).
Regel 5 bevat het XML-attribuut schemaLocation, met een namespace en de bijbehorende schemalocatie. Dit voorbeeldbericht gebruikt uitsluitend gegevens gedefinieerd in de SOAP-namespace, zodat deze waarde voor het XML-attribuut schemaLocation voldoet.
Regel 6 bevat de opening tag van de SOAP:Body.
Regel 7 bevat de opening tag van de SOAP:Fault (Systeemfout).
Regel 8 bevat de faultcode (foutcode), waarvan de waarde in dit voorbeeldbericht aangeeft dat het BRO-systeem vermoedt dat de oorzaak van de fout is gelegen bij de afnemer (d.w.z. de client van het uitgifteverzoek).
Regel 9 bevat de faultstring (fouttekst), waarvan de waarde de foutmelding van het BRO-systeem bevat.
Regel 10 bevat de closing tag van de SOAP:Fault (Systeemfout).
Regel 11 bevat de closing tag van de SOAP: Body.
Regel 12 bevat de closing tag van de SOAP: Envelope.
Nr | XML-code |
|---|---|
1 | <?xml version="1.0" encoding="UTF-8"?> |
3.3. ParseFault
Het voorbeeldbericht ParseFault.xml bevat een SOAP:Fault (Validatiefout) als reactie op een uitgifteverzoek waarvan de inhoud niet voldoet aan de XML-schemadefinities. Het voorbeeldbericht bevat 2 foutmeldingen naar aanleiding van de schemavalidatie.
De eerste regel van het voorbeeldbericht bevat de XML-proloog. Merk op dat de tekens volgens UTF-8 gecodeerd moeten worden. Dit is met name van belang voor speciale tekens, zoals à, á, ï.
Regel 2 t/m 6 bevatten de opening tag van de SOAP:Envelope als root XML-element en de namespaces van de gebruikte XML-schemadefinities (XSD's).
Regel 7 bevat het XML-attribuut schemaLocation, met het eerste paar van een namespace en de bijbehorende schemalocatie.
Regel 8 bevat een tweede paar van een namespace en de bijbehorende schemalocatie.
Het XML-attribuut schemaLocation bevat twee paren, omdat de XML-schemadefinitie (XSD) van de SOAP-envelop geen import bevat van het XSD-bestand van de GAR uitgiftewebservice dsgar-messages.xsd.
Regel 9 bevat de opening tag van de SOAP:Body.
Nr | XML-code |
|---|---|
1 | <?xml version="1.0" encoding="UTF-8"?> |
Regel 10 bevat de opening tag van de SOAP:Fault als inhoud van de SOAP:Body.
Regel 11 bevat de faultcode (foutcode), waarvan de waarde in dit voorbeeldbericht aangeeft dat het BRO-systeem vermoedt dat de oorzaak van de fout is gelegen bij de afnemer (d.w.z. de client van het uitgifteverzoek).
Regel 12 bevat de faultstring (fouttekst). In het geval van een validatiefout heeft dit element de vaste waarde "Het verzoek voldoet niet aan het schema".
Regel 13 bevat de opening tag van het detail.
Regel 14 bevat de opening tag van de parseFault (validatefout), zoals gedefinieerd binnen de XSD van de GAR uitgiftewebservice, wat aangeeft hoe de erop volgende inhoud eruit ziet.
Nr | XML-code |
|---|---|
10 | <soap:Fault> |
Regel 15 bevat de abortTime, het moment waarop de verwerking van het uitgifteverzoek werd afgebroken. De eerste 10 tekens zijn de datum, na de letter T volgt het tijdstip volgens de GMT-tijdmeting en na de + de tijdzone t.o.v. GMT; plus 1 uur tijdens wintertijd en plus 2 uur tijdens zomertijd.
Regel 16 t/m 23 bevat een lijst met abortReasons, de redenen waarom verwerking van uitgifteverzoek is afgebroken. Elke reden bestaat uit een abortReason opening tag, een sequenceNumer (volgnummer) om de redenen in de juiste volgorde te kunnen tonen, een specification (foutmelding) met een omschrijving van de validatie fout en een abortReason closing tag.
Nr | XML-code |
|---|---|
15 | <brocom:abortTime>2018-11-30T07:41:55+01:00</brocom:abortTime> |
Regel 24 bevat de closing tag van de parseFault (validatefout).
Regel 25 bevat de closing tag van het detail.
Regel 26 bevat de closing tag van de SOAP:Fault (Systeemfout).
Regel 27 bevat de closing tag van de SOAP: Body.
Regel 28 bevat de closing tag van de SOAP: Envelope.
Nr | XML-code |
|---|---|
24 | </gar:parseFault> |
3.4. dispatchDataResponse - Rejection
Het voorbeeldbericht DO_ Response_Rejection.xml bevat een dispatchDataResponse (antwoord), met daarin een bericht van afwijzing.
De eerste regel van het voorbeeldbericht bevat de XML-proloog. Merk op dat de tekens volgens UTF-8 gecodeerd moeten worden. Dit is met name van belang voor speciale tekens, zoals à, á, ï.
Regel 2 t/m 6 bevatten de opening tag van de SOAP:Envelope als root XML-element en de namespaces van de gebruikte XML-schemadefinities (XSD's).
Regel 7 bevat het XML-attribuut schemaLocation, met het eerste paar van een namespace en de bijbehorende schemalocatie.
Regel 8 bevat een tweede paar van een namespace en de bijbehorende schemalocatie.
Het XML-attribuut schemaLocation bevat twee paren, omdat de XML-schemadefinitie (XSD) van de SOAP-envelop geen import bevat van het XSD-bestand van de GAR uitgiftewebservice dsgar-messages.xsd.
Regel 9 bevat de opening tag van de SOAP:Body.
Nr | XML-code |
|---|---|
1 | <?xml version="1.0" encoding="UTF-8"?> |
Regel 10 bevat de opening tag van de dispatchDataResponse (antwoord), als inhoud van de SOAP:Body.
Regel 11 bevat de responseType (type antwoord), wat in het geval van een bericht van afwijzing de vaste waarde 'rejection' heeft.
Regel 12 bevat de requestReference (verzoekkenmerk). De waarde is overgenomen uit het uitgifteverzoek, zodat de afnemer (ontvangende partij van de dispatchDataResponse) weet voor welk BRO-verzoek dit een antwoord is.
Regel 13 bevat de rejectionTime (tijdstip van afwijzing). De eerste 10 tekens zijn de datum, na de letter T volgt het tijdstip volgens de GMT-tijdmeting. Optioneel volgt na een plusteken de tijdzone t.o.v. GMT; plus 1 uur tijdens wintertijd en plus 2 uur tijdens zomertijd voor Nederland.
Regel 14 bevat de rejectionReason (reden afwijzing).
Regel 15 bevat de closing tag van de dispatchDataResponse (antwoord).
Nr | XML-code |
|---|---|
10 | <gar:dispatchDataResponse> |
Regel 16 bevat de closing tag van de SOAP: Body.
Regel 17 bevat de closing tag van de SOAP: Envelope.
Nr | XML-code |
|---|---|
16 | </soap:Body> |
3.5. dispatchDataResponse - BRO_DO
Het voorbeeldbericht DO_ Response_BRO_DO.xml bevat een dispatchDataResponse (antwoord), met daarin een bericht van verzending van objectgegevens, terwijl de afnemer niet de bronhouder nog de dataleverancier is van het uitgegeven registratieobject en het registratieobject is uit registratie genomen.
De eerste regel van het voorbeeldbericht bevat de XML-proloog. Merk op dat de tekens volgens UTF-8 gecodeerd moeten worden. Dit is met name van belang voor speciale tekens, zoals à, á, ï.
Regel 2 t/m 7 bevatten de opening tag van de SOAP:Envelope als root XML-element en de namespaces van de gebruikte XML-schemadefinities (XSD's).
Regel 8 bevat het XML-attribuut schemaLocation, met het eerste paar van een namespace en de bijbehorende schemalocatie.
Regel 9 bevat een tweede paar van een namespace en de bijbehorende schemalocatie.
Het XML-attribuut schemaLocation bevat twee paren, omdat de XML-schemadefinitie (XSD) van de SOAP-envelop geen import bevat van het XSD-bestand van de GAR uitgiftewebservice dsgar-messages.xsd.
Regel 10 bevat de opening tag van de SOAP:Body.
Nr | XML-code |
|---|---|
1 | <?xml version="1.0" encoding="UTF-8"?> |
Regel 11 bevat de opening tag van de dispatchDataResponse (antwoord), als inhoud van de SOAP:Body.
Regel 12 bevat de responseType (type antwoord), wat in het geval van een bericht van verzending van objectgegevens de vaste waarde 'dispatch' heeft.
Regel 13 bevat de requestReference (verzoekkenmerk). De waarde is overgenomen uit het uitgifteverzoek, zodat de afnemer (ontvangende partij van de dispatchDataResponse) weet voor welk BRO-verzoek dit een antwoord is.
Regel 14 bevat de dispatchTime (tijdstip van uitgifte). De eerste 10 tekens zijn de datum, na de letter T volgt het tijdstip volgens de GMT tijdmeting. Optioneel volgt na een plusteken de tijdzone t.o.v. GMT; plus 1 uur tijdens wintertijd en plus 2 uur tijdens zomertijd voor Nederland.
Regel 15 bevat de opening tag van het dispatchDocument (uitgiftedocument).
Regel 16 geeft aan dat BRO_DO het type is van het uitgiftedocument. Het attribuut gml:id bevat een waarde die uniek is binnen dit bericht.
Regel 17 bevat de broId , de registratieobjectcode die het uitgegeven registratieobject uniek identificeert.
Regel 18 bevat een enumeratiewaarde voor het element deregistered (uit registratie genomen), wat aangeeft of het registratieobject uit registratie is genomen (ja) of niet (nee). Bij een BRO_DO uitgiftedocument heeft dit gegeven altijd de waarde ja.
Regel 19 bevat de deregistrationTime (tijdstip uit registratie genomen), de datum en het tijdstip waarop het registratieobject uit registratie is genomen. De eerste 10 tekens zijn de datum, na de letter T volgt het tijdstip volgens de GMT tijdmeting. Optioneel volgt na een plusteken de tijdzone t.o.v. GMT; plus 1 uur tijdens wintertijd en plus 2 uur tijdens zomertijd voor Nederland.
Regel 20 bevat de closing tag van BRO_DO (antwoord) als type van het dispatchDocument (uitgiftedocument)
Regel 21 bevat de closing tag van het dispatchDocument (uitgiftedocument).
Regel 22 bevat de closing tag van de dispatchDataResponse (antwoord).
Nr | XML-code |
|---|---|
11 | <gar:dispatchDataResponse> |
Regel 23 bevat de closing tag van de SOAP: Body.
Regel 24 bevat de closing tag van de SOAP: Envelope.
Nr | XML-code |
|---|---|
23 | </soap:Body> |
3.6. dispatchDataResponse - GAR_O_DP
Het voorbeeldbericht DO_ Response_GAR_O_DP.xml bevat een dispatchDataResponse (antwoord), met daarin een bericht van verzending van objectgegevens terwijl de afnemer tevens de bronhouder en/of dataleverancier is van het opgevraagde registratieobject.
De eerste regel van het voorbeeldbericht bevat de XML-proloog. Merk op dat de tekens volgens UTF-8 gecodeerd moeten worden. Dit is met name van belang voor speciale tekens, zoals à, á, ï.
Regel 2 t/m 8 bevatten de opening tag van de SOAP:Envelope als root XML-element en de namespaces van de gebruikte XML-schemadefinities (XSD's).
Regel 9 bevat het XML-attribuut schemaLocation, met het eerste paar van een namespace en de bijbehorende schemalocatie.
Regel 10 bevat een tweede paar van een namespace en de bijbehorende schemalocatie.
Het XML-attribuut schemaLocation bevat twee paren, omdat de XML-schemadefinitie (XSD) van de SOAP-envelop geen import bevat van het XSD-bestand van de GAR uitgiftewebservice dsgar-messages.xsd.
Regel 11 bevat de opening tag van de SOAP:Body.
Nr | XML-code |
|---|---|
1 | <?xml version="1.0" encoding="UTF-8"?> |
Regel 12 bevat de opening tag van de dispatchDataResponse (antwoord), als inhoud van de SOAP:Body.
Regel 13 bevat de responseType (type antwoord), wat in het geval van een bericht van verzending van objectgegevens de vaste waarde 'dispatch' heeft.
Regel 14 bevat de requestReference (verzoekkenmerk). De waarde is overgenomen uit het uitgifteverzoek, zodat de afnemer (ontvangende partij van de dispatchDataResponse) weet voor welk BRO-verzoek dit een antwoord is.
Regel 15 bevat de dispatchTime (tijdstip van uitgifte). De eerste 10 tekens zijn de datum, na de letter T volgt het tijdstip volgens de GMT-tijdmeting. Optioneel volgt na een plusteken de tijdzone t.o.v. GMT; plus 1 uur tijdens wintertijd en plus 2 uur tijdens zomertijd voor Nederland.
Regel 16 bevat de opening tag van het dispatchDocument (uitgiftedocument).
Regel 17 geeft aan dat GAR_O_DP het type is van het uitgiftedocument. Het attribuut gml:id bevat een waarde die uniek is binnen dit bericht.
Regel 18 bevat de broId , de registratieobjectcode die het uitgegeven registratieobject uniek identificeert.
Regel 19 bevat de deliveryAccountableParty (bronhouder), met als waarde het KvK-nummer van de bronhouder.
Regel 21 bevat de objectIdAccountableParty (object-ID bronhouder), de identificatie die door of voor de bronhouder is gebruikt om het object in de eigen administratie te kunnen vinden. Dit gegeven is optioneel omdat het altijd wordt uitgegeven binnen een GAR_O_DP uitgiftedocument maar nooit binnen een GAR_O uitgiftedocument.
Regel 23 bevat de deliveryResponsibleParty (dataleverancier), met als waarde het KvK-nummer van de dataleverancier. Dit gegeven is optioneel omdat het altijd wordt uitgegeven binnen een GAR_O_DP uitgiftedocument maar nooit binnen een GAR_O uitgiftedocument.
Regel 24 bevat het qualityRegime (kwaliteitsregime) als aanduiding van de kwaliteitseis waaraan de gegevens in het uitgiftedocument voldoen.
Nr | XML-code |
|---|---|
12 | <gar:dispatchDataResponse> |
Regel 25 bevat de opening tag van de registrationHistory (registratiegeschiedenis).
Regel 26 t/m 47 bevatten de elementen van de registratiegeschiedenis. Sommige elementen komen altijd voor. Andere zijn optioneel en hun aanwezigheid is afhankelijk van de registratiegeschiedenis van het registratieobject. Zie de catalogus voor nadere informatie.
Regel 48 bevat de closing tag van de registrationHistory (registratiegeschiedenis).
Regel 49 bevat de qualityControlMethod ( beoordelingsprocedure). Het XML-attribuut codeSpace bevat de unieke aanduiding van de gebruikte codelijst (urn:bro:gar:QualityControlMethod) . De waarde van het XML-element is één van de toegestane waarden uit die codelijst (zie de catalogus).
Nr | XML-code |
|---|---|
25 | <gar:registrationHistory> |
Vanaf regel 50 volgt optioneel een lijst met voorkomens van een groundwaterMonitoringNet (grondwatermonitoringnet) ten behoeve waarvan het grondwatersamenstellingsonderzoek is gedaan. Dit voorbeeldbericht bevat één grondwatermonitoringnet, maar dat hadden er ook meer of minder kunnen zijn. Ieder grondwatermonitoringnet wordt geïdentificeerd door zijn broID (zie regel 53). Voor het gemak heeft het attribuut gml:id (zie regel 52) dezelfde waarde als de broId van het grondwatermonitoringnet, maar dat hoeft niet (mag ook een andere unieke waarde binnen dit document zijn).
De regels 56 t/m 61 bevatten het monitoringPoint (de verwijzing naar een buis in een grondwatermonitoringput) waarin het grondwatersamenstellingsonderzoek is uitgevoerd. De buis wordt geïdentificeerd door de combinatie van de broId (zie regel 58) van de grondwatermonitoringput en het tubeNumber (buisnummer; zie regel 59) van de buis. Voor het gemak heeft in dit voorbeeld het attribuut gml:id (zie regel 57) een waarde die is samengesteld uit deze twee gegevens, maar dat hoeft niet (mag ook een andere unieke waarde binnen dit document zijn).
Nr | XML-code |
|---|---|
50 | <!-- 0 or more repetitions: --> |
Vanaf regel 62 volgen de gegevens van een fieldResearch (veldonderzoek).
Regel 63 bevat de samplingDate (tijdstip veldonderzoek) met als waarde 1 minuut voor 5 in de middag op 23 oktober 2018.
Regel 65 t/m 71 bevat de samplingOperator (uitvoerder veldonderzoek). In dit voorbeeld is dat een Nederlandse organisatie, die geïdentificeerd wordt door een KvK-nummer. Als de samplingOperator een buitenlandse organisatie is, dan wordt die geïdentificeerd door een Europees handelsnummer. Dit gegeven is optioneel omdat het altijd wordt uitgegeven binnen een GAR_O_DP uitgiftedocument maar nooit binnen een GAR_O uitgiftedocument.
Regel 72 bevat de samplingStandard (bemonsteringsprocedure). Het XML-attribuut codeSpace bevat de unieke aanduiding van de gebruikte codelijst (urn:bro:gar:SamplingStandard). De waarde van het XML-element is één van de toegestane waarden uit die codelijst (zie de catalogus).
Regel 73 t/m 75 bevatten de gegevens over het samplingDevice (bemonsteringsapparaat), wat alleen bestaat uit het element pumpType (pompType). Dit element is ook een codelijst met urn:bro:gar:PumpType als unieke aanduiding van de gebruikte codelijst.
Vanaf regel 76 volgt de fieldObservation (veldwaardneming). Eerst 3 optionele elementen over de hoofdkleur, bijkleur en kleursterkte, met als waarde een waarde uit een codelijst. Daarna 9 elementen met als mogelijke waarden ja, nee of onbekend, waarvan de laatste alleen is toegestaan als het transactiegegeven qualityRegime de waarde IMBRO/A heeft.
Regel 92 bevat de closing tag van de fieldObservation (veldwaardneming).
Nr | XML-code |
|---|---|
62 | <gar:fieldResearch> |
Vanaf regel 93 volgt een optioneel aantal fieldMeasurements (veldmetingen). In dit voorbeeldbericht zijn 3 veldmetingen opgenomen. Per veldmeting worden drie gegevens vastgelegd:
parameter (parameter). De waarde is één van de toegestane waarden in de kolom ID van de uitbreidbare waardenlijst Parameterlijst in de catalogus.
fieldMeasurementValue (veldmeetwaarde). Dit is een meetwaarde. Het XML-attribuut uom bevat de eenheid (zie kolom eenheid van de uitbreidbare waardenlijst Parameterlijst in de catalogus). De waarde van het element is de gemeten waarde voor de parameter, met indien van toepassing een punt als decimaalscheidingsteken.
qualityControlStatus (status kwaliteitscontrole). Het XML-attribuut codeSpace bevat de unieke aanduiding van de gebruikte codelijst (urn:bro:gar:QualityControlStatus). De waarde van het XML-element is één van de toegestane waarden uit die codelijst (zie de catalogus).
Regel 109 bevat de closing tag van het fieldResearch (veldonderzoek).
Nr | XML-code |
|---|---|
93 | <!-- 0 or more repetitions: --> |
Vanaf regel 110 volgt een optioneel aantal laboratoryAnalysis ( laboratoriumonderzoeken ). In het voorbeeldbericht zijn er analyses uitgevoerd door 2 laboratoria: regel 111 t/m 169 voor het ene laboratorium en regel 170 t/m 187 voor het andere laboratorium.
Regel 111 bevat de opening tag van het eerste laboratoryAnalysis (laboratoriumonderzoek).
Regel 113 t/m 119 bevatten de gegevens van het responsibleLaboratory (de uitvoerder laboratoriumonderzoek). In dit voorbeeld is dit een buitenlandse organisatie, die geïdentificeerd wordt door een Europees handelsnummer. Als de uitvoerder van het laboratoriumonderzoek een Nederlandse organisatie is, dan wordt die geïdentificeerd door een KvK-nummer. Dit gegeven is optioneel binnen een GAR_O_DP uitgiftedocument; als een waarde voor het gegeven is aangeleverd, dan wordt het ook uitgegeven. Dit gegeven wordt nooit uitgegeven binnen een GAR_O uitgiftedocument.
Nr | XML-code |
|---|---|
110 | <!-- 0 or more repetitions: --> |
Vanaf regel 120 volgen er één of meer analysisProcesses (analyseprocessen), conform welke het laboratorium de analyses heeft uitgevoerd.
Regel 122 bevat de opening tag van het eerste analysisProcess (analyseproces).
Regel 123 t/m 131 bevat de analysisDate (analysedatum) waarop het analyseproces is uitgevoerd. In het voorbeeldbericht heeft dit de waarde 2018-10-25 (25 oktober 2018). Volgens de catalogus kan er naast een volledige datum (jaar, maand, dag) ook sprake zijn van 3 minder nauwkeurige varianten. Uit gecommentarieerd staan alle 4 varianten voor 25 oktober 2018 met een afnemende nauwkeurigheid. Daarnaast mag volgens de catalogus onder het IMBRO/A-kwaliteitsregime een waarde voor het gegeven ontbreken. In dat geval worden de regels 123 t/m 131 vervangen door één regel:
| ... |
Regel 132 bevat de analyticalTechnique (bepalingstechniek). Het XML-attribuut codeSpace bevat de unieke aanduiding van de gebruikte codelijst (urn:bro:gar:AnalyticalTechnique) . De waarde van het XML-element is één van de toegestane waarden uit die codelijst (zie de catalogus).
Regel 133 bevat de valuationMethod (bepalingsprocedure ). Het XML-attribuut codeSpace bevat de unieke aanduiding van de gebruikte codelijst (urn:bro:gar:ValuationMethod) . De waarde van het XML-element is één van de toegestane waarden uit die codelijst (zie de catalogus).
Nr | XML-code |
|---|---|
120 | <!-- 1 or more repetitions: --> |
Vanaf regel 134 volgen er één of meer analysis (analyses) met gegevens over de bepaalde waarde van een eigenschap. Deze reeks van analyses zijn allen uitgevoerd door het vigerende laboratorium conform het vigerende analyseproces.
Regel 135 bevat de opening tag van de eerste analysis (analyse). Per analyse worden drie tot 5 gegevens vastgelegd:
parameter (parameter). Dit is een verplicht element. De waarde is één van de toegestane waarden in de kolom ID van de uitbreidbare waardenlijst Parameterlijst in de catalogus.
analysisMeasurementValue (analysemeetwaarde). Dit is een verplicht element. Dit is een meetwaarde. De waarde van het element is de gemeten waarde voor de parameter, met indien van toepassing een punt als decimaalscheidingsteken. Als het element een waarde heeft, dan moet het XML-attribuut uom aanwezig zijn. Dit XML-attribuut bevat de eenheid (zie kolom eenheid van de uitbreidbare waardenlijst Parameterlijst in de catalogus). Als het element geen waarde heeft, dan moet het XML-attribuut uom ook niet aanwezig zijn; in plaats daarvan komt er een XML-attribuut nil="true".
limitSymbol (limietsymbool). Dit is een optioneel element. Het XML-attribuut codeSpace bevat de URN van de codelijst (zie de tabel in hoofdstuk 5). De waarde van het XML-element is één van de toegestane waarden uit de codelijst (zie de catalogus).
reportingLimit (rapportagegrens), uitgedrukt als een meetwaarde. Dit is een optioneel element. Het XML-attribuut uom bevat de eenheid (zie kolom eenheid van de uitbreidbare waardenlijst Parameterlijst in de catalogus). De waarde van het element is de afgesproken (maximale of minimale) rapportagegrens, met indien van toepassing een punt als decimaalscheidingsteken.
qualityControlStatus (status kwaliteitscontrole). Dit is een verplicht element. Het XML-attribuut codeSpace bevat de URN van de codelijst (zie de tabel in hoofdstuk 5). De waarde van het XML-element is één van de toegestane waarden uit de codelijst (zie de catalogus).
Regel 144 bevat de closing tag van de eerste analysis (analyse) .
Regel 145 t/m 153 bevatten een tweede analyse uitgevoerd conform het eerste analyseproces.
Regel 154 bevat de closing tag van het eerste analyseproces.
Nr | XML-code |
|---|---|
134 | <!-- 1 or more repetitions: --> |
Regel 156 t/m 168 bevatten een tweede analysisProcess (analyseproces), met één analyse, uitgevoerd door het vigerende laboratorium.
Regel 169 bevat de closing tag van het eerste laboratoryAnalysis (laboratoriumonderzoek).
Nr | XML-code |
|---|---|
155 | <!-- bepalingstechniek IR; parameter 1522 (temperatuur) --> |
Regel 170 t/m 187 bevatten de gegevens van een tweede laboratoryAnalysis (laboratoriumonderzoeken), met daarin één analysisProcess (analyseproces; regel 174 t/m 186), conform welk één analysis (analyse; regel 180 t/m 185) is uitgevoerd.
Regel 171 t/m 173 bevatten de gegevens van het responsibleLaboratory (de uitvoerder laboratoriumonderzoek). Dit gegeven is optioneel binnen een GAR_O_DP uitgiftedocument; als een waarde voor het gegeven is aangeleverd, dan wordt het ook uitgegeven. Dit gegeven wordt nooit uitgegeven binnen een GAR_O uitgiftedocument.
Regel 180 t/m 185 bevatten de gegevens over de uitgevoerde analysis (analyse). Met dit voorbeeldbericht worden 4 van 5 gegevens vastgelegd.
Nr | XML-code |
|---|---|
170 | <gar:laboratoryAnalysis> |
Regel 188 bevat de closing tag van GAR_O_DP als type van het dispatchDocument (uitgiftedocument).
Regel 189 bevat de closing tag van het dispatchDocument (uitgiftedocument).
Regel 190 bevat de closing tag van de dispatchDataResponse (antwoord).
Regel 191 bevat de closing tag van de SOAP:Body.
Regel 192 bevat de closing tag van de SOAP:Envelope.
Nr | XML-code |
|---|---|
188 | </gar:GAR_O_DP> |
4. Enumeraties
Dit hoofdstuk bevat de toegestane waarden van de enumeraties (niet-beheerde waardenlijsten).
In de BRO wordt een onderscheid gemaakt tussen beheerde waardenlijsten en niet-beheerde waardenlijsten. In de catalogus en de XSD-bestanden noemen we een niet-beheerde waardenlijst een enumeratie. Bij een enumeratie staat de lijst met toegestane waarden vast en kan de lijst met toegestane waarden niet veranderd worden zonder aanpassingen in de catalogus, de berichtdefinities (XSD-bestanden) en de software (voor het maken of verwerken van een bericht).
De onderstaande tabel geeft een overzicht van de enumeraties die van belang zijn bij het maken van een BRO-verzoek over een grondwatersamenstellingsonderzoek. De eerste kolom bevat de Engelstalige naam van de enumeratie, zoals deze voorkomt in de XSD-bestanden. De tweede kolom bevat de Nederlandstalige naam, zoals die voorkomt in de catalogus. De derde kolom bevat de toegestane waarden, die gebruikt mogen worden in een BRO-verzoek.
Type | Naam | Waarde |
|---|---|---|
DispatchResponseType | Type antwoord | dispatch |
rejection | ||
IndicationYesNo | IndicatieJaNee | ja |
nee | ||
IndicationYesNoUnknown | IndicatieJaNeeOnbekend | ja |
nee | ||
onbekend | ||
QualityRegime | Kwaliteitsregime | IMBRO |
IMBRO/A |
5. Codelijsten
Dit hoofdstuk bevat verwijzingen (URN's en URL's) naar de codelijsten (beheerde waardenlijsten). Zie Codelist (Codelijst) voor een algemene beschrijving van het gebruik van codelijsten in de BRO.
De onderstaande tabel geeft een overzicht van de codelijsten die van belang zijn bij het maken van een BRO-verzoek over een grondwatersamenstellingsonderzoek. De eerste kolom bevat de Engelstalige naam van de codelijst, zoals deze voorkomt in de XSD-bestanden. De tweede kolom bevat de Nederlandstalige naam, zoals die voorkomt in de catalogus. De derde kolom bevat de URN, die gebruikt moet worden in een BRO-verzoek. De vierde kolom bevat een link naar de website waar de actuele lijst met toegestane waarden is te raadplegen.
6. Vertaaltabel
Dit hoofdstuk bevat een vertaaltabel, aan de hand waarvan, gegeven de Engelstalige naam van een entiteit of een attribuut, de Nederlandse naam in de catalogus kan worden opgezocht.
De onderstaande tabel is gesorteerd op alfabetische volgorde van de Engelstalige naam van de entiteit. Tussen haakjes staat het type modelelement van de entiteit. Binnen een entiteit zijn de attributen gesorteerd op Engelstalige naam.
Entiteit (type) | Naam |
|---|---|
AbstractRegistrationObject (FeatureType) | Abstract Registratieobject |
broId | BRO-ID |
Analysis (AttributeGroupType) | Analyse |
analysisMeasurementValue | analysemeetwaarde |
limitSymbol | limietsymbool |
parameter | parameter |
qualityControlStatus | status kwaliteitscontrole |
reportingLimit | rapportagegrens |
AnalysisProcess (AttributeGroupType) | Analyseproces |
analysis | analyse |
analysisDate | analysedatum |
analyticalTechnique | bepalingstechniek |
valuationMethod | bepalingsprocedure |
BRO_DO (FeatureType) | Object uit registratie |
deregistered | uit registratie genomen |
deregistrationTime | tijdstip uit registratie genomen |
ChamberOfCommerceNumber (PrimitiveDatatype) | KvK-nummer |
CorrectionRequest (FeatureType) | Correctieverzoek |
correctionReason | correctiereden |
sourceDocument | brondocument |
DispatchDataResponse (FeatureType) | Bericht van verzending gegevens |
dispatchDocument | uitgiftedocument |
FieldMeasurement (AttributeGroupType) | Veldmeting |
fieldMeasurementValue | veldmeetwaarde |
parameter | parameter |
qualityControlStatus | status kwaliteitscontrole |
FieldObservation (AttributeGroupType) | Veldwaarneming |
abnormalFilter | inline filter afwijkend |
abnormalityInCooling | afwijkend gekoeld |
abnormalityInDevice | afwijking in meetapparatuur |
colourStrength | kleursterkte |
filterAerated | filter belucht |
groundWaterLevelDroppedTooMuch | grondwaterstand teveel gedaald |
hoseReused | slang hergebruikt |
pollutedByEngine | contaminatie door verbrandingsmotor |
primaryColour | hoofdkleur |
sampleAerated | monster belucht |
secondaryColour | bijkleur |
temperatureDifficultToMeasure | temperatuur moeilijk te bepalen |
FieldResearch (AttributeGroupType) | Veldonderzoek |
fieldMeasurement | veldmeting |
fieldObservation | veldwaarneming |
samplingDateTime | tijdstip veldonderzoek |
samplingDevice | bemonsteringsapparaat |
samplingOperator | uitvoerder veldonderzoek |
samplingStandard | bemonsteringsprocedure |
GAR (FeatureType) | Grondwatersamenstellingsonderzoek |
fieldResearch | veldonderzoek |
laboratoryAnalysis | laboratoriumonderzoek |
objectIdAccountableParty | object-ID bronhouder |
qualityControlMethod | beoordelingsprocedure |
GAR_O (FeatureType) | Grondwatersamenstellingsonderzoek |
fieldResearch | veldonderzoek |
laboratoryAnalysis | laboratoriumonderzoek |
qualityControlMethod | beoordelingsprocedure |
registrationHistory | registratiegeschiedenis |
GAR_O_DP (FeatureType) | Grondwatersamenstellingsonderzoek |
GroundwaterMonitoringTube (FeatureType) | GMW-monitoringbuis |
broId | BRO-ID |
tubeNumber | buisnummer |
GroundwaterMonitoringNet (FeatureType) | Grondwatermonitoringnet |
broId | BRO-ID |
LaboratoryAnalysis (AttributeGroupType) | Laboratoriumonderzoek |
analysisProcess | analyseproces |
responsibleLaboratory | uitvoerder laboratoriumonderzoek |
Organization (Union) | Organisatie |
chamberOfCommerceNumber | KvK-nummer |
europeanCompanyRegistrationNumber | Europees handelsnummer |
PartialDate (Union) | OnvolledigeDatum |
date | volledige datum |
voidReason | onbekend |
year | jaartal |
yearMonth | jaar en maand |
RegistrationHistory (AttributeGroupType) | Registratiegeschiedenis |
corrected | gecorrigeerd |
deregistered | uit registratie genomen |
deregistrationTime | tijdstip uit registratie genomen |
latestAdditionTime | tijdstip laatste aanvulling |
latestCorrectionTime | tijdstip laatste correctie |
objectRegistrationTime | tijdstip registratie object |
registrationCompletionTime | tijdstip voltooiing registratie |
registrationStatus | registratiestatus |
reregistered | weer in registratie genomen |
reregistrationTime | tijdstip weer in registratie genomen |
underReview | in onderzoek |
underReviewTime | in onderzoek sinds |
RegistrationObject (FeatureType) | Registratieobject |
deliveryAccountableParty | bronhouder |
deliveryResponsibleParty | dataleverancier |
objectIdAccountableParty | object-ID bronhouder |
qualityRegime | kwaliteitsregime |
RegistrationObjectCode (PrimitiveDatatype) | Registratieobjectcode |
RegistrationRequest (FeatureType) | Innameverzoek |
sourceDocument | brondocument |
SamplingDevice (AttributeGroupType) | Bemonsteringsapparaat |
pumpType | pomptype |