BRO Productomgeving

GAR Berichtencatalogus uitgiftewebservice



1. Inleiding

Dit document beschrijft hoe een afnemer van de Basisregistratie Ondergrond (BRO) de gegevens over een grondwatersamenstellingsonderzoek (GAR) kan opvragen.

Het document veronderstelt dat de lezer bekend is met de GAR catalogus. Nadere informatie is te vinden op www.basisregistratieondergrond.nl.

Het document veronderstelt dat de lezer beschikt over de kennis en vaardigheid om een XML-bestand te lezen en te schrijven.

De focus van het document ligt op het beschrijven van de structuur van de mogelijke berichten aan de hand van enkele voorbeelden. Andere zaken zoals definitie, kardinaliteit, domein en bedrijfsregels met betrekking tot de gegevensinhoud van de berichten staan in de catalogus.

1.1. Leeswijzer

Hoofdstuk 2 beschrijft de algemene werking van de GAR uitgiftewebservice.

Hoofdstuk 3 bevat enkele voorbeeldberichten met regel voor regel een toelichting.

Hoofdstuk 4 bevat de toegestane waarden van de enumeraties (niet-beheerde lijsten met toegestane waarden).

Hoofdstuk 5 bevat verwijzingen (URN's en URL's) naar de codelijsten (beheerde lijsten met toegestane waarden).

Hoofdstuk 6 bevat een vertaaltabel, aan de hand waarvan, gegeven de Engelstalige naam van een entiteit of een attribuut, de Nederlandse naam in de catalogus kan worden opgezocht.

1.2. Versiehistorie

Versie

Datum

Omschrijving

1.0.0

18-12-2019

Eerste versie.

1.0.1

09-01-2020

GMW_MonitoringTube vervangen door GroundwaterMonitoringTube.

1.0.2

18-02-2020

Issue #160: T ype van analysisMeasurementValue gewijzigd van gml:MeasureType in brocom:MeasureNillableType.

1.1.0

17-12-2020

Werkafspraak: koppeling met Grondwatermonitoringnet mag later ingevuld worden d.m.v. correctiebericht.

1.1.1

23-12-2020

Verwijzing naar (test-)voorbeeldberichten op BRO productomgeving

1.1.2

17-02-2021

Links in de tabel met codelijsten aangepast

1.1.3

29-03-2021

Verwijzing naar pagina met generieke beschrijving van het gebruik van een codelijst.


1.3. Contactinformatie

Algemene informatie, documentatie en voorbeeld XML-berichten kunt u vinden op  www.basisregistratieondergrond.nl.

Heeft u een vraag over de BRO? Wij staan voor u klaar om u te helpen.

Voor vragen, suggesties of opmerkingen kunt contact opnemen met de BRO Servicedesk via  een mail naar support@broservicedesk.nl .

Of bel ons op telefoonnummer 088 - 8664 999. Wij zijn op werkdagen van 8.00 tot 17.00 uur bereikbaar.

2. Algemene werking van de GAR uitgiftewebservice

Dit hoofdstuk beschrijft de algemene werking van de GAR uitgiftewebservice.

Paragraaf 2.1 beschrijft de operaties die de GAR uitgiftewebservice ondersteunt.

Paragraaf 2.2 beschrijft de BRO-berichten die een rol spelen bij die operaties.

Paragraaf 2.3 beschrijft de verschillende uitgiftedocumenten die in een BRO-bericht uitgegeven kunnen worden. 

2.1. Operaties

De GAR uitgiftewebservice wordt gerealiseerd als een SOAP-webservice.

De GAR uitgiftewebservice ondersteunt één soap operatie: dispatchData (uitgifte van objectgegevens).

Een soap operatie heeft een request en een response. Het dispatchDataRequest bevat het uitgifteverzoek tot het leveren van alle geregistreerde gegevens van een bepaald registratieobject. De response bevat het antwoord op het verzoek. Naast een antwoord kan de reactie op een uitgifteverzoek ook een foutmelding zijn. Er zijn dus drie mogelijke reacties:

  • DispatchDataResponse (antwoord): een functioneel antwoord op een uitgifteverzoek.

  • SOAP:Fault (Systeemfout): als er tijdens de verwerking van het request een onverwachte fout optreedt in het BRO-systeem, dan leidt dit tot een SOAP:Fault.

  • ParseFault (Validatiefout): als de GAR uitgiftewebservice constateert dat een dispatchDataRequest niet een welgevormd XML bericht is of dat het niet voldoet aan de schema validatie, dan leidt dit tot een ParseFault.

uitgifteservice.png


2.2. BRO-berichten

Deze paragraaf beschrijft de vier verschillende BRO-berichten die een rol spelen in de GAR uitgiftewebservice.

2.2.1. dispatchDataRequest

Het BRO-bericht dispatchDataRequest bevat het uitgifteverzoek tot het leveren van alle geregistreerde gegevens van een bepaald registratieobject. Daarbij wordt het registratieobject geïdentificeerd door zijn BRO-ID. Dit BRO-bericht bestaat uit twee  transactiegegevens.

dispatchDataRequest.png


De definities van de  transactiegegevens  staan in onderstaande tabel:

Naam in XML-bestand

Nederlandse naam

Type

Kardinaliteit

Definitie

requestReference  

verzoekkenmerk

CharacterString

1..1

Een voor de afnemer unieke aanduiding van het uitgifteverzoek.

broId

BRO-ID

RegistrationObjectCode

1..1

De unieke aanduiding van het registratieobject in de Basisregistratie Ondergrond.

Toelichting:
De registratieobjectcode van een grondwatersamenstellingsonderzoek bestaat uit de drie (hoofd)letters GAR, gevolgd door een code van 12 cijfers (dus inclusief eventuele voorloopnullen). Voorbeeld: GAR000000123456.


2.2.2. SOAP:Fault

Tijdens de uitvoering van een operatie kan er een onverwachte fout optreden in het BRO-systeem. Hiervoor kunnen verschillende oorzaken zijn, zoals het falen van bepaalde software of hardware. Deze onverwachte fouten worden beschouwd als een technische fout veroorzaakt door het BRO-systeem. De BRO stuurt dan een bericht in de vorm van een generieke SOAP:Fault (Systeemfout).

soap_fault.png


Een SOAP:Fault (Systeemfout) bestaat uit twee verplichte gegevens en één optioneel gegeven.  De definities van deze  gegevens  staan in onderstaande tabel:

Naam in XML-bestand

Nederlandse naam

Type

Kardinaliteit

Definitie

faultcode  

foutcode

CharacterString

1..1

Aanduiding waar de fout is opgetreden.

Toelichting:
Vaste waarde “soap:Server”.

faultstring

fouttekst

CharacterString

1..1

Summiere beschrijving van de fout.

Toelichting:
Vaste waarde “Er is een fout in het BRO-systeem geconstateerd”.

detail

details

Any

0..1

Aanvullende informatie over de opgetreden fout en de vermoedelijke oorzaak.

Toelichting:
Het gegeven kan een simpele waarde (b.v. tekst) hebben of een samengestelde waarde (b.v. ParseFault).


2.2.3. ParseFault

Als er fouten in het uitgifteverzoek worden gevonden tijdens de technische controle van een uitgifteverzoek, bijvoorbeeld het uitgifteverzoek is niet een welgevormd XML-bericht of het uitgifteverzoek voldoet niet aan de schemavalidatie, dan worden deze beschouwd als een softwarefout in het systeem van de data-afnemer. Het BRO-systeem stuurt dan een bericht in de vorm van een ParseFault (Validatiefout).

Het BRO-bericht ParseFault (Validatiefout) is in feite een gemodelleerde vorm van de algemene SOAP:Fault (Systeemfout), waarbij op de plek van het detail de gegevens van de ParseFault (Validatiefout) worden opgenomen. In de ParseFault (Validatiefout) zit een lijst met abortReasons (Redenen afbreken).

ParseFault.png


Dit BRO-bericht begint met een SOAP:Fault (Systeemfout), bestaande uit drie gegevens.  De definities van deze  gegevens  staan in onderstaande tabel:

Naam in XML-bestand

Nederlandse naam

Type

Kardinaliteit

Definitie

faultcode  

foutcode

CharacterString

1..1

Aanduiding waar de fout is opgetreden.

Toelichting:
Vaste waarde “soap:Client”.

faultstring

fouttekst

CharacterString

1..1

Summiere beschrijving van de fout.

Toelichting:
Vaste waarde “Het verzoek voldoet niet aan het schema”.

detail

details

Any

0..1

Aanvullende informatie over de opgetreden fout en de vermoedelijke oorzaak.

Regel:
Het gegeven is aanwezig bij een softwarefout. Het type van het gegeven is ParseFault (Validatiefout).


De  ParseFault  (Validatiefout) bestaat uit drie gegevens en een lijst met  abortReasons.  De definities van de  gegevens van ParseFault (Validatiefout)  staan in onderstaande tabel:

Naam in XML-bestand

Nederlandse naam

Type

Kardinaliteit

Definitie

requestReference

verzoekkenmerk

CharacterString

0..1

Een voor de dataleverancier unieke aanduiding van het uitgifteverzoek.

Toelichting:
Waarde overgenomen uit het request. Dit gegeven is optioneel omdat de softwarefout geconstateerd kan worden voordat het BRO-systeem het uitgifteverzoek heeft kunnen lezen.

transactionId

transactiecode

CharacterString

0..1

Een voor het BRO-systeem unieke aanduiding voor de verwerking van een innameverzoek of uitgifteverzoek.

Toelichting:
Waarde toegekend door het transactieregister. Dit gegeven is optioneel omdat de softwarefout geconstateerd kan worden voordat het BRO-systeem een transactie heeft kunnen aanmaken.

abortTime

moment van afbreken

DateTime

1..1

Tijdstip, toegekend door de webservice, waarop de verwerking van het uitgifteverzoek is afgebroken.

abortReason

reden afbreken

AbortReason

1..*

Lijst met redenen waarom de verwerking van het uitgifteverzoek is afgebroken.

Toelichting:
Om praktische redenen wordt de lijst beperkt tot maximaal 99 redenen.


De lijst abortReasons (redenen afbreken) bestaat uit minimaal 1 en maximaal 99 voorkomens van een AbortReason (Reden afbreken). Iedere AbortReason (Reden afbreken) bestaat uit twee gegevens. De definities staan in onderstaande tabel:

Naam in XML-bestand

Nederlandse naam

Type

Kardinaliteit

Definitie

sequenceNumber

volgnummer

Integer

1..1

Een binnen deze lijst van  abortReasons  (redenen afbreken) uniek nummer.

Toelichting:
Numerieke waarde bedoelt om de lijst met foutmeldingen te kunnen sorteren.

specification

foutmelding

CharacterString

1..1

Omschrijving van de validatie fout.


2.2.4. dispatchDataResponse

Het BRO-bericht  dispatchDataResponse  (antwoord) bevat het functionele antwoord op een uitgifteverzoek. De dispatchDataResponse (antwoord) van de GAR uitgiftewebservice is een specialisatie van dispatchResponse in de package brocommon, waaraan het een dispatchDocument (uitgiftedocument) toevoegt. De dispatchResponse in brocommon definieert een aantal gegevens en een optionele lijst met criterionErrors (foutmeldingen).

dispatchDataResponse.png


Het BRO-bericht dispatchDataResponse  (antwoord) kan twee betekenissen hebben:

  • een bericht van afwijzing.

  • een bericht van verzending van objectgegevens.

Onderstaande tabel geeft weer welke gegevens onder welke omstandigheden in het BRO-bericht opgenomen zullen worden. De lijst met criterionErrors (kenmerkfouten) speelt alleen een rol bij de uitgifte van kenmerken en dus niet bij de uitgifte van objectgegevens.

Gegeven

Afwijzing

Verzending

responseType

requestReference

rejectionTime


dispatchTime


rejectionReason


criterionError



dispatchDocument



Onderstaande tabel bevat de definities van de  gegevens van  de dispatchResponse :

Naam in XML-bestand

Nederlandse naam

Type

Kardinaliteit

Definitie

responseType

type antwoord

ResponseType

1..1

Aanduiding van de betekenis van het antwoord.

requestReference  

verzoekkenmerk

CharacterString

1..1

Een voor de afnemer unieke aanduiding van het uitgifteverzoek.

Toelichting:
Waarde overgenomen uit het request.

rejectionTime 

tijdstip van afwijzing

DateTime

0..1

Tijdstip, toegekend door de webservice, waarop het uitgifteverzoek is afgewezen.

Regels:
Dit gegeven is alleen aanwezig als het gegeven responseType de waarde 'rejection' heeft.

dispatchTime 

tijdstip van uitgifte

DateTime

0..1

Tijdstip, toegekend door de webservice, waarop de opgevraagde gegevens zijn verzonden.

Regels:
Dit gegeven is alleen aanwezig als het gegeven responseType de waarde 'dispatch' heeft.

rejectionReason 

reden afwijzing

CharacterString

0..1

De reden waarom het uitgifteverzoek is afgewezen.

Regels:
Dit gegeven is alleen aanwezig als het gegeven responseType de waarde 'rejection' heeft.

criterionError 

kenmerkfout

CriterionError 

0..*

Lijst met foutmeldingen met betrekking tot een geconstateerde fout in de kenmerkenverzameling van een uitgifteverzoek, bestaande uit een volgnummer en een omschrijving.

Regels:
Dit gegeven is alleen aanwezig als het gegeven responseType de waarde 'rejection' heeft.

Toelichting:
De GAR uitgiftewebservice gebruikt deze lijst niet.

dispatchDocument

uitgiftedocument

AbstractRegistrationObject

0..1

Dit element bevat de gegevens van het opgevraagde registratieobject, die in het BRO-systeem geregistreerd zijn.

Regels:
Dit gegeven is alleen aanwezig als het gegeven responseType de waarde 'dispatch' heeft.


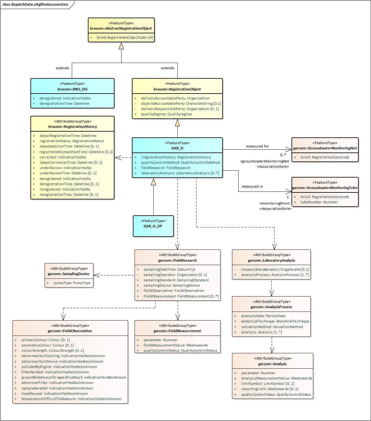
2.3. Uitgiftedocumenten

Een uitgiftedocument bevat de gegevens van een opgevraagd registratieobject, die in het BRO-systeem geregistreerd zijn. Voor elk registratieobject staat in de bijbehorende catalogus de definitie van de beschikbare gegevens.

De GAR uitgiftewebservice kent drie types uitgiftedocumenten; zie onderstaande tabel. Welke verschijningsvormen wordt aangenomen, hangt af van de identiteit van de afnemer en de registratiestatus van het registratieobject.

Uitgiftedocument

Wordt uitgeleverd als:

BRO_DO

De afnemer niet de bronhouder en/of dataleverancier is en het registratieobject is uit registratie genomen.

GAR_O

De afnemer niet de bronhouder en/of dataleverancier is en het registratieobject is niet uit registratie genomen.

GAR_O_DP

De afnemer de bronhouder en/of dataleverancier is, ongeacht of het registratieobject uit registratie genomen is of niet.


Onderstaande figuur geeft de uitgiftedocumenten (blauwe achtergrond) weer inclusief de mogelijke inhoud:

image2020-12-17_11-19-44.png


Het dispatchDocument  (uitgiftedocument) van het type  BRO_DO  is een specialisatie van het FeatureType (Objecttype) AbstractRegistrationObject in de package brocommon. Een uitgiftedocument van dit type bestaat uit de attributen  broId (BRO-ID),  deregistered  (uit registratie genomen) en  deregistrationTime (tijdstip uit registratie genomen).

Het dispatchDocument  (uitgiftedocument) van het type  GAR_O_DP is een specialisatie van het FeatureType (Objecttype) GAR_O, wat op zijn beurt  een specialisatie is van het FeatureType (Objecttype) RegistrationObject, wat op zijn beurt een specialisatie is van het FeatureType (Objecttype) AbstractRegistrationObject in de package brocommon. Een uitgiftedocument van dit type bestaat uit:

  • Het attribuut  broId (BRO-ID).

  • De attributen in brocom:RegistrationObject (Registratieobject).

  • De attributen en attribuutgroepen in GAR_O (Grondwatersamenstellingsonderzoek).

  • De attributen in de lijst met gerelateerde  GroundwaterMonitoringnetten (Grondwatermonitoringnetten) en in de gerelateerde  GroundwaterMonitoringTube  (GMW-monitoringbuis; een buis in een  GroundwaterMonitoringWell  (GMW; grondwatermonitoringput)).

  • De attributen en attribuutgroepen in fieldResearch (veldonderzoek) en  laboratoryAnalysis  (laboratoriumonderzoek).

Het dispatchDocument  (uitgiftedocument) van het type  GAR_O bestaat uit dezelfde attributen als bij een GAR_O_DP, met uitzondering van de attributen met een minteken voor de naam in de figuur. Deze attributen worden uitsluitend uitgeleverd als de aanvrager tevens bronhouder en/of dataleverancier is van het opgevraagde registratieobject. Het gaat dus om de attributen:

  • objectIdAccountableParty  (object-ID bronhouder)

  • deliveryResponsibleParty  (dataleverancier)

  • samplingOperator  (uitvoerder veldonderzoek)

  • responsibleLaboratory  (uitvoerder laboratoriumonderzoek)

Alle gegevens in de uitgiftedocumenten zijn gedefinieerd in de catalogus.

3. Voorbeeldberichten

Dit hoofdstuk bevat enkele voorbeeldberichten met regel voor regel een toelichting.  Iintegrale voorbeeldberichten zijn te vinden via deze link: gar-uitgifte-voorbeeldberichten

3.1. dispatchDataRequest

Het voorbeeldbericht DO_ Request.xml  bevat een  dispatchDataRequest (uitgifteverzoek) tot het leveren van alle geregistreerde gegevens van een bepaald registratieobject.

De eerste regel van het voorbeeldbericht bevat de XML-proloog. Merk op dat de tekens volgens UTF-8 gecodeerd moeten worden. Dit is met name van belang voor speciale tekens, zoals à, á, ï.

Regel 2 t/m 6 bevatten de opening tag van de SOAP:Envelope als root XML-element en de namespaces van de gebruikte XML-schemadefinities (XSD's).

Regel 7 bevat het XML-attribuut schemaLocation, met het eerste paar van een namespace en de bijbehorende schemalocatie.

Regel 8 bevat een tweede paar van een namespace en de bijbehorende schemalocatie.

Het XML-attribuut schemaLocation bevat twee paren, omdat de XML-schemadefinitie (XSD) van de SOAP-envelop geen import bevat van het XSD-bestand van de GAR uitgiftewebservice dsgar-messages.xsd.

Regel 9 bevat de opening tag van de SOAP:Body.

Regel 10 bevat de opening tag van het  dispatchDataRequest  (uitgifteverzoek).

Regel 11 bevat de requestReference  (verzoekkenmerk), een voor de afnemer unieke aanduiding van het uitgifteverzoek.

Regel 12 bevat de broId, de registratieobjectcode die het gewenste registratieobject uniek identificeert.

Regel 13 bevat de closing tag  van het dispatchDataRequest (uitgifteverzoek).

Regel 14 bevat de closing tag van de SOAP: Body.

Regel 15 bevat de closing tag van de SOAP: Envelope.

Nr

XML-code

1
2
3
4
5
6
7
8
9
10
11
12
13
14
15

<?xml version="1.0" encoding="UTF-8"?>
<soap:Envelope
xmlns:soap="http://schemas.xmlsoap.org/soap/envelope/"
xmlns:gar="http://www.broservices.nl/xsd/dsgar/1.0"
xmlns:brocom="http://www.broservices.nl/xsd/brocommon/3.0"
xmlns:xsi="http://www.w3.org/2001/XMLSchema-instance"
xsi:schemaLocation="http://schemas.xmlsoap.org/soap/envelope/ http://schemas.xmlsoap.org/soap/envelope/
  http://www.broservices.nl/xsd/dsgar/1.0 ../../XSD/dsgar-messages.xsd">
<soap:Body>
<gar:dispatchDataRequest>
<brocom:requestReference>do14</brocom:requestReference>
<brocom:broId>GAR123456789012</brocom:broId>
</gar:dispatchDataRequest>
</soap:Body>
</soap:Envelope>


3.2. SOAP:Fault

Het voorbeeldbericht  SoapFault.xml  bevat een  SOAP:Fault (Systeemfout) als reactie op een uitgifteverzoek met een syntactische fout.

De eerste regel van het voorbeeldbericht bevat de XML-proloog. Merk op dat de tekens volgens UTF-8 gecodeerd moeten worden. Dit is met name van belang voor speciale tekens, zoals à, á, ï.

Regel 2 t/m 4 bevatten de opening tag van de SOAP:Envelope als root XML-element en de namespaces van de gebruikte XML-schemadefinities (XSD's).

Regel 5 bevat het XML-attribuut schemaLocation, met een namespace en de bijbehorende schemalocatie. Dit voorbeeldbericht gebruikt uitsluitend gegevens gedefinieerd in de SOAP-namespace, zodat deze waarde voor het XML-attribuut schemaLocation voldoet.

Regel 6 bevat de opening tag van de SOAP:Body.

Regel 7 bevat de opening tag van de SOAP:Fault  (Systeemfout).

Regel 8 bevat de faultcode (foutcode), waarvan de waarde in dit voorbeeldbericht aangeeft dat het BRO-systeem vermoedt dat de oorzaak van de fout is gelegen bij de afnemer (d.w.z. de client van het uitgifteverzoek).

Regel 9 bevat de faultstring (fouttekst), waarvan de waarde de foutmelding van het BRO-systeem bevat.

Regel 10 bevat de closing tag  van de SOAP:Fault  (Systeemfout).

Regel 11 bevat de closing tag van de SOAP: Body.

Regel 12 bevat de closing tag van de SOAP: Envelope.

Nr

XML-code

1
2
3
4
5
6
7
8
9
10
11
12

<?xml version="1.0" encoding="UTF-8"?>
<soap:Envelope
xmlns:soap="http://schemas.xmlsoap.org/soap/envelope/"
xmlns:xsi="http://www.w3.org/2001/XMLSchema-instance"
xsi:schemaLocation="http://schemas.xmlsoap.org/soap/envelope/ http://schemas.xmlsoap.org/soap/envelope/">
<soap:Body>
<soap:Fault>
<faultcode>soap:Client</faultcode>
<faultstring>Unmarshalling Error: Unexpected character '/' (code 47) in end tag Expected '>'. at [row,col {unknown-source}]: [12,61]</faultstring>
</soap:Fault>
</soap:Body>
</soap:Envelope>


3.3. ParseFault

Het voorbeeldbericht  ParseFault.xml  bevat een  SOAP:Fault (Validatiefout) als reactie op een uitgifteverzoek waarvan de inhoud niet voldoet aan de XML-schemadefinities. Het voorbeeldbericht bevat 2 foutmeldingen naar aanleiding van de schemavalidatie.

De eerste regel van het voorbeeldbericht bevat de XML-proloog. Merk op dat de tekens volgens UTF-8 gecodeerd moeten worden. Dit is met name van belang voor speciale tekens, zoals à, á, ï.

Regel 2 t/m 6 bevatten de opening tag van de SOAP:Envelope als root XML-element en de namespaces van de gebruikte XML-schemadefinities (XSD's).

Regel 7 bevat het XML-attribuut schemaLocation, met het eerste paar van een namespace en de bijbehorende schemalocatie.

Regel 8 bevat een tweede paar van een namespace en de bijbehorende schemalocatie.

Het XML-attribuut schemaLocation bevat twee paren, omdat de XML-schemadefinitie (XSD) van de SOAP-envelop geen import bevat van het XSD-bestand van de GAR uitgiftewebservice dsgar-messages.xsd.

Regel 9 bevat de opening tag van de SOAP:Body.

Nr

XML-code

1
2
3
4
5
6
7
8
9

<?xml version="1.0" encoding="UTF-8"?>
<soap:Envelope
xmlns:soap="http://schemas.xmlsoap.org/soap/envelope/"
xmlns:brocom="http://www.broservices.nl/xsd/brocommon/3.0"
xmlns:gar="http://www.broservices.nl/xsd/dsgar/1.0"
xmlns:xsi="http://www.w3.org/2001/XMLSchema-instance"
xsi:schemaLocation="http://schemas.xmlsoap.org/soap/envelope/ http://schemas.xmlsoap.org/soap/envelope/
  http://www.broservices.nl/xsd/dsgar/1.0 ../../XSD/dsgar-messages.xsd">
<soap:Body>


Regel 10 bevat de opening tag van de SOAP:Fault als inhoud van de SOAP:Body.

Regel 11 bevat de faultcode (foutcode), waarvan de waarde in dit voorbeeldbericht aangeeft dat het BRO-systeem vermoedt dat de oorzaak van de fout is gelegen bij de afnemer (d.w.z. de client van het uitgifteverzoek).

Regel 12 bevat de faultstring (fouttekst). In het geval van een validatiefout heeft dit element de vaste waarde "Het verzoek voldoet niet aan het schema".

Regel 13 bevat de opening tag van het detail.

Regel 14 bevat de opening tag van de parseFault (validatefout), zoals gedefinieerd binnen de XSD van de GAR uitgiftewebservice, wat aangeeft hoe de erop volgende inhoud eruit ziet.

Nr

XML-code

10
11
12
13
14

<soap:Fault>
<faultcode>soap:Client</faultcode>
<faultstring>Het verzoek voldoet niet aan het schema.</faultstring>
<detail>
<gar:parseFault>


Regel 15 bevat de abortTime, het moment waarop de verwerking van het uitgifteverzoek werd afgebroken. De eerste 10 tekens zijn de datum, na de letter T volgt het tijdstip volgens de GMT-tijdmeting en na de + de tijdzone t.o.v. GMT; plus 1 uur tijdens wintertijd en plus 2 uur tijdens zomertijd.

Regel 16 t/m 23 bevat een lijst met abortReasons, de redenen waarom verwerking van uitgifteverzoek is afgebroken. Elke reden bestaat uit een abortReason opening tag, een sequenceNumer (volgnummer) om de redenen in de juiste volgorde te kunnen tonen, een specification (foutmelding) met een omschrijving van de validatie fout en een abortReason closing tag.

Nr

XML-code

15
16
17
18
19
20
21
22
23

<brocom:abortTime>2018-11-30T07:41:55+01:00</brocom:abortTime>
<brocom:abortReason>
<brocom:sequenceNumber>1</brocom:sequenceNumber>
<brocom:specification>regel: 12, kolom: 8, offset: -1, boodschap: 'cvc-complex-type.2.4.a: Invalid content was found starting with element 'brocom:deliveryAccountableParty'. One of '{"http://www.broservices.nl/xsd/brocommon/3.0":broId>}' is expected.'</brocom:specification>
</brocom:abortReason>
<brocom:abortReason>
<brocom:sequenceNumber>2</brocom:sequenceNumber>
<brocom:specification>regel: 12, kolom: 8, offset: -1, boodschap: 'unexpected element (uri:"http://www.broservices.nl/xsd/brocommon/3.0", local:"deliveryAccountableParty"). Expected elements are &lt;{http://www.broservices.nl/xsd/brocommon/3.0}broId>'</brocom:specification>
</brocom:abortReason>


Regel 24 bevat de closing tag van de parseFault (validatefout).

Regel 25 bevat de closing tag van het  detail.

Regel 26 bevat de closing tag  van de SOAP:Fault  (Systeemfout).

Regel 27 bevat de closing tag van de SOAP: Body.

Regel 28 bevat de closing tag van de SOAP: Envelope.

Nr

XML-code

24
25
26
27
28

</gar:parseFault>
</detail>
</soap:Fault>
</soap:Body>
</soap:Envelope>


3.4. dispatchDataResponse - Rejection

Het voorbeeldbericht DO_ Response_Rejection.xml  bevat een dispatchDataResponse (antwoord), met daarin een bericht van afwijzing.

De eerste regel van het voorbeeldbericht bevat de XML-proloog. Merk op dat de tekens volgens UTF-8 gecodeerd moeten worden. Dit is met name van belang voor speciale tekens, zoals à, á, ï.

Regel 2 t/m 6 bevatten de opening tag van de SOAP:Envelope als root XML-element en de namespaces van de gebruikte XML-schemadefinities (XSD's).

Regel 7 bevat het XML-attribuut schemaLocation, met het eerste paar van een namespace en de bijbehorende schemalocatie.

Regel 8 bevat een tweede paar van een namespace en de bijbehorende schemalocatie.

Het XML-attribuut schemaLocation bevat twee paren, omdat de XML-schemadefinitie (XSD) van de SOAP-envelop geen import bevat van het XSD-bestand van de GAR uitgiftewebservice dsgar-messages.xsd.

Regel 9 bevat de opening tag  van de SOAP:Body.

Nr

XML-code

1
2
3
4
5
6
7
8
9

<?xml version="1.0" encoding="UTF-8"?>
<soap:Envelope
xmlns:soap="http://schemas.xmlsoap.org/soap/envelope/"
xmlns:gar="http://www.broservices.nl/xsd/dsgar/1.0"
  xmlns:brocom=" http://www.broservices.nl/xsd/brocommon/3.0 "
xmlns:xsi="http://www.w3.org/2001/XMLSchema-instance"
xsi:schemaLocation="http://schemas.xmlsoap.org/soap/envelope/ http://schemas.xmlsoap.org/soap/envelope/
  http://www.broservices.nl/xsd/dsgar/1.0 ../../XSD/dsgar-messages.xsd">
<soap:Body>


Regel 10 bevat de opening tag  van de dispatchDataResponse  (antwoord), als inhoud van de SOAP:Body.

Regel 11 bevat de responseType (type antwoord), wat in het geval van een bericht van afwijzing de vaste waarde 'rejection' heeft.

Regel 12 bevat de requestReference (verzoekkenmerk). De waarde is overgenomen uit het uitgifteverzoek, zodat de afnemer (ontvangende partij van de dispatchDataResponse) weet voor welk BRO-verzoek dit een antwoord is.

Regel 13 bevat de rejectionTime (tijdstip van afwijzing). De eerste 10 tekens zijn de datum, na de letter T volgt het tijdstip volgens de GMT-tijdmeting. Optioneel volgt na een plusteken de tijdzone t.o.v. GMT; plus 1 uur tijdens wintertijd en plus 2 uur tijdens zomertijd voor Nederland.

Regel 14 bevat de rejectionReason (reden afwijzing).

Regel 15 bevat de closing tag  van de dispatchDataResponse  (antwoord).

Nr

XML-code

10
11
12
13
14
15

<gar:dispatchDataResponse>
<brocom:responseType>rejection</brocom:responseType>
<brocom:requestReference>do14</brocom:requestReference>
<brocom:rejectionTime>2018-11-30T08:41:55</brocom:rejectionTime>
<brocom:rejectionReason>Dit registratieobject bestaat niet.</brocom:rejectionReason>
</gar:dispatchDataResponse>


Regel 16 bevat de closing tag van de SOAP: Body.

Regel 17 bevat de closing tag van de SOAP: Envelope.

Nr

XML-code

16
17

</soap:Body>
</soap:Envelope>


3.5. dispatchDataResponse - BRO_DO

Het voorbeeldbericht DO_ Response_BRO_DO.xml  bevat een dispatchDataResponse (antwoord), met daarin een bericht van verzending van objectgegevens, terwijl de afnemer niet de bronhouder nog de dataleverancier is van het uitgegeven registratieobject en het registratieobject is uit registratie genomen.

De eerste regel van het voorbeeldbericht bevat de XML-proloog. Merk op dat de tekens volgens UTF-8 gecodeerd moeten worden. Dit is met name van belang voor speciale tekens, zoals à, á, ï.

Regel 2 t/m 7 bevatten de opening tag van de SOAP:Envelope als root XML-element en de namespaces van de gebruikte XML-schemadefinities (XSD's).

Regel 8 bevat het XML-attribuut schemaLocation, met het eerste paar van een namespace en de bijbehorende schemalocatie.

Regel 9 bevat een tweede paar van een namespace en de bijbehorende schemalocatie.

Het XML-attribuut schemaLocation bevat twee paren, omdat de XML-schemadefinitie (XSD) van de SOAP-envelop geen import bevat van het XSD-bestand van de GAR uitgiftewebservice dsgar-messages.xsd.

Regel 10 bevat de opening tag  van de SOAP:Body.

Nr

XML-code

1
2
3
4
5
6
7
8
9
10

<?xml version="1.0" encoding="UTF-8"?>
<soap:Envelope
xmlns:soap="http://schemas.xmlsoap.org/soap/envelope/"
xmlns:gar="http://www.broservices.nl/xsd/dsgar/1.0"
xmlns:brocom="http://www.broservices.nl/xsd/brocommon/3.0"
xmlns:gml="http://www.opengis.net/gml/3.2"
xmlns:xsi="http://www.w3.org/2001/XMLSchema-instance"
xsi:schemaLocation="http://schemas.xmlsoap.org/soap/envelope/ http://schemas.xmlsoap.org/soap/envelope/
    http://www.broservices.nl/xsd/dsgar/1.0 ../../XSD/dsgar-messages.xsd">
<soap:Body>


Regel 11 bevat de opening tag  van de dispatchDataResponse  (antwoord), als inhoud van de SOAP:Body.

Regel 12 bevat de responseType (type antwoord), wat in het geval van een bericht van verzending van objectgegevens de vaste waarde 'dispatch' heeft.

Regel 13 bevat de requestReference (verzoekkenmerk). De waarde is overgenomen uit het uitgifteverzoek, zodat de afnemer (ontvangende partij van de dispatchDataResponse) weet voor welk BRO-verzoek dit een antwoord is.

Regel 14 bevat de dispatchTime (tijdstip van uitgifte). De eerste 10 tekens zijn de datum, na de letter T volgt het tijdstip volgens de GMT tijdmeting. Optioneel volgt na een plusteken de tijdzone t.o.v. GMT; plus 1 uur tijdens wintertijd en plus 2 uur tijdens zomertijd voor Nederland.

Regel 15 bevat de opening tag van het dispatchDocument  (uitgiftedocument).

Regel 16 geeft aan dat BRO_DO het type is van het uitgiftedocument. Het attribuut  gml:id  bevat een waarde die uniek is binnen dit bericht.

Regel 17 bevat de  broId , de registratieobjectcode die het uitgegeven registratieobject uniek identificeert.

Regel 18 bevat een enumeratiewaarde voor het element deregistered  (uit registratie genomen), wat aangeeft of het registratieobject uit registratie is genomen (ja) of niet (nee). Bij een BRO_DO uitgiftedocument heeft dit gegeven altijd de waarde ja.

Regel 19 bevat de deregistrationTime (tijdstip uit registratie genomen), de datum en het tijdstip waarop het registratieobject uit registratie is genomen. De eerste 10 tekens zijn de datum, na de letter T volgt het tijdstip volgens de GMT tijdmeting. Optioneel volgt na een plusteken de tijdzone t.o.v. GMT; plus 1 uur tijdens wintertijd en plus 2 uur tijdens zomertijd voor Nederland.

Regel 20 bevat de closing tag  van BRO_DO  (antwoord) als type van het dispatchDocument (uitgiftedocument)

Regel 21 bevat de closing tag  van het dispatchDocument  (uitgiftedocument).

Regel 22 bevat de closing tag  van de dispatchDataResponse  (antwoord).

Nr

XML-code

11
12
13
14
15
16
17
18
19
20
21
22

<gar:dispatchDataResponse>
<brocom:responseType>dispatch</brocom:responseType>
<brocom:requestReference>do14</brocom:requestReference>
<brocom:dispatchTime>2018-11-30T08:41:55</brocom:dispatchTime>
<gar:dispatchDocument>
<brocom:BRO_DO gml:id="id_0001">
<brocom:broId>GAR123456789012</brocom:broId>
<brocom:deregistered>ja</brocom:deregistered>
<brocom:deregistrationTime>2018-11-05T09:03:39</brocom:deregistrationTime>
</brocom:BRO_DO>
</gar:dispatchDocument>
</gar:dispatchDataResponse>


Regel 23 bevat de closing tag van de SOAP: Body.

Regel 24 bevat de closing tag van de SOAP: Envelope.

Nr

XML-code

23
24

</soap:Body>
</soap:Envelope>


3.6. dispatchDataResponse - GAR_O_DP

Het voorbeeldbericht DO_ Response_GAR_O_DP.xml  bevat een dispatchDataResponse (antwoord), met daarin een bericht van verzending van objectgegevens terwijl de afnemer tevens de bronhouder en/of dataleverancier is van het opgevraagde registratieobject.

De eerste regel van het voorbeeldbericht bevat de XML-proloog. Merk op dat de tekens volgens UTF-8 gecodeerd moeten worden. Dit is met name van belang voor speciale tekens, zoals à, á, ï.

Regel 2 t/m 8 bevatten de opening tag van de SOAP:Envelope als root XML-element en de namespaces van de gebruikte XML-schemadefinities (XSD's).

Regel 9 bevat het XML-attribuut schemaLocation, met het eerste paar van een namespace en de bijbehorende schemalocatie.

Regel 10 bevat een tweede paar van een namespace en de bijbehorende schemalocatie.

Het XML-attribuut schemaLocation bevat twee paren, omdat de XML-schemadefinitie (XSD) van de SOAP-envelop geen import bevat van het XSD-bestand van de GAR uitgiftewebservice dsgar-messages.xsd.

Regel 11 bevat de opening tag  van de SOAP:Body.

Nr

XML-code

1
2
3
4
5
6
7
8
9
10
11

<?xml version="1.0" encoding="UTF-8"?>
<soap:Envelope
xmlns:soap="http://schemas.xmlsoap.org/soap/envelope/"
xmlns:gar="http://www.broservices.nl/xsd/dsgar/1.0"
xmlns:garcom="http://www.broservices.nl/xsd/garcommon/1.0"
xmlns:brocom="http://www.broservices.nl/xsd/brocommon/3.0"
xmlns:gml="http://www.opengis.net/gml/3.2"
xmlns:xsi="http://www.w3.org/2001/XMLSchema-instance"
xsi:schemaLocation="http://schemas.xmlsoap.org/soap/envelope/ http://schemas.xmlsoap.org/soap/envelope/
  http://www.broservices.nl/xsd/dsgar/1.0 ../../XSD/dsgar-messages.xsd">
<soap:Body>


Regel 12 bevat de opening tag  van de dispatchDataResponse  (antwoord), als inhoud van de SOAP:Body.

Regel 13 bevat de responseType (type antwoord), wat in het geval van een bericht van verzending van objectgegevens de vaste waarde 'dispatch' heeft.

Regel 14 bevat de requestReference (verzoekkenmerk). De waarde is overgenomen uit het uitgifteverzoek, zodat de afnemer (ontvangende partij van de dispatchDataResponse) weet voor welk BRO-verzoek dit een antwoord is.

Regel 15 bevat de dispatchTime (tijdstip van uitgifte). De eerste 10 tekens zijn de datum, na de letter T volgt het tijdstip volgens de GMT-tijdmeting. Optioneel volgt na een plusteken de tijdzone t.o.v. GMT; plus 1 uur tijdens wintertijd en plus 2 uur tijdens zomertijd voor Nederland.

Regel 16 bevat de opening tag van het dispatchDocument  (uitgiftedocument).

Regel 17 geeft aan dat GAR_O_DP het type is van het uitgiftedocument. Het attribuut  gml:id  bevat een waarde die uniek is binnen dit bericht.

Regel 18 bevat de  broId , de registratieobjectcode die het uitgegeven registratieobject uniek identificeert.

Regel 19 bevat de  deliveryAccountableParty  (bronhouder), met als waarde het KvK-nummer van de bronhouder.

Regel 21 bevat de  objectIdAccountableParty  (object-ID bronhouder), de identificatie die door of voor de bronhouder is gebruikt om het object in de eigen administratie te kunnen vinden. Dit gegeven is optioneel omdat het altijd wordt uitgegeven binnen een GAR_O_DP uitgiftedocument maar nooit binnen een GAR_O uitgiftedocument.

Regel 23 bevat de  deliveryResponsibleParty (dataleverancier), met als waarde het KvK-nummer van de dataleverancier. Dit gegeven is optioneel omdat het altijd wordt uitgegeven binnen een GAR_O_DP uitgiftedocument maar nooit binnen een GAR_O uitgiftedocument.

Regel 24 bevat het qualityRegime (kwaliteitsregime) als aanduiding van de kwaliteitseis waaraan de gegevens in het uitgiftedocument voldoen.

Nr

XML-code

12
13
14
15
16
17
18
19
20
21
22
23
24

<gar:dispatchDataResponse>
<brocom:responseType>dispatch</brocom:responseType>
<brocom:requestReference>do15</brocom:requestReference>
<brocom:dispatchTime>2018-11-30T08:41:55</brocom:dispatchTime>
<gar:dispatchDocument>
<gar:GAR_O_DP gml:id="id_0001">
<brocom:broId>GAR123456789012</brocom:broId>
<brocom:deliveryAccountableParty>52754834</brocom:deliveryAccountableParty>
<!-- Optional: -->
<brocom:objectIdAccountableParty>Pietje_20181023_QR2</brocom:objectIdAccountableParty>
<!-- Optional: -->
<brocom:deliveryResponsibleParty>43845725</brocom:deliveryResponsibleParty>
<brocom:qualityRegime>IMBRO/A</brocom:qualityRegime>


Regel 25 bevat de opening tag van de registrationHistory  (registratiegeschiedenis).

Regel 26 t/m 47 bevatten de elementen van de registratiegeschiedenis. Sommige elementen komen altijd voor. Andere zijn optioneel en hun aanwezigheid is afhankelijk van de registratiegeschiedenis van het registratieobject. Zie de catalogus voor nadere informatie.

Regel 48 bevat de closing tag van de registrationHistory  (registratiegeschiedenis).

Regel 49 bevat de  qualityControlMethod  ( beoordelingsprocedure). Het XML-attribuut  codeSpace  bevat  de unieke aanduiding van de gebruikte codelijst (urn:bro:gar:QualityControlMethod) . De waarde van het XML-element is één van de toegestane waarden uit die codelijst (zie de catalogus).

Nr

XML-code

25
26
27
28
29
30
31
32
33
34
35
36
37
38
39
40
41
42
43
44
45
46
47
48
49

<gar:registrationHistory>
<brocom:objectRegistrationTime>2018-10-29T15:41:55</brocom:objectRegistrationTime>
<brocom:registrationStatus codeSpace="urn:bro:RegistrationStatus">voltooid</brocom:registrationStatus>
<!-- Optional:
<brocom:latestAdditionTime>?</brocom:latestAdditionTime>
-->
<!-- Optional:
<brocom:registrationCompletionTime>?</brocom:registrationCompletionTime>
-->
<brocom:corrected>ja</brocom:corrected>
<brocom:latestCorrectionTime>2018-11-02T11:12:19</brocom:latestCorrectionTime>
<brocom:underReview>nee</brocom:underReview>
<!-- Optional:
<brocom:underReviewTime>?</brocom:underReviewTime>
-->
<brocom:deregistered>nee</brocom:deregistered>
<!-- Optional:
<brocom:deregistrationTime>?</brocom:deregistrationTime>
-->
<brocom:reregistered>nee</brocom:reregistered>
<!-- Optional:
<brocom:reregistrationTime>?</brocom:reregistrationTime>
-->
</gar:registrationHistory>
<gar:qualityControlMethod codeSpace="urn:bro:gar:QualityControlMethod">handboekProvinciesRIVMv2017</gar:qualityControlMethod>


Vanaf regel 50 volgt optioneel een lijst met voorkomens van een groundwaterMonitoringNet  (grondwatermonitoringnet) ten behoeve waarvan het grondwatersamenstellingsonderzoek is gedaan. Dit voorbeeldbericht bevat één grondwatermonitoringnet, maar dat hadden er ook meer of minder kunnen zijn. Ieder grondwatermonitoringnet wordt geïdentificeerd door zijn  broID (zie regel 53). Voor het gemak heeft het attribuut  gml:id  (zie regel 52) dezelfde waarde als de broId van het grondwatermonitoringnet, maar dat hoeft niet (mag ook een andere unieke waarde binnen dit document zijn).

De regels 56 t/m 61 bevatten het  monitoringPoint  (de verwijzing naar een buis in een grondwatermonitoringput) waarin het grondwatersamenstellingsonderzoek is uitgevoerd. De buis wordt geïdentificeerd door de combinatie van de  broId  (zie regel 58) van de grondwatermonitoringput en het  tubeNumber  (buisnummer; zie regel 59) van de buis. Voor het gemak heeft in dit voorbeeld het attribuut  gml:id (zie regel 57) een waarde die is samengesteld uit deze twee gegevens, maar dat hoeft niet (mag ook een andere unieke waarde binnen dit document zijn).

Nr

XML-code

50
51
52
53
54
55
56
57
58
59
60
61

<!-- 0 or more repetitions: -->
<gar:groundwaterMonitoringNet>
<garcom:GroundwaterMonitoringNet gml:id="GMN123456789012">
<garcom:broId>GMN123456789012</garcom:broId>
</garcom:GroundwaterMonitoringNet>
</gar:groundwaterMonitoringNet>
<gar:monitoringPoint>
<garcom:GroundwaterMonitoringTube gml:id="GMW210987654321_0001">
<garcom:broId>GMW210987654321</garcom:broId>
<garcom:tubeNumber>1</garcom:tubeNumber>
</garcom:GroundwaterMonitoringTube>
</gar:monitoringPoint>


Vanaf regel 62 volgen de gegevens van een fieldResearch (veldonderzoek).

Regel 63 bevat de  samplingDate  (tijdstip veldonderzoek) met als waarde 1 minuut voor 5 in de middag op 23 oktober 2018. 

Regel 65 t/m 71 bevat de  samplingOperator (uitvoerder veldonderzoek). In dit voorbeeld is dat een Nederlandse organisatie, die geïdentificeerd wordt door een KvK-nummer. Als de samplingOperator een buitenlandse organisatie is, dan wordt die geïdentificeerd door een Europees handelsnummer.  Dit gegeven is optioneel omdat het altijd wordt uitgegeven binnen een GAR_O_DP uitgiftedocument maar nooit binnen een GAR_O uitgiftedocument.

Regel 72 bevat de samplingStandard  (bemonsteringsprocedure). Het XML-attribuut codeSpace  bevat  de unieke aanduiding van de gebruikte codelijst (urn:bro:gar:SamplingStandard).  De waarde van het XML-element is één van de toegestane waarden uit die codelijst (zie de catalogus).

Regel 73 t/m 75 bevatten de gegevens over het  samplingDevice  (bemonsteringsapparaat), wat alleen bestaat uit het element pumpType  (pompType). Dit element is ook een codelijst met  urn:bro:gar:PumpType als unieke aanduiding van de gebruikte codelijst.

Vanaf regel 76 volgt de  fieldObservation (veldwaardneming). Eerst 3 optionele elementen over de hoofdkleur, bijkleur en kleursterkte, met als waarde een waarde uit een codelijst. Daarna 9 elementen met als mogelijke waarden ja, nee of onbekend, waarvan de laatste alleen is toegestaan als het transactiegegeven  qualityRegime  de waarde  IMBRO/A  heeft.

Regel 92 bevat de closing tag van de fieldObservation (veldwaardneming).

Nr

XML-code

62
63
64
65
66
67
68
69
70
71
72
73
74
75
76
77
78
79
80
81
82
83
84
85
86
87
88
89
90
91
92

<gar:fieldResearch>
<garcom:samplingDateTime>2018-10-23T16:59:32</garcom:samplingDateTime>
<!-- Optional: -->
<garcom:samplingOperator>
<!-- You have a CHOICE of the next 2 items at this level
<brocom:chamberOfCommerceNumber>?</brocom:chamberOfCommerceNumber>
<brocom:europeanCompanyRegistrationNumber>?</brocom:europeanCompanyRegistrationNumber>
-->
<brocom:chamberOfCommerceNumber>52754834</brocom:chamberOfCommerceNumber>
</garcom:samplingOperator>
<garcom:samplingStandard codeSpace="urn:bro:gar:SamplingStandard">nen5744/A1</garcom:samplingStandard>
<garcom:samplingDevice>
<garcom:pumpType codeSpace="urn:bro:gar:PumpType">slangenpomp</garcom:pumpType>
</garcom:samplingDevice>
<garcom:fieldObservation>
<!-- Optional -->
<garcom:primaryColour codeSpace="urn:bro:gar:Colour">wit</garcom:primaryColour>
<!-- Optional -->
<garcom:secondaryColour codeSpace="urn:bro:gar:Colour">grijs</garcom:secondaryColour>
<!-- Optional -->
<garcom:colourStrength codeSpace="urn:bro:gar:ColourStrength">licht</garcom:colourStrength>
<garcom:abnormalityInCooling>ja</garcom:abnormalityInCooling>
<garcom:abnormalityInDevice>nee</garcom:abnormalityInDevice>
<garcom:pollutedByEngine>onbekend</garcom:pollutedByEngine>
<garcom:filterAerated>ja</garcom:filterAerated>
<garcom:groundWaterLevelDroppedTooMuch>nee</garcom:groundWaterLevelDroppedTooMuch>
<garcom:abnormalFilter>onbekend</garcom:abnormalFilter>
<garcom:sampleAerated>ja</garcom:sampleAerated>
<garcom:hoseReused>nee</garcom:hoseReused>
<garcom:temperatureDifficultToMeasure>onbekend</garcom:temperatureDifficultToMeasure>
</garcom:fieldObservation>


Vanaf regel 93  volgt een optioneel aantal  fieldMeasurements  (veldmetingen). In dit voorbeeldbericht zijn 3 veldmetingen opgenomen. Per veldmeting worden drie gegevens vastgelegd:

  • parameter (parameter). De waarde is één van de toegestane waarden in de kolom ID van de uitbreidbare waardenlijst Parameterlijst in de catalogus.

  • fieldMeasurementValue (veldmeetwaarde). Dit is een meetwaarde. Het XML-attribuut uom bevat de eenheid (zie kolom eenheid van de uitbreidbare waardenlijst Parameterlijst in de catalogus). De waarde van het element is de gemeten waarde voor de parameter, met indien van toepassing een punt als decimaalscheidingsteken.

  • qualityControlStatus (status kwaliteitscontrole). Het XML-attribuut  codeSpace  bevat de unieke aanduiding van de gebruikte codelijst (urn:bro:gar:QualityControlStatus).  De waarde van het XML-element is één van de toegestane waarden uit die codelijst (zie de catalogus).

Regel 109 bevat de closing tag van het fieldResearch  (veldonderzoek).

Nr

XML-code

93
94
95
96
97
98
99
100
101
102
103
104
105
106
107
108
109

<!-- 0 or more repetitions: -->
<garcom:fieldMeasurement>
<garcom:parameter>1496</garcom:parameter>
<garcom:fieldMeasurementValue uom="mg/l">5.123</garcom:fieldMeasurementValue>
<garcom:qualityControlStatus codeSpace="urn:bro:gar:QualityControlStatus">goedgekeurd</garcom:qualityControlStatus>
</garcom:fieldMeasurement>
<garcom:fieldMeasurement>
<garcom:parameter>6024</garcom:parameter>
<garcom:fieldMeasurementValue uom="10^-3">3</garcom:fieldMeasurementValue>
<garcom:qualityControlStatus codeSpace="urn:bro:gar:QualityControlStatus">afgekeurd</garcom:qualityControlStatus>
</garcom:fieldMeasurement>
<garcom:fieldMeasurement>
<garcom:parameter>3548</garcom:parameter>
<garcom:fieldMeasurementValue uom="uS/cm">15.123</garcom:fieldMeasurementValue>
<garcom:qualityControlStatus codeSpace="urn:bro:gar:QualityControlStatus">onbekend</garcom:qualityControlStatus>
</garcom:fieldMeasurement>
</gar:fieldResearch>


Vanaf regel 110 volgt een optioneel aantal  laboratoryAnalysis  ( laboratoriumonderzoeken ).  In het voorbeeldbericht zijn er analyses uitgevoerd door 2 laboratoria: regel 111 t/m 169 voor het ene laboratorium en regel 170 t/m 187 voor het andere laboratorium.

Regel 111 bevat de opening tag van het eerste laboratoryAnalysis (laboratoriumonderzoek).

Regel 113 t/m 119 bevatten de gegevens van het responsibleLaboratory  (de uitvoerder laboratoriumonderzoek). In dit voorbeeld is dit een buitenlandse organisatie, die geïdentificeerd wordt door een Europees handelsnummer. Als de uitvoerder van het laboratoriumonderzoek een Nederlandse organisatie is, dan wordt die geïdentificeerd door een KvK-nummer. Dit gegeven is optioneel binnen een GAR_O_DP uitgiftedocument; als een waarde voor het gegeven is aangeleverd, dan wordt het ook uitgegeven. Dit gegeven wordt nooit uitgegeven binnen een GAR_O uitgiftedocument.

Nr

XML-code

110
111
112
113
114
115
116
117
118
119

<!-- 0 or more repetitions: -->
<gar:laboratoryAnalysis>
<!-- Optional: -->
<garcom:responsibleLaboratory>
<!-- You have a CHOICE of the next 2 items at this level
<brocom:chamberOfCommerceNumber>?</brocom:chamberOfCommerceNumber>
<brocom:europeanCompanyRegistrationNumber>?</brocom:europeanCompanyRegistrationNumber>
-->
<brocom:europeanCompanyRegistrationNumber>DER2507_R2</brocom:europeanCompanyRegistrationNumber>
</garcom:responsibleLaboratory>


Vanaf regel 120 volgen er één of meer analysisProcesses (analyseprocessen), conform welke het laboratorium de analyses heeft uitgevoerd.

Regel 122 bevat de opening tag van het eerste analysisProcess (analyseproces).

Regel 123 t/m 131 bevat de  analysisDate  (analysedatum)  waarop het analyseproces is uitgevoerd. In het voorbeeldbericht heeft dit de waarde  2018-10-25  (25 oktober 2018). Volgens de catalogus kan er naast een volledige datum (jaar, maand, dag) ook sprake zijn van 3 minder nauwkeurige varianten.  Uit gecommentarieerd staan alle 4 varianten voor 25 oktober 2018 met een afnemende nauwkeurigheid. Daarnaast mag volgens de catalogus onder het IMBRO/A-kwaliteitsregime een waarde voor het gegeven ontbreken.  In dat geval worden de regels 123 t/m 131 vervangen door één regel:


123
132

...
<garcom :analysisDate xsi :nil= "true" />
...


Regel 132 bevat de analyticalTechnique  (bepalingstechniek).  Het XML-attribuut  codeSpace  bevat de unieke aanduiding van de gebruikte codelijst (urn:bro:gar:AnalyticalTechnique) . De waarde van het XML-element is één van de toegestane waarden uit die codelijst (zie de catalogus).

Regel 133 bevat de valuationMethod   (bepalingsprocedure ).  Het XML-attribuut  codeSpace  bevat de unieke aanduiding van de gebruikte codelijst (urn:bro:gar:ValuationMethod) . De waarde van het XML-element is één van de toegestane waarden uit die codelijst (zie de catalogus).

Nr

XML-code

120
121
122
123
124
125
126
127
128
129
130
131
132
133

<!-- 1 or more repetitions: -->
<!-- bepalingstechniek AAS; parameters 1270 (nitraat) en 441 (cadmium) -->
<garcom:analysisProcess>
<garcom:analysisDate>
<!-- You have a CHOICE of the next 4 items at this level
<brocom:date>2018-10-25</brocom:date>
<brocom:yearMonth>2018-10</brocom:yearMonth>
<brocom:year>2018</brocom:year>
<brocom:voidReason>onbekend</brocom:voidReason>
-->
<brocom:date>2018-10-25</brocom:date>
</garcom:analysisDate>
<garcom:analyticalTechnique codeSpace="urn:bro:gar:AnalyticalTechnique">AAS</garcom:analyticalTechnique>
<garcom:valuationMethod codeSpace="urn:bro:gar:ValuationMethod">CIW</garcom:valuationMethod>


Vanaf regel 134 volgen er één of meer analysis (analyses) met gegevens over de bepaalde waarde van een eigenschap. Deze reeks van analyses zijn allen uitgevoerd door het vigerende laboratorium conform het vigerende analyseproces.

Regel 135 bevat de opening tag van de eerste analysis (analyse). Per analyse worden drie tot 5 gegevens vastgelegd:

  • parameter (parameter). Dit is een verplicht element. De waarde is één van de toegestane waarden in de kolom ID van de uitbreidbare waardenlijst Parameterlijst in de catalogus.

  • analysisMeasurementValue (analysemeetwaarde). Dit is een verplicht element. Dit is een meetwaarde. De waarde van het element is de gemeten waarde voor de parameter, met indien van toepassing een punt als decimaalscheidingsteken. Als het element een waarde heeft, dan moet het XML-attribuut uom aanwezig zijn. Dit XML-attribuut bevat de eenheid (zie kolom eenheid van de uitbreidbare waardenlijst Parameterlijst in de catalogus). Als het element geen waarde heeft, dan moet het XML-attribuut uom ook niet aanwezig zijn; in plaats daarvan komt er een XML-attribuut nil="true".

  • limitSymbol (limietsymbool). Dit is een optioneel element. Het XML-attribuut  codeSpace  bevat de  URN  van de codelijst (zie de tabel in hoofdstuk 5). De waarde van het XML-element is één van de toegestane waarden uit de codelijst (zie de catalogus).

  • reportingLimit (rapportagegrens), uitgedrukt als een meetwaarde. Dit is een optioneel element. Het XML-attribuut uom bevat de eenheid (zie kolom eenheid van de uitbreidbare waardenlijst Parameterlijst in de catalogus). De waarde van het element is de afgesproken (maximale of minimale) rapportagegrens, met indien van toepassing een punt als decimaalscheidingsteken.

  • qualityControlStatus (status kwaliteitscontrole). Dit is een verplicht element. Het XML-attribuut  codeSpace  bevat de  URN  van de codelijst (zie de tabel in hoofdstuk 5). De waarde van het XML-element is één van de toegestane waarden uit de codelijst (zie de catalogus).

Regel 144 bevat de closing tag van  de eerste analysis (analyse) .

Regel 145 t/m 153 bevatten een tweede analyse uitgevoerd conform  het eerste analyseproces.

Regel 154 bevat de closing tag van het eerste analyseproces.

Nr

XML-code

134
135
136
137
138
139
140
141
142
143
144
145
146
147
148
149
150
151
152
153
154

<!-- 1 or more repetitions: -->
<garcom:analysis>
<garcom:parameter>1270</garcom:parameter>
<garcom:analysisMeasurementValue uom="mg/l">5</garcom:analysisMeasurementValue>
<!-- Optional:
<garcom:limitSymbol codeSpace="urn:bro:gar:LimitSymbol">?</garcom:limitSymbol>
-->
<!-- Optional: -->
<garcom:reportingLimit uom="mg/l">2</garcom:reportingLimit>
<garcom:qualityControlStatus codeSpace="urn:bro:gar:QualityControlStatus">goedgekeurd</garcom:qualityControlStatus>
</garcom:analysis>
<garcom:analysis>
<garcom:parameter>441</garcom:parameter>
<garcom:analysisMeasurementValue uom="ug/l">0.1</garcom:analysisMeasurementValue>
<!-- Optional: -->
<garcom:limitSymbol codeSpace="urn:bro:gar:LimitSymbol">LT</garcom:limitSymbol>
<!-- Optional: -->
<garcom:reportingLimit uom="ug/l">0.1</garcom:reportingLimit>
<garcom:qualityControlStatus codeSpace="urn:bro:gar:QualityControlStatus">afgekeurd</garcom:qualityControlStatus>
</garcom:analysis>
</garcom:analysisProcess>


Regel 156 t/m 168 bevatten een tweede analysisProcess  (analyseproces), met één analyse, uitgevoerd door het vigerende laboratorium.

Regel 169 bevat de closing tag van het eerste laboratoryAnalysis (laboratoriumonderzoek).

Nr

XML-code

155
156
157
158
159
160
161
162
163
164
165
166
167
168
169

<!-- bepalingstechniek IR; parameter 1522 (temperatuur) -->
<garcom:analysisProcess>
<garcom:analysisDate>
<brocom:date>2018-10-25</brocom:date>
</garcom:analysisDate>
<garcom:analyticalTechnique codeSpace="urn:bro:gar:AnalyticalTechnique">IR</garcom:analyticalTechnique>
<garcom:valuationMethod codeSpace="urn:bro:gar:ValuationMethod">AQUOKIT</garcom:valuationMethod>
<!-- 1 or more repetitions: -->
<garcom:analysis>
<garcom:parameter>1522</garcom:parameter>
<garcom:analysisMeasurementValue uom="cel">12.2</garcom:analysisMeasurementValue>
<garcom:qualityControlStatus codeSpace="urn:bro:gar:QualityControlStatus">onbeslist</garcom:qualityControlStatus>
</garcom:analysis>
</garcom:analysisProcess>
</gar:laboratoryAnalysis>


Regel 170 t/m 187 bevatten de gegevens van een tweede laboratoryAnalysis (laboratoriumonderzoeken), met daarin één analysisProcess (analyseproces; regel 174 t/m 186), conform welk één analysis (analyse; regel 180 t/m 185) is uitgevoerd.

Regel 171 t/m 173 bevatten de gegevens van het responsibleLaboratory  (de uitvoerder laboratoriumonderzoek).  Dit gegeven is optioneel binnen een GAR_O_DP uitgiftedocument; als een waarde voor het gegeven is aangeleverd, dan wordt het ook uitgegeven. Dit gegeven wordt nooit uitgegeven binnen een GAR_O uitgiftedocument.

Regel 180 t/m 185 bevatten de gegevens over de uitgevoerde analysis (analyse). Met dit voorbeeldbericht worden 4 van 5 gegevens vastgelegd.

Nr

XML-code

170
171
172
173
174
175
176
177
178
179
180
181
182
183
184
185
186
187

<gar:laboratoryAnalysis>
<garcom:responsibleLaboratory>
<brocom:chamberOfCommerceNumber>43845725</brocom:chamberOfCommerceNumber>
</garcom:responsibleLaboratory>
<garcom:analysisProcess>
<garcom:analysisDate>
<brocom:yearMonth>2018-10</brocom:yearMonth>
</garcom:analysisDate>
<garcom:analyticalTechnique codeSpace="urn:bro:gar:AnalyticalTechnique">I25101.09</garcom:analyticalTechnique>
<garcom:valuationMethod codeSpace="urn:bro:gar:ValuationMethod">DESK</garcom:valuationMethod>
<garcom:analysis>
<garcom:parameter>4445</garcom:parameter>
<garcom:analysisMeasurementValue uom="ug/kg">0.7</garcom:analysisMeasurementValue>
<garcom:reportingLimit uom="ug/kg">0.1</garcom:reportingLimit>
<garcom:qualityControlStatus codeSpace="urn:bro:gar:QualityControlStatus">goedgekeurd</garcom:qualityControlStatus>
</garcom:analysis>
</garcom:analysisProcess>
</gar:laboratoryAnalysis>


Regel 188 bevat de closing tag van GAR_O_DP  als type van het dispatchDocument (uitgiftedocument).

Regel 189 bevat de closing tag van het dispatchDocument (uitgiftedocument).

Regel 190 bevat de closing tag van de dispatchDataResponse (antwoord).

Regel 191 bevat de closing tag van de SOAP:Body.

Regel 192 bevat de closing tag van de SOAP:Envelope.

Nr

XML-code

188
189
190
191
192

</gar:GAR_O_DP>
</gar:dispatchDocument>
</gar:dispatchDataResponse>
</soap:Body>
</soap:Envelope>


4. Enumeraties

Dit hoofdstuk bevat de toegestane waarden van de enumeraties (niet-beheerde waardenlijsten).

In de BRO wordt een onderscheid gemaakt tussen beheerde waardenlijsten en niet-beheerde waardenlijsten. In de catalogus en de XSD-bestanden noemen we een niet-beheerde waardenlijst een enumeratie. Bij een enumeratie staat de lijst met toegestane waarden vast en kan de lijst met toegestane waarden niet veranderd worden zonder aanpassingen in de catalogus, de berichtdefinities (XSD-bestanden) en de software (voor het maken of verwerken van een bericht).

De onderstaande tabel geeft een overzicht van de enumeraties die van belang zijn bij het maken van een BRO-verzoek over een grondwatersamenstellingsonderzoek. De eerste kolom bevat de Engelstalige naam van de enumeratie, zoals deze voorkomt in de XSD-bestanden. De tweede kolom bevat de Nederlandstalige naam, zoals die voorkomt in de catalogus. De derde kolom bevat de toegestane waarden, die gebruikt mogen worden in een BRO-verzoek.


Type

Naam

Waarde

DispatchResponseType

Type antwoord

dispatch



rejection

IndicationYesNo

IndicatieJaNee

ja



nee

IndicationYesNoUnknown

IndicatieJaNeeOnbekend

ja



nee



onbekend

QualityRegime

Kwaliteitsregime

IMBRO



IMBRO/A


5. Codelijsten

Dit hoofdstuk bevat verwijzingen (URN's en URL's) naar de codelijsten (beheerde waardenlijsten). Zie  Codelist (Codelijst)  voor een algemene beschrijving van het gebruik van codelijsten in de BRO.

De onderstaande tabel geeft een overzicht van de codelijsten die van belang zijn bij het maken van een BRO-verzoek over een grondwatersamenstellingsonderzoek. De eerste kolom bevat de Engelstalige naam van de codelijst, zoals deze voorkomt in de XSD-bestanden. De tweede kolom bevat de Nederlandstalige naam, zoals die voorkomt in de catalogus. De derde kolom bevat de URN, die gebruikt moet worden in een BRO-verzoek. De vierde kolom bevat een link naar de website waar de actuele lijst met toegestane waarden is te raadplegen.


Type

Naam

URN

Link

AnalyticalTechnique

Waardebepalingstechniek

urn:bro:gar:AnalyticalTechnique

https://publiek.broservices.nl/bro/refcodes/v1/codes?domain=urn:bro:gar:AnalyticalTechnique

Colour

Kleur

urn:bro:gar:Colour

https://publiek.broservices.nl/bro/refcodes/v1/codes?domain=urn:bro:gar:Colour

ColourStrength

Kleursterkte

urn:bro:gar:ColourStrength

https://publiek.broservices.nl/bro/refcodes/v1/codes?domain=urn:bro:gar:ColourStrength

LimitSymbol

LimietSymbool

urn:bro:gar:LimitSymbol

https://publiek.broservices.nl/bro/refcodes/v1/codes?domain=urn:bro:gar:LimitSymbol

ParameterList

Parameterlijst

urn:bro:gar:ParameterList

https://publiek.broservices.nl/bro/refcodes/v1/codes?domain=urn:bro:gar:ParameterList

PumpType

Pomptype

urn:bro:gar:PumpType

https://publiek.broservices.nl/bro/refcodes/v1/codes?domain=urn:bro:gar:PumpType

QualityControlMethod

Beoordelingsprocedure

urn:bro:gar:QualityControlMethod

https://publiek.broservices.nl/bro/refcodes/v1/codes?domain=urn:bro:gar:QualityControlMethod

QualityControlStatus

StatusKwaliteitscontrole

urn:bro:gar:QualityControlStatus

https://publiek.broservices.nl/bro/refcodes/v1/codes?domain=urn:bro:gar:QualityControlStatus

SamplingStandard

Bemonsteringsprocedure

urn:bro:gar:SamplingStandard

https://publiek.broservices.nl/bro/refcodes/v1/codes?domain=urn:bro:gar:SamplingStandard

ValuationMethod

Waardebepalingsprocedure

urn:bro:gar:ValuationMethod

https://publiek.broservices.nl/bro/refcodes/v1/codes?domain=urn:bro:gar:ValuationMethod


6. Vertaaltabel

Dit hoofdstuk bevat een vertaaltabel, aan de hand waarvan, gegeven de Engelstalige naam van een entiteit of een attribuut, de Nederlandse naam  in de catalogus  kan worden opgezocht.

De onderstaande tabel is gesorteerd op alfabetische volgorde van de Engelstalige naam van de entiteit. Tussen haakjes staat het type modelelement van de entiteit. Binnen een entiteit zijn de attributen gesorteerd op Engelstalige naam.

Entiteit (type)
attribuut

Naam
naam

AbstractRegistrationObject (FeatureType)

Abstract Registratieobject

broId

BRO-ID

Analysis (AttributeGroupType)

Analyse

analysisMeasurementValue

analysemeetwaarde

limitSymbol

limietsymbool

parameter

parameter

qualityControlStatus

status kwaliteitscontrole

reportingLimit

rapportagegrens

AnalysisProcess (AttributeGroupType)

Analyseproces

analysis

analyse

analysisDate

analysedatum

analyticalTechnique

bepalingstechniek

valuationMethod

bepalingsprocedure

BRO_DO (FeatureType)

Object uit registratie

deregistered

uit registratie genomen

deregistrationTime

tijdstip uit registratie genomen

ChamberOfCommerceNumber (PrimitiveDatatype)

KvK-nummer

CorrectionRequest (FeatureType)

Correctieverzoek

correctionReason

correctiereden

sourceDocument

brondocument

DispatchDataResponse (FeatureType)

Bericht van verzending gegevens

dispatchDocument

uitgiftedocument

FieldMeasurement (AttributeGroupType)

Veldmeting

fieldMeasurementValue

veldmeetwaarde

parameter

parameter

qualityControlStatus

status kwaliteitscontrole

FieldObservation (AttributeGroupType)

Veldwaarneming

abnormalFilter

inline filter afwijkend

abnormalityInCooling

afwijkend gekoeld

abnormalityInDevice

afwijking in meetapparatuur

colourStrength

kleursterkte

filterAerated

filter belucht

groundWaterLevelDroppedTooMuch

grondwaterstand teveel gedaald

hoseReused

slang hergebruikt

pollutedByEngine

contaminatie door verbrandingsmotor

primaryColour

hoofdkleur

sampleAerated

monster belucht

secondaryColour

bijkleur

temperatureDifficultToMeasure

temperatuur moeilijk te bepalen

FieldResearch (AttributeGroupType)

Veldonderzoek

fieldMeasurement

veldmeting

fieldObservation

veldwaarneming

samplingDateTime

tijdstip veldonderzoek

samplingDevice

bemonsteringsapparaat

samplingOperator

uitvoerder veldonderzoek

samplingStandard

bemonsteringsprocedure

GAR (FeatureType)

Grondwatersamenstellingsonderzoek

fieldResearch

veldonderzoek

laboratoryAnalysis

laboratoriumonderzoek

objectIdAccountableParty

object-ID bronhouder

qualityControlMethod

beoordelingsprocedure

GAR_O (FeatureType)

Grondwatersamenstellingsonderzoek

fieldResearch

veldonderzoek

laboratoryAnalysis

laboratoriumonderzoek

qualityControlMethod

beoordelingsprocedure

registrationHistory

registratiegeschiedenis

GAR_O_DP (FeatureType)

Grondwatersamenstellingsonderzoek

GroundwaterMonitoringTube (FeatureType)

GMW-monitoringbuis

broId

BRO-ID

tubeNumber

buisnummer

GroundwaterMonitoringNet (FeatureType)

Grondwatermonitoringnet

broId

BRO-ID

LaboratoryAnalysis (AttributeGroupType)

Laboratoriumonderzoek

analysisProcess

analyseproces

responsibleLaboratory

uitvoerder laboratoriumonderzoek

Organization (Union)

Organisatie

chamberOfCommerceNumber

KvK-nummer

europeanCompanyRegistrationNumber

Europees handelsnummer

PartialDate (Union)

OnvolledigeDatum

date

volledige datum

voidReason

onbekend

year

jaartal

yearMonth

jaar en maand

RegistrationHistory (AttributeGroupType)

Registratiegeschiedenis

corrected

gecorrigeerd

deregistered

uit registratie genomen

deregistrationTime

tijdstip uit registratie genomen

latestAdditionTime

tijdstip laatste aanvulling

latestCorrectionTime

tijdstip laatste correctie

objectRegistrationTime

tijdstip registratie object

registrationCompletionTime

tijdstip voltooiing registratie

registrationStatus

registratiestatus

reregistered

weer in registratie genomen

reregistrationTime

tijdstip weer in registratie genomen

underReview

in onderzoek

underReviewTime

in onderzoek sinds

RegistrationObject (FeatureType)

Registratieobject

deliveryAccountableParty

bronhouder

deliveryResponsibleParty

dataleverancier

objectIdAccountableParty

object-ID bronhouder

qualityRegime

kwaliteitsregime

RegistrationObjectCode (PrimitiveDatatype)

Registratieobjectcode

RegistrationRequest (FeatureType)

Innameverzoek

sourceDocument

brondocument

SamplingDevice (AttributeGroupType)

Bemonsteringsapparaat

pumpType

pomptype