BRO Productomgeving

BHR-G Berichtencatalogus uitgiftewebservice


1.1. DISCLAIMER

Dit document is nog in progress


In dit document zijn zowel de uitgifte van de boormonsterbeschrijving als de -analyses beschreven. Op 1 juli 2021 is de BHR-G Boormonsterbeschrijving in productie gegaan. Eind 2021 zijn de boormonsteranalyses toegevoegd.


2. Inleiding

Dit document beschrijft hoe een afnemer van de Basisregistratie Ondergrond (BRO) de gegevens over een geologisch booronderzoek (BHR-G) kan opvragen.


Het document veronderstelt dat de lezer bekend is met de BHR-G catalogus. Nadere informatie is te vinden op www.basisregistratieondergrond.nl.

Het document veronderstelt dat de lezer beschikt over de kennis en vaardigheid om een XML-bestand te lezen en te schrijven.

De focus van het document ligt op het beschrijven van de structuur van de mogelijke berichten aan de hand van enkele voorbeelden. Andere zaken zoals definitie, kardinaliteit, domein en bedrijfsregels met betrekking tot de gegevensinhoud van de berichten staan in de catalogus.

2.1. Leeswijzer

Hoofdstuk 2 beschrijft de algemene werking van de BHR-G uitgiftewebservice.

Hoofdstuk 3 bevat enkele voorbeeldberichten met regel voor regel een toelichting. Hoofdstuk 4 bevat de toegestane waarden van de enumeraties (niet-beheerde lijsten met toegestane waarden).

Hoofdstuk 5 bevat verwijzingen (URN's en URL's) naar de codelijsten (beheerde lijsten met toegestane waarden).

Hoofdstuk 6 bevat een vertaaltabel, aan de hand waarvan, gegeven de Engelstalige naam van een entiteit of een attribuut, de Nederlandse naam in de catalogus kan worden opgezocht.

2.2. Versiehistorie

Versie

Datum

Omschrijving

0.9

 

Berichtencatalogus uitgiftewebservice 1.99

3.1

 

Berichtencatalogus uitgiftewebservice 3.1


2.3. Contactinformatie

Algemene informatie, documentatie en voorbeeld XML-berichten kunt u vinden op www.basisregistratieondergrond.nl.

Heeft u een vraag over de BRO? Wij staan voor u klaar om u te helpen.

Voor vragen, suggesties of opmerkingen kunt contact opnemen met de BRO Servicedesk via een mail naar support@broservicedesk.nl.

Of bel ons op telefoonnummer 088 - 8664 999. Wij zijn op werkdagen van 8.00 tot 17.00 uur bereikbaar.

3. Algemene werking van de BHR-G uitgiftewebservice

3.1. Operaties

De BHR-G uitgiftewebservice wordt gerealiseerd als een SOAP-webservice. De BHR-G uitgiftewebservice ondersteunt twee soap operaties:

  1. dispatchCharacteristics (uitgifte van kengegevens).

  2. dispatchData (uitgifte van objectgegevens).

Een soap operatie heeft een request en een response:

  • Het DispatchCharacteristicsRequest (verzoek tot uitgifte van kengegevens) en de DispatchCharacteristicsResponse (bericht van verzending van kengegevens).

  • Het DispatchDataRequest (verzoek tot uitgifte van objectgegevens) en de DispatchDataResponse (bericht van verzending van objectgegevens).

Naast een bericht van verzending kan ieder verzoek ook leiden tot een foutmelding:

  • SOAP:Fault (Systeemfout): als er tijdens de verwerking van het uitgifteverzoek een onverwachte fout optreedt in het BRO-systeem, dan leidt dit tot een SOAP:Fault.

  • ParseFault (Validatiefout): als de BHR-G uitgiftewebservice constateert dat een uitgifteverzoek niet een welgevormd XML-bericht is of dat het niet voldoet aan de schema validatie, dan leidt dit tot een ParseFault.

Bovenstaande leidt tot het volgende interface ontwerp:

image2021-6-18_17-18-0.png

3.2. BRO-berichten

Deze paragraaf beschrijft de zes verschillende BRO-berichten die een rol spelen in de BHR-G uitgiftewebservice.

3.2.1. DispatchCharacteristicsRequest

Met een DispatchCharacteristicsRequest (verzoek tot uitgifte van kengegevens) kunnen de kengegevens van één of meer registratieobjecten worden opgevraagd, voor zover deze voldoen aan de kenmerken in het uitgifteverzoek. Het uitgifteverzoek is gedefinieerd in het XSD-bestand dsbhrg-messages.xsd. Het is een specialisatie van AbstractDispatchCharacteristicsRequest zoals gedefinieerd in brocommon.xsd. Het voegt de AttributeGroup (gegevensgroep) criteria (ke nmerkenverzameling) toe aan het AttributeType (attribuutsoort) requestReference (verzoekkenmerk) uit brocommon.

3.3. Toelichting

In deze versie omvat het booronderzoek het algemene deel (veldwerk) en 2 deelonderzoeken en dat is de boormonsterbeschrijving en de boormonsteranalyse.

image2021-6-18_17-34-56.png

Naam in XML-bestand

Nederlandse naam

Type

Kardinaliteit

Definitie

requestReference

verzoekkenmerk

CharacterString

1..1

Eeen voor de afnemer unieke aanduiding van het uitgifteverzoek

criteria

kenmerkenverzameling

BHR_G_CriteriaSet

1..1

Het geheel van kenmerken waaraan een geologisch booronderzoek dat de gebruiker opvraagt moet voldoen.

Toelichting:

Bijna alle gegevens die als kenmerk gebruiktworden zijn gedefinieerd in de gegevenscatalogus, met als enige verschil dat de kardinaliteit 0..1 is, omdat de gebruiker vrijheid van keuze heeft.

Het datatype BHR_G_CriteriaSet, (Kenmerkenverzameling) is een specialisatie van CritriaSet (Kenmerkenverzameling) uit brocommon.xsd, waaraan het een lijst met BHR-G specifieke attributen toevoegt. Alle attributen binnen BHR_G_CriteriaSet zijn optioneel. De meeste attributen hebben een scalair datatype, met uitzondering van de Attributegrouptypes DatePeriod (Datum interval) zoals gedefinieerd in brocommon.xsd en VerticalPositionRange (Diepte interval) zoals gedefinieerd in dsbhrg-messages.xsd.

image2021-6-18_17-52-4.png

Alle attributen van Criteriaset uit brocommon.xsd zijn optioneel, met uitzondering van het attribuut area (gebied). Ook hier hebben de meeste attributen een scalair datatype, met uitzondering van het Attributegrouptype DatePeriod (Datum interval) en de Union Area (gebied), beiden gedefinieerd in brocommon.xsd.

Het datatype Area geeft de begrenzing aan van een geografisch gebied aan het aardoppervlak, waarbinnen de registratieobjecten moeten liggen. Het datatype heeft een stereotype Union, wat aangeeft dat óf een enclosingCircle (omvattende cirkel) óf een boundingBox (omvattende rechthoek) moet worden opgenomen in het BRO-verzoek. In beide gevallen worden de coördinaten uitgedrukt in een referentiestelsel. Onderstaande tabel geeft de toegestane waarden binnen de BHR-G uitgiftewebservice.

Een enclosingCircle (omvattende cirkel) wordt gedefinieerd door het middelpunt (met als datatype gml:GM_Point) en de straal (met als datatype gml:Measure) uitgedrukt in kilometers. Voorbeeld van een cirkel met een middelpunt uitgedrukt in ETRS89 (European Terrestrial Reference System 1989) en een straal van 10 km:


<brocom:enclosingCircle srsName="urn:ogc:def:crs:EPSG::4258">
    <brocom:center>52.287820209 5.090415499</brocom:center>
    <brocom:radius uom="km">10</brocom:radius>
</brocom:enclosingCircle>

Een boundingBox (omvattende rechthoek) wordt gedefinieerd door het attribuut lowerCorner (onderhoek), met als coördinaten de minimale waarden voor de twee dimensies binnen de rechthoek, en het attribuut upperCorner (bovenhoek), met als coördinaten de maximale waarden voor de twee dimensies binnen de rechthoek. Voorbeeld van een vierkant van 10 * 10 km, als boundingBox (omvattende rechthoek), waarvan de coördinaten zijn uitgedrukt in RD (Rijks Driehoeksmeting – Amersfoort RD New):

<brocom:boundingBox gml:id="BRO_0001" srsName="urn:ogc:def:crs:EPSG::28992">
    <gml:lowerCorner>136000.0 472000.0</gml:lowerCorner>
    <gml:upperCorner>146000.0 482000.0</gml:upperCorner>
</brocom:boundingBox>


3.3.1. DispatchDataRequest

Met een DispatchDataRequest (verzoek tot uitgifte van objectgegevens) kunnen op basis van de broId (BRO-ID) alle geregistreerde gegevens van één registratieobject worden opgevraagd. Het uitgifteverzoek is volledig gedefinieerd in het XSD-bestand brocommon.xsd.

image2021-6-18_17-56-58.png

De definities van de transactiegegevens staan in onderstaande tabel:

Naam in XML-bestand

Nederlandse naam 

Type

Kardinaliteit

Definitie

broId

BRO-ID

RegistratieObjectCode

1..1

De unieke aanduiding van het registratieobject in de Basisregistratie Ondergrond

Toelichting: De registratieobjectcode van een geologisch booronderzoek bestaat uit drie (hoofd)letters BHR gevolgd door een code van 12 cijfers (dus inclusief eventuele voorloopnullen). Voorbeeld: BHR000000123456.

3.3.2. SOAP:Fault

Tijdens de uitvoering van een operatie kan er een onverwachte fout optreden in het BROsysteem. Hiervoor kunnen verschillende oorzaken zijn, zoals het falen van bepaalde software of hardware. Deze onverwachte fouten worden beschouwd als een technische fout veroorzaakt door het BRO-systeem. De BRO stuurt dan een bericht in de vorm van een generieke SOAP:Fault (Systeemfout).

image2021-6-18_18-6-6.png

Een SOAP:Fault (Systeemfout) bestaat uit twee verplichte gegevens en één optioneel gegeven. D e definities van deze gegevens staan in onderstaande tabel:

Naam in XML-bestand

Nederlandse naam

Type

Kardinaliteit

Definitie

faultcode

foutcode

CharacterString

1..1

Aanduiding waar de fout is opgetreden. 

Toelichting: Vaste waarde "soap:Server"

faultstring

fouttekst

CharacterString

1..1

Sumiere beschrijving van de fout

detail

details

Any

1..1

Aanvullende informatie over de opgetreden fout en de vermoedelijke oorzaak.

Toelichting: Het gegeven kan een simpele waarde (bv tekst) hebben of een samengestelde waarde (bv. ParseFault).

3.3.3. ParseFault

Als er fouten in het uitgifteverzoek worden gevonden tijdens de technische controle van een uitgifteverzoek, bijvoorbeeld het uitgifteverzoek is niet een welgevormd XML-bericht of het uitgifteverzoek voldoet niet aan de schemavalidatie, dan worden deze beschouwd als een softwarefout in het systeem van de data-afnemer. Het BRO-systeem stuurt dan een bericht in de vorm van een ParseFault (Validatiefout).

Het BRO-bericht ParseFault (Validatiefout) is in feite een gemodelleerde vorm van de algemene SOAP:Fault (Systeemfout), waarbij op de plek van het detail de gegevens van de ParseFault (Validatiefout) worden opgenomen. In de ParseFault (Validatiefout) zit een lijst met abortReasons (redenen afbreken).

image2021-6-18_18-15-4.png

Dit bericht begint met een SOAP:Fault (Systeemfout), bestaande uit drie gegevens. De definities van deze gegevens staan in onderstaande tabel: 

Naam in XML-bestand

Nederlandse naam

Type

Kardinaliteit

Definitie

faultcode 

foutcode

CharacterString

1..1

Aanduiding waar de fout is opgetreden.

Toelichting:
Vaste waarde “soap:Client”.

faultstring

fouttekst

CharacterString

1..1

Summiere beschrijving van de fout.

Toelichting:
Vaste waarde “Het verzoek voldoet niet aan het schema”.

detail

details

Any

0..1

Aanvullende informatie over de opgetreden fout en de vermoedelijke oorzaak.

Regel:
Het gegeven is aanwezig bij een softwarefout. Het type van het gegeven is ParseFault (Validatiefout).

De ParseFault (Validatiefout) bestaat uit drie gegevens en een lijst met abortReasons. De definities van de gegevens van ParseFault (Validatiefout) staan in onderstaande tabel:

Naam in XML-bestand

Nederlandse naam

Type

Kardinaliteit

Definitie

requestReference

verzoekkenmerk

CharacterString

0..1

Een voor de dataleverancier unieke aanduiding van het uitgifteverzoek.

Toelichting:
Waarde overgenomen uit het request. Dit gegeven is optioneel omdat de softwarefout geconstateerd kan worden voordat het BRO-systeem het uitgifteverzoek heeft kunnen lezen.

transactionId

transactiecode

CharacterString

0..1

Een voor het BRO-systeem unieke aanduiding voor de verwerking van een innameverzoek of uitgifteverzoek.

Toelichting:
Waarde toegekend door het transactieregister. Dit gegeven is optioneel omdat de softwarefout geconstateerd kan worden voordat het BRO-systeem een transactie heeft kunnen aanmaken.

abortTime

moment van afbreken

DateTime

1..1

Tijdstip, toegekend door de webservice, waarop de verwerking van het uitgifteverzoek is afgebroken.

abortReason

reden afbreken

AbortReason

1..*

Lijst met redenen waarom de verwerking van het uitgifteverzoek is afgebroken.

Toelichting:
Om praktische redenen wordt de lijst beperkt tot maximaal 99 redenen.

De lijst abortReasons (redenen afbreken) bestaat uit minimaal 1 en maximaal 99 voorkomens van een AbortReason (Reden afbreken). Iedere AbortReason (Reden afbreken) bestaat uit twee gegevens. De definities staan in onderstaande tabel:

Naam in XML-bestand

Nederlandse naam

Type

Kardinaliteit

Definitie

sequenceNumber

volgnummer

Integer

1..1

Een binnen deze lijst van abortReasons (redenen afbreken) uniek nummer.

Toelichting:
Numerieke waarde bedoelt om de lijst met foutmeldingen te kunnen sorteren.

specification

foutmelding

CharacterString

1..1

Omschrijving van de validatie fout.

3.3.4. DispatchCharacteristicsResponse

Onder normale omstandigheden bestaat het antwoord op een DispatchCharacteristicsRequest (verzoek tot uitgifte van kengegevens) uit een DispatchCharacteriscticsResponse (bericht van verzending van kengegevens). Het antwoord dispatchCharacteristicsResponse is gedefinieerd in het XSD-bestand dsbhr-g-messages.xsd. Het is een specialisatie van DispatchResponse zoals gedefinieerd in brocommon.xsd. Het voegt daaraan toe het attribuut numberOfDocuments (aantal documenten) en een lijst met dispatchDocuments (uitgiftedocumenten).

BHR-GT dispatchCharacteristicsResponse.png

Als het BRO-systeem een semantische fout heeft geconstateerd in één of meer waarden van de attributen van de criteria (kenmerkenverzameling) in het uitgifteverzoek, dan:

  • Heeft het attribuut responseType de waarde rejection.

  • Is de waarde van het attribuut requestReference gelijk aan de waarde van het gelijkluidende attribuut in het uitgifteverzoek.

  • Geeft de waarde van het attribuut rejectionTime aan op welk moment het antwoord beschikbaar is gekomen.

  • Is het attribuut dispatchTime niet aanwezig.

  • Heeft het attribuut rejectionReason de vaste waarde "Er zijn 1 of meer fouten geconstateerd in de kenmerkenverzameling".

  • Bevat de lijst met criterionErrors maximaal 99 voorkomens van de AttributeGroup CriterionError.

  • Is het attribuut numberOfDocuments niet aanwezig.

  • Is er geen dispatchDocument aanwezig.

Als het uitgifteverzoek succesvol is verwerkt, dan:

  • Heeft het attribuut responseType de waarde dispatch.,

  • Is de waarde van het attribuut requestReference gelijk aan de waarde van het gelijkluidende attribuut in het uitgifteverzoek

  • Is het attribuut rejectionTime niet aanwezig.

  • Geeft de waarde van het attribuut dispatchTime aan op welk moment het antwoord beschikbaar is gekomen.

  • Is het attribuut rejectionReason niet aanwezig.

  • Is de lijst met criterionErrors niet aanwezig.

  • Geeft de waarde van het attribuut numberOfDocuments aan hoeveel registratieobjecten er zijn gevonden die voldoen aan de criteria.

  • Bevat de lijst met dispatchDocuments een reeks van uitgiftedocumenten zoals beschreven in de volgende paragraaf. Het type van het element dispatchDocument is gedefinieerd als AbstractRegistrationObject, zoals gedefinieerd in brocommon.xsd, omdat dit de eerste gemeenschappelijke vader is van de toegestane uitgiftedocumenten.

Als er geen registratieobjecten zijn gevonden die voldoen aan de criteria, dan heeft het attribuut numberOfDocuments de waarde 0 en is de lijst met dispatchDocuments leeg.

Als er meer dan 2000 registratieobjecten zijn gevonden die voldoen aan de criteria, dan heeft het attribuut numberOfDocuments de waarde 2000 en is de lijst met dispatchDocuments beperkt tot dat aantal.

3.3.5. DispatchDataResponse

Onder normale omstandigheden bestaat het antwoord op een DispatchDataRequest (verzoek tot uitgifte van objectgegevens) uit een DispatchDataResponse (bericht van verzending van objectgegevens). Het antwoord dispatchDataResponse is gedefinieerd in het XSD-bestand dsbhr-g-messages.xsd. Het is een specialisatie van DispatchResponse zoals gedefinieerd in brocommon.xsd. Het voegt daaraan toe één optioneel dispatchDocument.

image2021-6-21_15-52-37.png


Als er geen registratieobject is gevonden met de in het uitgifteverzoek opgegeven broId (BRO-ID), dan:

  • Heeft het attribuut responseType de waarde rejection.

  • Is de waarde van het attribuut requestReference gelijk aan de waarde van het gelijkluidende attribuut in het uitgifteverzoek.

  • Geeft de waarde van het attribuut rejectionTime aan op welk moment het antwoord beschikbaar is gekomen.

  • Is het attribuut dispatchTime niet aanwezig.

  • Heeft het attribuut rejectionReason de vaste waarde "Dit registratieobject bestaat niet".

  • Is de lijst met criterionErrors niet aanwezig.

  • Is er geen dispatchDocument aanwezig.

Als het uitgifteverzoek succesvol is verwerkt, dan:

  • Heeft het attribuut responseType de waarde dispatch.

  • Is de waarde van het attribuut requestReference gelijk aan de waarde van het gelijkluidende attribuut in het uitgifteverzoek.

  • Is het attribuut rejectionTime niet aanwezig.

  • Geeft de waarde van het attribuut dispatchTime aan op welk moment het antwoord beschikbaar is gekomen.

  • Is het attribuut rejectionReason niet aanwezig.

  • Is de lijst met criterionErrors niet aanwezig.

  • Bevat het dispatchDocument één van de uitgiftedocumenten zoals beschreven in de volgende paragraaf. Het type van het element dispatchDocument is gedefinieerd als AbstractRegistrationObject, zoals gedefinieerd in brocommon.xsd, omdat dit de eerste gemeenschappelijke vader is van de toegestane uitgiftedocumenten.

3.4. Uitgiftedocumenten

Een uitgiftedocument bevat de gegevens van een opgevraagd registratieobject, die in het BRO-systeem geregistreerd zijn. Voor elk registratieobject staat in de bijbehorende catalogus de definitie van de beschikbare gegevens. De BHR-G uitgiftewebservice kent vier types uitgiftedocumenten. Welke verschijningsvormen wordt aangenomen voor een gegeven registratieobject, hangt primair af van het bericht van verzending waarin het uitgiftedocument is opgenomen.

Paragraaf 2.3.1 beschrijft de uitgiftedocumenten die kunnen worden opgenomen in een DispatchCharacteristicsResponse (Bericht van verzending van kengegevens).

Paragraaf 2.3.2 beschrijft de uitgiftedocumenten die kunnen worden opgenomen in een DispatchDataResponse (Bericht van verzending van objectgegevens).

3.4.1. Kengegevens

De BHR-G uitgiftewebservice kent twee types uitgiftedocumenten die kunnen worden opgenomen in een dispatchCharacteristicsResponse (Bericht van verzending van kengegevens). Zie onderstaande tabel. Het bericht dispatchCharacteristicsResponse (Bericht van verzending van kengegevens) bevat een lijst met uitgiftedocumenten, met daarin de kengegevens van de registratieobjecten die voldoen aan de criteria in het uitgifteverzoek. Per registratieobject kan het daarbij gaan om de volgende uitgiftedocumenten:

Uitgiftedocument

Doel

BRO_DO

De gegevens van een geotechnisch booronderzoek dat uit registratie is genomen.

BHR_G_C

De kengegevens van een geotechnisch booronderzoek dat niet uit registratie is genomen.


Zoals in onderstaande figuur wordt aangegeven, zijn beide uitgiftedocumenten een specialisatie van AbstractRegistrationObject, wat gedefinieerd is in brocommon.xsd. Omdat dit de eerste gemeenschappelijke vader is van die twee uitgiftedocumenten, treedt dit FeatureType op als datatype van de reeks dispatchDocuments in het antwoord DispatchCharacteristicsResponse.

image2021-6-18_18-40-7.png

In het geval van een BRO_DO uitgiftedocument bestaat het uitgiftedocument uit de volgende attributen (allen verplicht):

  • broId

  • deregistered

  • deregistrationTime

In het geval van een BHR_G_C uitgiftedocument bestaat het uitgiftedocument uit de volgende attributen (zie bovenstaande figuur voor de kardinaliteiten):

  • broId

  • deregistered

  • deliveryAccountableParty

  • qualityRegime

  • objectRegistrationTime

  • latestCorrectionTime

  • underReview

  • standardizedLocation

  • deliveredLocation

  • surveyPurpose

  • discipline

  • researchReportDate

  • localVerticalReferencePoint

  • offset

  • verticalDatum

  • boringStartDate

  • boringEndDate

  • rockReached

  • finalDepthBoring

  • descriptionReportDate

  • descriptionProcedure

  • descriptionQuality

  • analysisReportDate

  • samplingQualityOverview

    • samplingQuality

  • determinedPropertiesOverview

    • determinedProperties

3.4.2. Objectgegevens

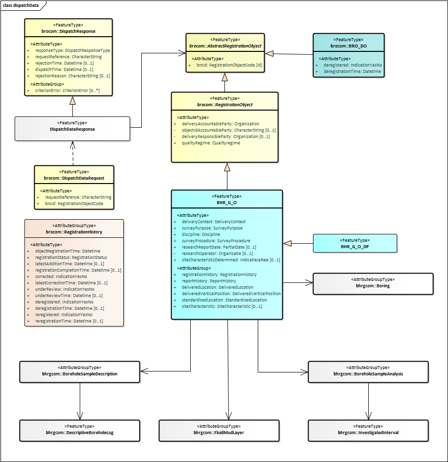
De BHR-G uitgiftewebservice kent drie types uitgiftedocumenten die kunnen worden opgenomen in een DispatchDataResponse (Bericht van verzending van objectgegevens). Zie onderstaande tabel. Welke verschijningsvormen wordt aangenomen, hangt af van de identiteit van de afnemer en de registratiestatus van het registratieobject.

Uitgiftedocument

Wordt uitgeleverd als:

BRO_DO

De afnemer niet de bronhouder en/of dataleverancier is en het registratieobject is uit registratie genomen.

BHR_G_O

De afnemer niet de bronhouder en/of dataleverancier is en het registratieobject is niet uit registratie genomen.

BHR_G_O_DP

De afnemer de bronhouder en/of dataleverancier is, ongeacht of het registratieobject uit registratie genomen is of niet.


Onderstaande figuur geeft de uitgiftedocumenten (blauwe achtergrond) weer:

image2021-6-21_16-1-23.png

4. Voorbeeldberichten

  File Modified

XML File DC_Request_BoundingBox.xml

Nov 01, 2023 by
@User

XML File DC_Request_Cirkel.xml

Nov 01, 2023 by
@User

XML File DC_Request_Cirkel_error.xml

Nov 01, 2023 by
@User

XML File DC_ResponseAfwijzing.xml

Nov 01, 2023 by
@User

XML File DC_ResponseLevering.xml

Nov 01, 2023 by
@User

XML File DC_ResponseParseFault.xml

Nov 01, 2023 by
@User

XML File DC_ResponseSoapFault.xml

Nov 01, 2023 by
@User

XML File DO_Request.xml

Nov 01, 2023 by
@User

XML File DO_ResponseAfwijzing.xml

Nov 01, 2023 by
@User

XML File DO_ResponseObjectUitRegistratie.xml

Nov 01, 2023 by
@User

XML File DO_ResponseObjectInRegistratie.xml

Nov 01, 2023 by
@User
  • Drag and drop to upload or browse for files
  • 5. Codelijsten

    Dit hoofdstuk bevat verwijzingen (URN's en URL's) naar de codelijsten (beheerde waardenlijsten).


    Type

    Naam

    URN

    Link

    ActivityType

    TypeIngreep

    urn:bro:bhrg:ActivityType

    https://publiek.broservices.nl/refcodes/api/get_codes?domain=urn:bro:bhrg:ActivityType

    AnalysisProcedure

    Analyseprocedure

    urn:bro:bhrg:AnalysisProcedure

    https://publiek.broservices.nl/refcodes/api/get_codes?domain=urn:bro:bhrg:AnalysisProcedure

    Angularity

    Hoekigheid

    urn:bro:bhrg:Angularity

    https://publiek.broservices.nl/refcodes/api/get_codes?domain=urn:bro:bhrg:Angularity

    AnimalFossilType

    SoortDierfossiel

    urn:bro:bhrg:AnimalFossilType

    https://publiek.broservices.nl/refcodes/api/get_codes?domain=urn:bro:bhrg:AnimalFossilType

    AppliedOpticalModel

    ToegepastOptischModel

    urn:bro:bhrg:AppliedOpticalModel

    https://publiek.broservices.nl/refcodes/api/get_codes?domain=urn:bro:bhrg:AppliedOpticalModel

    ArcheologicalConstituentType

    SoortArcheologischBestanddeel

    urn:bro:bhrg:ArcheologicalConstituentType

    https://publiek.broservices.nl/refcodes/api/get_codes?domain=urn:bro:bhrg:ArcheologicalConstituentType

    BackfillMaterial

    Aanvulmateriaal

    urn:bro:bhrg:BackfillMaterial

    https://publiek.broservices.nl/refcodes/api/get_codes?domain=urn:bro:bhrg:BackfillMaterial

    BoringProcedure

    Boorprocedure

    urn:bro:bhrg:BoringProcedure

    https://publiek.broservices.nl/refcodes/api/get_codes?domain=urn:bro:bhrg:BoringProcedure

    BoringTechnique

    Boortechniek

    urn:bro:bhrg:BoringTechnique

    https://publiek.broservices.nl/refcodes/api/get_codes?domain=urn:bro:bhrg:BoringTechnique

    BoundaryPositioningMethod

    Grensbepaling

    urn:bro:bhrg:BoundaryPositioningMethod

    https://publiek.broservices.nl/refcodes/api/get_codes?domain=urn:bro:bhrg:BoundaryPositioningMethod

    CalculationValueOrigin

    HerkomstRekenwaarde

    urn:bro:bhrg:CalculationValueOrigin

    https://publiek.broservices.nl/refcodes/api/get_codes?domain=urn:bro:bhrg:CalculationValueOrigin

    CarbonateContentClass

    Kalkgehalteklasse

    urn:bro:bhrg:CarbonateContentClass

    https://publiek.broservices.nl/refcodes/api/get_codes?domain=urn:bro:bhrg:CarbonateContentClass

    CasingMaterial

    Buismateriaal

    urn:bro:bhrg:CasingMaterial

    https://publiek.broservices.nl/refcodes/api/get_codes?domain=urn:bro:bhrg:CasingMaterial

    ChunkSizeClass

    GrootteklasseBrokje

    urn:bro:bhrg:ChunkSizeClass

    https://publiek.broservices.nl/refcodes/api/get_codes?domain=urn:bro:bhrg:ChunkSizeClass

    Colour

    Kleur

    urn:bro:bhrg:Colour

    https://publiek.broservices.nl/refcodes/api/get_codes?domain=urn:bro:bhrg:Colour

    CurrentProces

    ActueelProces

    urn:bro:bhrg:CurrentProces

    https://publiek.broservices.nl/refcodes/api/get_codes?domain=urn:bro:bhrg:CurrentProces

    DeliveryContext

    KaderAanlevering

    urn:bro:bhrg:DeliveryContext

    https://publiek.broservices.nl/refcodes/api/get_codes?domain=urn:bro:bhrg:DeliveryContext

    DescribedMaterial

    BeschrevenMateriaal

    urn:bro:bhrg:DescribedMaterial

    https://publiek.broservices.nl/refcodes/api/get_codes?domain=urn:bro:bhrg:DescribedMaterial

    DescriptionLocation

    Beschrijflocatie

    urn:bro:bhrg:DescriptionLocation

    https://publiek.broservices.nl/refcodes/api/get_codes?domain=urn:bro:bhrg:DescriptionLocation

    DescriptionProcedure

    Beschrijfprocedure

    urn:bro:bhrg:DescriptionProcedure

    https://publiek.broservices.nl/refcodes/api/get_codes?domain=urn:bro:bhrg:DescriptionProcedure

    DescriptionQuality

    Beschrijfkwaliteit

    urn:bro:bhrg:DescriptionQuality

    https://publiek.broservices.nl/refcodes/api/get_codes?domain=urn:bro:bhrg:DescriptionQuality

    DeterminationMethod

    Bepalingsmethode

    urn:bro:bhrg:DeterminationMethod

    https://publiek.broservices.nl/refcodes/api/get_codes?domain=urn:bro:bhrg:DeterminationMethod

    DeterminationProcedure

    Bepalingsprocedure

    urn:bro:bhrg:DeterminationProcedure

    https://publiek.broservices.nl/refcodes/api/get_codes?domain=urn:bro:bhrg:DeterminationProcedure

    DeterminedCompositionProperties

    BepaaldeSamenstellingseigenschappen

    urn:bro:bhrg:DeterminedCompositionProperties

    https://publiek.broservices.nl/refcodes/api/get_codes?domain=urn:bro:bhrg:DeterminedCompositionProperties

    DeterminedHydrophysicalProperties

    BepaaldeHydrofysischeEigenschappen

    urn:bro:bhrg:DeterminedHydrophysicalProperties

    https://publiek.broservices.nl/refcodes/api/get_codes?domain=urn:bro:bhrg:DeterminedHydrophysicalProperties

    Discipline

    Vakgebied

    urn:bro:bhrg:Discipline

    https://publiek.broservices.nl/refcodes/api/get_codes?domain=urn:bro:bhrg:Discipline

    DiscontinuityType

    TypeDiscontinuïteit

    urn:bro:bhrg:DiscontinuityType

    https://publiek.broservices.nl/refcodes/api/get_codes?domain=urn:bro:bhrg:DiscontinuityType

    DispersionMethod

    Dispersiemethode

    urn:bro:bhrg:DispersionMethod

    https://publiek.broservices.nl/refcodes/api/get_codes?domain=urn:bro:bhrg:DispersionMethod

    DryingPeriod

    Droogtijd

    urn:bro:bhrg:DryingPeriod

    https://publiek.broservices.nl/refcodes/api/get_codes?domain=urn:bro:bhrg:DryingPeriod

    DryingTemperature

    Droogtemperatuur

    urn:bro:bhrg:DryingTemperature

    https://publiek.broservices.nl/refcodes/api/get_codes?domain=urn:bro:bhrg:DryingTemperature

    EventName

    NaamGebeurtenis

    urn:bro:bhrg:EventName

    https://publiek.broservices.nl/refcodes/api/get_codes?domain=urn:bro:bhrg:EventName

    ExcavatedMaterial

    WeggegravenMateriaal

    urn:bro:bhrg:ExcavatedMaterial

    https://publiek.broservices.nl/refcodes/api/get_codes?domain=urn:bro:bhrg:ExcavatedMaterial

    FineSoilConsistency

    ConsistentieFijneGrond

    urn:bro:bhrg:FineSoilConsistency

    https://publiek.broservices.nl/refcodes/api/get_codes?domain=urn:bro:bhrg:FineSoilConsistency

    FluidMudLayerPositioningMethod

    MethodePositiebepalingSliblaag

    urn:bro:bhrg:FluidMudLayerPositioningMethod

    https://publiek.broservices.nl/refcodes/api/get_codes?domain=urn:bro:bhrg:FluidMudLayerPositioningMethod

    FlushingAdditive

    Spoelingtoeslag

    urn:bro:bhrg:FlushingAdditive

    https://publiek.broservices.nl/refcodes/api/get_codes?domain=urn:bro:bhrg:FlushingAdditive

    FractionDistributionLab

    FractieverdelingLab

    urn:bro:bhrg:FractionDistributionLab

    https://publiek.broservices.nl/refcodes/api/get_codes?domain=urn:bro:bhrg:FractionDistributionLab

    GeologicalOrigin

    GenetischeTypering

    urn:bro:bhrg:GeologicalOrigin

    https://publiek.broservices.nl/refcodes/api/get_codes?domain=urn:bro:bhrg:GeologicalOrigin

    GeologicalSoilName

    GeologischeGrondsoort

    https://raw.githubusercontent.com/BROprogramma/BHR-G/gh-pages/lists/GeologischeGrondsoort

    https://raw.githubusercontent.com/BROprogramma/BHR-G/gh-pages/lists/GeologischeGrondsoort

    GeotechnicalSoilName

    GeotechnischeGrondsoort

    urn:bro:bhrg:GeotechnicalSoilName

    https://publiek.broservices.nl/refcodes/api/get_codes?domain=urn:bro:bhrg:GeotechnicalSoilName

    GrainColour

    Korrelkleur

    urn:bro:bhrg:GrainColour

    https://publiek.broservices.nl/refcodes/api/get_codes?domain=urn:bro:bhrg:GrainColour

    GravelContentClass

    Grindgehalteklasse

    urn:bro:bhrg:GravelContentClass

    https://publiek.broservices.nl/refcodes/api/get_codes?domain=urn:bro:bhrg:GravelContentClass

    GravelMedianClass

    Grindmediaanklasse

    urn:bro:bhrg:GravelMedianClass

    https://publiek.broservices.nl/refcodes/api/get_codes?domain=urn:bro:bhrg:GravelMedianClass

    GravelProvenance

    Grindherkomst

    urn:bro:bhrg:GravelProvenance

    https://publiek.broservices.nl/refcodes/api/get_codes?domain=urn:bro:bhrg:GravelProvenance

    GravelType

    SoortGrind

    urn:bro:bhrg:GravelType

    https://publiek.broservices.nl/refcodes/api/get_codes?domain=urn:bro:bhrg:GravelType

    HorizonCode

    Horizontcode

    urn:bro:bhrg:HorizonCode

    https://publiek.broservices.nl/refcodes/api/get_codes?domain=urn:bro:bhrg:HorizonCode

    HorizontalPositioningMethod

    MethodeLocatiebepaling

    urn:bro:bhrg:HorizontalPositioningMethod

    https://publiek.broservices.nl/refcodes/api/get_codes?domain=urn:bro:bhrg:HorizontalPositioningMethod

    HumanTrace

    MenselijkSpoor

    urn:bro:bhrg:HumanTrace

    https://publiek.broservices.nl/refcodes/api/get_codes?domain=urn:bro:bhrg:HumanTrace

    HydrologicalSetting

    HydrologischeOmstandigheid

    urn:bro:bhrg:HydrologicalSetting

    https://publiek.broservices.nl/refcodes/api/get_codes?domain=urn:bro:bhrg:HydrologicalSetting

    LandscapeElement

    Landschapselement

    urn:bro:bhrg:LandscapeElement

    https://publiek.broservices.nl/refcodes/api/get_codes?domain=urn:bro:bhrg:LandscapeElement

    LayerProportionClass

    Laagaandeelklasse

    urn:bro:bhrg:LayerProportionClass

    https://publiek.broservices.nl/refcodes/api/get_codes?domain=urn:bro:bhrg:LayerProportionClass

    LocalVerticalReferencePoint

    LokaalVerticaalReferentiepunt

    urn:bro:bhrg:LocalVerticalReferencePoint

    https://publiek.broservices.nl/refcodes/api/get_codes?domain=urn:bro:bhrg:LocalVerticalReferencePoint

    MassPercentageClass

    MassaPercentageklasse

    urn:bro:bhrg:MassPercentageClass

    https://publiek.broservices.nl/refcodes/api/get_codes?domain=urn:bro:bhrg:MassPercentageClass

    MaterialIrregularity

    BijzonderheidMateriaal

    urn:bro:bhrg:MaterialIrregularity

    https://publiek.broservices.nl/refcodes/api/get_codes?domain=urn:bro:bhrg:MaterialIrregularity

    MaterialShape

    VormVoorkomen

    urn:bro:bhrg:MaterialShape

    https://publiek.broservices.nl/refcodes/api/get_codes?domain=urn:bro:bhrg:MaterialShape

    MicaContentClass

    Glimmergehalteklasse

    urn:bro:bhrg:MicaContentClass

    https://publiek.broservices.nl/refcodes/api/get_codes?domain=urn:bro:bhrg:MicaContentClass

    MottlingDensity

    BedekkingsgraadVlek

    urn:bro:bhrg:MottlingDensity

    https://publiek.broservices.nl/refcodes/api/get_codes?domain=urn:bro:bhrg:MottlingDensity

    MunsellChroma

    MunsellZuiverheid

    urn:bro:bhrg:MunsellChroma

    https://publiek.broservices.nl/refcodes/api/get_codes?domain=urn:bro:bhrg:MunsellChroma

    MunsellHue

    MunsellHoofdkleur

    urn:bro:bhrg:MunsellHue

    https://publiek.broservices.nl/refcodes/api/get_codes?domain=urn:bro:bhrg:MunsellHue

    MunsellValue

    MunsellWitheid

    urn:bro:bhrg:MunsellValue

    https://publiek.broservices.nl/refcodes/api/get_codes?domain=urn:bro:bhrg:MunsellValue

    NoDescriptionReason

    RedenNietBeschreven

    urn:bro:bhrg:NoDescriptionReason

    https://publiek.broservices.nl/refcodes/api/get_codes?domain=urn:bro:bhrg:NoDescriptionReason

    OrganicMatterContentClass

    Organischestofgehalteklasse

    urn:bro:bhrg:OrganicMatterContentClass

    https://publiek.broservices.nl/refcodes/api/get_codes?domain=urn:bro:bhrg:OrganicMatterContentClass

    OrganicMatterContentClassNEN5104

    OrganischestofgehalteklasseNEN5104

    urn:bro:bhrg:OrganicMatterContentClassNEN5104

    https://publiek.broservices.nl/refcodes/api/get_codes?domain=urn:bro:bhrg:OrganicMatterContentClassNEN5104

    OrganicSoilConsistency

    ConsistentieOrganischeGrond

    urn:bro:bhrg:OrganicSoilConsistency

    https://publiek.broservices.nl/refcodes/api/get_codes?domain=urn:bro:bhrg:OrganicSoilConsistency

    OrganicSoilTexture

    TextuurOrganischeGrond

    urn:bro:bhrg:OrganicSoilTexture

    https://publiek.broservices.nl/refcodes/api/get_codes?domain=urn:bro:bhrg:OrganicSoilTexture

    ParticularConstituentType

    SoortBijzonderBestanddeel

    urn:bro:bhrg:ParticularConstituentType

    https://publiek.broservices.nl/refcodes/api/get_codes?domain=urn:bro:bhrg:ParticularConstituentType

    PeatType

    SoortVeen

    urn:bro:bhrg:PeatType

    https://publiek.broservices.nl/refcodes/api/get_codes?domain=urn:bro:bhrg:PeatType

    PerformanceIrregularity

    BijzonderheidUitvoering

    urn:bro:bhrg:PerformanceIrregularity

    https://publiek.broservices.nl/refcodes/api/get_codes?domain=urn:bro:bhrg:PerformanceIrregularity

    PlantRemainType

    SoortPlantenrest

    urn:bro:bhrg:PlantRemainType

    https://publiek.broservices.nl/refcodes/api/get_codes?domain=urn:bro:bhrg:PlantRemainType

    PositionOnGroundBody

    LiggingOpGrondlichaam

    urn:bro:bhrg:PositionOnGroundBody

    https://publiek.broservices.nl/refcodes/api/get_codes?domain=urn:bro:bhrg:PositionOnGroundBody

    PreTreatment

    Voorbehandeling

    urn:bro:bhrg:PreTreatment

    https://publiek.broservices.nl/refcodes/api/get_codes?domain=urn:bro:bhrg:PreTreatment

    Preparation

    Voorbereiding

    urn:bro:bhrg:Preparation

    https://publiek.broservices.nl/refcodes/api/get_codes?domain=urn:bro:bhrg:Preparation

    RelativeAbundanceClass

    Associatieaandeelklasse

    urn:bro:bhrg:RelativeAbundanceClass

    https://publiek.broservices.nl/refcodes/api/get_codes?domain=urn:bro:bhrg:RelativeAbundanceClass

    RemovalMethodCarbonate

    VerwijderingsmethodeKalk

    urn:bro:bhrg:RemovalMethodCarbonate

    https://publiek.broservices.nl/refcodes/api/get_codes?domain=urn:bro:bhrg:RemovalMethodCarbonate

    RemovalMethodOrganicMatter

    VerwijderingsmethodeOrganischeStof

    urn:bro:bhrg:RemovalMethodOrganicMatter

    https://publiek.broservices.nl/refcodes/api/get_codes?domain=urn:bro:bhrg:RemovalMethodOrganicMatter

    RemovedMaterial

    VerwijderdMateriaal

    urn:bro:bhrg:RemovedMaterial

    https://publiek.broservices.nl/refcodes/api/get_codes?domain=urn:bro:bhrg:RemovedMaterial

    RockType

    SoortGesteente

    urn:bro:bhrg:RockType

    https://publiek.broservices.nl/refcodes/api/get_codes?domain=urn:bro:bhrg:RockType

    SaltCorrectionMethod

    Zoutcorrectiemethode

    urn:bro:bhrg:SaltCorrectionMethod

    https://publiek.broservices.nl/refcodes/api/get_codes?domain=urn:bro:bhrg:SaltCorrectionMethod

    SampleContainerVolume

    InhoudMonsterhouder

    urn:bro:bhrg:SampleContainerVolume

    https://publiek.broservices.nl/refcodes/api/get_codes?domain=urn:bro:bhrg:SampleContainerVolume

    SampleMoistness

    Monstervochtigheid

    urn:bro:bhrg:SampleMoistness

    https://publiek.broservices.nl/refcodes/api/get_codes?domain=urn:bro:bhrg:SampleMoistness

    SampleQuality

    Monsterkwaliteit

    urn:bro:bhrg:SampleQuality

    https://publiek.broservices.nl/refcodes/api/get_codes?domain=urn:bro:bhrg:SampleQuality

    SamplerType

    Apparaattype

    urn:bro:bhrg:SamplerType

    https://publiek.broservices.nl/refcodes/api/get_codes?domain=urn:bro:bhrg:SamplerType

    SamplingMethod

    Bemonsteringsmethode

    urn:bro:bhrg:SamplingMethod

    https://publiek.broservices.nl/refcodes/api/get_codes?domain=urn:bro:bhrg:SamplingMethod

    SamplingProcedure

    Bemonsteringsprocedure

    urn:bro:bhrg:SamplingProcedure

    https://publiek.broservices.nl/refcodes/api/get_codes?domain=urn:bro:bhrg:SamplingProcedure

    SamplingQuality

    Bemonsteringskwaliteit

    urn:bro:bhrg:SamplingQuality

    https://publiek.broservices.nl/refcodes/api/get_codes?domain=urn:bro:bhrg:SamplingQuality

    SandMedianClass

    Zandmediaanklasse

    urn:bro:bhrg:SandMedianClass

    https://publiek.broservices.nl/refcodes/api/get_codes?domain=urn:bro:bhrg:SandMedianClass

    SandSorting

    Zandspreiding

    urn:bro:bhrg:SandSorting

    https://publiek.broservices.nl/refcodes/api/get_codes?domain=urn:bro:bhrg:SandSorting

    SaturationMethod

    Verzadigingsmethode

    urn:bro:bhrg:SaturationMethod

    https://publiek.broservices.nl/refcodes/api/get_codes?domain=urn:bro:bhrg:SaturationMethod

    SedimentaryPhenomenon

    SedimentairFenomeen

    urn:bro:bhrg:SedimentaryPhenomenon

    https://publiek.broservices.nl/refcodes/api/get_codes?domain=urn:bro:bhrg:SedimentaryPhenomenon

    ShellTaxon

    SoortSchelp

    urn:bro:bhrg:ShellTaxon

    https://publiek.broservices.nl/refcodes/api/get_codes?domain=urn:bro:bhrg:ShellTaxon

    SoilType

    SoortGrond

    urn:bro:bhrg:SoilType

    https://publiek.broservices.nl/refcodes/api/get_codes?domain=urn:bro:bhrg:SoilType

    SoilUse

    Bodemgebruik

    urn:bro:bhrg:SoilUse

    https://publiek.broservices.nl/refcodes/api/get_codes?domain=urn:bro:bhrg:SoilUse

    SpecialMaterial

    BijzonderMateriaal

    urn:bro:bhrg:SpecialMaterial

    https://publiek.broservices.nl/refcodes/api/get_codes?domain=urn:bro:bhrg:SpecialMaterial

    Sphericity

    Sfericiteit

    urn:bro:bhrg:Sphericity

    https://publiek.broservices.nl/refcodes/api/get_codes?domain=urn:bro:bhrg:Sphericity

    StainColour

    Vlekkleur

    urn:bro:bhrg:StainColour

    https://publiek.broservices.nl/refcodes/api/get_codes?domain=urn:bro:bhrg:StainColour

    StopCriterionField

    StopcriteriumVeld

    urn:bro:bhrg:StopCriterionField

    https://publiek.broservices.nl/refcodes/api/get_codes?domain=urn:bro:bhrg:StopCriterionField

    StratumThicknessClass

    Laagdikteklasse

    urn:bro:bhrg:StratumThicknessClass

    https://publiek.broservices.nl/refcodes/api/get_codes?domain=urn:bro:bhrg:StratumThicknessClass

    Structure

    Structuur

    urn:bro:bhrg:Structure

    https://publiek.broservices.nl/refcodes/api/get_codes?domain=urn:bro:bhrg:Structure

    SurveyProcedure

    KaderstellendeProcedure

    urn:bro:bhrg:SurveyProcedure

    https://publiek.broservices.nl/refcodes/api/get_codes?domain=urn:bro:bhrg:SurveyProcedure

    SurveyPurpose

    KaderInwinning

    urn:bro:bhrg:SurveyPurpose

    https://publiek.broservices.nl/refcodes/api/get_codes?domain=urn:bro:bhrg:SurveyPurpose

    TemporaryChange

    TijdelijkeVerandering

    urn:bro:bhrg:TemporaryChange

    https://publiek.broservices.nl/refcodes/api/get_codes?domain=urn:bro:bhrg:TemporaryChange

    UsedMedium

    GebruiktMedium

    urn:bro:bhrg:UsedMedium

    https://publiek.broservices.nl/refcodes/api/get_codes?domain=urn:bro:bhrg:UsedMedium

    Utensil

    Hulpmiddel

    urn:bro:bhrg:Utensil

    https://publiek.broservices.nl/refcodes/api/get_codes?domain=urn:bro:bhrg:Utensil

    Variegation

    Bontheid

    urn:bro:bhrg:Variegation

    https://publiek.broservices.nl/refcodes/api/get_codes?domain=urn:bro:bhrg:Variegation

    VerticalDatum

    VerticaalReferentievlak

    urn:bro:bhrg:VerticalDatum

    https://publiek.broservices.nl/refcodes/api/get_codes?domain=urn:bro:bhrg:VerticalDatum

    VerticalPositioningMethod

    MethodeVerticalePositiebepaling

    urn:bro:bhrg:VerticalPositioningMethod

    https://publiek.broservices.nl/refcodes/api/get_codes?domain=urn:bro:bhrg:VerticalPositioningMethod

    VerticalTrend

    VerticaleTrend

    urn:bro:bhrg:VerticalTrend

    https://publiek.broservices.nl/refcodes/api/get_codes?domain=urn:bro:bhrg:VerticalTrend

    VeryCoarseFractionContentClass

    ZeerGroveFractieGehalteklasse

    urn:bro:bhrg:VeryCoarseFractionContentClass

    https://publiek.broservices.nl/refcodes/api/get_codes?domain=urn:bro:bhrg:VeryCoarseFractionContentClass

    VolumePercentageClass

    VolumePercentageklasse

    urn:bro:bhrg:VolumePercentageClass

    https://publiek.broservices.nl/refcodes/api/get_codes?domain=urn:bro:bhrg:VolumePercentageClass

    WeatheringDegree

    MateVerwering

    urn:bro:bhrg:WeatheringDegree

    https://publiek.broservices.nl/refcodes/api/get_codes?domain=urn:bro:bhrg:WeatheringDegree

    6. Vertaallijst

    Dit hoofdstuk bevat een vertaaltabel, aan de hand waarvan, gegeven de Engelstalige naam van een entiteit of een attribuut, de Nederlandse naam in de gegevenscatalogus kan worden opgezocht.

    De onderstaande tabel is gesorteerd op alfabetische volgorde van de Engelstalige naam van de entiteit. Tussen haakjes staat het type modelelement van de entiteit. Binnen een entiteit zijn de attributen gesorteerd op Engelstalige naam.

    Complextype (stereotype)
    element

    Entiteit
    attribuut

    AbstractRegistrationObject (FeatureType)

    Abstract Registratieobject  

    broId  

    BRO-ID  

    AnimalFossil (AttributeGroupType)

    Dierlijk fossiel  

    animalFossilType  

    soort dierfossiel  

    archiveClass  

    archiefklasse  

    percentageClass  

    percentageklasse  

    AnomalousLayer (AttributeGroupType)

    Afwijkend laagje  

    cemented  

    verkit  

    colour  

    kleur  

    geologicalOrigin  

    genetische typering  

    layerProportion  

    laagaandeel  

    layerProportionClass  

    laagaandeelklasse  

    layerProportionClassArchive  

    laagaandeelklasse archief  

    rockType  

    soort gesteente  

    soilType  

    soort grond  

    stratumThicknessClass  

    laagdikteklasse  

    AnomalousMaterial (AttributeGroupType)

    Afwijkend materiaal  

    materialShape  

    vorm voorkomen  

    percentageClass  

    percentageklasse  

    rockType  

    soort gesteente  

    soilType  

    soort grond  

    ArcheologicalConstituent (AttributeGroupType)

    Archeologisch bestanddeel  

    archiveClass  

    archiefklasse  

    constituentType  

    soort bestanddeel  

    percentageClass  

    percentageklasse  

    BasicParticleSizeDistribution (AttributeGroupType)

    Basis korrelgrootteverdeling  

    fraction63umTo2mm  

    fractie 63umTot2mm  

    fractionLarger2mm  

    fractie groter2mm  

    fractionSmaller63um  

    fractie kleiner63um  

    limitedDistributionFraction63umTo2mm  

    beperkte verdeling fractie 63umtot2mm  

    minimalDistributionFraction63umTo2mm  

    minimale verdeling fractie 63umtot2mm  

    minimalDistributionFractionSmaller63um  

    minimale verdeling fractie kleiner63um  

    standardDistributionFraction63umTo2mm  

    standaardverdeling fractie 63umtot2mm  

    standardDistributionFractionLarger2mm  

    standaardverdeling fractie groter2mm  

    standardDistributionFractionSmaller63um  

    standaardverdeling fractie kleiner63um  

    BHR_G_C (FeatureType)

    Booronderzoek  

    analysisReportDate  

    rapportagedatum analyse  

    boringEndDate  

    einddatum boring  

    boringStartDate  

    startdatum boring  

    descriptionProcedure  

    beschrijfprocedure  

    descriptionQuality  

    beschrijfkwaliteit  

    descriptionReportDate  

    rapportagedatum beschrijving  

    determinedPropertiesOverview  

    analysetypenoverzicht  

    discipline  

    vakgebied  

    finalDepthBoring  

    einddiepte boren  

    localVerticalReferencePoint  

    lokaal verticaal referentiepunt  

    offset  

    verschuiving  

    researchReportDate  

    rapportagedatum onderzoek  

    rockReached  

    gesteente aangeboord  

    samplingQualityOverview  

    bemonsteringskwaliteitenoverzicht  

    surveyPurpose  

    kader inwinning  

    verticalDatum  

    verticaal referentievlak  

    BHR_G_CriteriaSet (AttributeGroupType)

    Kenmerkenverzameling BHR-G  

    analysisReportPeriod  

    periode van rapportage beschrijving  

    depthInterval  

    diepteinterval  

    descriptionProcedure  

    beschrijfkwaliteit  

    descriptionQuality  

    beschrijfprocedure  

    descriptionReportPeriod  

    periode van rapportage beschrijving  

    determinedCompositionProperties  

    bepaalde samenstellingseigenschappen  

    determinedHydrophysicalProperties  

    bepaalde hydrofysische eigenschappen  

    discipline  

    vakgebied  

    fieldworkPeriod  

    periode van veldwerk  

    samplingQuality  

    bemonsteringskwaliteit  

    volumetricMassDensityDetermined  

    volumieke massa bepaald  

    waterContentDetermined  

    watergehalte bepaald  

    BHR_G_O (FeatureType)

    Booronderzoek  

    boreholeSampleAnalysis

    boormonsteranalyse

    boreholeSampleDescription

    boormonsterBeschrijving

    boring

    boring

    deliveredLocation  

    aangeleverde locatie  

    deliveredVerticalPosition  

    aangeleverde verticale positie  

    deliveryContext  

    kader aanlevering  

    discipline  

    vakgebied  

    fluidMudLayer

    sliblaag  

    registrationHistory  

    registratiegeschiedenis  

    reportHistory  

    rapportagegeschiedenis  

    researchOperator  

    uitvoerder onderzoek  

    researchReportDate  

    rapportagedatum onderzoek  

    siteCharacteristic  

    terreintoestand  

    siteCharacteristicDetermined  

    terreintoestand bepaald  

    standardizedLocation  

    gestandaardiseerde locatie  

    surveyProcedure  

    kaderstellende procedure  

    surveyPurpose  

    kader inwinning  

    BHR_G_O_DP (FeatureType)

    Geologisch booronderzoek  

    BoredInterval (FeatureType)

    Geboord interval  

    beginDepth  

    begindiepte  

    boredDiameter  

    geboorde diameter  

    boringTechnique  

    boortechniek  

    endDepth  

    einddiepte  

    BoreholeSampleAnalysis (FeatureType)

    Boormonsteranalyse  

    analysisOperator  

    uitvoerder analyse  

    analysisProcedure  

    analyseprocedure  

    analysisReportDate  

    rapportagedatum analyse  

    investigatedInterval  

    onderzocht interval

    BoreholeSampleDescription (FeatureType)

    Boormonsterbeschrijving  

    descriptionOperator  

    uitvoerder beschrijving  

    descriptionProcedure  

    beschrijfprocedure  

    descriptionReportDate  

    rapportagedatum beschrijving  

    utensil  

    hulpmiddel  

    Boring (FeatureType)

    Boring  

    boredInterval  

    geboord interval  

    boreholeCompleted  

    gat afgewerkt  

    boringEndDate  

    einddatum boring  

    boringOperator  

    uitvoerder boring  

    boringProcedure  

    boorprocedure  

    boringStartDate  

    startdatum boring  

    completedInterval  

    afgewerkt interval  

    contaminatedInterval  

    veronteinigd interval  

    excavatedLayer  

    Weggegraven interval  

    finalDepthBoring  

    einddiepte boren  

    finalDepthExcavation  

    einddiepte graven  

    finalDepthPreparation  

    einddiepte voorbereiding  

    finalDepthSampling  

    einddiepte bemonstering  

    finalDepthTemporaryCasing  

    einddiepte tijdelijke verbuizing  

    flushingAdditive  

    spoelingtoeslag  

    flushingAdditiveUsed  

    spoelingtoeslag gebruikt  

    groundwaterLevel  

    grondwaterstand  

    preparation  

    voorbereiding  

    rockReached  

    gesteente aangeboord  

    sampledInterval  

    bemondsterd interval  

    samplingProcedure  

    bemonsteringsprocedure  

    stopCriterion  

    stopcriterium  

    subsurfaceContaminated  

    ondergrond verontreinigd  

    temporaryCasingUsed  

    tijdelijke verbuizing aangebracht  

    trajectoryExcavated  

    traject weggegraven  

    BRO_DO (FeatureType)

    Object uit registratie  

    deregistered  

    uit registratie genomen  

    deregistrationTime  

    tijdstip uit registratie genomen  

    CarbonateContentDetermination (FeatureType)

    Bepaling kalkgehalte  

    carbonateContent  

    kalkgehalte  

    determinationMethod  

    bepalingsmethode  

    determinationProcedure  

    bepalingsprocedure  

    dryingPeriod  

    droogtijd  

    massLossCarbonateContent  

    massaverlies kalkgehalte  

    materialIrregularity  

    bijzonderheid materiaal  

    performanceIrregularity  

    bijzonderheid uitvoering  

    Chunk (AttributeGroupType)

    Brokje  

    archiveClass  

    archiefklasse  

    cemented  

    verkit  

    colour  

    kleur  

    geologicalOrigin  

    genetische typering  

    percentageClass  

    percentageklasse  

    sizeClass  

    grootteklasse  

    soilType  

    soort grond  

    CompletedInterval (FeatureType)

    Afgewerkt interval  

    backfillMaterial  

    aanvulmateriaal  

    backfillMaterialCertified  

    aanvulmateriaal met certificaat  

    backfillMaterialWashed  

    aanvulmateriaal gewassen  

    beginDepth  

    begindiepte  

    diameterPermanentCasing  

    diameter permanente verbuizing  

    endDepth  

    einddiepte  

    materialPermanentCasing  

    materiaal permanente verbuizing  

    permanentCasingPresent  

    permanente verbuizing aanwezig  

    ContaminatedInterval (FeatureType)

    Verontreinigd interval  

    beginDepth  

    begindiepte  

    endDepth  

    einddiepte  

    DeliveredLocation (AttributeGroupType)

    Aangeleverde locatie  

    horizontalPositioningDate  

    datum locatiebepaling  

    horizontalPositioningMethod  

    methode locatiebepaling  

    horizontalPositioningOperator  

    uitvoerder locatiebepaling  

    location  

    coördinaten  

    DeliveredVerticalPosition (AttributeGroupType)

    Aangeleverde verticale positie  

    localVerticalReferencePoint  

    lokaal verticaal referentiepunt  

    offset  

    verschuiving  

    verticalDatum  

    verticaal referentievlak  

    verticalPositioningDate  

    datum verticale positiebepaling  

    verticalPositioningMethod  

    methode verticale positiebepaling  

    verticalPositioningOperator  

    uitvoerder verticale positiebepaling  

    waterDepth  

    waterdiepte  

    DescriptiveBoreholeLog (FeatureType)

    Boorprofiel  

    continuouslySampled  

    continu bemonsterd  

    describedMaterial  

    beschreven materiaal  

    describedSamplesQuality  

    kwaliteit beschreven monster  

    descriptionLocation  

    beschrijflocatie  

    descriptionQuality  

    beschrijfkwaliteit  

    layer  

    laag  

    meanHighestGroundwaterLevel  

    gemiddeld hoogste grondwaterstand  

    meanLowestGroundwaterLevel  

    gemiddeld laagste grondwaterstand  

    notdescribedInterval  

    niet beschreven interval  

    postSedimentaryDiscontinuity  

    post-sedimentaire discontinuïteit  

    sampleMoistness  

    monstervochtigheid  

    DeterminedPropertiesOverview (AttributeGroupType)

    Overzicht bepaalde eigenschappen  

    determinedCompositionProperties  

    bepaalde samenstellingseigenschappen  

    determinedHydrophysicalProperties  

    bepaalde hydrofysische eigenschappen  

    DispatchCharacteristicsRequest (FeatureType)

    Verzoek tot levering kengegevens  

    criteria  

    Kenmerkenverzameling BHR-G  

    DispatchCharacteristicsResponse (FeatureType)

    Bericht van verzending kengegevens  

    dispatchDocument

    Verzameling documenten waarin elk document de kern gegevens van 1 registratie object bevat

    numberOfDocuments  

    aantal documenten  

    DispatchDataResponse (FeatureType)

    Bericht van verzending gegevens.  

    Event (AttributeGroupType)

    Gebeurtenis  

    date  

    datum  

    name  

    naam  

    ExcavatedLayer (FeatureType)

    Weggegraven laag  

    excavatedMaterial  

    weggegraven materiaal  

    lowerBoundary  

    ondergrens  

    upperBoundary  

    bovengrens  

    FineFractionDistributionGravellyMineralSoil (AttributeGroupType)

    Verdeling fijne fractie grindrijke minerale grond  

    estimatedMassProportionLutum  

    geschat massa-aandeel lutum  

    estimatedMassProportionSand  

    geschat massa-aandeel zand  

    estimatedMassProportionSilt  

    geschat massa-aandeel silt  

    FineFractionDistributionNonGravellyMineralSoil (AttributeGroupType)

    Verdeling fijne fractie grindarme minerale grond  

    estimatedMassProportionLutum  

    geschat massa-aandeel lutum  

    estimatedMassProportionSand  

    geschat massa-aandeel zand  

    estimatedMassProportionSilt  

    geschat massa-aandeel silt  

    FineFractionDistributionOrganicSoil (AttributeGroupType)

    Verdeling fijne fractie organische grond  

    estimatedMassProportionLutum  

    geschat massa-aandeel lutum  

    estimatedMassProportionSand  

    geschat massa-aandeel zand  

    estimatedMassProportionSilt  

    geschat massa-aandeel silt  

    FineFractionDistributionShellySoil (AttributeGroupType)

    Verdeling fijne fractie schelprijke grond  

    estimatedVolumeProportionLutum  

    geschat volumeaandeel lutum  

    estimatedVolumeProportionSand  

    geschat volumeaandeel zand  

    estimatedVolumeProportionSilt  

    geschat volumeaandeel silt  

    FineFractionDistributionShellySoilArchive (AttributeGroupType)

    Verdeling fijne fractie grindrijke minerale grond  

    estimatedMassProportionLutum  

    geschat massa-aandeel lutum  

    estimatedMassProportionSand  

    geschat massa-aandeel zand  

    estimatedMassProportionSilt  

    geschat massa-aandeel silt  

    FluidMudLayer (FeatureType)

    Sliblaag  

    colour  

    kleur  

    lowerBoundaryPositioningMethod  

    methode positiebepaling onderkant  

    thickness  

    dikte  

    upperBoundaryPositioningMethod  

    methode positiebepaling bovenkant  

    FractionDistribution (AttributeGroupType)

    Fractieverdeling  

    estimatedMassProportionGravel  

    geschat massa-aandeel grind  

    estimatedMassProportionOrganicMatter  

    geschat massa-aandeel organische stof  

    estimatedMassProportionShell  

    geschat massa-aandeel schelpen  

    estimatedMassProportionShellMatter  

    geschat massa-aandeel schelpmateriaal  

    estimatedVolumeProportionGravel  

    geschat volumeaandeel grind  

    estimatedVolumeProportionShellMatter  

    geschat volumeaandeel schelpmateriaal  

    fineFractionDistributionGravellyMineralSoil  

    verdeling fijne fractie grindrijke minerale grond  

    fineFractionDistributionNonGravellyMineralSoil  

    verdeling fijne fractie grindarme minerale grond  

    fineFractionDistributionOrganicSoil  

    verdeling fijne fractie organische grond  

    fineFractionDistributionShellySoil  

    verdeling fijne fractie schelprijke grond  

    fineFractionDistributionShellySoilArchive  

    verdeling fijne fractie schelprijke grond archief  

    fractionDistributionComplete  

    fractieverdeling volledig  

    GravelConstituent (AttributeGroupType)

    Grindbestanddeel  

    archiveClass  

    fractieaandeel archief  

    fractionProportion  

    fractieaandeel  

    gravelType  

    soort grind  

    GravelFraction (AttributeGroupType)

    Grindfractie  

    angularity  

    hoekigheid  

    estimatedMedian  

    geschatte mediaan  

    fineGravelContentClass  

    fijn grind gehalteklasse  

    gravelConstituent  

    grindbestanddeel  

    gravelMedianClass  

    grindmediaanklasse  

    gravelProvenance  

    grindherkomst  

    mediumCoarseGravelContentClass  

    matig grof grind gehalteklasse  

    sphericity  

    sfericiteit  

    variegation  

    bontheid  

    ventifactPresent  

    windkanters aanwezig  

    veryCoarseGravelContentClass  

    zeer grof grind gehalteklasse  

    Inclusion (AttributeGroupType)

    Insluitsel  

    archiveClass  

    archiefklasse  

    colour  

    kleur  

    geologicalOrigin  

    genetische typering  

    percentageClass  

    percentageklasse  

    soilType  

    soort grond  

    InvestigatedInterval (FeatureType)

    Onderzocht interval  

    beginDepth  

    begindiepte  

    carbonContentDetermination 

    bepaling kalkgehalte 

    described  

    beschreven  

    determinedCompositionProperties  

    bepaalde samenstellingseigenschappen  

    determinedHydrophysicalProperties  

    bepaalde hydrofysische eigenschappen  

    endDepth  

    einddiepte  

    investigatedMaterial  

    onderzocht materiaal  

    organicCarbonContentDetermination 

    bepaling organisch koolstofgehalte  

    organicMatterContentDetermination 

    bepaling organischestofgehalte  

    particleSizeDetermination 

    bepaling korrelgrootteverdeling  

    sampleQuality  

    monsterkwaliteit  

    saturatedPermeabilityDetermination 

    bepaling verzadigde waterdoorlatendheid  

    sulfurContentDetermination 

    bepaling zwavelgehalte  

    volumetricMassDensityDetermined  

    volumieke massa bepaald  

    waterContentDetermined  

    watergehalte bepaald  

    sulfurContentDetermination 

    bepaling zwavelgehalte  

    saturatedPermeabilityDetermination 

    bepaling verzadigde waterdoorlatendheid  

    volumetricMassDensityDetermination 

    bepaling volumieke massa  

    volumetricMassDryDensityDetermination 

    bepaling droge volumieke massa  

    volumetricMassDensitySolidsDetermination 

    bepaling volumieke massa vaste delen  

    waterContentDetermination 

    bepaling watergehalte  

    InvestigatedMaterial (AttributeGroupType)

    Onderzocht materiaal  

    anomalousMaterial  

    afwijkend materiaal  

    carbonateContentClass  

    kalkgehalteklasse  

    geologicalSoilName  

    geologische grondsoort  

    geotechnicalSoilName  

    geotechnische grondsoort  

    gravelContentClass  

    grindgehalteklasse  

    organicMatterContentClass  

    organischestofgehalteklasse  

    organicMatterContentClassNEN5104  

    organischestofgehalteklasse NEN5104  

    particularConstituent  

    bijzonder bestanddeel  

    sandMedianClass  

    zandmediaanklasse  

    shellFragmentContentClass  

    gehalteklasse schelpfragmenten  

    shellGritContentClass  

    gehalteklasse schelpgruis  

    shellMatterContentClass  

    schelpmateriaalgehalteklasse  

    specialMaterial  

    bijzonder materiaal  

    wholeShellContentClass  

    gehalteklasse schelpen heel  

    Layer (FeatureType)

    Laag  

    activityType  

    type ingreep  

    anthropogenic  

    antropogeen  

    archeologicalConstituent  

    archeologisch bestanddeel  

    bioturbated  

    gebioturbeerd  

    geologicalOrigin  

    genetische typering  

    horizonCode  

    horizontcode  

    humanTrace  

    menselijk spoor  

    internalStructureIntact  

    interne structuur intact  

    layerComponent  

    laagdeel  

    lowerBoundary  

    ondergrens  

    lowerBoundaryDetermination  

    bepaling ondergrens  

    postSedimentary  

    post-sedimentair  

    rooted  

    beworteld  

    slant  

    scheefstaand  

    soil  

    grond  

    specialMaterial  

    bijzonder materiaal  

    structure  

    structuur  

    thinStratum  

    laagje  

    upperBoundary  

    bovengrens  

    upperBoundaryDetermination  

    bepaling bovengrens  

    verticalTrend  

    verticale trend  

    LayerComponent (AttributeGroupType)

    Laagdeel  

    layerProportion  

    laagaandeel  

    soil  

    grond  

    LimitedDistributionFraction63umTo2mm (AttributeGroupType)

    Beperkte verdeling fractie 63umtot2mm  

    fraction1000to1200um  

    fractie 1000tot1200um  

    fraction1200to1400um  

    fractie 1200tot1400um  

    fraction1400umTo2mm  

    fractie 1400umtot2mm  

    fraction300to420um  

    fractie 300tot420um  

    fraction420to600um  

    fractie 420tot600um  

    fraction600to630um  

    fractie 600tot630um  

    fraction630to1000um  

    fractie 630tot1000um  

    fraction63to300um  

    fractie 63tot300um  

    MassLossCarbonateContent (AttributeGroupType)

    Massaverlies kalkgehalte  

    mass1000DegreesCelsius  

    massa1000gradenCelsius  

    mass105DegreesCelsius  

    massa105gradenCelsius  

    mass800DegreesCelsius  

    massa800gradenCelsius  

    MassLossOrganicMatterContent (AttributeGroupType)

    Massaverlies organischestofgehalte  

    mass105DegreesCelsius  

    massa105gradenCelsius  

    mass450DegreesCelsius  

    massa450gradenCelsius  

    mass550DegreesCelsius  

    massa550gradenCelsius  

    MinimalDistributionFraction63umTo2mm (AttributeGroupType)

    Minimale verdeling fractie 63umtot2mm  

    fraction1000to1400um  

    fractie 1000tot1400um  

    fraction105to125um  

    fractie 105tot125um  

    fraction125to150um  

    fractie 125tot150um  

    fraction1400umTo2mm  

    fractie 1400umtot2mm  

    fraction150to180um  

    fractie 150tot180um  

    fraction180to200um  

    fractie 180tot200um  

    fraction200to210um  

    fractie 200tot210um  

    fraction210to250um  

    fractie 210tot250um  

    fraction250to300um  

    fractie 250tot300um  

    fraction300to355um  

    fractie 300tot355um  

    fraction355to420um  

    fractie 355tot420um  

    fraction420to500um  

    fractie 420tot500um  

    fraction500to600um  

    fractie 500tot600um  

    fraction600to630um  

    fractie 600tot630um  

    fraction630to710um  

    fractie 630tot710um  

    fraction63to90um  

    fractie 63tot90um  

    fraction710to1000um  

    fractie 710tot1000um  

    fraction90to105um  

    fractie 90tot105um  

    MinimalDistributionFractionSmaller63um (AttributeGroupType)

    Minimale verdeling fractie kleiner63um  

    fraction0to2um  

    fractie 0tot2um  

    fraction16to32um  

    fractie 16tot32um  

    fraction2to4um  

    fractie 2tot4um  

    fraction32to50um  

    fractie 32tot50um  

    fraction4to8um  

    fractie 4tot8um  

    fraction50to63um  

    fractie 50tot63um  

    fraction8to16um  

    fractie 8tot16um  

    Mottle (AttributeGroupType)

    Vlek  

    colour  

    kleur  

    density  

    bedekkingsgraad  

    inBands  

    in banden  

    MunsellColour (AttributeGroupType)

    Munsellkleur  

    munsellChroma  

    munsell zuiverheid  

    munsellHue  

    munsell hoofdkleur  

    munsellValue  

    munsell witheid  

    NotDescribedInterval (FeatureType)

    Niet beschreven interval  

    beginDepth  

    begindiepte  

    endDepth  

    einddiepte  

    noDescriptionReason  

    reden niet beschreven  

    OrganicCarbonContentDetermination (FeatureType)

    Bepaling organisch koolstofgehalte  

    detectionLimit  

    detectielimiet  

    determinationMethod  

    bepalingsmethode  

    determinationProcedure  

    bepalingsprocedure  

    materialIrregularity  

    bijzonderheid materiaal  

    organicCarbonContent  

    organisch koolstofgehalte  

    performanceIrregularity  

    bijzonderheid uitvoering  

    OrganicMatterContentDetermination (FeatureType)

    Bepaling organischestofgehalte  

    determinationMethod  

    bepalingsmethode  

    determinationProcedure  

    bepalingsprocedure  

    dryingPeriod  

    droogtijd  

    freeIronContent  

    vrij ijzer gehalte  

    freeIronCorrectionApplied  

    vrij ijzer correctie toegepast  

    lutumCorrectionApplied  

    lutumcorrectie toegepast  

    massLossOrganicMatterContent  

    massaverlies organischestofgehalte  

    materialIrregularity  

    bijzonderheid materiaal  

    organicMatterContent  

    organischestofgehalte  

    performanceIrregularity  

    bijzonderheid uitvoering  

    ParticleSizeDistributionDetermination (FeatureType)

    Bepaling korrelgrootteverdeling  

    appliedOpticalModel  

    toegepast optisch model  

    basicParticleSizeDistribution  

    basis korrelgrotteverderling  

    calculationValueOrigin  

    herkomst rekenwaarde  

    calculationValueParticleDensity  

    rekenwaarde volumieke massa korrels  

    determinationMethod  

    bepalingsmethode  

    determinationProcedure  

    bepalingsprocedure  

    dispersionMethod  

    dispersiemethode  

    fractionDistribution  

    fractieverdeling  

    massDryMaterial  

    massa droog materiaal  

    materialIrregularity  

    bijzonderheid materiaal  

    performanceIrregularity  

    bijzonderheid uitvoering  

    removalMethodCarbonate  

    verwijderingsmethode kalk  

    removalMethodOrganicMatter  

    verwijderingsmethode organische stof  

    removedMaterial  

    verwijderd materiaal  

    ParticularConstituent (AttributeGroupType)

    Bijzonder bestanddeel  

    archiveClass  

    archiefklasse  

    constituentType  

    soort bestanddeel  

    percentageClass  

    percentageklasse  

    PeatConstituent (AttributeGroupType)

    Veenbestanddeel  

    percentageClass  

    percentageklasse  

    plantRemainType  

    soort plantenrest  

    PeatFraction (AttributeGroupType)

    Organische fractie  

    peatConstituent  

    organisch bestanddeel  

    peatType  

    soort veen  

    PostSedimentaryDiscontinuity (FeatureType)

    Post-sedimentaire discontinuïteit  

    beginDepth  

    begindiepte  

    discontinuityType  

    type discontinuïteit  

    endDepth  

    einddiepte  

    RegistrationHistory (AttributeGroupType)

    Registratiegeschiedenis  

    corrected  

    gecorrigeerd  

    deregistered  

    uit registratie genomen  

    deregistrationTime  

    tijdstip uit registratie genomen  

    latestAdditionTime  

    tijdstip laatste aanvulling  

    latestCorrectionTime  

    tijdstip laatste correctie  

    objectRegistrationTime  

    tijdstip registratie object  

    registrationCompletionTime  

    tijdstip voltooiing registratie  

    registrationStatus  

    registratiestatus  

    reregistered  

    weer in registratie genomen  

    reregistrationTime  

    tijdstip weer in registratie genomen  

    underReview  

    in onderzoek  

    underReviewTime  

    in onderzoek sinds  

    RegistrationObject (FeatureType)

    Registratieobject  

    deliveryAccountableParty  

    bronhouder  

    deliveryResponsibleParty  

    dataleverancier  

    objectIdAccountableParty  

    object-ID bronhouder  

    qualityRegime  

    kwaliteitsregime  

    RegistrationRequest (FeatureType)

    Registratieverzoek  

    sourceDocument  

    brondocument  

    ReportHistory (AttributeGroupType)

    Rapportagegeschiedenis  

    event  

    gebeurtenis  

    SampledInterval (FeatureType)

    Bemonsterd interval  

    beginDepth  

    begindiepte  

    endDepth  

    einddiepte  

    orientatedSampled  

    georienteerd gestoken  

    preTreatment  

    voorbehandeling  

    sampler  

    bemonsteringsapparaat  

    samplingMethod  

    bemonsteringsmethode  

    samplingQuality  

    bemonsteringskwaliteit  

    Sampler (AttributeGroupType)

    Bemonsteringsapparaat  

    coreCatcherPresent  

    voorzien van vanger  

    cuttingShoeInsideDiameter  

    doorgangsdiameter  

    cuttingShoeOutsideDiameter  

    steekmonddiameter  

    lubricationFluidUsed  

    steunvloeistof gebruikt  

    pistonPresent  

    voorzien van zuiger  

    rightAngledCuttingShoe  

    haakse steekmond  

    sampleContainerDiameter  

    containerdiameter  

    sampleContainerLength  

    containerlengte  

    samplerType  

    apparaattype  

    stockingUsed  

    kous gebruikt  

    taperAngle  

    steekmondapex  

    SamplingQualityOverview (AttributeGroupType)

    Bemonsteringskwaliteitenoverzicht  

    samplingQuality  

    bemonsteringskwaliteiten  

    SandConstituent (AttributeGroupType)

    Zandbestanddeel  

    archiveClass  

    archiefklasse  

    grainColour  

    korrelkleur  

    percentageClass  

    percentageklasse  

    SandFraction (AttributeGroupType)

    Zandfractie  

    angularity  

    hoekigheid  

    anomalouslyCoarseContentClass  

    gehalteklasse afwijkend grof  

    anomalouslyCoarseContentClassArchive  

    gehalteklasse afwijkend grof archief  

    darkGrainContentClass  

    donkere mineralen gehalteklasse  

    darkGrainContentClassArchive  

    donkere mineralen gehalteklasse archief  

    estimatedMedian  

    geschatte mediaan  

    granuleContentClass  

    granuulgehalteklasse  

    granuleContentClassArchive  

    granuulgehalteklasse archief  

    sandConstituent  

    zandbestanddeel  

    sandMedianClass  

    zandmediaanklasse  

    sandSorting  

    zandspreiding  

    variegation  

    bontheid  

    SaturatedPermeabilityAtSpecificLoad (AttributeGroupType)

    Verzadigde waterdoorlatendheid bij bepaalde belasting  

    load  

    belasting  

    saturatedPermeability  

    verzadigde waterdoorlatendheid  

    SaturatedPermeabilityDetermination (FeatureType)

    Bepaling verzadigde waterdoorlatendheid  

    currentDownwards  

    stroming neerwaarts  

    determinationMethod  

    bepalingsmethode  

    determinationProcedure  

    bepalingsprocedure  

    materialIrregularity  

    bijzonderheid materiaal  

    maximumGradient  

    maximale gradiënt  

    performanceIrregularity  

    bijzonderheid uitvoering  

    porousDiscWet  

    poreuze stenen nat  

    ringWaterRepellent  

    ring waterafstotend  

    saturatedPermeabilityAtSpecificLoad  

    verzadigde waterdoorlatendheid bij bepaalde belasting  

    saturationMethod  

    verzadigingsmethode  

    swellObserved  

    zwel geconstateerd  

    temperature  

    temperatuur  

    usedMedium  

    gebruikt medium  

    verticallyDetermined  

    verticaal bepaald  

    verticalStrain  

    verticale rek  

    volumetricMassDensityWater  

    volumieke massa water  

    waterContentAfterwards  

    watergehalte na afloop  

    waterDegassed  

    water ontgast  

    SedimentLens (AttributeGroupType)

    Sedimentlens  

    archiveClass  

    archiefklasse  

    colour  

    kleur  

    geologicalOrigin  

    genetische typering  

    percentageClass  

    percentageklasse  

    soilType  

    soort grond  

    ShellConstituent (AttributeGroupType)

    Schelpenbestanddeel  

    relativeAbundance  

    associatieaandeel  

    relativeAbundanceClass  

    associatieaandeelklasse  

    relativeAbundanceClassArchive  

    associatieaandeelklasse archief  

    shellTaxon  

    soort schelp  

    ShellFraction (AttributeGroupType)

    Schelpenfractie  

    doublets  

    doubletten  

    fragmentContentClass  

    gehalteklasse fragmenten  

    gritContentClass  

    gehalteklasse gruis  

    inSitu  

    in-situ  

    remainsContentClasss  

    gehalteklasse resten  

    shellConstituent  

    schelpenbestanddeel  

    thickWalledContentClass  

    gehalteklasse dikwandig  

    thinWalledContentClass  

    gehalteklasse dunwandig  

    weatheringDegree  

    mate van verwering  

    wholeContentClasss  

    gehalteklasse heel  

    ShellFractionArchive (AttributeGroupType)

    Schelpenfractie archief  

    doublets  

    doubletten  

    fragmentContentClass  

    gehalteklasse fragmenten  

    gritContentClass  

    gehalteklasse gruis  

    remainsContentClasss  

    gehalteklasse resten  

    shellConstituent  

    schelpenbestanddeel  

    thickWalledContentClass  

    gehalteklasse dikwandig  

    thinWalledContentClass  

    gehalteklasse dunwandig  

    weatheringDegree  

    mate van verwering  

    wholeContentClasss  

    gehalteklasse heel  

    SiteCharacteristic (AttributeGroupType)

    Terreintoestand  

    currentProcess  

    actueel proces  

    hydrologicalSetting  

    hydrologische omstandigheid  

    landscapeElement  

    landschapselement  

    positionOnGroundBody  

    ligging op grondlichaam  

    soilUse  

    bodemgebruik  

    temporaryChange  

    tijdelijke verandering  

    Soil (AttributeGroupType)

    Grond  

    animalFossil  

    dierlijk fossiel  

    anomalousLayer  

    afwijkend laagje  

    carbonateContentClass  

    kalkgehalteklasse  

    chunk  

    brokje  

    colour  

    kleur  

    fineSoilConsistency  

    consistentie fijne grond  

    fractionDistribution  

    fractieverdeling  

    geologicalSoilName  

    geologische grondsoort  

    geotechnicalSoilName  

    geotechnische grondsoort  

    glauconiteContentClass  

    glauconietgehalteklasse  

    glauconiteContentClassArchive  

    glauconietgehalteklasse archief  

    gravelContentClass  

    grindgehalteklasse  

    gravelFraction  

    grindfractie  

    inclusion  

    insluitsel  

    micaContentClass  

    glimmergehalteklasse  

    micaContentClassArchive  

    glimmergehalteklasse archief  

    mottle  

    vlek  

    mottled  

    gevlekt  

    munsellColour  

    munsellkleur  

    organicMatterContentClass  

    organischestofgehalteklasse  

    organicMatterContentClassNEN5104  

    organischestofgehalteklasse NEN5104  

    organicSoilConsistency  

    consistentie organische grond  

    organicSoilTexture  

    textuur organische grond  

    particularConstituent  

    bijzonder bestanddeel  

    peatFraction  

    organische fractie  

    sandFraction  

    zandfractie  

    sedimentaryPhenomenon  

    sedimentair fenomeen  

    sedimentLens  

    sedimentlens  

    shellFraction  

    schelpenfractie  

    shellFractionArchive  

    schelpenfractie archief  

    shellMatterContentClass  

    schelpmateriaalgehalteklasse  

    shellMatterContentClassArchive  

    schelpmateriaalgehalteklasse archief  

    soilNameNEN5104  

    grondsoort NEN5104  

    veryCoarseFractionContentClass  

    zeer grove fractie gehalteklasse  

    veryCoarseFractionContentClassArchive  

    zeer grove fractie gehalteklasse archief  

    StandardDistributionFraction63umTo2mm (AttributeGroupType)

    Standaardverdeling fractie 63umtot2mm  

    fraction1000to1200um  

    fractie 1000tot1200um  

    fraction105to125um  

    fractie 105tot125um  

    fraction1200to1400um  

    fractie 1200tot1400um  

    fraction125to150um  

    fractie 125tot150um  

    fraction1400to1700um  

    fractie 1400tot1700um  

    fraction150to180um  

    fractie 150tot180um  

    fraction1700umTo2mm  

    fractie 1700umtot2mm  

    fraction180to200um  

    fractie 180tot200um  

    fraction200to210um  

    fractie 200tot210um  

    fraction210to250um  

    fractie 210tot250um  

    fraction250to300um  

    fractie 250tot300um  

    fraction300to355um  

    fractie 300tot355um  

    fraction355to420um  

    fractie 355tot420um  

    fraction420to500um  

    fractie 420tot500um  

    fraction500to600um  

    fractie 500tot600um  

    fraction600to630um  

    fractie 600tot630um  

    fraction630to710um  

    fractie 630tot710um  

    fraction63to75um  

    fractie 63tot75um  

    fraction710to850um  

    fractie 710tot850um  

    fraction75to90um  

    fractie 75tot90um  

    fraction850to1000um  

    fractie 850tot1000um  

    fraction90to105um  

    fractie 90tot105um  

    StandardDistributionFractionLarger2mm (AttributeGroupType)

    Standaardverdeling fractie groter2mm  

    fraction10to16mm  

    fractie 10tot16mm  

    fraction16to20mm  

    fractie 16tot20mm  

    fraction20to37.5mm  

    fractie 20tot37.5mm  

    fraction2to5.6mm  

    fractie 2tot5.6mm  

    fraction37.5to63mm  

    fractie 37.5tot63mm  

    fraction5.6to6.3mm  

    fractie 5.6tot6.3mm  

    fraction6.3to10mm  

    fractie 6.3tot10mm  

    fractionLarger63mm  

    fractie groter63mm  

    StandardDistributionFractionSmaller63um (AttributeGroupType)

    Standaardverdeling fractie kleiner63um  

    fraction0.2to0.5um  

    fractie 0.2tot0.5um  

    fraction0.5to1um  

    fractie 0.5tot1um  

    fraction0to0.2um  

    fractie 0tot0.2um  

    fraction16to25um  

    fractie 16tot25um  

    fraction1to2um  

    fractie 1tot2um  

    fraction25to32um  

    fractie 25tot32um  

    fraction2to4um  

    fractie 2tot4um  

    fraction32to50um  

    fractie 32tot50um  

    fraction4to8um  

    fractie 4tot8um  

    fraction50to63um  

    fractie 50tot63um  

    fraction8to16um  

    fractie 8tot16um  

    StandardizedLocation (AttributeGroupType)

    Gestandaardiseerde locatie  

    coordinateTransformation  

    coördinaattransformatie  

    location  

    coördinaten  

    SulfurContentDetermination (FeatureType)

    Bepaling zwavelgehalte  

    detectionLimit  

    detectielimiet  

    determinationMethod  

    bepalingsmethode  

    determinationProcedure  

    bepalingsprocedure  

    materialIrregularity  

    bijzonderheid materiaal  

    performanceIrregularity  

    bijzonderheid uitvoering  

    sulfurContent  

    zwavelgehalte  

    ThinStratum (AttributeGroupType)

    Laagje  

    geologicalOrigin  

    genetische typering  

    layerProportion  

    laagaandeel  

    layerProportionClass  

    laagaandeelklasse  

    layerProportionClassArchive  

    laagaandeelklasse archief  

    soil  

    grond  

    stratumThicknessClass  

    laagdikteklasse  

    VerticalPositionRange (AttributeGroupType)

     

    endDepth  

    einddiepte  

    startDepth  

    begindiepte  

    VolumetricMassDensityDetermination (FeatureType)

    Bepaling volumieke massa  

    determinationMethod  

    bepalingsmethode  

    determinationProcedure  

    bepalingsprocedure  

    materialIrregularity  

    bijzonderheid materiaal  

    performanceIrregularity  

    bijzonderheid uitvoering  

    sampleMoistness  

    monstervochtigheid  

    saturated  

    waterverzadigd  

    specimenVolume  

    volume proefstuk  

    swellObserved  

    zwel geconstateerd  

    underLoad  

    onder belasting  

    verticalStrain  

    verticale rek  

    volumetricMassDensity  

    volumieke massa  

    VolumetricMassDensitySolidsDetermination (FeatureType)

    Bepaling volumieke massa vaste delen  

    determinationMethod  

    bepalingsmethode  

    determinationProcedure  

    bepalingsprocedure  

    materialIrregularity  

    bijzonderheid materiaal  

    performanceIrregularity  

    bijzonderheid uitvoering  

    removedMaterial  

    verwijderd materiaal  

    sampleContainerVolume  

    inhoud monsterhouder  

    usedMedium  

    gebruikt medium  

    volumetricMassDensitySolids  

    volumieke massa vaste delen  

    VolumetricMassDryDensityDetermination (FeatureType)

    Bepaling droge volumieke massa  

    determinationMethod  

    bepalingsmethode  

    determinationProcedure  

    bepalingsprocedure  

    dryingPeriod  

    droogtijd  

    dryingTemperature  

    droogtemperatuur  

    materialIrregularity  

    bijzonderheid materiaal  

    performanceIrregularity  

    bijzonderheid uitvoering  

    saltCorrectionMethod  

    zoutcorrectiemethode  

    sampleMoistness  

    monstervochtigheid  

    saturated  

    waterverzadigd  

    specimenVolume  

    volume proefstuk  

    swellObserved  

    zwel geconstateerd  

    underLoad  

    onder belasting  

    verticalStrain  

    verticale rek  

    volumetricMassDryDensity  

    droge volumieke massa  

    WaterContentDetermination (FeatureType)

    Bepaling watergehalte  

    determinationMethod  

    bepalingsmethode  

    determinationProcedure  

    bepalingsprocedure  

    dryingPeriod  

    droogtijd  

    dryingTemperature  

    droogtemperatuur  

    materialIrregularity  

    bijzonderheid materiaal  

    performanceIrregularity  

    bijzonderheid uitvoering  

    removedMaterial  

    verwijderd materiaal  

    saltCorrectionMethod  

    zoutcorrectiemethode  

    sampleMoistness  

    monstervochtigheid  

    waterContent  

    watergehalte