BRO Productomgeving

Koppelvlakbeschrijving Innameservice GMW

1. Inleiding

Dit document beschrijft het koppelvlak van de innamewebservice voor het registratieobject grondwatermonitoringput (GMW) voor de Landelijke Voorziening Basisregistratie Ondergrond (BRO). Deze koppelvlakbeschrijving gaat in op de technische werking van het koppelvlak om GMW-gegevens uit te kunnen wisselen tussen de webservice van het Bronhouderportaal BRO en het systeem van de BRO.

1.1. Doel en doelgroep

Doel van dit document is inzicht bieden in de werking van de innamewebservice. Het proces van gegevensinname zoals beschreven in het 'Innamehandboek Grondwatermonitoringput' is in dit document vertaald naar het technische koppelvlak van de webservice: de Application Programming Interface (API).

Dit document richt zich op de technisch specialisten die de aansluiting realiseren tussen het Bronhouderportaal BRO en de Landelijke Voorziening BRO. Kennis van XML en webservices is daarvoor vereist. Het document is echter zo geschreven dat overige belangstellenden de technische werking van het koppelvlak kunnen volgen om op basis van die informatie een brondocument te kunnen digitaliseren voor het Bronhouderportaal BRO.

1.2. Gebruik van dit document

Dit document is te gebruiken om zicht te krijgen in de werking van het koppelvlak. Deze koppelvlakbeschrijving is onderdeel van een serie formele documenten die de technisch inhoudelijke werking van de BRO beschrijven.

1.3. Samenhang met andere formele documentatie

Voor ieder registratieobject in de BRO worden de volgende formele, beschrijvende documenten opgesteld:

  • een catalogus

  • de handboeken voor inname en uitgifte

  • de koppelvlakbeschrijvingen voor inname en uitgifte.


De catalogus beschrijft de inhoud van een registratieobject en vormt de basis voor de andere beschrijvende documenten. In de catalogus staan de definities van de gegevens die betrekking hebben op een registratieobject en alle regels waaraan zij moeten voldoen.

Een handboek voor inname of uitgifte beschrijft het proces dat bij inname of uitgifte van gegevens wordt doorlopen (dit document).

De koppelvlakbeschrijvingen zijn geschreven voor softwareontwikkelaars. Op basis van de twee vorige type documenten staat hierin beschreven hoe het registratieobject en de processen van inname of uitgifte zijn vertaald naar het technische koppelvlak dat is gerealiseerd door middel van webservices. De koppelvlak beschrijving gaat dus in op de technische kant van de overdracht van gegevens.

Deze documenten hangen samen zoals hierna afgebeeld.
worddave576edde6a877319673a5ab29524af1f.png

1.4. Leeswijzer

Hoofdstuk 2 beschrijft de algemene technische werking van het koppelvlak van de innamewebservice van de Landelijke Voorziening BRO. Dit hoofdstuk is bedoeld voor de lezer die een globaal idee wil krijgen hoe de geautomatiseerde gegevensuitwisseling van de BRO werkt.

Hoofdstuk 3 beschrijft vervolgens het koppelvlak van de GMW innamewebservice in technische termen: de Application Programming Interface (API). De functionaliteit voor registratie en de functionaliteit voor correctie komen daarbij aan bod.

De hoofdstukken 4 en verder beschrijven het UML-model van de innamewebservice. Dezelfde structuur is van toepassing op de WSDL en XSD-bestanden van de innamewebservice.

Bijlage A bevat de vertalingen van de berichten en de codelijsten van het Engels naar het Nederlands. Deze bijlage is een praktisch hulpmiddel aangezien de Engelstalige XML-berichten gebaseerd zijn op Nederlandse definities uit het innamehandboek en de catalogus.

1.5. Referenties

Titel

Vindplaats

[1] Nederlandse Overheid Referentie Architectuur 3.0 (NORA)

NORA, website

[2] Digikoppeling 3.0

Logius, website

[3] NEN3610:2011

Geonovum, website

[4] Guidance and profile of GML for use with Aviation Data

OGC 12-028http://www.opengis.net/doc/dp/gml-aviation-guidance

1.6. Versiehistorie

Versie

Datum

Omschrijving

0.7

17-10-2016

Initiële versie

0.7.2

02-12-2016

Bijgewerkt n.a.v. profielen op OGC

0.7.3

27-01-2017

Bijgewerkt m.b.t. correctieverzoeken (correctie types invoegen en vervangen voor eigenaar, oplenging en inrichting).

0.8.0

16-05-2017

Correctie types verplaatsen en verwijderen toegevoegd. Consolidatie met andere registratieobjecten.

1.0

21-06-2017

Bijgewerkt n.a.v. review commentaar.

1.0.1

25-07-2017

Stereotype FeatureType toegevoegd aan RegistrationObject

1.0.2

26-07-2017

Figuur in 6.5.1 vervangen i.v.m. toevoegen NITGCode en wellCode, tabel in 11.1.1 uitgebreid met details van GMW_Constuction, tabel in 11.1.3 gecompleteerd i.r.t.. hoofdstuk 8 en voorbeeldbericht in 11.2.1 uitgebreid met NITGCode.

1.0.3

08-09-2017

Figuur in 6.3 vervangen en tekst bij dateToBeCorrected in paragrafen 3.6.1 en 6.3 aangevuld als mogelijkerwijs onvolledige datum.

1.04

28-01-2019

Aangepast ‘deliveryAccountableParty’ en contactgegevens BRO Servicedesk. Ook is het gebruik van het document aangepast n.a.v. de komst van het Bronhouderportaal BRO.

1.1.0

16-10-2020

GMW_Construction: inname en verwerking van NITGCode en mapSheetCode aangepast conform werkafspraak putcode.

1.1.1

20-10-2020

Fout in Correctiereden verbeterd.

1.2.0

17-11-2020

Bronddocument GMW-Inrichten-met-geschiedenis toegevoegd

1.2.1

11-03-2021

Bij de codelijsten in appendix A4 de URL van de refcode service toegevoegd.

1.2.2

24-03-2021

Omschrijving bij Partialdate uitgebreid.

1.2.3

29-03-2021

Verwijzing naar pagina met generieke beschrijving van het gebruik van een codelijst.

1.2.4

21-10-2021

11.1.1 Nederlandse namen van Intermediate Events aangepast conform werkafspraak inmeten.

1.7. Contact

Voor vragen, suggesties of opmerkingen over de inhoud van dit document kunt u contact opnemen met de BRO Servicedesk. Bel 088 – 8644 999 of mail naar support@broservicedesk.nl.

Verder vindt u op basisregistratieondergrond.nl verdere technisch inhoudelijke instructie voor het aanleveren van gegevens aan de landelijke voorziening BRO.

2. Aanbieden van grondwatermonitoringput

2.1. Inleiding

Dit hoofdstuk beschrijft hoe het aanbieden van gegevens van een grondwatermonitoringput werkt. Hierbij wordt ingegaan op de algemene technische werking van het koppelvlak van de GMW innamewebservice. Er wordt uitgelegd hoe het Bronhouderportaal BRO en de Landelijke Voorziening BRO communiceren en welke standaarden worden gehanteerd. Dit geeft een beeld hoe de geautomatiseerde gegevensuitwisseling met de BRO werkt.

2.2. Communicatie tussen twee systemen

Een dataleverancier kan gegevens van een grondwatermonitoringput aanbieden bij de BRO. Het systeem van de dataleverancier stuurt hiervoor via het Bronhouderportaal een verzoek (request) aan de GMW innamewebservice van de BRO. Het systeem van de BRO reageert op dit verzoek met een antwoord (response). Deze response bevat het resultaat van de verwerking van het request. Onderstaande afbeelding geeft dit schematisch weer.
worddaveb3f34b8540cff385b729ac1d2e022f3.png
Via het verzoek aan de GMW innamewebservice kunnen verschillende bewerkingen (operaties) van GMW-gegevens worden gestart. Elke operatie heeft een eigen request en een eigen response. De GMW innamewebservice is daarmee het koppelvlak ofwel de Application Programming Interface (API) voor de inname van GMW.

2.3. Communicatiestandaarden

De communicatie tussen het systeem van het Bronhouderportaal als dataleverancier en het BRO-systeem verloopt over een aantal lagen. In de volgende afbeelding is per laag aangegeven welke communicatiestandaard van toepassing is.

worddave1932ec8758f47f358dea0de09a6ded3.png

De keuzes van de communicatiestandaarden die zijn gebruikt bij de inrichting van het BRO-systeem zijn gebaseerd op de NORA (Nederlandse Overheid Referentie Architectuur; zie [1]) en de Digikoppeling specificaties (zie [2]).

2.3.1. Gegevens- en berichtenstandaarden

Omdat alle registratieobjecten van de BRO een relatie hebben met een locatie op het aardoppervlak, zijn de gegevens en berichten volgens de NEN3610 standaard (zie [3]) gemodelleerd.

2.3.2. Logistieke standaard

Als logistieke standaard is voor de BRO het 2W-be profiel van Digikoppeling (zie [2]) gehanteerd. Het koppelvlak is daarom gerealiseerd als een WUS-webservice waarvoor een aantal onderliggende standaarden zijn voorgeschreven, waaronder WSDL 1.0 en SOAP 1.1. In onderstaande afbeelding is dat schematisch weergegeven, waarbij het Bronhouderportaal BRO de dataleverancier is (voor levering aan het Bronhouderportaal BRO is SOAP niet van toepassing).

worddava899bf547615a633b8f4f09cf377147d.png


Het WSDL-document (Web Service Definition Language) beschrijft in technische termen de volledige API (Application Programming Interface) van de GMW innamewebservice (zie hoofdstuk 3). Het beschrijft de operaties, inclusief request en response, maar ook het protocol (in dit geval SOAP) waarmee request en response worden uitgewisseld en de URL waarop de webservice benaderd kan worden.

SOAP (Simple Object Access Protocol) is een protocol voor het versturen van berichten. Een SOAP bericht bestaat uit een Envelope met daarin de Header en de Body. De Body bevat het eigenlijke XML-bericht dat uitgewisseld wordt. Ieder XML-bericht dat als onderdeel van een SOAP-bericht met het BRO-systeem uitgewisseld wordt, is beschreven in een aantal BRO XML-schema's (XSD). Deze structuur van een SOAP-bericht is in de volgende afbeelding samengevat.

worddavdb2c16579973372cca3401f7f8434157.png


De XML-schema's (XSD) volgen de gegevensdefinities van de catalogus nauwkeurig, maar soms leidt de toepassing van de NEN3610 standaard tot afwijkingen. Daar waar wordt afgeweken van de catalogus wordt dat expliciet toegelicht. Omdat de XSD is uitgewerkt in het Engels en de catalogus in het Nederlands is beschreven, is in bijlage A een vertaling van de berichtgegevens opgenomen.

2.3.3. Netwerkstandaard

Als netwerkstandaard wordt TCP/IP over het internet gehanteerd.

2.4. Toegangscontrole

Voordat een bericht terecht komt in een operatie van de applicatie laag, vindt er een toegangscontrole plaats binnen de logistieke laag. Dit gebeurt conform de Digikoppeling standaard (zie referentie [2]). De toegangscontrole bestaat uit versleuteling, identificatie, authenticatie en autorisatie. Nadere details staan beschreven in paragraaf 3.3, zoals dat van toepassing is voor het Bronhouderportaal BRO.

3. API voor het aanbieden van grondwatermonitoringput

3.1. Inleiding

In dit hoofdstuk wordt het koppelvlak in technische termen beschreven: de API (Application Programming Interface). Hierbij staan de twee functionaliteiten centraal: functionaliteit voor het registreren van gegevens en functionaliteit voor het corrigeren van gegevens.

Elke functionaliteit heeft verschillende operaties. Deze worden beschreven in paragraaf 3.2. Paragraaf 3.3 beschrijft het patroon van verwerking van de operaties. De daaropvolgende paragrafen beschrijven de mapping van de berichten uit het innamehandboek op requests en responses in de API. De inhoud van de requests/responses wordt beschreven in hoofdstuk 4 en verder.

3.2. Operaties

De innamewebservice voor grondwatermonitoringputten biedt de dataleverancier basale functionaliteit. De API van de BRO GMW innamewebservice definieert hiervoor vijf operaties. Elke operatie heeft een eigen request en response die de verschillende verzoeken en antwoorden realiseren die in het innamehandboek zijn beschreven.

3.2.1. Register

De aard van een grondwatermonitoringput brengt met zich mee dat er drie soorten gebeurtenissen kunnen worden onderscheiden in de bestaansgeschiedenis van een put (zie het innamehandboek):

  • Registratie starten Nadat de constructie van een put is voltooid, kan de registratie van de put worden gestart. De initiële inrichting van de put wordt geregistreerd in de BRO.

  • Registratie aanvullen Nadat een put is geconstrueerd, breekt de gebruiksperiode aan. Als in de werkelijkheid Merk op dat veranderingen in de putgegevens, die niet het gevolg zijn van een gebeurtenis in de werkelijkheid, worden verwerkt met een correctie operatie en leiden tot het opbouwen van formele geschiedenis (zie de catalogus en de volgende paragrafen). een verandering aan de put optreedt, nadat de put in de BRO is geregistreerd, dan moeten de putgegevens in de BRO worden aangevuld met de nieuwe informatie. Daarbij wordt over de putgegevens materiële geschiedenis (zie de catalogus) opgebouwd. Afhankelijk van de gebeurtenis wordt in het request van de register operatie een bepaald brondocument opgenomen, met daarin de nieuwe gegevens.

  • Registratie beëindigen Na de gebruiksperiode van de put kan deze worden opgeruimd. Dit wordt in de BRO geregistreerd en de put krijgt in de BRO de status voltooid. De geregistreerde putgegevens kunnen daarna niet meer worden aangevuld.


De putgegevens naar aanleiding van ieder van deze drie gebeurtenissen kunnen worden aangeboden met een register operatie. Het brondocument in het request geeft aan welke gebeurtenis er is opgetreden.

3.2.2. Replace

Met deze operatie wordt een eerdere registratie of aanvulling gecorrigeerd door de desbetreffende gegevens te vervangen door de gegevens in het request.

De correctie van het type vervangen is een correctie die niet ingrijpt in de materiële geschiedenis van een put. Alle gebeurtenissen zijn netjes in volgorde en met de juiste datum geregistreerd. Maar bij een van de transacties zijn een of meer onjuiste waarden aangeleverd, of zijn niet alle nieuwe gegevens aangeleverd.

In het eerste geval dient de dataleverancier een verzoek in om die onjuiste waarde (n) te vervangen, en dat is ook letterlijk wat er in de registratie ondergrond gebeurt: iedere waarde wordt vervangen. In het tweede geval dient de dataleverancier een verzoek in waarin uitsluitend de ontbrekende gegevens zijn opgenomen. In beide gevallen wordt er geen materiële geschiedenis maar uitsluitend formele geschiedenis opgebouwd (zie innamehandboek).

3.2.3. Insert

Met deze operatie wordt een ontbrekende aanvulling ingevoegd in de tijdlijn van de putgeschiedenis.

De correctie van het type invoegen is een correctie die wel ingrijpt in de materiële geschiedenis van een put. Het gaat om de eenvoudigste en meest voorkomende variant. Namelijk het geval dat de dataleverancier de registratie had moeten aanvullen, maar dat vergeten was terwijl hij intussen wel een andere verandering heeft laten registreren.

Om de fout te herstellen, dient de dataleverancier een verzoek in met het doel de ontbrekende gegevens in te voegen in de tijdlijn met geregistreerde gegevens. De vergeten gebeurtenis wordt opgenomen in de putgeschiedenis, de betreffende gegevens krijgen een nieuwe waarde met een begin geldigheid (zie innamehandboek) en iedere reeds geregistreerde waarde die vanwege de gebeurtenis verandert krijgt een datum einde geldigheid.

3.2.4. Move

Met deze operatie wordt een eerdere registratie of aanvulling verplaatst in de tijdlijn van de putgeschiedenis.

De correctie van het type verplaatsen is een correctie die wel ingrijpt in de materiële geschiedenis van een put. Het gaat om een complexe variant, waarbij een gebeurtenis is geregistreerd met een foute waarde voor de datum waarop de gebeurtenis heeft plaatsgevonden.

Om de fout te herstellen, levert de dataleverancier de gegevens uit de eerdere registratie of aanvulling opnieuw aan in een move operatie, nu met het correcte moment waarop de gebeurtenis heeft plaats gevonden. De gebeurtenis wordt opgezocht in de putgeschiedenis en verplaatst naar de juiste plek in de tijdlijn van de putgeschiedenis. Van de betreffende gegevens (rondom de oude plek in de tijdlijn en de gecorrigeerde plek in de tijdlijn) worden de waarden voor begin geldigheid (zie innamehandboek) en einde geldigheid aangepast, afhankelijk van het feit of een gegeven voor of na de verwerking van de move operatie vanwege de verplaatste gebeurtenis van waarde is veranderd of juist niet meer.

3.2.5. Delete

Met deze operatie wordt een eerdere aanvulling verwijderd uit de tijdlijn van de putgeschiedenis.

De correctie van het type verwijderen is een correctie die wel ingrijpt in de materiële geschiedenis van een put. Het gaat om een eenvoudige variant, waarbij een aanvulling ten onrechte is aangeboden.

Om de fout te herstellen, dient de dataleverancier een verzoek in met het doel de betreffende gegevens te verwijderen uit de tijdlijn. De gebeurtenis wordt opgezocht in de putgeschiedenis en verwijderd uit de tijdlijn van de putgeschiedenis. Van de betreffende gegevens (rondom de verwijderde plek in de tijdlijn) worden de waarden voor begin geldigheid (zie innamehandboek) en einde geldigheid aangepast, afhankelijk van het feit of een gegeven voor of na de verwerking van de delete operatie vanwege de verwijderde gebeurtenis van waarde is veranderd of juist niet meer.

3.3. Verwerking

De verwerking van een registratieverzoek of een correctieverzoek verloopt volgens een vast patroon, maar er is wel een verschil tussen beide type verzoeken.

3.3.1. Registratie

De verwerking van een registratieverzoek (de register operatie) verloopt volgens het hierna weergegeven patroon. Een registratie operatie begint bij het doen van een registratieverzoek door middel van een request en eindigt met een response.
worddav36f5fbfb5c5f2587c9fc345ee0c79742.png


Stap 1: Doen van een registratieverzoek

Het initiatief om een operatie te beginnen ligt bij de dataleverancier en wordt uitgevoerd door het systeem van het Bronhouderportaal BRO. Dat roept de register operatie van de GMW innamewebservice aan met het registrationRequest als parameter.

Stap 2: Uitvoeren toegangscontrole

Dit bestaat uit identificatie, authenticatie, versleuteling en autorisatie. In onderstaande uitleg is het Bronhouderportaal BRO de dataleverancier.

Voor de beveiliging van de gegevensuitwisseling worden, conform de Digikoppeling specificaties, PKIoverheid services server certificaten gebruikt. Zowel de dataleverancier als de BRO beschikt over een dergelijk certificaat. In het certificaat is een identificatie op basis van 20 cijfers opgenomen die uniek is voor de houder van het certificaat.

Op het moment dat het systeem van een dataleverancier een operatie aanroept van de webservice van het BRO-systeem wisselen beide systemen eerst hun PKIoverheid services server certificaten uit. Aan de hand van de identificatie in de certificaten weten beide partijen met wie gegevens uitwisseling plaatsvindt. De techniek van het PKIoverheid services server certificaat garandeert dat de identificatie in het certificaat ook daadwerkelijk van die partij is (authenticatie).

Als authenticatie succesvol is verlopen, worden beide certificaten vervolgens gebruikt om al het dataverkeer tussen de systemen te versleutelen. Deze versleuteling maakt het voor derden onmogelijk om de data te lezen of te wijzigen.

Voor het aanbieden van gegevens aan het BRO-systeem zijn rechten nodig. Aan de hand van de identificatie in het certificaat wordt bepaald of het systeem van de dataleverancier geautoriseerd is de operatie uit te voeren. Als hierbij een fout optreedt, ontvangt de dataleverancier een melding met een http-statuscode.

Als niet wordt voldaan aan de toegangscontrole, dan leidt dit tot:

  • Een http '401 Unauthorized' foutmelding.

  • Of een 'ssl error invalid certificate' foutmelding.

  • Of een andere http-foutmelding met een http-statuscode anders dan '200 OK'.


Stap 3: Controleren verzoek
Als de toegangscontrole succesvol is verlopen, dan wordt het request technisch en inhoudelijk gecontroleerd.

De technische controle vindt plaats door het request te valideren op basis van de XSD. Als hierbij fouten gevonden worden, dan worden deze beschouwd als een technische fout van het systeem van de dataleverancier en teruggegeven als een parseFault. Dit is van toepassing op het Bronhouderportaal BRO.

De inhoudelijke controle vindt plaats door het request te controleren volgens de regels die zijn gedefinieerd in de catalogus of het innamehandboek (business rules). Deze regels zijn niet in de XSD vastgelegd, maar worden gecontroleerd door de programmatuur van het BRO-systeem. Dit heeft dus betrekking op de inhoud van de gegevens zoals die zijn aangeleverd bij het Bronhouderportaal BRO. Voorbeelden van controles zijn:

  • Is een waarde niet groter dan de toegestane maximale waarde?

  • Voldoet een waarde aan de toegestane waardes voor een gegeven?

Als hierbij fouten worden gevonden, dan worden deze beschouwd als een gebruiksfout en teruggegeven in een response bericht.


Stap 4: Vastleggen van gegevens
Als alle controles succesvol zijn verlopen dan legt de Landelijke Voorziening BRO de aangeboden gegevens vast en wordt het resultaat teruggegeven in een response bericht.

3.3.2. Correctie

De verwerking van een correctieverzoek (de operaties replace, insert, move en delete) verloopt volgens het hieronder weergegeven patroon. In de verwerking zijn vijf stappen te onderkennen; deze zijn in onderstaande afbeelding weergegeven en worden vervolgens toegelicht.
worddav94bb61ec5af678af030753115697367b.png
De eerste drie stappen in de verwerking zijn hetzelfde als bij een registratieverzoek, maar nadat het BRO-systeem heeft gecontroleerd of alles goed is, neemt de registratiebeheerder de controle over.

Stap 1: Doen van een correctieverzoek
Het initiatief om een operatie te beginnen ligt bij de dataleverancier en wordt uitgevoerd door het systeem van het Bronhouderportaal BRO.. Dat roept de desbetreffende operatie van de GMW innamewebservice aan met het correctionRequest als parameter. In het correctionRequest geeft hij aan waarom hij het correctieverzoek indient.

Stap 2: Uitvoeren toegangscontrole
Zie stap 2 bij de beschrijving van de verwerking van een registratieverzoek.

Stap 3: Controleren verzoek
Deze stap lijkt veel op stap 3 bij de beschrijving van de verwerking van een registratieverzoek. Aanvullende controles, die de programmatuur van het BRO-systeem uitvoert bij een correctieverzoek, zijn:

  • Bestaat het te corrigeren registratieobject in de BRO?

  • Voldoet het correctieverzoek aan procesmatige eisen? Bijvoorbeeld: mag de dataleverancier dit specifieke object corrigeren?


Als bij deze stap fouten worden gevonden, dan worden deze beschouwd als een gebruiksfout en teruggegeven in een response bericht met daarin reden en tijdstip van afwijzing.

Als hierbij geen fouten worden gevonden, dan wordt het correctieverzoek geaccepteerd en vastgelegd, maar nog niet verwerkt in de basisregistratie. Voordat het correctieverzoek wordt verwerkt in de basisregistratie wordt het verzoek eerst nog beoordeeld door de registratie beheerder zoals beschreven in stap 4. Het BRO-systeem reageert met een response bericht met daarin het tijdstip van acceptatie.

Stap 4: Beoordelen correctieverzoek
Nadat het correctieverzoek is vastgelegd neemt de registratiebeheerder de verwerking over en voert een inhoudelijke controle uit of het correctieverzoek verwerkt mag worden in de basisregistratie.

Als de registratiebeheerder een correctieverzoek afwijst, dan wordt een email naar de dataleverancier verzonden met daarin reden en tijdstip van bezwaar. Een beschrijving van de inhoud van deze email valt buiten de scope van deze koppelvlakbeschrijving; zie het innamehandboek voor nadere informatie. Een dataleverancier kan het emailadres kenbaar maken tijdens het aanmelden bij de BRO.

Stap 5: Vastleggen van gegevens
Als alle controles succesvol zijn verlopen dan verwerkt het BRO-systeem de correctie in de basisregistratie en wordt een email naar de dataleverancier verzonden met daarin het tijdstip van correctie. Een dataleverancier kan het emailadres kenbaar maken tijdens het aanmelden bij de BRO.

3.4. Berichten bij registratie starten

Bij een register operatie zijn drie berichten van toepassing: een registratieverzoek, een bericht van afwijzing en een bericht van registratie. Deze paragraaf beschrijft de inhoud van deze berichten bij een 'registratie starten' gebeurtenis.

3.4.1. Request: registratieverzoek

Onderstaande figuur geeft de mapping weer van het registratieverzoek in het innamehandboek op het datatype RegistrationRequest in dit document (zie paragraaf 6.1), zoals gebruikt door de register operatie (zie hoofdstuk 5).
worddav91bab044027ea7f24a10ee66948f78fd.png

Het element brondocumenttype in het registratieverzoek komt niet voor in het RegistrationRequest, omdat dit gegeven impliciet bekend is gegeven de inhoud van het element sourceDocument.

Het element sourceDocument bevat alle gegevens die in de catalogus voor het registratieobject grondwatermonitoringput zijn gespecificeerd, met uitzondering van de gegevens die door het BRO-systeem worden gegenereerd of afgeleid uit het RegistrationRequest.

3.4.2. Response: bericht van afwijzing

Het innamehandboek benoemt als mogelijke reactie op een registratieverzoek een bericht van afwijzing. De webservice gebruikt hiervoor een response van het datatype IntakeResponse.
worddav132b87e3a92cd8781e34041f3106e17e.png

Het handboek definieert een aantal berichten als antwoord op een innameverzoek. In de SOAP webservice definities mag elk request slechts een response hebben. Daarom is het element responseType toegevoegd, om de betekenis van de response te duiden. In dit geval heeft het element responseType de vaste waarde rejection.

De waarde van de elementen requestReference en objectIdAccountableParty wordt overgenomen uit het request c.q. het sourceDocument in het request. De waarde van de overige elementen wordt toegekend door de webservice. Het element rejectionReason bevat een waarde uit de tabel met gebruiksfouten; zie het innamehandboek.

Als deze response wordt gegeven omdat er een of meer gebruiksfouten in het sourceDocument zijn geconstateerd, dan is de waarde van rejectionReason "er zijn 1 of meer fouten geconstateerd in het brondocument" en volgen er na dit element een of meer sourceDocumentErrors.

Zie paragraaf 8.15 voor nadere details.

3.4.3. Response: bericht van registratie

Het innamehandboek benoemt als mogelijke reactie op een registratieverzoek een bericht van registratie. De webservice gebruikt hiervoor een response van het datatype IntakeResponse.
worddavb9c8ef292ebf7a7f283578a7f06005a7.png

Het handboek definieert een aantal berichten als antwoord op een innameverzoek. In de SOAP webservice definities mag elk request slechts een response hebben. Daarom is het element responseType toegevoegd, om de betekenis van de response te duiden. In dit geval heeft het element responseType de vaste waarde completion.

De waarde van de elementen requestReference en objectIdAccountableParty wordt overgenomen uit het request c.q. het sourceDocument in het request. De waarde van de overige elementen wordt toegekend door de webservice. Het element broId bevat de identificatie van het registratieobject in de BRO.

Zie paragraaf 8.15 voor nadere details.

3.5. Berichten bij registratie aanvullen en beëindigen

Bij een register operatie zijn drie berichten van toepassing: een registratieverzoek, een bericht van afwijzing en een bericht van registratie. Deze paragraaf beschrijft de inhoud van deze berichten bij de gebeurtenissen 'registratie aanvullen' en 'registratie beëindigen'.

3.5.1. Request: registratieverzoek

Onderstaande figuur geeft de mapping weer van het registratieverzoek in het innamehandboek op het datatype RegistrationRequest in dit document (zie paragraaf 6.1), zoals gebruikt door de register operatie (zie hoofdstuk 5).
worddav41bfa6123129193670c897656b57c106.png

Het element brondocumenttype in het registratieverzoek komt niet voor in het RegistrationRequest, omdat dit gegeven impliciet bekend is gegeven de inhoud van het element sourceDocument.

Het element broId bevat de identificatie van het registratieobject in de BRO dat moet worden aangevuld of beëindigd. Het element sourceDocument bevat de aanvullende putgegevens c.q. gegevens met betrekking tot het feit dat de put is opgeruimd.

3.5.2. Response: bericht van afwijzing

Het innamehandboek benoemt als mogelijke reactie op een registratieverzoek een bericht van afwijzing. De webservice gebruikt hiervoor een response van het datatype IntakeResponse.
worddav63957cc6572ffadee819db5d21da9969.png

Het handboek definieert een aantal berichten als antwoord op een innameverzoek. In de SOAP webservice definities mag elk request slechts een response hebben. Daarom is het element responseType toegevoegd, om de betekenis van de response te duiden. In dit geval heeft het element responseType de vaste waarde rejection.

De waarde van de elementen requestReference en broId wordt overgenomen uit het request. De waarde van de overige elementen wordt toegekend door de webservice. Het element rejectionReason bevat een waarde uit de tabel met gebruiksfouten; zie het innamehandboek.

Als deze response wordt gegeven omdat er een of meer gebruiksfouten in het sourceDocument zijn geconstateerd, dan is de waarde van rejectionReason "er zijn 1 of meer fouten geconstateerd in het brondocument" en volgen er na dit element een of meer sourceDocumentErrors.

Zie paragraaf 8.15 voor nadere details.

3.5.3. Response: bericht van registratie

Het innamehandboek benoemt als mogelijke reactie op een registratieverzoek een bericht van registratie. De webservice gebruikt hiervoor een response van het datatype IntakeResponse.
worddav3eb7687f80578b502af8bea8569e599a.png

Het handboek definieert een aantal berichten als antwoord op een innameverzoek. In de SOAP webservice definities mag elk request slechts een response hebben. Daarom is het element responseType toegevoegd, om de betekenis van de response te duiden. In dit geval heeft het element responseType de vaste waarde completion.

De waarde van de elementen requestReference en broId wordt overgenomen uit het request.

Zie paragraaf 8.15 voor nadere details.

3.6. Berichten bij correctie

Bij correctie operaties (de operaties replace, insert, move en delete) zijn drie berichten van toepassing: een correctieverzoek, een bericht van afwijzing en een bericht van acceptatie.

3.6.1. Request: correctieverzoek

Onderstaande figuur geeft de mapping weer van het correctieverzoek in het innamehandboek op het datatype CorrectionRequest in dit document (zie paragraaf 6.2), zoals gebruikt door de replace, insert en delete operaties (zie hoofdstuk 5).
worddav2e54da07b14172a4fb329cddf629c111.png

Het element brondocumenttype in het correctieverzoek komt niet voor in het correctionRequest, omdat dit gegeven impliciet bekend is gegeven de inhoud van het element sourceDocument.

Het elementen correctietype in het correctieverzoek komt niet voor in het correctionRequest, omdat dit gegeven impliciet bekend is binnen de context van de operatie waarmee het correctionRequest wordt aangeboden.

Het element broId bevat de identificatie van het te corrigeren registratieobject.

Het element dateToBeCorrected komt alleen voor als het correctionRequest wordt gebruikt in een move operatie. Dit element bevat de (mogelijkerwijs onvolledige) datum van de momenteel geregistreerde gebeurtenis die verbeterd moet worden.

Het element sourceDocument bevat dezelfde gegevens als het sourceDocument van het dienovereenkomstige te corrigeren registratieverzoek maar nu met de correcte waarden.

3.6.2. Response: bericht van afwijzing

Het innamehandboek benoemt als mogelijke reactie op een registratieverzoek een bericht van afwijzing. De webservice gebruikt hiervoor een response van het datatype IntakeResponse.
worddav63957cc6572ffadee819db5d21da9969.png

Het handboek definieert een aantal berichten als antwoord op een innameverzoek. In de SOAP webservice definities mag elk request slechts een response hebben. Daarom is het element responseType toegevoegd, om de betekenis van de response te duiden. In dit geval heeft het element responseType de vaste waarde rejection.

De waarde van de elementen requestReference en broId wordt overgenomen uit het request. De waarde van de overige elementen wordt toegekend door de webservice. Het element rejectionReason bevat een waarde uit de tabel met gebruiksfouten; zie het innamehandboek.

Als deze response wordt gegeven omdat er een of meer gebruiksfouten in het sourceDocument zijn geconstateerd, dan is de waarde van rejectionReason "er zijn 1 of meer fouten geconstateerd in het brondocument" en volgen er na dit element een of meer sourceDocumentErrors.

Zie paragraaf 8.15 voor nadere details.

3.6.3. Response: bericht van acceptatie

Het innamehandboek benoemt als mogelijke reactie op een correctieverzoek een bericht van acceptatie. De webservice gebruikt hiervoor een response van het datatype IntakeResponse.
worddav5bd4b5faed7da0c1f135502a51bdb2cc.png

Het handboek definieert een aantal berichten als antwoord op een innameverzoek. In de SOAP webservice definities mag elk request slechts een response hebben. Daarom is het element responseType toegevoegd, om de betekenis van de response te duiden. In dit geval heeft het element responseType de vaste waarde acceptance.

De waarde van de elementen requestReference en broId wordt overgenomen uit het request. De waarde van de overige elementen wordt toegekend door de webservice. In acceptanceTime staat het (datum en) tijdstip waarop het correctieverzoek is aangenomen. 

Zie paragraaf 8.15 voor nadere details.

3.7. Berichten bij technische fouten

Er zijn twee soorten berichten mogelijk bij een technische fout, die bestemd zijn voor het Bronhouderportaal BRO: een softwarefout of een systeemfout. In de volgende paragrafen wordt dit toegelicht.

3.7.1. Softwarefout

Als bij de technische controle van het request fouten in het verzoek en/of het brondocument worden gevonden (bijvoorbeeld het request is niet een welgevormd XML bericht of het request voldoet niet aan de schemavalidatie), dan worden deze beschouwd als een softwarefout in het systeem van de dataleverancier. Het BRO-systeem stuurt dan een melding in de vorm van een parseFault. Zie paragraaf 8.16 voor nadere details.
worddav34b8b7e71c9777929477c7078c9d9b34.png

3.7.2. Systeemfouten

Tijdens de uitvoering van een operatie kan er een onverwachte fout optreden in het BRO-systeem. Hiervoor kunnen verschillende oorzaken zijn, zoals het falen van bepaalde software of hardware. Deze onverwachte fouten worden beschouwd als een systeemfout in het BRO-systeem. De BRO stuurt dan een bericht in de vorm van een generieke, niet gemodelleerde SOAP:Fault. Zie paragraaf 8.24 voor nadere details.

4. Modellering van de interface

Dit hoofdstuk en de volgende hoofdstukken beschrijven in detail de interface van de GMW innamewebservice aan de hand van een UML-model. Dit is een belangrijk hoofdstuk bij het digitaliseren van een brondocument.

4.1. Packagestructuur

De interface beschrijving is onderverdeeld in verschillende packages. Deze paragraaf beschrijft de samenhang van de packages. Deze onderverdeling is ook van toepassing op de WSDL en XSD-bestanden. De hoofdstukken 5 en verder beschrijven elk een van de packages.

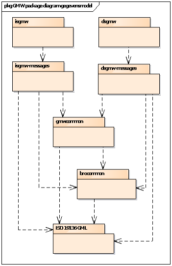
Onderstaande figuur geeft een overzicht van de packagestructuur.
worddavfe1c5d074d8aa775a8feda4a6fea552c.png

De interfaces van de innamewebservice en de uitgiftewebservice zijn gemodelleerd in de isgmw en dsgmw packages.

Om de beheerbaarheid van de modellen en de software te vergroten, is gestreefd naar herbruikbaarheid van gemodelleerde gegevenstypes. Er is bijvoorbeeld veel overlap in de gegevens in het registratieverzoek en de objectgegevens bij uitgifte. Door deze overlappende gegevens onder te brengen in een gemeenschappelijk model voor inname en uitgifte is hergebruik mogelijk.

De gegevenstypes voor de inname- respectievelijk uitgiftewebservice zijn gemodelleerd in package isgmw-messages respectievelijk dsgmw-messages.

Herbruikbare gegevenstypes die specifiek zijn voor GMW zijn gemodelleerd in package gmwcommon.

Gegevenstypes die herbruikbaar zijn voor alle registratieobjecten van de BRO zijn gemodelleerd in brocommon.

GMW maakt verder op diverse manieren gebruik van concepten uit de GML-standaard van de OGC (ISO 19136). Aan het gebruik van deze standaard kleven enkele praktische bezwaren:

  • De standaard is omvangrijk en slechts een klein deel wordt gebruikt in de BRO.

  • De software om de standaard te ondersteunen is omvangrijk.

  • Het gebruik van de standaard is niet eenvoudig.

Om deze bezwaren weg te nemen zijn in overleg met GeoNovum profielen opgesteld. Rand voor waarde bij het opstellen van de profielen was dat berichten die voldoen aan de profielen ook moeten voldoen aan de OGC-standaarden. Het GML-profiel is gemodelleerd in package gml-profile.

De volgende hoofdstukken beschrijven deze packages als gegevensmodel voor de GMW innamewebservice. De packages dsgmw en dsgmw-messages worden buiten beschouwing gelaten, aangezien deze de uitgiftewebservice betreffen.

4.2. Modelleerregels

In het UML-model worden de volgende stereotypes gebruikt om bepaalde functionaliteit te duiden.

4.2.1. CodeList

De catalogus maakt een onderscheid in beheerde en niet-beheerde enumeraties.

Het domein van een beheerde enumeratie is een uitbreidbare opsomming van toegestane waarden. Er wordt voor een beheerde enumeratie gekozen als niet alle waarden bekend zijn en uitbreiding mogelijk moet zijn (zie paragraaf 4.2.3 voor niet-beheerde enumeraties).

Het stereotype CodeList wordt in UML gebruikt om aan te geven dat een datatype een beheerde enumeratie is. In de XSD leidt dit tot een complexType wat een restrictie is van het gml complexType CodeWithAuthority (zie paragraaf 9.3).

4.2.2. DataType

Het stereotype DataType wordt in UML gebruikt om aan te geven dat een datatype een niet-identificeerbaar, gestructureerd data type is. In de XSD leidt dit tot een complexType zonder een gml:id attribuut.

4.2.3. Enumeration

De catalogus maakt een onderscheid in beheerde en niet-beheerde enumeraties.

Het domein van een niet-beheerde enumeratie is een vaste, limitatieve opsomming van toegestane waarden. Er wordt voor een niet-beheerde enumeratie gekozen als alle waarden bekend zijn en uitbreiding niet nodig is (zie paragraaf 4.2.1 voor beheerde enumeraties).

Het stereotype Enumeration wordt in UML gebruikt om aan te geven dat een datatype een niet-beheerde enumeratie is. In de XSD leidt dit tot een simpleType als restrictie van het type string met een lijst van benoemde waarden. Voorbeeld:

< simpleType name= "IndicationYesNoEnumeration" >
    < restriction base= "string" >
        <enumeration value= "ja" >
        <enumeration value= "nee" >
    </ restriction >
</ simpleType >

4.2.4. FeatureType

Het stereotype FeatureType wordt in UML gebruikt om aan te geven dat een klasse een identificeerbaar fenomeen in de werkelijkheid representeert, dat direct of indirect is geassocieerd met een locatie relatief ten opzichte van de aarde. In de XSD leidt dit tot een complexType dat is afgeleid van AbstractFeature uit het GML-profiel (zie paragraaf 9.1). In een XML-bericht heeft een object van deze klasse een gml:id attribuut.

4.2.5. Type

Het stereotype Type wordt in UML gebruikt om aan te geven dat een klasse een identificeerbaar object anders dan een FeatureType (zie paragraaf 4.2.4) representeert. In de XSD leidt dit tot een complexType dat is afgeleid van AbstractGML uit het GML-profiel (zie paragraaf 9.2). In een XML-bericht heeft een object van deze klasse een gml:id attribuut (zie paragraaf 9.1).

4.2.6. Union

Het stereotype Union wordt in UML gebruikt om aan te geven dat in een voorkomen precies een van de eigenschappen aanwezig is (polymorfisme). In de XSD wordt dit gerealiseerd als een choice.

4.2.7. Voidable

Het stereotype Voidable wordt in UML gebruikt om aan te geven dat een element aanwezig is maar geen waarde heeft. De modellering in UML en XSD en het gebruik in XML is afhankelijk van het datatype of domein van het betreffende attribuut:

  • Codelijst, enumeratie

    • De uitwerking is opgenomen in de lijst met toegestane waarden.

    • In het UML-model is het stereotype Voidable niet opgenomen.

    • In een XSD-bestand krijgt zo'n element niet het attribuut nilllable="true".

    • Als in een XML-bericht het element wordt opgenomen, dan heeft het element een waarde uit de codelijst.

  • Integer, double, string

    • Het gegeven is aanwezig, maar heeft geen waarde.

    • In het UML-model is het stereotype Voidable opgenomen voor deze situatie.

    • In een XSD-bestand krijgt zo'n element het attribuut nilllable="true".

    • In een XML-bericht wordt in voorkomende gevallen het element opgenomen, met een lege waarde en met het attributen xsi:nil="true".

    • Er wordt geen onderscheid gemaakt in de waarden geen, onbekend, o.i.d.

  • PartialDate

    • Voor IMBRO/A-gegevens kan de situatie zich voordoen, dat er wel een waarde is, maar dat deze onbekend is bij de dataleverancier.

      • Voor deze situatie voorziet het UML-model de optie voidReason met als vaste waarde onbekend.

      • In een XSD-bestand krijgt zo'n element niet het attribuut nilllable="true".

      • In een XML-bericht wordt het element opgenomen, met als kind-element voidReason met als waarde onbekend.

    • Daarnaast kan (tot nu toe alleen bij IMBRO/A) sprake zijn van het feit, dat het gegeven überhaupt geen waarde heeft.

      • In het UML-model wordt het stereotype Voidable opgenomen.

      • In een XSD-bestand krijgt zo'n element het attribuut nilllable="true".

      • In een XML-bericht wordt het element opgenomen met een lege waarde (er is geen kind-element voidReason aanwezig).

5. Package isgmw – de innamewebservice interface

De onderstaande figuur geeft de interface van de GMW innamewebservice weer:
worddav27b22944ae1d8d2c01ff8a0d3d2af60c.png

Onderstaande tabel bevat een samenvatting van operaties met bijbehorende naam en datatype van het request:

Operatie

Request naam

Request Datatype

Register

registrationRequest

RegistrationRequest

Replace

replaceRequest

CorrectionRequest

Insert

insertRequest

CorrectionRequest

Move

moveRequest

MoveRequest

Delete

deleteRequest

CorrectionRequest


Zie paragraaf 6.1 voor het datatype RegistrationRequest, paragraaf 6.2 voor het datatype CorrectionRequest en paragraaf 6.3 voor het datatype MoveRequest uit de package isgmw-messages.

Alle operaties gebruiken de generieke response IntakeResponse uit de package brocommon voor de functionele antwoordberichten. Zie paragraaf 3.7 voor de afhandeling van technische fouten.

5.1. De WSDL

De GMW innamewebservice wordt technisch volledig beschreven door de WSDL van de GMW innamewebservice (isgmw.wsdl). De onderdelen van dit bestand worden hieronder kort toegelicht.

5.1.1. Types

Het onderdeel types in een WSDL definieert een XML-schema met daarbinnen XML-types en XML-elementen. Voor de GMW innamewebservice zijn deze opgenomen in een afzonderlijke berichten XSD (isgmw-messages.xsd) die in het types element wordt geïmporteerd.

5.1.2. Message

Het onderdeel message in een WSDL specificeert de berichten die per operatie worden uitgewisseld, uitgedrukt in parts. In de parts worden XML-elementen uit het types onderdeel van de WSDL gebruikt. Voor elke operatie wordt een request message en een response message gespecificeerd.

5.1.3. PortType

Het onderdeel portType in een WSDL specificeert de beschikbare functionaliteit van de webservice in de vorm van een of meer operaties (operations) met hun request en response messages en de parseFault.

5.1.4. Binding

Het onderdeel binding in een WSDL specificeert details over het transportmechanisme dat gebruikt wordt voor de webservice, waaronder het communicatieprotocol en het formaat van de input en de output. Digikoppeling schrijft als binding SOAP 1.1, 'document-literal wrapped' met als transport binding http voor. Voor elke operatie is de style 'document' en de input en output use 'literal'.

5.1.5. Service

Het onderdeel service in een WSDL beschrijft volgens welke portType en op welke URL de webservice gepubliceerd is.

5.2. De XSD-bestanden

In de XSD-bestanden worden alle XML types en elementen gedefinieerd die gebruikt worden in de WSDL voor de GMW innamewebservice. In alle XSD-bestanden van de BRO wordt, conform de NEN3610 voorschriften, gebruik gemaakt van verschillende XSD-bestanden van de internationale W3C en OGC-standaarden.


Deze schema's worden in de navolgende hoofdstukken beschreven, elk schema in een eigen hoofdstuk. De opbouw van een element of type uit een schema wordt afgebeeld in een diagram en waar relevant worden bijzonderheden in de tekst toegelicht. Voor de inhoudelijke betekenis van de afzonderlijke gegevens wordt verwezen naar het innamehandboek en de catalogus van de GMW.


De XSD-bestanden zijn opgesteld in het Engels. De vertaling naar Nederlandse termen die gebruikt worden in het innamehandboek en in de catalogus staat in Bijlage A (zie paragraaf 11.1).

6. Package isgmw-messages – de berichten XSD

De package isgmw-messages bevat de requests en brondocumenten voor de registratieverzoeken en de correctieverzoeken.

6.1. RegistrationRequest

Het RegistrationRequest in de GMW namespace is een specialisatie van de abstract klasse RegistrationRequest, uit de package brocommon, waar het een sourceDocument aan toevoegt.
image2020-11-17_13-54-1.png

SourceDocument heeft het stereotype Union (zie paragraaf 4.2.6), waarmee wordt aangegeven dat het brondocument polymorf is en dat bij een gegeven request een van de alternatieve datatypes gekozen moet worden.

In de XSD is dit gerealiseerd als een choice uit een lijst van paarsgewijs de naam van het element en het bijbehorende datatype, zoals aangegeven in bovenstaande figuur. Deze alternatieven worden toegelicht in de volgende paragrafen. Merk op dat de naam van het alternatief opgenomen moet worden in het element sourceDocument; daarmee wordt bij een gegeven request eenduidig bekend welk alternatief gekozen is, voordat de feitelijke elementen van dat alternatief aan bod komen. Voorbeeld:

< isgmw:registratonRequest
    xmlns:isgmw= "http://www.broservices.nl/xsd/isgmw/1.0"
    xmlns:gmwcommon= "http://www.broservices.nl/xsd/gmwcommon/1.0"
    xmlns:brocommon= "http://www.broservices.nl/xsd/brocommon/3.0"
    xmlns:gml= "http://www.opengis.net/gml/3.2"
    xmlns:xsi= "http://www.w3.org/2001/XMLSchema-instance"
    xsi:schemaLocation= "http://www.broservices.nl/xsd/isgmw/1.0 http://www.broservices.nl/xsd/isgmw/1.0/isgmw-messages.xsd" >
    < brocommon:requestReference >levering1-object12</ brocommon:requestReference >
    ...
    < isgmw:sourceDocument >
        < isgmw:GMW_Construction >
        < isgmw:objectIdAccountableParty >object12</ isgmw:objectIdAccountableParty >
        ...
        </ isgmw:GMW_Construction >
    </ isgmw:sourceDocument >
</ isgmw:registrationRequest >

6.2. CorrectionRequest

Het CorrectionRequest in de GMW namespace is een specialisatie van de abstract klasse CorrectionRequest uit de package brocommon, waar het correctionReason en een sourceDocument aan toevoegt.
worddav7c5f509ca0826f60b2ed4f093e526f20.png

SourceDocument heeft het stereotype Union (zie ook paragraaf 4.2.6), waarmee wordt aangegeven dat het brondocument polymorf is en dat bij een gegeven request een van de alternatieve datatypes gekozen moet worden.

6.3. MoveRequest

Het MoveRequest is een specialisatie van CorrectionRequest uit de GMW namespace, waar het een dateToBeCorrected aan toevoegt. De betekenis van dateToBeCorrected is de (mogelijkerwijs onvolledige) datum gebeurtenis van de oorspronkelijk geregistreerde gegevens die verbeterd moet worden. De juiste datum is opgenomen in het sourceDocument.
worddavaceb94cb46d09d8d919fb51793efb4d8.png

6.4. CorrectionReason

Het datatype CorrectionReason definieert het domein voor het element correctionReason.
image2020-10-20_17-19-49.png

Het datatype CorrectionReason is een codelijst. Zie Codelist (Codelijst) voor een algemene beschrijving van het gebruik van codelijsten in de BRO.

6.5. SourceDocument

Het datatype SourceDocument biedt een keuze uit een reeks alternatieve brondocumenten datatypes. 

image2020-11-17_13-56-27.png

SourceDocument heeft het stereotype Union (zie paragraaf 4.2.6), waarmee wordt aangegeven dat SourceDocument polymorf is en dat in een gegeven XML bericht een van de alternatieve datatypes gebruikt is.
Niet elk type sourceDocument mag gebruikt worden in elke operatie. Onderstaande tabel geeft weer in welke operatie welke type sourceDocument opgenomen mag worden.

documented

register

replace

insert

move

delete

GMW_Construction

X

X


X


GMW_ConstructionWithHistory

X





GMW_Owner

X

X

X

X

X

GMW_Lengthening

X

X

X

X

X

GMW_GroundLevel

X

X

X

X

X

GMW_Shortening

X

X

X

X

X

GMW_Positions

X

X

X

X

X

GMW_ElectrodeStatus

X

X

X

X

X

GMW_Maintainer

X

X

X

X

X

GMW_TubeStatus

X

X

X

X

X

GMW_Insertion

X

X

X

X

X

GMW_Shift

X

X

X

X

X

GMW_Removal

X



X

X

GMW_WellHeadProtector

X

X

X

X

X

GMW_ConstructionWithHistory

X






Bovenstaande regel wordt niet afgedwongen door de XSD, maar softwarematig gecontroleerd. Een request dat niet voldoet aan deze regels wordt gezien als een gebruiksfout (zie paragraaf 3.4.2, 3.5.2 of paragraaf 3.6.2).

NB: Met GMW_Construction wordt de initiële inrichting van een put geregistreerd (register operatie), gecorrigeerd (replace operatie) of verplaatst in de tijdlijn (move operatie). Met GMW_Removal wordt de put opgeruimd (register operatie), de opruiming verplaatst in de tijdlijn (move operatie) of verwijderd uit de tijdlijn (delete operatie). Met GMW_ConstructionWithHistory is het mogelijk om gegevens van putten met geschiedenis tot aan het moment van aanleveren  in 1 bericht aan te leveren. Met de overige brondocumenten wordt een aanvullingen geregistreerd (register operatie), gecorrigeerd (replace operatie), toegevoegd in de tijdlijn (insert operatie), verplaatst in de tijdlijn (move operatie) of verwijderd uit de tijdlijn (delete operatie).

6.5.1. GMW_Construction

De variant GMW_Construction van het element sourceDocument is van het datatype GroundwaterMonitoringWell.
worddav8c926d9b8fbabada2310759f169c0163.png

Het element NITGCode is optioneel. Het wordt alleen gebruikt bij het overzetten van bestaande putten uit DINO naar de BRO. In andere gevallen ontbreekt dit element.

Het element mapSheetCode is optioneel. Het element is om historische redenen blijven staan in definitie van de brondocumenten. De innamewebservice geeft de gebruikersfoutmelding "Grondwatermonitoringput.kaartblad (MonitoringWell.mapSheetCode) mag niet aanwezig zijn" als het element aanwezig is.

De datatypes DeliveredLocation en DeliveredVerticalPosition zijn gemodelleerd in de package gmwcommon, omdat zij veel overlap vertonen tussen de innameservice en de uitgifteservice. De datatypes GroundwaterMonitoringWell en MonitoringTube zijn gemodelleerd in de package isgmw-messages, omdat zij (of een van hun kinderen) een andere structuur hebben dan de tegenhanger in de uitgifteservice.

Enkele elementen hebben het GML-stereotype Voidable; zie paragraaf 4.2.7 voor nadere uitleg.

6.5.2. GMW_ElectrodeStatus

Met de variant GMW_ElectrodeStatus van het element sourceDocument kan de verandering in de fysieke status van een of meer elektrodes van een reeds geregistreerde put worden geregistreerd.
worddav80720c604c698ee466bdd250cfcda1a9.png

6.5.3. GMW_GroundLevel

Met de variant GMW_GroundLevel van het element sourceDocument kan een nieuwe maaiveldpositie van een reeds geregistreerde put worden toegevoegd.
worddav94844e8bdc0c4e547a74433f5d1440e5.png

6.5.4. GMW_Insertion

Met de variant GMW_Insertion van het element sourceDocument kan het repareren van een monitoringbuis, door het plaatsen van een stijgbuisdeel met een kleinere diameter binnen een bestaande buis, van een reeds geregistreerde put worden geregistreerd.
worddav8a8083009b01a2b7949a2db6f6264fce.png

6.5.5. GMW_Lengthening

Met de variant GMW_Lengthening van het element sourceDocument kan de oplenging van het stijgbuisdeel van een of meer monitoringbuizen van een reeds geregistreerde grondwatermonitoringput worden geregistreerd.
worddav77b4ddebb2737c17b2eb45e903ba4a73.png

6.5.6. GMW_Maintainer

Met de variant GMW_Maintainer van het element sourceDocument kan een nieuwe onderhoudende instantie van een reeds geregistreerde put worden toegevoegd.
worddav34125d767a26d2a7c0c66ea436e0ab78.png

6.5.7. GMW_Owner

Met de variant GMW_Owner van het element sourceDocument kan een nieuwe eigenaar worden toegevoegd aan een reeds geregistreerde put.
worddavd4b6b68a6eadeea9466a507d2c64c6f7.png

6.5.8. GMW_Positions

Met de variant GMW_Positions van het element sourceDocument kunnen een nieuwe maaiveldpositie en de posities van een of meer monitoringbuizen van een reeds geregistreerde put worden geregistreerd.
worddav0082156b83ca4c8099ef7bd8d4b0f3d4.png

6.5.9. GMW_Removal

Met de variant GMW_Removal van het element sourceDocument kan het opruimen van een reeds geregistreerde put worden geregistreerd.
worddav37b4f3e6e29d198b768e846964c29a0b.png

6.5.10. GMW_Shift

Met de variant GMW_Shift van het element sourceDocument kan het verleggen van het maaiveld bij een put door ophoging of afgraving van een reeds geregistreerde put worden geregistreerd.
worddavc7e36ba266ac18e8a108a4647f5a2146.png

6.5.11. GMW_Shortening

Met de variant GMW_Shortening van het element sourceDocument kan het inkorten van het stijgbuisdeel van een of meer monitoringbuizen van een reeds geregistreerde put worden geregistreerd.
worddav962c3d5cae0fb5cf493b46cee1d25f3d.png

6.5.12. GMW_TubeStatus

Met de variant GMW_TubeStatus van het element sourceDocument kan de verandering in de (fysieke) status van een of meer monitoringbuizen van een reeds geregistreerde put worden geregistreerd.
worddav974392008c088c2377e7bca5bbbd4306.png

6.5.13. GMW_WellHeadProtector

Met de variant GMW_WellHeadProtector van het element sourceDocument kan het plaatsen van een nieuwe beschermconstructie van een reeds geregistreerde put worden geregistreerd.
worddav7d0b4409be1c2847432187a223e887a9.png

6.5.14. GMW_ConstructionWithHistory  

 De variant GMW_ConstructionWithHistory van het element sourceDocument is van het datatype GroundwaterMonitoringWellWithHistoryType.
image2020-11-17_15-20-40.png

Dit brondocument maakt het mogelijk om gegevens van putten met geschiedenis tot aan het moment van aanleveren  in 1 bericht aan te leveren. Een dataleverancier biedt de gegevens als 'meerdere brondocumenten in één brondocument' aan. Correctie met dit brondocument is niet toegestaan. De afzonderlijke onderliggende documenten moeten gecorrigeerd worden. 

Het brondocument bevat het inrichtingsbrondocument construction, brondocumenten van eventuele tussentijdse gebeurtenissen en eventueel een brondocument van de opruiming removal van de put.  

Tussentijdse gebeurtenissen kunnen zijn: verandering van eigenaar owner, oplenging van het stijgbuisdeel lengtening, een nieuwe onderhoudende instantie, een nieuwe maaiveldpositie groundlevel, het inkorten van het stijgbuisdeel van een of meer monitoringbuizen shortening, een nieuwe maaiveldpositie en de posities van een of meer monitoringbuizen positions, de verandering in de fysieke status van een of meer elektrodes electrodeStatus, een nieuwe onderhoudende instantie maintainer,  de verandering in de (fysieke) status van een of meer monitoringbuizen tubestatus, het repareren van een monitoringbuis, door het plaatsen van een stijgbuisdeel met een kleinere diameter binnen een bestaande buis insertion, het verleggen van het maaiveld bij een put door ophoging of afgraving shift, het plaatsen van een nieuwe beschermconstructie wellheadprojection, de maaiveldpositie bij de put tijdens een meetronde opnieuw is vastgesteld groundLevelMeasuring, de positie is tijdens een meetronde opnieuw vastgesteld positionMeasuring. Al deze tussentijdse gebeurtenissen hebben hun eigen brondocument en meerdere van deze tussentijdse gebeurtenissen kunnen in 1 keer worden aangeleverd. De brondocumenten worden gesorteerd op datum.

6.5.15. GeoOhmCable

Het datatype GeoOhmCable bevat de gegevens over een geo-ohmkabel bevestigd aan een buis en voorzien van elektroden, die gebruikt wordt om bijvoorbeeld het zoutgehalte van het water te kunnen bepalen.
worddav406937907bded424fa82c1df60a3b767.png
Aan een buis kunnen meerdere geo-ohmkabels bevestigd zijn; het element cableNumber geeft per buis iedere kabel een unieke aanduiding.

Een geo-ohmkabel is voorzien van twee of meer elektrodes. Het datatype Electrode is gemodelleerd in de package gmwcommon, omdat zij veel overlap vertoont tussen de innameservice en de uitgifteservice.

6.5.16. MonitoringTube

Het datatype MonitoringTube bevat alle gegevens over een buis die is aangebracht om het grondwater uit een specifiek deel van de ondergrond te ontsluiten.
worddav935f844a62d72c766f77e874f971d0de.png
De datatypes MaterialUsed, PlainTubePart en SedimentSump zijn gemodelleerd in de package gmwcommon, omdat zij veel overlap vertonen tussen de innameservice en de uitgifteservice. De datatypes Screen en GeoOhmCable zijn gemodelleerd in de package isgmw-messages, omdat zij (of een van hun kinderen) een andere structuur hebben dan de tegenhanger in de uitgifteservice.

Enkele elementen hebben het GML-stereotype Voidable; zie paragraaf 4.2.7 voor nadere uitleg.

6.5.17. Screen

Het datatype Screen bevat alle gegevens over het filter van een buis, namelijk dat deel van de monitoringbuis dat voorzien is van openingen waardoor het grondwater kan binnenstromen.
worddavb01ef11c2cb969f8f133de0fb824acc6.png

7. Package gmwcommon

De package gmwcommon bevat de entiteiten en relaties, die gemeenschappelijk zijn voor zowel de GMW innamewebservice als de GMW uitgiftewebservice.

7.1. Codelijsten

De catalogus maakt een onderscheid in beheerde en niet-beheerde enumeraties. Het stereotype CodeList wordt in UML gebruikt om aan te geven dat een datatype een beheerde enumeratie is. Zie Codelist (Codelijst) voor een algemene beschrijving van het gebruik van codelijsten in de BRO.

De package gmwcommon bevat een aantal codelijsten. Zie paragraaf 11.1.4 voor een overzicht. Voorbeeld:
worddava29000de4c4396166aaf55dfc85e2858.png

7.2. DeliveredLocation

Het datatype DeliveredLocation bevat de gegevens, zoals die zijn aangeleverd door de data-leverancier aan de basisregistratie ondergrond, over de plaats op het aardoppervlak waar de grondwatermonitoringput zich bevindt.
worddav8f328494225a5a0d5c1c22e9a6c200af.png
Het datatype DeliveredLocation bevat een element location van het GML-datatype Point. Zie paragraaf 9.7 voor nadere details over het datatype GML:Point. Voorbeeld van het element deliveredLocation in een XML-bestand:

<deliveredLocation>
    <location gml:id= "BRO_0001" srsName= "urn:ogc:def:crs:EPSG::28992" >
        <gml:pos>134750.000 477800.000</gml:pos>
    <location>
    <horizontalPositioningMethod>RTKGPS10tot50cm</horizontalPositioningMethod>
</deliveredLocation>

7.3. DeliveredVerticalPosition

Het datatype DeliveredVerticalPosition bevat de gegevens over de verticale positie van de grondwatermonitoringput. Het element groundLevelPosition heeft het GML-stereotype Voidable datatype Point. Zie onderstaande figuur.
worddav4595bca2ff8461cfe324bd502fbf808a.png

7.4. Electrode

Het datatype Electrode bevat de gegevens over een geleider die in het stroomcircuit ter bepaling van de elektrische geleidbaarheid gebruikt wordt om contact te maken met het grondwater.
worddavf87cf3c81b11b5fef05b4c9485fa60c5.png

7.5. InsertedPart

Het datatype InsertedPart bevat de gegevens over de stijgbuis die in de monitoringbuis is geplaatst en de functie van het oorspronkelijke stijgbuisdeel overneemt.
worddave3f6cb72b3047e2374edeb11ebeed2a4.png

7.6. MaterialUsed

Het datatype MaterialUsed bevat de gegevens over de toegepaste materialen die gebruikt zijn voor de monitoringbuis en de vulling van de ruimte in de put rond de buis.
worddav52b9687c703e1db8fdb163f7a0c8e52b.png

7.7. Meetwaarden

De package gmwcommon bevat een aantal meetwaarden, dat wil zeggen datatypes die de waarde uitdrukken in een zekere eenheid. In de catalogus zijn deze attributen gespecificeerd met getalswaarde.
worddav8173f979a55dcc8895d09dd833c34762.png

In de koppelvlakdefinitie is ervoor gekozen om deze types naar fysische grootheid te modelleren als extensie van het GML-datatype Measure en met het stereotype DataType. Dit heeft als voordeel, dat er minder types nodig zijn en dat de meeteenheid expliciet kan worden vastgelegd in het attribuut uom (unit of measure). Zie bovenstaande figuur. Het formaat in de constraint syntax wordt niet door de XSD afgedwongen, maar wordt door de webservice softwarematig gecontroleerd.

Zie paragraaf 4.2.2 voor nadere details over het GML-datatype stereotype Datatype. Zie paragraaf 9.6 voor nadere details over het GML-datatype Measure en de realisatie in de XSD.

Voorbeeld van een element met een zo'n datatype in een GML bericht:

<offset uom= "m" >3.300</offset>

7.8. PlainTubePart

Het datatype PlainTubePart bevat de gegevens over het stijgbuisdeel, het deel van de monitoringbuis boven het filter dat dient om het grondwater op te vangen dat via het filter binnenstroomt.
worddav71b1f291a94bb9c9821af6747670d9c0.png

7.9. SedimentSump

Het datatype SedimentSump bevat de gegevens over de zandvang, het deel van de monitoringbuis dat dient om het sediment op te vangen dat via het filter de buis in komt.
worddav7f91a81be160a16e558ec72db650c969.png

8. Package brocommon

De package brocommon bevat de entiteiten en relaties, die gemeenschappelijk zijn voor alle registratieobjecten.

8.1. AbortReason

Zie ParseFault in paragraaf 8.16.

8.2. Area

Het datatype Area geeft de begrenzing aan van een geografisch gebied aan het aardoppervlak.
worddave4fb7f9c806e3bf5dbe2d8c0cf9a7c68.png
Het datatype heeft een stereotype Union (zie paragraaf 4.2.6) wat aangeeft dat óf een enclosingCircle (zie paragraaf 8.5) óf een boundingBox (zie paragraaf 9.5) moet worden opgenomen.

8.3. Characteristics

Het datatype Characteristics bevat de registratieobject onafhankelijke kengegevens van een registratieobject dat niet uit registratie is genomen.
worddavc2aa9893d1ab1710bff57ffea602c40d.png

Het datatype DispatchCharacteristics bevat naast enkele platte elementen ook twee gestructureerde elementen deliveredLocation en standardizedLocation, beiden van het datatype GML:Point (zie paragraaf 9.7). Het element standardizedLocation wordt niet aangeleverd door de dataleverancier, maar tijdens inname vastgelegd door de BRO.

8.4. ChamberOfCommerceNumber

Het datatype ChamberOfCommerceNumber bevat het Kamer van Koophandel nummer.
worddava1be5d3148c4f0dc49ee4afafb56e28a.png

In de XSD is dit een extensie van het type string. Merk op dat het formaat in de constraint Value niet door de XSD wordt afgedwongen, maar dat dit softwarematig door het BRO-systeem wordt gecontroleerd.

8.5. Circle

Het datatype Circle geeft een cirkelvormige begrenzing aan van een gebied aan het aardoppervlak.
worddava4505685a5515f62252c0758ad0e7244.png

De cirkel wordt gedefinieerd door het middelpunt (element center met datatype doublelist; zie paragraaf 9.4) en de straal (element radius met datatype Radius, een lengtemaat in kilometers; zie paragraaf 9.6). Het attribuut srsName geeft aan in welk coördinatensysteem het middelpunt is uitgedrukt (zie paragaaf 9.7).

8.6. CoordinateTransformation

Het datatype CoordinateTransformation is een codelijst. Zie Codelist (Codelijst) voor een algemene beschrijving van het gebruik van codelijsten in de BRO. De waarde geeft aan welke transformatiemethode is toegepast. Merk op dat de toegestane waarde anders kan zijn voor IMBRO dan voor IMBRO/A.
worddavd714d9e061e53e4c7e95864ebac33cfd.png

8.7. CorrectionRequest

Het datatype CorrectionRequest bevat de gemeenschappelijke gegevens voor het samenstellen van een request om de gegevens voor een bepaald registratieobject te corrigeren.
worddave7dc4dda0747c0ad7d2ac437541ed948.png

Het element requestReference is een voor de dataleverancier unieke aanduiding van het request.

Het element deliveryAccountableParty bevat het kamer van koophandel nummer van de bronhouder. Dit element is verplicht als de dataleverancier niet de bronhouder is.

Het element broId is de unieke aanduiding van het registratieobject waarvoor gegevens worden gecorrigeerd.

Zie de catalogus voor aanvullende informatie over de andere elementen.

8.8. CriteriaSet

Het datatype CriteriaSet is een abstract datatype ten behoeve van het samenstellen van DispatchCharacteristicsRequest.
worddavc45ef1c88cb935661c2897f5e0fdc0e9.png

Het abstracte datatype CriteriaSet definieert een aantal optionele elementen voor de kenmerkenverzameling en één verplicht element area (zie paragraaf 8.2). Alleen kengegevens van registratieobjecten, waarvan de gestandaardiseerde locatie (zie paragraaf 8.26) valt binnen het opgegeven gebied worden uitgeleverd.

8.9. CriterionError

Het datatype CriterionError bevat als onderdeel van een DispatchResponse (zie paragraaf 8.13) één foutmelding met betrekking tot een geconstateerde fout in de kenmerkenverzameling van een uitgifteverzoek, bestaande uit een volgnummer en een omschrijving.
worddavebb6f0c34716d1e6f6570fb003fc725f.png

8.10. DatePeriod

Het datatype DatePeriod bevat een begin en eindwaarde, beiden van het standaard datatype Date, zodat in de CriteriaSet een periode kan worden opgenomen waarbinnen een datum moet liggen.
worddav70d287f9ed71d08af5c9aa203439163d.png

Merk op dat beide elementen verplicht zijn en niet een lege waarde mogen hebben.

8.11. DeregisteredObject

Het datatype DeregisteredObject bevat de gegevens over een registratieobject dat uit registratie is genomen.
worddav272505337c189af8301601a48ae8cb64.png

8.12. DispatchDataRequest

Het datatype DispatchDataRequest bevat de gemeenschappelijke gegevens voor het samenstellen van een request om de gegevens over een bepaald registratieobject op te vragen.
worddavf0c8dd1d8357e306bab13230721b36b3.png

Het element requestReference is een voor de afnemer unieke aanduiding van het request.

Het element broId is de unieke aanduiding van het registratieobject waarvan de gegevens worden opgevraagd.

8.13. DispatchResponse

Het datatype DispatchResponse is een abstract datatype voor het samenstellen van een response als reactie op een uitgifteverzoek (dispatch request).
worddav49d106647d7c23ba96ad4d697befff1f.png

Het datatype DispatchResponse is een generiek response. Het definieert een aantal platte elementen, sommigen verplicht en anderen optioneel, inclusief een optionele lijst met foutmeldingen (zie paragraaf 8.9). Zie hoofdstuk 3 voor een beschrijving van welke velden onder welke omstandigheden gevuld zullen worden.

8.14. Enumeraties

De catalogus maakt een onderscheid in beheerde en niet-beheerde enumeraties. Het stereotype Enumeration wordt in UML gebruikt om aan te geven dat een datatype een niet-beheerde enumeratie is (zie paragraaf 4.2.3).

De package brocommon definieert zes datatypes met als domein een enumeratie van toegestane waarden.
worddav9e80506a24df304d9231cdcfd44ce8b6.png

In de XSD zijn deze gerealiseerd als een simpleType als restrictie van het standaard XSD type string. Voorbeeld:

< simpleType name= "IndicationYesNoEnumeration" >
    < restriction base= "string" >
        < enumeration value= "ja" />
        < enumeration value= "nee" />
    </ restriction >
</ simpleType >


Voorbeeld van een element in een XML bericht:

<deregistered>nee</ deregistered >

8.15. IntakeResponse

Als het BRO-systeem na de toegangscontrole het request kan verwerken zonder dat er fouten worden geconstateerd in het request en/of het sourceDocument en zonder dat er een onverwachte fout optreedt in het BRO-systeem, dan reageert het BRO-systeem met een functionele response. Deze functionele response is van het datatype IntakeResponse.
worddav3a6ba945fbda56fe075397e74d7ed942.png

Het element responseType geeft aan of het request succesvol kon worden verwerkt (waarde completion bij een RegistrationRequest; waarde acceptance bij een CorrectionRequest) of dat de verwerking om functionele redenen niet succesvol is (waarde rejection).

De waarde voor het element requestReference wordt overgenomen uit het request, zodat de zendende partij weet voor welk request dit een response is.

De waarde voor het element transactionId wordt toegekend door het transactieregister. De zendende partij kan dit gegeven gebruiken in de (mondelinge) communicatie met de BRO Servicedesk, zodat deze de transactie kan terugvinden in het transactieregister.

Het element broId bevat de identificatie van het object in de BRO. Dit element is afwezig als de response een reactie is op een RegistrationRequest en als het element responseType een waarde rejection heeft.

Het element ObjectIdAccountableParty is alleen aanwezig als de response een reactie is op een RegistrationRequest en als het element responseType een waarde rejection heeft. De waarde wordt overgenomen uit het RegistrationRequest, zodat de zendende partij weet wat zijn identificatie is van het geweigerde registratieobject.

Van de elementen acceptanceTime, completionTime en rejectionTime zal steeds één daarvan aanwezig zijn, afhankelijk van de waarde voor het element responseType. In deze elementen staat het (datum en) tijdstip waarop het request is geaccepteerd, het request is verwerkt of het request is afgewezen.

Als het request is afgewezen, dan staat in element rejectionReason de reden. Als de reden is dat er een of meer gebruiksfouten in het sourceDocument zijn geconstateerd, dan is de waarde van rejectionReason "er zijn 1 of meer fouten geconstateerd in het brondocument" en bevat IntakeResponse een lijst sourceDocumentErrors, waarbij iedere sourceDocumentError bestaat uit een sequenceNumber (voor het sorteren van de gebruiksfout) en een specification (een tekstuele beschrijving van de gebruiksfout).

8.16. ParseFault

Als het BRO-systeem, na de toegangscontrole, fouten constateert in het request en/of het sourceDocument (bijvoorbeeld het request is niet een welgevormd XML-bericht of het request voldoet niet aan de schemavalidatie), dan worden deze geduid als een softwarefout in het systeem van de dataleverancier. Het BRO-systeem reageert dan niet met een IntakeResponse, maar met een SOAP:Fault, waarbij het element detail van het datatype ParseFaultDetail is. Het datatype ParseFaultDetail bevat één element parseFault van het datatype ParseFault.
worddavd8ce6c396a57c0f7c8239cb249f44637.png

De elementen van SOAP:Fault hebben de volgende betekenis:

SOAP:Fault

Inhoud

Faultcode

Vaste waarde "soap:Client"

Faultstring

Vaste waarde "Het verzoek voldoet niet aan het schema"

Detail

ParseFaultDetail


Het datatype ParseFault bevat drie platte elementen en een lijst met abortReasons. De lijst abortReasons bestaat uit minimaal 1 en maximaal 99 voorkomens van het complex type AbortReason.
worddav3286ffeb71cbbca9fbece03cc382f5aa.png

De elementen van ParseFault en AbortReason hebben de volgende betekenis:

ParseFault

Inhoud

RequestReference

Waarde overgenomen uit request (dit element is optioneel omdat de softwarefout geconstateerd kan worden voordat het request is gelezen).

TransactionId

Waarde toegekend door transactieregister (dit element is optioneel omdat de softwarefout geconstateerd kan worden voordat een transactie is aangemaakt).

AbortTime

Tijdstip, toegekend door webservice, waarop de fout is opgetreden.

AbortReason

  • SequenceNumber

  • Specification


Numerieke waarde bedoelt om de lijst met schema validatie fouten te kunnen sorteren
Omschrijving van de validatie fout

8.17. PartialDate

Het datatype PartialDate ondersteunt een datum met een aantal mogelijke nauwkeurigheden.
worddav3a368dffbb0009f57d7e405ddab83366.png

PartialDate heeft het stereotype Union (zie paragraaf 4.2.6), waarmee wordt aangegeven dat het element met dit datatype polymorf is en dat bij een voorkomen precies een van de alternatieven gekozen moet worden. De beschikbare alternatieven zijn:

  • date: Volledig datum tot op de dag nauwkeurig (formaat "YYYY-MM-DD")

  • yearMonth: Onvolledige datum tot op de maand nauwkeurig (formaat "YYYY-MM")

  • year: Onvolledige datum tot op het jaar nauwkeurig (formaat "YYYY")

  • voidReason: Geen datum bekend (vaste waarde onbekend)

Gegevens met dit datatype, die worden aangeleverd onder het kwaliteitsregime IMBRO, mogen alleen het alternatief date gebruiken. Onder het kwaliteitsregime IMBRO/A mogen alle vier alternatieven gebruikt worden.

Voorbeelden van een aantal keren hetzelfde element in een XML bericht met als waarde steeds een andere variant van het type partialDate:

<researchReportDate>
    <brocom:date>2015-10-28</brocom:date>
</researchReportDate>
<researchReportDate>
    <brocom:yearMonth>2015-10</brocom:yearMonth>
</researchReportDate>
<researchReportDate>
    <brocom:year>2015</brocom:year>
</researchReportDate>
<researchReportDate>
    <brocom:voidReason>onbekend</brocom:voidReason>
</researchReportDate>


Bij een PartialDate (OnvolledigeDatum) geldt dat binnen hetzelfde jaar (of jaar en maand) een minder volledige datum voorafgaat aan een meer volledige datum:

  • het jaartal 2015 voor de datum en jaartal juli 2015

  • de datum en jaartal juli 2015  gaat voor de volledige datum 17 juli 2015.

In het algemeen kan een datum met de waarde 'onbekend' niet worden vergeleken met een andere datum. Daarom wordt bij het toepassen van een regel, waarin twee datums met elkaar worden vergeleken waarvan één (of beide) de waarde 'onbekend' heeft, de bedrijfsregel genegeerd.

Uitzondering is het sorteren van gebeurtenissen op een tijdlijn. Daarbij wordt op basis van de betekenis van de gebeurtenis een begin/inrichten/start gebeurtenis altijd vooraan in de lijst met gebeurtenissen geplaatst, ook als de datum van de gebeurtenis de waarde 'onbekend' heeft. En wordt een eind/opruimen/voltooien gebeurtenis altijd achteraan in de lijst met gebeurtenissen geplaatst, ook als de datum van de gebeurtenis de waarde 'onbekend' heeft. Opdat een lijst met gebeurtenissen eenduidig kan worden gesorteerd, mag bij andere gebeurtenissen de datum van de gebeurtenis niet de waarde 'onbekend' hebben. Dit wordt expliciet als aanvullende regel vermeld bij de betreffende brondocumenten.


8.18. Radius

Het datatype Radius is voor het uitdrukken van een straal in kilometers. Zie paragraaf 9.6 voor nadere details over het GML-datatype Measure en de realisatie in de XSD.
worddav4f5c981b9ecbc8a49937c510fc433ee8.png

Voorbeeld van zo'n element in een GML bericht, waarbij de straal 8,5 kilometer is:

<radius uom= "km" >8.5</radius>

8.19. RegistrationHistory

Het datatype RegistrationHistory bevat gegevens die de geschiedenis van het object in de registratie markeren.
worddavfe1a666dbd3817bc9ffda4aa0a3e0cab.png

8.20. RegistrationObject

Het abstract datatype RegistrationObject bevat de algemene gegevens van een registratieobject dat niet uit registratie is genomen.
worddav914c7653f4becd3d9f6718ae346ddbb2.png

Het datatype RegistrationObject heeft het stereotype FeatureType (zie paragraaf 4.2.4), wat aangeeft dat een object van dit datatype een fenomeen in de werkelijkheid representeert, dat direct of indirect is geassocieerd met een locatie relatief ten opzichte van de aarde en dat een element van dit datatype een verplicht attribuut gml:id heeft.

Het datatype RegistrationObject definieert een aantal platte elementen en twee gestructureerde elementen: RegistrationHistory en StandardizedLocation.

De informatie in RegistrationHistory en StandardizedLocation worden niet aangeleverd door de dataleverancier, maar tijdens inname vastgelegd door de BRO.

De elementen objectIdAccountableParty en delivery Responsible Party worden alleen uitgegeven als de data-afnemer tevens bronhouder en/of dataleverancier is van het registratieobject. Voor andere data-afnemers worden deze attributen weg gelaten.

8.21. RegistrationObjectCode

Het datatype RegistrationObjectCode is een restrictie van het standaard datatype string. De eerste drie posities zijn de afkorting van type registratieobject, gevolgd door een twaalf cijferig, registratieobject afhankelijk volgnummer.
worddavb8850c2a6785c6cef0dbe61491da689f.png

8.22. RegistrationRequest

Het datatype RegistrationRequest bevat de gemeenschappelijke gegevens voor het samenstellen van een request om de gegevens voor een bepaald registratieobject te registreren.
worddav41379507b80ad7fcafea174bc7db45bd.png

Het element requestReference is een voor de dataleverancier unieke aanduiding van het request.

Het element deliveryAccountableParty bevat het kamer van koophandel nummer van de bronhouder. Dit element is verplicht als de dataleverancier niet de bronhouder is.

Het element broId is de unieke aanduiding van het registratieobject waarvoor gegevens worden geregistreerd. Dit element is niet toegestaan bij de initiële registratie van de gegevens van een registratieobject.

Zie de catalogus voor aanvullende informatie over de andere elementen.

8.23. RegistrationStatus

Het datatype RegistrationStatus is een codelijst. Zie Codelist (Codelijst) voor een algemene beschrijving van het gebruik van codelijsten in de BRO. Zie de catalogus voor het domein en de betekenis van de waarden.
worddav220356fa467cfdf336e5e776d2d78b3c.png

8.24. SOAP Fault

Als tijdens de uitvoering van een operatie er een onverwachte fout optreedt in het BRO-systeem, dan reageert het BRO-systeem niet met een IntakeResponse, maar met een SOAP:Fault.
worddav002011a5988f496a9fb606f77ebc0210.png

Alhoewel dit een standaard niet-gemodelleerde fout is uit de SOAP namespace, wordt dit hier toch beschreven als tegenhanger van de ParseFault, wat gebruikt wordt in geval van een softwarefout.

De elementen van SOAP:Fault hebben de volgende betekenis:

SOAP:Fault

Inhoud

Faultcode

Vaste waarde "soap:Server"

Faultstring

Vaste waarde "Er is een fout in het BRO-systeem geconstateerd"

Detail

Optioneel complex element (zie volgende tabel)


Binnen het element detail zal het BRO-systeem de volgende elementen opnemen:

Element

Inhoud

RequestReference

Waarde overgenomen uit request (dit element is optioneel omdat de softwarefout geconstateerd kan worden voordat het request is gelezen).

TransactionId

Waarde toegekend door transactieregister (dit element is optioneel omdat de softwarefout geconstateerd kan worden voordat een transactie is aangemaakt).

AbortTime

Tijdstip, toegekend door webservice, waarop de fout is opgetreden.


Er wordt summiere informatie teruggegeven dat de fout is opgetreden en dat het verzoek niet is verwerkt. Deze fouten kunnen niet door de dataleverancier worden opgelost. Neem contact op met de BRO Servicedesk voor de verdere afhandeling van dit type fouten.

De requestReference is opgenomen in de foutmelding, zodat de zendende partij weet bij welk verzonden bericht de systeemfout is opgetreden, ook als deze foutmelding buiten de context van de synchrone requestresponse interactie geanalyseerd wordt. Dit kan behulpzaam zijn bij de analyse en reproductie het probleem.

De transactionId is opgenomen in de foutmelding, zodat de zendende partij dit kan doorgeven aan de BRO-servicedesk. De BRO-servicedesk kan daarmee de mislukte transactie terugvinden in het transactieregister, waarin aanvullende informatie (zoals een deel van de stacktrace) is opgeslagen.

De abortTime is opgenomen in de foutmelding, zodat de zendende partij, in het bijzonder in het geval de beide voorgaande gegevens niet bekend zijn, in ieder geval dit gegeven kan doorgeven aan de BRO-servicedesk, waarmee een technisch BRO-medewerker gericht kan zoeken in de logfiles.

8.25. SourceDocumentError

Zie IntakeResponse in paragraaf 8.15.

8.26. StandardizedLocation

Het datatype StandardizedLocation bevat een element location van het GML-datatype Point (zie paragraaf 9.7) en een element CoordinateTransformation met toegestane waarden uit een codelijst (zie paragraaf 8.6).
worddaveae0d3bb87eb9695f8c2e55b91f95069.png

De StandardizedLocation maakt het mogelijk alle gegevens in de registratie ondergrond in een en hetzelfde referentiestelsel te ontsluiten.

Het coördinatensysteem van het element location binnen StandardizedLocation is altijd ETRS89, oftewel de waarde van attribuut srsName van element location is urn:ogc:def:crs:EPSG::4258.

Het BRO-systeem berekent tijdens inname de gestandaardiseerde locatie op basis van de aangeleverde locatie. Het element CoordinateTransformation geeft aan welke transformatiemethode daarbij is toegepast.

Voorbeeld van het element location binnen StandardizedLocation in een XML-bestand:

<location gml:id= "BRO_0001" srsName= "urn:ogc:def:crs:EPSG::4258" >
    <gml:pos>52.28782 5.09042</gml:pos>
</location>

9. Package gml-profile

De package gml-profile bevat het GML-profiel, oftewel die concepten uit de GML-standaard van de OGC die gebruikt worden in de BRO.

9.1. AbstractFeature

Een aantal gegevens in de BRO is conform NEN3610 geclassificeerd met een FeatureType stereotype. Dit heeft tot gevolg dat hun XML-schema-type is afgeleid van AbstractFeature.
worddavecd24f8f86f27d228975e12a112bddff.png

Hierdoor overerft een element van dit datatype het attribuut gml:id met als datatype het XML-standaard type ID. Zie paragraaf 9.2.

9.2. AbstractGML

Het datatype AbstractGML definieert een verplicht attribuut id.
worddav7545b1d5511636fd636d639813143151.png

Dit XML-attribuut voorziet in het gebruik als referentie binnen één XML-bericht. Het datatype van het attribuut id is het XML-standaard type ID, zodat het uniek is binnen het XML-document waarin het voorkomt. In de BRO wordt deze identificatie niet gebruikt en daarom ook niet opgeslagen. Bij uitgifte wordt de identificatie gegenereerd. Een element kan op ander moment een andere waarde krijgen.

<registrationObject gml:id= "ro-4774" >

9.3. CodeWithAuthority

Het complexType CodeWithAuthority wordt gebruikt voor beheerde enumeraties c.q. codelijsten (zie paragraaf 4.2.1). Zie Codelist (Codelijst) voor een algemene beschrijving van het gebruik van codelijsten in de BRO.

Het complexType CodeWithAuthority is een restrictie van het type string, waaraan het een attribuut codespace van het type anyURI toevoegt. Deze codespace bevat de naam van de codelijst. Elke codelijst in de BRO heeft daarom een eigen codespace die in de XSD als vaste waarde is opgenomen. Zie onderstaande figuur.
worddav982d996445f8ff63a80d300f27973973.png

9.4. Doublelist

Het datatype doublelist bevat een reeks floating point getallen als waarde voor een element of een attribuut.
worddav436372f31d7c05338aeb46bc489513e5.png

De getallen worden gescheiden door een spatie. De decimalen worden gescheiden van de eenheden door een punt.

9.5. Envelope

Het datatype Envelope geeft een rechthoekige begrenzing aan van een gebied aan het aardoppervlak.
worddav838f392f380f9d93cdc65c5a60637e79.png

Het datatype Envelope is een extensie van AbstractGeometricPrimitive, waaraan het twee elementen toevoegt.

De rechthoek wordt gedefinieerd door het onderhoek (element lowerCorner met als coördinatenpaar de minimale waarden voor de twee dimensies binnen de rechthoek) en de bovenhoek (element upperCorner met als coördinatenpaar de minimale waarden voor de twee dimensies binnen de rechthoek). Beide locaties zijn van het datatype doublelist (zie paragraaf 9.4).

Zie paragaaf 9.7 voor een toelichting op de attributen die geërfd worden van AbstractGeometricPrimitive.

Voorbeeld een element van het datatype Envelope, zijnde een vierkant van 10 * 10 km in RD-coördinaten:

<boundingBox gml:id= "BRO_0001" srsName= "urn:ogc:def:crs:EPSG::28992" >
    <gml:lowerCorner>136000.0 472000.0</gml:lowerCorner>
    <gml:upperCorner>146000.0 482000.0</gml:upperCorner>
</boundingBox>

9.6. Measure

Het datatype Measure is een extensie van het standaard XSD type double, waaraan het een verplicht attribuut uom (unit of measure) toevoegt:
worddav1b52d3ba452dfd56387fb3104e15a08d.png

In de koppelvlakdefinitie is ervoor gekozen om deze types naar fysische grootheid te modelleren. Dit heeft als voordeel, dat er minder types nodig zijn en dat de meeteenheid expliciet kan worden vastgelegd in het attribuut uom.

NB: het attribuut uom is verplicht, ook als de elementwaarde leeg is.

9.7. Point

Point is een datatype voor elementen met een puntlocatie aan het aardoppervlak. Het definieert een element pos en drie attributen id, srsName en srsDimension.
worddav1bede76f0a167a23ef25b9f8c3a12041.png

Het attribuut id voorziet in een referentie voor het XML-element dat een GML-object vertegenwoordigt. Het gebruik ervan is verplicht voor alle GML-objecten. Het datatype is het standaard XML-type ID, zodat het uniek is binnen het XML-document waarin het voorkomt.

Het attribuut srsName bevat de URI van het coördinatensysteem waarin de locatie van het punt wordt uitgedrukt. Onderstaande tabel geeft de toegestane waarden binnen GMW.

Naam

Betekenis

Waarde voor srsName

ETRS89

European Terrestrial Reference System 1989

urn:ogc:def:crs:EPSG:4258

RD

Rijks Driehoeksmeting – Amersfoort RD New

urn:ogc:def:crs:EPSG:28992


Het attribuut srsDimension bevat het aantal dimensies van de coördinaten. Omdat het attribuut srsDimension optioneel is en omdat de referentiestelsels ETRS89 en RD beiden tweedimensionaal zijn, is alleen srsDimension="2" toegestaan. Daarom en om inconsistenties te voorkomen wordt aangeraden het attribuut weg te laten (zie referentie [4]).

Conform NEN3610 wordt voor het coördinatenpaar van de locatie het attribuut pos gebruikt van datatype doublelist (zie paragraaf 9.4). Het bereik en de betekenis is afhankelijk van het gebruikte coördinatensysteem. Onderstaande tabel geeft per coördinatensysteem de betekenis en de eenheid van het coördinatenpaar.

Naam

Betekenis coördinaten

Eenheid

ETRS89

Latitude, Longitude

Decimale graden

RD

X, Y

Meter


In een XSD ziet de definitie van een element met dit datatype er bijvoorbeeld als volgt uit:

<element name = "location" type = "gml:PointType" />


In een XML-bericht krijgt een element van het type GML-datatype Point drie attributen en als inhoud een pos element. Voorbeeld:

<location gml:id= "BRO_0001" srsName= "urn:ogc:def:crs:EPSG::4258" >
    <gml:pos>52.08860451 5.16575333</gml:pos>
</location>
<location gml:id= "BRO_0001" srsName= "urn:ogc:def:crs:EPSG::28992" >
    <gml:pos>139794.52 455443.35</gml:pos>
</location>
<location gml:id= "BRO_0001" srsName= "urn:ogc:def:crs:EPSG::4326" >
    <gml:pos>52.08860451 5.16575333</gml:pos>
</location>

9.8. TM_TimeInstant

Het datatype TM_TimeInstant bevat een identificeerbare datum of tijdstip.
worddav03a4c9c0c3c4c8bd03cde069361b5626.png

Het element position, met als datatype TM_Position (zie paragraaf 9.9), bevat de datum of datum en tijd in ISO 8601 formaat. Daarbij is het gebruik van een tijdzone verplicht. (Z voor UTC; +01:00 voor wintertijd in Nederland; +02:00 voor zomertijd in Nederland).

Het overerfde attribuut id is verplicht (zie de beschrijving in paragraaf 9.2) en kan gebruikt worden om te verwijzen naar een specifiek tijdstip. Elementen van het type TM_TimeInstant die dezelfde datum of hetzelfde tijdstip vertegenwoordigen (al kan de waarde gezien de tijdzone kan verschillen) hebben dezelfde waarde voor het attribuut id.

Voorbeeld van een datum en tijd volgens Nederlandse zomertijd:

<phenomenonTime gml:id= "to-3772" >
    <gml:timePosition>2013-07-12T10:04:38+02:00</gml:timePosition>
</phenomenonTime>

9.9. TM_Position

worddav24a7f02b7fefcafd8c9cd4fe14e22e47.png

Dit type is een Union waarin verschillende mogelijkheden voor het beschrijven van een positie in de tijd uit de ISO 19108 standaard zijn gecombineerd.

Een element van type TM_Position heeft onder het kwaliteitsregime IMBRO als domein:

  • Datum en tijd

  • Of een datum


Onder het kwaliteitsregime IMBRO/A is het domein:

  • Datum en tijd

  • Of een datum

  • Of jaartal en maand

  • Of jaartal

  • Of onbekend


Binnen de BRO geldt als conventie dat een element met een naam met een suffix Time als domein datum en tijd of minder nauwkeurig heeft en een element met een naam met een suffix Date als domein datum of minder nauwkeurig heeft.

Binnen de BRO geldt voor een datum de codering ISO-8601 en de kalender Gregoriaans. Formaat: YYYY-MM-DD.

Binnen de BRO bestaat een tijd uit uren, minuten en secondes conform UTC; milliseconden worden niet gebruikt. Formaat: YYYY-MM-DDThh:mm:ss.

Voorbeelden:

<resultTime>2013-07-12T10:04:38+02:00</resultTime>
<resultTime>2013-07-12T10:04:38Z</resultTime>
<resultTime>2013-07-12T10:04:38</resultTime>
<resultTime>2013-07-12</resultTime>
<resultTime>2013-07</resultTime>
<resultTime>2013</resultTime>
<resultTime indeterminatePosition= "unknown" />
<reportDate>2015-01-01+01:00</reportDate>
<reportDate>2015-01-01Z</reportDate>
<reportDate>2015-01-01</reportDate>
<reportDate>2015-01</reportDate>
<reportDate>2015</reportDate>
<reportDate indeterminatePosition= "unknown" />

De package xlink-profile bevat het XLINK-profiel, oftewel die concepten uit de XLINK-standaard van de OGC die gebruikt worden in de BRO.

10.1. Href

Het datatype href definieert een XML-attribuut (niet een XML-element) van het datatype hrefType.
worddav37fcc5a90efcff8888831c4974c7c096.png

10.2. HrefType

Het datatype hrefType definieert een simpleType als afgeleide van anyURI.
worddava5b8c411f5bbaad14e079a9ad6702981.png

10.3. SimpleAttrs

Het datatype simpleAttrs definieert een XML attributeGroup met twee XML-attributen (geen XML-elementen).
worddav46a42adc10d87b32f4dd08309bb947f7.png

10.4. Type

Het datatype type definieert een XML-attribuut (niet een XML-element) van het datatype TypeType.
worddav2455bf0e9505dfc80be9e420611663ff.png

10.5. TypeType

Het datatype TypeType definieert een enumeratie met één toegestane waarde.
worddav35d19094f347cc0f67a7e198671c1527.png

11. Bijlagen

11.1. Bijlage A: Vertaalslag Engels – Nederlands

11.1.1. A1: isgmw-messages

Engels

Nederlands

CorrectionRequest

Correctieverzoek

broId

BRO-ID  

correctionReason

Correctie reden

deliveryAccountableParty

Bronhouder

qualityRegime

Kwaliteitsregime

requestReference

Verzoekkenmerk  

sourceDocument

Brondocument

Underprivilege

Onder voorrecht

Electrode

Elektrode

cableNumber

Kabelnummer

electrodeNumber

Elektrodenummer

electrodeStatus

Elektrodestatus

tubeNumber

Buisnummer

GeoOhmCable

Geo-ohmkabel

cableNumber

Kabelnummer

GMW_Construction

GMW-Inrichten

ConstructionStandard

Kwaliteitsnorm inrichting

DeliveredLocation

Aangeleverde locatie

DeliveredVerticalPosition

Aangeleverde verticale positie

DeliveryContext

Kader aanlevering

GroundLevelStable

Maaiveld stabiel

GroundwaterMonitoringWell

Grondwatermonitoringput

InitialFunction

Initiële functie

MaintenanceResponsibleParty

Onderhoudende instantie

MapSheetCode

Kaartbladnummer

MonitoringTube

Monitoringbuis

NITGCode

NITG-code

NumberOfMonitoringTubes

Aantal monitoringbuizen

ObjectIdAccountableParty

Object-ID bronhouder

Owner

Eigenaar

WellConstructionDate

Inrichtingsdatum put

WellHeadProtector

Beschermconstructie

WellStability

Putstabiliteit

GMW_ElectrodeStatus

GMW-Elektrodestatus

Electrode

Elektrode

eventDate

Datum gebeurtenis

numberOfElectrodesChanged

Aantal veranderde elektrodes

GMW_GroundLevel

GMW-Maaiveldpositie

eventDate

Datum gebeurtenis

groundLevelPosition

Maaiveldpositie

groundLevelPositioningMethod

Methode positiebepaling maaiveld 

groundLevelStable

Maaiveld stabiel

wellStability

Putstabiliteit

GMW_Insertion

GMW-Inplaatsen

eventDate

Datum gebeurtenis

insertedPartDiameter

Diameter bovenkant ingeplaatst deel

insertedPartLength

Lengte ingeplaatst deel

insertedPartMaterial

Materiaal ingeplaatst deel

tubeNumber

Buisnummer

tubeTopPosition

Positie bovenkant buis

tubeTopPositioningMethod

Methode positiebepaling bovenkant buis

GMW_Lengthening

GMW-Oplengen

eventDate

Datum gebeurtenis

monitoringTube

Monitoringbuis

numberOfTubesLengthened

Aantal opgelengde buizen

wellHeadProtector

Beschermconstructie

GMW_Maintainer

GMW-Onderhouder

eventDate

Datum gebeurtenis

maintenanceResponsibleParty

Onderhoudende instantie

GMW_Owner

GMW-Eigenaar

eventDate

Datum gebeurtenis

owner

Eigenaar

GMW_Positions

GMW-Posities

eventDate

Datum gebeurtenis

groundLevelPosition

Maaiveldpositie

groundLevelPositioningMethod

Methode positiebepaling maaiveld

groundLevelStable

Maaiveld stabiel

numberOfMonitoringTubes

Aantal monitoringbuizen

wellStability

Putstabiliteit

GMW_Removal

GMW-Opruimen

wellRemovalDate

Opruimingsdatum

GMW_Shift

GMW-Verleggen

eventDate

Datum gebeurtenis

groundLevelPosition

Maaiveldpositie

groundLevelPositioningMethod

Methode positiebepaling maaiveld 

GMW_Shortening

GMW-Inkorten

eventDate

Datum gebeurtenis

numberOfTubesShortened

Aantal ingekorte buizen

wellHeadProtector

Beschermconstructie

GMW_TubeStatus

GMW-Buisstatus

eventDate

Datum gebeurtenis

numberOfTubesChanged

Aantal veranderde buizen

GMW_WellHeadProtector

GMW-Beschermconstructie

eventDate

Datum gebeurtenis

wellHeadProtector

Beschermconstructie

GMW_ConstructionWithHistory

GMW-Inrichten-met-geschiedenis

construction

inrichting

IntermediateEvent

Tussentijdse gebeurtenis

removal

Opruimen

IntermediateEvent

Tussentijdse gebeurtenis

owner

eigenaar Veranderd

lengthening

buis Opgelengd

groundLevel

nieuwe Bepaling Maaiveld

shortening

buis Ingekort

positions

nieuwe Bepaling Posities

electrodeStatus

elektrodestatus Veranderd

maintainer

onderhouder Veranderd

tubeStatus

buisstatus Veranderd

insertion

buisdeel Ingeplaatst

shift

maaiveld Verlegd

wellHeadProtector

beschermconstructie Veranderd

groundLevelMeasuring

nieuwe Inmeting Maaiveld

positionMeasuring

nieuwe Inmeting Posities

MonitoringTube


artesianWellCapPresent

Voorzien van drukdop

sedimentSumpPresent

Voorzien van zandvang

numberOfGeoOhmCables

Aantal geo-ohmkabels

tubeNumber

Buisnummer

tubeTopDiameter

Diameter bovenkant buis

tubeTopPosition

Positie bovenkant buis

tubeTopPositioningMethod

Methode positiebepaling bovenkant buis

tubeStatus

Buisstatus

tubeType

Buistype

variableDiameter

Variabele diameter

MonitoringTubeLengthening


glue

Lijm

plainTubePartLength

Stijgbuisdeellengte

tubeMaterial

Buismateriaal

tubeNumber

Buisnummer

tubeTopDiameter

Diameter bovenkant buis

tubeTopPosition

Positie bovenkant buis

tubeTopPositioningMethod

Methode positiebepaling bovenkant buis

variableDiameter

Variabele diameter

MonitoringTubePosition


tubeNumber

Buisnummer

tubeTopPosition

Positie bovenkant buis

tubeTopPositioningMethod

Methode positiebepaling bovenkant buis

MonitoringTubeShortened


plainTubePartLength

Stijgbuisdeellengte

tubeNumber

Buisnummer

tubeTopPosition

Positie bovenkant buis

tubeTopPositioningMethod

Methode positiebepaling bovenkant buis

MonitoringTubeStatus


tubeNumber

Buisnummer

tubeStatus

Buisstatus

MoveRequest

Verplaatsingsverzoek

broId

BRO-ID  

correctionReason

Correctie reden

dateToBeCorrected

Te corrigeren datum

deliveryAccountableParty

Bronhouder

qualityRegime

Kwaliteitsregime

requestReference

Verzoekkenmerk  

sourceDocument

Brondocument

Underprivilege

Onder voorrecht

RegistrationRequest

Registratieverzoek

broId

BRO-ID  

deliveryAccountableParty

Bronhouder

qualityRegime

Kwaliteitsregime

requestReference

Verzoekkenmerk  

sourceDocument

Brondocument

underprivilege

Onder voorrecht

Screen

Filter

screenLength

Filterlengte

sockMaterial

Kousmateriaal

SourceDocument

Brondocument

GMW_Construction

GMW-Inrichten

GMW_ElectrodeStatus

GMW-Elektrodestatus

GMW_GroundLevel

GMW-Maaiveldpositie

GMW_Insertion

GMW-Inplaatsen

GMW_Lengthening

GMW-Oplengen

GMW_Maintainer

GMW-Onderhouder

GMW_Owner

GMW-Eigenaar

GMW_Positions

GMW-Posities

GMW_Removal

GMW-Opruimen

GMW_Shift

GMW-Verleggen

GMW_Shortening

GMW-Inkorten

GMW_TubeStatus

GMW-Buisstatus

GMW_WellHeadProtector

GMW-Beschermconstructie

GMW_ConstructionWithHistory

GMW-Inrichten-met-geschiedenis

11.1.2. A2: gmwcommon

Engels

Nederlands

DeliveredLocation

Aangeleverde locatie  

coordinates

Coördinaten  

CRS

Referentiestelsel  

horizontalPositioningMethod

Methode locatiebepaling  

DeliveredVerticalPosition

Aangeleverde verticale positie  

groundLevelPosition

Maaiveldpositie

groundLevelPositioningMethod

Methode positiebepaling maaiveld 

localVerticalReferencePoint

Lokaal verticaal referentiepunt  

offset

Verschuiving  

verticalDatum

Verticaal referentievlak  

Electrode

Elektrode

electrodeNumber

Elektrodenummer

electrodePackingMaterial

Aanvulmateriaal elektrode

electrodePosition

Elektrodepositie

electrodeStatus

Elektrodestatus

InsertedPart

Ingeplaatst deel  

insertedPartDiameter

Diameter bovenkant ingeplaatst deel

insertedPartLength

Lengte ingeplaatst deel

insertedPartMaterial

Materiaal ingeplaatst deel

MaterialUsed

Toegepast materiaal

glue

Lijm

tubeMaterial

Buismateriaal

tubePackingMaterial

Aanvulmateriaal buis

PlaintubePart

Stijgbuisdeel

plainTubePartLength

stijgbuisdeellengte 

SedimentSump

Zandvang  

sedimentSumpLength

Zandvanglengte  

11.1.3. A3: brocommon

Engels

Nederlands

AbortReason

Reden afbreken

sequenceNumber

Volgnummer

specification

Foutmelding

Area

Gebied

boundingBox

Omsluitende rechthoek

enclosingCircle

Omsluitende cirkel

Characteristics

Kengegevens

broId

BRO-ID

deliveryAccountableParty

Bronhouder

deregistered

Uit registratie genomen

latestCorrectionTime

Tijdstip laatste correctie

objectRegistrationTime

Tijdstip registratie object

qualityRegime

Kwaliteitsregime

underReview

In onderzoek

Circle

Cirkel

center

Middelpunt

radius

Straal

srsName

Referentiestelsel

CorrectionRequest

Correctieverzoek

broId

BRO-ID

deliveryAccountableParty

Bronhouder

qualityRegime

Kwaliteitsregime

requestReference

Verzoekkenmerk

underPrivilege

Onder voorrecht

CriteriaSet

Kenmerkenverzameling

correctionPeriod

Periode van correctie

deliveryAccountableParty

Bronhouder

qualityRegime

Kwaliteitsregime

registrationPeriod

Periode van registratie

underReview

In onderzoek

CriterionError

Kenmerkfout

sequenceNumber

Volgnummer

specification

Foutmelding

DatePeriod

Datuminterval

beginDate

Begindatum

endDate

Einddatum

DeregisteredObject

Object uit registratie genomen

broId

BRO-ID

deregistered

Uit registratie genomen

deregistrationTime

Tijdstip uit registratie genomen

DispatchDataRequest

Verzoek tot verzending gegevens

broId

BRO-ID

requestReference

Verzoekkenmerk

DispatchResponse

Bericht van verzending

dispatchTime

Tijdstip van uitgifte

rejectionReason

Reden afwijzing

rejectionTime

Tijdstip van afwijzing

requestReference

Verzoekkenmerk

responseType


IntakeResponse

Bericht van registratie

acceptanceTime

Tijdstip van acceptatie

broId

BRO-ID

completionTime

Tijdstip van verwerking

objectIdAccountableParty

Object-ID bronhouder

rejectionReason

Reden afwijzing

rejectionTime

Tijdstip van afwijzing

requestReference

Verzoekkenmerk

responseType


transactionId

Transactie-ID

ParseFault

Validatiefout

abortTime

Moment van afbreken

requestReference

Verzoekkenmerk

transactionId

Transactiecode

PartialDate

Onvolledige datum

date

Datum tot op de dag nauwkeurig

voidReason

Geen datum bekend

year

Datum tot op het jaar nauwkeurig

yearMonth

Datum tot op de maand nauwkeurig

Radius

Straal

uom (unit of measure)

Eenheid

value

Waarde

RegistrationHistory

Registratiegeschiedenis

corrected

Gecorrigeerd

deregistered

Uit registratie genomen

deregistrationTime

Tijdstip uit registratie genomen

latestAdditionTime

Tijdstip laatste aanvulling

latestCorrectionTime

Tijdstip laatste correctie

objectRegistrationTime

Tijdstip registratie object

registrationCompletionTime

Tijdstip voltooiing registratie

registrationStatus

Registratiestatus

reregistered

Weer in registratie genomen

reregistrationTime

Tijdstip weer in registratie genomen

underReview

In onderzoek

underReviewTime

In onderzoek sinds

RegistrationObject

Registratieobject

broId

BRO-ID

deliveryAccountableParty

Bronhouder

deliveryResponsibleParty

Dataleverancier

objectIdAccountableParty

Object-ID bronhouder

qualityRegime

Kwaliteitsregime

RegistrationRequest

Registratieverzoek

broId

BRO-ID

deliveryAccountableParty

Bronhouder

requestReference

Verzoekkenmerk

qualityRegime

Kwaliteitsregime

underPrivilege

Onder voorrecht

SourceDocumentError

Brondocumentfout

sequenceNumber

Volgnummer

specification

Foutmelding

StandardizedLocation

Gestandaardiseerde locatie

coordinateTransformation

Coördinaattransformatie  

CRS

Referentiestelsel  

location

Coördinaten  

srsName

Referentiestelsel  

11.1.4. A4: Domeinen van het type codelijst

GMW codelijsten

Zie Codelist (Codelijst) voor een algemene beschrijving van het gebruik van codelijsten in de BRO.

Codespace URI: urn:bro:gmw:<Engelse naam>

Toegestane waarden zijn on-line te raadplegen op, bijvoorbeeld: https://publiek.broservices.nl/refcodes/api/get_codes?domain=urn:bro:gmw:ConstructionStandard

Engelse naam

Nederlandse naam

ConstructionStandard

Kwaliteitsnorm inrichting

CorrectionReason

Correctie reden

DeliveryContext

Kader aanlevering  

ElectrodePackingMaterial

Aanvulmateriaal elektrode

ElectrodePositioningMethod

Methode positiebepaling elektrode

ElectrodeStatus

Elektrodestatus

EventName

Naam gebeurtenis

Glue

Lijm

GroundLevelPositioningMethod

Methode positiebepaling maaiveld

HorizontalPositioningMethod

Referentiestelsel  

InitialFunction

Initiële functie

LocalVerticalReferencePoint

Lokaal verticaal referentiepunt  

SockMaterial

Kousmateriaal

TubeMaterial

Buismateriaal

TubePackingMaterial

Aanvulmateriaal buis

TubeStatus

Buisstatus

TubeTopPositioningMethod

Methode positiebepaling bovenkant buis

TubeType

Buistype

VerticalDatum

Verticaal referentievlak  

WellHeadProtector

Beschermconstructie

WellStability

Putstabiliteit


BRO algemene codelijsten

Zie Codelist (Codelijst) voor een algemene beschrijving van het gebruik van codelijsten in de BRO.

Codespace URI: urn:bro:<Engelse term>

Toegestane waarden zijn on-line te raadplegen op, bijvoorbeeld: https://publiek.broservices.nl/refcodes/api/get_codes?domain=urn:bro:gmw:ConstructionStandard

Engelse naam

Nederlandse naam

CoordinateTransformation

Coördinaattransformatie

CorrectionReason

Correctie reden

DeliveryContext

Kader aanlevering

RegistrationStatus

Registratiestatus