BRO Productomgeving

FRD Berichtencatalogus uitgiftewebservice


Inleiding

Voorwoord

Betrouwbare en toegankelijke informatie over de samenstelling en opbouw van de ondergrond is van groot belang voor een dichtbevolkt land als het onze. Het helpt overheden, bedrijven en burgers om op feiten gebaseerde beslissingen te nemen over het gebruik van de ondergrond, bijvoorbeeld in verband met bereikbaarheid, waterveiligheid, warmte- en koudeopslag, aardgasproductie en de winning van aardwarmte. Ook voorkomen we zo dat informatie dubbel moet worden ingewonnen omdat het niet centraal is geregistreerd.

Het verzamelen, beschikbaar stellen, en gebruiken van al deze informatie is sinds september 2015 wettelijk vastgelegd in de Basisregistratie Ondergrond (BRO). Op 1 januari 2018 is het eerste deel van de Wet BRO in werking getreden, op 1 januari 2020 het tweede deel, op 1 januari c.q. 1 juli 2021 het derde deel en op 1 januari c.q. 1 juli 2022 het vierde deel.

Omdat de BRO een onderdeel is van het Stelsel van Basisregistraties, zijn verplichtingen met betrekking tot aanlevering, gebruik, terugmelding en onderzoek in de werkprocessen van overheidsorganisaties opgenomen in de Wet BRO. De BRO-gegevens worden centraal geregistreerd in de Landelijke Voorziening BRO (LV-BRO).

Doelstelling

Het document Handreiking Afname BRO Gegevens beschrijft via welke uitgiftekanalen BRO-gegevens geraadpleegd of gedownload kunnen worden en welke functionele en technische mogelijkheden deze kanalen bieden. Onder de noemer 'BRO uitgifte API' vallen dan in het bijzonder de 'REST uitgifteservice' en de 'SOAP webservice'. Functioneel gezien lijken deze twee uitgifteservices veel op elkaar.

  • De REST service is met name handig om als software ontwikkelaar 'incidenteel even snel en alleen publieke gegevens' op te halen uit de LV-BRO, zonder dat je je eerst moet aanmelden en zonder dat een PKIoverheid certificaat nodig is.

  • De SOAP webservice is met name geschikt om frequent en volledig geautomatiseerd in een machine-to-machine omgeving toegang te hebben tot alle beschikbare gegevens. Hiervoor moet je je aanmelden en heb je een PKIoverheid certificaat nodig.

Blijft over de vraag: hoe zien de uitgifteverzoeken en hun antwoorden er uit om gegevens over een formatieweerstandonderzoek (FRD) op te vragen en wat is de structuur van de diverse uitgiftedocumenten?

Doelgroepen

Doelgroepen voor dit document zijn organisaties en personen die aan de afnamekant van de BRO opereren, waaronder bestuursorganen (bestuurders, beleidsmakers, BRO-coördinatoren) en bedrijven (ingenieurs, software-leveranciers).

Samenhang met andere documentatie

De informatievoorziening over de afname van BRO-gegevens vindt plaats op 3 niveaus.

  1. Het startpunt met algemene informatie over de diverse uitgiftekanalen is het document Handreiking Afname BRO Gegevens. Dit document verwijst door naar het volgende niveau.

  2. Het tweede niveau bevat algemene informatie per uitgiftekanaal (zie https://basisregistratieondergrond.nl/inhoud-bro/aanleveren-opvragen/gegevens-opvragen/):

    1. De handleiding van de REST uitgifteservice is te vinden op https://www.bro-productomgeving.nl/bpo/latest/informatie-voor-softwareleveranciers/url-s-publieke-rest-services

    2. Algemene informatie over de SOAP webservice is te vinden op https://basisregistratieondergrond.nl/inhoud-bro/aanleveren-opvragen/instructies/gegevens-opvragen-via-soap-webservices/
      De handleiding voor het inrichten van SoapUI in het bijzonder is te vinden op https://basisregistratieondergrond.nl/inhoud-bro/aanleveren-opvragen/instructies/gegevens-opvragen-via-soap-webservices/aansluiten-demo-omgeving-soapui/

  3. Het derde niveau is de BRO Productomgeving. Hier vindt u specifieke informatie per domein/registratieobjecttype zoals scopedocument, gegevenscatalogus en werkafspraken, storymap, berichtencatalogi voor inname en uitgifte, voorbeeldberichten voor inname en uitgifte.

Het verdient aanbeveling dat u zich eerst bekend maakt met de aangeven informatie uit de eerste 2 niveau's.

Daarna kunt u zich verdiepen in de FRD-specifieke informatie in de BRO productomgeving, waaronder de FRD gegevenscatalogus en eventuele werkafspraken en in het bijzonder dit document, de FRD berichtencatalogus uitgiftewebservice.

Leeswijzer

Hoofdstuk 2 beschrijft de algemene werking van de FRD uitgiftewebservice.

Hoofdstuk 3 beschrijft de structuur van de diverse uitgiftedocumenten.

Hoofdstuk 4 bevat een toelichting op enkele voorbeeldberichten.

Hoofdstuk 5 bevat de toegestane waarden van de enumeraties (niet-beheerde lijsten met toegestane waarden).

Hoofdstuk 6 bevat verwijzingen (URN's en URL's) naar de codelijsten (beheerde lijsten met toegestane waarden).

Hoofdstuk 7 bevat een vertaaltabel, aan de hand waarvan, gegeven de Engelstalige naam van een entiteit of een attribuut, de Nederlandse naam in de catalogus kan worden opgezocht.

Versiehistorie

Versie

Datum

Omschrijving

1.0

19-10-2021

Eerste versie.

1.1

03-11-2021

FRD_O_DP is een specialisatie van FRD_O.

1.2

09-11-2021

Locatie van codelijst QualityControlStatus gecorrigeerd.

1.3

10-11-2021

Gegevensgroep GMWElectrodeReference (GMW-elektrodeverwijzing) aangepast.


Contactinformatie

Algemene informatie en documentatie over de BRO kunt u vinden op https://basisregistratieondergrond.nl/.

Heeft u een vraag over de BRO? Wij staan voor u klaar om u te helpen. Voor vragen, suggesties of opmerkingen kunt contact opnemen met de BRO Servicedesk via een mail naar support@broservicedesk.nl.

Of bel ons op telefoonnummer 088 - 8664 999. Wij zijn bereikbaar op werkdagen van 8.00 tot 17.00 uur.

Algemene werking van de FRD uitgiftewebservice

Dit hoofdstuk beschrijft de algemene werking van de FRD uitgiftewebservice.

Paragraaf 2.1 beschrijft de operaties die de FRD uitgiftewebservice ondersteunt.

Paragraaf 2.2 beschrijft de BRO-berichten (request en response) die een rol spelen bij die operaties.

Operaties

De FRD uitgiftewebservice wordt gerealiseerd als een SOAP-webservice. De onderstaande figuur beschrijft de operaties van de webservice, hun requests en hun responses.

image2021-10-19_11-48-20.png

De wsdl kan worden gedowload van https://schema.broservices.nl/dsfrd-v1.0.wsdl

De FRD uitgiftewebservice ondersteunt één soap operatie:

  • dispatchData (uitgifte van objectgegevens).

De soap operatie heeft een request en een response:

  • Het DispatchDataRequest (Verzoek tot uitgifte van objectgegevens) en de DispatchDataResponse (Bericht van verzending van objectgegevens).

Naast een functioneel antwoord (een bericht van verzending) kan een verzoek ook leiden tot een foutmelding:

  • SOAP:Fault (Systeemfout): als er tijdens de verwerking van het uitgifteverzoek een onverwachte fout optreedt in het BRO-systeem, dan leidt dit tot een SOAP:Fault.

  • ParseFault (Validatiefout): als de uitgiftewebservice constateert dat een uitgifteverzoek niet een welgevormd XML-bericht is of dat het niet voldoet aan de XSD-schemavalidatie, dan leidt dit tot een ParseFault.

BRO-berichten

Deze paragraaf beschrijft de verschillende BRO-berichten (request, response en foutmeldingen) die een rol spelen in de FRD uitgiftewebservice.

DispatchDataRequest

Het BRO-bericht DispatchDataRequest bevat het uitgifteverzoek tot het leveren van de in het BRO-register opgenomen gegevens van een bepaald registratieobject. Daarbij wordt het registratieobject geïdentificeerd door zijn BRO-ID. Het DispatchDataRequest (Verzoek tot uitgifte van objectgegevens) van de FRD uitgiftewebservice wordt gedefinieerd in de package brocom (XSD-bestand brocommon.xsd).

image2021-10-19_11-52-9.png

De definities van de twee transactiegegevens  staan in onderstaande tabel:

Naam in XML-bestand

Nederlandse naam

Type

Kardinaliteit

Definitie

requestReference

verzoekkenmerk

CharacterString

1..1

Een voor de afnemer unieke aanduiding van het uitgifteverzoek.

broId

BRO-ID

RegistrationObjectCode

1..1

De unieke aanduiding van het registratieobject in de Basisregistratie Ondergrond.

Toelichting:
De registratieobjectcode van een formatieweerstandonderzoek bestaat uit de drie hoofdletters FRD, gevolgd door een code van 12 cijfers inclusief eventuele voorloopnullen. Voorbeeld: FRD000000123456.


 SOAP:Fault

Tijdens de uitvoering van een operatie kan er een onverwachte fout optreden in het BRO-systeem. Hiervoor kunnen verschillende oorzaken zijn, zoals het falen van bepaalde software of hardware. Deze onverwachte fouten worden beschouwd als een technische fout veroorzaakt door het BRO-systeem. De BRO stuurt dan een bericht in de vorm van een generieke SOAP:Fault (Systeemfout).

image2021-8-25_16-22-22.png

Een SOAP:Fault (Systeemfout) bestaat uit twee verplichte gegevens en één optioneel gegeven. De definities van deze gegevens staan in onderstaande tabel:

Naam in XML-bestand

Nederlandse naam

Type

Kardinaliteit

Definitie

faultcode

foutcode

CharacterString

1..1

Aanduiding waar de fout is opgetreden.

Toelichting:
Vaste waarde “soap:Server”.

faultstring

fouttekst

CharacterString

1..1

Summiere beschrijving van de fout.

Toelichting:
Vaste waarde “Er is een fout in het BRO-systeem geconstateerd”.

detail

details

AnyType

0..1

Aanvullende informatie over de opgetreden fout en de vermoedelijke oorzaak.

Toelichting:
Het gegeven kan een simpele waarde hebben, b.v. tekst, of een samengestelde waarde.


ParseFault

Als er fouten in het uitgifteverzoek worden gevonden tijdens de technische controle van een uitgifteverzoek, bijvoorbeeld het uitgifteverzoek is niet een welgevormd XML-bericht of het uitgifteverzoek voldoet niet aan de schemavalidatie, dan worden deze beschouwd als een softwarefout in het systeem van de data-afnemer. Het BRO-systeem stuurt dan een bericht in de vorm van een ParseFault (Validatiefout).

Het BRO-bericht ParseFault (Validatiefout) is in feite een gemodelleerde vorm van de algemene SOAP:Fault (Systeemfout), waarbij op de plek van het detail de gegevens van de ParseFault (Validatiefout) worden opgenomen. In de ParseFault (Validatiefout) zit een lijst met abortReasons (Redenen afbreken).

image2021-10-19_11-57-28.png

Dit BRO-bericht begint met een SOAP:Fault (Systeemfout), bestaande uit drie gegevens, waarin het attribuut detail het specifieke type ParseFault (Validatiefout) heeft. De definities van deze gegevens staan in onderstaande tabel:

Naam in XML-bestand

Nederlandse naam

Type

Kardinaliteit

Definitie

faultcode

foutcode

CharacterString

1..1

Aanduiding waar de fout is opgetreden.

Toelichting:
Vaste waarde “soap:Client”.

faultstring

fouttekst

CharacterString

1..1

Summiere beschrijving van de fout.

Toelichting:
Vaste waarde “Het verzoek voldoet niet aan het schema”.

detail

details

ParseFault

0..1

Aanvullende informatie over de opgetreden fout en de vermoedelijke oorzaak.

Regel:
Het gegeven is aanwezig bij een softwarefout. Het type van het gegeven is ParseFault (Validatiefout).


De ParseFault (Validatiefout) bestaat uit drie gegevens en een lijst met abortReasonsDe definities van de gegevens van ParseFault (Validatiefout) staan in onderstaande tabel:

Naam in XML-bestand

Nederlandse naam

Type

Kardinaliteit

Definitie

requestReference

verzoekkenmerk

CharacterString

0..1

Een voor de dataleverancier unieke aanduiding van het uitgifteverzoek.

Toelichting:
Waarde overgenomen uit het request. Dit gegeven is optioneel omdat de softwarefout geconstateerd kan worden voordat het BRO-systeem het uitgifteverzoek heeft kunnen lezen.

transactionId

transactiecode

CharacterString

0..1

Een voor het BRO-systeem unieke aanduiding voor de verwerking van een innameverzoek of uitgifteverzoek.

Toelichting:
Waarde toegekend door het transactieregister. Dit gegeven is optioneel omdat de softwarefout geconstateerd kan worden voordat het BRO-systeem een transactie heeft kunnen aanmaken.

abortTime

moment van afbreken

DateTime

1..1

Tijdstip, toegekend door de webservice, waarop de verwerking van het uitgifteverzoek is afgebroken.

abortReason

reden afbreken

AbortReason

1..*

Lijst met redenen waarom de verwerking van het uitgifteverzoek is afgebroken.

Toelichting:
Om praktische redenen wordt de lijst beperkt tot maximaal 99 redenen.


Iedere AbortReason (Reden afbreken) bestaat uit twee gegevens. De definities staan in onderstaande tabel:

Naam in XML-bestand

Nederlandse naam

Type

Kardinaliteit

Definitie

sequenceNumber

volgnummer

Integer

1..1

Een binnen deze lijst van abortReasons (redenen afbreken) uniek nummer.

Toelichting:
Numerieke waarde bedoelt om de lijst met foutmeldingen te kunnen sorteren.

specification

foutmelding

CharacterString

1..1

Omschrijving van de validatie fout.


DispatchDataResponse

Onder normale omstandigheden bestaat het antwoord op een dispatchDataRequest (verzoek tot uitgifte van objectgegevens) uit een dispatchDataResponse (bericht van verzending van objectgegevens). Het antwoord DispatchDataResponse is gedefinieerd in het XSD-bestand dsfrd-messages.xsd. Het is een specialisatie van DispatchResponse zoals gedefinieerd in brocommon.xsd. Het voegt daaraan toe één optioneel dispatchDocument.

image2021-10-20_9-39-41.png

Het BRO-bericht dispatchDataResponse kan twee betekenissen hebben:

  • Een bericht van afwijzing.

  • Een bericht van verzending van objectgegevens.

Onderstaande tabel geeft weer welke gegevens onder welke omstandigheden in het BRO-bericht opgenomen zullen worden. De lijst met criterionErrors (kenmerkfouten) speelt geen rol bij de uitgifte van objectgegevens.

Gegeven

Afwijzing

Verzending

responseType

requestReference

rejectionTime


dispatchTime


rejectionReason


criterionError



dispatchDocument



Onderstaande tabel bevat de definities van de gegevens van de DispatchResponse:

Naam in XML-bestand

Nederlandse naam

Type

Kardinaliteit

Definitie

responseType

type antwoord

ResponseType

1..1

Aanduiding van de betekenis van het antwoord.

Regels:
Als het BRO-systeem een semantische fout heeft geconstateerd in één of meer waarden van de attributen van de criteria (kenmerken) in het uitgifteverzoek, dan heeft het attribuut de waarde rejection.

Als het BRO-systeem het uitgifteverzoek succesvol heeft verwerkt, dan heeft het attribuut de waarde dispatch.

requestReference

verzoekkenmerk

CharacterString

1..1

Een voor de afnemer unieke aanduiding van het uitgifteverzoek.

Toelichting:
Waarde overgenomen uit het request.

rejectionTime 

tijdstip van afwijzing

DateTime

0..1

Tijdstip, toegekend door de webservice, waarop het uitgifteverzoek is afgewezen.

Regels:
Dit gegeven is alleen aanwezig als het gegeven responseType de waarde 'rejection' heeft.

dispatchTime 

tijdstip van uitgifte

DateTime

0..1

Tijdstip, toegekend door de webservice, waarop de opgevraagde gegevens zijn verzonden.

Regels:
Dit gegeven is alleen aanwezig als het gegeven responseType de waarde 'dispatch' heeft.

rejectionReason 

reden afwijzing

CharacterString

0..1

De reden waarom het uitgifteverzoek is afgewezen.

Regels:
Dit gegeven is alleen aanwezig als het gegeven responseType de waarde 'rejection' heeft.

Dit gegeven heeft de vaste waarde "Dit registratieobject bestaat niet" als het gegeven aanwezig is (d.w.z. de uitgiftewebservice heeft geen registratieobject gevonden met de broId in het uitgifteverzoek).

criterionError 

kenmerkfout

CriterionError 

0..*

Lijst met foutmeldingen met betrekking tot een geconstateerde fout in de kenmerken van een uitgifteverzoek, bestaande uit een volgnummer en een omschrijving.

Regels:
Deze lijst is niet aanwezig als het gegeven responseType de waarde 'dispatch' heeft.

Toelichting:
Om praktische redenen is de lijst beperkt tot maximaal 99 elementen.


Onderstaande tabel bevat de definities van de gegevens die DispatchDataResponse uit dsfrd-messages.xsd toevoegt aan DispatchResponse uit brocommon:

Naam in XML-bestand

Nederlandse naam

Type

Kardinaliteit

Definitie

dispatchDocument

uitgiftedocument

AbstractRegistrationObject

0..*

Het element dispatchDocument bevat de gegevens van een formatieweerstandonderzoek registratieobject.

Regels:
Het element dispatchDocument is alleen aanwezig als het gegeven responseType de waarde 'dispatch' heeft.

Het element dispatchDocument is afwezig als de BRO geen registratieobject bevat met het opgegegeven broId.

Toelichting:
Vanwege het polymorfe karakter is het type van het uitgiftedocument óf een BRO_DO uit brocommon.xsd, óf een FRD_O_DP, óf een FRD_O uit dsfrd-messages.xsd. Deze drie types hebben allen als gemeenschappelijke vader het type AbstractRegistrationObject uit brocommon.xsd.


Uitgiftedocumenten

Een uitgiftedocument bevat de gegevens van het opgevraagde registratieobject, die in het BRO-systeem geregistreerd zijn. De beschikbare gegevens zijn gedefinieerd in de catalogus.

De FRD uitgiftewebservice kent drie types uitgiftedocumenten; zie onderstaande tabel. Welke type wordt uitgeleverd hangt af van de identiteit van de afnemer en de registratiestatus van het registratieobject.

Uitgiftedocument

Wordt uitgeleverd als:


Afnemer

Registratieobject

BRO_DO

Is niet de bronhouder en/of dataleverancier.

Uit registratie genomen.

FRD_O

Is niet de bronhouder en/of dataleverancier.

Niet uit registratie genomen.

FRD_O_DP

Is tevens de bronhouder en/of dataleverancier.

Ongeacht.


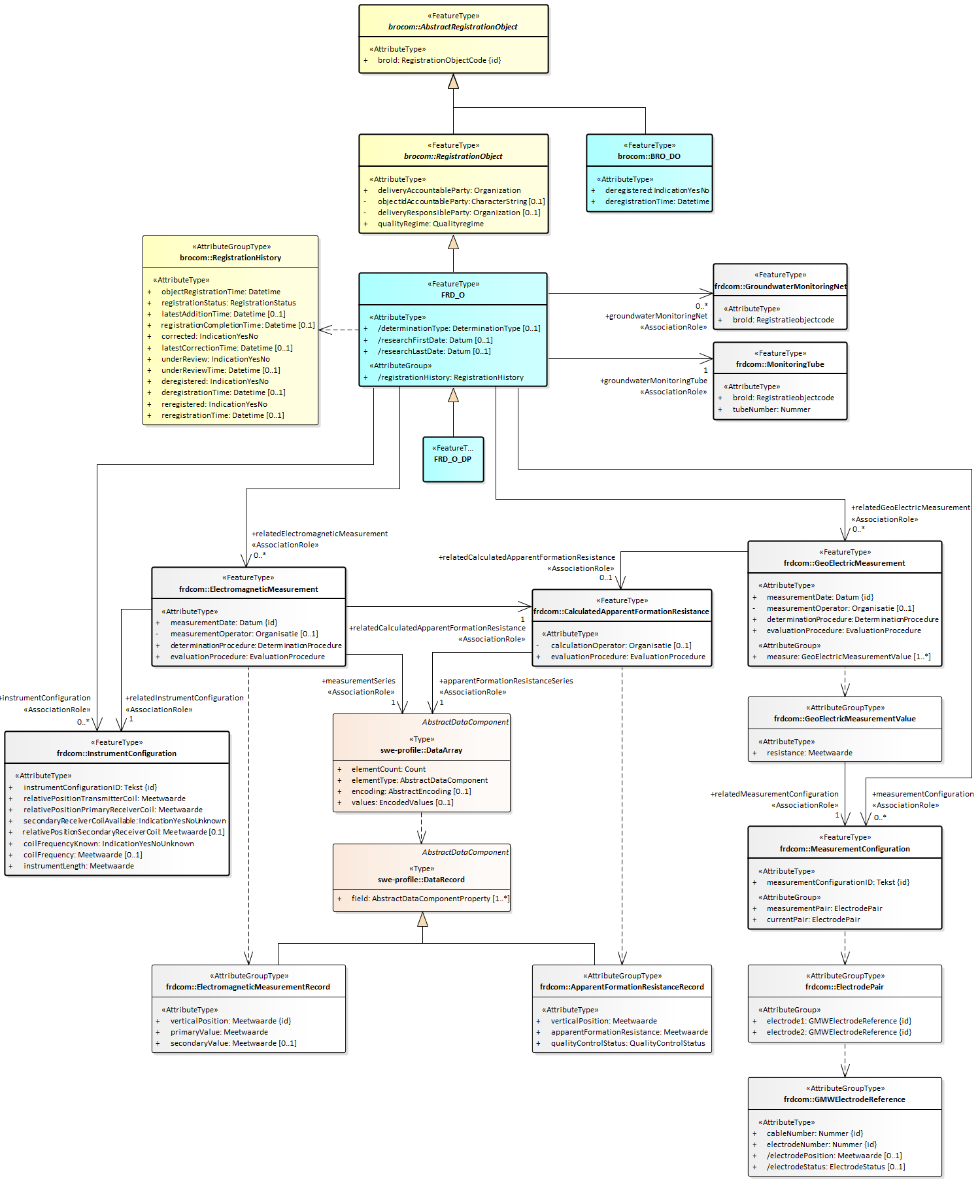
Onderstaande figuur geeft de uitgiftedocumenten weer (blauwe achtergrond) inclusief de mogelijke inhoud:

image2021-11-10_13-40-16.png

Alle attributen zijn volledig gedefinieerd in de FRD gegevenscatalogus, met uitzondering van de attributen in de entiteiten swe:DataArray en swe:DataRecord (zie paragraaf FRD Berichtencatalogus uitgiftewebservice | id (release 1.9_Q4_2022)FRDBerichtencatalogusuitgiftewebservice Meetreeksen).

De attributen/gegevensgroepen met een schuine streep voor hun naam worden afgeleid door de FRD innamewebservice; deze gegevens worden niet aangeleverd via een brondocument.

De attributen met een min-teken voor hun naam worden alleen uitgeleverd in het FRD_O_DP uitgiftedocument.

Verschillen tussen gegevenscatalogus enerzijds en brondocumenten en uitgiftedocumenten anderzijds

In verband met een efficiënte aanlevering van nieuwe gegevens en een eenvoudig mechanisme voor het corrigeren van geregistreerde gegevens zijn er twee verschillen aangebracht tussen de gegevensstructuur zoals beschreven in de gegevenscatalogus en de gegevensstructuur zoals gebruikt in de brondocumenten en uitgiftedocumenten.

Attribuut determinationType (soort bepaling).

In de gegevenscatalogus is het attribuut determinationType (soort bepaling) opgenomen in het objecttype 'Bepaling formatieweerstand', met de intentie dat dit aangeleverd moet worden door de bronhouder of dataleverancier.

In de praktijk komt het voor dat de waarde van dit attribuut pas bekend is nadat de eerste meting is uitgevoerd. Daarom is het opgenomen in een separaat objecttype 'Bepaling formatieweerstand', met de gedachte dat de algemene gegevens van het formatieweerstandonderzoek aangeleverd kunnen worden tijdens het starten van de registratie.

Bij het aanvullen van de registratie met een meetmethode, moet daarbij de waarde van determinationType (soort bepaling) ook worden aangeleverd. Voor het aanvullen van de registratie leidt dit echter tot brondocumenten waarbij telkens en altijd dezelfde gegevens voor het objecttype 'Bepaling formatieweerstand' moeten worden aangeleverd.

https://wiki.gdnnet.nl/download/attachments/113542695/image2021-10-13_11-41-27.png?version=1&modificationDate=1634118088016&api=v2


Het inzicht dat de waarde van het attribuut determinationType (soort bepaling) kan worden afgeleid, zodra de gegevens over de eerste meting zijn aangeleverd, heeft geleid tot:

  • niet opnemen van het attribuut determinationType (soort bepaling) in de brondocumenten.

  • wel opnemen van het attribuut determinationType (soort bepaling) in de uitgiftedocumenten als afgeleid gegeven.

  • aanvullende regel bij de aanvulbrondocumenten voor het afleiden van een waarde voor het attribuut determinationType (soort bepaling).

  • aanvullende regel bij de aanvulbrondocumenten dat gegevens van volgende meetmethodes overeen moeten komen met de afgeleide waarde van het attribuut determinationType (soort bepaling).

  • niet gebruiken van de entiteit 'Bepaling formatieweerstand' en het attribuut 'bepaling ID' in de brondocumenten en de uitgiftedocumenten.

https://wiki.gdnnet.nl/download/attachments/113542695/image2021-10-12_9-53-1.png?version=1&modificationDate=1634117314102&api=v2


Hergebruik van de instrumentconfiguratie c.q. meetconfiguratie

In de gegevenscatalogus vormen de instrumentconfiguratie c.q. de meetconfiguratie een onderdeel van de betreffende meetmethode. Bijvoorbeeld voor de elektromagnetische meetmethode:

https://wiki.gdnnet.nl/download/attachments/113542695/image2021-10-12_9-55-15.png?version=1&modificationDate=1634117314111&api=v2


Het inzicht dat deze gegevens een substantieel onderdeel vormen van de aan te leveren gegevens van een meetmethode en dat deze configuratiegegevens vaak langdurig hetzelfde zijn voor een gegeven meetpunt hebben geleid tot het separaat aanleveren van de configuratiegegevens. Samen met de aanpassing zoals beschreven in de vorige paragraaf houdt dit in dat de 2 meetmethodes en de 2 configuratiegegevens direct 'hangen' onder de algemene gegevens van een formatieweerstandonderzoek. Vanuit iedere individuele ElectromagneticMeasurement (Elektromagnetische meetmethode) wordt alleen een verwijzing opgenomen naar de gebruikte InstrumentConfiguration (Instrumentconfiguratiec.q. wordt vanuit iedere individuele GeoElectricMeasurementValue (Geo-ohmmeting meetwaarde) een verwijzing opgenomen naar de gebruikte MeasurementConfiguration (Meetconfiguratie).

https://wiki.gdnnet.nl/download/attachments/113542695/image2021-10-13_11-53-26.png?version=1&modificationDate=1634118806530&api=v2

Meetreeksen

De FRD gegevenscatalogus definieert twee reeksen van gegevens als een meetreeks:

  • De Elektromagnetische meting meetreeks.

  • De Schijnbare formatieweerstand meetreeks.

Bijvoorbeeld als onderdeel van de Elektromagnetische meetmethode:

https://wiki.gdnnet.nl/download/attachments/113542695/image2021-10-20_16-30-56.png?version=1&modificationDate=1634740256736&api=v2


Omdat het potentieel om een groot aantal waarden kan gaan, worden de waarden in de meetreeks niet uitgeleverd als XML-elementen, maar wordt er gebruikt gemaakt van een compacte codering volgens de SWE standaard (Sensor Web Enablement) van het OGC (Open Geospatial Consortium). De meetreeks is daarbij gemodelleerd als een swe:DataArray. De gemeten of bepaalde waarden van de grootheden worden gemodelleerd als een swe: DataRecord.

In het document Handreiking aanleveren BRO-gegevens wordt deze codering in algemene zin beschreven. Binnen de context van FRD is het van belang te weten dat de records met de grootheden zijn vastgelegd in het XML-bestand ElectromagneticMeasurementRecord.xml respectievelijk het XML-bestand ApparentFormationResistanceRecord.xml. Deze XML-bestanden kunnen gedownload worden vanaf dezelfde locatie als het XSD-bestand frdcommon.xsd (https://schema.broservices.nl/xsd/frdcommon).

https://wiki.gdnnet.nl/download/attachments/113542695/image2021-10-20_16-21-47.png?version=1&modificationDate=1634739708069&api=v2

Inhoud FRD_O_DP

De gegevens zijn volledig gedefinieerd in de FRD gegevenscatalogus. Uitgiftedocument FRD-O-DP bevat alle gegevens uit de catalogus.

Inhoud FRD_O

Uitgiftedocument FRD-O bevat dezelfde gegevens als uitgiftedocument FRD-O-DP, met uitzondering van de volgende gegevens (die ontbreken in FRD-O):

  • objectIdAccountableParty (object-ID bronhouder) in het RegistrationObject (Registratieobject).

  • deliveryResponsibleParty (dataleverancier) in het RegistrationObject (Registratieobject).

  • measurementOperator (uitvoerder meting) in de ElectromagneticMeasurement (Elektromagnetische meetmethode).

  • measurementOperator (uitvoerder meting) in de GeoElectricMeasurement (Geo-ohmkabelmeetmethode).

  • calculationOperator (uitvoerder berekening) in de CalculatedApparentFormationResistance (Berekende schijnbare formatieweerstand).

Voorbeeldberichten

Integrale XML-voorbeeldberichten

Integrale voorbeeldberichten zijn te vinden via de link op de pagina Formatieweerstandonderzoek (FRD)

XML-code snippets

Voorbeelden van een aantal algemene stukken XML-code (code snippets) zijn te vinden in het document Handreiking aanleveren BRO-gegevens

De volgende paragrafen bevatten enkele stukken XML-code die specifiek zijn voor FRD.

ApparentFormationResistanceSeries

De FRD gegevenscatalogus definieert de ApparentFormationResistanceSeries (Schijnbare formatieweerstand meetreeks) als een meetreeks. Daarbij worden voor bepaalde verticale posities de schijnbare formatieweerstand berekend en de status kwaliteitscontrole vastgesteld.

Omdat het potentieel om een groot aantal waarden kan gaan, worden de waarden in de meetreeks niet uitgeleverd als XML-elementen, maar wordt er gebruikt gemaakt van een compacte codering volgens de SWE standaard (Sensor Web Enablement) van het OGC (Open Geospatial Consortium). De meetreeks is daarbij gemodelleerd als een swe:DataArray. De gemeten of bepaalde waarden van de grootheden worden gemodelleerd als een swe: DataRecord.

In het document Handreiking aanleveren BRO-gegevens wordt deze codering in algemene zin beschreven. Binnen de context van FRD is het van belang te weten dat de onafhankelijke en afhankelijke grootheden zijn vastgelegd in het XML-bestand ApparentFormationResistanceRecord.xml, dat gedownload kan worden vanaf dezelfde locatie als het XSD-bestand frdcommon.xsd (https://schema.broservices.nl/xsd/frdcommon).

Onderstaande XML-code bevat een voorbeeld van een apparentFormationResistanceSeries (schijnbare formatieweerstand meetreeks), bestaande uit vijf ApparentFormationResistanceRecords (Schijnbare formatieweerstand records).

...
<frdcom:apparentFormationResistanceSeries>
    <swe:DataArray id="id_0004">
        <swe:elementCount>
            <swe:Count>
                <swe:value>5</swe:value>
            </swe:Count>
        </swe:elementCount>
        <swe:elementType name="SchijnbareFormatieweerstandRecord" xlink:href="https://schema.broservices.nl/xsd/frdcommon/1.0/ApparentFormationResistanceRecord.xml"/>
        <swe:encoding>
          <swe:TextEncoding collapseWhiteSpaces="true" decimalSeparator="." tokenSeparator="," blockSeparator=" "/>
        </swe:encoding>
        <swe:values>-8.20,245,goedgekeurd
            -8.40,230,goedgekeurd
            -8.60,210,goedgekeurd
            -13.20,10.5,goedgekeurd
            -13.60,4.5,goedgekeurd
        </swe:values>
    </swe:DataArray>
</frdcom:apparentFormationResistanceSeries>
...


ElectromagneticMeasurementSeries

De FRD gegevenscatalogus definieert de ElectromagneticMeasurementSeries (Elektromagnetische meting meetreeks) als een meetreeks. Daarbij worden voor bepaalde verticale posities de primaire en optioneel de secundaire meetwaarde vastgesteld.

Omdat het potentieel om een groot aantal waarden kan gaan, worden de waarden in de meetreeks niet uitgeleverd als XML-elementen, maar wordt er gebruikt gemaakt van een compacte codering volgens de SWE standaard (Sensor Web Enablement) van het OGC (Open Geospatial Consortium). De meetreeks is daarbij gemodelleerd als een swe:DataArray. De gemeten of bepaalde waarden van de grootheden worden gemodelleerd als een swe: DataRecord.

In het document Handreiking aanleveren BRO-gegevens wordt deze codering in algemene zin beschreven. Binnen de context van FRD is het van belang te weten dat de onafhankelijke en afhankelijke grootheden zijn vastgelegd in het XML-bestand ElectromagneticMeasurementRecord.xml, dat gedownload kan worden vanaf dezelfde locatie als het XSD-bestand frdcommon.xsd (https://schema.broservices.nl/xsd/frdcommon).

Onderstaande XML-code bevat een voorbeeld van een measurementSeries (meetreeks), bestaande uit vijf ElectromagneticMeasurementRecords (Elektromagnetische meting records), waarbij telkens de secundaire waarde niet is vastgesteld (het heeft de waarde NaN: not a number).

...
<frdcom:measurementSeries>
    <swe:DataArray id="id_0003">
        <swe:elementCount>
            <swe:Count>
                <swe:value>5</swe:value>
            </swe:Count>
        </swe:elementCount>
        <swe:elementType name="ElektromagnetischeMetingRecord" xlink:href="https://schema.broservices.nl/xsd/frdcommon/1.0/ElectromagneticMeasurementRecord.xml"/>
        <swe:encoding>
          <swe:TextEncoding collapseWhiteSpaces="true" decimalSeparator="." tokenSeparator="," blockSeparator=" "/>
        </swe:encoding>
        <swe:values>-8.00,21,NaN
            -8.50,22,NaN
            -9.00,23,NaN
            -13.00,477,NaN
            -13.50,1111,NaN
        </swe:values>
    </swe:DataArray>
</frdcom:measurementSeries>
...


Enumeraties

In de BRO wordt een onderscheid gemaakt tussen beheerde waardenlijsten en niet-beheerde waardenlijsten.

In de gegevenscatalogus en de XSD-bestanden noemen we een niet-beheerde waardenlijst een enumeratie. Bij een enumeratie staat de lijst met toegestane waarden vast en kan de lijst met toegestane waarden niet veranderd worden zonder aanpassingen in de gegevenscatalogus, de berichtdefinities (XSD-bestanden) en de software (voor het maken of verwerken van een bericht).

De onderstaande tabel geeft een overzicht van de FRD-specifieke enumeraties.

  • De eerste kolom bevat de Engelstalige naam van de enumeratie, zoals deze voorkomt in de XSD-bestanden.

  • De tweede kolom bevat de Nederlandstalige naam, zoals die voorkomt in de gegevenscatalogus.

  • De derde kolom bevat de toegestane waarden, die gebruikt mogen worden in een BRO-verzoek.

  • De vierde kolom bevat een omschrijving van de toegestane waarde.

Type

Naam

Waarde

Omschrijving

DispatchResponseType

berichttype bevestiging van verzending

dispatch

Aanduiding dat het antwoord de opgevraagde gegevens bevat.



rejection

Aanduiding dat het betreffende uitgifteverzoek is afgewezen.

IndicationYesNo

IndicatieJaNee

ja




nee


IndicationYesNoUnknown

IndicatieJaNeeOnbekend

ja




nee




onbekend

Het is niet bekend of het gegeven een waarde ja of nee heeft.

QualityRegime

Kwaliteitsregime

IMBRO

Kwaliteitsregime waarbij de innamewebservice tijdens het verwerken van een innameverzoek de normale (strikte) regels hanteert, zoals gedefinieerd in de gegevenscatalogus.



IMBRO/A

Kwaliteitsregime waarbij de innamewebservice tijdens het verwerken van een innameverzoek andere (minder strenge) bedrijfsregels, toegestane waarden van codelijsten en/of domeinen van gegevens toepast dan onder het (normale) IMBRO kwaliteitsregime.


Codelijsten

In de BRO wordt een onderscheid gemaakt tussen beheerde waardenlijsten en niet-beheerde waardenlijsten.

In de gegevenscatalogus en de XSD-bestanden noemen we een beheerde waardenlijst een codelijst. Het domein van een codelijst is een uitbreidbare opsomming van toegestane waarden.

De onderstaande tabel geeft een overzicht van de FRD-specifieke codelijsten.

  • De eerste kolom bevat de Engelstalige naam van de codelijst, zoals deze voorkomt in de XSD-bestanden.

  • De tweede kolom bevat de Nederlandstalige naam, zoals die voorkomt in de gegevenscatalogus.

  • De derde kolom bevat de URN, die in een BRO-verzoek gebruikt moet worden bij het XML-attribuut codeSpace. Zie Codelist (Codelijst) en de voorbeeldberichten voor nadere informatie.

  • De vierde kolom bevat een link naar de REST-service, waarmee u de inhoud van een bepaalde codelijst kunt opvragen. Als resultaat ontvangt u dan een JSON-bericht met daarin alle waarden van de codelijst met de beschrijvingen.

Type

Naam

URN

Link

DeterminationProcedure

Bepalingsprocedure

urn:bro:frd:DeterminationProcedure

https://publiek.broservices.nl/refcodes/api/get_codes?domain=urn:bro:frd:DeterminationProcedure

DeterminationType

SoortBepaling

urn:bro:frd:DeterminationType

https://publiek.broservices.nl/refcodes/api/get_codes?domain=urn:bro:frd:DeterminationType

ElectrodeStatus

Elektrodestatus

urn:bro:frd:ElectrodeStatus

https://publiek.broservices.nl/refcodes/api/get_codes?domain=urn:bro:frd:ElectrodeStatus

EvaluationProcedure

Beoordelingsprocedure

urn:bro:frd:EvaluationProcedure

https://publiek.broservices.nl/refcodes/api/get_codes?domain=urn:bro:frd:EvaluationProcedure

QualityControlStatus

StatusKwaliteitscontrole

urn:bro:frd:QualityControlStatus

https://publiek.broservices.nl/refcodes/api/get_codes?domain=urn:bro:frd:QualityControlStatus


Vertaaltabel

Dit hoofdstuk bevat een vertaaltabel, aan de hand waarvan, gegeven de Engelstalige naam van een complexType of element of een attribuut in de XSD-bestanden, de Nederlandse naam in de gegevenscatalogus kan worden opgezocht.

De onderstaande tabel is gesorteerd op alfabetische volgorde van de Engelstalige naam van het complexType/element. Tussen haakjes staat het type modelelement van de entiteit. Binnen een entiteit zijn de attributen gesorteerd op Engelstalige naam.

Complextype (stereotype)
element

Entiteit
attribuut/relatie

AbstractRegistrationObject (FeatureType)

Abstract Registratieobject  

broId

BRO-ID (attribuut)

ApparentFormationResistanceRecord (AttributeGroupType)

Schijnbare formatieweerstand record  

apparentFormationResistance

schijnbare formatieweerstand (attribuut)

qualityControlStatus

status kwaliteitscontrole (attribuut)

verticalPosition

verticale positie (attribuut)

BRO_DO (FeatureType)

Object uit registratie  

deregistered

uit registratie genomen (attribuut)

deregistrationTime

tijdstip uit registratie genomen (attribuut)

CalculatedApparentFormationResistance (FeatureType)

Berekende schijnbare formatieweerstand  

calculationOperator

uitvoerder berekening (attribuut)

evaluationProcedure

beoordelingsprocedure (attribuut)

apparentFormationResistanceSeries

schijnbare formatieweerstand meetreeks (relatie)

DispatchDataResponse (FeatureType)

Bericht van verzending gegevens  

dispatchDocument

uitgiftedocument (attribuut)

ElectrodePair (AttributeGroupType)

Elektrodepaar  

electrode1

elektrode1 (attribuut)

electrode2

elektrode2 (attribuut)

ElectromagneticMeasurement (FeatureType)

Elektromagnetische meetmethode  

determinationProcedure

bepalingsprocedure (attribuut)

evaluationProcedure

beoordelingsprocedure (attribuut)

measurementDate

datum meting (attribuut)

measurementOperator

uitvoerder meting (attribuut)

measurementSeries

meetreeks (relatie)

relatedCalculatedApparentFormationResistance

gerelateerde Schijnbare formatieweerstand berekening (relatie)

relatedInstrumentConfiguration

gerelateerde instrumentconfiguratie (relatie)

ElectromagneticMeasurementRecord (AttributeGroupType)

Elektromagnetische meting record  

primaryValue

primaire meetwaarde (attribuut)

secondaryValue

secundaire meetwaarde (attribuut)

verticalPosition

verticale positie (attribuut)

FRD_O (FeatureType)

Formatieweerstandonderzoek  

FRD_O_DP (FeatureType)

Formatieweerstandonderzoek  

determinationType

soort bepaling (attribuut)

registrationHistory

registratiegeschiedenis (attribuut)

researchFirstDate

datum eerste meting (attribuut)

researchLastDate

datum recentste meting (attribuut)

groundwaterMonitoringNet

gerelateerd grondwatermonitoringnet (relatie)

groundwaterMonitoringTube

gerelateerde gromdwatermonitoringbuis (relatie)

instrumentConfiguration

instrumentconfiguratie (relatie)

measurementConfiguration

meetconfiguratie (relatie)

relatedElectromagneticMeasurement

gerelateerde elektromagnetische meetmethode (relatie)

relatedGeoElectricMeasurement

gerelateerde Geo-ohmkabel meetmethode (relatie)

GMWElectrodeReference (AttributeGroupType)

GMW-elektrodeverwijzing  

cableNumber

kabelnummer (attribuut)

electrodeNumber

elektrodenummer (attribuut)

electrodePosition

elektrodepositie (attribuut)

electrodeStatus

elektrodestatus (attribuut)

GeoElectricMeasurement (FeatureType)

Geo-ohmkabel meetmethode  

determinationProcedure

bepalingsprocedure (attribuut)

evaluationProcedure

beoordelingsprocedure (attribuut)

measure

meetwaarde (attribuut)

measurementDate

datum meting (attribuut)

measurementOperator

uitvoerder meting (attribuut)

relatedCalculatedApparentFormationResistance

gerelateerde schijnbare formatieweerstand berekening (relatie)

GeoElectricMeasurementValue (AttributeGroupType)

Geo-ohmmeting meetwaarde  

resistance

weerstand (attribuut)

relatedMeasurementConfiguration

gerelateerde meetconfiguratie  (relatie)

GroundwaterMonitoringNet (FeatureType)

Grondwatermonitoringnet  

broId

BRO-ID (attribuut)

InstrumentConfiguration (FeatureType)

Instrumentconfiguratie  

coilFrequency

spoelfrequentie (attribuut)

coilFrequencyKnown

spoelfrequentie bekend (attribuut)

instrumentConfigurationID

instrumentconfiguratie ID (attribuut)

instrumentLength

lengte instrument (attribuut)

relativePositionPrimaryReceiverCoil

relatieve positie primaire ontvangstspoel (attribuut)

relativePositionSecondaryReceiverCoil

relatieve positie secundaire ontvangstspoel (attribuut)

relativePositionTransmitterCoil

relatieve positie zendspoel (attribuut)

secondaryReceiverCoilAvailable

secundaire ontvangstspoel aanwezig (attribuut)

MeasurementConfiguration (FeatureType)

Meetconfiguratie  

currentPair

stroompaar (attribuut)

measurementConfigurationID

meetconfiguratie ID (attribuut)

measurementPair

meetpaar (attribuut)

MonitoringTube (FeatureType)

GMW-Monitoringbuis  

broId

BRO-ID (attribuut)

tubeNumber

buisnummer (attribuut)

RegistrationHistory (AttributeGroupType)

Registratiegeschiedenis  

corrected

gecorrigeerd (attribuut)

deregistered

uit registratie genomen (attribuut)

deregistrationTime

tijdstip uit registratie genomen (attribuut)

latestAdditionTime

tijdstip laatste aanvulling (attribuut)

latestCorrectionTime

tijdstip laatste correctie (attribuut)

objectRegistrationTime

tijdstip registratie object (attribuut)

registrationCompletionTime

tijdstip voltooiing registratie (attribuut)

registrationStatus

registratiestatus (attribuut)

reregistered

weer in registratie genomen (attribuut)

reregistrationTime

tijdstip weer in registratie genomen (attribuut)

underReview

in onderzoek (attribuut)

underReviewTime

in onderzoek sinds (attribuut)

RegistrationObject (FeatureType)

Registratieobject  

deliveryAccountableParty

bronhouder (attribuut)

deliveryResponsibleParty

dataleverancier (attribuut)

objectIdAccountableParty

object-ID bronhouder (attribuut)

qualityRegime

kwaliteitsregime (attribuut)