BRO Productomgeving

GUF Berichtencatalogus uitgiftewebservice

Inleiding

Voorwoord

Betrouwbare en toegankelijke informatie over de samenstelling en opbouw van de ondergrond is van groot belang voor een dichtbevolkt land als het onze. Het helpt overheden, bedrijven en burgers om op feiten gebaseerde beslissingen te nemen over het gebruik van de ondergrond, bijvoorbeeld in verband met bereikbaarheid, waterveiligheid, warmte- en koudeopslag, aardgasproductie en de winning van aardwarmte. Ook voorkomen we zo dat informatie dubbel moet worden ingewonnen omdat het niet centraal is geregistreerd.

Het verzamelen, beschikbaar stellen, en gebruiken van al deze informatie is sinds september 2015 wettelijk vastgelegd in de Basisregistratie Ondergrond (BRO). Op 1 januari 2018 is het eerste deel van de Wet BRO in werking getreden, op 1 januari 2020 het tweede deel en op 1 januari c.q. 1 juli 2021 het derde deel.

Omdat de BRO een onderdeel is van het Stelsel van Basisregistraties, zijn verplichtingen met betrekking tot aanlevering, gebruik, terugmelding en onderzoek in de werkprocessen van overheidsorganisaties opgenomen in de Wet BRO. De BRO-gegevens worden centraal geregistreerd in de Landelijke Voorziening BRO (LV-BRO).

Doelstelling

Het document Handreiking Afname BRO Gegevens beschrijft via welke uitgiftekanalen BRO-gegevens geraadpleegd of gedownload kunnen worden en welke functionele en technische mogelijkheden deze kanalen bieden. Onder de noemer 'BRO uitgifte API' vallen dan in het bijzonder de 'REST uitgifteservice' en de 'SOAP webservice'.  Functioneel gezien lijken deze twee uitgifteservices veel op elkaar.

  • De REST service is met name handig om als software ontwikkelaar 'incidenteel even snel en alleen publieke gegevens' op te halen uit de LV-BRO, zonder dat je je eerst moet aanmelden en zonder dat een PKIoverheid certificaat nodig is.

  • De SOAP webservice is met name geschikt om frequent en volledig geautomatiseerd in een machine-to-machine omgeving toegang te hebben tot alle beschikbare gegevens. Hiervoor moet je je aanmelden en heb je een PKIoverheid certificaat nodig.

Blijft over de vraag: hoe zien de uitgifteverzoeken en hun antwoorden er uit en wat is de structuur van de diverse uitgiftedocumenten?

Doelgroepen

Doelgroepen voor dit document zijn organisaties en personen die aan de afnamekant van de BRO opereren, waaronder bestuursorganen (bestuurders, beleidsmakers, BRO-coördinatoren) en bedrijven (ingenieurs, software-leveranciers).

Samenhang met andere documentatie

De informatievoorziening over de afname van BRO-gegevens vindt plaats op 3 niveaus.

  1. Het startpunt met algemene informatie over de diverse uitgiftekanalen is het document Handreiking Afname BRO Gegevens. Dit document verwijst door naar het volgende niveau.

  2. Het tweede niveau bevat algemene informatie per uitgiftekanaal (zie https://basisregistratieondergrond.nl/inhoud-bro/aanleveren-opvragen/gegevens-opvragen/):

    1. De handleiding van de REST uitgifteservice is te vinden op https://www.bro-productomgeving.nl/bpo/latest/informatie-voor-softwareleveranciers/url-s-publieke-rest-services

    2. Algemene informatie over de SOAP webservice is te vinden op https://basisregistratieondergrond.nl/inhoud-bro/aanleveren-opvragen/instructies/gegevens-opvragen-via-soap-webservices/

      De handleiding voor het inrichten van SoapUI in het bijzonder is te vinden op https://basisregistratieondergrond.nl/inhoud-bro/aanleveren-opvragen/instructies/gegevens-opvragen-via-soap-webservices/aansluiten-demo-omgeving-soapui/

  3. Het derde niveau is de BRO Productomgeving. Hier vindt u specifieke informatie per domein/registratieobjecttype zoals scopedocument, gegevenscatalogus en werkafspraken, storymap, berichtencatalogi voor inname en uitgifte, voorbeeldberichten voor inname en uitgifte.

Het verdient aanbeveling dat u zich eerst bekend maakt met de aangeven informatie uit de eerste 2 niveau's.

Daarna kunt u zich verdiepen in de GUF-specifieke informatie in de BRO productomgeving, waaronder de GUF gegevenscatalogus en eventuele werkafspraken en in het bijzonder dit document, de GUF berichtencatalogus uitgiftewebserevice.

Leeswijzer

Hoofdstuk 2 beschrijft de algemene werking van de GUF uitgiftewebservice.

Hoofdstuk 3 beschrijft de structuur van de diverse uitgiftedocumenten.

Hoofdstuk 4  bevat een toelichting op enkele voorbeeldberichten.

Hoofdstuk 5 bevat de toegestane waarden van de enumeraties (niet-beheerde lijsten met toegestane waarden).

Hoofdstuk 6 bevat verwijzingen (URN's en URL's) naar de codelijsten (beheerde lijsten met toegestane waarden).

Hoofdstuk 7 bevat een vertaaltabel, aan de hand waarvan, gegeven de Engelstalige naam van een entiteit of een attribuut, de Nederlandse naam in de catalogus kan worden opgezocht.

Versiehistorie

Versie

Datum

Omschrijving

1.0

27-08-2021

Eerste versie.

1.1

23-08-2022

GUF_EndLicense vervangen dor GUF_EndLicence

Contactinformatie

Algemene informatie en documentatie over de BRO kunt u vinden op  https://basisregistratieondergrond.nl/.

Heeft u een vraag over de BRO? Wij staan voor u klaar om u te helpen.  Voor vragen, suggesties of opmerkingen kunt contact opnemen met de BRO Servicedesk via een mail naar support@broservicedesk.nl.

Of bel ons op telefoonnummer 088 - 8664 999. Wij zijn bereikbaar op werkdagen van 8.00 tot 17.00 uur.

Algemene werking van de GUF uitgiftewebservice

Dit hoofdstuk beschrijft de algemene werking van de GUF uitgiftewebservice.

Paragraaf 2.1  beschrijft de operaties die de GUF uitgiftewebservice ondersteunt.

Paragraaf 2.2 beschrijft de BRO-berichten (request en response) die een rol spelen bij die operaties.

Operaties

De GUF uitgiftewebservice wordt gerealiseerd als een SOAP-webservice.

image2021-8-25_16-28-11.png


De wsdl kan worden gedowload van  https://schema.broservices.nl/dsguf-v1.0.wsdl

De GUF uitgiftewebservice ondersteunt twee soap operaties:

  • dispatchCharacteristics (uitgifte van kengegevens).

  • dispatchData (uitgifte van objectgegevens).

Een soap operatie heeft een request en een response:

  • Het DispatchCharacteristicsRequest   (Verzoek tot uitgifte van kengegevens) en de DispatchCharacteristics Response  (Bericht van verzending van kengegevens).

  • Het DispatchDataRequest   (Verzoek tot uitgifte van objectgegevens) en de DispatchDataResponse  (Bericht van verzending van objectgegevens).

Naast een functioneel antwoord (een bericht van verzending) kan ieder verzoek ook leiden tot een foutmelding:

  • SOAP:Fault  (Systeemfout): als er tijdens de verwerking van het uitgifteverzoek een onverwachte fout optreedt in het BRO-systeem, dan leidt dit tot een  SOAP:Fault.

  • ParseFault  (Validatiefout): als de uitgiftewebservice constateert dat een uitgifteverzoek niet een welgevormd XML-bericht is of dat het niet voldoet aan de XSD-schemavalidatie, dan leidt dit tot een ParseFault.

BRO-berichten

Deze paragraaf beschrijft de vier verschillende BRO-berichten (requests en responses) die een rol spelen in de GUF uitgiftewebservice.

DispatchCharacteristicsRequest

Het BRO-bericht DispatchCharacteristicsRequest  bevat het uitgifteverzoek tot het leveren van de in het BRO-register opgenomen kengegevens van de GUF registratieobjecten die voldoen aan bepaalde kenmerken.  Het DispatchCharacteristicsRequest (Verzoek tot uitgifte van kengegevens) van de GUF uitgiftewebservice is een specialisatie van  AbstractDispatchCharacteristicsRequest in de package brocommon, waaraan het het attribuut  criteria  (kenmerken) toevoegt met de GUF specifieke kenmerken.

image2021-8-25_15-15-21.png


De definities van de  transactiegegevens  staan in onderstaande tabel:

Naam in XML-bestand

Nederlandse naam

Type

Kardinaliteit

Definitie

requestReference

verzoekkenmerk

CharacterString

1..1

Een voor de afnemer unieke aanduiding van het uitgifteverzoek.

criteria

kenmerken

GUF_CriteriaSet

1..1

De afzonderlijke kenmerken waaraan de registratieobjecten moeten voldoen.

Toelichting:
Bijna alle kenmerken worden in de gegevenscatalogus gedefinieerd als attribuut, met als enige verschil dat meeste kenmerken een kardinaliteit 0..1 hebben, zodat de gebruiker de keuzevrijheid heeft welke attributen optreden als kenmerk.


De  criteria  (kenmerken) worden gedefinieerd door het type  GUF_CriteriaSet van de GUF uitgiftewebservice. De GUF_CriteriaSet (kenmerkenverzameling) is een specialisatie van  CriteriaSet  uit package brommon,  waaraan het een aantal optionele attributen toevoegt .


image2021-8-25_15-17-50.png


De definities van de attributen  van de CriteriaSet uit brocommon  staan in onderstaande tabel:

Naam in XML-bestand

Nederlandse naam

Type

Kardinaliteit

Definitie

deliveryAccountableParty

bronhouder

CharacterString

0..1

Het KvK-nummer van de maatschappelijke activiteit van de publiekrechtelijke rechtspersoon die bronhouder is van de gegevens in de basisregistratie ondergrond.

qualityRegime

kwaliteitsregime

Enumeration

0..1

De aanduiding van de kwaliteitseis waaraan de gegevens van het registratieobject moeten voldoen.

registrationPeriod

periode van registreren

DatePeriod

0..1

Het datuminterval waarbinnen de datum van het tijdstip registratie van het registratieobject moet liggen.


correctionPeriod

periode van corrigeren

DatePeriod

0..1

Het datuminterval waarbinnen het laatste correctietijdstip van het registratieobject moet liggen.

underReview

in onderzoek

IndicationYesNo

0..1

De aanduiding die aangeeft of het registratieobject door de registerbeheerder in onderzoek moet zijn genomen of niet.

area

begrenzing

CharacterString

1

De begrenzing van een geografisch gebied aan het aardoppervlak, in de vorm van een rechthoek of een cirkel, waarbinnen het registratieobject moet liggen.


De definities van de attributen, die  GUF_CriteriaSet uit dsguf-messages.xsd toevoegt aan CriteriaSet uit brocommon,  staan in onderstaande tabel:

Naam in XML-bestand

Nederlandse naam

Type

Kardinaliteit

Definitie

startPeriod

periode van starten GUF

DatePeriod

0..1

De periode waarbinnen de starttijd van de levensduur van een Grondwatergebruiksysteem valt.

endPeriod

periode van einde GUF

DatePeriod

0..1

De periode waarbinnen de eindtijd van de levensduur van een Grondwatergebruiksysteem valt.

identificationLicence

identificatie beschikking-melding

CharacterString

0..1

De identificatie beschikking-melding van het Recht grondwatergebruik van het Grondwatergebruiksysteem.

legalType

rechtstype

LegalType

0..1

Het rechtstype van het Recht grondwatergebruik van het Grondwatergebruiksysteem.

primaryUsageType

primair gebruiksdoel

UsageType

0..*

Lijst met gebruiksdoelen waarvan het primair gebruiksdoel van het Gebruiksdoel systeem van het Recht grondwatergebruik van het Grondwatergebruiksysteem er één moet zijn.

designInstallationFunction

installatiefunctie van Ontwerpinstallatie

InstallationType

0..1

De installatiefunctie van de Ontwerpinstallatie van het Recht grondwatergebruik van het Grondwatergebruiksysteem.

realisedInstallationFunction

nstallatiefunctie van Gerealiseerde installatie

InstallationType

0..1

De installatiefunctie van de Gerealiseerde installatie van het Grondwatergebruiksysteem.


DispatchDataRequest

Het BRO-bericht DispatchDataRequest  bevat het uitgifteverzoek tot het leveren van de in het BRO-register opgenomen gegevens van een bepaald registratieobject. Daarbij wordt het registratieobject geïdentificeerd door zijn BRO-ID.  Het DispatchDataRequest (Verzoek tot uitgifte van objectgegevens) van de GUF uitgiftewebservice is een specialisatie van  DispatchDataRequest in de package brocommon, waaraan het het attribuut  dataToBeDelivered  (te leveren gegevens) toevoegt.

image2021-8-25_15-27-49.png


De definities van de drie  transactiegegevens (uit brocommon en uit dsguf)  staan in onderstaande tabel:

Naam in XML-bestand

Nederlandse naam

Type

Kardinaliteit

Definitie

requestReference

verzoekkenmerk

CharacterString

1..1

Een voor de afnemer unieke aanduiding van het uitgifteverzoek.

broId

BRO-ID

RegistrationObjectCode

1..1

De unieke aanduiding van het registratieobject in de Basisregistratie Ondergrond.

Toelichting:
De registratieobjectcode van een grondwatergebruiksysteem bestaat uit de drie hoofdletters GUF, gevolgd door een code van 12 cijfers inclusief eventuele voorloopnullen. Voorbeeld: GUF000000123456.

dataToBeDelivered

te leveren gegevens

DataToBeDelivered

1

Aanduiding welke gegevens over het registratieobject worden opgevraagd: alleen de actuele gegevens of de volledige materiële geschiedenis.


Het gegeven  dataToBeDelivered   (te leveren gegevens) geeft aan welke gegevens over het registratieobject worden opgevraagd. Zie onderstaande tabel voor de lijst met toegestane waarden en hun betekenis:

Waarde

Omschrijving

actueel

Alleen de actuele gegevens (present object data) worden opgevraagd.

actueelHistorisch

De actuele en historische gegevens (past and present object data) worden opgevraagd.


SOAP:Fault

Tijdens de uitvoering van een operatie kan er een onverwachte fout optreden in het BRO-systeem. Hiervoor kunnen verschillende oorzaken zijn, zoals het falen van bepaalde software of hardware. Deze onverwachte fouten worden beschouwd als een technische fout veroorzaakt door het BRO-systeem. De BRO stuurt dan een bericht in de vorm van een generieke  SOAP:Fault (Systeemfout).

image2021-8-25_16-22-22.png

Een SOAP:Fault (Systeemfout) bestaat uit twee verplichte gegevens en één optioneel gegeven.  De definities van deze gegevens staan in onderstaande tabel:

Naam in XML-bestand

Nederlandse naam

Type

Kardinaliteit

Definitie

faultcode

foutcode

CharacterString

1..1

Aanduiding waar de fout is opgetreden.

Toelichting:
Vaste waarde “soap:Server”.

faultstring

fouttekst

CharacterString

1..1

Summiere beschrijving van de fout.

Toelichting:
Vaste waarde “Er is een fout in het BRO-systeem geconstateerd”.

detail

details

AnyType

0..1

Aanvullende informatie over de opgetreden fout en de vermoedelijke oorzaak.

Toelichting:
Het gegeven kan een simpele waarde hebben, b.v. tekst, of een samengestelde waarde.


ParseFault

Als er fouten in het uitgifteverzoek worden gevonden tijdens de technische controle van een uitgifteverzoek, bijvoorbeeld het uitgifteverzoek is niet een welgevormd XML-bericht of het uitgifteverzoek voldoet niet aan de schemavalidatie, dan worden deze beschouwd als een softwarefout in het systeem van de data-afnemer. Het BRO-systeem stuurt dan een bericht in de vorm van een  ParseFault  (Validatiefout).

Het BRO-bericht  ParseFault (Validatiefout) is in feite een gemodelleerde vorm van de algemene  SOAP:Fault (Systeemfout), waarbij op de plek van het  detail de gegevens van de ParseFault (Validatiefout) worden opgenomen. In de  ParseFault (Validatiefout) zit een lijst met  abortReasons  (Redenen afbreken).

image2021-8-25_16-27-11.png


Dit BRO-bericht begint met een SOAP:Fault (Systeemfout), bestaande uit drie gegevens, waarin het attribuut detail het specifieke type ParseFault (Validatiefout) heeft.  De definities van deze  gegevens  staan in onderstaande tabel:

Naam in XML-bestand

Nederlandse naam

Type

Kardinaliteit

Definitie

faultcode

foutcode

CharacterString

1..1

Aanduiding waar de fout is opgetreden.

Toelichting:
Vaste waarde “soap:Client”.

faultstring

fouttekst

CharacterString

1..1

Summiere beschrijving van de fout.

Toelichting:
Vaste waarde “Het verzoek voldoet niet aan het schema”.

detail

details

ParseFault

0..1

Aanvullende informatie over de opgetreden fout en de vermoedelijke oorzaak.

Regel:
Het gegeven is aanwezig bij een softwarefout. Het type van het gegeven is ParseFault (Validatiefout).


De  ParseFault  (Validatiefout) bestaat uit drie gegevens en een lijst met abortReasonsDe definities van de  gegevens van ParseFault (Validatiefout)  staan in onderstaande tabel:

Naam in XML-bestand

Nederlandse naam

Type

Kardinaliteit

Definitie

requestReference

verzoekkenmerk

CharacterString

0..1

Een voor de dataleverancier unieke aanduiding van het uitgifteverzoek.

Toelichting:
Waarde overgenomen uit het request. Dit gegeven is optioneel omdat de softwarefout geconstateerd kan worden voordat het BRO-systeem het uitgifteverzoek heeft kunnen lezen.

transactionId

transactiecode

CharacterString

0..1

Een voor het BRO-systeem unieke aanduiding voor de verwerking van een innameverzoek of uitgifteverzoek.

Toelichting:
Waarde toegekend door het transactieregister. Dit gegeven is optioneel omdat de softwarefout geconstateerd kan worden voordat het BRO-systeem een transactie heeft kunnen aanmaken.

abortTime

moment van afbreken

DateTime

1..1

Tijdstip, toegekend door de webservice, waarop de verwerking van het uitgifteverzoek is afgebroken.

abortReason

reden afbreken

AbortReason

1..*

Lijst met redenen waarom de verwerking van het uitgifteverzoek is afgebroken.

Toelichting:
Om praktische redenen wordt de lijst beperkt tot maximaal 99 redenen.


Iedere AbortReason  (Reden afbreken) bestaat uit twee gegevens. De definities staan in onderstaande tabel:

Naam in XML-bestand

Nederlandse naam

Type

Kardinaliteit

Definitie

sequenceNumber

volgnummer

Integer

1..1

Een binnen deze lijst van  abortReasons  (redenen afbreken) uniek nummer.

Toelichting:
Numerieke waarde bedoelt om de lijst met foutmeldingen te kunnen sorteren.

specification

foutmelding

CharacterString

1..1

Omschrijving van de validatie fout.


DispatchCharacteristicsResponse

Onder normale omstandigheden bestaat het antwoord op een DispatchCharacteristicsRequest (Verzoek tot uitgifte van kengegevens) uit een  DispatchCharacteriscticsResponse (Bericht van verzending van kengegevens).  Het antwoord  dispatchCharacteristicsResponse   is gedefinieerd in het XSD-bestand dsguf-messages.xsd. Het is een specialisatie van DispatchResponse zoals gedefinieerd in brocommon.xsd. Het voegt daaraan toe het attribuut  numberOfDocuments (aantal documenten) en een lijst met  dispatchDocuments  (uitgiftedocumenten).

image2021-11-9_15-16-21.png


Het BRO-bericht dispatchCharacteristicsResponse   kan twee betekenissen hebben:

  • Een bericht van afwijzing.

  • Een bericht van verzending van kengegevens.

Onderstaande tabel geeft weer welke gegevens onder welke omstandigheden in het BRO-bericht opgenomen zullen worden. De lijst met criterionErrors (kenmerkfouten) speelt alleen een rol bij de uitgifte van kenmerken.

Gegeven

Afwijzing

Verzending

responseType

requestReference

rejectionTime


dispatchTime


rejectionReason


criterionError


dispatchDocument



Onderstaande tabel bevat de  definities van de  gegevens van  de  DispatchResponse :

Naam in XML-bestand

Nederlandse naam

Type

Kardinaliteit

Definitie

responseType

type antwoord

ResponseType

1..1

Aanduiding van de betekenis van het antwoord.

Regels:
Als het BRO-systeem een semantische fout heeft geconstateerd in één of meer waarden van de attributen van de  criteria (kenmerken) in het uitgifteverzoek, dan heeft het attribuut de waarde  rejection.

Als het BRO-systeem het uitgifteverzoek succesvol heeft verwerkt, dan heeft het attribuutde waarde  dispatch.

requestReference

verzoekkenmerk

CharacterString

1..1

Een voor de afnemer unieke aanduiding van het uitgifteverzoek.

Toelichting:
Waarde overgenomen uit het request.

rejectionTime 

tijdstip van afwijzing

DateTime

0..1

Tijdstip, toegekend door de webservice, waarop het uitgifteverzoek is afgewezen.

Regels:
Dit gegeven is alleen aanwezig als het gegeven responseType  de waarde 'rejection' heeft.

dispatchTime 

tijdstip van uitgifte

DateTime

0..1

Tijdstip, toegekend door de webservice, waarop de opgevraagde gegevens zijn verzonden.

Regels:
Dit gegeven is alleen aanwezig als het gegeven responseType  de waarde 'dispatch' heeft.

rejectionReason 

reden afwijzing

CharacterString

0..1

De reden waarom het uitgifteverzoek is afgewezen.

Regels:
Dit gegeven is alleen aanwezig als het gegeven responseType  de waarde 'rejection' heeft.

Als dit antwoord wordt gegeven naar aanleiding van een  dispatchCharacteristicsRequest  (verzoek tot uitgifte van kengegevens) en de uitgiftewebservice heeft een of meer fouten geconstateerd in het uitgifteverzoek, dan heeft dit gegeven de vaste waarde "Er zijn 1 of meer fouten geconstateerd in de kenmerken".

Als dit antwoord wordt gegeven naar aanleiding van een  dispatchDataRequest  (verzoek tot uitgifte van objectgegevens) en de uitgiftewebservice heeft geen registratieobject gevonden met de  broId  in het uitgifteverzoek, dan heeft dit gegeven de vaste waarde "Dit registratieobject bestaat niet".

criterionError 

kenmerkfout

CriterionError 

0..*

Lijst met foutmeldingen met betrekking tot een geconstateerde fout in de kenmerken van een uitgifteverzoek, bestaande uit een volgnummer en een omschrijving.

Regels:
Deze lijst is niet aanwezig als het gegeven responseType  de waarde 'dispatch' heeft.

Toelichting:
Om praktische redenen is de lijst beperkt tot maximaal 99 elementen.


Onderstaande tabel bevat de  definities van de  gegevens die  DispatchCharacteristicsResponse  uit dsguf-messages.xsd  toevoegt aan DispatchResponse uit brocommon:

Naam in XML-bestand

Nederlandse naam

Type

Kardinaliteit

Definitie

numberOfDocuments

aantal uitgiftedocumenten

Integer

0..1

Het aantal registratieobjecten dat voldoet aan de  criteria  (kenmerken) in het uitgifteverzoek.

Regels:
Dit gegeven is alleen aanwezig als het gegeven responseType  de waarde 'dispatch' heeft.

dispatchDocument

uitgiftedocument

AbstractRegistrationObject

0..*

Deze lijst van uitgiftedocumenten bevat de kengegevens van de registratieobjecten die voldoen aan de  criteria  (kenmerken) in het uitgifteverzoek.

Regels:
Deze lijst is alleen aanwezig als het gegeven responseType  de waarde 'dispatch' heeft.

Een uitgiftedocument in de lijst is van het type BRO_DO als het betreffende registratieobject uit registratie is genomen. 

Een uitgiftedocument in de lijst is van het type GUF_C als het betreffende registratieobject niet uit registratie is genomen. 

Toelichting:
Om praktische redenen is de lijst beperkt tot maximaal 2000 uitgiftedocumenten.


De lijst met  dispatchDocument s (uitgiftedocumenten) is leeg als er geen registratieobjecten zijn gevonden die voldoen aan de criteria (kenmerken) in het dispatchCharacteristicsRequest (verzoek tot levering kengegevens).

Als er geen registratieobjecten zijn gevonden die voldoen aan de kenmerken, dan heeft het attribuut numberOfDocuments de waarde 0 en is de lijst met dispatchDocuments leeg.

Als er meer dan 2000 registratieobjecten zijn gevonden die voldoen aan de kenmerken, dan heeft het attribuut numberOfDocuments de waarde 2000 en is de lijst met dispatchDocuments beperkt tot dat aantal.

Ieder dispatchDocument (uitgiftedocument) is:

  • óf van het type dsguf:GUF_C, met daarin de kengegevens van grondwatergebruiksysteem dat niet uit registratie is genomen,

  • óf van het type brocom:BRO_DO, met daarin de kengegevens van een registratieobject dat uit registratie is genomen.

image2021-8-26_12-2-50.png


Het type  uitgiftedocument  BRO_DO is een specialisatie van AbstractRegistrationObject in de package brocommon. Dit type uitgiftedocument bestaat uit de gegevens:

  • broId (BRO-ID).

  • deregistered

     

    (uit registratie genomen).

  • deregistrationTime  (tijdstip uit registratie genomen)

Het type  uitgiftedocument  SFR_C is een specialisatie van AbstractCharacteristics in de package brocommon, wat op zijn beurt een specialisatie is van AbstractRegistrationObject. Dit type uitgiftedocument bestaat uit de gegevens:

  • GroundwaterUsageFacility

    (Grondwatergebruiksysteem):

    • broId (BRO-ID).

    • deregistered

       

      (uit registratie genomen).

    • deliveryAccountableParty  (bronhouder)

    • qualityRegime  (kwaliteitsregime)

    • objectRegistrationTime  (tijdstip registratie object)

    • latestCorrectionTime  (tijdstip laatste correctie)

    • underReview  (in onderzoek)

    • standardizedLocation  (gestandaardiseerde locatie)

    • deliveredLocation  (aangeleverde locatie)

  • LicenceGroundwaterUsage (Recht grondwatergebruik):[data-colorid=rhb7v9ajjv]{color:#333333} html[data-color-mode=dark] [data-colorid=rhb7v9ajjv]{color:#cccccc}[data-colorid=o13xf0ne39]{color:#333333} html[data-color-mode=dark] [data-colorid=o13xf0ne39]{color:#cccccc}[data-colorid=tlqxzke4jg]{color:#333333} html[data-color-mode=dark] [data-colorid=tlqxzke4jg]{color:#cccccc}[data-colorid=sv1ii9rl4x]{color:#333333} html[data-color-mode=dark] [data-colorid=sv1ii9rl4x]{color:#cccccc}[data-colorid=odrtc6bvf0]{color:#333333} html[data-color-mode=dark] [data-colorid=odrtc6bvf0]{color:#cccccc}[data-colorid=tbrxjjlzgl]{color:#333333} html[data-color-mode=dark] [data-colorid=tbrxjjlzgl]{color:#cccccc}[data-colorid=a6dtkio5lx]{color:#333333} html[data-color-mode=dark] [data-colorid=a6dtkio5lx]{color:#cccccc}[data-colorid=l6uvebogsw]{color:#333333} html[data-color-mode=dark] [data-colorid=l6uvebogsw]{color:#cccccc} identificationLicence (identificatie beschikking-melding) legalType (rechtstype) usageTypeFacility (gebruiksdoel systeem) primaryUsageType (primair gebruiksdoel) humanConsumption (menselijke consumptie) licensedQuantity (maximale waterverplaatsing) licensedInOut  ( verplaatsingsrichting) maximumPerYear  ( maximaal per jaar)

  • DesignInstallation (Ontwerpinstallatie): installationFunction (installatiefunctie)geometry (geometrie) energyCharacteristics (energiekenmerken) energyCold (energie koude per jaar) energyWarm (energie warmte per jaar)

  • DesignLoop (Ontwerpbodemlus):geometry (geometrie)

  • DesignSurfaceInfiltration (Ontwerpoppervlakteinflitratie):geometry (geometrie), indien geometryPubliclyAvailable (openbaar raadpleegbaar) gelijk is aan 'Ja'.

  • DesignWell (Ontwerpput):geometry (geometrie), indien geometryP ubliclyAvailable (openbaar raadpleegbaar) gelijk is aan 'Ja'.

  • RealisedInstallation (Gerealiseerde installatie): installationFunction (installatiefunctie)geometry (geometrie)

  •  RealisedLoop (Gerealiseerde bodemlus):geometry (geometrie)

  • RealisedSurfaceInfiltration (Gerealiseerde oppervlakteinflitratie):geometry (geometrie), indien geometryP ubliclyAvailable (geometrie openbaar raadpleegbaar) gelijk is aan 'Ja'.

  • RealisedWell (Gerealiseerde put):geometry (geometrie), indien geometryP ubliclyAvailable (geometrie openbaar raadpleegbaar) gelijk is aan 'Ja'.

  • RealisedScreen (Gerealiseerde filter):

DispatchDataResponse

Onder normale omstandigheden bestaat het antwoord op een dispatchDataRequest (verzoek tot uitgifte van objectgegevens) uit een  dispatchDataResponse (bericht van verzending van objectgegevens).  Het antwoord  DispatchDataResponse   is gedefinieerd in het XSD-bestand dsguf-messages.xsd. Het is een specialisatie van DispatchResponse zoals gedefinieerd in brocommon.xsd. Het voegt daaraan toe één optionele lijst met dispatchDocuments.

image2021-9-17_17-27-26.png


Het BRO-bericht dispatchDataResponse  kan twee betekenissen hebben:

  • Een bericht van afwijzing.

  • Een bericht van verzending van objectgegevens.

Onderstaande tabel geeft weer welke gegevens onder welke omstandigheden in het BRO-bericht opgenomen zullen worden. De lijst met criterionErrors (kenmerkfouten) speelt alleen een rol bij de uitgifte van kenmerken en dus niet bij de uitgifte van objectgegevens.

Gegeven

Afwijzing

Verzending

responseType

requestReference

rejectionTime


dispatchTime


rejectionReason


criterionError



dispatchDocument



Zie de voorgaande paragraaf voor de  definities van de  gegevens van  de  DispatchResponse uit brocommon.

Onderstaande tabel bevat de  definities van de  gegevens die  DispatchDataResponse  uit dsguf-messages.xsd  toevoegt aan DispatchResponse uit brocommon:

Naam in XML-bestand

Nederlandse naam

Type

Kardinaliteit

Definitie

dispatchDocument

uitgiftedocument

AbstractRegistrationObject

0..*

Het element dispatchDocument bevat de gegevens van een grondwatergebruiksysteem registratieobject.

Regels:
Het element dispatchDocument is alleen aanwezig als het gegeven responseType  de waarde 'dispatch' heeft.

Het element dispatchDocument is afwezig als de BRO geen registratieobject bevat met het opgegegeven broId.

Het element dispatchDocument is van het type GUF_PO_DP of van het type GUF_PO als in het betreffende dispatchDataRequest het attribuut dataToBeDelivered de waarde 'actueel' heeft.

Het element dispatchDocument is van het type GUF_PPO_DP of van het type GUF_PPO als in het betreffende dispatchDataRequest het attribuut dataToBeDelivered de waarde 'actueelHistorisch' heeft.

Toelichting:
Vanwege het polymorfe karakter is het type óf een BRO_DO uit de package brocom, óf een GUF_PO_DP, óf een GUF_PO, óf een GUF_PPO_DP, óf een GUF_PPO uit de package dsguf. Deze vijf types hebben allen als gemeenschappelijke vader het type AbstractRegistrationObject uit de package brocom.


Uitgiftedocumenten

Een uitgiftedocument bevat de gegevens van het opgevraagde registratieobject, die in het BRO-systeem geregistreerd zijn. De beschikbare gegevens zijn gedefinieerd in de catalogus.

De GUF uitgiftewebservice kent vijf types uitgiftedocumenten; zie onderstaande tabel. Welke type wordt uitgeleverd hangt af van de opgevraagde gegevens (zie het gegeven  dataToBeDelivered  (te leveren gegevens) in het  DispatchDataRequest), de identiteit van de afnemer en de registratiestatus van het registratieobject.

Uitgiftedocument

Wordt uitgeleverd als:


Afnemer

Registratieobject

dataToBeDelivered

BRO_DO

Is niet de bronhouder en/of dataleverancier.

Uit registratie genomen.

Ongeacht

GUF_PO

Is niet de bronhouder en/of dataleverancier.

Niet uit registratie genomen.

actueel

GUF_PPO

Is niet de bronhouder en/of dataleverancier.

Niet uit registratie genomen.

actueelHistorisch

GUF_PO_DP

Is tevens de bronhouder en/of dataleverancier.

Ongeacht.

actueel

GUF_PPO_DP

Is tevens de bronhouder en/of dataleverancier.

Ongeacht.

actueelHistorisch


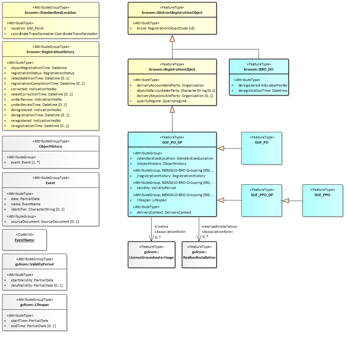
Onderstaande figuur geeft de uitgiftedocumenten (blauwe achtergrond) weer inclusief de mogelijke inhoud:

image2021-8-25_17-8-5.png

De featuretypes (objecttypes) LicenceGroundwaterUsage (Recht grondwatergebruik) en RealisedInstallation (Gerealiseerde installatie) en hun gerelateerde featuretypes zijn volledig gedefinieerd in de GUF gegevenscatalogus.

De attributen/gegevensgroepen met een schuine streep voor hun naam worden afgeleid door de GUF innamewebservice; deze gegevens worden niet aangeleverd via een brondocument.

De attributen met een min-teken voor hun naam worden alleen uitgeleverd in de GUF_PO_DP en GUF_PPO_DP varianten van de uitgiftedocumenten.

Een aantal geometry (geometrie) attributen wordt alleen uitgeleverd in de GUF_PO en GUF_PPO varianten als de waarde van het bijbehorende attribuut publiclyAvailable (openbaar raadpleegbaar) gelijk is aan 'ja'. Deze geometriën worden altijd uitgeleverd in de GUF_PO_DP en GUF_PPO_DP varianten.

Inhoud GUF_PO_DP

Uitgiftedocument GUF_PO_DP bevat:

  • De actuele gegevens van een grondwatergebruiksysteem conform de GUF gegevenscatalogus,aangevuld met de ObjectHistory (Objectgeschiedenis), die is afgeleid van de aangeleverde brondocumenten,met daarin de lijst met Events (Gebeurtenissen), waarvan de date (gebeurtenisdatum) is afgeleid van een aangeleverde datum in het brondocument (begintijd, eindtijd of beginGeldigheid, afhankelijk van het betreffende brondocument)en de name (gebeurtenisnaam) is afgeleid van de naam van het brondocument, maar niet het sourceDocument (brondocument) bij een  Event (Gebeurtenis) .

In de LV-BRO kunnen features (objecten) zitten met een endValidity (eindGeldigheid) en/of een endTime (eindtijd). Het GUF_PO_DP uitgiftedocument bevat alleen de actuele gegevens, met ander woorden:

  • een feature, anders dan het feature  GroundwaterUsageFacility (Grondwatergebruiksysteem), wordt alleen uitgegeven als het attribuut endValidity (eindGeldigheid) en het attribuut  endTime (eindtijd) beiden afwezig zijn in het feature .

  • een feature LicenceGroundwaterUsage (Recht grondwatergebruik) met al zijn gerelateerde ontwerp installaties en onderdelen wordt alleen uitgegeven  als bij het feature  GroundwaterUsageFacility (Grondwatergebruiksysteem) het attribuut endTime (eindtijd) afwezig is.

  • een feature 

    RealisedInstallation

    (Gerealiseerde installaties) met al zijn gerelateerde gerealiseerde installaties en onderdelen wordt alleen uitgegeven als bij het feature 

    GroundwaterUsageFacility

    (Grondwatergebruiksysteem) het attribuut

    endTime

    (eindtijd) afwezig is.

Inhoud GUF_PO

Uitgiftedocument GUF_PO bevat dezelfde gegevens als uitgiftedocument GUF_PO_DP, met uitzondering van de volgende gegevens (die ontbreken in GUF_PO):

  • de attributen met een min-teken voor hun naam:objectIdAccountableParty (object-ID bronhouder).deliveryResponsibleParty (dataleverancier).

  • de geometrie attributen als de waarde van het bijbehorende attribuut maximumWellDepthPubliclyAvailable (openbaar raadpleegbaar) gelijk is aan 'nee':

    • geometry (geometrie) van DesignSurfaceInfiltration (Ontwerpoppervalkteinfiltratie).

    • geometry (geometrie) van DesignWell (Ontwerpput).

    • geometry (geometrie) van RealisedSurfaceInfiltration (Gerealiseerde oppervalkteinfiltratie).

    • geometry (geometrie) van RealisedWell (Gerealiseerde put).

    • geometry (geometrie) van RealisedScreen (Gerealiseerd filter).

  • de maximumWellDepth (Maximale putdiepte) van DesignWell ( Ontwerpput) als de waarde van het bijbehorende attribuut geometryPubliclyAvailable (maximale putdiepte openbaar raadpleegbaar   ) gelijk is aan 'nee'

  • designScreen (Filtertraject) van DesignWell ( Ontwerpput) als de waarde van het bijbehorende attribuut designScreenPubliclyAvailable   (filtertraject openbaar raadpleegbaar) gelijk is aan 'nee'

  • wellDepth (Putdiepte) van RealisedWell (Gerealiseerde put) als de waarde van het bijbehorende attribuut wellDepthPubliclyAvailable  (putdiepte openbaar raadpleegbaar) gelijk is aan 'nee'

  • topScreenDepthPubliclyAvailable  (Diepte bovenkant Filter) van RealisedScreen ( Gerealiseerde filter) als de waarde van het bijbehorende attribuut topScreenDepthPubliclyAvailable (diepte bovenkant filter openbaar raadpleegbaar ) gelijk is aan 'nee'

Inhoud GUF_PPO_DP

Uitgiftedocument GUF_PPO_DP bevat:

  • De gegevens van een grondwatergebruiksysteem conform de GUF gegevenscatalogus, zoals aangeleverd in een GUF_StartRegistration brondocument en aangepast conform eventuele verwerkte correctieverzoeken voor het dit brondocument,aangevuld met de ObjectHistory (Objectgeschiedenis), die is afgeleid van de aangeleverde brondocumenten, met daarin de lijst met Events (Gebeurtenissen), waarvan de date (gebeurtenisdatum) is afgeleid van een aangeleverde datum in het brondocument (begintijd, eindtijd of beginGeldigheid, afhankelijk van het betreffende brondocument) en de name (gebeurtenisnaam) is afgeleid van de naam van het brondocument en het sourceDocument (brondocument) met daarin het bij deze gebeurtenis aangeleverde brondocument .

Inhoud GUF_PPO

Uitgiftedocument GUF_PPO bevat dezelfde gegevens als uitgiftedocument GUF_PPO_DP, met uitzondering van de volgende gegevens (die ontbreken in GUF_PPO):

  • de attributen met een min-teken voor hun naam:objectIdAccountableParty (object-ID bronhouder).deliveryResponsibleParty (dataleverancier).

  • de geometrie attributen als de waarde van het bijbehorende attribuut publiclyAvailable (openbaar raadpleegbaar) gelijk is aan 'nee':

    • geometry (geometrie) van DesignSurfaceInfiltration (Ontwerpoppervalkteinfiltratie).

    • geometry (geometrie) van DesignWell (Ontwerpput).

    • geometry (geometrie) van RealisedSurfaceInfiltration (Gerealiseerde oppervalkteinfiltratie).

    • geometry (geometrie) van RealisedWell (Gerealiseerde put).

    • geometry (geometrie) van RealisedScreen (Gerealiseerd filter).

  • de maximumWellDepth (Maximale putdiepte) van DesignWell ( Ontwerpput) als de waarde van het bijbehorende attribuut geometryPubliclyAvailable (maximale putdiepte openbaar raadpleegbaar   ) gelijk is aan 'nee'

  • designScreen (Filtertraject) van DesignWell ( Ontwerpput) als de waarde van het bijbehorende attribuut designScreenPubliclyAvailable   (filtertraject openbaar raadpleegbaar) gelijk is aan 'nee'

  • wellDepth (Putdiepte) van RealisedWell (Gerealiseerde put) als de waarde van het bijbehorende attribuut wellDepthPubliclyAvailable  (putdiepte openbaar raadpleegbaar) gelijk is aan 'nee'

  • topScreenDepthPubliclyAvailable  (Diepte bovenkant Filter) van RealisedScreen ( Gerealiseerde filter) als de waarde van het bijbehorende attribuut topScreenDepthPubliclyAvailable (diepte bovenkant filter openbaar raadpleegbaar ) gelijk is aan 'nee'

Voorbeeldberichten

Integrale XML-voorbeeldberichten

Integrale voorbeeldberichten zijn te vinden via deze link: GUF Voorbeeldberichten uitgiftewebservice.

XML-code snippets

Voorbeelden van een aantal algemene stukken XML-code (code snippets) zijn te vinden in de  Handreiking Afname BRO Gegevens.

Enumeraties

In de BRO wordt een onderscheid gemaakt tussen  beheerde waardenlijsten  en  niet-beheerde waardenlijsten.

In de gegevenscatalogus en de XSD-bestanden noemen we een niet-beheerde waardenlijst een enumeratie. Bij een enumeratie staat de lijst met toegestane waarden vast en kan de lijst met toegestane waarden niet veranderd worden zonder aanpassingen in de gegevenscatalogus, de berichtdefinities (XSD-bestanden) en de software (voor het maken of verwerken van een bericht).

De onderstaande tabel geeft een overzicht van de GUF-specifieke enumeraties.

  • De eerste kolom bevat de Engelstalige naam van de enumeratie, zoals deze voorkomt in de XSD-bestanden.

  • De tweede kolom bevat de Nederlandstalige naam, zoals die voorkomt in de gegevenscatalogus.

  • De derde kolom bevat de toegestane waarden, die gebruikt mogen worden in een BRO-verzoek.

  • De vierde kolom bevat een omschrijving van de toegestane waarde.

Type

Naam

Waarde

Omschrijving

DataToBeDelivered

Te leveren gegevens

actueel

Alleen de actuele gegevens (present object data) worden opgevraagd.



actueelHistorisch

De actuele en historische gegevens (past and present object data) worden opgevraagd.

DispatchResponseType

berichttype bevestiging van verzending

dispatch

Aanduiding dat het antwoord de opgevraagde gegevens bevat.



rejection

Aanduiding dat het betreffende uitgifteverzoek is afgewezen.

IndicationYesNo

IndicatieJaNee

ja




nee


IndicationYesNoUnknown

IndicatieJaNeeOnbekend

ja




nee




onbekend

Het is niet bekend of het gegeven een waarde ja of nee heeft.

QualityRegime

Kwaliteitsregime

IMBRO

Kwaliteitsregime waarbij de innamewebservice tijdens het verwerken van een innameverzoek de normale (strikte) regels hanteert, zoals gedefinieerd in de gegevenscatalogus.



IMBRO/A

Kwaliteitsregime waarbij de innamewebservice tijdens het verwerken van een innameverzoek andere (minder strenge) bedrijfsregels, toegestane waarden van codelijsten en/of domeinen van gegevens toepast dan onder het (normale) IMBRO kwaliteitsregime.


Codelijsten

In de BRO wordt een onderscheid gemaakt tussen  beheerde waardenlijsten  en  niet-beheerde waardenlijsten.

In de gegevenscatalogus en de XSD-bestanden noemen we een  beheerde waardenlijst  een codelijst. Het domein van een  codelijst  is een uitbreidbare opsomming van toegestane waarden.

De onderstaande tabel geeft een overzicht van de GUF-specifieke codelijsten.

  • De eerste kolom bevat de Engelstalige naam van de codelijst, zoals deze voorkomt in de XSD-bestanden.

  • De tweede kolom bevat de Nederlandstalige naam, zoals die voorkomt in de gegevenscatalogus.

  • De derde kolom bevat de URN, die in een BRO-verzoek gebruikt moet worden bij het XML-attribuut codeSpace . Zie Codelist (Codelijst) en de voorbeeldberichten voor nadere informatie.

  • De vierde kolom bevat een link naar de website waar de actuele lijst met de toegestane waarden is te raadplegen, die in een BRO-verzoek gebruikt mogen worden als waarde voor een XML-element.

Type

Naam

URN

Link

CorrectionReason

Correctiereden

urn:bro:guf:CorrectionReason

https://publiek.broservices.nl/refcodes/api/get_codes?domain=urn:bro:guf:CorrectionReason

DeliveryContext

KaderAanlevering

urn:bro:guf:DeliveryContext

https://publiek.broservices.nl/refcodes/api/get_codes?domain=urn:bro:guf:DeliveryContext

EventName

Gebeurtenisnaam

urn:bro:guf:EventName

https://publiek.broservices.nl/refcodes/api/get_codes?domain=urn:bro:guf:EventName

InstallationType

Installatiefunctie

urn:bro:guf:InstallationType

https://publiek.broservices.nl/refcodes/api/get_codes?domain=urn:bro:guf:InstallationType

LegalType

Rechtstype

urn:bro:guf:LegalType

https://publiek.broservices.nl/refcodes/api/get_codes?domain=urn:bro:guf:LegalType

LicensedInOut

Verplaatsingsrichting

urn:bro:guf:LicensedInOut

https://publiek.broservices.nl/refcodes/api/get_codes?domain=urn:bro:guf:LicensedInOut

LoopType

Bodemlustype

urn:bro:guf:LoopType

https://publiek.broservices.nl/refcodes/api/get_codes?domain=urn:bro:guf:LoopType

RelativeTemperature

RelatieveTemperatuur

urn:bro:guf:RelativeTemperature

https://publiek.broservices.nl/refcodes/api/get_codes?domain=urn:bro:guf:RelativeTemperature

ScreenType

Filtertype

urn:bro:guf:ScreenType

https://publiek.broservices.nl/refcodes/api/get_codes?domain=urn:bro:guf:ScreenType

UsageType

Gebruiksdoel

urn:bro:guf:UsageType

https://publiek.broservices.nl/refcodes/api/get_codes?domain=urn:bro:guf:UsageType

WellFunction

Putfunctie

urn:bro:guf:WellFunction

https://publiek.broservices.nl/refcodes/api/get_codes?domain=urn:bro:guf:WellFunction


Vertaaltabel

Dit hoofdstuk bevat een vertaaltabel, aan de hand waarvan, gegeven de Engelstalige naam van een complexType of element of een attribuut in de XSD-bestanden, de Nederlandse naam in de gegevenscatalogus kan worden opgezocht.

De onderstaande tabel is gesorteerd op alfabetische volgorde van de Engelstalige naam van het complexType/element. Tussen haakjes staat het type modelelement van de entiteit. Binnen een entiteit zijn de attributen gesorteerd op Engelstalige naam.

Complextype (stereotype)


element

Entiteit


attribuut

AbstractRegistrationObject (FeatureType)

Abstract Registratieobject  

broId  

BRO-ID  

BRO_DO (FeatureType)

Object uit registratie  

deregistered  

uit registratie genomen  

deregistrationTime  

tijdstip uit registratie genomen  

DesignInstallation (FeatureType)

Ontwerpinstallatie  

energyCharacteristics  

energiekenmerken  

geometry  

geometrie  

installationFunction  

installatiefunctie  

DesignInstallation (FeatureType)

Ontwerpinstallatie  

designInstallationId  

ontwerpinstallatie ID  

energyCharacteristics  

energiekenmerken  

geometry  

geometrie  

installationFunction  

installatiefunctie  

licensedQuantity  

maximale waterverplaatsing  

lifespan  

levensduur  

DesignLoop (FeatureType)

Ontwerpbodemlus  

geometry  

geometrie  

DesignLoop (FeatureType)

Ontwerpbodemlus  

designLoopId  

ontwerpbodemlus ID  

geometry  

geometrie  

lifespan  

levensduur  

loopType  

bodemlustype  

DesignScreen (AttributeGroupType)

Filtertraject  

designScreenBottom  

diepte onderkant filtertraject  

designScreenTop  

diepte bovenkant filtertraject  

screenType  

filtertype  

DesignSurfaceInfiltration (FeatureType)

Ontwerpoppervlakteinfiltratie  

geometry  

geometrie  

DesignSurfaceInfiltration (FeatureType)

Ontwerpoppervlakteinfiltratie  

geometry  

geometrie  

infiltrationBasinId  

ontwerpoppervlakteinfiltratie ID  

lifespan  

levensduur  

publiclyAvailable  

openbaar raadpleegbaar  

DesignWell (FeatureType)

Ontwerpput  

geometry  

geometrie  

DesignWell (FeatureType)

Ontwerpput  

designScreen  

filtertraject  

designWellId  

ontwerpput ID  

geometry  

geometrie  

height  

maaiveldhoogte  

lifespan  

levensduur  

maximumWellCapacity  

maximale putcapaciteit  

maximumWellDepth  

maximale putdiepte  

publiclyAvailable  

openbaar raadpleegbaar  

relativeTemperature  

relatieve temperatuur  

wellFunction  

putfunctie  

DispatchCharacteristicsRequest (FeatureType)

Verzoek tot levering kengegevens  

criteria  

kenmerkenverzameling  

DispatchCharacteristicsResponse (FeatureType)

Bericht van verzending kengegevens  

dispatchDocument  

uitgiftedocument  

numberOfDocuments  

aantal documenten  

DispatchDataRequest (FeatureType)

Verzoek tot uitgifte van objectgegevens.  

dataToBeDelivered  

te leveren gegevens  

DispatchDataResponse (FeatureType)

Bericht van verzending gegevens.  

dispatchDocument  

uitgiftedocument  

EnergyCharacteristics (AttributeGroupType)

Energiekenmerken  

energyCold  

energie koude per jaar  

energyWarm  

energie warmte per jaar  

EnergyCharacteristics (AttributeGroupType)

Energiekenmerken  

averageColdWater  

gemiddeld jaarvolume koud  

averageInfiltrationTemperatureCold  

jaargemiddelde infiltratietemperatuur koud  

averageInfiltrationTemperatureWarm  

jaargemiddelde infiltratietemperatuur warm  

averageWarmWater  

gemiddeld jaarvolume warm  

energyCold  

energie koude per jaar  

energyWarm  

energie warmte per jaar  

maximumInfiltrationTemperatureWarm  

maximale infiltratietemperatuur warm  

maximumYearQuantityCold  

maximaal jaarvolume koud  

maximumYearQuantityWarm  

maximaal jaarvolume warm  

power  

bodemzijdig vermogen  

powerCold  

bodemzijdig vermogen koud  

powerWarm  

bodemzijdig vermogen warm  

Event (AttributeGroupType)

Gebeurtenis  

date  

datum  

identifier  

identificatie  

name  

naam  

sourceDocument  

brondocument  

GUF_AddRealisedInstallation (FeatureType)

GUF-ToevoegingGerealiseerdeInstallatie  

geometry  

geometrie  

installationFunction  

installatiefunctie  

realisedInstallationId  

gerealiseerde installatie ID  

startTime  

begintijd  

GUF_C (FeatureType)

GUF-Kengegevens  

endTime  

eindtijd  

startTime  

begintijd  

GUF_Closure (FeatureType)

GUF-Beeindiging  

endTime  

eindtijd  

GUF_ClosureRealisedPart (FeatureType)

GUF-BeeindigingGerealiseerdOnderdeel  

GUF_CriteriaSet (AttributeGroupType)

GUF-Kenmerken  

designInstallationFunction  

installatiefunctie van Ontwerpinstallatie  

endPeriod  

periode van einde GUF  

identificationLicence  

identificatie beschikking-melding  

legalType  

rechtstype  

primaryUsageType  

primair gebruiksdoel  

realisedInstallationFunction  

installatiefunctie van Gerealiseerde installatie  

startPeriod  

periode van starten GUF  

GUF_EndLicence (FeatureType)

GUF-BeeindigingRecht  

endTime  

eindtijd  

identificationLicence  

identificatie beschikking-melding  

GUF_ExpandRealisedInstallation (FeatureType)

GUF-UitbreidingGerealiseerdeInstallatie  

geometry  

geometrie  

installationFunction  

installatiefunctie  

realisedInstallationId  

gerealiseerde installatie ID  

startValidity  

beginGeldigheid  

GUF_GeometryRealisedSurfaceInfiltration (FeatureType)

GUF-GeometrieOppervlakteinfiltratie  

geometry  

geometrie  

infiltrationBasinId  

gerealiseerde oppervlakteinfiltratie ID  

startTime  

begintijd  

GUF_Height (FeatureType)

GUF-Maaiveldhoogte  

height  

maaiveldhoogte  

realisedWellId  

gerealiseerde put ID  

startValidity  

beginGeldigheid  

wellDepth  

putdiepte  

GUF_NewLicence (FeatureType)

GUF-NieuwRecht  

identificationLicence  

identificatie beschikking-melding  

legalType  

rechtstype  

licensedQuantity  

maximale waterverplaatsing  

startTime  

begintijd  

usageTypeFacility  

gebruiksdoel systeem  

GUF_PO (FeatureType)

GUF-PO  

GUF_PO_DP (FeatureType)

GUF-PO-DP  

deliveryContext  

kader aanlevering  

lifespan  

levensduur  

objectHistory  

objectgeschiedenis  

registrationHistory  

registratiegeschiedenis  

standardizedLocation  

gestandaardiseerde locatie  

validity  

geldigheidsduur  

GUF_PPO (FeatureType)

GUF-PPO  

GUF_PPO_DP (FeatureType)

GUF-PPO-DP  

GUF_StartRegistration (FeatureType)

GUF-StartRegistratie  

deliveryContext  

kader aanlevering  

lifespan  

levensduur  

objectIdAccountableParty  

object-ID bronhouder  

GUF_WellFunction (FeatureType)

GUF-Putfunctie  

realisedWellId  

gerealiseerde put ID  

relativeTemperature  

relatieve temperatuur  

startValidity  

beginGeldigheid  

wellFunction  

putfunctie  

LicenceGroundwaterUsage (FeatureType)

Recht grondwatergebruik  

identificationLicence  

identificatie beschikking-melding  

legalType  

rechtstype  

licensedQuantity  

maximale waterverplaatsing  

lifespan  

levensduur  

usageTypeFacility  

gebruiksdoel systeem  

LicenceGroundwaterUsage (FeatureType)

Recht grondwatergebruik  

identificationLicence  

identificatie beschikking-melding  

legalType  

rechtstype  

licensedQuantity  

maximale waterverplaatsing  

lifespan  

levensduur  

usageTypeFacility  

gebruiksdoel systeem  

LicensedQuantity (AttributeGroupType)

Maximale waterverplaatsing  

licensedInOut  

verplaatsingsrichting  

maximumPerYear  

maximaal per jaar  

LicensedQuantity (AttributeGroupType)

Maximale waterverplaatsing  

licensedInOut  

verplaatsingsrichting  

maximumPerDay  

maximaal per etmaal  

maximumPerHour  

maximaal per uur  

maximumPerMonth  

maximaal per maand  

maximumPerQuarter  

maximaal per kwartaal  

maximumPerYear  

maximaal per jaar  

Lifespan (AttributeGroupType)

TijdvakLevensduur  

endTime  

eindtijd  

startTime  

begintijd  

ObjectHistory (AttributeGroupType)

Objectgeschiedenis  

event  

gebeurtenis  

RealisedInstallation (FeatureType)

Gerealiseerde installatie  

geometry  

geometrie  

installationFunction  

installatiefunctie  

RealisedInstallation (FeatureType)

Gerealiseerde installatie  

geometry  

geometrie  

installationFunction  

installatiefunctie  

lifespan  

levensduur  

realisedInstallationId  

gerealiseerde installatie ID  

validity  

geldigheidsduur  

RealisedInstallationClosurePart (FeatureType)

Gerealiseerde installatie onderdeel beeindigd  

geometry  

geometrie  

installationFunction  

installatiefunctie  

realisedInstallationId  

gerealiseerde installatie ID  

RealisedInstallationFunction (FeatureType)

Gerealiseerde installatiefunctie  

installationFunction  

installatiefunctie  

realisedInstallationId  

gerealiseerde installatie ID  

RealisedLoop (FeatureType)

Gerealiseerde bodemlus  

geometry  

geometrie  

RealisedLoop (FeatureType)

Gerealiseerde bodemlus  

geometry  

geometrie  

groupOfLoops  

groep lussen  

lifespan  

levensduur  

loopDepth  

einddiepte  

loopType  

bodemlustype  

realisedLoopId  

gerealiseerde bodemlus ID  

RealisedLoopClosurePart (FeatureType)

Gerealiseerde bodemlus onderdeel beeindigd  

endTime  

eindtijd  

realisedLoopId  

gerealiseerde bodemlus ID  

RealisedScreen (FeatureType)

Gerealiseerde filter  

geometry  

geometrie  

topScreenDepth  

diepte bovenkant filter  

RealisedScreen (FeatureType)

Gerealiseerde filter  

geometry  

geometrie  

length  

lengte  

lifespan  

levensduur  

publiclyAvailable  

openbaar raadpleegbaar  

realisedScreenId  

gerealiseerde filter ID  

screenType  

filtertype  

topScreenDepth  

diepte bovenkant filter  

validity  

geldigheidsduur  

RealisedScreenChanges (FeatureType)

Veranderingen gerealiseerde filter  

realisedScreenId  

gerealiseerde filter ID  

topScreenDepth  

diepte bovenkant filter  

RealisedSurfaceInfiltration (FeatureType)

Gerealiseerde oppervlakteinfiltratie  

geometry  

geometrie  

RealisedSurfaceInfiltration (FeatureType)

Gerealiseerde oppervlakteinfiltratie  

geometry  

geometrie  

infiltrationBasinId  

gerealiseerde oppervlakteinfiltratie ID  

lifespan  

levensduur  

publiclyAvailable  

openbaar raadpleegbaar  

validity  

geldigheidsduur  

RealisedSurfaceInfiltrationClosurePart (FeatureType)

Gerealiseerde oppervlakteinfiltratie onderdeel beeindigd  

endTime  

eindtijd  

infiltrationBasinId  

gerealiseerde oppervlakteinfiltratie ID  

RealisedWell (FeatureType)

Gerealiseerde put  

geometry  

geometrie  

RealisedWell (FeatureType)

Gerealiseerde put  

geometry  

geometrie  

height  

maaiveldhoogte  

lifespan  

levensduur  

publiclyAvailable  

openbaar raadpleegbaar  

realisedWellId  

gerealiseerde put ID  

relativeTemperature  

relatieve temperatuur  

validity  

geldigheidsduur  

wellDepth  

putdiepte  

wellFunction  

putfunctie  

RealisedWellClosurePart (FeatureType)

Gerealiseerde put onderdeel beeindigd  

endTime  

eindtijd  

realisedWellId  

gerealiseerde put ID  

RegistrationHistory (AttributeGroupType)

Registratiegeschiedenis  

corrected  

gecorrigeerd  

deregistered  

uit registratie genomen  

deregistrationTime  

tijdstip uit registratie genomen  

latestAdditionTime  

tijdstip laatste aanvulling  

latestCorrectionTime  

tijdstip laatste correctie  

objectRegistrationTime  

tijdstip registratie object  

registrationCompletionTime  

tijdstip voltooiing registratie  

registrationStatus  

registratiestatus  

reregistered  

weer in registratie genomen  

reregistrationTime  

tijdstip weer in registratie genomen  

underReview  

in onderzoek  

underReviewTime  

in onderzoek sinds  

RegistrationObject (FeatureType)

Registratieobject  

deliveryAccountableParty  

bronhouder  

deliveryResponsibleParty  

dataleverancier  

objectIdAccountableParty  

object-ID bronhouder  

qualityRegime  

kwaliteitsregime  

SoilResearch (FeatureType)

Verkenning  

broId  

BRO-ID  

StandardizedLocation (AttributeGroupType)

Gestandaardiseerde locatie  

coordinateTransformation  

coördinaattransformatie  

location  

coördinaten  

UsageTypeFacility (AttributeGroupType)

Gebruiksdoel systeem  

humanConsumption  

menselijke consumptie  

primaryUsageType  

primair gebruiksdoel  

UsageTypeFacility (AttributeGroupType)

Gebruiksdoel systeem  

humanConsumption  

menselijke consumptie  

primaryUsageType  

primair gebruiksdoel  

secundaryUsageType  

secundair gebruiksdoel  

ValidityPeriod (AttributeGroupType)

TijdvakGeldigheid  

endValidity  

eindGeldigheid  

startValidity  

beginGeldigheid