BRO Productomgeving

GUF Berichtencatalogus innamewebservice

Dit document beschrijft het aanleveren van gegevens van een grondwatergebruiksysteem (GUF).

Per 7 juli 2022 wordt een MVP beschikbaar gesteld voor gebruikers. In dit MVP zijn twee operaties beschikbaar: GUF_StartRegistration en GUF_AddRealisedInstallation. De overige operaties zijn ontworpen en zullen na 7 juli 2022 worden gebouwd in een volgende iteratie van GUF.

In onderstaande berichtencatalogus zijn alle ontworpen operaties beschreven, incl. de nog niet beschikbare operaties.

Inleiding

Voorwoord

Betrouwbare en toegankelijke informatie over de samenstelling en opbouw van de ondergrond is van groot belang voor een dichtbevolkt land als Nederland. Het helpt overheden, bedrijven en burgers om op feiten gebaseerde beslissingen te nemen over het gebruik van de ondergrond, bijvoorbeeld in verband met bereikbaarheid, waterveiligheid, warmte- en koudeopslag, aardgasproductie en de winning van aardwarmte. Centrale registratie van gegevens voorkomt dat informatie dubbel moet worden ingewonnen.

Het verzamelen, beschikbaar stellen, en gebruiken van al deze informatie is sinds september 2015 wettelijk vastgelegd in de Basisregistratie Ondergrond (BRO). Op 1 januari 2018 is het eerste deel van de Wet BRO in werking getreden, op 1 januari 2020 het tweede deel en op 1 januari c.q. 1 juli 2021 het derde deel.

Omdat de BRO een onderdeel is van het Stelsel van Basisregistraties, zijn verplichtingen met betrekking tot aanlevering, gebruik, terugmelding en onderzoek in de werkprocessen van overheidsorganisaties opgenomen in de Wet BRO. De BRO-gegevens worden centraal geregistreerd in de Landelijke Voorziening BRO (LV-BRO).

In het document Handreiking Afname BRO Gegevens wordt beschreven via welke uitgiftekanalen BRO-gegevens geraadpleegd of gedownload kunnen worden en welke functionele en technische mogelijkheden deze kanalen bieden.

In het document Handreiking aanleveren BRO-gegevens heeft men algemene informatie kunnen inwinnen over:

  • Hoe kun je een BRO-verzoek als een XML-bestand opstellen?

  • Hoe ziet zo'n XML-bestand er uit?

  • Hoe moet je te werk gaan als de gegevens in één keer beschikbaar komen dan wel beetje bij beetje in de loop der tijd?

  • Hoe kunnen verandering van waarden in de loop der tijd gemeld kunnen worden?

  • Hoe kun je een fout in de geregistreerde gegevens corrigeren?

Blijft over de vraag: met welke brondocumenten kunnen gegevens over een Grondwatergebruiksysteem (GUF) aangeleverd of gecorrigeerd worden en welke andere GUF-specifieke informatie is er beschikbaar naast de algemene informatie in de Handreiking aanleveren BRO-gegevens?

Doelstelling

Dit document bevat GUF- specifieke informatie voor het aanleveren en corrigeren van gegevens over een grondwatergebruiksysteem. Hierbij gaat het met name over:

  • Welke GUF-specifieke brondocumenten zijn er als eenheid voor het aanleveren of corrigeren van gegevens?

  • Welke combinaties van brondocument en type correctieverzoek zijn toegestaan?

  • Welke GUF-specifieke aanvullende regels zijn er, naast de bedrijfsregels in de GUF-gegevenscatalogus en de algemene aanvullende regels in de Handreiking aanleveren BRO-gegevens?

  • Welke GUF-specifieke codelijsten zijn er en waar kunnen hun toegestane waarden geraadpleegd worden?

  • Is er een tabel waarmee een Engelstalige naam in de XML-bestanden kan worden omgezet naar de Nederlandstalige naam in de gegevenscatalogus?

Doelgroep

Doelgroep voor dit document zijn organisaties en personen, waaronder bestuursorganen en bedrijven, die opereren als bronhouder,  gegevensleverancier of softwareleverancier en die betrokken zijn bij het opstellen van BRO-verzoeken. En die gegevens over een Grondwatergebruiksystem (GUF) moeten aanleveren of hierover geregistreerde gegevens moeten corrigeren.

Samenhang met andere documentatie

De informatievoorziening over het aanleveren aan de BRO vindt plaats op 3 niveaus. Zie onderstaande figuur.

[data-colorid=y4e1u30qiz]{color:#333333} html[data-color-mode=dark] [data-colorid=y4e1u30qiz]{color:#cccccc} Samenhang met andere documentatie.png


  1. Het startpunt met algemene informatie over de BRO is de website www.basisregistratieondergrond.nl. Een stappenplan voor het verkrijgen van toegang tot het Bronhouderportaal is te vinden op https://basisregistratieondergrond.nl/inhoud-bro/aanleveren-opvragen/tools-tips/bronhouderportaal.

  2. Het tweede niveau is het Bronhouderportaal (https://www.bronhouderportaal-bro.nl/login), met rechtsonderaan een link naar de gebruikshandleiding (zie https://doc.bronhouderportaal-bro.nl/).

  3. Het derde niveau is de BRO Productomgeving. Hier vindt u onder meer algemene informatie over het aanlever- en afnameproces, wijzigings- en versiebeheer en Q&A voor softwareleveranciers, maar ook specifieke informatie van de beschikbare types registrieobjecten zoals scopedocument, gegevenscatalogus en werkafspraken, storymap, berichtencatalogi voor inname en uitgifte, voorbeeldberichten voor inname en uitgifte.

Het verdient aanbeveling dat u zich eerst bekend maakt met de aangeven informatie uit de eerste 2 niveau's en het document Handreiking aanleveren BRO-gegevens in de BRO productomgeving.

Daarna kunt u zich verdiepen in de GUF-specifieke informatie in de BRO productomgeving, waaronder de GUF gegevenscatalogus en eventuele werkafspraken en in het bijzonder dit document, de GUF berichtencatalogus innamewebservice.

Leeswijzer

Hoofdstuk 2 bevat een beschrijving van de GUF Berichtencatalogus innamewebservice | id (release 1.6_Q1_2022)GUFBerichtencatalogusinnamewebservice Brondocumenten, inclusief een overzicht met welke combinaties van brondocument en type correctieverzoek zijn toegestaan en de bijbehorende aanvullende regels.

Hoofdstuk 3 bevat enkele GUF Berichtencatalogus innamewebservice | id (release 1.6_Q1_2022)GUFBerichtencatalogusinnamewebservice Scenario's  voor het aanleveren van registratieverzoeken en correctieverzoeken.

Hoofdstuk 4 beschrijft enkele integrale GUF Berichtencatalogus innamewebservice | id (release 1.6_Q1_2022)GUFBerichtencatalogusinnamewebservice Voorbeeldberichten (XML-bestanden).

Hoofdstuk 5 bevat een overzicht van de GUF-specifieke GUF Berichtencatalogus innamewebservice | id (release 1.6_Q1_2022)GUFBerichtencatalogusinnamewebservice Codelijsten  (beheerde waardelijsten) met een link naar de webpagina waar de lijst met toegestane waarden geraadpleegd kan worden.

Hoofdstuk 6 bevat een GUF Berichtencatalogus innamewebservice | id (release 1.6_Q1_2022)GUFBerichtencatalogusinnamewebservice Vertaaltabel, waarmee de GUF-specifieke Engelstalige namen van onderdelen in de XSD en XML-bestanden kunnen worden omgezet in Nederlandstalige namen in de gegevenscatalogus.

Versiehistorie

Versie

Datum

Omschrijving

1.0

31-07-2021

Eerste versie.

Contactinformatie

Algemene informatie en documentatie over de BRO kunt u vinden op  https://basisregistratieondergrond.nl/.

Heeft u een vraag over de BRO? Wij staan voor u klaar om u te helpen.  Voor vragen, suggesties of opmerkingen kunt contact opnemen met de BRO Servicedesk via een mail naar support@broservicedesk.nl.

Of bel ons op telefoonnummer 088 - 8664 999. Wij zijn bereikbaar op werkdagen van 8.00 tot 17.00 uur.

Brondocumenten

Dit hoofdstuk definiëert de brondocumenten voor het starten, aanvullen en beëindigen van de registratie van een GUF. Dezelfde brondocumenten kunnen ook gebruikt worden om geregistreerde gegevens te corrigeren.

De entiteiten en attributen in dit document worden aangeduid met de Engelstalige namen, zoals die voorkomen in de XSD-bestanden (de formele berichtdefinities) en de XML-bestanden (met de BRO-verzoeken). Met behulp van de GUF Berichtencatalogus innamewebservice | id (release 1.6_Q1_2022)GUFBerichtencatalogusinnamewebservice Vertaaltabel kunnen deze worden omgezet in de Nederlandstalige namen in de GUF-gegevenscatalogus.

Levensloop, materiële geschiedenis en tijdlijn.

Het grondwatergebruiksysteem is een registratieobject met levensloop (waar in de loop van de tijd aanvullingen geregistreerd worden) en het bouwt materiële geschiedenis op voor een aantal attributen. Aanvullingen en veranderingen naar aanleiding van een gebeurtenis in de werkelijkheid worden vastgelegd in een tijdlijn. Zie de Handreiking aanleveren BRO-gegevens voor een beschrijving van deze termen.

De registratie wordt gestart nadat de vergunning voor een grondwatergebruiksysteem is verleend of de melding is afgehandeld. Op dat moment worden de gegevens van het Recht grondwatergebruik (melding / beschikking) geregistreerd in de BRO samen met de gegevens over de ontwerpinstallatie met haar subonderdelen. De gegevens over de ontwerpinstallatie staan in de beschikking/melding.

Tijdlijn-simpel.jpg

Eenvoudige tijdlijn van registreren en beëindigen van een GUF.

Nadat de vergunning is verleend of de melding is afgehandeld, wordt de installatie (of installaties) gerealiseerd. Na afloop van de realisatie van deze installatie met haar subonderdelen worden de gegevens hiervan geregistreerd in de BRO. Na verloop van tijd kunnen aanvullingen of veranderingen optreden die in de BRO geregistreerd worden. Aanvullingen zijn bijvoorbeeld dat er een extra put is gerealiseerd met gerealiseerd filter of zelfs een extra installatie met extra putten. Een verandering door de tijd heen is bijvoorbeeld: verandering van de maaiveldhoogte van een Gerealiseerde put.

Tijdlijn-uitgebreid.jpg

Tijdlijn van een GUF waarbij gedurende de looptijd een aantal aanvullingen zijn geregistreerd. Op T3 wordt er een wijzigingsvergunning afgegeven waarmee extra ontwerponderdelen zijn toegestaan. Op T4 zijn deze extra onderdelen, als onderdeel van een bestaande installatie, gerealiseerd. Op T5 is de maaiveldhoogte veranderd.


Om complexiteit te verminderen is ervoor gekozen om in de objecten Recht grondwatergebruik en de ontwerpobjecten geen veranderingen te registreren. Deze objecten hebben alleen een begin- en eindtijd (datatype datum). Bij veranderingen krijgen de objecten een einddatum en worden er nieuwe objecten (met een nieuw ID en met een nieuwe begindatum) geregistreerd.

Bij toevoegen van een Recht grondwatergebruik worden ook de onderliggende ontwerponderdelen opnieuw geregistreerd en de oude ontwerponderdelen altijd beëindigd. In een wijzigingsvergunning staan ook altijd gegevens over aanpassingen van de ontwerpinstallatie (bijv aangepaste energiekenmerken) of van subonderdelen (bijv. aangepaste putfunctie of extra put). Omwille van de eenvoud wordt ook in het geval het wijzigingsvergunning voor een extra installatie met subonderdelen betreft, de oude ontwerpinstallatie beëindigd. Het aanvullende Recht bevat in dit geval de bestaande en de nieuwe ontwerpinstallatie (en subonderdelen). Alleen de maximale waterverplaatsing op het niveau van Recht grondwatergebruik zou in de praktijk kunnen wijzigen zonder dat de onderliggende onderdelen wijzigen. In dat geval worden toch gekoppeld aan het nieuwe Recht de (niet veranderde) ontwerp installatie(s) en subonderdelen geregistreerd en de oude afgesloten.

Een nieuw Recht grondwatergebruik kan ontstaan naast een oude (de oude blijft ook geldig). Maar kan ook ontstaan in plaats van een oude. In het eerste geval beëindigt de bronhouder het vorige Recht grondwatergebruik niet. In het laatste geval beëindigt de bronhouder het vorige Recht grondwatergebruik wel, middels een apart brondocument. In beide gevallen wordt bij de registratie van het nieuwe Recht grondwatergebruik de vorige ontwerpinstallatie(s) en de ontwerponderdelen automatisch beëindigd.

Het kan voorkomen dat er een wijziging plaatsvindt bij de ontwerponderdelen binnen de bestaande vergunning, dus zonder dat de vergunning aangepast wordt. Bijvoorbeeld als de geometrie van een ontwerpput binnen bepaalde marges is opgeschoven. In dat geval wordt er geen nieuw Recht grondwatergebruik geregistreerd en wordt de aanpassing bij het ontwerponderdeel middels een correctie geregistreerd.

Gebeurtenissen

Naar aanleiding van een in de werkelijkheid opgetreden gebeurtenis worden de relevante gegevens aangeboden aan de BRO in de vorm van een brondocument. Deze berichtencatalogus definieert de verzameling brondocumenten en beschrijft hun inhoud. De gegevens in het brondocument worden gedefinieerd in de gegevenscatalogus.

Bij het verwerken van een brondocument houdt de LV-BRO de ObjectHistory (Objectgeschiedenis), die bestaat uit een lijst van Events (Gebeurtenissen). Per gebeurtenis wordt opgeslagen de datum, naam, identificatie (van Recht grondwatergebruik, Ontwerp installatie en haar onderdelen of Gerealiseerde installatie en haar onderdelen) en het aangeleverde brondocument. Een afnemer van de BRO  kan deze ObjectHistory (Objectgeschiedenis) opvragen via de GUF uitgifteservice.

image2021-12-14_11-59-2.png


De gebeurtenisdatum wordt niet gedefinieerd in de gegevenscatalogus. De waarde ervan wordt afgeleid van een attribuut in het brondocument, bijvoorbeeld de begintijd van de levensduur van een object of de beginGeldigheid van de geldigheidsduur van een object als er materiële geschiedenis wordt opgebouwd.

De  naam van de gebeurtenis wordt niet gedefinieerd in de gegevenscatalogus. De waarde ervan wordt afgeleid van het type brondocument. De lijst met toegestane waarden voor de naam van een gebeurtenis is opgenomen in een codelijst (zie hoofdstuk GUF Berichtencatalogus innamewebservice | id (release 1.6_Q1_2022)GUFBerichtencatalogusinnamewebservice Codelijsten).

De optionele identifier identificeert een van de ontworpen of gerealiseerde onderdelen.

Het optionele brondocument bevat het naar aanleiding van de gebeurtenis aangeleverde brondocument.

Overzicht

Voor het aanbieden van (nieuwe of gecorrigeerde) gegevens kent de GUF-innamewebservice de volgende brondocumenten:

Nederlandse naam

Omschrijving

GUF-StartRegistratie

Het brondocument wordt aangeboden wanneer er een nieuw grondwatergebruiksysteem wordt gestart. Het GUF wordt altijd met een Recht grondwatergebruik gestart, maar zonder gerealiseerde installatie(s).

GUF-NieuwRecht

Het brondocument wordt aangeboden wanneer er een nieuw Recht grondwatergebruik ontstaat (bij een nieuwe beschikking of melding). In sommige gevallen wordt het oude Recht grondwatergebruik beëindigd (met een apart brondocument) en in sommige gevallen is het een aanvulling op het bestaande Recht grondwatergebruik en blijft de oude ook geldig. In beide gevallen bevat dit brondocument ook alle subonderdelen  en worden de subonderdelen die aan het vorige Recht gekoppeld waren automatisch beëindigd. Het Grondwatergebruiksysteem krijgt een nieuw voorkomen.

GUF-BeeindigingRecht

Het brondocument wordt aangeboden wanneer een Recht grondwatergebruik wordt beëindigd (wanneer een beschikking of melding niet meer geldig is).

GUF-ToevoegingGerealiseerdeInstallatie

Het brondocument wordt aangeboden wanneer één of meer bodemlussen / oppervlakte-infiltraties / putten zijn gerealiseerd die deel uitmaken van een 

eerste of extra

 Gerealiseerde installatie. Dit brondocument bevat ook de verschillende gerealiseerde onderdelen (volgend uit de business rules GUF). Dit brondocument bevat, indien het een uitbreiding met een put betreft, ook het gerealiseerde filter. Daarnaast kan het eventueel gerelateerde verkenningen bevatten.

GUF-UitbreidingGerealiseerdeInstallatie

Het brondocument wordt aangeboden wanneer één of meer bodemlussen / oppervlakte-infiltraties / putten zijn gerealiseerd die deel uitmaken van een 

bestaand

e Gerealiseerde installatie (volgend uit de business rules GUF). Dit brondocument kan ook het gerealiseerde filter en eventueel gerelateerde verkenningen bevatten. Bij dit brondocument wordt daarnaast de geometrie en eventueel (bij wijziging) de installatiefunctie van de Gerealiseerde installatie aangeleverd. Er ontstaat een nieuw voorkomen van de Gerealiseerde installatie.

GUF-GeometrieOppervlakteinfiltratie

Het brondocument wordt aangeboden wanneer de geometrie van de gerealiseerde oppervlakte-infiltratie in de werkelijkheid wordt aangepast. Bijvoorbeeld wanneer er een nieuwe vergunning is afgegeven waarin er een groter volume geïnfiltreerd mag worden en de infiltratieplas groter is gemaakt. Er ontstaat een nieuw voorkomen van de Gerealiseerde oppervlakteinfiltratie.

GUF-Maaiveldhoogte

Het brondocument wordt aangeboden wanneer de maaiveldhoogte verandert door een natuurlijk proces of door ophoging of afgraving van het maaiveld. Hiermee verandert, naast de maaiveldhoogte mogelijk (afhankelijk of de put wel/niet stabiel is) ook de putdiepte en de diepte bovenkant filter (van het Gerealiseerd filter). Er ontstaat een nieuw voorkomen van de Gerealiseerde put en mogelijk ook van het Gerealiseerde filter.

GUF-Putfunctie

Het brondocument wordt aangeboden wanneer de putfunctie van de gerealiseerde put verandert. Samen met de putfunctie kan ook relatieve temperatuur aangepast worden en kan de installatiefunctie van de gerealiseerde installatie aangepast worden. Er ontstaat een nieuw voorkomen van de Gerealiseerde put en mogelijk ook van de Gerealiseerde installatie.

GUF-BeeindigingGerealiseerdOnderdeel

Het brondocument wordt aangeboden wanneer een of meer van de gerealiseerde onderdelen (gerealiseerde installatie (met subonderdelen), gerealiseerde bodemlus, oppervlakte-infiltratie of put (met filter(s)) is afgesloten, afgedicht of buiten gebruik is gesteld. Bij het afsluiten van een onderdeel kan tevens de installatiefunctie en de geometrie van de bijbehorende installatie aangepast worden. Het betreffende gerealiseerde onderdeel krijgt een einddatum en bij wijzigingen van de Gerealiseerde installatie ontstaat daarvan een nieuw voorkomen.

GUF-Beeindiging

Het brondocument wordt aangeboden wanneer het grondwatergebruiksysteem wordt beëindigd omdat alle Rechten grondwatergebruik zijn beëindigd. Bij de beëindiging van het GUF worden daarom ook alle nog actieve Rechten grondwatergebruik beëindigd en alle gerealiseerde installaties en subonderdelen. De registratie is met dit brondocument voltooid en het registratieobject  kan niet meer worden aangevuld.


Bij veel registratieobjecten is er op een later moment, in samenwerking met het werkveld, een regeling getroffen waarbij reeds bestaande grondwatergebruiksystemen met een levensloop en materiële geschiedenis eenvoudiger en in 1 keer geregistreerd kunnen worden in de BRO. We voorzien dat dit mogelijk ook hier bruikbaar kan zijn. We hebben een dergelijk brondocument (GUF_StartWithHistory aka GUF-StartMetGeschiedenis) hier nog niet beschreven, omdat dit het beste op een later moment in samenwerking met het werkveld (in dit geval waarschijnlijk het LGR) gedaan kan worden.

Onderstaande tabel geeft per type brondocument weer wat de naam in een XML-bestand is, tot welke registratie status de verwerking ervan leidt en wat de naam van de af te leiden gebeurtenis is.

Nederlandse naam

Naam in XML-bestand

Leidt tot registratiestatus

Gebeurtenisnaam

GUF-StartRegistratie

GUF_StartRegistration

Geregistreerd

StartRegistratie

GUF-NieuwRecht

GUF_NewLicence

Aangevuld

NieuwRecht

GUF-BeeindigingRecht

GUF_EndLicense

Aangevuld

BeeindigingRecht

GUF-ToevoegingGerealiseerdeInstallatie

GUF_AddRealisedInstallation

Aangevuld

ToevoegingGerealiseerdeInstallatie

GUF-UitbreidingGerealiseerdeInstallatie

GUF_ExpandRealisedInstallation

Aangevuld

UitbreidingGerealiseerdeInstallatie

GUF-GeometrieOppervlakteinfiltratie

GUF_GeometryRealisedSurfaceInfiltration

Aangevuld

GeometrieOppervlakteinfiltratie

GUF-Maaiveldhoogte

GUF_Height

Aangevuld

Maaiveldhoogte

GUF-Putfunctie

GUF_WellFunction

Aangevuld

Putfunctie

GUF-BeeindigingGerealiseerdOnderdeel

GUF_ClosureRealisedPart

Aangevuld

BeeindigingGerealiseerdOnderdeel

GUF-Beeindiging

GUF_Closure

Voltooid

Beeindiging


Operaties

Onderstaande tabel geeft per brondocument weer in welke registratie en correctie operaties het aangeboden kan worden.

SourceDocument

Registreren

Corrigeren


registrationRequest

replaceRequest

insertRequest

moveRequest

deleteRequest

GUF_StartRegistration

x

x


x


GUF_NewLicence

x

x

x

x

x

GUF_EndLicense

x


x

x

x

GUF_AddRealisedInstallation

x

x

x

x

x

GUF_ExpandRealisedInstallation

x

x

x

x

x

GUF_GeometryRealisedSurfaceInfiltration

x

x

x

x

x

GUF_Height

x

x

x

x

x

GUF_WellFunction

x

x

x

x

x

GUF_ClosureRealisedPart

x


x

x

x

GUF_Closure

x



x

x

Inhoud brondocumenten

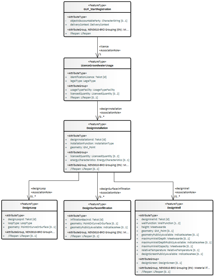
GUF_StartRegistration

Het brondocument wordt aangeboden wanneer er een nieuw grondwatergebruiksysteem wordt gestart. Het GUF wordt altijd met een  LicenceGroundwaterUsage (Recht grondwatergebruik) gestart, maar zonder gerealiseerde installatie(s). Dat gebeurt met een ander brondocument als aanvulling.

Het starten van de registratie is een noodzakelijke eerste gebeurtenis, die per registratieobject maar één keer kan en moet plaatsvinden. Daarom zijn de BRO-verzoeken  insertRequest  en  deleteRequest  niet van toepassing. Het verwijderen van een registratie kan alleen door het registratieobject uit registratie te nemen. Neem hiervoor contact op met de BRO Servicedesk via een mail naar  support@broservicedesk.nl .

Inhoud

Onderstaande figuur geeft een overzicht van de inhoud van het brondocument.

image2022-3-23_17-33-35.png


De volgende gegevens staan  niet  in het brondocument

  • maar wel aangeleverd in het bericht:De deliveryAccountableParty (bronhouder) als de bronhouder een andere organisatie is dan de dataleverancier.De deliveryResponsibleParty (dataleverancier).Het qualityRegime (kwaliteitsregime).

  • niet aangeleverd:Het broId (BRO-ID). Bij een eerste aanlevering van dit brondocument genereert de BRO een waarde voor dit gegeven. Bij de aanlevering van dit brondocument in het kader van een correctie staat het broId (BRO-ID) niet in het brondocument maar wordt het aangeleverd in het bericht.Gerealiseerde installatie en subonderdelen

Aanvullende regels
  • Het attribuut endTime (eindtijd) mag niet aanwezig zijn in de attributegroup lifespan (levensduur) in het featuretype GUF_StartRegistration (GUF-StartRegistration) van het aangeleverde brondocument.

  • Er moet exact 1 featuretype LicenceGroundwaterUsage (Recht grondwatergebruik) aanwezig zijn in het aangeleverde brondocument.

  • De attributegroup lifespan (levensduur) mag niet aanwezig zijn in het featuretype LicenceGroundwaterUsage (Recht grondwatergebruik) van het aangeleverde brondocument.

  • De attributegroup lifespan (levensduur) mag niet aanwezig zijn in het featuretype DesignInstallation (Ontwerpinstallatie) van het aangeleverde brondocument.

  • De attributegroup lifespan (levensduur) mag niet aanwezig zijn in het featuretype DesignLoop (Ontwerpbodemlus) van het aangeleverde brondocument.

  • De attributegroup lifespan (levensduur) mag niet aanwezig zijn in het featuretype DesignSurfaceInfiltration (Ontwerpoppervlakteinfiltratie) van het aangeleverde brondocument.

  • De attributegroup lifespan (levensduur) mag niet aanwezig zijn in het featuretype DesignWell (Ontwerpput) van het aangeleverde brondocument.

  • Het attribuut geometry (geometrie) moet aanwezig zijn in het featuretype DesignSurfaceInfiltration (Ontwerpoppervlakteinfiltratie) van het aangeleverde brondocument.

  • Het attribuut geometry (geometrie) moet aanwezig zijn in het featuretype DesignWell (Ontwerpput) van het aangeleverde brondocument.

Af te leiden gegevens

De volgende gegevens worden afgeleid:

  • De startValidity (beginGeldigheid) van de validity (geldigheidsduur) van de GroundwaterUsageFacility (het Grondwatergebruiksysteem) wordt afgeleid van de startTime (begintijd) van de lifespan (levensduur) van de GroundwaterUsageFacility (het Grondwatergebruiksysteem).

  • De attributen behorend bij de attributegroup StandardizedLocation (Gestandaardiseerde locatie).

  • De attributen behorend bij de attributegroup RegistrationHistory (Registratiegeschiedenis).

  • Een gegevensgroep objectHistory (objectgeschiedenis) met daarin een gegevensgroep Event (Gebeurtenis).De date (datum) van de event (gebeurtenis) is de startTime (begintijd) van de lifespan (levensduur) van de GroundwaterUsageFacility (het Grondwatergebruiksysteem).De name (naam) van de event (gebeurtenis) is 'StartRegistratie'.De identifier (identificatie) van de event  (gebeurtenis) blijft afwezig.

  • De startTime (begintijd) van de lifespan (levensduur) van de LicenceGroundwaterUsage (het Recht grondwatergebruik) wordt afgeleid van de startTime (begintijd) van de lifespan (levensduur) van de GroundwaterUsageFacility (het Grondwatergebruiksysteem).

  • De startTime (begintijd) van de lifespan (levensduur) van de DesignLoop (Ontwerpbodemlus) van de startTime (begintijd) van de lifespan (levensduur) van de GroundwaterUsageFacility (het Grondwatergebruiksysteem).

  • De startTime (begintijd) van de lifespan (levensduur) van de DesignSurfaceInfiltration (Ontwerpoppervlakteinfiltratie) wordt afgeleid van de startTime (begintijd) van de lifespan (levensduur) van de GroundwaterUsageFacility (het Grondwatergebruiksysteem).

  • De startTime (begintijd) van de lifespan (levensduur) van de DesignWell (Ontwerpput) wordt afgeleid van de startTime (begintijd) van de lifespan (levensduur) van de GroundwaterUsageFacility (het Grondwatergebruiksysteem).

GUF_NewLicence

Het brondocument wordt aangeboden wanneer er een nieuwe LicenceGroundwaterUsage (Recht grondwatergebruik) ontstaat bij een nieuwe beschikking of melding.

In sommige gevallen wordt een bestaande geldige LicenceGroundwaterUsage (Recht grondwatergebruik) beëindigd met een apart brondocument. In andere gevallen is het nieuwe recht een aanvulling op een bestaand recht en blijft het oude recht geldig. In beide gevallen bevat dit brondocument alle subonderdelen die relevant zijn voor alle vanaf nu geldige LicencesGroundwaterUsage (Rechten grondwatergebruik).

Bij het aanleveren van een nieuwe LicenceGroundwaterUsage (Recht grondwatergebruik) worden alle ontwerpinstallatie(s) en subonderdelen,  die aan het bestaande geldige recht gekoppeld waren, automatisch beëindigd (krijgen een afgeleide einddatum). Het bestaande geldige LicenceGroundwaterUsage (Recht grondwatergebruik) blijft actief (krijgt niet automatisch een einddatum). DGroundwaterUsageFacility (het Grondwatergebruiksysteem)  krijgt een nieuw voorkomen.

Het nieuwe recht bevat alle ontwerpinstallatie(s) en subonderdelen  van alle geldige LicencesGroundwaterUsage (Rechten grondwatergebruik) binnen de GroundwaterUsageFacility (het Grondwatergebruiksysteem).

Inhoud

Onderstaande figuur geeft een overzicht van de inhoud van het brondocument.

image2022-3-23_17-41-18.png


De volgende gegevens  staan  niet  in het brondocument maar worden wel aangeleverd in het bericht:

  • Het broId (RO-ID) van het registratieobject waar dit brondocument moet worden aangevuld of gecorrigeerd.

  • De deliveryAccountableParty (bronhouder) als de bronhouder een andere organisatie is dan de dataleverancier.

  • De deliveryResponsibleParty (dataleverancier).

  • Het qualityRegime (kwaliteitsregime).

Aanvullende regels
  • De actuele waarde van het attribuut  registrationStatus  (registratiestatus) van de gegevensgroep  RegistrationHistory  (Registratiegeschiedenis) mag niet gelijk zijn aan 'voltooid' als dit brondocument wordt aangeboden met een  registrationRequest  (registratieverzoek).

  • De startTime (begintijd) in het brondocument moet liggen na de startTime (begintijd) van de lifespan (levensduur) van het tot op dat moment meest recente LicenceGroundwaterUsage (Recht grondwatergebruik).

  • De attributegroup lifespan  (levensduur) mag niet aanwezig zijn in het featuretype DesignInstallation (Ontwerpinstallatie) van het aangeleverde brondocument.

  • De attributegroup lifespan (levensduur) mag niet aanwezig zijn in het featuretype DesignLoop (Ontwerpbodemlus) van het aangeleverde brondocument.

  • De attributegroup lifespan  (levensduur) mag niet aanwezig zijn in het featuretype DesignSurfaceInfiltration (Ontwerpoppervlakteinfiltratie) van het aangeleverde brondocument.

  • De attributegroup lifespan  (levensduur) mag niet aanwezig zijn in het featuretype DesignWell (Ontwerpput) van het aangeleverde brondocument.

  • Het attribuut geometry (geometrie) moet aanwezig zijn in het featuretype DesignSurfaceInfiltration (Ontwerpoppervlakteinfiltratie) van het aangeleverde brondocument.

  • Het attribuut geometry (geometrie) moet aanwezig zijn in het featuretype DesignWell (Ontwerpput) van het aangeleverde brondocument.

Af te leiden gegevens

De volgende gegevens worden afgeleid:

  • De  endTime  (eindtijd) van de  lifespan  (levensduur) van alle vorige features DesignInstallation  (Ontwerpinstallatie), DesignLoop  (Ontwerpbodemlus), DesignSurfaceInfiltration  (Ontwerpoppervlakteinfiltratie) en DesignWell  (Ontwerpput), de laatste indien aanwezig, worden afgeleid van de startTime  (begintijd) in het brondocument wanneer in de  lifespan  (levensduur) van  zo'n feature geen  endTime  (eindtijd) aanwezig is.

  • Het feature GroundwaterUsageFacility  (het Grondwatergebruiksysteem) krijgt een nieuw voorkomen. De endValidity  (eindGeldigheid)  van het vorige voorkomen en de startValidity  (beginGeldigheid)  van het nieuwe voorkomen worden afgeleid van de startTime  (begintijd)  in het brondocument.

  • De  startTime  (begintijd) van de  lifespan  (levensduur) van het nieuwe LicenceGroundwaterUsage (Recht grondwatergebruik) wordt afgeleid van de startTime  (begintijd) in het brondocument.

  • De  startTime  (begintijd) van de  lifespan  (levensduur) van alle ontwerponderdelen wordt afgeleid van de startTime  (begintijd) in het brondocument.

  • Een nieuwe gegevensgroep 

    Event

     (Gebeurtenis):

    • De  date  (datum) van de event  (gebeurtenis) wordt afgeleid van de startTime (begintijd) in het brondocument.

    • De  name  (naam) van de event  (gebeurtenis) is 'NieuwRecht'.

    • De identifier (identificatie) van de event   (gebeurtenis) wordt afgeleid van de identificationLicence (identificatie beschikking-melding) in het brondocument.

  • De attributen behorend bij de attributegroup StandardizedLocation  (Gestandaardiseerde locatie).

GUF_EndLicense

Het brondocument wordt aangeboden wanneer een Recht grondwatergebruik wordt beëindigd (wanneer een beschikking of melding niet meer geldig is).

Het meest recente Recht bevat alle ontwerponderdelen. Wanneer er 2 Rechten actief zijn, kan alleen de oudste beëindigd worden (anders blijft er een Recht over zonder ontwerponderdelen).

Het laatste Recht wordt beëindigd via beëindiging van het GUF als geheel.

Inhoud

Onderstaande figuur geeft een overzicht van de inhoud van het brondocument.

image2021-12-14_12-4-35.png


De volgende gegevens  staan  niet  in het brondocument maar worden wel aangeleverd in het bericht:

  • Het broId (RO-ID) van het registratieobject waar dit brondocument moet worden aangevuld of gecorrigeerd.

  • De deliveryAccountableParty (bronhouder) als de bronhouder een andere organisatie is dan de dataleverancier.

  • De deliveryResponsibleParty (dataleverancier).

  • Het qualityRegime (kwaliteitsregime).

Aanvullende regels
  • De actuele waarde van het attribuut  registrationStatus  (registratiestatus) van de gegevensgroep  RegistrationHistory  (Registratiegeschiedenis) mag niet gelijk zijn aan 'voltooid' als dit brondocument wordt aangeboden met een  registrationRequest  (registratieverzoek).

  • Het attribuut  endTime  (eindtijd)  moet liggen na de startTime (begintijd) van de lifespan (levensduur) van het betreffende LicenceGroundwaterUsage (Recht grondwatergebruik).

  • Na beëindiging van het LicenceGroundwaterUsage (Recht grondwatergebruik) moet er altijd nog minimaal 1 LicenceGroundwaterUsage (Recht grondwatergebruik)  actief zijn (d.w.z. waarbij het attribuut  endTime  (eindtijd) niet aanwezig is ),

  • Het te beëindigen LicenceGroundwaterUsage (Recht grondwatergebruik)  moet een  startTime (begintijd) hebben die vóór de startTime (begintijd) ligt van het recentste LicenceGroundwaterUsage (Recht grondwatergebruik) dat nog actief blijft.

Af te leiden gegevens

De volgende gegevens worden afgeleid:

  • De 

    endTime

     (eindtijd) van de

    lifespan

     (levensduur) van het beëindigde

    LicenceGroundwaterUsage

     (Recht grondwatergebruik) wordt afgeleid van het attribuut  endTime  (eindtijd) in het brondocument.

  • Een nieuwe gegevensgroep 

    Event

     (Gebeurtenis):

    • De  date  (datum) van de event  (gebeurtenis) wordt afgeleid van het attribuut endTime (eindtijd) in het brondocument.

    • De  name  (naam) van de event  (gebeurtenis) is 'BeeindigingRecht'.

    • De identifier (identificatie) van de event   (gebeurtenis) wordt afgeleid van de identificationLicence (identificatie beschikking-melding) in het brondocument.

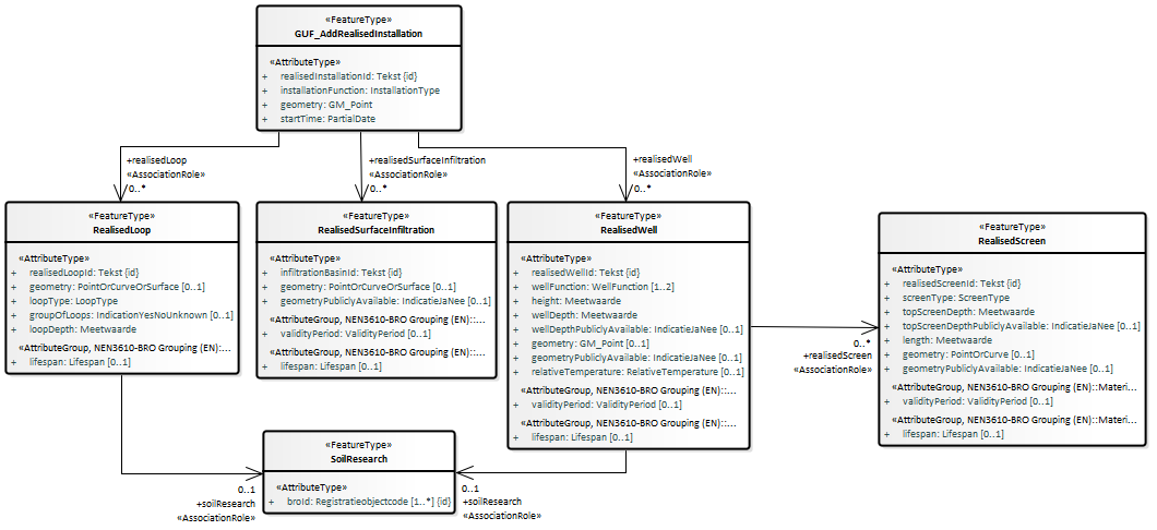
GUF_AddRealisedInstallation

Het brondocument wordt aangeboden wanneer één of meer bodemlussen / oppervlakte-infiltraties / putten zijn gerealiseerd die deel uitmaken van een  eerste of extra  Gerealiseerde installatie. Dit brondocument bevat ook de verschillende gerealiseerde onderdelen (volgend uit de business rules GUF). Dit brondocument bevat, indien het een uitbreiding met een put betreft, ook het gerealiseerde filter. Daarnaast kan het eventueel gerelateerde verkenningen bevatten.

De aangeleverde subonderdelen moeten dezelfde begintijd hebben. Onderdelen met een latere begintijd moeten in een apart brondocument, GUF-UitbreidingGerealiseerdeInstallatie, aangeboden worden.

Afsluiten van installatie(onderdelen) kan niet middels dit brondocument. Daarvoor moet het brondocument GUF-BeeindigingGerealiseerdOnderdeel gebruikt worden.

Uit de catalogus: Levensduur gerealiseerde installatie: Het gegeven staat niet in een brondocument, maar wordt automatisch door de basisregistratie ondergrond afgeleid. De begindatum installatie is de oudste begindatum van de entiteit Gerealiseerde put of de oudste begindatum van de entiteit Gerealiseerde bodemlus of de oudste begindatum van de entiteit Gerealiseerde oppervlakteinfiltratie.

Inhoud

Onderstaande figuur geeft een overzicht van de inhoud van het brondocument.

image2022-3-23_17-42-59.png


De volgende gegevens  staan  niet  in het brondocument maar worden wel aangeleverd in het bericht:

  • Het broId (RO-ID) van het registratieobject waar dit brondocument moet worden aangevuld of gecorrigeerd.

  • De deliveryAccountableParty (bronhouder) als de bronhouder een andere organisatie is dan de dataleverancier.

  • De deliveryResponsibleParty (dataleverancier).

  • Het qualityRegime (kwaliteitsregime).

Aanvullende regels
  • De actuele waarde van het attribuut  registrationStatus  (registratiestatus) van de gegevensgroep  RegistrationHistory  (Registratiegeschiedenis) mag niet gelijk zijn aan 'voltooid' als dit brondocument wordt aangeboden met een  registrationRequest  (registratieverzoek).

  • Het attribuut geometry  (geometrie) moet aanwezig zijn in het featuretype RealisedSurfaceInfiltration (Gerealiseerde oppervlakteinfiltratie) van het aangeleverde brondocument.

  • Het attribuut geometry  (geometrie) moet aanwezig zijn in het featuretype RealisedWell (Gerealiseerde put) van het aangeleverde brondocument.

  • Het attribuut geometry  (geometrie) moet aanwezig zijn in het featuretype RealisedScreen (Gerealiseerde filter) van het aangeleverde brondocument.

  • De attributegroup validity  (geldigheidsduur) mag niet aanwezig zijn in het featuretype RealisedSurfaceInfiltration (Gerealiseerde oppervlakteinfiltratie) van het aangeleverde brondocument.

  • De attributegroup validity  (geldigheidsduur) mag niet aanwezig zijn in het featuretype RealisedWell (Gerealiseerde put) van het aangeleverde brondocument.

  • De attributegroup validity  (geldigheidsduur) mag niet aanwezig zijn in het featuretype RealisedScreen (Gerealiseerde filter) van het aangeleverde brondocument.

  • De attributegroup lifespan  (levensduur) mag niet aanwezig zijn  in het featuretype RealisedLoop (Gerealiseerde bodemlus) van het aangeleverde brondocument.

  • De attributegroup  lifespan  (levensduur) mag niet aanwezig zijn  in het featuretype RealisedSurfaceInfiltration (Gerealiseerde oppervlakteinfiltratie) van het aangeleverde brondocument.

  • De attributegroup  lifespan  (levensduur) mag niet aanwezig zijn  in het featuretype RealisedWell (Gerealiseerde put) van het aangeleverde brondocument.

  • De attributegroup  lifespan  (levensduur) mag niet aanwezig zijn  in het featuretype RealisedScreen (Gerealiseerde filter) van het aangeleverde brondocument.

  • De

     startTime (begintijd)

     

    van de aangeleverde

     

    gerealiseerde onderdelen moet liggen na de

     startTime (begintijd) 

    van 

    de 

    GroundwaterUsageFacility

     (het Grondwatergebruiksysteem).

Af te leiden gegevens

De volgende gegevens worden afgeleid:

  • GroundwaterUsageFacility  (het Grondwatergebruiksysteem) krijgt een nieuw voorkomen. De endValidity  (eindGeldigheid)  van het vorige voorkomen en de startValidity  (beginGeldigheid)  van het nieuwe voorkomen worden afgeleid van het attribuut startTime  (begintijd)  in het brondocument.

  • Voor de aangeleverde  RealisedInstallation (Gerealiseerde installatie) wordt een  lifespan  (levensduur) afgeleid, waarbij de  startTime  (begintijd)  wordt afgeleid van het attribuut  startTime  (begintijd)  in het brondocument .

  • Voor de aangeleverde   gerealiseerde onderdelen wordt een  validity  (geldigheidsduur) afgeleid, waarbij de startValidity  ( beginGeldigheid wordt afgeleid van het attribuut  startTime  (begintijd)  in het brondocument .

  • Voor de aangeleverde   gerealiseerde onderdelen wordt een  lifespan  (levensduur) afgeleid, waarbij de  startTime  (begintijd)  wordt afgeleid van het attribuut  startTime  (begintijd)  in het brondocument .

  • Een nieuwe gegevensgroep 

    Event

     (Gebeurtenis):

    • De  date  (datum) van de event  (gebeurtenis) wordt afgeleid van het attribuut startTime (begintijd) in het brondocument.

    • De  name  (naam) van de event  (gebeurtenis) is 'ToevoegingGerealiseerdeInstallatie'.

    • De identifier (identificatie) van de event   (gebeurtenis) wordt afgeleid van de realisedInstallationId (gerealiseerde installatie ID) in het brondocument.

  • De attributen behorend bij de attributegroup StandardizedLocation  (Gestandaardiseerde locatie).

GUF_ExpandRealisedInstallation

Het brondocument wordt aangeboden wanneer één of meer bodemlussen / oppervlakte-infiltraties / putten zijn gerealiseerd die deel uitmaken van een  bestaand e Gerealiseerde installatie (volgend uit de business rules GUF). Dit brondocument kan ook het gerealiseerde filter en eventueel gerelateerde verkenningen bevatten. Bij dit brondocument wordt daarnaast de geometrie en eventueel (bij wijziging) de installatiefunctie van de Gerealiseerde installatie aangeleverd. Er ontstaat een nieuw voorkomen van de Gerealiseerde installatie.

Uitgangspunt is dat alle onderdelen die tegelijk aangeboden worden dezelfde beginTijd hebben. Onderdelen met een latere begintijd moeten in een apart brondocument, GUF-UitbreidingGerealiseerdeInstallatie, aangeboden worden.

Inhoud

Onderstaande figuur geeft een overzicht van de inhoud van het brondocument.

image2022-3-23_17-44-54.png


De volgende gegevens  staan  niet  in het brondocument maar worden wel aangeleverd in het bericht:

  • Het broId (RO-ID) van het registratieobject waar dit brondocument moet worden aangevuld of gecorrigeerd.

  • De deliveryAccountableParty (bronhouder) als de bronhouder een andere organisatie is dan de dataleverancier.

  • De deliveryResponsibleParty (dataleverancier).

  • Het qualityRegime (kwaliteitsregime).

Aanvullende regels
  • De actuele waarde van het attribuut  registrationStatus  (registratiestatus) van de gegevensgroep  RegistrationHistory  (Registratiegeschiedenis) mag niet gelijk zijn aan 'voltooid' als dit brondocument wordt aangeboden met een  registrationRequest  (registratieverzoek).

  • Het attribuut geometry  (geometrie) moet aanwezig zijn in het featuretype RealisedSurfaceInfiltration (Gerealiseerde oppervlakteinfiltratie) van het aangeleverde brondocument.

  • Het attribuut geometry  (geometrie) moet aanwezig zijn in het featuretype RealisedWell (Gerealiseerde put) van het aangeleverde brondocument.

  • Het attribuut geometry  (geometrie) moet aanwezig zijn in het featuretype RealisedScreen (Gerealiseerde filter) van het aangeleverde brondocument.

  • De attributegroup validity  (geldigheidsduur) mag niet aanwezig zijn in het featuretype RealisedSurfaceInfiltration (Gerealiseerde oppervlakteinfiltratie) van het aangeleverde brondocument.

  • De attributegroup validity  (geldigheidsduur) mag niet aanwezig zijn in het featuretype RealisedWell (Gerealiseerde put) van het aangeleverde brondocument.

  • De attributegroup validity  (geldigheidsduur) mag niet aanwezig zijn in het featuretype RealisedScreen (Gerealiseerde filter) van het aangeleverde brondocument.

  • De attributegroup lifespan  (levensduur) mag niet aanwezig zijn  in het featuretype RealisedLoop (Gerealiseerde bodemlus) van het aangeleverde brondocument.

  • De attributegroup  lifespan  (levensduur) mag niet aanwezig zijn  in het featuretype RealisedSurfaceInfiltration (Gerealiseerde oppervlakteinfiltratie) van het aangeleverde brondocument.

  • De attributegroup  lifespan  (levensduur) mag niet aanwezig zijn  in het featuretype RealisedWell (Gerealiseerde put) van het aangeleverde brondocument.

  • De attributegroup  lifespan  (levensduur) mag niet aanwezig zijn  in het featuretype RealisedScreen (Gerealiseerde filter) van het aangeleverde brondocument.

  • De  startValidity ( beginGeldigheid) in het brondocument moet liggen na de  startValidity ( beginGeldigheid) van het actuele voorkomen van RealisedInstallation  (Gerealiseerde installatie) in de BRO.

Af te leiden gegeven

De volgende gegevens worden afgeleid:

  • RealisedInstallation (Gerealiseerde installatie) krijgt een nieuw voorkomen. De  endValidity (eindGeldigheid)  van het vorige voorkomen en de startValidity  (beginGeldigheid)  van het nieuwe voorkomen worden afgeleid van het attribuut startValidity  ( beginGeldigheid)  in het brondocument.

  • Voor de aangeleverde   gerealiseerde onderdelen wordt een  validity  (geldigheidsduur) afgeleid, waarbij de startValidity  ( beginGeldigheid wordt afgeleid van het attribuut startValidity  (beginGeldigheid)  in het brondocument .

  • Voor de aangeleverde   gerealiseerde onderdelen wordt een  lifespan  (levensduur) afgeleid, waarbij de  startTime  (begintijd)  wordt afgeleid van het attribuut startValidity  (beginGeldigheid)  in het brondocument .

  • Een nieuwe gegevensgroep 

    Event

     (Gebeurtenis):

    • De  date  (datum) van de event  (gebeurtenis) wordt afgeleid van het attribuut startValidity  (beginGeldigheid) in het brondocument.

    • De  name  (naam) van de event  (gebeurtenis) is 'UitbreidingGerealiseerdeInstallatie'.

    • De identifier (identificatie) van de event   (gebeurtenis) wordt afgeleid van de realisedInstallationId (gerealiseerde installatie ID) in het brondocument.

  • De attributen behorend bij de attributegroup StandardizedLocation  (Gestandaardiseerde locatie).

GUF_GeometryRealisedSurfaceInfiltration

Het brondocument wordt aangeboden wanneer de geometrie van de gerealiseerde oppervlakte-infiltratie in de werkelijkheid wordt aangepast. Bijvoorbeeld wanneer er een nieuwe vergunning is afgegeven waarin er een groter volume geïnfiltreerd mag worden en de infiltratieplas groter is gemaakt. Er ontstaat een nieuw voorkomen van de Gerealiseerde oppervlakteinfiltratie.

Inhoud

Onderstaande figuur geeft een overzicht van de inhoud van het brondocument.

image2021-12-14_15-4-24.png


De volgende gegevens  staan  niet  in het brondocument maar worden wel aangeleverd in het bericht:

  • Het broId (RO-ID) van het registratieobject waar dit brondocument moet worden aangevuld of gecorrigeerd.

  • De deliveryAccountableParty (bronhouder) als de bronhouder een andere organisatie is dan de dataleverancier.

  • De deliveryResponsibleParty (dataleverancier).

  • Het qualityRegime (kwaliteitsregime).

Aanvullende regels
  • De actuele waarde van het attribuut  registrationStatus  (registratiestatus) van de gegevensgroep  RegistrationHistory  (Registratiegeschiedenis) mag niet gelijk zijn aan 'voltooid' als dit brondocument wordt aangeboden met een  registrationRequest  (registratieverzoek).

  • De startTime (begintijd) in het brondocument moet liggen na de  startValidity ( beginGeldigheid) van het vorige voorkomen van RealisedSurfaceInfiltration (Gerealiseerde oppervlakteinfiltratie).

Af te leiden gegevens

De volgende gegevens worden afgeleid:

  • RealisedSurfaceInfiltration  (Gerealiseerde oppervlakteinfiltratie) krijgt een nieuw voorkomen. De  endValidity (eindGeldigheid)   van het vorige voorkomen en de  startValidity (beginGeldigheid)   van het nieuwe voorkomen worden afgeleid van het attribuut  startTime  (begintijd) in het brondocument.

  • Een nieuwe gegevensgroep 

    Event

     (Gebeurtenis):

    • De  date  (datum) van de event  (gebeurtenis) wordt afgeleid van het attribuut startTime  (beginTijd)in het brondocument.

    • De  name  (naam) van de event  (gebeurtenis) is 'GeometrieOppervlakteinfiltratie'.

    • De identifier (identificatie) van de event   (gebeurtenis) wordt afgeleid van de infiltrationBasinId (gerealiseerde oppervlakteinfiltratie ID) in het brondocument.

GUF_Height

Het brondocument wordt aangeboden wanneer de maaiveldhoogte verandert door een natuurlijk proces of door ophoging of afgraving van het maaiveld. Hiermee verandert, naast de maaiveldhoogte mogelijk (afhankelijk of de put wel/niet stabiel is) ook de putdiepte en de diepte bovenkant filter (van het Gerealiseerd filter). Er ontstaat een nieuw voorkomen van de Gerealiseerde put en mogelijk ook van het Gerealiseerde filter.

De maaiveldhoogte kan veranderen door een natuurlijk proces of door ophoging of afgraving van het maaiveld. Naast de maaiveldhoogte zelf, kan mogelijk ook de putdiepte en de diepte bovenkant filter (van het Gerealiseerde filter) veranderen maar dit hoeft niet. Het is afhankelijk of de put wel/niet stabiel is. Wanneer de putdiepte en de diepte bovenkant filter niet veranderen, wordt bij dit brondocument alleen  gerealiseerd put ID,  maaiveldhoogte  en  beginGeldigheid aangeleverd. Er worden in dit geval geen gegevens van het Gerealiseerde filter aangeleverd. Het ongewijzigde Gerealiseerde filter is dan gerelateerd aan het nieuwe voorkomen van de Gerealiseerde put.

Inhoud

Onderstaande figuur geeft een overzicht van de inhoud van het brondocument.

image2021-12-14_15-4-37.png


De volgende gegevens  staan  niet  in het brondocument maar worden wel aangeleverd in het bericht:

  • Het broId (RO-ID) van het registratieobject waar dit brondocument moet worden aangevuld of gecorrigeerd.

  • De deliveryAccountableParty (bronhouder) als de bronhouder een andere organisatie is dan de dataleverancier.

  • De deliveryResponsibleParty (dataleverancier).

  • Het qualityRegime (kwaliteitsregime).

Aanvullende regels
  • De actuele waarde van het attribuut  registrationStatus  (registratiestatus) van de gegevensgroep  RegistrationHistory  (Registratiegeschiedenis) mag niet gelijk zijn aan 'voltooid' als dit brondocument wordt aangeboden met een  registrationRequest  (registratieverzoek).

  • Een RealisedWell (Gerealiseerde put) met de opgegeven realisedWellId  (gerealiseerde put ID) moet voor het registratieobject aanwezig zijn in de BRO.

  • Een RealisedScreen (Gerealiseerd filter) met de opgegeven realisedScreenId (gerealiseerde filter ID) moet voor het registratieobject aanwezig zijn in de BRO als er een RealisedScreen (Gerealiseerde filter) aanwezig is in het brondocument.

  • Het RealisedScreen (Gerealiseerd filter) met de opgegeven realisedScreenId (gerealiseerde filter ID) moet in de BRO geregistreerd zijn als filter van de RealisedWell (Gerealiseerde put) met de opgegeven realisedWellId  (gerealiseerde put ID) als er een RealisedScreen (Gerealiseerde filter) aanwezig is in het brondocument.

  • De  startValidity ( beginGeldigheid) van moet liggen na de  startValidity ( beginGeldigheid) van het vorige voorkomen van de RealisedWell (Gerealiseerde put).

Af te leiden gegevens

De volgende gegevens worden afgeleid:

  • RealisedWell  (Gerealiseerde put) krijgt een nieuw voorkomen. De  endValidity (eindGeldigheid)   van het vorige voorkomen en de  startValidity (beginGeldigheid)   van het nieuwe voorkomen worden afgeleid van het attribuut  startTime  (begintijd) in het brondocument.

  • Indien ook RealisedScreens  (Gerealiseerde filters) aangeleverd worden krijgen ook deze  een nieuw voorkomen. De  endValidity (eindGeldigheid)   van het vorige voorkomen en de  startValidity (beginGeldigheid)   van het nieuwe voorkomen worden afgeleid van het attribuut  startTime  (begintijd) in het brondocument.

  • Een nieuwe gegevensgroep 

    Event

     (Gebeurtenis):

    • De  date  (datum) van de event  (gebeurtenis) wordt afgeleid van het attribuut startTime  (beginTijd)in het brondocument.

    • De  name  (naam) van de event  (gebeurtenis) is 'Maaiveldhoogte'.

    • De identifier (identificatie) van de event   (gebeurtenis) wordt afgeleid van de realisedWellId (gerealiseerde put ID) in het brondocument.

GUF_WellFunction

Het brondocument wordt aangeboden wanneer de putfunctie van de gerealiseerde put verandert. Samen met de putfunctie kan ook relatieve temperatuur aangepast worden en kan de installatiefunctie van de gerealiseerde installatie aangepast worden. Er ontstaat een nieuw voorkomen van de Gerealiseerde put en mogelijk ook van de Gerealiseerde installatie.

De Gerealiseerde installatie wordt alleen aangeleverd indien de installatiefunctie verandert bij het veranderen van de putfunctie. Indien de installatiefunctie gelijk blijft, wordt de installatie niet aangeleverd.

De putfunctie bestaat uit een lijstje functies bestaande uit 1 of 2 functies. Het volledige lijstje wordt vervangen door het nieuwe lijstje.

De relatieve temperatuur wordt in alle gevallen opnieuw geregistreerd. Een put kan namelijk veranderen van bijvoorbeeld alleen retourneren (OBES recirculatiesysteem) naar retourneren en onttrekken (OBES WKO-systeem) of andersom. Bij alleen retourneren wordt geen relatieve temperatuur geregistreerd maar bij beide functies wel.

Inhoud

Onderstaande figuur geeft een overzicht van de inhoud van het brondocument.

image2021-12-14_15-4-55.png


De volgende gegevens  staan  niet  in het brondocument maar worden wel aangeleverd in het bericht:

  • Het broId (RO-ID) van het registratieobject waar dit brondocument moet worden aangevuld of gecorrigeerd.

  • De deliveryAccountableParty (bronhouder) als de bronhouder een andere organisatie is dan de dataleverancier.

  • De deliveryResponsibleParty (dataleverancier).

  • Het qualityRegime (kwaliteitsregime).

Aanvullende regels
  • De actuele waarde van het attribuut  registrationStatus  (registratiestatus) van de gegevensgroep  RegistrationHistory  (Registratiegeschiedenis) mag niet gelijk zijn aan 'voltooid' als dit brondocument wordt aangeboden met een  registrationRequest  (registratieverzoek).

  • Een RealisedWell (Gerealiseerde put) met de opgegeven realisedWellId  (gerealiseerde put ID) moet voor het registratieobject aanwezig zijn in de BRO.

  • Een RealisedInstallation (Gerealiseerde installatie) met de opgegeven realisedInstallationId  (gerealiseerde installatie ID) moet voor het registratieobject aanwezig zijn in de BRO als er een RealisedInstallation (Gerealiseerde installatie) aanwezig is in het brondocument.

  • De RealisedWell (Gerealiseerde put) met de opgegeven realisedWellId  (gerealiseerde put ID) moet in de BRO geregistreerd zijn als onderdeel van de RealisedInstallation (Gerealiseerde installatie) met de opgegeven realisedInstallationId  (gerealiseerde installatie ID) als er een RealisedInstallation (Gerealiseerde installatie) aanwezig is in het brondocument.

  • De  startValidity ( beginGeldigheid) van moet liggen na de  startValidity ( beginGeldigheid) van het vorige voorkomen van de RealisedWell (Gerealiseerde put).

Af te leiden gegevens

De volgende gegevens worden afgeleid:

  • RealisedWell  (Gerealiseerde put) krijgt een nieuw voorkomen. De  endValidity (eindGeldigheid)   van het vorige voorkomen en de  startValidity (beginGeldigheid)   van het nieuwe voorkomen worden afgeleid van het attribuut startValidity (beginGeldigheid)  in het brondocument.

  • Indien ook de  RealisedInstallation  (G erealiseerde installatie) wordt aangeleverd, krijgt ook deze  een nieuw voorkomen. De  endValidity (eindGeldigheid)   van het vorige voorkomen en de  startValidity (beginGeldigheid)   van het nieuwe voorkomen worden afgeleid van het attribuut startValidity (beginGeldigheid)  in het brondocument.

  • Een nieuwe gegevensgroep 

    Event

     (Gebeurtenis):

    • De  date  (datum) van de event  (gebeurtenis) wordt afgeleid van het attribuut startValidity  (beginGeldigheid) in het brondocument.

    • De  name  (naam) van de event  (gebeurtenis) is 'Putfunctie'.

    • De identifier (identificatie) van de event   (gebeurtenis) wordt afgeleid van de realisedWellId (gerealiseerde put ID) in het brondocument.

GUF_ClosureRealisedPart

Het brondocument wordt aangeboden wanneer een of meer van de gerealiseerde onderdelen (gerealiseerde installatie (met subonderdelen), gerealiseerde bodemlus, oppervlakte-infiltratie of put (met filter(s)) is afgesloten, afgedicht of buiten gebruik is gesteld. Het betreffende gerealiseerde onderdeel krijgt een einddatum.

  • Bij beëindigen van een gerealiseerde put worden automatisch ook de bijbehorende filters beëindigd. Een gerealiseerd filter kan alleen worden beëindigd door de gerealiseerde put, waarvan hij onderdeel uitmaakt, te beëindigen.

  • Bij beëindigen van een gerealiseerde put of oppervlakte-infiltratie is het mogelijk dat de installatiefunctie wijzigt. Daarom kan die bij dit brondocument ook worden aangepast.

Bij beëindigen van een gerealiseerde bodemlus, put of oppervlakte-infiltratie is het mogelijk dat de installatiefunctie en/of de geometrie van de bijbehorende gerealiseerde installatie wordt gewijzigd. Daarom kan die bij dit brondocument ook worden aangeleverd. De betreffende gerealiseerde installatie krijgt een nieuw voorkomen in de materiële geschiedenis.

De levensduur van de gerealiseerde installatie is een afgeleid gegeven. Het wordt afgeleid van de som van systeemonderdelen:

  • De begintijd van de gerealiseerde installatie is de oudste begintijd van de som van onderdelen.

  • De eindtijd van de gerealiseerde installatie is de meest recente eindtijd van de som van onderdelen indien alle onderdelen een eindtijd hebben. De installatie kan daarom niet zelfstandig worden beëindigd, maar wordt automatisch beëindigd wanneer alle onderdelen zijn beëindigd.

Zie paragraaf GUF Berichtencatalogus innamewebservice | id (release 1.6_Q1_2022)GUFBerichtencatalogusinnamewebservice realisedInstallation voor details hoe de verwijzing naar de gerealiseerde installatie kan worden opgenomen in een XML-bericht.

Inhoud

Onderstaande figuur geeft een overzicht van de inhoud van het brondocument.

image2021-12-14_15-5-16.png


De volgende gegevens  staan  niet  in het brondocument maar worden wel aangeleverd in het bericht:

  • Het broId (RO-ID) van het registratieobject waar dit brondocument moet worden aangevuld of gecorrigeerd.

  • De deliveryAccountableParty (bronhouder) als de bronhouder een andere organisatie is dan de dataleverancier.

  • De deliveryResponsibleParty (dataleverancier).

  • Het qualityRegime (kwaliteitsregime).

Aanvullende regels
  • De actuele waarde van het attribuut  registrationStatus  (registratiestatus) van de gegevensgroep  RegistrationHistory  (Registratiegeschiedenis) mag niet gelijk zijn aan 'voltooid' als dit brondocument wordt aangeboden met een  registrationRequest  (registratieverzoek).

  • Alle te beëindigen onderdelen moeten van hetzelfde type zijn:Het brondocument mag niet een RealisedLoop  (Gerealiseerde bodemlus)  bevatten als het brondocument een RealisedSurfaceInfiltration  (Gerealiseerde oppervlakteinfiltratie) of een  RealisedWell  (Gerealiseerde put) bevat.Het brondocument mag niet een RealisedSurfaceInfiltration  (Gerealiseerde oppervlakteinfiltratie) bevatten als het brondocument een RealisedLoop  (Gerealiseerde bodemlus)  of een  RealisedWell  (Gerealiseerde put) bevat.Het brondocument mag niet een RealisedWell  (Gerealiseerde put) bevatten als het brondocument een RealisedLoop  (Gerealiseerde bodemlus) of een  RealisedSurfaceInfiltration  (Gerealiseerde oppervlakteinfiltratie) bevat.

  • Alle te beëindigen onderdelen moeten behoren tot dezelfde g erealiseerde installatie:De realisedInstallationId (gerealiseerde installatie ID) van een RealisedInstallationClosurePart (Gerealiseerde installatie onderdeel beeindigd) moet gelijk zijn aan de realisedInstallationId (gerealiseerde installatie ID) van de eerste RealisedInstallationClosurePart (Gerealiseerde installatie onderdeel beeindigd) van het brondocument als het brondocument meer dan één RealisedInstallationClosurePart (Gerealiseerde installatie onderdeel beeindigd) bevat.

  • De te beëindigen onderdelen moeten onderdeel uitmaken van de gerealiseerde installatie:Een RealisedLoop  (Gerealiseerde bodemlus) met de opgegeven realisedLoopId (gerealiseerde bodemlus ID) moet in de BRO geregistreerd zijn als onderdeel van een RealisedInstallation (Gerealiseerde installatie) met de opgegeven realisedInstallationId  (gerealiseerde installatie ID) als er een RealisedInstallationClosurePart (Gerealiseerde installatie onderdeel beeindigd) en een RealisedLoop  (Gerealiseerde bodemlus) aanweizg zijn in het brondocument.Een RealisedSurfaceInfiltration  (Gerealiseerde oppervlakteinfiltratie) met de opgegeven infiltrationBasinId (gerealiseerde oppervlakteinfiltratie ID) moet in de BRO geregistreerd zijn als onderdeel van een RealisedInstallation (Gerealiseerde installatie) met de opgegeven realisedInstallationId  (gerealiseerde installatie ID) als er een RealisedInstallationClosurePart (Gerealiseerde installatie onderdeel beeindigd) en een RealisedSurfaceInfiltration  (Gerealiseerde oppervlakteinfiltratie) aanwezig zijn in het brondocument.Een RealisedWell (Gerealiseerde put) met de opgegeven realisedWellId  (gerealiseerde put ID) moet in de BRO geregistreerd zijn als onderdeel van een RealisedInstallation (Gerealiseerde installatie) met de opgegeven realisedInstallationId  (gerealiseerde installatie ID) als er een RealisedInstallationClosurePart (Gerealiseerde installatie onderdeel beeindigd) en een RealisedWell  (Gerealiseerde put) aanwezig zijn in het brondocument.

  • De  endTime  (eindtijd) moet liggen na de startTime  (begintijd)   van een te beëindigen RealisedLoop  (Gerealiseerde bodemlus).

  • De  endTime  (eindtijd) moet liggen na de startValidity  (beginGeldigheid)  van een te beëindigen RealisedSurfaceInfiltration  (Gerealiseerde oppervlakteinfiltratie).

  • De  endTime  (eindtijd) moet liggen na de startValidity  (beginGeldigheid)  van een te beëindigen RealisedWell  (Gerealiseerde put).

  • De i nstallationFunction (installatiefunctie) van de RealisedInstallationClosurePart (Gerealiseerde installatie onderdeel beeindigd) mag niet aanwezig zijn bij het beëindigen van een  RealisedLoop  (Gerealiseerde bodemlus).

Af te leiden gegevens

De volgende gegevens worden afgeleid:

  • DendValidity  (eindGeldigheid)  van de  RealisedLoop  (Gerealiseerde bodemlus)  wordt afgeleid van de endTime  (eindtijd) van het betreffende feature als er een  RealisedLoop (Gerealiseerde bodemlus) aanwezig is in het brondocument.

  • DendValidity  (eindGeldigheid)  van de  RealisedSurfaceInfiltration  (Gerealiseerde oppervlakteinfiltratie)  wordt afgeleid van de endTime  (eindtijd) van het betreffende feature als er een  RealisedSurfaceInfiltration  (Gerealiseerde oppervlakteinfiltratie)   aanwezig is in het brondocument.

  • DendValidity  (eindGeldigheid)  van de  RealisedWell  (Gerealiseerde put)  wordt afgeleid van de endTime  (eindtijd) van het betreffende feature als er een  RealisedWell (Gerealiseerde put) aanwezig is in het brondocument.

  • De endTime  (eindtijd)  en endValidity  (eindGeldigheid)  van het laatste voorkomen van alle bij de betreffende RealisedWell  (Gerealiseerde put)  horende RealisedScreens  (Gerealiseerde filters)   worden afgeleid van de endTime  (eindtijd) van  de betreffende RealisedWell  (Gerealiseerde put)  als er een  RealisedWell (Gerealiseerde put) aanwezig is in het brondocument.

  • De  RealisedInstallation  (G erealiseerde installatie) krijgt  een nieuw voorkomen wanneer bij dit brondocument ook gegevens van een  RealisedInstallationClosurePart (Gerealiseerde installatie onderdeel beeindigd) worden aangeleverdDe endValidity  (eindGeldigheid)  van het vorige voorkomen en de startValidity  (beginGeldigheid)  van het nieuwe voorkomen worden afgeleid van de  endTime  (eindtijd)   in het brondocument.

  • De endTime (eindtijd) van het laatste voorkomen van de  RealisedInstallation  (G erealiseerde installatie) wordt afgeleid van de  endTime (eindtijd) in het brondocument als  het laatste gerealiseerde onderdeel van de  RealisedInstallation  (G erealiseerde installatie)  een endTime  (eindtijd) krijgt.

  • Een nieuwe gegevensgroep 

    Event

     (Gebeurtenis):

    • De  date  (datum) van de event  (gebeurtenis) wordt afgeleid van het attribuut endTime  (eindtijd) in het brondocument.

    • De  name  (naam) van de event  (gebeurtenis) is 'BeeindigingGerealiseerdOnderdeel'.

    • De identifier (identificatie) van de event (gebeurtenis) blijft afwezig.

GUF_Closure

Het brondocument wordt aangeboden wanneer het grondwatergebruiksysteem wordt beëindigd omdat alle Rechten grondwatergebruik zijn beëindigd. Bij de beëindiging van het GUF worden daarom ook alle nog actieve Rechten grondwatergebruik beëindigd en alle gerealiseerde installaties en subonderdelen. De registratie is met dit brondocument voltooid en het registratieobject  kan niet meer worden aangevuld.

We sluiten de subonderdelen ook af. Uit de eindtijd en eindgeldigheid is door de gebruiker te achterhalen welke onderdelen van het systeem nog actief waren op het moment van beëindiging.

Uitgangspunt: beëindiging Recht/GUF betekent ook beëindiging gerealiseerde onderdelen.

Inhoud

Onderstaande figuur geeft een overzicht van de inhoud van het brondocument.

image2021-12-14_15-5-43.png


De volgende gegevens  staan  niet  in het brondocument maar worden wel aangeleverd in het bericht:

  • Het broId (RO-ID) van het registratieobject waar dit brondocument moet worden aangevuld of gecorrigeerd.

  • De deliveryAccountableParty (bronhouder) als de bronhouder een andere organisatie is dan de dataleverancier.

  • De deliveryResponsibleParty (dataleverancier).

  • Het qualityRegime (kwaliteitsregime).

Aanvullende regels
  • De  endTime  (eindtijd) moet liggen na demeest recente datum voor startTime  (begintijd)  of  startValidity (beginGeldigheid) of  endTime  (eindtijd)  van alle features .

Af te leiden gegevens

De volgende gegevens worden afgeleid:

  • DendValidity  (eindGeldigheid)  van GroundwaterUsageFacility  (het Grondwatergebruiksysteem) wordt afgeleid van het attribuut  endTime  (eindtijd)  in het brondocument .

  • De endTime  (eindtijd) en endValidity  (eindGeldigheid),  indien van toepassing, van alle features die nog geldig zijn (van zowel LicenceGroundwaterUsage  (Recht grondwatergebruik) en haar ontwerponderdelen als RealisedInstallation ( Gerealiseerde installatie) en zijn gerealiseerde onderdelen), worden afgeleid van het attribuut  endTime  (eindtijd)  in het brondocument.

  • Een nieuwe gegevensgroep 

    Event

     (Gebeurtenis):

    • De  date  (datum) van de event  (gebeurtenis) wordt afgeleid van het attribuut endTime  (eindtijd) in het brondocument.

    • De  name  (naam) van de event  (gebeurtenis) is 'Beeindiging'.

    • De identifier (identificatie) van de event (gebeurtenis) blijft afwezig.

Scenario's

Onderstaand scenario is gebaseerd op de bijlage 'Voorbeeld materiële historie' in de Gegevenscatalogus.

  1. GUF_StartRegistration
    Op 01-01-2021 wordt een vergunning voor grondwaterontrekking verleend met ingangsdatum 01-02-2021. In de vergunning is geen einddatum opgenomen. De grondwaterontrekking bestaat uit een installatie met 1 grondwaterontrekkingsput. In de LV BRO worden de volgende objecten opgevoerd.

  2. GUF_NewLicence
    Per 01-03-2021 wordt een wijzigingsvergunning verleend waarbij de maximale putcapaciteit van de ontwerpinstallatie is verhoogd. In de BRO wordt bij het Grondwatergebruiksysteem een nieuw Recht grondwatergebruik geregistreerd, en een nieuwe ontwerpinstallatie en ontwerpput.

  3. GUF_AddRealisedInstallation
    Per 01-06-2021 is de put gerealiseerd. In de BRO wordt een gerealiseerde installatie en gerealiseerde put opgenomen. 

  4. GUF_NewLicence
    Per 01-09-2021 wordt een wijzigingsvergunning verleend voor het toevoegen van een extra put aan de installatie. De wijzigingsvergunning wordt toegevoegd aan het grondwatergebruikssysteem. Samen met dit nieuwe Recht Grondwatergebruik wordt een nieuwe ontwerpinstallatie en beide ontwerpputten geregistreerd in de BRO.

  5. GUF_ExpandRealisedInstallation
    Per 01-10-2021 is de extra ontwerpput gerealiseerd en wordt de gerealiseerde put toegevoegd aan de gerealiseerde installatie in de BRO.

  6. GUF_ClosureRealisedPart
    Per 01-01-2022 worden de gerealiseerde installatie en putten buiten werking gesteld. De vergunning blijft wel geldig. In de BRO worden de gerealiseerde installatie en putten beëindigd.

Voorbeeldberichten

Integrale XML-voorbeeldberichten

Integrale voorbeeldberichten zijn te vinden via deze link: GUF Voorbeeldberichten innamewebservice.

XML-code snippets

Voorbeelden van een aantal algemene stukken XML-code (code snippets) zijn te vinden in de  Handreiking Afname BRO Gegevens.

De volgende paragrafen bevatten enkele stukken XML-code die specifiek zijn voor GUF.

realisedInstallation

In het brondocumenttype GUF_ClosureRealisedPart kunnen meerdere gerealiseerde onderdelen worden opgenomen, waarbij deze allen een onderdeel moeten zijn van één en dezelfde gerealiseerde installatie (realisedInstallation). Het is uiteraard toegestaan om bij alle te beëindigen, gerealiseerde onderdelen de betreffende gegevens van de realisedInstallation (gerealiseerde installatie) 'uit te schrijven'.

Een beknoptere opname in een XML-bericht maakt gebruik van een xlink:href, met daarin een 'hash tag' (#-teken) gevolgd door de waarde van de gml:id, die verwijst naar een elders opgenomen uitgeschreven realisedInstallation (gerealiseerde installatie). Zie onderstaande XML-code snippet voor een voorbeeld, waar regel 26 verwijst naar de realisedInstallation (gerealiseerde installatie) in de regels 8 t/m 16.

			<realisedWell>
				<RealisedWell gml:id="id_0002">
					<realisedWellId>501</realisedWellId>
					<endTime>
						<brocom:date>2022-01-01</brocom:date>
					</endTime>
					<realisedInstallation>
						<RealisedInstallationClosurePart gml:id="id_0003">
							<realisedInstallationId>401</realisedInstallationId>
							<!-- Optional: only needed if not all parts of the installation are closed and the installationFunction has changed.
							<installationFunction codeSpace="?">?</installationFunction>
							-->
							<!-- Optional: only needed if not all parts of the installation are closed and the geometry has changed.
							<geometry>...</geometry>
							-->
						</RealisedInstallationClosurePart>
					</realisedInstallation>
				</RealisedWell>
			</realisedWell>
			<realisedWell>
				<RealisedWell gml:id="id_0004">
					<realisedWellId>502</realisedWellId>
					<endTime>
						<brocom:date>2022-01-01</brocom:date>
					</endTime>
					<realisedInstallation xlink:href="#id_0003"/>
				</RealisedWell>
			</realisedWell>


Codelijsten

In de BRO wordt een onderscheid gemaakt tussen  beheerde waardenlijsten  en  niet-beheerde waardenlijsten.

In de gegevenscatalogus en de XSD-bestanden noemen we een  beheerde waardenlijst  een codelijst. Het domein van een  codelijst  is een uitbreidbare opsomming van toegestane waarden.

De onderstaande tabel geeft een overzicht van de GUF-specifieke codelijsten.

  • De eerste kolom bevat de Engelstalige naam van de codelijst, zoals deze voorkomt in de XSD-bestanden.

  • De tweede kolom bevat de Nederlandstalige naam, zoals die voorkomt in de gegevenscatalogus.

  • De derde kolom bevat de URN, die in een BRO-verzoek gebruikt moet worden bij het XML-attribuut codeSpace . Zie Codelist (Codelijst) en de voorbeeldberichten voor nadere informatie.

  • De vierde kolom bevat een link naar de REST-service, waarmee u de inhoud van een bepaalde codelijst kunt opvragen. Als resultaat ontvangt u dan een JSON-bericht met daarin alle waarden van de codelijst met de beschrijvingen.

Type

Naam

URN

Link

CorrectionReason

Correctiereden

urn:bro:guf:CorrectionReason

https://publiek.broservices.nl/refcodes/api/get_codes?domain=urn:bro:guf:CorrectionReason

DeliveryContext

KaderAanlevering

urn:bro:guf:DeliveryContext

https://publiek.broservices.nl/refcodes/api/get_codes?domain=urn:bro:guf:DeliveryContext

EventName

Gebeurtenisnaam

urn:bro:guf:EventName

https://publiek.broservices.nl/refcodes/api/get_codes?domain=urn:bro:guf:EventName

InstallationType

Installatiefunctie

urn:bro:guf:InstallationType

https://publiek.broservices.nl/refcodes/api/get_codes?domain=urn:bro:guf:InstallationType

LegalType

Rechtstype

urn:bro:guf:LegalType

https://publiek.broservices.nl/refcodes/api/get_codes?domain=urn:bro:guf:LegalType

LicensedInOut

Verplaatsingsrichting

urn:bro:guf:LicensedInOut

https://publiek.broservices.nl/refcodes/api/get_codes?domain=urn:bro:guf:LicensedInOut

LoopType

Bodemlustype

urn:bro:guf:LoopType

https://publiek.broservices.nl/refcodes/api/get_codes?domain=urn:bro:guf:LoopType

RelativeTemperature

RelatieveTemperatuur

urn:bro:guf:RelativeTemperature

https://publiek.broservices.nl/refcodes/api/get_codes?domain=urn:bro:guf:RelativeTemperature

ScreenType

Filtertype

urn:bro:guf:ScreenType

https://publiek.broservices.nl/refcodes/api/get_codes?domain=urn:bro:guf:ScreenType

UsageType

Gebruiksdoel

urn:bro:guf:UsageType

https://publiek.broservices.nl/refcodes/api/get_codes?domain=urn:bro:guf:UsageType

WellFunction

Putfunctie

urn:bro:guf:WellFunction

https://publiek.broservices.nl/refcodes/api/get_codes?domain=urn:bro:guf:WellFunction


Vertaaltabel

Dit hoofdstuk bevat een vertaaltabel, aan de hand waarvan, gegeven de Engelstalige naam van een complexType of element of een attribuut in de XSD-bestanden, de Nederlandse naam in de gegevenscatalogus kan worden opgezocht.

De onderstaande tabel is gesorteerd op alfabetische volgorde van de Engelstalige naam van het complexType/element. Tussen haakjes staat het type modelelement van de entiteit. Binnen een entiteit zijn de attributen gesorteerd op Engelstalige naam.

Complextype (stereotype)


element

Entiteit


attribuut

AbstractRegistrationObject (FeatureType)

Abstract Registratieobject  

broId  

BRO-ID  

BRO_DO (FeatureType)

Object uit registratie  

deregistered  

uit registratie genomen  

deregistrationTime  

tijdstip uit registratie genomen  

CorrectionRequest (FeatureType)

Correctieverzoek  

correctionReason  

correctiereden  

sourceDocument  

brondocument  

DesignInstallation (FeatureType)

Ontwerpinstallatie  

energyCharacteristics  

energiekenmerken  

geometry  

geometrie  

installationFunction  

installatiefunctie  

DesignInstallation (FeatureType)

Ontwerpinstallatie  

designInstallationId  

ontwerpinstallatie ID  

energyCharacteristics  

energiekenmerken  

geometry  

geometrie  

installationFunction  

installatiefunctie  

licensedQuantity  

maximale waterverplaatsing  

lifespan  

levensduur  

DesignLoop (FeatureType)

Ontwerpbodemlus  

geometry  

geometrie  

DesignLoop (FeatureType)

Ontwerpbodemlus  

designLoopId  

ontwerpbodemlus ID  

geometry  

geometrie  

lifespan  

levensduur  

loopType  

bodemlustype  

DesignScreen (AttributeGroupType)

Filtertraject  

designScreenBottom  

diepte onderkant filtertraject  

designScreenTop  

diepte bovenkant filtertraject  

screenType  

filtertype  

DesignSurfaceInfiltration (FeatureType)

Ontwerpoppervlakteinfiltratie  

geometry  

geometrie  

DesignSurfaceInfiltration (FeatureType)

Ontwerpoppervlakteinfiltratie  

geometry  

geometrie  

geometryPubliclyAvailable  

geometrie openbaar raadpleegbaar  

infiltrationBasinId  

ontwerpoppervlakteinfiltratie ID  

lifespan  

levensduur  

DesignWell (FeatureType)

Ontwerpput  

geometry  

geometrie  

DesignWell (FeatureType)

Ontwerpput  

designScreen  

filtertraject  

designScreenPubliclyAvailable  

filtertraject openbaar raadpleegbaar  

designWellId  

ontwerpput ID  

geometry  

geometrie  

geometryPubliclyAvailable  

geometrie openbaar raadpleegbaar  

height  

maaiveldhoogte  

lifespan  

levensduur  

maximumWellCapacity  

maximale putcapaciteit  

maximumWellDepth  

maximale putdiepte  

maximumWellDepthPubliclyAvailable  

maximale putdiepte openbaar raadpleegbaar  

relativeTemperature  

relatieve temperatuur  

wellFunction  

putfunctie  

DispatchCharacteristicsRequest (FeatureType)

Verzoek tot levering kengegevens  

criteria  

kenmerkenverzameling  

DispatchCharacteristicsResponse (FeatureType)

Bericht van verzending kengegevens  

dispatchDocument  

uitgiftedocument  

numberOfDocuments  

aantal documenten  

DispatchDataRequest (FeatureType)

Verzoek tot uitgifte van objectgegevens.  

dataToBeDelivered  

te leveren gegevens  

DispatchDataResponse (FeatureType)

Bericht van verzending gegevens.  

dispatchDocument  

uitgiftedocument  

EnergyCharacteristics (AttributeGroupType)

Energiekenmerken  

energyCold  

energie koude per jaar  

energyWarm  

energie warmte per jaar  

EnergyCharacteristics (AttributeGroupType)

Energiekenmerken  

averageColdWater  

gemiddeld jaarvolume koud  

averageInfiltrationTemperatureCold  

jaargemiddelde infiltratietemperatuur koud  

averageInfiltrationTemperatureWarm  

jaargemiddelde infiltratietemperatuur warm  

averageWarmWater  

gemiddeld jaarvolume warm  

energyCold  

energie koude per jaar  

energyWarm  

energie warmte per jaar  

maximumInfiltrationTemperatureWarm  

maximale infiltratietemperatuur warm  

maximumYearQuantityCold  

maximaal jaarvolume koud  

maximumYearQuantityWarm  

maximaal jaarvolume warm  

power  

bodemzijdig vermogen  

powerCold  

bodemzijdig vermogen koud  

powerWarm  

bodemzijdig vermogen warm  

Event (AttributeGroupType)

Gebeurtenis  

date  

datum  

identifier  

identificatie  

name  

naam  

sourceDocument  

brondocument  

GUF_AddRealisedInstallation (FeatureType)

GUF-ToevoegingGerealiseerdeInstallatie  

geometry  

geometrie  

installationFunction  

installatiefunctie  

realisedInstallationId  

gerealiseerde installatie ID  

startTime  

begintijd  

GUF_C (FeatureType)

GUF-Kengegevens  

endTime  

eindtijd  

startTime  

begintijd  

GUF_Closure (FeatureType)

GUF-Beeindiging  

endTime  

eindtijd  

GUF_ClosureRealisedPart (FeatureType)

GUF-BeeindigingGerealiseerdOnderdeel  

GUF_CriteriaSet (AttributeGroupType)

GUF-Kenmerken  

designInstallationFunction  

installatiefunctie van Ontwerpinstallatie  

endPeriod  

periode van einde GUF  

identificationLicence  

identificatie beschikking-melding  

legalType  

rechtstype  

primaryUsageType  

primair gebruiksdoel  

realisedInstallationFunction  

installatiefunctie van Gerealiseerde installatie  

startPeriod  

periode van starten GUF  

GUF_EndLicense (FeatureType)

GUF-BeeindigingRecht  

endTime  

eindtijd  

identificationLicence  

identificatie beschikking-melding  

GUF_ExpandRealisedInstallation (FeatureType)

GUF-UitbreidingGerealiseerdeInstallatie  

geometry  

geometrie  

installationFunction  

installatiefunctie  

realisedInstallationId  

gerealiseerde installatie ID  

startValidity  

beginGeldigheid  

GUF_GeometryRealisedSurfaceInfiltration (FeatureType)

GUF-GeometrieOppervlakteinfiltratie  

geometry  

geometrie  

infiltrationBasinId  

gerealiseerde oppervlakteinfiltratie ID  

startTime  

begintijd  

GUF_Height (FeatureType)

GUF-Maaiveldhoogte  

height  

maaiveldhoogte  

realisedWellId  

gerealiseerde put ID  

startValidity  

beginGeldigheid  

wellDepth  

putdiepte  

GUF_NewLicence (FeatureType)

GUF-NieuwRecht  

identificationLicence  

identificatie beschikking-melding  

legalType  

rechtstype  

licensedQuantity  

maximale waterverplaatsing  

startTime  

begintijd  

usageTypeFacility  

gebruiksdoel systeem  

GUF_PO (FeatureType)

GUF-PO  

GUF_PO_DP (FeatureType)

GUF-PO-DP  

deliveryContext  

kader aanlevering  

lifespan  

levensduur  

objectHistory  

objectgeschiedenis  

registrationHistory  

registratiegeschiedenis  

standardizedLocation  

gestandaardiseerde locatie  

validity  

geldigheidsduur  

GUF_PPO (FeatureType)

GUF-PPO  

GUF_PPO_DP (FeatureType)

GUF-PPO-DP  

GUF_StartRegistration (FeatureType)

GUF-StartRegistratie  

deliveryContext  

kader aanlevering  

lifespan  

levensduur  

objectIdAccountableParty  

object-ID bronhouder  

GUF_WellFunction (FeatureType)

GUF-Putfunctie  

realisedWellId  

gerealiseerde put ID  

relativeTemperature  

relatieve temperatuur  

startValidity  

beginGeldigheid  

wellFunction  

putfunctie  

LicenceGroundwaterUsage (FeatureType)

Recht grondwatergebruik  

identificationLicence  

identificatie beschikking-melding  

legalType  

rechtstype  

licensedQuantity  

maximale waterverplaatsing  

lifespan  

levensduur  

usageTypeFacility  

gebruiksdoel systeem  

LicenceGroundwaterUsage (FeatureType)

Recht grondwatergebruik  

identificationLicence  

identificatie beschikking-melding  

legalType  

rechtstype  

licensedQuantity  

maximale waterverplaatsing  

lifespan  

levensduur  

usageTypeFacility  

gebruiksdoel systeem  

LicensedQuantity (AttributeGroupType)

Maximale waterverplaatsing  

licensedInOut  

verplaatsingsrichting  

maximumPerYear  

maximaal per jaar  

LicensedQuantity (AttributeGroupType)

Maximale waterverplaatsing  

licensedInOut  

verplaatsingsrichting  

maximumPerDay  

maximaal per etmaal  

maximumPerHour  

maximaal per uur  

maximumPerMonth  

maximaal per maand  

maximumPerQuarter  

maximaal per kwartaal  

maximumPerYear  

maximaal per jaar  

Lifespan (AttributeGroupType)

TijdvakLevensduur  

endTime  

eindtijd  

startTime  

begintijd  

MoveRequest (FeatureType)

Verplaatsverzoek  

dateToBeCorrected  

te corrigeren datum  

ObjectHistory (AttributeGroupType)

Objectgeschiedenis  

event  

gebeurtenis  

RealisedInstallation (FeatureType)

Gerealiseerde installatie  

geometry  

geometrie  

installationFunction  

installatiefunctie  

RealisedInstallation (FeatureType)

Gerealiseerde installatie  

geometry  

geometrie  

installationFunction  

installatiefunctie  

lifespan  

levensduur  

realisedInstallationId  

gerealiseerde installatie ID  

validityPeriod  

geldigheidsduur  

RealisedInstallationClosurePart (FeatureType)

Gerealiseerde installatie onderdeel beeindigd  

geometry  

geometrie  

installationFunction  

installatiefunctie  

realisedInstallationId  

gerealiseerde installatie ID  

RealisedInstallationFunction (FeatureType)

Gerealiseerde installatiefunctie  

installationFunction  

installatiefunctie  

realisedInstallationId  

gerealiseerde installatie ID  

RealisedLoop (FeatureType)

Gerealiseerde bodemlus  

geometry  

geometrie  

RealisedLoop (FeatureType)

Gerealiseerde bodemlus  

geometry  

geometrie  

groupOfLoops  

groep lussen  

lifespan  

levensduur  

loopDepth  

einddiepte  

loopType  

bodemlustype  

realisedLoopId  

gerealiseerde bodemlus ID  

RealisedLoopClosurePart (FeatureType)

Gerealiseerde bodemlus onderdeel beeindigd  

endTime  

eindtijd  

realisedLoopId  

gerealiseerde bodemlus ID  

RealisedScreen (FeatureType)

Gerealiseerde filter  

geometry  

geometrie  

topScreenDepth  

diepte bovenkant filter  

RealisedScreen (FeatureType)

Gerealiseerde filter  

geometry  

geometrie  

geometryPubliclyAvailable  

geometrie openbaar raadpleegbaar  

length  

lengte  

lifespan  

levensduur  

realisedScreenId  

gerealiseerde filter ID  

screenType  

filtertype  

topScreenDepth  

diepte bovenkant filter  

topScreenDepthPubliclyAvailable  

diepte bovenkant filter openbaar raadpleegbaar  

validityPeriod  

geldigheidsduur  

RealisedScreenChanges (FeatureType)

Veranderingen gerealiseerde filter  

realisedScreenId  

gerealiseerde filter ID  

topScreenDepth  

diepte bovenkant filter  

RealisedSurfaceInfiltration (FeatureType)

Gerealiseerde oppervlakteinfiltratie  

geometry  

geometrie  

RealisedSurfaceInfiltration (FeatureType)

Gerealiseerde oppervlakteinfiltratie  

geometry  

geometrie  

geometryPubliclyAvailable  

geometrie openbaar raadpleegbaar  

infiltrationBasinId  

gerealiseerde oppervlakteinfiltratie ID  

lifespan  

levensduur  

validityPeriod  

geldigheidsduur  

RealisedSurfaceInfiltrationClosurePart (FeatureType)

Gerealiseerde oppervlakteinfiltratie onderdeel beeindigd  

endTime  

eindtijd  

infiltrationBasinId  

gerealiseerde oppervlakteinfiltratie ID  

RealisedWell (FeatureType)

Gerealiseerde put  

geometry  

geometrie  

RealisedWell (FeatureType)

Gerealiseerde put  

geometry  

geometrie  

geometryPubliclyAvailable  

geometrie openbaar raadpleegbaar  

height  

maaiveldhoogte  

lifespan  

levensduur  

realisedWellId  

gerealiseerde put ID  

relativeTemperature  

relatieve temperatuur  

validityPeriod  

geldigheidsduur  

wellDepth  

putdiepte  

wellDepthPubliclyAvailable  

putdiepte openbaar raadpleegbaar  

wellFunction  

putfunctie  

RealisedWellClosurePart (FeatureType)

Gerealiseerde put onderdeel beeindigd  

endTime  

eindtijd  

realisedWellId  

gerealiseerde put ID  

RegistrationHistory (AttributeGroupType)

Registratiegeschiedenis  

corrected  

gecorrigeerd  

deregistered  

uit registratie genomen  

deregistrationTime  

tijdstip uit registratie genomen  

latestAdditionTime  

tijdstip laatste aanvulling  

latestCorrectionTime  

tijdstip laatste correctie  

objectRegistrationTime  

tijdstip registratie object  

registrationCompletionTime  

tijdstip voltooiing registratie  

registrationStatus  

registratiestatus  

reregistered  

weer in registratie genomen  

reregistrationTime  

tijdstip weer in registratie genomen  

underReview  

in onderzoek  

underReviewTime  

in onderzoek sinds  

RegistrationObject (FeatureType)

Registratieobject  

deliveryAccountableParty  

bronhouder  

deliveryResponsibleParty  

dataleverancier  

objectIdAccountableParty  

object-ID bronhouder  

qualityRegime  

kwaliteitsregime  

RegistrationRequest (FeatureType)

Innameverzoek  

sourceDocument  

brondocument  

SoilResearch (FeatureType)

Verkenning  

broId  

BRO-ID  

StandardizedLocation (AttributeGroupType)

Gestandaardiseerde locatie  

coordinateTransformation  

coördinaattransformatie  

location  

coördinaten  

UsageTypeFacility (AttributeGroupType)

Gebruiksdoel systeem  

humanConsumption  

menselijke consumptie  

primaryUsageType  

primair gebruiksdoel  

UsageTypeFacility (AttributeGroupType)

Gebruiksdoel systeem  

humanConsumption  

menselijke consumptie  

primaryUsageType  

primair gebruiksdoel  

secundaryUsageType  

secundair gebruiksdoel  

ValidityPeriod (AttributeGroupType)

TijdvakGeldigheid  

endValidity  

eindGeldigheid  

startValidity  

beginGeldigheid