FRD Berichtencatalogus uitgiftewebservice
Dit document beschrijft het opvragen van gegevens van een formatieweerstandonderzoek (FRD). De inhoud zal definitief gemaakt worden nadat de FRD uitgifteservices zijn gerealiseerd. Release van het registratieobject is voorzien op 16 december 2021.
Inleiding
Voorwoord
Betrouwbare en toegankelijke informatie over de samenstelling en opbouw van de ondergrond is van groot belang voor een dichtbevolkt land als het onze. Het helpt overheden, bedrijven en burgers om op feiten gebaseerde beslissingen te nemen over het gebruik van de ondergrond, bijvoorbeeld in verband met bereikbaarheid, waterveiligheid, warmte- en koudeopslag, aardgasproductie en de winning van aardwarmte. Ook voorkomen we zo dat informatie dubbel moet worden ingewonnen omdat het niet centraal is geregistreerd.
Het verzamelen, beschikbaar stellen, en gebruiken van al deze informatie is sinds september 2015 wettelijk vastgelegd in de Basisregistratie Ondergrond (BRO). Op 1 januari 2018 is het eerste deel van de Wet BRO in werking getreden, op 1 januari 2020 het tweede deel, op 1 januari c.q. 1 juli 2021 het derde deel en op 1 januari c.q. 1 juli 2022 het vierde deel.
Omdat de BRO een onderdeel is van het Stelsel van Basisregistraties, zijn verplichtingen met betrekking tot aanlevering, gebruik, terugmelding en onderzoek in de werkprocessen van overheidsorganisaties opgenomen in de Wet BRO. De BRO-gegevens worden centraal geregistreerd in de Landelijke Voorziening BRO (LV-BRO).
Doelstelling
Het document Handreiking Afname BRO Gegevens beschrijft via welke uitgiftekanalen BRO-gegevens geraadpleegd of gedownload kunnen worden en welke functionele en technische mogelijkheden deze kanalen bieden. Onder de noemer 'BRO uitgifte API' vallen dan in het bijzonder de 'REST uitgifteservice' en de 'SOAP webservice'. Functioneel gezien lijken deze twee uitgifteservices veel op elkaar.
- De REST service is met name handig om als software ontwikkelaar 'incidenteel even snel en alleen publieke gegevens' op te halen uit de LV-BRO, zonder dat je je eerst moet aanmelden en zonder dat een PKIoverheid certificaat nodig is.
- De SOAP webservice is met name geschikt om frequent en volledig geautomatiseerd in een machine-to-machine omgeving toegang te hebben tot alle beschikbare gegevens. Hiervoor moet je je aanmelden en heb je een PKIoverheid certificaat nodig.
Blijft over de vraag: hoe zien de uitgifteverzoeken en hun antwoorden er uit om gegevens over een formatieweerstandonderzoek (FRD) op te vragen en wat is de structuur van de diverse uitgiftedocumenten?
Doelgroepen
Doelgroepen voor dit document zijn organisaties en personen die aan de afnamekant van de BRO opereren, waaronder bestuursorganen (bestuurders, beleidsmakers, BRO-coördinatoren) en bedrijven (ingenieurs, software-leveranciers).
Samenhang met andere documentatie
De informatievoorziening over de afname van BRO-gegevens vindt plaats op 3 niveaus.
- Het startpunt met algemene informatie over de diverse uitgiftekanalen is het document Handreiking Afname BRO Gegevens. Dit document verwijst door naar het volgende niveau.
- Het tweede niveau bevat algemene informatie per uitgiftekanaal (zie https://basisregistratieondergrond.nl/inhoud-bro/aanleveren-opvragen/gegevens-opvragen/):
- De handleiding van de REST uitgifteservice is te vinden op https://www.bro-productomgeving.nl/bpo/latest/informatie-voor-softwareleveranciers/url-s-publieke-rest-services
- Algemene informatie over de SOAP webservice is te vinden op https://basisregistratieondergrond.nl/inhoud-bro/aanleveren-opvragen/instructies/gegevens-opvragen-via-soap-webservices/
De handleiding voor het inrichten van SoapUI in het bijzonder is te vinden op https://basisregistratieondergrond.nl/inhoud-bro/aanleveren-opvragen/instructies/gegevens-opvragen-via-soap-webservices/aansluiten-demo-omgeving-soapui/
- Het derde niveau is de BRO Productomgeving. Hier vindt u specifieke informatie per domein/registratieobjecttype zoals scopedocument, gegevenscatalogus en werkafspraken, storymap, berichtencatalogi voor inname en uitgifte, voorbeeldberichten voor inname en uitgifte.
Het verdient aanbeveling dat u zich eerst bekend maakt met de aangeven informatie uit de eerste 2 niveau's.
Daarna kunt u zich verdiepen in de FRD-specifieke informatie in de BRO productomgeving, waaronder de FRD gegevenscatalogus en eventuele werkafspraken en in het bijzonder dit document, de FRD berichtencatalogus uitgiftewebservice.
Leeswijzer
Hoofdstuk 2 beschrijft de algemene werking van de FRD uitgiftewebservice.
Hoofdstuk 3 beschrijft de structuur van de diverse uitgiftedocumenten.
Hoofdstuk 4 bevat een toelichting op enkele voorbeeldberichten.
Hoofdstuk 5 bevat de toegestane waarden van de enumeraties (niet-beheerde lijsten met toegestane waarden).
Hoofdstuk 6 bevat verwijzingen (URN's en URL's) naar de codelijsten (beheerde lijsten met toegestane waarden).
Hoofdstuk 7 bevat een vertaaltabel, aan de hand waarvan, gegeven de Engelstalige naam van een entiteit of een attribuut, de Nederlandse naam in de catalogus kan worden opgezocht.
Versiehistorie
Versie | Datum | Omschrijving |
|---|---|---|
| 1.0 | 19-10-2021 | Eerste versie. |
| 1.1 | 03-11-2021 | FRD_O_DP is een specialisatie van FRD_O. |
| 1.2 | 09-11-2021 | Locatie van codelijst QualityControlStatus gecorrigeerd. |
| 1.3 | 10-11-2021 | Gegevensgroep GMWElectrodeReference (GMW-elektrodeverwijzing) aangepast. |
Contactinformatie
Algemene informatie en documentatie over de BRO kunt u vinden op https://basisregistratieondergrond.nl/.
Heeft u een vraag over de BRO? Wij staan voor u klaar om u te helpen. Voor vragen, suggesties of opmerkingen kunt contact opnemen met de BRO Servicedesk via een mail naar support@broservicedesk.nl.
Als u toegang heeft tot de BRO Selfservicedesk via http://topdeskbro.gdnnet.lan/ kunt u daar inloggen en uw vraag stellen voor een extra snelle afhandeling.
Of bel ons op telefoonnummer 088 - 8664 999. Wij zijn bereikbaar op werkdagen van 8.00 tot 17.00 uur.
Algemene werking van de FRD uitgiftewebservice
Dit hoofdstuk beschrijft de algemene werking van de FRD uitgiftewebservice.
Paragraaf 2.1 beschrijft de operaties die de FRD uitgiftewebservice ondersteunt.
Paragraaf 2.2 beschrijft de BRO-berichten (request en response) die een rol spelen bij die operaties.
Operaties
De FRD uitgiftewebservice wordt gerealiseerd als een SOAP-webservice. De onderstaande figuur beschrijft de operaties van de webservice, hun requests en hun responses.

De wsdl kan worden gedowload van https://schema.broservices.nl/dsfrd-v1.0.wsdl
De FRD uitgiftewebservice ondersteunt één soap operatie:
- dispatchData (uitgifte van objectgegevens).
De soap operatie heeft een request en een response:
- Het DispatchDataRequest (Verzoek tot uitgifte van objectgegevens) en de DispatchDataResponse (Bericht van verzending van objectgegevens).
Naast een functioneel antwoord (een bericht van verzending) kan een verzoek ook leiden tot een foutmelding:
- SOAP:Fault (Systeemfout): als er tijdens de verwerking van het uitgifteverzoek een onverwachte fout optreedt in het BRO-systeem, dan leidt dit tot een SOAP:Fault.
- ParseFault (Validatiefout): als de uitgiftewebservice constateert dat een uitgifteverzoek niet een welgevormd XML-bericht is of dat het niet voldoet aan de XSD-schemavalidatie, dan leidt dit tot een ParseFault.
BRO-berichten
Deze paragraaf beschrijft de verschillende BRO-berichten (request, response en foutmeldingen) die een rol spelen in de FRD uitgiftewebservice.
DispatchDataRequest
Het BRO-bericht DispatchDataRequest bevat het uitgifteverzoek tot het leveren van de in het BRO-register opgenomen gegevens van een bepaald registratieobject. Daarbij wordt het registratieobject geïdentificeerd door zijn BRO-ID. Het DispatchDataRequest (Verzoek tot uitgifte van objectgegevens) van de FRD uitgiftewebservice wordt gedefinieerd in de package brocom (XSD-bestand brocommon.xsd).

De definities van de twee transactiegegevens staan in onderstaande tabel:
Naam in XML-bestand | Nederlandse naam | Type | Kardinaliteit | Definitie |
|---|---|---|---|---|
| requestReference | verzoekkenmerk | CharacterString | 1..1 | Een voor de afnemer unieke aanduiding van het uitgifteverzoek. |
| broId | BRO-ID | RegistrationObjectCode | 1..1 | De unieke aanduiding van het registratieobject in de Basisregistratie Ondergrond. Toelichting: |
SOAP:Fault
Tijdens de uitvoering van een operatie kan er een onverwachte fout optreden in het BRO-systeem. Hiervoor kunnen verschillende oorzaken zijn, zoals het falen van bepaalde software of hardware. Deze onverwachte fouten worden beschouwd als een technische fout veroorzaakt door het BRO-systeem. De BRO stuurt dan een bericht in de vorm van een generieke SOAP:Fault (Systeemfout).
Een SOAP:Fault (Systeemfout) bestaat uit twee verplichte gegevens en één optioneel gegeven. De definities van deze gegevens staan in onderstaande tabel:
Naam in XML-bestand | Nederlandse naam | Type | Kardinaliteit | Definitie |
|---|---|---|---|---|
| faultcode | foutcode | CharacterString | 1..1 | Aanduiding waar de fout is opgetreden. Toelichting: |
| faultstring | fouttekst | CharacterString | 1..1 | Summiere beschrijving van de fout. Toelichting: |
| detail | details | AnyType | 0..1 | Aanvullende informatie over de opgetreden fout en de vermoedelijke oorzaak. Toelichting: |
ParseFault
Als er fouten in het uitgifteverzoek worden gevonden tijdens de technische controle van een uitgifteverzoek, bijvoorbeeld het uitgifteverzoek is niet een welgevormd XML-bericht of het uitgifteverzoek voldoet niet aan de schemavalidatie, dan worden deze beschouwd als een softwarefout in het systeem van de data-afnemer. Het BRO-systeem stuurt dan een bericht in de vorm van een ParseFault (Validatiefout).
Het BRO-bericht ParseFault (Validatiefout) is in feite een gemodelleerde vorm van de algemene SOAP:Fault (Systeemfout), waarbij op de plek van het detail de gegevens van de ParseFault (Validatiefout) worden opgenomen. In de ParseFault (Validatiefout) zit een lijst met abortReasons (Redenen afbreken).

Dit BRO-bericht begint met een SOAP:Fault (Systeemfout), bestaande uit drie gegevens, waarin het attribuut detail het specifieke type ParseFault (Validatiefout) heeft. De definities van deze gegevens staan in onderstaande tabel:
Naam in XML-bestand | Nederlandse naam | Type | Kardinaliteit | Definitie |
|---|---|---|---|---|
| faultcode | foutcode | CharacterString | 1..1 | Aanduiding waar de fout is opgetreden. Toelichting: |
| faultstring | fouttekst | CharacterString | 1..1 | Summiere beschrijving van de fout. Toelichting: |
| detail | details | ParseFault | 0..1 | Aanvullende informatie over de opgetreden fout en de vermoedelijke oorzaak. Regel: |
De ParseFault (Validatiefout) bestaat uit drie gegevens en een lijst met abortReasons. De definities van de gegevens van ParseFault (Validatiefout) staan in onderstaande tabel:
Naam in XML-bestand | Nederlandse naam | Type | Kardinaliteit | Definitie |
|---|---|---|---|---|
| requestReference | verzoekkenmerk | CharacterString | 0..1 | Een voor de dataleverancier unieke aanduiding van het uitgifteverzoek. Toelichting: |
| transactionId | transactiecode | CharacterString | 0..1 | Een voor het BRO-systeem unieke aanduiding voor de verwerking van een innameverzoek of uitgifteverzoek. Toelichting: |
| abortTime | moment van afbreken | DateTime | 1..1 | Tijdstip, toegekend door de webservice, waarop de verwerking van het uitgifteverzoek is afgebroken. |
| abortReason | reden afbreken | AbortReason | 1..* | Lijst met redenen waarom de verwerking van het uitgifteverzoek is afgebroken. Toelichting: |
Iedere AbortReason (Reden afbreken) bestaat uit twee gegevens. De definities staan in onderstaande tabel:
Naam in XML-bestand | Nederlandse naam | Type | Kardinaliteit | Definitie |
|---|---|---|---|---|
| sequenceNumber | volgnummer | Integer | 1..1 | Een binnen deze lijst van abortReasons (redenen afbreken) uniek nummer. Toelichting: |
| specification | foutmelding | CharacterString | 1..1 | Omschrijving van de validatie fout. |
DispatchDataResponse
Onder normale omstandigheden bestaat het antwoord op een dispatchDataRequest (verzoek tot uitgifte van objectgegevens) uit een dispatchDataResponse (bericht van verzending van objectgegevens). Het antwoord DispatchDataResponse is gedefinieerd in het XSD-bestand dsfrd-messages.xsd. Het is een specialisatie van DispatchResponse zoals gedefinieerd in brocommon.xsd. Het voegt daaraan toe één optioneel dispatchDocument.

Het BRO-bericht dispatchDataResponse kan twee betekenissen hebben:
- Een bericht van afwijzing.
- Een bericht van verzending van objectgegevens.
Onderstaande tabel geeft weer welke gegevens onder welke omstandigheden in het BRO-bericht opgenomen zullen worden. De lijst met criterionErrors (kenmerkfouten) speelt geen rol bij de uitgifte van objectgegevens.
Gegeven | Afwijzing | Verzending |
|---|---|---|
| responseType | √ | √ |
| requestReference | √ | √ |
| rejectionTime | √ | |
| dispatchTime | √ | |
| rejectionReason | √ | |
| criterionError | ||
| dispatchDocument | √ |
Onderstaande tabel bevat de definities van de gegevens van de DispatchResponse:
Naam in XML-bestand | Nederlandse naam | Type | Kardinaliteit | Definitie |
|---|---|---|---|---|
| responseType | type antwoord | ResponseType | 1..1 | Aanduiding van de betekenis van het antwoord. Regels: Als het BRO-systeem het uitgifteverzoek succesvol heeft verwerkt, dan heeft het attribuut de waarde dispatch. |
| requestReference | verzoekkenmerk | CharacterString | 1..1 | Een voor de afnemer unieke aanduiding van het uitgifteverzoek. Toelichting: |
| rejectionTime | tijdstip van afwijzing | DateTime | 0..1 | Tijdstip, toegekend door de webservice, waarop het uitgifteverzoek is afgewezen. Regels: |
| dispatchTime | tijdstip van uitgifte | DateTime | 0..1 | Tijdstip, toegekend door de webservice, waarop de opgevraagde gegevens zijn verzonden. Regels: |
| rejectionReason | reden afwijzing | CharacterString | 0..1 | De reden waarom het uitgifteverzoek is afgewezen. Regels: Dit gegeven heeft de vaste waarde "Dit registratieobject bestaat niet" als het gegeven aanwezig is (d.w.z. de uitgiftewebservice heeft geen registratieobject gevonden met de broId in het uitgifteverzoek). |
| criterionError | kenmerkfout | CriterionError | 0..* | Lijst met foutmeldingen met betrekking tot een geconstateerde fout in de kenmerken van een uitgifteverzoek, bestaande uit een volgnummer en een omschrijving. Regels: Toelichting: |
Onderstaande tabel bevat de definities van de gegevens die DispatchDataResponse uit dsfrd-messages.xsd toevoegt aan DispatchResponse uit brocommon:
Naam in XML-bestand | Nederlandse naam | Type | Kardinaliteit | Definitie |
|---|---|---|---|---|
| dispatchDocument | uitgiftedocument | AbstractRegistrationObject | 0..* | Het element dispatchDocument bevat de gegevens van een formatieweerstandonderzoek registratieobject. Regels: Het element dispatchDocument is afwezig als de BRO geen registratieobject bevat met het opgegegeven broId. Toelichting: |
Uitgiftedocumenten
Een uitgiftedocument bevat de gegevens van het opgevraagde registratieobject, die in het BRO-systeem geregistreerd zijn. De beschikbare gegevens zijn gedefinieerd in de catalogus.
De FRD uitgiftewebservice kent drie types uitgiftedocumenten; zie onderstaande tabel. Welke type wordt uitgeleverd hangt af van de identiteit van de afnemer en de registratiestatus van het registratieobject.
Uitgiftedocument | Wordt uitgeleverd als: | |
|---|---|---|
| Afnemer | Registratieobject | |
| BRO_DO | Is niet de bronhouder en/of dataleverancier. | Uit registratie genomen. |
| FRD_O | Is niet de bronhouder en/of dataleverancier. | Niet uit registratie genomen. |
| FRD_O_DP | Is tevens de bronhouder en/of dataleverancier. | Ongeacht. |
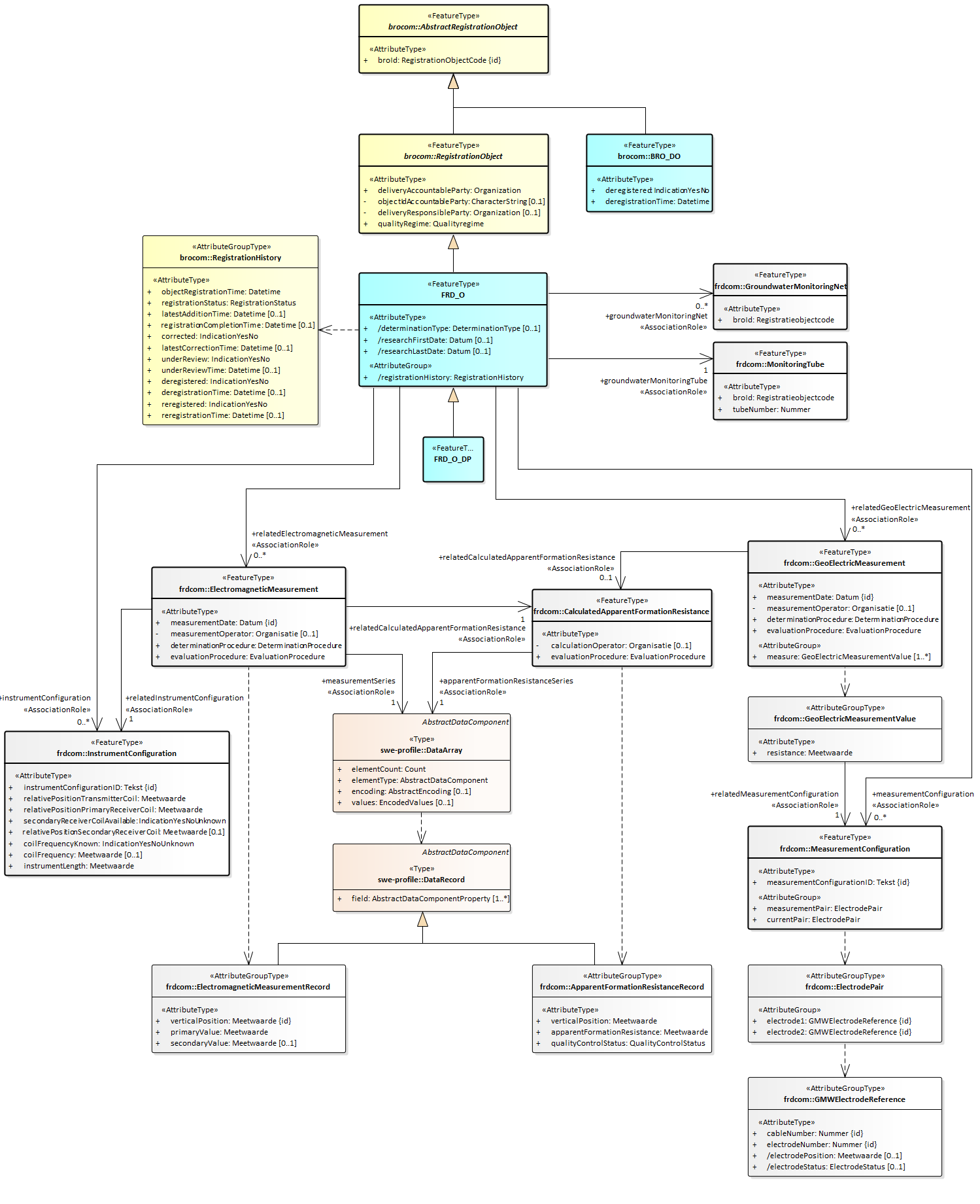
Onderstaande figuur geeft de uitgiftedocumenten weer (blauwe achtergrond) inclusief de mogelijke inhoud:

Alle attributen zijn volledig gedefinieerd in de FRD gegevenscatalogus, met uitzondering van de attributen in de entiteiten swe:DataArray en swe:DataRecord (zie paragraaf Meetreeksen).
De attributen/gegevensgroepen met een schuine streep voor hun naam worden afgeleid door de FRD innamewebservice; deze gegevens worden niet aangeleverd via een brondocument.
De attributen met een min-teken voor hun naam worden alleen uitgeleverd in het FRD_O_DP uitgiftedocument.
Verschillen tussen gegevenscatalogus enerzijds en brondocumenten en uitgiftedocumenten anderzijds
In verband met een efficiënte aanlevering van nieuwe gegevens en een eenvoudig mechanisme voor het corrigeren van geregistreerde gegevens zijn er twee verschillen aangebracht tussen de gegevensstructuur zoals beschreven in de gegevenscatalogus en de gegevensstructuur zoals gebruikt in de brondocumenten en uitgiftedocumenten.
Attribuut determinationType (soort bepaling).
In de gegevenscatalogus is het attribuut determinationType (soort bepaling) opgenomen in het objecttype 'Bepaling formatieweerstand', met de intentie dat dit aangeleverd moet worden door de bronhouder of dataleverancier.
In de praktijk komt het voor dat de waarde van dit attribuut pas bekend is nadat de eerste meting is uitgevoerd. Daarom is het opgenomen in een separaat objecttype 'Bepaling formatieweerstand', met de gedachte dat de algemene gegevens van het formatieweerstandonderzoek aangeleverd kunnen worden tijdens het starten van de registratie.
Bij het aanvullen van de registratie met een meetmethode, moet daarbij de waarde van determinationType (soort bepaling) ook worden aangeleverd. Voor het aanvullen van de registratie leidt dit echter tot brondocumenten waarbij telkens en altijd dezelfde gegevens voor het objecttype 'Bepaling formatieweerstand' moeten worden aangeleverd.

Het inzicht dat de waarde van het attribuut determinationType (soort bepaling) kan worden afgeleid, zodra de gegevens over de eerste meting zijn aangeleverd, heeft geleid tot:
- niet opnemen van het attribuut determinationType (soort bepaling) in de brondocumenten.
- wel opnemen van het attribuut determinationType (soort bepaling) in de uitgiftedocumenten als afgeleid gegeven.
- aanvullende regel bij de aanvulbrondocumenten voor het afleiden van een waarde voor het attribuut determinationType (soort bepaling).
- aanvullende regel bij de aanvulbrondocumenten dat gegevens van volgende meetmethodes overeen moeten komen met de afgeleide waarde van het attribuut determinationType (soort bepaling).
- niet gebruiken van de entiteit 'Bepaling formatieweerstand' en het attribuut 'bepaling ID' in de brondocumenten en de uitgiftedocumenten.

Hergebruik van de instrumentconfiguratie c.q. meetconfiguratie
In de gegevenscatalogus vormen de instrumentconfiguratie c.q. de meetconfiguratie een onderdeel van de betreffende meetmethode. Bijvoorbeeld voor de elektromagnetische meetmethode:

Het inzicht dat deze gegevens een substantieel onderdeel vormen van de aan te leveren gegevens van een meetmethode en dat deze configuratiegegevens vaak langdurig hetzelfde zijn voor een gegeven meetpunt hebben geleid tot het separaat aanleveren van de configuratiegegevens. Samen met de aanpassing zoals beschreven in de vorige paragraaf houdt dit in dat de 2 meetmethodes en de 2 configuratiegegevens direct 'hangen' onder de algemene gegevens van een formatieweerstandonderzoek. Vanuit iedere individuele ElectromagneticMeasurement (Elektromagnetische meetmethode) wordt alleen een verwijzing opgenomen naar de gebruikte InstrumentConfiguration (Instrumentconfiguratie) c.q. wordt vanuit iedere individuele GeoElectricMeasurementValue (Geo-ohmmeting meetwaarde) een verwijzing opgenomen naar de gebruikte MeasurementConfiguration (Meetconfiguratie).

Meetreeksen
De FRD gegevenscatalogus definieert twee reeksen van gegevens als een meetreeks:
- De Elektromagnetische meting meetreeks.
- De Schijnbare formatieweerstand meetreeks.
Bijvoorbeeld als onderdeel van de Elektromagnetische meetmethode:

Omdat het potentieel om een groot aantal waarden kan gaan, worden de waarden in de meetreeks niet uitgeleverd als XML-elementen, maar wordt er gebruikt gemaakt van een compacte codering volgens de SWE standaard (Sensor Web Enablement) van het OGC (Open Geospatial Consortium). De meetreeks is daarbij gemodelleerd als een swe:DataArray. De gemeten of bepaalde waarden van de grootheden worden gemodelleerd als een swe: DataRecord.
In het document Handreiking aanleveren BRO-gegevens wordt deze codering in algemene zin beschreven. Binnen de context van FRD is het van belang te weten dat de records met de grootheden zijn vastgelegd in het XML-bestand ElectromagneticMeasurementRecord.xml respectievelijk het XML-bestand ApparentFormationResistanceRecord.xml. Deze XML-bestanden kunnen gedownload worden vanaf dezelfde locatie als het XSD-bestand frdcommon.xsd (https://schema.broservices.nl/xsd/frdcommon).

Inhoud FRD_O_DP
De gegevens zijn volledig gedefinieerd in de FRD gegevenscatalogus. Uitgiftedocument FRD-O-DP bevat alle gegevens uit de catalogus.
Inhoud FRD_O
Uitgiftedocument FRD-O bevat dezelfde gegevens als uitgiftedocument FRD-O-DP, met uitzondering van de volgende gegevens (die ontbreken in FRD-O):
- objectIdAccountableParty (object-ID bronhouder) in het RegistrationObject (Registratieobject).
- deliveryResponsibleParty (dataleverancier) in het RegistrationObject (Registratieobject).
- measurementOperator (uitvoerder meting) in de ElectromagneticMeasurement (Elektromagnetische meetmethode).
- measurementOperator (uitvoerder meting) in de GeoElectricMeasurement (Geo-ohmkabelmeetmethode).
- calculationOperator (uitvoerder berekening) in de CalculatedApparentFormationResistance (Berekende schijnbare formatieweerstand).
Voorbeeldberichten
Integrale XML-voorbeeldberichten
Integrale voorbeeldberichten zijn te vinden via de link op de pagina Formatieweerstandonderzoek (FRD)
XML-code snippets
Voorbeelden van een aantal algemene stukken XML-code (code snippets) zijn te vinden in het document Handreiking aanleveren BRO-gegevens
De volgende paragrafen bevatten enkele stukken XML-code die specifiek zijn voor FRD.
ApparentFormationResistanceSeries
De FRD gegevenscatalogus definieert de ApparentFormationResistanceSeries (Schijnbare formatieweerstand meetreeks) als een meetreeks. Daarbij worden voor bepaalde verticale posities de schijnbare formatieweerstand berekend en de status kwaliteitscontrole vastgesteld.
Omdat het potentieel om een groot aantal waarden kan gaan, worden de waarden in de meetreeks niet uitgeleverd als XML-elementen, maar wordt er gebruikt gemaakt van een compacte codering volgens de SWE standaard (Sensor Web Enablement) van het OGC (Open Geospatial Consortium). De meetreeks is daarbij gemodelleerd als een swe:DataArray. De gemeten of bepaalde waarden van de grootheden worden gemodelleerd als een swe: DataRecord.
In het document Handreiking aanleveren BRO-gegevens wordt deze codering in algemene zin beschreven. Binnen de context van FRD is het van belang te weten dat de onafhankelijke en afhankelijke grootheden zijn vastgelegd in het XML-bestand ApparentFormationResistanceRecord.xml, dat gedownload kan worden vanaf dezelfde locatie als het XSD-bestand frdcommon.xsd (https://schema.broservices.nl/xsd/frdcommon).
Onderstaande XML-code bevat een voorbeeld van een apparentFormationResistanceSeries (schijnbare formatieweerstand meetreeks), bestaande uit vijf ApparentFormationResistanceRecords (Schijnbare formatieweerstand records).
...
<frdcom:apparentFormationResistanceSeries>
<swe:DataArray id="id_0004">
<swe:elementCount>
<swe:Count>
<swe:value>5</swe:value>
</swe:Count>
</swe:elementCount>
<swe:elementType name="SchijnbareFormatieweerstandRecord" xlink:href="https://schema.broservices.nl/xsd/frdcommon/1.0/ApparentFormationResistanceRecord.xml"/>
<swe:encoding>
<swe:TextEncoding collapseWhiteSpaces="true" decimalSeparator="." tokenSeparator="," blockSeparator=" "/>
</swe:encoding>
<swe:values>-8.20,245,goedgekeurd
-8.40,230,goedgekeurd
-8.60,210,goedgekeurd
-13.20,10.5,goedgekeurd
-13.60,4.5,goedgekeurd
</swe:values>
</swe:DataArray>
</frdcom:apparentFormationResistanceSeries>
...
ElectromagneticMeasurementSeries
De FRD gegevenscatalogus definieert de ElectromagneticMeasurementSeries (Elektromagnetische meting meetreeks) als een meetreeks. Daarbij worden voor bepaalde verticale posities de primaire en optioneel de secundaire meetwaarde vastgesteld.
Omdat het potentieel om een groot aantal waarden kan gaan, worden de waarden in de meetreeks niet uitgeleverd als XML-elementen, maar wordt er gebruikt gemaakt van een compacte codering volgens de SWE standaard (Sensor Web Enablement) van het OGC (Open Geospatial Consortium). De meetreeks is daarbij gemodelleerd als een swe:DataArray. De gemeten of bepaalde waarden van de grootheden worden gemodelleerd als een swe: DataRecord.
In het document Handreiking aanleveren BRO-gegevens wordt deze codering in algemene zin beschreven. Binnen de context van FRD is het van belang te weten dat de onafhankelijke en afhankelijke grootheden zijn vastgelegd in het XML-bestand ElectromagneticMeasurementRecord.xml, dat gedownload kan worden vanaf dezelfde locatie als het XSD-bestand frdcommon.xsd (https://schema.broservices.nl/xsd/frdcommon).
Onderstaande XML-code bevat een voorbeeld van een measurementSeries (meetreeks), bestaande uit vijf ElectromagneticMeasurementRecords (Elektromagnetische meting records), waarbij telkens de secundaire waarde niet is vastgesteld (het heeft de waarde NaN: not a number).
...
<frdcom:measurementSeries>
<swe:DataArray id="id_0003">
<swe:elementCount>
<swe:Count>
<swe:value>5</swe:value>
</swe:Count>
</swe:elementCount>
<swe:elementType name="ElektromagnetischeMetingRecord" xlink:href="https://schema.broservices.nl/xsd/frdcommon/1.0/ElectromagneticMeasurementRecord.xml"/>
<swe:encoding>
<swe:TextEncoding collapseWhiteSpaces="true" decimalSeparator="." tokenSeparator="," blockSeparator=" "/>
</swe:encoding>
<swe:values>-8.00,21,NaN
-8.50,22,NaN
-9.00,23,NaN
-13.00,477,NaN
-13.50,1111,NaN
</swe:values>
</swe:DataArray>
</frdcom:measurementSeries>
...
Enumeraties
In de BRO wordt een onderscheid gemaakt tussen beheerde waardenlijsten en niet-beheerde waardenlijsten.
In de gegevenscatalogus en de XSD-bestanden noemen we een niet-beheerde waardenlijst een enumeratie. Bij een enumeratie staat de lijst met toegestane waarden vast en kan de lijst met toegestane waarden niet veranderd worden zonder aanpassingen in de gegevenscatalogus, de berichtdefinities (XSD-bestanden) en de software (voor het maken of verwerken van een bericht).
De onderstaande tabel geeft een overzicht van de FRD-specifieke enumeraties.
- De eerste kolom bevat de Engelstalige naam van de enumeratie, zoals deze voorkomt in de XSD-bestanden.
- De tweede kolom bevat de Nederlandstalige naam, zoals die voorkomt in de gegevenscatalogus.
- De derde kolom bevat de toegestane waarden, die gebruikt mogen worden in een BRO-verzoek.
- De vierde kolom bevat een omschrijving van de toegestane waarde.
Type | Naam | Waarde | Omschrijving |
|---|---|---|---|
| DispatchResponseType | berichttype bevestiging van verzending | dispatch | Aanduiding dat het antwoord de opgevraagde gegevens bevat. |
| rejection | Aanduiding dat het betreffende uitgifteverzoek is afgewezen. | ||
| IndicationYesNo | IndicatieJaNee | ja | |
| nee | |||
| IndicationYesNoUnknown | IndicatieJaNeeOnbekend | ja | |
| nee | |||
| onbekend | Het is niet bekend of het gegeven een waarde ja of nee heeft. | ||
| QualityRegime | Kwaliteitsregime | IMBRO | Kwaliteitsregime waarbij de innamewebservice tijdens het verwerken van een innameverzoek de normale (strikte) regels hanteert, zoals gedefinieerd in de gegevenscatalogus. |
| IMBRO/A | Kwaliteitsregime waarbij de innamewebservice tijdens het verwerken van een innameverzoek andere (minder strenge) bedrijfsregels, toegestane waarden van codelijsten en/of domeinen van gegevens toepast dan onder het (normale) IMBRO kwaliteitsregime. |
Codelijsten
In de BRO wordt een onderscheid gemaakt tussen beheerde waardenlijsten en niet-beheerde waardenlijsten.
In de gegevenscatalogus en de XSD-bestanden noemen we een beheerde waardenlijst een codelijst. Het domein van een codelijst is een uitbreidbare opsomming van toegestane waarden.
De onderstaande tabel geeft een overzicht van de FRD-specifieke codelijsten.
- De eerste kolom bevat de Engelstalige naam van de codelijst, zoals deze voorkomt in de XSD-bestanden.
- De tweede kolom bevat de Nederlandstalige naam, zoals die voorkomt in de gegevenscatalogus.
- De derde kolom bevat de URN, die in een BRO-verzoek gebruikt moet worden bij het XML-attribuut codeSpace. Zie Codelist (Codelijst) en de voorbeeldberichten voor nadere informatie.
- De vierde kolom bevat een link naar de REST-service, waarmee u de inhoud van een bepaalde codelijst kunt opvragen. Als resultaat ontvangt u dan een JSON-bericht met daarin alle waarden van de codelijst met de beschrijvingen.
Type | Naam | URN | Link |
|---|---|---|---|
| DeterminationProcedure | Bepalingsprocedure | urn:bro:frd:DeterminationProcedure | https://publiek.broservices.nl/refcodes/api/get_codes?domain=urn:bro:frd:DeterminationProcedure |
| DeterminationType | SoortBepaling | urn:bro:frd:DeterminationType | https://publiek.broservices.nl/refcodes/api/get_codes?domain=urn:bro:frd:DeterminationType |
| ElectrodeStatus | Elektrodestatus | urn:bro:frd:ElectrodeStatus | https://publiek.broservices.nl/refcodes/api/get_codes?domain=urn:bro:frd:ElectrodeStatus |
| EvaluationProcedure | Beoordelingsprocedure | urn:bro:frd:EvaluationProcedure | https://publiek.broservices.nl/refcodes/api/get_codes?domain=urn:bro:frd:EvaluationProcedure |
| QualityControlStatus | StatusKwaliteitscontrole | urn:bro:frd:QualityControlStatus | https://publiek.broservices.nl/refcodes/api/get_codes?domain=urn:bro:frd:QualityControlStatus |
Vertaaltabel
Dit hoofdstuk bevat een vertaaltabel, aan de hand waarvan, gegeven de Engelstalige naam van een complexType of element of een attribuut in de XSD-bestanden, de Nederlandse naam in de gegevenscatalogus kan worden opgezocht.
De onderstaande tabel is gesorteerd op alfabetische volgorde van de Engelstalige naam van het complexType/element. Tussen haakjes staat het type modelelement van de entiteit. Binnen een entiteit zijn de attributen gesorteerd op Engelstalige naam.
| Complextype (stereotype) element | Entiteit attribuut/relatie |
|---|---|
| AbstractRegistrationObject (FeatureType) | Abstract Registratieobject |
| broId | BRO-ID (attribuut) |
| ApparentFormationResistanceRecord (AttributeGroupType) | Schijnbare formatieweerstand record |
| apparentFormationResistance | schijnbare formatieweerstand (attribuut) |
| qualityControlStatus | status kwaliteitscontrole (attribuut) |
| verticalPosition | verticale positie (attribuut) |
| BRO_DO (FeatureType) | Object uit registratie |
| deregistered | uit registratie genomen (attribuut) |
| deregistrationTime | tijdstip uit registratie genomen (attribuut) |
| CalculatedApparentFormationResistance (FeatureType) | Berekende schijnbare formatieweerstand |
| calculationOperator | uitvoerder berekening (attribuut) |
| evaluationProcedure | beoordelingsprocedure (attribuut) |
| apparentFormationResistanceSeries | schijnbare formatieweerstand meetreeks (relatie) |
| DispatchDataResponse (FeatureType) | Bericht van verzending gegevens |
| dispatchDocument | uitgiftedocument (attribuut) |
| ElectrodePair (AttributeGroupType) | Elektrodepaar |
| electrode1 | elektrode1 (attribuut) |
| electrode2 | elektrode2 (attribuut) |
| ElectromagneticMeasurement (FeatureType) | Elektromagnetische meetmethode |
| determinationProcedure | bepalingsprocedure (attribuut) |
| evaluationProcedure | beoordelingsprocedure (attribuut) |
| measurementDate | datum meting (attribuut) |
| measurementOperator | uitvoerder meting (attribuut) |
| measurementSeries | meetreeks (relatie) |
| relatedCalculatedApparentFormationResistance | gerelateerde Schijnbare formatieweerstand berekening (relatie) |
| relatedInstrumentConfiguration | gerelateerde instrumentconfiguratie (relatie) |
| ElectromagneticMeasurementRecord (AttributeGroupType) | Elektromagnetische meting record |
| primaryValue | primaire meetwaarde (attribuut) |
| secondaryValue | secundaire meetwaarde (attribuut) |
| verticalPosition | verticale positie (attribuut) |
| FRD_O (FeatureType) | Formatieweerstandonderzoek |
| FRD_O_DP (FeatureType) | Formatieweerstandonderzoek |
| determinationType | soort bepaling (attribuut) |
| registrationHistory | registratiegeschiedenis (attribuut) |
| researchFirstDate | datum eerste meting (attribuut) |
| researchLastDate | datum recentste meting (attribuut) |
| groundwaterMonitoringNet | gerelateerd grondwatermonitoringnet (relatie) |
| groundwaterMonitoringTube | gerelateerde gromdwatermonitoringbuis (relatie) |
| instrumentConfiguration | instrumentconfiguratie (relatie) |
| measurementConfiguration | meetconfiguratie (relatie) |
| relatedElectromagneticMeasurement | gerelateerde elektromagnetische meetmethode (relatie) |
| relatedGeoElectricMeasurement | gerelateerde Geo-ohmkabel meetmethode (relatie) |
| GMWElectrodeReference (AttributeGroupType) | GMW-elektrodeverwijzing |
| cableNumber | kabelnummer (attribuut) |
| electrodeNumber | elektrodenummer (attribuut) |
| electrodePosition | elektrodepositie (attribuut) |
| electrodeStatus | elektrodestatus (attribuut) |
| GeoElectricMeasurement (FeatureType) | Geo-ohmkabel meetmethode |
| determinationProcedure | bepalingsprocedure (attribuut) |
| evaluationProcedure | beoordelingsprocedure (attribuut) |
| measure | meetwaarde (attribuut) |
| measurementDate | datum meting (attribuut) |
| measurementOperator | uitvoerder meting (attribuut) |
| relatedCalculatedApparentFormationResistance | gerelateerde schijnbare formatieweerstand berekening (relatie) |
| GeoElectricMeasurementValue (AttributeGroupType) | Geo-ohmmeting meetwaarde |
| resistance | weerstand (attribuut) |
| relatedMeasurementConfiguration | gerelateerde meetconfiguratie (relatie) |
| GroundwaterMonitoringNet (FeatureType) | Grondwatermonitoringnet |
| broId | BRO-ID (attribuut) |
| InstrumentConfiguration (FeatureType) | Instrumentconfiguratie |
| coilFrequency | spoelfrequentie (attribuut) |
| coilFrequencyKnown | spoelfrequentie bekend (attribuut) |
| instrumentConfigurationID | instrumentconfiguratie ID (attribuut) |
| instrumentLength | lengte instrument (attribuut) |
| relativePositionPrimaryReceiverCoil | relatieve positie primaire ontvangstspoel (attribuut) |
| relativePositionSecondaryReceiverCoil | relatieve positie secundaire ontvangstspoel (attribuut) |
| relativePositionTransmitterCoil | relatieve positie zendspoel (attribuut) |
| secondaryReceiverCoilAvailable | secundaire ontvangstspoel aanwezig (attribuut) |
| MeasurementConfiguration (FeatureType) | Meetconfiguratie |
| currentPair | stroompaar (attribuut) |
| measurementConfigurationID | meetconfiguratie ID (attribuut) |
| measurementPair | meetpaar (attribuut) |
| MonitoringTube (FeatureType) | GMW-Monitoringbuis |
| broId | BRO-ID (attribuut) |
| tubeNumber | buisnummer (attribuut) |
| RegistrationHistory (AttributeGroupType) | Registratiegeschiedenis |
| corrected | gecorrigeerd (attribuut) |
| deregistered | uit registratie genomen (attribuut) |
| deregistrationTime | tijdstip uit registratie genomen (attribuut) |
| latestAdditionTime | tijdstip laatste aanvulling (attribuut) |
| latestCorrectionTime | tijdstip laatste correctie (attribuut) |
| objectRegistrationTime | tijdstip registratie object (attribuut) |
| registrationCompletionTime | tijdstip voltooiing registratie (attribuut) |
| registrationStatus | registratiestatus (attribuut) |
| reregistered | weer in registratie genomen (attribuut) |
| reregistrationTime | tijdstip weer in registratie genomen (attribuut) |
| underReview | in onderzoek (attribuut) |
| underReviewTime | in onderzoek sinds (attribuut) |
| RegistrationObject (FeatureType) | Registratieobject |
| deliveryAccountableParty | bronhouder (attribuut) |
| deliveryResponsibleParty | dataleverancier (attribuut) |
| objectIdAccountableParty | object-ID bronhouder (attribuut) |
| qualityRegime | kwaliteitsregime (attribuut) |
