GUF Berichtencatalogus uitgiftewebservice
1. Inleiding
1.1. Voorwoord
Betrouwbare en toegankelijke informatie over de samenstelling en opbouw van de ondergrond is van groot belang voor een dichtbevolkt land als het onze. Het helpt overheden, bedrijven en burgers om op feiten gebaseerde beslissingen te nemen over het gebruik van de ondergrond, bijvoorbeeld in verband met bereikbaarheid, waterveiligheid, warmte- en koudeopslag, aardgasproductie en de winning van aardwarmte. Ook voorkomen we zo dat informatie dubbel moet worden ingewonnen omdat het niet centraal is geregistreerd.
Het verzamelen, beschikbaar stellen, en gebruiken van al deze informatie is sinds september 2015 wettelijk vastgelegd in de Basisregistratie Ondergrond (BRO). Op 1 januari 2018 is het eerste deel van de Wet BRO in werking getreden, op 1 januari 2020 het tweede deel en op 1 januari c.q. 1 juli 2021 het derde deel.
Omdat de BRO een onderdeel is van het Stelsel van Basisregistraties, zijn verplichtingen met betrekking tot aanlevering, gebruik, terugmelding en onderzoek in de werkprocessen van overheidsorganisaties opgenomen in de Wet BRO. De BRO-gegevens worden centraal geregistreerd in de Landelijke Voorziening BRO (LV-BRO).
1.2. Doelstelling
Het document Handreiking Afname BRO Gegevens beschrijft via welke uitgiftekanalen BRO-gegevens geraadpleegd of gedownload kunnen worden en welke functionele en technische mogelijkheden deze kanalen bieden. Onder de noemer 'BRO uitgifte API' vallen dan in het bijzonder de 'REST uitgifteservice' en de 'SOAP webservice'. Functioneel gezien lijken deze twee uitgifteservices veel op elkaar.
De REST service is met name handig om als software ontwikkelaar 'incidenteel even snel en alleen publieke gegevens' op te halen uit de LV-BRO, zonder dat je je eerst moet aanmelden en zonder dat een PKIoverheid certificaat nodig is.
De SOAP webservice is met name geschikt om frequent en volledig geautomatiseerd in een machine-to-machine omgeving toegang te hebben tot alle beschikbare gegevens. Hiervoor moet je je aanmelden en heb je een PKIoverheid certificaat nodig.
Blijft over de vraag: hoe zien de uitgifteverzoeken en hun antwoorden er uit en wat is de structuur van de diverse uitgiftedocumenten?
1.3. Doelgroepen
Doelgroepen voor dit document zijn organisaties en personen die aan de afnamekant van de BRO opereren, waaronder bestuursorganen (bestuurders, beleidsmakers, BRO-coördinatoren) en bedrijven (ingenieurs, software-leveranciers).
1.4. Samenhang met andere documentatie
De informatievoorziening over de afname van BRO-gegevens vindt plaats op 3 niveaus.
Het startpunt met algemene informatie over de diverse uitgiftekanalen is het document Handreiking Afname BRO Gegevens. Dit document verwijst door naar het volgende niveau.
Het tweede niveau bevat algemene informatie per uitgiftekanaal (zie https://basisregistratieondergrond.nl/inhoud-bro/aanleveren-opvragen/gegevens-opvragen/):
De handleiding van de REST uitgifteservice is te vinden op https://www.bro-productomgeving.nl/bpo/latest/informatie-voor-softwareleveranciers/url-s-publieke-rest-services
Algemene informatie over de SOAP webservice is te vinden op https://basisregistratieondergrond.nl/inhoud-bro/aanleveren-opvragen/instructies/gegevens-opvragen-via-soap-webservices/
De handleiding voor het inrichten van SoapUI in het bijzonder is te vinden op https://basisregistratieondergrond.nl/inhoud-bro/aanleveren-opvragen/instructies/gegevens-opvragen-via-soap-webservices/aansluiten-demo-omgeving-soapui/
Het derde niveau is de BRO Productomgeving. Hier vindt u specifieke informatie per domein/registratieobjecttype zoals scopedocument, gegevenscatalogus en werkafspraken, storymap, berichtencatalogi voor inname en uitgifte, voorbeeldberichten voor inname en uitgifte.
Het verdient aanbeveling dat u zich eerst bekend maakt met de aangeven informatie uit de eerste 2 niveau's.
Daarna kunt u zich verdiepen in de GUF-specifieke informatie in de BRO productomgeving, waaronder de GUF gegevenscatalogus en eventuele werkafspraken en in het bijzonder dit document, de GUF berichtencatalogus uitgiftewebserevice.
1.5. Leeswijzer
Hoofdstuk 2 beschrijft de algemene werking van de GUF uitgiftewebservice.
Hoofdstuk 3 beschrijft de structuur van de diverse uitgiftedocumenten.
Hoofdstuk 4 bevat een toelichting op enkele voorbeeldberichten.
Hoofdstuk 5 bevat de toegestane waarden van de enumeraties (niet-beheerde lijsten met toegestane waarden).
Hoofdstuk 6 bevat verwijzingen (URN's en URL's) naar de codelijsten (beheerde lijsten met toegestane waarden).
Hoofdstuk 7 bevat een vertaaltabel, aan de hand waarvan, gegeven de Engelstalige naam van een entiteit of een attribuut, de Nederlandse naam in de catalogus kan worden opgezocht.
1.6. Versiehistorie
Versie | Datum | Omschrijving |
|---|---|---|
1.0 | 27-08-2021 | Eerste versie. |
1.1 | 23-08-2022 | GUF_EndLicense vervangen dor GUF_EndLicence |
1.2 | 25-04-2023 | 5 URLs van de codelijsten service bijgewerkt. 6 Vertaaltabel: GUF_EndLicence verwijderd. |
1.7. Contactinformatie
Algemene informatie en documentatie over de BRO kunt u vinden op https://basisregistratieondergrond.nl/.
Heeft u een vraag over de BRO? Wij staan voor u klaar om u te helpen. Voor vragen, suggesties of opmerkingen kunt contact opnemen met de BRO Servicedesk via een mail naar support@broservicedesk.nl.
Of bel ons op telefoonnummer 088 - 8664 999. Wij zijn bereikbaar op werkdagen van 8.00 tot 17.00 uur.
2. Algemene werking van de GUF uitgiftewebservice
Dit hoofdstuk beschrijft de algemene werking van de GUF uitgiftewebservice.
Paragraaf 2.1 beschrijft de operaties die de GUF uitgiftewebservice ondersteunt.
Paragraaf 2.2 beschrijft de BRO-berichten (request en response) die een rol spelen bij die operaties.
2.1. Operaties
De GUF uitgiftewebservice wordt gerealiseerd als een SOAP-webservice.

De wsdl kan worden gedowload van https://schema.broservices.nl/dsguf-v1.0.wsdl
De GUF uitgiftewebservice ondersteunt twee soap operaties:
dispatchCharacteristics (uitgifte van kengegevens).
dispatchData (uitgifte van objectgegevens).
Een soap operatie heeft een request en een response:
Het DispatchCharacteristicsRequest (Verzoek tot uitgifte van kengegevens) en de DispatchCharacteristics Response (Bericht van verzending van kengegevens).
Het DispatchDataRequest (Verzoek tot uitgifte van objectgegevens) en de DispatchDataResponse (Bericht van verzending van objectgegevens).
Naast een functioneel antwoord (een bericht van verzending) kan ieder verzoek ook leiden tot een foutmelding:
SOAP:Fault (Systeemfout): als er tijdens de verwerking van het uitgifteverzoek een onverwachte fout optreedt in het BRO-systeem, dan leidt dit tot een SOAP:Fault.
ParseFault (Validatiefout): als de uitgiftewebservice constateert dat een uitgifteverzoek niet een welgevormd XML-bericht is of dat het niet voldoet aan de XSD-schemavalidatie, dan leidt dit tot een ParseFault.
2.2. BRO-berichten
Deze paragraaf beschrijft de vier verschillende BRO-berichten (requests en responses) die een rol spelen in de GUF uitgiftewebservice.
2.3. DispatchCharacteristicsRequest
Het BRO-bericht DispatchCharacteristicsRequest bevat het uitgifteverzoek tot het leveren van de in het BRO-register opgenomen kengegevens van de GUF registratieobjecten die voldoen aan bepaalde kenmerken. Het DispatchCharacteristicsRequest (Verzoek tot uitgifte van kengegevens) van de GUF uitgiftewebservice is een specialisatie van AbstractDispatchCharacteristicsRequest in de package brocommon, waaraan het het attribuut criteria (kenmerken) toevoegt met de GUF specifieke kenmerken.

De definities van de transactiegegevens staan in onderstaande tabel:
Naam in XML-bestand | Nederlandse naam | Type | Kardinaliteit | Definitie |
|---|---|---|---|---|
requestReference | verzoekkenmerk | CharacterString | 1..1 | Een voor de afnemer unieke aanduiding van het uitgifteverzoek. |
criteria | kenmerken | GUF_CriteriaSet | 1..1 | De afzonderlijke kenmerken waaraan de registratieobjecten moeten voldoen. Toelichting: |
De criteria (kenmerken) worden gedefinieerd door het type GUF_CriteriaSet van de GUF uitgiftewebservice. De GUF_CriteriaSet (kenmerkenverzameling) is een specialisatie van CriteriaSet uit package brommon, waaraan het een aantal optionele attributen toevoegt .

De definities van de attributen van de CriteriaSet uit brocommon staan in onderstaande tabel:
Naam in XML-bestand | Nederlandse naam | Type | Kardinaliteit | Definitie |
|---|---|---|---|---|
deliveryAccountableParty | bronhouder | CharacterString | 0..1 | Het KvK-nummer van de maatschappelijke activiteit van de publiekrechtelijke rechtspersoon die bronhouder is van de gegevens in de basisregistratie ondergrond. |
qualityRegime | kwaliteitsregime | Enumeration | 0..1 | De aanduiding van de kwaliteitseis waaraan de gegevens van het registratieobject moeten voldoen. |
registrationPeriod | periode van registreren | DatePeriod | 0..1 | Het datuminterval waarbinnen de datum van het tijdstip registratie van het registratieobject moet liggen. |
correctionPeriod | periode van corrigeren | DatePeriod | 0..1 | Het datuminterval waarbinnen het laatste correctietijdstip van het registratieobject moet liggen. |
underReview | in onderzoek | IndicationYesNo | 0..1 | De aanduiding die aangeeft of het registratieobject door de registerbeheerder in onderzoek moet zijn genomen of niet. |
area | begrenzing | CharacterString | 1 | De begrenzing van een geografisch gebied aan het aardoppervlak, in de vorm van een rechthoek of een cirkel, waarbinnen het registratieobject moet liggen. |
De definities van de attributen, die GUF_CriteriaSet uit dsguf-messages.xsd toevoegt aan CriteriaSet uit brocommon, staan in onderstaande tabel:
Naam in XML-bestand | Nederlandse naam | Type | Kardinaliteit | Definitie |
|---|---|---|---|---|
startPeriod | periode van starten GUF | DatePeriod | 0..1 | De periode waarbinnen de starttijd van de levensduur van een Grondwatergebruiksysteem valt. |
endPeriod | periode van einde GUF | DatePeriod | 0..1 | De periode waarbinnen de eindtijd van de levensduur van een Grondwatergebruiksysteem valt. |
identificationLicence | identificatie beschikking-melding | CharacterString | 0..1 | De identificatie beschikking-melding van het Recht grondwatergebruik van het Grondwatergebruiksysteem. |
legalType | rechtstype | LegalType | 0..1 | Het rechtstype van het Recht grondwatergebruik van het Grondwatergebruiksysteem. |
primaryUsageType | primair gebruiksdoel | UsageType | 0..* | Lijst met gebruiksdoelen waarvan het primair gebruiksdoel van het Gebruiksdoel systeem van het Recht grondwatergebruik van het Grondwatergebruiksysteem er één moet zijn. |
designInstallationFunction | installatiefunctie van Ontwerpinstallatie | InstallationType | 0..1 | De installatiefunctie van de Ontwerpinstallatie van het Recht grondwatergebruik van het Grondwatergebruiksysteem. |
realisedInstallationFunction | nstallatiefunctie van Gerealiseerde installatie | InstallationType | 0..1 | De installatiefunctie van de Gerealiseerde installatie van het Grondwatergebruiksysteem. |
2.4. DispatchDataRequest
Het BRO-bericht DispatchDataRequest bevat het uitgifteverzoek tot het leveren van de in het BRO-register opgenomen gegevens van een bepaald registratieobject. Daarbij wordt het registratieobject geïdentificeerd door zijn BRO-ID. Het DispatchDataRequest (Verzoek tot uitgifte van objectgegevens) van de GUF uitgiftewebservice is een specialisatie van DispatchDataRequest in de package brocommon, waaraan het het attribuut dataToBeDelivered (te leveren gegevens) toevoegt.

De definities van de drie transactiegegevens (uit brocommon en uit dsguf) staan in onderstaande tabel:
Naam in XML-bestand | Nederlandse naam | Type | Kardinaliteit | Definitie |
|---|---|---|---|---|
requestReference | verzoekkenmerk | CharacterString | 1..1 | Een voor de afnemer unieke aanduiding van het uitgifteverzoek. |
broId | BRO-ID | RegistrationObjectCode | 1..1 | De unieke aanduiding van het registratieobject in de Basisregistratie Ondergrond. Toelichting: |
dataToBeDelivered | te leveren gegevens | DataToBeDelivered | 1 | Aanduiding welke gegevens over het registratieobject worden opgevraagd: alleen de actuele gegevens of de volledige materiële geschiedenis. |
Het gegeven dataToBeDelivered (te leveren gegevens) geeft aan welke gegevens over het registratieobject worden opgevraagd. Zie onderstaande tabel voor de lijst met toegestane waarden en hun betekenis:
Waarde | Omschrijving |
|---|---|
actueel | Alleen de actuele gegevens (present object data) worden opgevraagd. |
actueelHistorisch | De actuele en historische gegevens (past and present object data) worden opgevraagd. |
2.5. SOAP:Fault
Tijdens de uitvoering van een operatie kan er een onverwachte fout optreden in het BRO-systeem. Hiervoor kunnen verschillende oorzaken zijn, zoals het falen van bepaalde software of hardware. Deze onverwachte fouten worden beschouwd als een technische fout veroorzaakt door het BRO-systeem. De BRO stuurt dan een bericht in de vorm van een generieke SOAP:Fault (Systeemfout).

Een SOAP:Fault (Systeemfout) bestaat uit twee verplichte gegevens en één optioneel gegeven. De definities van deze gegevens staan in onderstaande tabel:
Naam in XML-bestand | Nederlandse naam | Type | Kardinaliteit | Definitie |
|---|---|---|---|---|
faultcode | foutcode | CharacterString | 1..1 | Aanduiding waar de fout is opgetreden. Toelichting: |
faultstring | fouttekst | CharacterString | 1..1 | Summiere beschrijving van de fout. Toelichting: |
detail | details | AnyType | 0..1 | Aanvullende informatie over de opgetreden fout en de vermoedelijke oorzaak. Toelichting: |
2.6. ParseFault
Als er fouten in het uitgifteverzoek worden gevonden tijdens de technische controle van een uitgifteverzoek, bijvoorbeeld het uitgifteverzoek is niet een welgevormd XML-bericht of het uitgifteverzoek voldoet niet aan de schemavalidatie, dan worden deze beschouwd als een softwarefout in het systeem van de data-afnemer. Het BRO-systeem stuurt dan een bericht in de vorm van een ParseFault (Validatiefout).
Het BRO-bericht ParseFault (Validatiefout) is in feite een gemodelleerde vorm van de algemene SOAP:Fault (Systeemfout), waarbij op de plek van het detail de gegevens van de ParseFault (Validatiefout) worden opgenomen. In de ParseFault (Validatiefout) zit een lijst met abortReasons (Redenen afbreken).

Dit BRO-bericht begint met een SOAP:Fault (Systeemfout), bestaande uit drie gegevens, waarin het attribuut detail het specifieke type ParseFault (Validatiefout) heeft. De definities van deze gegevens staan in onderstaande tabel:
Naam in XML-bestand | Nederlandse naam | Type | Kardinaliteit | Definitie |
|---|---|---|---|---|
faultcode | foutcode | CharacterString | 1..1 | Aanduiding waar de fout is opgetreden. Toelichting: |
faultstring | fouttekst | CharacterString | 1..1 | Summiere beschrijving van de fout. Toelichting: |
detail | details | ParseFault | 0..1 | Aanvullende informatie over de opgetreden fout en de vermoedelijke oorzaak. Regel: |
De ParseFault (Validatiefout) bestaat uit drie gegevens en een lijst met abortReasons. De definities van de gegevens van ParseFault (Validatiefout) staan in onderstaande tabel:
Naam in XML-bestand | Nederlandse naam | Type | Kardinaliteit | Definitie |
|---|---|---|---|---|
requestReference | verzoekkenmerk | CharacterString | 0..1 | Een voor de dataleverancier unieke aanduiding van het uitgifteverzoek. Toelichting: |
transactionId | transactiecode | CharacterString | 0..1 | Een voor het BRO-systeem unieke aanduiding voor de verwerking van een innameverzoek of uitgifteverzoek. Toelichting: |
abortTime | moment van afbreken | DateTime | 1..1 | Tijdstip, toegekend door de webservice, waarop de verwerking van het uitgifteverzoek is afgebroken. |
abortReason | reden afbreken | AbortReason | 1..* | Lijst met redenen waarom de verwerking van het uitgifteverzoek is afgebroken. Toelichting: |
Iedere AbortReason (Reden afbreken) bestaat uit twee gegevens. De definities staan in onderstaande tabel:
Naam in XML-bestand | Nederlandse naam | Type | Kardinaliteit | Definitie |
|---|---|---|---|---|
sequenceNumber | volgnummer | Integer | 1..1 | Een binnen deze lijst van abortReasons (redenen afbreken) uniek nummer. Toelichting: |
specification | foutmelding | CharacterString | 1..1 | Omschrijving van de validatie fout. |
2.7. DispatchCharacteristicsResponse
Onder normale omstandigheden bestaat het antwoord op een DispatchCharacteristicsRequest (Verzoek tot uitgifte van kengegevens) uit een DispatchCharacteriscticsResponse (Bericht van verzending van kengegevens). Het antwoord dispatchCharacteristicsResponse is gedefinieerd in het XSD-bestand dsguf-messages.xsd. Het is een specialisatie van DispatchResponse zoals gedefinieerd in brocommon.xsd. Het voegt daaraan toe het attribuut numberOfDocuments (aantal documenten) en een lijst met dispatchDocuments (uitgiftedocumenten).

Het BRO-bericht dispatchCharacteristicsResponse kan twee betekenissen hebben:
Een bericht van afwijzing.
Een bericht van verzending van kengegevens.
Onderstaande tabel geeft weer welke gegevens onder welke omstandigheden in het BRO-bericht opgenomen zullen worden. De lijst met criterionErrors (kenmerkfouten) speelt alleen een rol bij de uitgifte van kenmerken.
Gegeven | Afwijzing | Verzending |
|---|---|---|
responseType | √ | √ |
requestReference | √ | √ |
rejectionTime | √ | |
dispatchTime | √ | |
rejectionReason | √ | |
criterionError | √ | |
dispatchDocument | √ |
Onderstaande tabel bevat de definities van de gegevens van de DispatchResponse :
Naam in XML-bestand | Nederlandse naam | Type | Kardinaliteit | Definitie |
|---|---|---|---|---|
responseType | type antwoord | ResponseType | 1..1 | Aanduiding van de betekenis van het antwoord. Regels: Als het BRO-systeem het uitgifteverzoek succesvol heeft verwerkt, dan heeft het attribuutde waarde dispatch. |
requestReference | verzoekkenmerk | CharacterString | 1..1 | Een voor de afnemer unieke aanduiding van het uitgifteverzoek. Toelichting: |
rejectionTime | tijdstip van afwijzing | DateTime | 0..1 | Tijdstip, toegekend door de webservice, waarop het uitgifteverzoek is afgewezen. Regels: |
dispatchTime | tijdstip van uitgifte | DateTime | 0..1 | Tijdstip, toegekend door de webservice, waarop de opgevraagde gegevens zijn verzonden. Regels: |
rejectionReason | reden afwijzing | CharacterString | 0..1 | De reden waarom het uitgifteverzoek is afgewezen. Regels: Als dit antwoord wordt gegeven naar aanleiding van een dispatchCharacteristicsRequest (verzoek tot uitgifte van kengegevens) en de uitgiftewebservice heeft een of meer fouten geconstateerd in het uitgifteverzoek, dan heeft dit gegeven de vaste waarde "Er zijn 1 of meer fouten geconstateerd in de kenmerken". Als dit antwoord wordt gegeven naar aanleiding van een dispatchDataRequest (verzoek tot uitgifte van objectgegevens) en de uitgiftewebservice heeft geen registratieobject gevonden met de broId in het uitgifteverzoek, dan heeft dit gegeven de vaste waarde "Dit registratieobject bestaat niet". |
criterionError | kenmerkfout | CriterionError | 0..* | Lijst met foutmeldingen met betrekking tot een geconstateerde fout in de kenmerken van een uitgifteverzoek, bestaande uit een volgnummer en een omschrijving. Regels: Toelichting: |
Onderstaande tabel bevat de definities van de gegevens die DispatchCharacteristicsResponse uit dsguf-messages.xsd toevoegt aan DispatchResponse uit brocommon:
Naam in XML-bestand | Nederlandse naam | Type | Kardinaliteit | Definitie |
|---|---|---|---|---|
numberOfDocuments | aantal uitgiftedocumenten | Integer | 0..1 | Het aantal registratieobjecten dat voldoet aan de criteria (kenmerken) in het uitgifteverzoek. Regels: |
dispatchDocument | uitgiftedocument | AbstractRegistrationObject | 0..* | Deze lijst van uitgiftedocumenten bevat de kengegevens van de registratieobjecten die voldoen aan de criteria (kenmerken) in het uitgifteverzoek. Regels: Een uitgiftedocument in de lijst is van het type BRO_DO als het betreffende registratieobject uit registratie is genomen. Een uitgiftedocument in de lijst is van het type GUF_C als het betreffende registratieobject niet uit registratie is genomen. Toelichting: |
De lijst met dispatchDocument s (uitgiftedocumenten) is leeg als er geen registratieobjecten zijn gevonden die voldoen aan de criteria (kenmerken) in het dispatchCharacteristicsRequest (verzoek tot levering kengegevens).
Als er geen registratieobjecten zijn gevonden die voldoen aan de kenmerken, dan heeft het attribuut numberOfDocuments de waarde 0 en is de lijst met dispatchDocuments leeg.
Als er meer dan 2000 registratieobjecten zijn gevonden die voldoen aan de kenmerken, dan heeft het attribuut numberOfDocuments de waarde 2000 en is de lijst met dispatchDocuments beperkt tot dat aantal.
Ieder dispatchDocument (uitgiftedocument) is:
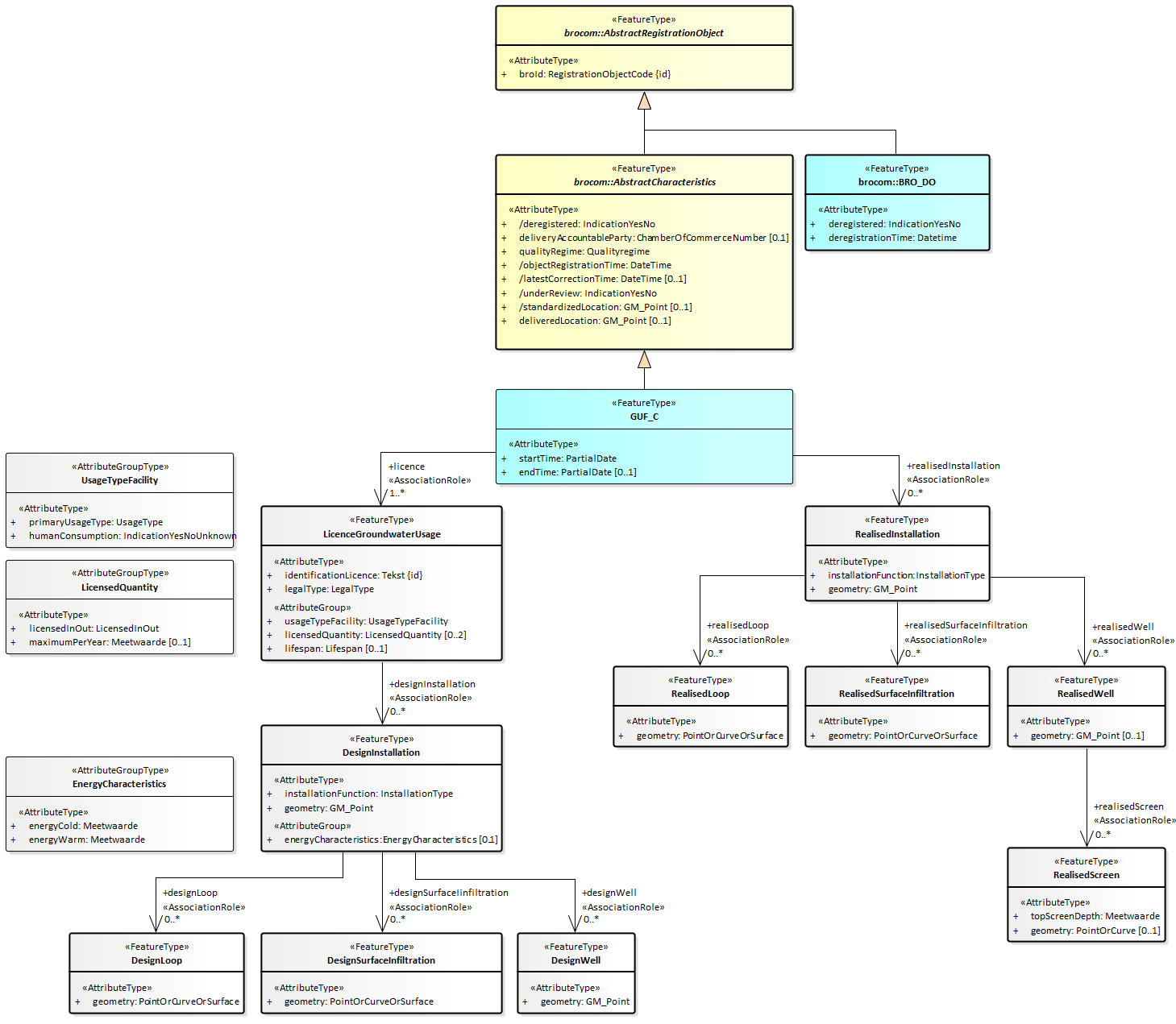
óf van het type dsguf:GUF_C, met daarin de kengegevens van grondwatergebruiksysteem dat niet uit registratie is genomen,
óf van het type brocom:BRO_DO, met daarin de kengegevens van een registratieobject dat uit registratie is genomen.

Het type uitgiftedocument BRO_DO is een specialisatie van AbstractRegistrationObject in de package brocommon. Dit type uitgiftedocument bestaat uit de gegevens:
broId (BRO-ID).
deregistered (uit registratie genomen).
deregistrationTime (tijdstip uit registratie genomen)
Het type uitgiftedocument SFR_C is een specialisatie van AbstractCharacteristics in de package brocommon, wat op zijn beurt een specialisatie is van AbstractRegistrationObject. Dit type uitgiftedocument bestaat uit de gegevens:
GroundwaterUsageFacility (Grondwatergebruiksysteem):
broId (BRO-ID).
deregistered (uit registratie genomen).
deliveryAccountableParty (bronhouder)
qualityRegime (kwaliteitsregime)
objectRegistrationTime (tijdstip registratie object)
latestCorrectionTime (tijdstip laatste correctie)
underReview (in onderzoek)
standardizedLocation (gestandaardiseerde locatie)
deliveredLocation (aangeleverde locatie)
LicenceGroundwaterUsage (Recht grondwatergebruik):
identificationLicence (identificatie beschikking-melding)
legalType (rechtstype)
usageTypeFacility (gebruiksdoel systeem)
primaryUsageType (primair gebruiksdoel)
humanConsumption (menselijke consumptie)
licensedQuantity (maximale waterverplaatsing)
licensedInOut ( verplaatsingsrichting)
maximumPerYear ( maximaal per jaar)
DesignInstallation (Ontwerpinstallatie):
installationFunction (installatiefunctie)
geometry (geometrie)
energyCharacteristics (energiekenmerken)
energyCold (energie koude per jaar)
energyWarm (energie warmte per jaar)
DesignLoop (Ontwerpbodemlus):
geometry (geometrie)
DesignSurfaceInfiltration (Ontwerpoppervlakteinflitratie):
geometry (geometrie), indien geometryPubliclyAvailable (openbaar raadpleegbaar) gelijk is aan 'Ja'.
DesignWell (Ontwerpput):
geometry (geometrie), indien geometryP ubliclyAvailable (openbaar raadpleegbaar) gelijk is aan 'Ja'.
RealisedInstallation (Gerealiseerde installatie):
installationFunction (installatiefunctie)
geometry (geometrie)
RealisedLoop (Gerealiseerde bodemlus):
geometry (geometrie)
RealisedSurfaceInfiltration (Gerealiseerde oppervlakteinflitratie):
geometry (geometrie), indien geometryP ubliclyAvailable (geometrie openbaar raadpleegbaar) gelijk is aan 'Ja'.
RealisedWell (Gerealiseerde put):
geometry (geometrie), indien geometryP ubliclyAvailable (geometrie openbaar raadpleegbaar) gelijk is aan 'Ja'.
RealisedScreen (Gerealiseerde filter):
geometry (geometrie), indien geometryP ubliclyAvailable (geometrie openbaar raadpleegbaar) gelijk is aan 'Ja'.
topScreenDepth (diepte bovenkant filter), indien topScreenDepthPubliclyAvailable (diepte bovenkant filter openbaar raadpleegbaar) gelijk is aan 'Ja'
2.8. DispatchDataResponse
Onder normale omstandigheden bestaat het antwoord op een dispatchDataRequest (verzoek tot uitgifte van objectgegevens) uit een dispatchDataResponse (bericht van verzending van objectgegevens). Het antwoord DispatchDataResponse is gedefinieerd in het XSD-bestand dsguf-messages.xsd. Het is een specialisatie van DispatchResponse zoals gedefinieerd in brocommon.xsd. Het voegt daaraan toe één optionele lijst met dispatchDocuments.

Het BRO-bericht dispatchDataResponse kan twee betekenissen hebben:
Een bericht van afwijzing.
Een bericht van verzending van objectgegevens.
Onderstaande tabel geeft weer welke gegevens onder welke omstandigheden in het BRO-bericht opgenomen zullen worden. De lijst met criterionErrors (kenmerkfouten) speelt alleen een rol bij de uitgifte van kenmerken en dus niet bij de uitgifte van objectgegevens.
Gegeven | Afwijzing | Verzending |
|---|---|---|
responseType | √ | √ |
requestReference | √ | √ |
rejectionTime | √ | |
dispatchTime | √ | |
rejectionReason | √ | |
criterionError | ||
dispatchDocument | √ |
Zie de voorgaande paragraaf voor de definities van de gegevens van de DispatchResponse uit brocommon.
Onderstaande tabel bevat de definities van de gegevens die DispatchDataResponse uit dsguf-messages.xsd toevoegt aan DispatchResponse uit brocommon:
Naam in XML-bestand | Nederlandse naam | Type | Kardinaliteit | Definitie |
|---|---|---|---|---|
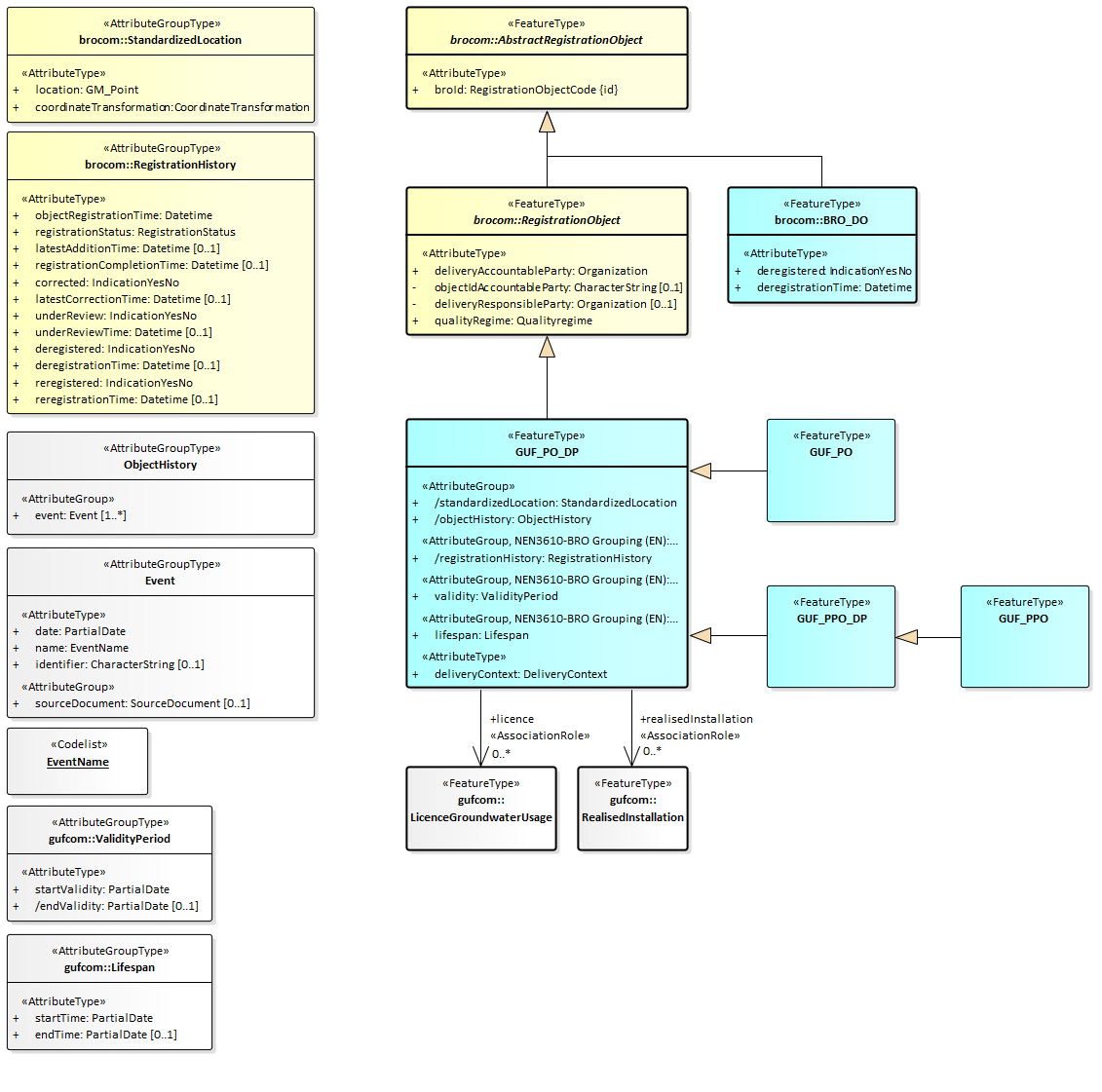
dispatchDocument | uitgiftedocument | AbstractRegistrationObject | 0..* | Het element dispatchDocument bevat de gegevens van een grondwatergebruiksysteem registratieobject. Regels: Het element dispatchDocument is afwezig als de BRO geen registratieobject bevat met het opgegegeven broId. Het element dispatchDocument is van het type GUF_PO_DP of van het type GUF_PO als in het betreffende dispatchDataRequest het attribuut dataToBeDelivered de waarde 'actueel' heeft. Het element dispatchDocument is van het type GUF_PPO_DP of van het type GUF_PPO als in het betreffende dispatchDataRequest het attribuut dataToBeDelivered de waarde 'actueelHistorisch' heeft. Toelichting: |
3. Uitgiftedocumenten
Een uitgiftedocument bevat de gegevens van het opgevraagde registratieobject, die in het BRO-systeem geregistreerd zijn. De beschikbare gegevens zijn gedefinieerd in de catalogus.
De GUF uitgiftewebservice kent vijf types uitgiftedocumenten; zie onderstaande tabel. Welke type wordt uitgeleverd hangt af van de opgevraagde gegevens (zie het gegeven dataToBeDelivered (te leveren gegevens) in het DispatchDataRequest), de identiteit van de afnemer en de registratiestatus van het registratieobject.
Uitgiftedocument | Wordt uitgeleverd als: | ||
|---|---|---|---|
Afnemer | Registratieobject | dataToBeDelivered | |
BRO_DO | Is niet de bronhouder en/of dataleverancier. | Uit registratie genomen. | Ongeacht |
GUF_PO | Is niet de bronhouder en/of dataleverancier. | Niet uit registratie genomen. | actueel |
GUF_PPO | Is niet de bronhouder en/of dataleverancier. | Niet uit registratie genomen. | actueelHistorisch |
GUF_PO_DP | Is tevens de bronhouder en/of dataleverancier. | Ongeacht. | actueel |
GUF_PPO_DP | Is tevens de bronhouder en/of dataleverancier. | Ongeacht. | actueelHistorisch |
Onderstaande figuur geeft de uitgiftedocumenten (blauwe achtergrond) weer inclusief de mogelijke inhoud:

De featuretypes (objecttypes) LicenceGroundwaterUsage (Recht grondwatergebruik) en RealisedInstallation (Gerealiseerde installatie) en hun gerelateerde featuretypes zijn volledig gedefinieerd in de GUF gegevenscatalogus.
De attributen/gegevensgroepen met een schuine streep voor hun naam worden afgeleid door de GUF innamewebservice; deze gegevens worden niet aangeleverd via een brondocument.
De attributen met een min-teken voor hun naam worden alleen uitgeleverd in de GUF_PO_DP en GUF_PPO_DP varianten van de uitgiftedocumenten.
Een aantal geometry (geometrie) attributen wordt alleen uitgeleverd in de GUF_PO en GUF_PPO varianten als de waarde van het bijbehorende attribuut publiclyAvailable (openbaar raadpleegbaar) gelijk is aan 'ja'. Deze geometriën worden altijd uitgeleverd in de GUF_PO_DP en GUF_PPO_DP varianten.
3.1. Inhoud GUF_PO_DP
Uitgiftedocument GUF_PO_DP bevat:
De actuele gegevens van een grondwatergebruiksysteem conform de GUF gegevenscatalogus,
aangevuld met de ObjectHistory (Objectgeschiedenis), die is afgeleid van de aangeleverde brondocumenten,
met daarin de lijst met Events (Gebeurtenissen),
waarvan de date (gebeurtenisdatum) is afgeleid van een aangeleverde datum in het brondocument (begintijd, eindtijd of beginGeldigheid, afhankelijk van het betreffende brondocument)
en de name (gebeurtenisnaam) is afgeleid van de naam van het brondocument,
maar niet het sourceDocument (brondocument) bij een Event (Gebeurtenis) .
In de LV-BRO kunnen features (objecten) zitten met een endValidity (eindGeldigheid) en/of een endTime (eindtijd). Het GUF_PO_DP uitgiftedocument bevat alleen de actuele gegevens, met ander woorden:
een feature, anders dan het feature GroundwaterUsageFacility (Grondwatergebruiksysteem), wordt alleen uitgegeven als het attribuut endValidity (eindGeldigheid) en het attribuut endTime (eindtijd) beiden afwezig zijn in het feature .
een feature LicenceGroundwaterUsage (Recht grondwatergebruik) met al zijn gerelateerde ontwerp installaties en onderdelen wordt alleen uitgegeven als bij het feature GroundwaterUsageFacility (Grondwatergebruiksysteem) het attribuut endTime (eindtijd) afwezig is.
een feature RealisedInstallation (Gerealiseerde installaties) met al zijn gerelateerde gerealiseerde installaties en onderdelen wordt alleen uitgegeven als bij het feature GroundwaterUsageFacility (Grondwatergebruiksysteem) het attribuut endTime (eindtijd) afwezig is.
3.2. Inhoud GUF_PO
Uitgiftedocument GUF_PO bevat dezelfde gegevens als uitgiftedocument GUF_PO_DP, met uitzondering van de volgende gegevens (die ontbreken in GUF_PO):
de attributen met een min-teken voor hun naam:
objectIdAccountableParty (object-ID bronhouder).
deliveryResponsibleParty (dataleverancier).
de geometrie attributen als de waarde van het bijbehorende attribuut maximumWellDepthPubliclyAvailable (openbaar raadpleegbaar) gelijk is aan 'nee':
geometry (geometrie) van DesignSurfaceInfiltration (Ontwerpoppervalkteinfiltratie).
geometry (geometrie) van DesignWell (Ontwerpput).
geometry (geometrie) van RealisedSurfaceInfiltration (Gerealiseerde oppervalkteinfiltratie).
geometry (geometrie) van RealisedWell (Gerealiseerde put).
geometry (geometrie) van RealisedScreen (Gerealiseerd filter).
de maximumWellDepth (Maximale putdiepte) van DesignWell ( Ontwerpput) als de waarde van het bijbehorende attribuut geometryPubliclyAvailable (maximale putdiepte openbaar raadpleegbaar ) gelijk is aan 'nee'
designScreen (Filtertraject) van DesignWell ( Ontwerpput) als de waarde van het bijbehorende attribuut designScreenPubliclyAvailable (filtertraject openbaar raadpleegbaar) gelijk is aan 'nee'
wellDepth (Putdiepte) van RealisedWell (Gerealiseerde put) als de waarde van het bijbehorende attribuut wellDepthPubliclyAvailable (putdiepte openbaar raadpleegbaar) gelijk is aan 'nee'
topScreenDepthPubliclyAvailable (Diepte bovenkant Filter) van RealisedScreen ( Gerealiseerde filter) als de waarde van het bijbehorende attribuut topScreenDepthPubliclyAvailable (diepte bovenkant filter openbaar raadpleegbaar ) gelijk is aan 'nee'
3.3. Inhoud GUF_PPO_DP
Uitgiftedocument GUF_PPO_DP bevat:
De gegevens van een grondwatergebruiksysteem conform de GUF gegevenscatalogus, zoals aangeleverd in een GUF_StartRegistration brondocument en aangepast conform eventuele verwerkte correctieverzoeken voor het dit brondocument,
aangevuld met de ObjectHistory (Objectgeschiedenis), die is afgeleid van de aangeleverde brondocumenten,
met daarin de lijst met Events (Gebeurtenissen),
waarvan de date (gebeurtenisdatum) is afgeleid van een aangeleverde datum in het brondocument (begintijd, eindtijd of beginGeldigheid, afhankelijk van het betreffende brondocument)
en de name (gebeurtenisnaam) is afgeleid van de naam van het brondocument
en het sourceDocument (brondocument) met daarin het bij deze gebeurtenis aangeleverde brondocument .
3.4. Inhoud GUF_PPO
Uitgiftedocument GUF_PPO bevat dezelfde gegevens als uitgiftedocument GUF_PPO_DP, met uitzondering van de volgende gegevens (die ontbreken in GUF_PPO):
de attributen met een min-teken voor hun naam:
objectIdAccountableParty (object-ID bronhouder).
deliveryResponsibleParty (dataleverancier).
de geometrie attributen als de waarde van het bijbehorende attribuut publiclyAvailable (openbaar raadpleegbaar) gelijk is aan 'nee':
geometry (geometrie) van DesignSurfaceInfiltration (Ontwerpoppervalkteinfiltratie).
geometry (geometrie) van DesignWell (Ontwerpput).
geometry (geometrie) van RealisedSurfaceInfiltration (Gerealiseerde oppervalkteinfiltratie).
geometry (geometrie) van RealisedWell (Gerealiseerde put).
geometry (geometrie) van RealisedScreen (Gerealiseerd filter).
de maximumWellDepth (Maximale putdiepte) van DesignWell ( Ontwerpput) als de waarde van het bijbehorende attribuut geometryPubliclyAvailable (maximale putdiepte openbaar raadpleegbaar ) gelijk is aan 'nee'
designScreen (Filtertraject) van DesignWell ( Ontwerpput) als de waarde van het bijbehorende attribuut designScreenPubliclyAvailable (filtertraject openbaar raadpleegbaar) gelijk is aan 'nee'
wellDepth (Putdiepte) van RealisedWell (Gerealiseerde put) als de waarde van het bijbehorende attribuut wellDepthPubliclyAvailable (putdiepte openbaar raadpleegbaar) gelijk is aan 'nee'
topScreenDepthPubliclyAvailable (Diepte bovenkant Filter) van RealisedScreen ( Gerealiseerde filter) als de waarde van het bijbehorende attribuut topScreenDepthPubliclyAvailable (diepte bovenkant filter openbaar raadpleegbaar ) gelijk is aan 'nee'
4. Voorbeeldberichten
4.1. Integrale XML-voorbeeldberichten
Integrale voorbeeldberichten zijn te vinden via deze link: GUF Voorbeeldberichten uitgiftewebservice.
4.2. XML-code snippets
Voorbeelden van een aantal algemene stukken XML-code (code snippets) zijn te vinden in de Handreiking Afname BRO Gegevens.
5. Enumeraties
In de BRO wordt een onderscheid gemaakt tussen beheerde waardenlijsten en niet-beheerde waardenlijsten.
In de gegevenscatalogus en de XSD-bestanden noemen we een niet-beheerde waardenlijst een enumeratie. Bij een enumeratie staat de lijst met toegestane waarden vast en kan de lijst met toegestane waarden niet veranderd worden zonder aanpassingen in de gegevenscatalogus, de berichtdefinities (XSD-bestanden) en de software (voor het maken of verwerken van een bericht).
De onderstaande tabel geeft een overzicht van de GUF-specifieke enumeraties.
De eerste kolom bevat de Engelstalige naam van de enumeratie, zoals deze voorkomt in de XSD-bestanden.
De tweede kolom bevat de Nederlandstalige naam, zoals die voorkomt in de gegevenscatalogus.
De derde kolom bevat de toegestane waarden, die gebruikt mogen worden in een BRO-verzoek.
De vierde kolom bevat een omschrijving van de toegestane waarde.
Type | Naam | Waarde | Omschrijving |
|---|---|---|---|
DataToBeDelivered | Te leveren gegevens | actueel | Alleen de actuele gegevens (present object data) worden opgevraagd. |
actueelHistorisch | De actuele en historische gegevens (past and present object data) worden opgevraagd. | ||
DispatchResponseType | berichttype bevestiging van verzending | dispatch | Aanduiding dat het antwoord de opgevraagde gegevens bevat. |
rejection | Aanduiding dat het betreffende uitgifteverzoek is afgewezen. | ||
IndicationYesNo | IndicatieJaNee | ja | |
nee | |||
IndicationYesNoUnknown | IndicatieJaNeeOnbekend | ja | |
nee | |||
onbekend | Het is niet bekend of het gegeven een waarde ja of nee heeft. | ||
QualityRegime | Kwaliteitsregime | IMBRO | Kwaliteitsregime waarbij de innamewebservice tijdens het verwerken van een innameverzoek de normale (strikte) regels hanteert, zoals gedefinieerd in de gegevenscatalogus. |
IMBRO/A | Kwaliteitsregime waarbij de innamewebservice tijdens het verwerken van een innameverzoek andere (minder strenge) bedrijfsregels, toegestane waarden van codelijsten en/of domeinen van gegevens toepast dan onder het (normale) IMBRO kwaliteitsregime. |
6. Codelijsten
In de BRO wordt een onderscheid gemaakt tussen beheerde waardenlijsten en niet-beheerde waardenlijsten.
In de gegevenscatalogus en de XSD-bestanden noemen we een beheerde waardenlijst een codelijst. Het domein van een codelijst is een uitbreidbare opsomming van toegestane waarden.
De onderstaande tabel geeft een overzicht van de GUF-specifieke codelijsten.
De eerste kolom bevat de Engelstalige naam van de codelijst, zoals deze voorkomt in de XSD-bestanden.
De tweede kolom bevat de Nederlandstalige naam, zoals die voorkomt in de gegevenscatalogus.
De derde kolom bevat de URN, die in een BRO-verzoek gebruikt moet worden bij het XML-attribuut codeSpace . Zie Codelist (Codelijst) en de voorbeeldberichten voor nadere informatie.
De vierde kolom bevat een link naar de website waar de actuele lijst met de toegestane waarden is te raadplegen, die in een BRO-verzoek gebruikt mogen worden als waarde voor een XML-element.
7. Vertaaltabel
Dit hoofdstuk bevat een vertaaltabel, aan de hand waarvan, gegeven de Engelstalige naam van een complexType of element of een attribuut in de XSD-bestanden, de Nederlandse naam in de gegevenscatalogus kan worden opgezocht.
De onderstaande tabel is gesorteerd op alfabetische volgorde van de Engelstalige naam van het complexType/element. Tussen haakjes staat het type modelelement van de entiteit. Binnen een entiteit zijn de attributen gesorteerd op Engelstalige naam.
Complextype (stereotype) | Entiteit |
|---|---|
AbstractRegistrationObject (FeatureType) | Abstract Registratieobject |
broId | BRO-ID |
BRO_DO (FeatureType) | Object uit registratie |
deregistered | uit registratie genomen |
deregistrationTime | tijdstip uit registratie genomen |
DesignInstallation (FeatureType) | Ontwerpinstallatie |
energyCharacteristics | energiekenmerken |
geometry | geometrie |
installationFunction | installatiefunctie |
DesignInstallation (FeatureType) | Ontwerpinstallatie |
designInstallationId | ontwerpinstallatie ID |
energyCharacteristics | energiekenmerken |
geometry | geometrie |
installationFunction | installatiefunctie |
licensedQuantity | maximale waterverplaatsing |
lifespan | levensduur |
DesignLoop (FeatureType) | Ontwerpbodemlus |
geometry | geometrie |
DesignLoop (FeatureType) | Ontwerpbodemlus |
designLoopId | ontwerpbodemlus ID |
geometry | geometrie |
lifespan | levensduur |
loopType | bodemlustype |
DesignScreen (AttributeGroupType) | Filtertraject |
designScreenBottom | diepte onderkant filtertraject |
designScreenTop | diepte bovenkant filtertraject |
screenType | filtertype |
DesignSurfaceInfiltration (FeatureType) | Ontwerpoppervlakteinfiltratie |
geometry | geometrie |
DesignSurfaceInfiltration (FeatureType) | Ontwerpoppervlakteinfiltratie |
geometry | geometrie |
infiltrationBasinId | ontwerpoppervlakteinfiltratie ID |
lifespan | levensduur |
publiclyAvailable | openbaar raadpleegbaar |
DesignWell (FeatureType) | Ontwerpput |
geometry | geometrie |
DesignWell (FeatureType) | Ontwerpput |
designScreen | filtertraject |
designWellId | ontwerpput ID |
geometry | geometrie |
height | maaiveldhoogte |
lifespan | levensduur |
maximumWellCapacity | maximale putcapaciteit |
maximumWellDepth | maximale putdiepte |
publiclyAvailable | openbaar raadpleegbaar |
relativeTemperature | relatieve temperatuur |
wellFunction | putfunctie |
DispatchCharacteristicsRequest (FeatureType) | Verzoek tot levering kengegevens |
criteria | kenmerkenverzameling |
DispatchCharacteristicsResponse (FeatureType) | Bericht van verzending kengegevens |
dispatchDocument | uitgiftedocument |
numberOfDocuments | aantal documenten |
DispatchDataRequest (FeatureType) | Verzoek tot uitgifte van objectgegevens. |
dataToBeDelivered | te leveren gegevens |
DispatchDataResponse (FeatureType) | Bericht van verzending gegevens. |
dispatchDocument | uitgiftedocument |
EnergyCharacteristics (AttributeGroupType) | Energiekenmerken |
energyCold | energie koude per jaar |
energyWarm | energie warmte per jaar |
EnergyCharacteristics (AttributeGroupType) | Energiekenmerken |
averageColdWater | gemiddeld jaarvolume koud |
averageInfiltrationTemperatureCold | jaargemiddelde infiltratietemperatuur koud |
averageInfiltrationTemperatureWarm | jaargemiddelde infiltratietemperatuur warm |
averageWarmWater | gemiddeld jaarvolume warm |
energyCold | energie koude per jaar |
energyWarm | energie warmte per jaar |
maximumInfiltrationTemperatureWarm | maximale infiltratietemperatuur warm |
maximumYearQuantityCold | maximaal jaarvolume koud |
maximumYearQuantityWarm | maximaal jaarvolume warm |
power | bodemzijdig vermogen |
powerCold | bodemzijdig vermogen koud |
powerWarm | bodemzijdig vermogen warm |
Event (AttributeGroupType) | Gebeurtenis |
date | datum |
identifier | identificatie |
name | naam |
sourceDocument | brondocument |
GUF_AddRealisedInstallation (FeatureType) | GUF-ToevoegingGerealiseerdeInstallatie |
geometry | geometrie |
installationFunction | installatiefunctie |
realisedInstallationId | gerealiseerde installatie ID |
startTime | begintijd |
GUF_C (FeatureType) | GUF-Kengegevens |
endTime | eindtijd |
startTime | begintijd |
GUF_Closure (FeatureType) | GUF-Beeindiging |
endTime | eindtijd |
GUF_ClosureRealisedPart (FeatureType) | GUF-BeeindigingGerealiseerdOnderdeel |
GUF_CriteriaSet (AttributeGroupType) | GUF-Kenmerken |
designInstallationFunction | installatiefunctie van Ontwerpinstallatie |
endPeriod | periode van einde GUF |
identificationLicence | identificatie beschikking-melding |
legalType | rechtstype |
primaryUsageType | primair gebruiksdoel |
realisedInstallationFunction | installatiefunctie van Gerealiseerde installatie |
startPeriod | periode van starten GUF |
GUF_ExpandRealisedInstallation (FeatureType) | GUF-UitbreidingGerealiseerdeInstallatie |
geometry | geometrie |
installationFunction | installatiefunctie |
realisedInstallationId | gerealiseerde installatie ID |
startValidity | beginGeldigheid |
GUF_GeometryRealisedSurfaceInfiltration (FeatureType) | GUF-GeometrieOppervlakteinfiltratie |
geometry | geometrie |
infiltrationBasinId | gerealiseerde oppervlakteinfiltratie ID |
startTime | begintijd |
GUF_Height (FeatureType) | GUF-Maaiveldhoogte |
height | maaiveldhoogte |
realisedWellId | gerealiseerde put ID |
startValidity | beginGeldigheid |
wellDepth | putdiepte |
GUF_NewLicence (FeatureType) | GUF-NieuwRecht |
identificationLicence | identificatie beschikking-melding |
legalType | rechtstype |
licensedQuantity | maximale waterverplaatsing |
startTime | begintijd |
usageTypeFacility | gebruiksdoel systeem |
GUF_PO (FeatureType) | GUF-PO |
GUF_PO_DP (FeatureType) | GUF-PO-DP |
deliveryContext | kader aanlevering |
lifespan | levensduur |
objectHistory | objectgeschiedenis |
registrationHistory | registratiegeschiedenis |
standardizedLocation | gestandaardiseerde locatie |
validity | geldigheidsduur |
GUF_PPO (FeatureType) | GUF-PPO |
GUF_PPO_DP (FeatureType) | GUF-PPO-DP |
GUF_StartRegistration (FeatureType) | GUF-StartRegistratie |
deliveryContext | kader aanlevering |
lifespan | levensduur |
objectIdAccountableParty | object-ID bronhouder |
GUF_WellFunction (FeatureType) | GUF-Putfunctie |
realisedWellId | gerealiseerde put ID |
relativeTemperature | relatieve temperatuur |
startValidity | beginGeldigheid |
wellFunction | putfunctie |
LicenceGroundwaterUsage (FeatureType) | Recht grondwatergebruik |
identificationLicence | identificatie beschikking-melding |
legalType | rechtstype |
licensedQuantity | maximale waterverplaatsing |
lifespan | levensduur |
usageTypeFacility | gebruiksdoel systeem |
LicenceGroundwaterUsage (FeatureType) | Recht grondwatergebruik |
identificationLicence | identificatie beschikking-melding |
legalType | rechtstype |
licensedQuantity | maximale waterverplaatsing |
lifespan | levensduur |
usageTypeFacility | gebruiksdoel systeem |
LicensedQuantity (AttributeGroupType) | Maximale waterverplaatsing |
licensedInOut | verplaatsingsrichting |
maximumPerYear | maximaal per jaar |
LicensedQuantity (AttributeGroupType) | Maximale waterverplaatsing |
licensedInOut | verplaatsingsrichting |
maximumPerDay | maximaal per etmaal |
maximumPerHour | maximaal per uur |
maximumPerMonth | maximaal per maand |
maximumPerQuarter | maximaal per kwartaal |
maximumPerYear | maximaal per jaar |
Lifespan (AttributeGroupType) | TijdvakLevensduur |
endTime | eindtijd |
startTime | begintijd |
ObjectHistory (AttributeGroupType) | Objectgeschiedenis |
event | gebeurtenis |
RealisedInstallation (FeatureType) | Gerealiseerde installatie |
geometry | geometrie |
installationFunction | installatiefunctie |
RealisedInstallation (FeatureType) | Gerealiseerde installatie |
geometry | geometrie |
installationFunction | installatiefunctie |
lifespan | levensduur |
realisedInstallationId | gerealiseerde installatie ID |
validity | geldigheidsduur |
RealisedInstallationClosurePart (FeatureType) | Gerealiseerde installatie onderdeel beeindigd |
geometry | geometrie |
installationFunction | installatiefunctie |
realisedInstallationId | gerealiseerde installatie ID |
RealisedInstallationFunction (FeatureType) | Gerealiseerde installatiefunctie |
installationFunction | installatiefunctie |
realisedInstallationId | gerealiseerde installatie ID |
RealisedLoop (FeatureType) | Gerealiseerde bodemlus |
geometry | geometrie |
RealisedLoop (FeatureType) | Gerealiseerde bodemlus |
geometry | geometrie |
groupOfLoops | groep lussen |
lifespan | levensduur |
loopDepth | einddiepte |
loopType | bodemlustype |
realisedLoopId | gerealiseerde bodemlus ID |
RealisedLoopClosurePart (FeatureType) | Gerealiseerde bodemlus onderdeel beeindigd |
endTime | eindtijd |
realisedLoopId | gerealiseerde bodemlus ID |
RealisedScreen (FeatureType) | Gerealiseerde filter |
geometry | geometrie |
topScreenDepth | diepte bovenkant filter |
RealisedScreen (FeatureType) | Gerealiseerde filter |
geometry | geometrie |
length | lengte |
lifespan | levensduur |
publiclyAvailable | openbaar raadpleegbaar |
realisedScreenId | gerealiseerde filter ID |
screenType | filtertype |
topScreenDepth | diepte bovenkant filter |
validity | geldigheidsduur |
RealisedScreenChanges (FeatureType) | Veranderingen gerealiseerde filter |
realisedScreenId | gerealiseerde filter ID |
topScreenDepth | diepte bovenkant filter |
RealisedSurfaceInfiltration (FeatureType) | Gerealiseerde oppervlakteinfiltratie |
geometry | geometrie |
RealisedSurfaceInfiltration (FeatureType) | Gerealiseerde oppervlakteinfiltratie |
geometry | geometrie |
infiltrationBasinId | gerealiseerde oppervlakteinfiltratie ID |
lifespan | levensduur |
publiclyAvailable | openbaar raadpleegbaar |
validity | geldigheidsduur |
RealisedSurfaceInfiltrationClosurePart (FeatureType) | Gerealiseerde oppervlakteinfiltratie onderdeel beeindigd |
endTime | eindtijd |
infiltrationBasinId | gerealiseerde oppervlakteinfiltratie ID |
RealisedWell (FeatureType) | Gerealiseerde put |
geometry | geometrie |
RealisedWell (FeatureType) | Gerealiseerde put |
geometry | geometrie |
height | maaiveldhoogte |
lifespan | levensduur |
publiclyAvailable | openbaar raadpleegbaar |
realisedWellId | gerealiseerde put ID |
relativeTemperature | relatieve temperatuur |
validity | geldigheidsduur |
wellDepth | putdiepte |
wellFunction | putfunctie |
RealisedWellClosurePart (FeatureType) | Gerealiseerde put onderdeel beeindigd |
endTime | eindtijd |
realisedWellId | gerealiseerde put ID |
RegistrationHistory (AttributeGroupType) | Registratiegeschiedenis |
corrected | gecorrigeerd |
deregistered | uit registratie genomen |
deregistrationTime | tijdstip uit registratie genomen |
latestAdditionTime | tijdstip laatste aanvulling |
latestCorrectionTime | tijdstip laatste correctie |
objectRegistrationTime | tijdstip registratie object |
registrationCompletionTime | tijdstip voltooiing registratie |
registrationStatus | registratiestatus |
reregistered | weer in registratie genomen |
reregistrationTime | tijdstip weer in registratie genomen |
underReview | in onderzoek |
underReviewTime | in onderzoek sinds |
RegistrationObject (FeatureType) | Registratieobject |
deliveryAccountableParty | bronhouder |
deliveryResponsibleParty | dataleverancier |
objectIdAccountableParty | object-ID bronhouder |
qualityRegime | kwaliteitsregime |
SoilResearch (FeatureType) | Verkenning |
broId | BRO-ID |
StandardizedLocation (AttributeGroupType) | Gestandaardiseerde locatie |
coordinateTransformation | coördinaattransformatie |
location | coördinaten |
UsageTypeFacility (AttributeGroupType) | Gebruiksdoel systeem |
humanConsumption | menselijke consumptie |
primaryUsageType | primair gebruiksdoel |
UsageTypeFacility (AttributeGroupType) | Gebruiksdoel systeem |
humanConsumption | menselijke consumptie |
primaryUsageType | primair gebruiksdoel |
secundaryUsageType | secundair gebruiksdoel |
ValidityPeriod (AttributeGroupType) | TijdvakGeldigheid |
endValidity | eindGeldigheid |
startValidity | beginGeldigheid |