GMN Berichtencatalogus uitgiftewebservice
Inleiding
Dit document beschrijft hoe een afnemer van de Basisregistratie Ondergrond (BRO) de gegevens over een grondwatermonitoringnet (GMN) kan opvragen.
Het document veronderstelt dat de lezer bekend is met de GMN catalogus. Nadere informatie is te vinden op www.basisregistratieondergrond.nl.
Het document veronderstelt dat de lezer beschikt over de kennis en vaardigheid om een XML-bestand te lezen en te schrijven.
De focus van het document ligt op het beschrijven van de structuur van de mogelijke berichten aan de hand van enkele voorbeelden. Andere zaken zoals definitie, kardinaliteit, domein en bedrijfsregels met betrekking tot de gegevensinhoud van de berichten staan in de catalogus.
Leeswijzer
Hoofdstuk 2 beschrijft de algemene werking van de GMN uitgiftewebservice.
Hoofdstuk 3 bevat enkele voorbeeldberichten met regel voor regel een toelichting.
Hoofdstuk 4 bevat de toegestane waarden van de enumeraties (niet-beheerde lijsten met toegestane waarden).
Hoofdstuk 5 bevat verwijzingen (URN's en URL's) naar de codelijsten (beheerde lijsten met toegestane waarden).
Hoofdstuk 6 bevat een vertaaltabel, aan de hand waarvan, gegeven de Engelstalige naam van een entiteit of een attribuut, de Nederlandse naam in de catalogus kan worden opgezocht.
Versiehistorie
Versie | Datum | Omschrijving |
|---|---|---|
1.0.0 | 13-03-2020 | Eerste versie. |
1.1 | 18-12-2020 | Release registratieobject en publicatie documentatie |
1.1.1 | 23-12-2020 | Verwijzing naar (test-)voorbeeldberichten op BRO productomgeving |
1.1.2 | 11-03-2021 | URL in de tabel met codelijsten aangepast. |
1.1.3 | 24-03-2021 | Omschrijving bij Partialdate uitgebreid. |
1.1.4 | 29-03-2021 | Verwijzing naar pagina met generieke beschrijving van het gebruik van een codelijst. |
1.2.0 | 08-09-2021 | Meetpuntcode toegevoegd aan Tussentijdse gebeurtenis. |
1.2.1 | 17-12-2021 | Par. 2.3 Diagram met uitgiftedocumenten bijgewerkt. |
1.2.2 | 17-12-2021 | Par 2.3.4 Sortering van IntemediateEvents aangepast. |
Contactinformatie
Algemene informatie, documentatie en voorbeeld XML-berichten kunt u vinden op www.basisregistratieondergrond.nl.
Heeft u een vraag over de BRO? Wij staan voor u klaar om u te helpen.
Voor vragen, suggesties of opmerkingen kunt contact opnemen met de BRO Servicedesk via een mail naar support@broservicedesk.nl .
Of bel ons op telefoonnummer 088 - 8664 999. Wij zijn op werkdagen van 8.00 tot 17.00 uur bereikbaar.
Algemene werking van de GMN uitgiftewebservice
Dit hoofdstuk beschrijft de algemene werking van de GMN uitgiftewebservice.
Paragraaf 2.1 beschrijft de operaties die de GMN uitgiftewebservice ondersteunt.
Paragraaf 2.2 beschrijft de BRO-berichten die een rol spelen bij die operaties.
Paragraaf 2.3 beschrijft de verschillende uitgiftedocumenten die in een BRO-bericht uitgegeven kunnen worden.
Operaties
De GMN uitgiftewebservice wordt gerealiseerd als een SOAP-webservice.
De GMN uitgiftewebservice ondersteunt één soap operatie: dispatchData (uitgifte van objectgegevens).
Een soap operatie heeft een request en een response. Het DispatchDataRequest bevat het uitgifteverzoek tot het leveren van alle geregistreerde gegevens van een bepaald registratieobject. De response bevat het antwoord op het verzoek. Naast een antwoord kan de reactie op een uitgifteverzoek ook een foutmelding zijn. Er zijn dus drie mogelijke reacties:
DispatchDataResponse (Antwoord): een functioneel antwoord op een uitgifteverzoek.
SOAP:Fault (Systeemfout): als er tijdens de verwerking van het request een onverwachte fout optreedt in het BRO-systeem, dan leidt dit tot een SOAP:Fault.
ParseFault (Validatiefout): als de GMN uitgiftewebservice constateert dat een DispatchDataRequest niet een welgevormd XML-bericht is of dat het niet voldoet aan de schema validatie, dan leidt dit tot een ParseFault.

BRO-berichten
Deze paragraaf beschrijft de vier verschillende BRO-berichten die een rol spelen in de GMN uitgiftewebservice.
DispatchDataRequest
Het BRO-bericht DispatchDataRequest bevat het uitgifteverzoek tot het leveren van de in het BRO-register opgenomen gegevens van een bepaald registratieobject. Daarbij wordt het registratieobject geïdentificeerd door zijn BRO-ID.

Dit BRO-bericht bestaat uit drie transactiegegevens. De definities van de transactiegegevens staan in onderstaande tabel:
Naam in XML-bestand | Nederlandse naam | Type | Kardinaliteit | Definitie |
|---|---|---|---|---|
requestReference | verzoekkenmerk | CharacterString | 1..1 | Een voor de afnemer unieke aanduiding van het uitgifteverzoek. |
broId | BRO-ID | RegistrationObjectCode | 1..1 | De unieke aanduiding van het registratieobject in de Basisregistratie Ondergrond. Toelichting: |
dataToBeDelivered | te leveren gegevens | DataToBeDelivered | 1..1 | Aanduiding welke gegevens over het registratieobject worden opgevraagd: alleen de actuele gegevens of de actuele en historische gegevens, oftewel de volledige materiële geschiedenis. |
Het gegeven dataToBeDelivered (te leveren gegevens) geeft aan welke gegevens over het registratieobject worden opgevraagd: alleen de actuele gegevens of de actuele gegevens en de volledige materiële geschiedenis. Zie onderstaande tabel voor de lijst met toegestane waarden en hun betekenis:
Waarde | Omschrijving |
|---|---|
actueel | Alleen de actuele gegevens (present object data) worden opgevraagd. |
actueelHistorisch | De actuele en historische gegevens (past and present object data) worden opgevraagd. |
SOAP:Fault
Tijdens de uitvoering van een operatie kan er een onverwachte fout optreden in het BRO-systeem. Hiervoor kunnen verschillende oorzaken zijn, zoals het falen van bepaalde software of hardware. Deze onverwachte fouten worden beschouwd als een technische fout veroorzaakt door het BRO-systeem. De BRO stuurt dan een bericht in de vorm van een generieke SOAP:Fault (Systeemfout).

Een SOAP:Fault (Systeemfout) bestaat uit twee verplichte gegevens en één optioneel gegeven. De definities van deze gegevens staan in onderstaande tabel:
Naam in XML-bestand | Nederlandse naam | Type | Kardinaliteit | Definitie |
|---|---|---|---|---|
faultcode | foutcode | CharacterString | 1..1 | Aanduiding waar de fout is opgetreden. Toelichting: |
faultstring | fouttekst | CharacterString | 1..1 | Summiere beschrijving van de fout. Toelichting: |
detail | details | Any | 0..1 | Aanvullende informatie over de opgetreden fout en de vermoedelijke oorzaak. Toelichting: |
ParseFault
Als er fouten in het uitgifteverzoek worden gevonden tijdens de technische controle van een uitgifteverzoek, bijvoorbeeld het uitgifteverzoek is niet een welgevormd XML-bericht of het uitgifteverzoek voldoet niet aan de schemavalidatie, dan worden deze beschouwd als een softwarefout in het systeem van de data-afnemer. Het BRO-systeem stuurt dan een bericht in de vorm van een ParseFault (Validatiefout).
Het BRO-bericht ParseFault (Validatiefout) is in feite een gemodelleerde vorm van de algemene SOAP:Fault (Systeemfout), waarbij op de plek van het detail de gegevens van de ParseFault (Validatiefout) worden opgenomen. In de ParseFault (Validatiefout) zit een lijst met abortReasons (Redenen afbreken).

Dit BRO-bericht begint met een SOAP:Fault (Systeemfout), bestaande uit drie gegevens. De definities van deze gegevens staan in onderstaande tabel:
Naam in XML-bestand | Nederlandse naam | Type | Kardinaliteit | Definitie |
|---|---|---|---|---|
faultcode | foutcode | CharacterString | 1..1 | Aanduiding waar de fout is opgetreden. Toelichting: |
faultstring | fouttekst | CharacterString | 1..1 | Summiere beschrijving van de fout. Toelichting: |
detail | details | ParseFault | 0..1 | Aanvullende informatie over de opgetreden fout en de vermoedelijke oorzaak. Regel: |
De ParseFault (Validatiefout) bestaat uit drie gegevens en een lijst met abortReasons. De definities van de gegevens van ParseFault (Validatiefout) staan in onderstaande tabel:
Naam in XML-bestand | Nederlandse naam | Type | Kardinaliteit | Definitie |
|---|---|---|---|---|
requestReference | verzoekkenmerk | CharacterString | 0..1 | Een voor de dataleverancier unieke aanduiding van het uitgifteverzoek. Toelichting: |
transactionId | transactiecode | CharacterString | 0..1 | Een voor het BRO-systeem unieke aanduiding voor de verwerking van een innameverzoek of uitgifteverzoek. Toelichting: |
abortTime | moment van afbreken | DateTime | 1..1 | Tijdstip, toegekend door de webservice, waarop de verwerking van het uitgifteverzoek is afgebroken. |
abortReason | reden afbreken | AbortReason | 1..* | Lijst met redenen waarom de verwerking van het uitgifteverzoek is afgebroken. Toelichting: |
De lijst met abortReasons (redenen afbreken) bestaat uit minimaal 1 en maximaal 99 voorkomens van een AbortReason (Reden afbreken). Iedere AbortReason (Reden afbreken) bestaat uit twee gegevens. De definities staan in onderstaande tabel:
Naam in XML-bestand | Nederlandse naam | Type | Kardinaliteit | Definitie |
|---|---|---|---|---|
sequenceNumber | volgnummer | Integer | 1..1 | Een binnen deze lijst van abortReasons (redenen afbreken) uniek nummer. Toelichting: |
specification | foutmelding | CharacterString | 1..1 | Omschrijving van de validatie fout. |
DispatchDataResponse
Het BRO-bericht DispatchDataResponse (Antwoord) bevat het functionele antwoord op een uitgifteverzoek. De DispatchDataResponse (Antwoord) van de GMN uitgiftewebservice is een specialisatie van DispatchResponse in de package brocommon, waaraan het een dispatchDocument (uitgiftedocument) toevoegt. De DispatchResponse in brocommon definieert een aantal gegevens en een optionele lijst met criterionErrors (kenmerkfouten).

Het BRO-bericht DispatchDataResponse (Antwoord) kan twee betekenissen hebben:
Een bericht van afwijzing.
Een bericht van verzending van objectgegevens.
Onderstaande tabel geeft weer welke gegevens onder welke omstandigheden in het BRO-bericht opgenomen zullen worden. De lijst met criterionErrors (kenmerkfouten) speelt alleen een rol bij de uitgifte van kenmerken en dus niet bij de uitgifte van objectgegevens.
Gegeven | Afwijzing | Verzending |
|---|---|---|
responseType | √ | √ |
requestReference | √ | √ |
rejectionTime | √ | |
dispatchTime | √ | |
rejectionReason | √ | |
criterionError | ||
dispatchDocument | √ |
Onderstaande tabel bevat de definities van de gegevens van de DispatchResponse :
Naam in XML-bestand | Nederlandse naam | Type | Kardinaliteit | Definitie |
|---|---|---|---|---|
responseType | type antwoord | ResponseType | 1..1 | Aanduiding van de betekenis van het antwoord. |
requestReference | verzoekkenmerk | CharacterString | 1..1 | Een voor de afnemer unieke aanduiding van het uitgifteverzoek. Toelichting: |
rejectionTime | tijdstip van afwijzing | DateTime | 0..1 | Tijdstip, toegekend door de webservice, waarop het uitgifteverzoek is afgewezen. Regels: |
dispatchTime | tijdstip van uitgifte | DateTime | 0..1 | Tijdstip, toegekend door de webservice, waarop de opgevraagde gegevens zijn verzonden. Regels: |
rejectionReason | reden afwijzing | CharacterString | 0..1 | De reden waarom het uitgifteverzoek is afgewezen. Regels: |
criterionError | kenmerkfout | CriterionError | 0..* | Lijst met foutmeldingen met betrekking tot een geconstateerde fout in de kenmerkenverzameling van een uitgifteverzoek, bestaande uit een volgnummer en een omschrijving. Regels: Toelichting: |
dispatchDocument | uitgiftedocument | AbstractRegistrationObject | 0..1 | Dit element bevat de gegevens van het opgevraagde registratieobject, die in het BRO-systeem geregistreerd zijn. Regels: |
Uitgiftedocumenten
Een uitgiftedocument bevat de gegevens, die in het BRO-systeem geregistreerd zijn, van het opgevraagde registratieobject. De beschikbare gegevens zijn gedefinieerd in de catalogus.
De GMN uitgiftewebservice kent vijf types uitgiftedocumenten; zie onderstaande tabel. Welke type wordt uitgeleverd hangt af van de opgevraagde gegevens (zie het gegeven dataToBeDelivered in het DispatchDataRequest), de identiteit van de afnemer en de registratiestatus van het registratieobject.
Uitgiftedocument | Wordt uitgeleverd als: | ||
|---|---|---|---|
Afnemer | Registratieobject | dataToBeDelivered | |
BRO_DO | Is niet de bronhouder en/of dataleverancier. | Uit registratie genomen. | Ongeacht |
GMN_PO | Is niet de bronhouder en/of dataleverancier. | Niet uit registratie genomen. | actueel |
GMN_PPO | Is niet de bronhouder en/of dataleverancier. | Niet uit registratie genomen. | actueelHistorisch |
GMN_PO_DP | Is tevens de bronhouder en/of dataleverancier. | Ongeacht. | actueel |
GMN_PPO_DP | Is tevens de bronhouder en/of dataleverancier. | Ongeacht. | actueelHistorisch |
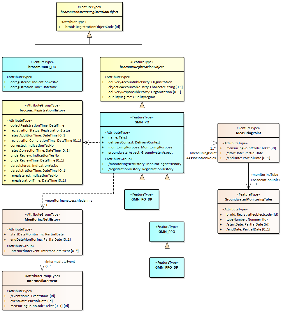
Onderstaande figuur geeft de uitgiftedocumenten (blauwe achtergrond) weer inclusief de mogelijke inhoud:

Gegevens met een minteken voor hun naam (in plaats van een plusteken) worden alleen uitgeleverd als de afnemer tevens bronhouder en/of dataleverancier is van het opgevraagde registratieobject. Met andere woorden, deze gegevens worden opgenomen in de dispatchDocuments (uitgiftedocumenten) GMN_PO_DP en GMN_PPO_DP.
Gegevens met een deelteken voor hun naam worden niet aangeboden in een brondocument bij de innamewebservice. In plaats daarvan wordt een waarde voor deze gegevens afgeleid door het BRO-systeem.
Gegevens met de tekst id tussen accolades achter hun naam zijn gegevens die een object (een voorkomen van het FeatureType (Objecttype)) uniek identificeren.
Binnen de gegevensgroep IntermediateEvent (Tussentijdse gebeurtenis) moet de combinatie van eventName (naam gebeurtenis), eventDate (datum gebeurtenis) en measuringPointCode (meetpuntcode) uniek zijn.
Alle gegevens zijn gedefinieerd in de catalogus, met uitzondering van de volgende 4 gegevens:
StartDate
Naam in XML-bestand | startDate |
Nederlandse naam | startdatum meetpunt |
Type gegeven | Attribuut van MeasuringPoint (Meetpunt) |
Definitie | De datum waarop het meetpunt als onderdeel van het grondwatermonitoringnet is gestart. |
Juridische status | Authentiek |
Kardinaliteit | 1 |
Domein | |
Naam | Datum |
Naam IMBRO/A | OnvolledigeDatum |
Regels | De waarde wordt afgeleid van het attribuut startDateMonitoring (begindatum monitoring) als het meetpunt wordt aangeboden in een GMN_StartRegistration brondocument. De waarde wordt afgeleid van het attribuut eventDate (datum gebeurtenis) als het meetpunt wordt aangeboden in een GMN_MeasuringPoint brondocument. |
endDate
Naam in XML-bestand | endDate |
Nederlandse naam | einddatum meetpunt |
Type gegeven | Attribuut van MeasuringPoint (Meetpunt) |
Definitie | De datum waarop het meetpunt als onderdeel van het grondwatermonitoringnet is beëindigd. |
Juridische status | Authentiek |
Kardinaliteit | 0..1 |
Domein | |
Naam | Datum |
Naam IMBRO/A | OnvolledigeDatum |
Regels | De waarde wordt afgeleid van het attribuut eventDate (datum gebeurtenis) als het meetpunt wordt beëindigd met een GMN_MeasuringPointEndDate brondocument. |
Toelichting | Het gegeven blijft afwezig als het grondwatermonitoringnet wordt beëindigd. |
startDate
Naam in XML-bestand | startDate |
Nederlandse naam | startdatum buisverwijzing |
Type gegeven | Attribuut van GroundwaterMonitoringTube (GMW-monitoringbuis) |
Definitie | De datum vanaf wanneer het meetpunt wordt gevormd door deze buisverwijzing. |
Juridische status | Authentiek |
Kardinaliteit | 1 |
Domein | |
Naam | Datum |
Naam IMBRO/A | OnvolledigeDatum |
Regels | De waarde wordt afgeleid van het attribuut startDateMonitoring (begindatum monitoring) als de buisverwijzing wordt aangeboden in een GMN_StartRegistration brondocument. De waarde wordt afgeleid van het attribuut eventDate (datum gebeurtenis) als de buisverwijzing wordt aangeboden in een GMN_MeasuringPoint brondocument. De waarde wordt afgeleid van het attribuut eventDate (datum gebeurtenis) als de buisverwijzing wordt aangeboden in een GMN_TubeReference brondocument. |
EndDate
Naam in XML-bestand | endDate |
Nederlandse naam | einddatum buisverwijzing |
Type gegeven | Attribuut van GroundwaterMonitoringTube (GMW-monitoringbuis) |
Definitie | De datum vanaf wanneer de buisverwijzing, waardoor het meetpunt wordt gevormd, is vervangen door een andere buisverwijzing. |
Juridische status | Authentiek |
Kardinaliteit | 0..1 |
Domein | |
Naam | Datum |
Naam IMBRO/A | OnvolledigeDatum |
Regels | De waarde wordt afgeleid van het attribuut eventDate (datum gebeurtenis) als de buisverwijzing wordt vervangen door een andere buisverwijzing in een GMN_TubeReference brondocument. |
Toelichting | Het gegeven blijft afwezig als het grondwatermonitoringnet wordt beëindigd of als het meetpunt wordt beëindigd. |
BRO_DO
Het uitgiftedocument van het type BRO_DO is een specialisatie van AbstractRegistrationObject in de package brocommon. Een uitgiftedocument van dit type bestaat uit de gegevens broId (BRO-ID), deregistered (uit registratie genomen) en deregistrationTime (tijdstip uit registratie genomen).
GMN_PO
Het uitgiftedocument van het type GMN_PO is een specialisatie van RegistrationObject, wat op zijn beurt een specialisatie is van AbstractRegistrationObject in de package brocommon. Een uitgiftedocument van dit type bestaat uit:
Het gegeven broId (BRO-ID) in AbstractRegistrationObject in de package brocommon.
De gegevens in brocom:RegistrationObject (Registratieobject) in de package brocommon:
Exclusief het gegeven objectIdAccountableParty (object-ID bronhouder).
Exclusief het gegeven deliveryResponsibleParty (dataleverancier).
De gegevens en gegevensgroepen in GMN_PO (Grondwatermonitoringnet):
Inclusief de afgeleide gegevensgroep registrationHistory (registratiegeschiedenis).
Inclusief de afgeleide gegevensgroep monitoringNetHistory (monitoringnetgeschiedenis).
Exclusief de lijst met intermediateEvents (tussentijdse gebeurtenissen).
De lijst met actuele, gerelateerde measuringPoints (meetpunten), met andere woorden waar het gegeven endDate (einddatum meetpunt) ontbreekt:
Inclusief het gegeven startDate (startdatum meetpunt).
Inclusief de actuele, gerelateerde monitoringTube (monitoringbuis) van het meetpunt, met andere woorden de buisverwijzing waar het gegeven endDate (einddatum buisverwijzing) ontbreekt:
Inclusief het gegeven startDate (startdatum buisverwijzing).
De lijst met measuringPoints (meetpunten) wordt gesorteerd op startDate (startdatum meetpunt) en bij gelijke waarde daarvan vervolgens op measuringPointCode (meetpuntcode).
GMN_PO_DP
Het uitgiftedocument van het type GMN_PO_DP is een specialisatie van GMN_PO. De inhoud bestaat uit dezelfde gegevens als bij een GMN_PO, inclusief de gegevens met een minteken voor de naam in de figuur, dat wil zeggen:
objectIdAccountableParty (object-ID bronhouder).
deliveryResponsibleParty (dataleverancier).
GMN_PPO
Het uitgiftedocument van het type GMN_PPO is een specialisatie van GMN_PO. Een uitgiftedocument van dit type bestaat uit:
Het gegeven broId (BRO-ID) in AbstractRegistrationObject in de package brocommon.
De gegevens in brocom:RegistrationObject (Registratieobject) in de package brocommon:
Exclusief het gegeven objectIdAccountableParty (object-ID bronhouder).
Exclusief het gegeven deliveryResponsibleParty (dataleverancier).
De gegevens en gegevensgroepen van het FeatureType (Objecttype) GMN_PO (Grondwatermonitoringnet):
Inclusief de afgeleide gegevensgroep registrationHistory (registratiegeschiedenis).
Inclusief de afgeleide gegevensgroep monitoringNetHistory (monitoringnetgeschiedenis).
Inclusief de optionele lijst met intermediateEvents (tussentijdse gebeurtenissen).
De lijst met actuele en historische, gerelateerde measuringPoints (meetpunten):
Inclusief het gegeven startDate (startdatum meetpunt).
Inclusief het gegeven endDate (einddatum meetpunt).
Inclusief de lijst met actuele en historische, gerelateerde monitoringTubes (monitoringbuizen) van het meetpunt:
Inclusief het gegeven startDate (startdatum buisverwijzing).
Inclusief het gegeven endDate (einddatum buisverwijzing).
De lijst met van intermediateEvents (tussentijdse gebeurtenissen) is gesorteerd op eventDate (datum gebeurtenis), eventName (naam gebeurtenis) en ten slotte op measuringPointCode (meetpuntcode). Bij gelijke waarde van eventDate (datum gebeurtenis) wordt eventName (naam gebeurtenis) gesorteerd op:
eventName (naam gebeurtenis) = GMN_StartRegistration.
eventName (naam gebeurtenis) = GMN_MeasuringPoint.
eventName (naam gebeurtenis) = GMN_TubeReference.
eventName (naam gebeurtenis) = GMN_MeasuringPointEndDate.
eventName (naam gebeurtenis) = GMN_Closure.
De lijst met measuringPoints (meetpunten) wordt gesorteerd op startDate (startdatum meetpunt), vervolgens op endDate (einddatum meetpunt), lege waarde eerst, en vervolgens op measuringPointCode (meetpuntcode).
De lijst met monitoringTubes (monitoringbuizen) wordt gesorteerd op startDate (startdatum buisverwijzing), vervolgens op endDate (einddatum buisverwijzing), lege waarde eerst, en vervolgens op broId (BRO-id) en tubeNumber (buisnummer).
Merk op dat in de GMN catalogus ieder MeasuringPoint (Meetpunt) uniek geïdentificeerd wordt door zijn measuringPointCode (meetpuntcode). In de uitgiftedocumenten gebeurt dit door de combinatie van measuringPointCode (meetpuntcode) en startDate (startdatum meetpunt).
Merk op dat in de GMN catalogus iedere GroundwaterMonitoringTube (GMW-monitoringbuis) uniek geïdentificeerd wordt door de combinatie van broId (BRO-id) en tubeNumber (buisnummer). In de uitgiftedocumenten gebeurt dit door de combinatie van broId (BRO-id) en tubeNumber (buisnummer) en startDate (startdatum buisverwijzing).
GMN_PPO_DP
Het uitgiftedocument van het type GMN_PPO_DP is een specialisatie van GMN_PPO. De inhoud bestaat uit dezelfde gegevens als bij een GMN_PPO, inclusief de gegevens met een minteken voor de naam in de figuur, dat wil zeggen:
objectIdAccountableParty (object-ID bronhouder).
deliveryResponsibleParty (dataleverancier).
Voorbeeldberichten
Dit hoofdstuk bevat enkele voorbeeldberichten met regel voor regel een toelichting. Integrale voorbeeldberichten zijn te vinden via gmn-uitgifte-voorbeeldberichten
dispatchDataRequest
Het voorbeeldbericht dispatchData Request.xml bevat een dispatchDataRequest (uitgifteverzoek) tot het leveren van alle geregistreerde gegevens van een bepaald registratieobject.
De eerste regel van het voorbeeldbericht bevat de XML-proloog. Merk op dat de tekens volgens UTF-8 gecodeerd moeten worden. Dit is met name van belang voor speciale tekens, zoals à, á, ï.
De GMN uitgiftewebservice wordt gerealiseerd als een SOAP-webservice. Daarom wordt het dispatchDataRequest (uitgifteverzoek) verpakt in een SOAP-envelop en een SOAP-body.
Regel 2 t/m 5 bevatten de opening tag van de SOAP:Envelope als root XML-element, de SOAP-namespaces, de namespace voor de XML-Schema Instance en de optionele schemaLocation van de XSD van de SOAP-envelop.
Regel 6 bevat de opening tag van de SOAP:Body.
Regel 7 t/m 11 bevat de opening tag van het dispatchDataRequest (uitgifteverzoek), inclusief de namespaces van de overige XSD-bestanden en de optionele schemaLocation van de XSD van de GMN uitgiftewebservice.
Regel 15 bevat de requestReference (verzoekkenmerk), een voor de afnemer unieke aanduiding van het uitgifteverzoek.
Regel 16 bevat de broId dat het gewenste registratieobject uniek identificeert.
Regel 17 bevat het XML-element dataToBeDelivered waarvan de waarde 'actueelHistorisch' aangeeft dat de aanvrager geïnteresseerd is in de actuele en de historische waarden en gegevens van het registratieobject (de actuele en de beëindigde meetpunten en per meetpunt de actuele buisverwijzing en de oorspronkelijke monitoringbuizen die achtereenvolgens zijn vervangen).
Regel 18 bevat de closing tag van het dispatchDataRequest (uitgifteverzoek).
Regel 19 bevat de closing tag van de SOAP: Body.
Regel 20 bevat de closing tag van de SOAP: Envelope.
<soap:Envelope
xmlns:soap="http://schemas.xmlsoap.org/soap/envelope/"
xmlns:xsi="http://www.w3.org/2001/XMLSchema-instance"
xsi:schemaLocation="http://schemas.xmlsoap.org/soap/envelope/ http://schemas.xmlsoap.org/soap/envelope/">
<soap:Body>
<gmn:dispatchDataRequest
xmlns:gmn="http://www.broservices.nl/xsd/dsgmn/1.0"
xmlns:brocom="http://www.broservices.nl/xsd/brocommon/3.0"
xmlns:xsi="http://www.w3.org/2001/XMLSchema-instance"
xsi:schemaLocation="http://www.broservices.nl/xsd/dsgmn/1.0 https://schema.broservices.nl/xsd/isgmn/1.0/dsgmn-messages.xsd">
<!-- Disclaimer: dit voorbeeldbericht valideert tegen de XSD van de uitgifteservice.
Het is niet gevalideerd door de uitgifteservice en is vaktechnisch/inhoudelijk niet voorbeeldig.
-->
<brocom:requestReference>uitgifte-38</brocom:requestReference>
<brocom:broId>GMN123456789012</brocom:broId>
<gmn:dataToBeDelivered>actueelHistorisch</gmn:dataToBeDelivered>
</gmn:dispatchDataRequest>
</soap:Body>
</soap:Envelope>
SOAP:Fault
Het voorbeeldbericht SoapFault.xml bevat een SOAP:Fault (Systeemfout) als reactie op een uitgifteverzoek met een syntactische fout.
De eerste regel van het voorbeeldbericht bevat de XML-proloog. Merk op dat de tekens volgens UTF-8 gecodeerd moeten worden. Dit is met name van belang voor speciale tekens, zoals à, á, ï.
Regel 2 t/m 5 bevatten de opening tag van de SOAP:Envelope als root XML-element, de namespaces van de gebruikte XML-schemadefinities (XSD's) en het optionele XML-attribuut schemaLocation, met een namespace en de bijbehorende schemalocatie. Dit voorbeeldbericht gebruikt uitsluitend gegevens gedefinieerd in de SOAP-namespace, zodat deze waarde voor het XML-attribuut schemaLocation voldoet.
Regel 6 bevat de opening tag van de SOAP:Body.
Regel 7 bevat de opening tag van de SOAP:Fault (Systeemfout).
Regel 8 bevat de faultcode (foutcode), waarvan de waarde in dit voorbeeldbericht aangeeft dat het BRO-systeem vermoedt dat de oorzaak van de fout is gelegen bij de afnemer (d.w.z. de client van het uitgifteverzoek).
Regel 9 bevat de faultstring (fouttekst), waarvan de waarde de foutmelding van het BRO-systeem bevat.
Regel 10 bevat de closing tag van de SOAP:Fault (Systeemfout).
Regel 11 bevat de closing tag van de SOAP: Body.
Regel 12 bevat de closing tag van de SOAP: Envelope.
<soap:Envelope
xmlns:soap="http://schemas.xmlsoap.org/soap/envelope/"
xmlns:xsi="http://www.w3.org/2001/XMLSchema-instance"
xsi:schemaLocation="http://schemas.xmlsoap.org/soap/envelope/ http://schemas.xmlsoap.org/soap/envelope/">
<soap:Body>
<soap:Fault>
<faultcode>soap:Client</faultcode>
<faultstring>Unmarshalling Error: Unexpected character '/' (code 47) in end tag Expected '>'. at [row,col {unknown-source}]: [12,61]</faultstring>
</soap:Fault>
</soap:Body>
</soap:Envelope>
ParseFault
Het voorbeeldbericht ParseFault.xml bevat een ParseFault (validatiefout) als reactie op een uitgifteverzoek waarvan de inhoud niet voldoet aan de XML-schemadefinities. Het voorbeeldbericht bevat 2 foutmeldingen naar aanleiding van de schemavalidatie.
Regel 1 t/m 8 zijn hetzelfde als bij een SOAP-Fault (zie de vorige paragraaf).
Regel 9 bevat de faultstring (fouttekst). In het geval van een ParseFault (validatiefout) , in tegenstelling tot een SOAP:Fault (Systeemfout), heeft dit element de vaste waarde "Het verzoek voldoet niet aan het schema".
Regel 10 bevat de opening tag van het detail.
<soap:Envelope
xmlns:soap="http://schemas.xmlsoap.org/soap/envelope/"
xmlns:xsi="http://www.w3.org/2001/XMLSchema-instance"
xsi:schemaLocation="http://schemas.xmlsoap.org/soap/envelope/ http://schemas.xmlsoap.org/soap/envelope/">
<soap:Body>
<soap:Fault>
<faultcode>soap:Client</faultcode>
<faultstring>Het verzoek voldoet niet aan het schema.</faultstring>
<detail>
Regel 11 t/m 13 bevat de opening tag van de parseFault (validatiefout), zoals gedefinieerd binnen de XSD van de GMN uitgiftewebservice, wat aangeeft hoe de erop volgende inhoud eruitziet. De parseFault (validatiefout) is gedefinieerd in de namespace van de GMN uitgiftewebservice. De inhoud van dit XML-element bevat ook onderdelen die gedefinieerd zijn in de namespace van brocommon. Het optionele XML-attribuut schemaLocation geeft aan waar het XSD-bestand van de GMN uitgiftewebservice gevonden kan worden. Het XSD-bestand dsgmn-messages.xsd bevat een import van het XSD-bestand brocommon.xsd, zodat dit bestand niet expliciet opgenomen hoeft te worden in het XML-attribuut schemaLocation.
Regel 14 bevat de abortTime, het moment waarop de verwerking van het uitgifteverzoek werd afgebroken. De eerste 10 tekens zijn de datum, na de letter T volgt het tijdstip volgens de GMT-tijdmeting en na de + de tijdzone t.o.v. GMT; plus 1 uur tijdens wintertijd en plus 2 uur tijdens zomertijd.
Regel 15 t/m 22 bevat een lijst met twee abortReasons, de redenen waarom verwerking van uitgifteverzoek is afgebroken. Elke reden bestaat uit een abortReason opening tag, een sequenceNumber (volgnummer) om de redenen in de juiste volgorde te kunnen tonen, een specification (foutmelding) met een omschrijving van de validatie fout en een abortReason closing tag.
Regel 23 bevat de closing tag van de parseFault (validatiefout).
<gmn:parseFault xmlns:gmn="http://www.broservices.nl/xsd/dsgmn/1.0"
xmlns:brocom="http://www.broservices.nl/xsd/brocommon/3.0"
xsi:schemaLocation="http://www.broservices.nl/xsd/dsgmn/1.0 https://schema.broservices.nl/xsd/isgmn/1.0/dsgmn-messages.xsd">
<brocom:abortTime>2020-08-15T13:16:17+02:00</brocom:abortTime>
<brocom:abortReason>
<brocom:sequenceNumber>1</brocom:sequenceNumber>
<brocom:specification>regel: 12, kolom: 8, offset: -1, boodschap: 'cvc-complex-type.2.4.a: Invalid content was found starting with element 'brocom:deliveryAccountableParty'. One of '{"http://www.broservices.nl/xsd/brocommon/3.0":broId>}' is expected.'</brocom:specification>
</brocom:abortReason>
<brocom:abortReason>
<brocom:sequenceNumber>2</brocom:sequenceNumber>
<brocom:specification>regel: 12, kolom: 8, offset: -1, boodschap: 'unexpected element (uri:"http://www.broservices.nl/xsd/brocommon/3.0", local:"deliveryAccountableParty"). Expected elements are <{http://www.broservices.nl/xsd/brocommon/3.0}broId>'</brocom:specification>
</brocom:abortReason>
</gmn:parseFault>
Regel 24 bevat de closing tag van het detail.
Regel 25 bevat de closing tag van de SOAP:Fault (validatiefout).
Regel 26 bevat de closing tag van de SOAP: Body.
Regel 27 bevat de closing tag van de SOAP: Envelope.
</detail>
</soap:Fault>
</soap:Body>
</soap:Envelope>
dispatchDataResponse_Rejection
Het voorbeeldbericht DO_ Response_Rejection.xml bevat een dispatchDataResponse (antwoord), met daarin een bericht van afwijzing.
De eerste regel van het voorbeeldbericht bevat de XML-proloog. Merk op dat de tekens volgens UTF-8 gecodeerd moeten worden. Dit is met name van belang voor speciale tekens, zoals à, á, ï.
Regel 2 t/m 5 bevatten de opening tag van de SOAP:Envelope als root XML-element, de namespaces van de gebruikte XML-schemadefinities (XSD's) en het optionele XML-attribuut schemaLocation, met een namespace en de bijbehorende schemalocatie.
Regel 6 bevat de opening tag van de SOAP:Body.
<soap:Envelope
xmlns:soap="http://schemas.xmlsoap.org/soap/envelope/"
xmlns:xsi="http://www.w3.org/2001/XMLSchema-instance"
xsi:schemaLocation="http://schemas.xmlsoap.org/soap/envelope/ http://schemas.xmlsoap.org/soap/envelope/">
<soap:Body>
Regel 7 t/m 11 bevat de opening tag van de dispatchDataResponse (antwoord), als inhoud van de SOAP:Body en zoals gedefinieerd binnen de XSD van de GMN uitgiftewebservice, wat aangeeft hoe de erop volgende inhoud eruit ziet. Het dispatchDataResponse (antwoord) is gedefinieerd in de namespace van de GMN uitgiftewebservice. De inhoud van dit XML-element bevat ook onderdelen die gedefinieerd zijn in de namespace van brocommon. Het optionele XML-attribuut schemaLocation geeft aan waar het XSD-bestand van de GMN-uitgiftewebservice gevonden kan worden. Het XSD-bestand dsgmn-messages.xsd bevat een import van het XSD-bestand brocommon.xsd, zodat dit bestand niet expliciet opgenomen hoeft te worden in het XML-attribuut schemaLocation.
Als we het voorbeeldbericht ontdoen van alle commentaar en van alle uitgecommentarieerde opties die niet van toepassing zijn bij een bericht van afwijzing, dan blijven de volgende 4 r egels over.
Regel 18 bevat de responseType (type antwoord), wat in het geval van een bericht van afwijzing de vaste waarde 'rejection' heeft.
Regel 19 bevat de requestReference (verzoekkenmerk). De waarde is overgenomen uit het uitgifteverzoek, zodat de afnemer (ontvangende partij van de dispatchDataResponse) weet voor welk BRO-verzoek dit een antwoord is.
Regel 20 bevat de rejectionTime (tijdstip van afwijzing). De eerste 10 tekens zijn de datum, na de letter T volgt het tijdstip volgens de GMT-tijdmeting. Optioneel volgt hierna een plusteken en de tijdzone t.o.v. GMT; plus 1 uur tijdens wintertijd en plus 2 uur tijdens zomertijd voor Nederland.
Regel 21 bevat de rejectionReason (reden afwijzing).
Regel 22 bevat de closing tag van de dispatchDataResponse (antwoord).
<gmn:dispatchDataResponse
xmlns:gmn="http://www.broservices.nl/xsd/dsgmn/1.0"
xmlns:brocom="http://www.broservices.nl/xsd/brocommon/3.0"
xmlns:xsi="http://www.w3.org/2001/XMLSchema-instance"
xsi:schemaLocation="http://www.broservices.nl/xsd/dsgmn/1.0 https://schema.broservices.nl/xsd/isgmn/1.0/dsgmn-messages.xsd">
<!-- Disclaimer: dit voorbeeldbericht valideert tegen de XSD van de uitgifteservice.
Het is niet gevalideerd door de uitgifteservice en is vaktechnisch/inhoudelijk niet voorbeeldig.
-->
<brocom:responseType>rejection</brocom:responseType>
<brocom:requestReference>uitgifte-38</brocom:requestReference>
<brocom:rejectionTime>2021-08-15T13:16:17+02:00</brocom:rejectionTime>
<brocom:rejectionReason>Dit registratieobject bestaat niet.</brocom:rejectionReason>
</gmn:dispatchDataResponse>
De laatste twee regels bevatten de closing tag van de SOAP: Body en de closing tag van de SOAP: Envelope.
</soap:Body>
</soap:Envelope>
dispatchDataResponse_BRO_DO
Het voorbeeldbericht dispatchDataResponse_BRO_DO .xml bevat een dispatchDataResponse (antwoord), met daarin een bericht van verzending van objectgegevens van een registratieobject dat uit registratie is genomen, terwijl de afnemer niet de bronhouder nog de dataleverancier is van het uitgegeven registratieobject.
De eerste regel van het voorbeeldbericht bevat de XML-proloog. Merk op dat de tekens volgens UTF-8 gecodeerd moeten worden. Dit is met name van belang voor speciale tekens, zoals à, á, ï.
Regel 2 t/m 5 bevatten de opening tag van de SOAP:Envelope als root XML-element, de namespaces van de gebruikte XML-schemadefinities (XSD's) en het optionele XML-attribuut schemaLocation, met een namespace en de bijbehorende schemalocatie.
Regel 6 bevat de opening tag van de SOAP:Body.
<soap:Envelope
xmlns:soap="http://schemas.xmlsoap.org/soap/envelope/"
xmlns:xsi="http://www.w3.org/2001/XMLSchema-instance"
xsi:schemaLocation="http://schemas.xmlsoap.org/soap/envelope/ http://schemas.xmlsoap.org/soap/envelope/">
<soap:Body>
Regel 7 t/m 12 bevat de opening tag van de dispatchDataResponse (antwoord), als inhoud van de SOAP:Body en zoals gedefinieerd binnen de XSD van de GMN uitgiftewebservice, wat aangeeft hoe de erop volgende inhoud eruit ziet. Het dispatchDataResponse (antwoord) is gedefinieerd in de namespace van de GMN uitgiftewebservice. De inhoud van dit XML-element bevat ook onderdelen die gedefinieerd zijn in de namespace van brocommon en GML. Het optionele XML-attribuut schemaLocation geeft aan waar het XSD-bestand van de GMN uitgiftewebservice gevonden kan worden. Het XSD-bestand dsgmn-messages.xsd bevat import statements voor de XSD-bestanden van brocommon en GML, zodat deze niet expliciet opgenomen hoeven te worden in het XML-attribuut schemaLocation.
Als we het voorbeeldbericht ontdoen van alle uitgecommentarieerde elementen die niet van toepassing zijn bij een bericht van verzending van objectgegevens, dan blijven de volgende r egels over.
Regel 16 bevat de responseType (type antwoord), wat in het geval van een bericht van verzending van objectgegevens de vaste waarde 'dispatch' heeft.
Regel 17 bevat de requestReference (verzoekkenmerk). De waarde is overgenomen uit het uitgifteverzoek, zodat de afnemer (ontvangende partij van de dispatchDataResponse) weet voor welk BRO-verzoek dit een antwoord is.
Regel 22 bevat de dispatchTime (tijdstip van uitgifte). De eerste 10 tekens zijn de datum, na de letter T volgt het tijdstip volgens de GMT tijdmeting. Optioneel volgt hierna een plusteken en de tijdzone t.o.v. GMT; plus 1 uur tijdens wintertijd en plus 2 uur tijdens zomertijd voor Nederland.
Regel 32 bevat de opening tag van het dispatchDocument (uitgiftedocument).
<gmn:dispatchDataResponse
xmlns:gmn="http://www.broservices.nl/xsd/dsgmn/1.0"
xmlns:brocom="http://www.broservices.nl/xsd/brocommon/3.0"
xmlns:gml="http://www.opengis.net/gml/3.2"
xmlns:xsi="http://www.w3.org/2001/XMLSchema-instance"
xsi:schemaLocation="http://www.broservices.nl/xsd/dsgmn/1.0 https://schema.broservices.nl/xsd/isgmn/1.0/dsgmn-messages.xsd">
<!-- Disclaimer: dit voorbeeldbericht valideert tegen de XSD van de uitgifteservice.
Het is niet gevalideerd door de uitgifteservice en is vaktechnisch/inhoudelijk niet voorbeeldig.
-->
<brocom:responseType>dispatch</brocom:responseType>
<brocom:requestReference>uitgifte-38</brocom:requestReference>
<!-- optional. Alleen aanwezig als responseType = rejection.
<brocom:rejectionTime>2021-08-15T13:16:17+02:00</brocom:rejectionTime>
-->
<!-- optional. Alleen aanwezig als responseType = dispatch. -->
<brocom:dispatchTime>2022-01-14T10:55:00+01:00</brocom:dispatchTime>
<!-- optional. Alleen aanwezig als responseType = rejection.
<brocom:rejectionReason>...</brocom:rejectionReason>
-->
<!-- 0 or more repetitions: Alleen aanwezig als responseType = rejection.
<brocom:criterionError>
...
</brocom:criterionError>
-->
<!-- optional. Alleen aanwezig als responseType = dispatch. -->
<gmn:dispatchDocument>
Het commentaar in de regels 33 t/m 39 geeft aan welke varianten van uitgiftedocumenten er uitgegeven kunnen worden door de GMN uitgiftewebservice.
Regel 40 geeft aan dat in dit voorbeeldbericht het uitgiftedocument de BRO_DO variant is. Het attribuut gml:id bevat een waarde die uniek is binnen dit bericht.
Regel 41 bevat de broId , de registratieobjectcode die het uitgegeven registratieobject uniek identificeert.
Regel 42 bevat een enumeratiewaarde voor het element deregistered (uit registratie genomen), wat aangeeft of het registratieobject uit registratie is genomen (ja) of niet (nee). Bij een BRO_DO uitgiftedocument heeft dit gegeven altijd de waarde ja.
Regel 43 bevat de deregistrationTime (tijdstip uit registratie genomen), de datum en het tijdstip waarop het registratieobject uit registratie is genomen. De eerste 10 tekens zijn de datum, na de letter T volgt het tijdstip volgens de GMT tijdmeting. Optioneel volgt hierna een plusteken ende tijdzone t.o.v. GMT; plus 1 uur tijdens wintertijd en plus 2 uur tijdens zomertijd voor Nederland.
Regel 44 bevat de closing tag van BRO_DO (antwoord) als type van het dispatchDocument (uitgiftedocument)
<!-- Expect one of the following options
<BRO_DO gml:id="?">?</BRO_DO>
<GMN_PO gml:id="?">?</GMN_PO>
<GMN_PO_DP gml:id="?">?</GMN_PO_DP>
<GMN_PPO gml:id="?">?</GMN_PPO>
<GMN_PPO_DP gml:id="?">?</GMN_PPO_DP>
-->
<brocom:BRO_DO gml:id="SEQ_0001">
<brocom:broId>GMN123456789012</brocom:broId>
<brocom:deregistered>ja</brocom:deregistered>
<brocom:deregistrationTime>2022-01-13T13:15:57+01:00</brocom:deregistrationTime>
</brocom:BRO_DO>
Regel 45 bevat de closing tag van het dispatchDocument (uitgiftedocument).
Regel 46 bevat de closing tag van de dispatchDataResponse (antwoord).
Regel 47 bevat de closing tag van de SOAP: Body.
Regel 48 bevat de closing tag van de SOAP: Envelope.
</gmn:dispatchDocument>
</gmn:dispatchDataResponse>
</soap:Body>
</soap:Envelope>
dispatchDataResponse_GMN_PO
Het voorbeeldbericht dispatchData Response_GMN_PO.xml bevat een dispatchDataResponse (antwoord), met daarin een bericht van verzending van objectgegevens van een registratieobject dat niet uit registratie is genomen, terwijl de afnemer niet de bronhouder nog de dataleverancier is van het uitgegeven registratieobject.
De inhoud van dit voorbeeldbericht is bijna gelijk aan de inhoud van het voorbeeldbericht dispatchDataResponse_GMN_PO_DP.xml. Zie de volgende paragraaf voor een toelichting.
De vier verschillen tussen de twee voorbeeldberichten zijn:
Regel 40: de opening tag voor het type van het brondocument is GMN_PO in plaats van GMN_PO_DP.
Regel 44: de objectIdAccountableParty (object-ID bronhouder) wordt niet uitgeleverd.
Regel 47: de deliveryResponsibleParty (dataleverancier) wordt niet uitgeleverd.
Regel 197: de closing tag voor het type van het brondocument is GMN_PO in plaats van GMN_PO_DP.
dispatchDataResponse_GMN_PO_DP
Het voorbeeldbericht dispatchData Response_GMN_PO_DP.xml bevat een dispatchDataResponse (antwoord), met daarin een bericht van verzending van met de actuele gegevens en waarden van het opgevraagde registratieobject (Present Object data), terwijl de afnemer tevens de bronhouder en/of dataleverancier (Data Provider) is van het opgevraagde registratieobject.
De eerste regel van het voorbeeldbericht bevat de XML-proloog. Merk op dat de tekens volgens UTF-8 gecodeerd moeten worden. Dit is met name van belang voor speciale tekens, zoals à, á, ï.
Regel 2 t/m 5 bevatten de opening tag van de SOAP:Envelope als root XML-element, de namespaces van de gebruikte XML-schemadefinities (XSD's) en het optionele XML-attribuut schemaLocation, met een namespace en de bijbehorende schemalocatie.
Regel 6 bevat de opening tag van de SOAP:Body.
<soap:Envelope
xmlns:soap="http://schemas.xmlsoap.org/soap/envelope/"
xmlns:xsi="http://www.w3.org/2001/XMLSchema-instance"
xsi:schemaLocation="http://schemas.xmlsoap.org/soap/envelope/ http://schemas.xmlsoap.org/soap/envelope/">
<soap:Body>
Regel 7 t/m 12 bevat de opening tag van de dispatchDataResponse (antwoord), als inhoud van de SOAP:Body en zoals gedefinieerd binnen de XSD van de GMN uitgiftewebservice, wat aangeeft hoe de erop volgende inhoud eruit ziet. Het dispatchDataResponse (antwoord) is gedefinieerd in de namespace van de GMN uitgiftewebservice. De inhoud van dit XML-element bevat ook onderdelen die gedefinieerd zijn in de namespace van brocommon en GML. Het optionele XML-attribuut schemaLocation geeft aan waar het XSD-bestand van de GMN uitgiftewebservice gevonden kan worden. Het XSD-bestand dsgmn-messages.xsd bevat import statements voor de XSD-bestanden van brocommon en GML, zodat deze niet expliciet opgenomen hoeven te worden in het XML-attribuut schemaLocation.
Als we het voorbeeldbericht ontdoen van alle uitgecommentarieerde elementen die niet van toepassing zijn bij een bericht van verzending van objectgegevens, dan blijven de volgende r egels over.
Regel 16 bevat de responseType (type antwoord), wat in het geval van een bericht van verzending van objectgegevens de vaste waarde 'dispatch' heeft.
Regel 17 bevat de requestReference (verzoekkenmerk). De waarde is overgenomen uit het uitgifteverzoek, zodat de afnemer (ontvangende partij van de dispatchDataResponse) weet voor welk BRO-verzoek dit een antwoord is.
Regel 18 bevat de dispatchTime (tijdstip van uitgifte). De eerste 10 tekens zijn de datum, na de letter T volgt het tijdstip volgens de GMT tijdmeting. Optioneel volgt hierna een plusteken en de tijdzone t.o.v. GMT; plus 1 uur tijdens wintertijd en plus 2 uur tijdens zomertijd voor Nederland.
Regel 19 bevat de opening tag van het dispatchDocument (uitgiftedocument).
<gmn:dispatchDataResponse
xmlns:gmn="http://www.broservices.nl/xsd/dsgmn/1.0"
xmlns:brocom="http://www.broservices.nl/xsd/brocommon/3.0"
xmlns:gml="http://www.opengis.net/gml/3.2"
xmlns:xsi="http://www.w3.org/2001/XMLSchema-instance"
xsi:schemaLocation="http://www.broservices.nl/xsd/dsgmn/1.0 https://schema.broservices.nl/xsd/isgmn/1.0/dsgmn-messages.xsd">
<!-- Disclaimer: dit voorbeeldbericht valideert tegen de XSD van de uitgifteservice.
Het is niet gevalideerd door de uitgifteservice en is vaktechnisch/inhoudelijk niet voorbeeldig.
-->
<brocom:responseType>dispatch</brocom:responseType>
<brocom:requestReference>uitgifte-38</brocom:requestReference>
<brocom:dispatchTime>2021-12-31T13:16:17+01:00</brocom:dispatchTime>
<gmn:dispatchDocument>
Het commentaar in de regels 20 t/m 26 geeft aan welke varianten van uitgiftedocumenten er uitgegeven kunnen worden door de GMN uitgiftewebservice.
Regel 27 geeft aan dat in dit voorbeeldbericht het uitgiftedocument de GMN_PO_DP variant is. Het attribuut gml:id bevat een waarde die uniek is binnen dit bericht.
Regel 28 bevat de broId , de registratieobjectcode die het uitgegeven registratieobject uniek identificeert.
Regel 29 bevat de deliveryAccountableParty (bronhouder), met als waarde het KvK-nummer van de bronhouder.
Regel 31 bevat de objectIdAccountableParty (object-ID bronhouder), de identificatie die door of voor de bronhouder is gebruikt om het object in de eigen administratie te kunnen vinden. Dit gegeven is optioneel omdat het altijd wordt uitgegeven binnen de GMN_PO_DP en GMN_PPO_DP uitgiftedocumenten maar nooit binnen de GMN_PO en GMN_PPO uitgiftedocumenten.
Regel 33 bevat de deliveryResponsibleParty (dataleverancier), met als waarde het KvK-nummer van de dataleverancier. Dit gegeven is optioneel omdat het altijd wordt uitgegeven binnen de GMN_PO_DP en GMN_PPO_DP uitgiftedocumenten maar nooit binnen de GMN_PO en GMN_PPO uitgiftedocumenten.
Regel 34 bevat het qualityRegime (kwaliteitsregime) als aanduiding van de kwaliteitseis waaraan de gegevens in het uitgiftedocument voldoen.
Regel 35 bevat de name (naam) voor het grondwatermonitoringnet, zoals gebezigd binnen het werkveld.
Regel 36 bevat de deliveryContext (kader aanlevering). Het XML-attribuut codeSpace bevat de unieke aanduiding van de gebruikte codelijst (urn:bro:gmn:DeliveryContext) . De waarde 'kaderrichtlijnWater' van het XML-element is één van de toegestane waarden uit die codelijst (zie de catalogus).
Regel 37 en 38 bevatten ook elementen met een waarde uit een codelijst.
<!-- Expect one of the following options, all of which are defined in the substitutiongroup brocom:AbstractRegistrationObject.
<BRO_DO gml:id="?">?</BRO_DO>
<GMN_PO gml:id="?">?</GMN_PO>
<GMN_PO_DP gml:id="?">?</GMN_PO_DP>
<GMN_PPO gml:id="?">?</GMN_PPO>
<GMN_PPO_DP gml:id="?">?</GMN_PPO_DP>
-->
<gmn:GMN_PO_DP gml:id="SEQ_0001">
<brocom:broId>GMN123456789012</brocom:broId>
<brocom:deliveryAccountableParty>27376655</brocom:deliveryAccountableParty>
<!-- optional. Alleen aanwezig als het uitgiftedocument GMN_PO_DP of GMN_PPO_DP is. -->
<brocom:objectIdAccountableParty>meetnet_07</brocom:objectIdAccountableParty>
<!-- optional. Alleen aanwezig als het uitgiftedocument GMN_PO_DP of GMN_PPO_DP is. -->
<brocom:deliveryResponsibleParty>52766179</brocom:deliveryResponsibleParty>
<brocom:qualityRegime>IMBRO</brocom:qualityRegime>
<gmn:name>Provinciaal meetnet grondwater Groningen; Delfzijl</gmn:name>
<gmn:deliveryContext codeSpace="urn:bro:gmn:DeliveryContext">kaderrichtlijnWater</gmn:deliveryContext>
<gmn:monitoringPurpose codeSpace="urn:bro:gmn:MonitoringPurpose">strategischBeheerKwaliteitRegionaal</gmn:monitoringPurpose>
<gmn:groundwaterAspect codeSpace="urn:bro:gmn:GroundwaterAspect">kwantiteit</gmn:groundwaterAspect>
Regel 39 bevat de opening tag van de afgeleide gegevensgroep monitoringNetHistory (monitoringnetgeschiedenis) .
Regel 40 t/m 49 bevat de startDateMonitoring (begindatum monitoring), de datum die het begin aangeeft van de periode waarin het monitoren van het grondwater plaatsvindt. In het voorbeeldbericht heeft dit de waarde 2021-03-01 (1 maart 2021). Volgens de catalogus kan er naast een volledige datum (jaar, maand, dag) ook sprake zijn van 3 minder nauwkeurige varianten. Regel 43 t/m 46 bevatten als commentaar alle 4 varianten voor 1 maart 2021 met een afnemende nauwkeurigheid.
Regel 51 t/m 60 bevat het optionele element endDateMonitoring (einddatum monitoring), de datum die het einde aangeeft van de periode waarin het monitoren van het grondwater plaatsvindt. Dit element is alleen aanwezig als de registratie van het registratieobject is beëindigd, dat wil zeggen dat het element registrationStatus (registratiegeschiedenis) van de gegevensgroep RegistrationHistory ( Registratiegeschiedenis) de waarde 'volt ooid' heeft. In het voorbeeldbericht heeft dit de waarde 2021-12-30 (30 december 2021). Volgens de catalogus kan er naast een volledige datum (jaar, maand, dag) ook sprake zijn van 3 minder nauwkeurige varianten. Regel 54 t/m 57 bevatten als commentaar alle 4 varianten voor 30 december 2021 met een afnemende nauwkeurigheid.
Het commentaar op de regels 61 t/m 65 geeft aan dat hier de lijst met intermediateEvents (tussentijdse gebeurtenissen) wordt opgenomen als het uitgiftedocument een GMN_PPO of GMN_PPO_DP (Past and Present Object Data) is.
Regel 66 bevat de closing tag van de monitoringNetHistory (monitoringnetgeschiedenis).
<gmn:monitoringNetHistory>
<gmn:startDateMonitoring>
<!--You have a CHOICE of the next 4 items at this level-->
<!--
<brocom:date>2021-03-01</brocom:date>
<brocom:yearMonth>2021-03</brocom:yearMonth>
<brocom:year>2021</brocom:year>
<brocom:voidReason>onbekend</brocom:voidReason>
-->
<brocom:date>2021-03-01</brocom:date>
</gmn:startDateMonitoring>
<!-- optional. Alleen aanwezig als de registratie is beëindigd (registrationStatus = voltooid). -->
<gmn:endDateMonitoring>
<!--You have a CHOICE of the next 4 items at this level-->
<!--
<brocom:date>2021-12-30</brocom:date>
<brocom:yearMonth>2021-12</brocom:yearMonth>
<brocom:year>2021</brocom:year>
<brocom:voidReason>onbekend</brocom:voidReason>
-->
<brocom:date>2021-12-30</brocom:date>
</gmn:endDateMonitoring>
<!-- 0 or more repetitions: alleen aanwezig als het uitgiftedocument GMN_PPO of GMN_PPO_DP is.
<gmn:intermediateEvent>
...
</gmn:intermediateEvent>
-->
</gmn:monitoringNetHistory>
Regel 67 bevat de opening tag van de registrationHistory (registratiegeschiedenis).
Regel 68 t/m 86 bevatten de elementen van de registratiegeschiedenis. Sommige elementen komen altijd voor. Andere zijn optioneel en hun aanwezigheid is afhankelijk van de registratiegeschiedenis van het registratieobject. Zie de catalogus voor nadere informatie.
Regel 87 bevat de closing tag van de registrationHistory (registratiegeschiedenis).
<gmn:registrationHistory>
<brocom:objectRegistrationTime>2021-03-07T13:11:57+01:00</brocom:objectRegistrationTime>
<brocom:registrationStatus codeSpace="urn:bro:RegistrationStatus">voltooid</brocom:registrationStatus>
<!-- optional. -->
<brocom:latestAdditionTime>2021-12-03T13:11:57+01:00</brocom:latestAdditionTime>
<brocom:registrationCompletionTime>2021-12-30T15:42:08+01:00</brocom:registrationCompletionTime>
<brocom:corrected>nee</brocom:corrected>
<!-- optional. Alleen aanwezig als corrected = ja.
<brocom:latestCorrectionTime>...</brocom:latestCorrectionTime>
-->
<brocom:underReview>nee</brocom:underReview>
<!-- optional. Alleen aanwezig als underReview = ja.
<brocom:underReviewTime>...</brocom:underReviewTime>
-->
<brocom:deregistered>ja</brocom:deregistered>
<!-- optional. Alleen aanwezig als deregistered = ja. -->
<brocom:deregistrationTime>2022-01-13T13:15:57+01:00</brocom:deregistrationTime>
<brocom:reregistered>ja</brocom:reregistered>
<!-- optional. Alleen aanwezig als reregistered = ja. -->
<brocom:reregistrationTime>2022-01-14T13:08:31+01:00</brocom:reregistrationTime>
</gmn:registrationHistory>
Vanaf regel 88 volgen 1 of meer voorkomens van een measuringPoint (meetpunt) dat onderdeel is van het grondwatermonitoringnet. Dit voorbeeldbericht bevat een GMN_PO_DP uitgiftedocument, zodat hier alleen meetpunten zijn opgenomen die op dit moment in gebruik zijn binnen dit grondwatermonitoringnet, dat wil, zeggen meetpunten zonder endDate (einddatum monitoring). Dit voorbeeldbericht bevat vier actuele meetpunten, maar dat hadden er ook meer of minder kunnen zijn.
Regel 90 bevat de opening tag MeasuringPoint (Meetpunt), wat het type van het measuringPoint (meetpunt) aangeeft. Het attribuut gml:id bevat een waarde die uniek is binnen dit bericht.
Regel 91 bevat de measuringPointCode (meetpuntcode) van dit meetpunt. De waarde is aangeleverd door de bronhouder en is een unieke identificatie van het meetpunt binnen het grondwatermonitoringnet.
Regel 92 t/m 101 bevat de startDate (startdatum meetpunt), de datum waarop het meetpunt als onderdeel van het grondwatermonitoringnet is gestart. In het voorbeeldbericht heeft dit de waarde 2021-03-01 (1 maart 2021), wat samenvalt met de startDateMonitoring (begindatum monitoring) van het grondwatermonitoringnet. Volgens de catalogus kan er naast een volledige datum (jaar, maand, dag) ook sprake zijn van 3 minder nauwkeurige varianten. Regel 95 t/m 98 bevatten als commentaar alle 4 varianten voor 1 maart 2021 met een afnemende nauwkeurigheid.
Het commentaar op de regels 102 t/m 106 geeft aan dat hier een endDate (einddatum meetpunt) wordt opgenomen als het meetpunt beëindigd is en het uitgiftedocument een GMN_PPO of GMN_PPO_DP (Past and Present Object Data) is.
<!-- 1 or more repetitions: -->
<gmn:measuringPoint>
<gmn:MeasuringPoint gml:id="SEQ_0002">
<gmn:measuringPointCode>GMW07F000001</gmn:measuringPointCode>
<gmn:startDate>
<!--You have a CHOICE of the next 4 items at this level-->
<!--
<brocom:date>2021-03-01</brocom:date>
<brocom:yearMonth>2021-03</brocom:yearMonth>
<brocom:year>2021</brocom:year>
<brocom:voidReason>onbekend</brocom:voidReason>
-->
<brocom:date>2021-03-01</brocom:date>
</gmn:startDate>
<!-- optional. Alleen aanwezig als het uitgiftedocument GMN_PPO of GMN_PPO_DP is en het meetpunt beëindigd is.
<gmn:endDate>
...
</gmn:endDate>
-->
Het commentaar op de regel 107 geeft aan dat hier een lijst van monitoringTubes (monitoringbuizen) wordt opgenomen. Als het uitgiftedocument een GMN_PPO of GMN_PPO_DP (Past and Present Object Data) is, dan is dat een lijst van één of meer buisverwijzingen; de actuele buisverwijzing en optioneel de historische buisverwijzingen, dat wil zeggen buisverwijzingen die zijn vervangen door een andere buisverwijzing. Omdat het voorbeeldbericht een GMN_PO_DP (Present Object Data) uitgiftedocument bevat, bestaat de lijst uit één buisverwijzing, de actuele buisverwijzing.
Regel 108 bevat de opening tag monitoringTube (monitoringbuis).
Regel 109 bevat de opening tag GroundwaterMonitoringTube (GMW-monitoringbuis), wat het type van de monitoringTube (monitoringbuis) aangeeft. Het attribuut gml:id bevat een waarde die uniek is binnen dit bericht.
Regel 110 en 111 bevatten de broId (BRO-ID) van de grondwatermonitoringput en het tubeNumber (buisnummer) van de monitoringbuis. Tezamen vormen zij de buisverwijzing van het meetpunt.
Regel 112 t/m 113 bevat de startDate (startdatum buisverwijzing), de datum vanaf wanneer het meetpunt wordt gevormd door de buisverwijzing. In het voorbeeldbericht heeft dit de waarde 2021-03-01 (1 maart 2021), wat samenvalt met de startDateMonitoring (begindatum monitoring) van het grondwatermonitoringnet. Volgens de catalogus kan er naast een volledige datum (jaar, maand, dag) ook sprake zijn van 3 minder nauwkeurige varianten. Regel 115 t/m 118 bevatten als commentaar alle 4 varianten voor 1 maart 2021 met een afnemende nauwkeurigheid.
Het commentaar op de regels 122 t/m 126 geeft aan dat hier een endDate (einddatum buisverwijzing) wordt opgenomen als de buisverwijzing is vervangen en het uitgiftedocument een GMN_PPO of GMN_PPO_DP (Past and Present Object Data) is.
Regel 127 bevat de closing tag GroundwaterMonitoringTube (GMW-monitoringbuis) als type van de monitoringTube (monitoringbuis).
Regel 128 bevat de closing tag monitoringTube (monitoringbuis).
Regel 129 bevat de closing tag MeasuringPoint (Meetpunt) als type van het measuringPoint (meetpunt).
Regel 130 bevat de closing tag measuringPoint (meetpunt).
<!-- 1 or more repetitions: -->
<gmn:monitoringTube>
<gmn:GroundwaterMonitoringTube gml:id="SEQ_0003">
<gmn:broId>GMW123456789001</gmn:broId>
<gmn:tubeNumber>2</gmn:tubeNumber>
<gmn:startDate>
<!--You have a CHOICE of the next 4 items at this level-->
<!--
<brocom:date>2021-03-01</brocom:date>
<brocom:yearMonth>2021-03</brocom:yearMonth>
<brocom:year>2021</brocom:year>
<brocom:voidReason>onbekend</brocom:voidReason>
-->
<brocom:date>2021-03-01</brocom:date>
</gmn:startDate>
<!-- optional. Alleen aanwezig als het uitgiftedocument GMN_PPO of GMN_PPO_DP is en de buisverwijzing een opvolger heeft.
<gmn:endDate>
...
</gmn:endDate>
-->
</gmn:GroundwaterMonitoringTube>
</gmn:monitoringTube>
</gmn:MeasuringPoint>
</gmn:measuringPoint>
Regel 131 t/m 147 bevat de gegevens van een tweede measuringPoint (meetpunt). De startDate (startdatum meetpunt) heeft dezelfde waarde als het voorgaande meetpunt. De waarde van de measuringPointCode (meetpuntcode) van dit meetpunt volgt in alfabetische volgorde op die van het voorgaande meetpunt.
<gmn:measuringPoint>
<gmn:MeasuringPoint gml:id="SEQ_0004">
<gmn:measuringPointCode>GMW07F000002</gmn:measuringPointCode>
<gmn:startDate>
<brocom:date>2021-03-01</brocom:date>
</gmn:startDate>
<gmn:monitoringTube>
<gmn:GroundwaterMonitoringTube gml:id="SEQ_0005">
<gmn:broId>GMW123456789007</gmn:broId>
<gmn:tubeNumber>1</gmn:tubeNumber>
<gmn:startDate>
<brocom:date>2021-11-27</brocom:date>
</gmn:startDate>
</gmn:GroundwaterMonitoringTube>
</gmn:monitoringTube>
</gmn:MeasuringPoint>
</gmn:measuringPoint>
Regel 148 t/m 164 bevat de gegevens van een derde measuringPoint (meetpunt). De startDate (startdatum meetpunt), waarop het meetpunt als onderdeel van het grondwatermonitoringnet is gestart, heeft de waarde 2021-08-15 (15 augustus 2021). Deze waarde volgt in alfabetische (en ook chronologische) volgorde op die van het voorgaande meetpunt.
<gmn:measuringPoint>
<gmn:MeasuringPoint gml:id="SEQ_0007">
<gmn:measuringPointCode>GMW07E000001</gmn:measuringPointCode>
<gmn:startDate>
<brocom:date>2021-08-15</brocom:date>
</gmn:startDate>
<gmn:monitoringTube>
<gmn:GroundwaterMonitoringTube gml:id="SEQ_0008">
<gmn:broId>GMW123456789003</gmn:broId>
<gmn:tubeNumber>1</gmn:tubeNumber>
<gmn:startDate>
<brocom:date>2021-08-15</brocom:date>
</gmn:startDate>
</gmn:GroundwaterMonitoringTube>
</gmn:monitoringTube>
</gmn:MeasuringPoint>
</gmn:measuringPoint>
Regel 165 t/m 181 bevat de gegevens van een vierde measuringPoint (meetpunt). De startDate (startdatum meetpunt) heeft dezelfde waarde als het voorgaande meetpunt. De waarde van de measuringPointCode (meetpuntcode) van dit meetpunt volgt in alfabetische volgorde op die van het voorgaande meetpunt.
<gmn:measuringPoint>
<gmn:MeasuringPoint gml:id="SEQ_0009">
<gmn:measuringPointCode>GMW08B000001</gmn:measuringPointCode>
<gmn:startDate>
<brocom:date>2021-08-15</brocom:date>
</gmn:startDate>
<gmn:monitoringTube>
<gmn:GroundwaterMonitoringTube gml:id="SEQ_0010">
<gmn:broId>GMW123456789005</gmn:broId>
<gmn:tubeNumber>1</gmn:tubeNumber>
<gmn:startDate>
<brocom:date>2021-08-15</brocom:date>
</gmn:startDate>
</gmn:GroundwaterMonitoringTube>
</gmn:monitoringTube>
</gmn:MeasuringPoint>
</gmn:measuringPoint>
Regel 182 bevat de closing tag van GMN_PO_DP als type van het dispatchDocument (uitgiftedocument).
Regel 183 bevat de closing tag van het dispatchDocument (uitgiftedocument).
Regel 184 bevat de closing tag van de dispatchDataResponse (antwoord).
Regel 185 bevat de closing tag van de SOAP:Body.
Regel 186 bevat de closing tag van de SOAP:Envelope.
</gmn:GMN_PO_DP>
</gmn:dispatchDocument>
</gmn:dispatchDataResponse>
</soap:Body>
</soap:Envelope>
dispatchDataResponse_GMN_PPO
Het voorbeeldbericht dispatchData Response_GMN_PPO.xml bevat een dispatchDataResponse (antwoord), met daarin een bericht van verzending van alle gegevens (actuele en historische gegevens en waarden) van een registratieobject dat niet uit registratie is genomen, terwijl de afnemer niet de bronhouder nog de dataleverancier is van het uitgegeven registratieobject.
De inhoud van dit voorbeeldbericht is bijna gelijk aan de inhoud van het voorbeeldbericht dispatchDataResponse_GMN_PPO_DP.xml. Zie de volgende paragraaf voor een toelichting.
De vier verschillen tussen de twee voorbeeldberichten zijn:
Regel 40: de opening tag voor het type van het brondocument is GMN_PPO in plaats van GMN_PPO_DP.
Regel 44: de objectIdAccountableParty (object-ID bronhouder) wordt niet uitgeleverd.
Regel 47: de deliveryResponsibleParty (dataleverancier) wordt niet uitgeleverd.
Regel 303: de closing tag voor het type van het brondocument is GMN_PPO in plaats van GMN_PPO_DP.
dispatchDataResponse_GMN_PPO_DP
Het voorbeeldbericht dispatchData Response_GMN_PPO_DP.xml bevat een dispatchDataResponse (antwoord), met daarin een bericht van verzending van alle gegevens (actuele en historische gegevens en waarden) van het opgevraagde registratieobject (Past and Present Object data), terwijl de afnemer tevens de bronhouder en/of dataleverancier (Data Provider) is van het opgevraagde registratieobject.
De eerste regel van het voorbeeldbericht bevat de XML-proloog. Merk op dat de tekens volgens UTF-8 gecodeerd moeten worden. Dit is met name van belang voor speciale tekens, zoals à, á, ï.
Regel 2 t/m 5 bevatten de opening tag van de SOAP:Envelope als root XML-element, de namespaces van de gebruikte XML-schemadefinities (XSD's) en het optionele XML-attribuut schemaLocation, met een namespace en de bijbehorende schemalocatie.
Regel 6 bevat de opening tag van de SOAP:Body.
<soap:Envelope
xmlns:soap="http://schemas.xmlsoap.org/soap/envelope/"
xmlns:xsi="http://www.w3.org/2001/XMLSchema-instance"
xsi:schemaLocation="http://schemas.xmlsoap.org/soap/envelope/ http://schemas.xmlsoap.org/soap/envelope/">
<soap:Body>
Regel 7 t/m 12 bevat de opening tag van de dispatchDataResponse (antwoord), als inhoud van de SOAP:Body en zoals gedefinieerd binnen de XSD van de GMN uitgiftewebservice, wat aangeeft hoe de erop volgende inhoud eruit ziet. Het dispatchDataResponse (antwoord) is gedefinieerd in de namespace van de GMN uitgiftewebservice. De inhoud van dit XML-element bevat ook onderdelen die gedefinieerd zijn in de namespace van brocommon en GML. Het optionele XML-attribuut schemaLocation geeft aan waar het XSD-bestand van de GMN uitgiftewebservice gevonden kan worden. Het XSD-bestand dsgmn-messages.xsd bevat import statements voor de XSD-bestanden van brocommon en GML, zodat deze niet expliciet opgenomen hoeven te worden in het XML-attribuut schemaLocation.
Als we het voorbeeldbericht ontdoen van alle uitgecommentarieerde elementen die niet van toepassing zijn bij een bericht van verzending van objectgegevens, dan blijven de volgende r egels over.
Regel 16 bevat de responseType (type antwoord), wat in het geval van een bericht van verzending van objectgegevens de vaste waarde 'dispatch' heeft.
Regel 17 bevat de requestReference (verzoekkenmerk). De waarde is overgenomen uit het uitgifteverzoek, zodat de afnemer (ontvangende partij van de dispatchDataResponse) weet voor welk BRO-verzoek dit een antwoord is.
Regel 22 bevat de dispatchTime (tijdstip van uitgifte). De eerste 10 tekens zijn de datum, na de letter T volgt het tijdstip volgens de GMT tijdmeting. Optioneel volgt hierna een plusteken en de tijdzone t.o.v. GMT; plus 1 uur tijdens wintertijd en plus 2 uur tijdens zomertijd voor Nederland.
Regel 32 bevat de opening tag van het dispatchDocument (uitgiftedocument).
<gmn:dispatchDataResponse
xmlns:gmn="http://www.broservices.nl/xsd/dsgmn/1.0"
xmlns:brocom="http://www.broservices.nl/xsd/brocommon/3.0"
xmlns:gml="http://www.opengis.net/gml/3.2"
xmlns:xsi="http://www.w3.org/2001/XMLSchema-instance"
xsi:schemaLocation="http://www.broservices.nl/xsd/dsgmn/1.0 https://schema.broservices.nl/xsd/isgmn/1.0/dsgmn-messages.xsd">
<!-- Disclaimer: dit voorbeeldbericht valideert tegen de XSD van de uitgifteservice.
Het is niet gevalideerd door de uitgifteservice en is vaktechnisch/inhoudelijk niet voorbeeldig.
-->
<brocom:responseType>dispatch</brocom:responseType>
<brocom:requestReference>uitgifte-38</brocom:requestReference>
<!-- optional. Alleen aanwezig als responseType = rejection.
<brocom:rejectionTime>2021-08-15T13:16:17+02:00</brocom:rejectionTime>
-->
<!-- optional. Alleen aanwezig als responseType = dispatch. -->
<brocom:dispatchTime>2021-12-31T13:16:17+01:00</brocom:dispatchTime>
<!-- optional. Alleen aanwezig als responseType = rejection.
<brocom:rejectionReason>...</brocom:rejectionReason>
-->
<!-- 0 or more repetitions: Alleen aanwezig als responseType = rejection.
<brocom:criterionError>
...
</brocom:criterionError>
-->
<!-- optional. Alleen aanwezig als responseType = dispatch. -->
<gmn:dispatchDocument>
Het commentaar in de regels 33 t/m 39 geeft aan welke varianten van uitgiftedocumenten er uitgegeven kunnen worden door de GMN uitgiftewebservice.
Regel 40 geeft aan dat in dit voorbeeldbericht het uitgiftedocument de GMN_PPO_DP variant is. Het attribuut gml:id bevat een waarde die uniek is binnen dit bericht.
Regel 41 bevat de broId , de registratieobjectcode die het uitgegeven registratieobject uniek identificeert.
Regel 42 bevat de deliveryAccountableParty (bronhouder), met als waarde het KvK-nummer van de bronhouder.
Regel 44 bevat de objectIdAccountableParty (object-ID bronhouder), de identificatie die door of voor de bronhouder is gebruikt om het object in de eigen administratie te kunnen vinden. Dit gegeven is optioneel omdat het altijd wordt uitgegeven binnen de GMN_PO_DP en GMN_PPO_DP uitgiftedocumenten maar nooit binnen de GMN_PO en GMN_PPO uitgiftedocumenten.
Regel 46 bevat de deliveryResponsibleParty (dataleverancier), met als waarde het KvK-nummer van de dataleverancier. Dit gegeven is optioneel omdat het altijd wordt uitgegeven binnen de GMN_PO_DP en GMN_PPO_DP uitgiftedocumenten maar nooit binnen de GMN_PO en GMN_PPO uitgiftedocumenten.
Regel 47 bevat het qualityRegime (kwaliteitsregime) als aanduiding van de kwaliteitseis waaraan de gegevens in het uitgiftedocument voldoen.
Regel 48 bevat de name (naam) voor het grondwatermonitoringnet, zoals gebezigd binnen het werkveld.
Regel 49 bevat de deliveryContext (kader aanlevering). Het XML-attribuut codeSpace bevat de unieke aanduiding van de gebruikte codelijst (urn:bro:gmn:DeliveryContext) . De waarde 'kaderrichtlijnWater' van het XML-element is één van de toegestane waarden uit die codelijst (zie de catalogus).
Regel 50 en 51 bevatten ook elementen met een waarde uit een codelijst.
<!-- Expect one of the following options, all of which are defined in the substitutiongroup brocom:AbstractRegistrationObject.
<BRO_DO gml:id="?">?</BRO_DO>
<GMN_PO gml:id="?">?</GMN_PO>
<GMN_PO_DP gml:id="?">?</GMN_PO_DP>
<GMN_PPO gml:id="?">?</GMN_PPO>
<GMN_PPO_DP gml:id="?">?</GMN_PPO_DP>
-->
<gmn:GMN_PPO_DP gml:id="SEQ_0001">
<brocom:broId>GMN123456789012</brocom:broId>
<brocom:deliveryAccountableParty>27376655</brocom:deliveryAccountableParty>
<!-- optional. Alleen aanwezig als het uitgiftedocument GMN_PO_DP of GMN_PPO_DP is. -->
<brocom:objectIdAccountableParty>meetnet_07</brocom:objectIdAccountableParty>
<!-- optional. Alleen aanwezig als het uitgiftedocument GMN_PO_DP of GMN_PPO_DP is. -->
<brocom:deliveryResponsibleParty>52766179</brocom:deliveryResponsibleParty>
<brocom:qualityRegime>IMBRO</brocom:qualityRegime>
<gmn:name>Provinciaal meetnet grondwater Groningen; Delfzijl</gmn:name>
<gmn:deliveryContext codeSpace="urn:bro:gmn:DeliveryContext">kaderrichtlijnWater</gmn:deliveryContext>
<gmn:monitoringPurpose codeSpace="urn:bro:gmn:MonitoringPurpose">strategischBeheerKwaliteitRegionaal</gmn:monitoringPurpose>
<gmn:groundwaterAspect codeSpace="urn:bro:gmn:GroundwaterAspect">kwantiteit</gmn:groundwaterAspect>
Regel 52 bevat de opening tag van de afgeleide gegevensgroep monitoringNetHistory (monitoringnetgeschiedenis) .
Regel 53 t/m 62 bevat de startDateMonitoring (begindatum monitoring), de datum die het begin aangeeft van de periode waarin het monitoren van het grondwater plaatsvindt. In het voorbeeldbericht heeft dit de waarde 2021-03-01 (1 maart 2021). Volgens de catalogus kan er naast een volledige datum (jaar, maand, dag) ook sprake zijn van 3 minder nauwkeurige varianten. Regel 56 t/m 59 bevatten als commentaar alle 4 varianten voor 1 maart 2021 met een afnemende nauwkeurigheid.
Regel 64 t/m 73 bevat het optionele element endDateMonitoring (einddatum monitoring), de datum die het einde aangeeft van de periode waarin het monitoren van het grondwater plaatsvindt. Dit element is alleen aanwezig als de registratie van het registratieobject is beëindigd, dat wil zeggen dat het element registrationStatus (registratiegeschiedenis) van de gegevensgroep RegistrationHistory ( Registratiegeschiedenis) de waarde 'volt ooid' heeft. In het voorbeeldbericht heeft dit de waarde 2021-12-30 (30 december 2021). Volgens de catalogus kan er naast een volledige datum (jaar, maand, dag) ook sprake zijn van 3 minder nauwkeurige varianten. Regel 67 t/m 70 bevatten als commentaar alle 4 varianten voor 30 december 2021 met een afnemende nauwkeurigheid.
<gmn:monitoringNetHistory>
<gmn:startDateMonitoring>
<!--You have a CHOICE of the next 4 items at this level-->
<!--
<brocom:date>2021-03-01</brocom:date>
<brocom:yearMonth>2021-03</brocom:yearMonth>
<brocom:year>2021</brocom:year>
<brocom:voidReason>onbekend</brocom:voidReason>
-->
<brocom:date>2021-03-01</brocom:date>
</gmn:startDateMonitoring>
<!-- optional. Alleen aanwezig als de registratie is beëindigd (registrationStatus = voltooid). -->
<gmn:endDateMonitoring>
<!--You have a CHOICE of the next 4 items at this level-->
<!--
<brocom:date>2021-12-30</brocom:date>
<brocom:yearMonth>2021-12</brocom:yearMonth>
<brocom:year>2021</brocom:year>
<brocom:voidReason>onbekend</brocom:voidReason>
-->
<brocom:date>2021-12-30</brocom:date>
</gmn:endDateMonitoring>
Het commentaar op regel 74 geeft aan dat hier de lijst met intermediateEvents (tussentijdse gebeurtenissen) wordt opgenomen als het uitgiftedocument een GMN_PPO of GMN_PPO_DP (Past and Present Object Data) is.
Regel 75 bevat de opening tag van de eerste intermediateEvent (tussentijdse gebeurtenis) .
Regel 76 bevat de eventName (naam gebeurtenis). De innamewebservice leidt de waarde af van het brondocument waarmee de registratie is aangevuld.
Regel 77 t/m 86 bevat de eventDate (datum gebeurtenis), de datum datum waarop de tussentijdse gebeurtenis heeft plaatsgevonden. In het voorbeeldbericht heeft dit de waarde 2021-08-15 (15 augustus 2021). Volgens de catalogus kan er naast een volledige datum (jaar, maand, dag) ook sprake zijn van 3 minder nauwkeurige varianten. Regel 80 t/m 83 bevatten als commentaar alle 4 varianten voor 15 augustus 2021 met een afnemende nauwkeurigheid.
Regel 87 bevat de measuringPointCode (meetpuntcode).
Regel 88 bevat de closing tag van de intermediateEvents (tussentijdse gebeurtenissen).
<!-- 0 or more repetitions: alleen aanwezig als het uitgiftedocument GMN_PPO of GMN_PPO_DP is. -->
<gmn:intermediateEvent>
<gmn:eventName codeSpace="urn:bro:gmn:EventName">meetpuntToevoegen</gmn:eventName>
<gmn:eventDate>
<!--You have a CHOICE of the next 4 items at this level-->
<!--
<brocom:date>2021-08-15</brocom:date>
<brocom:yearMonth>2021-08</brocom:yearMonth>
<brocom:year>2021</brocom:year>
<brocom:voidReason>onbekend</brocom:voidReason>
-->
<brocom:date>2021-08-15</brocom:date>
</gmn:eventDate>
<gmn:measuringPointCode>GMW07E000001</gmn:measuringPointCode>
</gmn:intermediateEvent>
Regel 89 t/m 95 bevat de gegevens van een tweede intermediateEvents (tussentijdse gebeurtenissen). De waarde van eventDate (datum gebeurtenis) in regel 91 volgt in alfabetische (en ook chronologische) volgorde op die van de voorgaande tussentijdse gebeurtenis.
Regel 96 t/m 102 bevat de gegevens van een derde intermediateEvents (tussentijdse gebeurtenissen).
Regel 103 bevat de closing tag van de gegevensgroep monitoringNetHistory (monitoringnetgeschiedenis).
<gmn:intermediateEvent>
<gmn:eventName codeSpace="urn:bro:gmn:EventName">monitoringbuisVervangen</gmn:eventName>
<gmn:eventDate>
<brocom:date>2021-11-27</brocom:date>
</gmn:eventDate>
<gmn:measuringPointCode>GMW07F000002</gmn:measuringPointCode>
</gmn:intermediateEvent>
<gmn:intermediateEvent>
<gmn:eventName codeSpace="urn:bro:gmn:EventName">meetpuntBeeindigen</gmn:eventName>
<gmn:eventDate>
<brocom:date>2021-12-02</brocom:date>
</gmn:eventDate>
<gmn:measuringPointCode>GMW07F000001</gmn:measuringPointCode>
</gmn:intermediateEvent>
</gmn:monitoringNetHistory>
Regel 104 bevat de opening tag van de registrationHistory (registratiegeschiedenis).
Regel 105 t/m 123 bevatten de elementen van de registratiegeschiedenis. Sommige elementen komen altijd voor. Andere zijn optioneel en hun aanwezigheid is afhankelijk van de registratiegeschiedenis van het registratieobject. Zie de catalogus voor nadere informatie.
Regel 124 bevat de closing tag van de registrationHistory (registratiegeschiedenis).
<gmn:registrationHistory>
<brocom:objectRegistrationTime>2021-03-07T13:11:57+01:00</brocom:objectRegistrationTime>
<brocom:registrationStatus codeSpace="urn:bro:RegistrationStatus">voltooid</brocom:registrationStatus>
<!-- optional. -->
<brocom:latestAdditionTime>2021-12-03T13:11:57+01:00</brocom:latestAdditionTime>
<brocom:registrationCompletionTime>2021-12-30T15:42:08+01:00</brocom:registrationCompletionTime>
<brocom:corrected>nee</brocom:corrected>
<!-- optional. Alleen aanwezig als corrected = ja.
<brocom:latestCorrectionTime>...</brocom:latestCorrectionTime>
-->
<brocom:underReview>nee</brocom:underReview>
<!-- optional. Alleen aanwezig als underReview = ja.
<brocom:underReviewTime>...</brocom:underReviewTime>
-->
<brocom:deregistered>ja</brocom:deregistered>
<!-- optional. Alleen aanwezig als deregistered = ja. -->
<brocom:deregistrationTime>2022-01-13T13:15:57+01:00</brocom:deregistrationTime>
<brocom:reregistered>ja</brocom:reregistered>
<!-- optional. Alleen aanwezig als reregistered = ja. -->
<brocom:reregistrationTime>2022-01-14T13:08:31+01:00</brocom:reregistrationTime>
</gmn:registrationHistory>
Vanaf regel 125 volgen 1 of meer voorkomens van een measuringPoint (meetpunt) dat onderdeel is van het grondwatermonitoringnet. Dit voorbeeldbericht bevat een GMN_PPO_DP uitgiftedocument, zodat hier alle meetpunten zijn opgenomen, zowel actuele (actieve) als historische (met een endDate (einddatum monitoring). Dit voorbeeldbericht bevat vier actuele meetpunten en 2 historische meetpunten, maar dat hadden er ook meer of minder kunnen zijn.
Regel 126 bevat de opening tag measuringPoint (meetpunt) van het eerste meetpunt .
Regel 127 bevat de opening tag MeasuringPoint (Meetpunt), wat het type van het measuringPoint (meetpunt) aangeeft. Het attribuut gml:id bevat een waarde die uniek is binnen dit bericht.
Regel 128 bevat de measuringPointCode (meetpuntcode) van dit meetpunt. De waarde is aangeleverd door de bronhouder en is een unieke identificatie van het meetpunt binnen het grondwatermonitoringnet.
Regel 129 t/m 138 bevat de startDate (startdatum meetpunt), de datum waarop het meetpunt als onderdeel van het grondwatermonitoringnet is gestart. In het voorbeeldbericht heeft dit de waarde 2021-03-01 (1 maart 2021), wat samenvalt met de startDateMonitoring (begindatum monitoring) van het grondwatermonitoringnet. Volgens de catalogus kan er naast een volledige datum (jaar, maand, dag) ook sprake zijn van 3 minder nauwkeurige varianten. Regel 129 t/m 132 bevatten als commentaar alle 4 varianten voor 1 maart 2021 met een afnemende nauwkeurigheid.
Het commentaar op de regels 139 t/m 143 geeft aan dat hier een endDate (einddatum meetpunt) wordt opgenomen als het meetpunt beëindigd is en het uitgiftedocument een GMN_PPO of GMN_PPO_DP (Past and Present Object Data) is. Dit meetpunt is actief, dus is endDate (einddatum meetpunt) niet aanwezig.
<!-- 1 or more repetitions: -->
<gmn:measuringPoint>
<gmn:MeasuringPoint gml:id="SEQ_0002">
<gmn:measuringPointCode>GMW07F000001</gmn:measuringPointCode>
<gmn:startDate>
<!--You have a CHOICE of the next 4 items at this level-->
<!--
<brocom:date>2021-03-01</brocom:date>
<brocom:yearMonth>2021-03</brocom:yearMonth>
<brocom:year>2021</brocom:year>
<brocom:voidReason>onbekend</brocom:voidReason>
-->
<brocom:date>2021-03-01</brocom:date>
</gmn:startDate>
<!-- optional. Alleen aanwezig als het uitgiftedocument GMN_PPO of GMN_PPO_DP is en het meetpunt beëindigd is.
<gmn:endDate>
...
</gmn:endDate>
-->
Het commentaar op de regel 144 geeft aan dat hier een lijst van monitoringTubes (monitoringbuizen) wordt opgenomen. Als het uitgiftedocument een GMN_PPO of GMN_PPO_DP (Past and Present Object Data) is, dan is dat een lijst van één of meer buisverwijzingen; de actuele buisverwijzing en optioneel de historische buisverwijzingen, dat wil zeggen buisverwijzingen die zijn vervangen door een andere buisverwijzing. In dit voorbeeldbericht wordt het meetpunt van meet af aan gevormd door dezelfde buisverwijzing en bestaat de lijst uit alleen de actuele buisverwijzing.
Regel 145 bevat de opening tag monitoringTube (monitoringbuis) van de actuele buisverwijzing.
Regel 146 bevat de opening tag GroundwaterMonitoringTube (GMW-monitoringbuis), wat het type van de monitoringTube (monitoringbuis) aangeeft. Het attribuut gml:id bevat een waarde die uniek is binnen dit bericht.
Regel 147 en 148 bevatten de broId (BRO-ID) van de grondwatermonitoringput en het tubeNumber (buisnummer) van de monitoringbuis. Tezamen vormen zij de buisverwijzing van het meetpunt.
Regel 149 t/m 158 bevat de startDate (startdatum buisverwijzing), de datum vanaf wanneer het meetpunt wordt gevormd door de buisverwijzing. In het voorbeeldbericht heeft dit de waarde 2021-03-01 (1 maart 2021), wat samenvalt met de startDateMonitoring (begindatum monitoring) van het grondwatermonitoringnet. Volgens de catalogus kan er naast een volledige datum (jaar, maand, dag) ook sprake zijn van 3 minder nauwkeurige varianten. Regel 152 t/m 155 bevatten als commentaar alle 4 varianten voor 1 maart 2021 met een afnemende nauwkeurigheid.
Het commentaar op de regels 159 t/m 163 geeft aan dat hier een endDate (einddatum buisverwijzing) wordt opgenomen als de buisverwijzing is vervangen en het uitgiftedocument een GMN_PPO of GMN_PPO_DP (Past and Present Object Data) is. Dit is de actuele buisverwijzing, dus is endDate (einddatum buisverwijzing) niet aanwezig.
Regel 164 bevat de closing tag GroundwaterMonitoringTube (GMW-monitoringbuis) als type van de monitoringTube (monitoringbuis).
Regel 165 bevat de closing tag monitoringTube (monitoringbuis) van de actuele buisverwijzing.
Regel 166 bevat de closing tag MeasuringPoint (Meetpunt) als type van het measuringPoint (meetpunt).
Regel 167 bevat de closing tag measuringPoint (meetpunt) van het eerste meetpunt.
<!-- 1 or more repetitions: -->
<gmn:monitoringTube>
<gmn:GroundwaterMonitoringTube gml:id="SEQ_0003">
<gmn:broId>GMW123456789001</gmn:broId>
<gmn:tubeNumber>2</gmn:tubeNumber>
<gmn:startDate>
<!--You have a CHOICE of the next 4 items at this level-->
<!--
<brocom:date>2021-03-01</brocom:date>
<brocom:yearMonth>2021-03</brocom:yearMonth>
<brocom:year>2021</brocom:year>
<brocom:voidReason>onbekend</brocom:voidReason>
-->
<brocom:date>2021-03-01</brocom:date>
</gmn:startDate>
<!-- optional. Alleen aanwezig als het uitgiftedocument GMN_PPO of GMN_PPO_DP is en de buisverwijzing een opvolger heeft.
<gmn:endDate>
...
</gmn:endDate>
-->
</gmn:GroundwaterMonitoringTube>
</gmn:monitoringTube>
</gmn:MeasuringPoint>
</gmn:measuringPoint>
Regel 168 bevat de opening tag measuringPoint (meetpunt) van het tweede meetpunt .
Regel 169 bevat de opening tag MeasuringPoint (Meetpunt), wat het type van het measuringPoint (meetpunt) aangeeft. Het attribuut gml:id bevat een waarde die uniek is binnen dit bericht.
Regel 170 t/m 173 bevat de measuringPointCode (meetpuntcode) en de startDate (startdatum meetpunt) van dit meetpunt .
Regel 174 t/m 182 bevat de eerste monitoringTube (monitoringbuis) in de lijst van monitoringTubes (monitoringbuizen) van dit meetpunt. Dit is de actuele buisverwijzing van het meetpunt, want de endDate (einddatum buisverwijzing) is niet aanwezig.
Regel 176 en 177 bevatten de broId (BRO-ID) van de grondwatermonitoringput en het tubeNumber (buisnummer) van de buisverwijzing.
Regel 178 t/m 180 bevat de startDate (startdatum buisverwijzing). De waarde 2021-11-27 (27 november 2021), wat samenvalt met het eventDate (datum gebeurtenis) van de tweede intermediateEvent (tussentijdse gebeurtenis), wat de waarde 'monitoringbuisVervangen' heeft voor de eventName (naam gebeurtenis).
<gmn:measuringPoint>
<gmn:MeasuringPoint gml:id="SEQ_0004">
<gmn:measuringPointCode>GMW07F000002</gmn:measuringPointCode>
<gmn:startDate>
<brocom:date>2021-03-01</brocom:date>
</gmn:startDate>
<gmn:monitoringTube>
<gmn:GroundwaterMonitoringTube gml:id="SEQ_0005">
<gmn:broId>GMW123456789007</gmn:broId>
<gmn:tubeNumber>1</gmn:tubeNumber>
<gmn:startDate>
<brocom:date>2021-11-27</brocom:date>
</gmn:startDate>
</gmn:GroundwaterMonitoringTube>
</gmn:monitoringTube>
Omdat dit voorbeeldbericht een uitgiftedocument GMN_PPO_DP (Past and Present Object Data) bevat, bestaat de lijst met buisverwijzingen uit zowel de actuele buisverwijzing als de optionele, historische buisverwijzingen, dat wil zeggen buisverwijzingen die zijn vervangen door een andere buisverwijzing.
Regel 183 t/m 201 bevat de tweede monitoringTube (monitoringbuis) in de lijst van monitoringTubes (monitoringbuizen) van dit meetpunt. Dit is een historische buisverwijzing van het meetpunt, want de endDate (einddatum buisverwijzing) is wel aanwezig.
Regel 185 en 186 bevatten de broId (BRO-ID) van de grondwatermonitoringput en het tubeNumber (buisnummer) van de monitoringbuis van de buisverwijzing.
Regel 187 t/m 189 bevat de startDate (startdatum buisverwijzing). De waarde 2021-03-01 (1 maart 2021), wat samenvalt met de startDateMonitoring (begindatum monitoring) van het grondwatermonitoringnet.
Regel 190 t/m 199 bevat de endDate (einddatum buisverwijzing). De waarde 2021-11-27 (27 november 2021), wat samenvalt met de eventDate (datum gebeurtenis) van de tweede intermediateEvent (tussentijdse gebeurtenis). Volgens de catalogus kan er naast een volledige datum (jaar, maand, dag) ook sprake zijn van 3 minder nauwkeurige varianten. Regel 190 t/m 193 bevatten als commentaar alle 4 varianten voor 27 november 2021 met een afnemende nauwkeurigheid.
Regel 200 bevat de closing tag GroundwaterMonitoringTube (GMW-monitoringbuis) als type van de monitoringTube (monitoringbuis).
Regel 201 bevat de closing tag monitoringTube (monitoringbuis) van de historische, tweede buisverwijzing.
Regel 202 bevat de closing tag MeasuringPoint (Meetpunt) als type van het measuringPoint (meetpunt).
Regel 203 bevat de closing tag measuringPoint (meetpunt) van het tweede meetpunt.
<gmn:monitoringTube>
<gmn:GroundwaterMonitoringTube gml:id="SEQ_0006">
<gmn:broId>GMW123456789002</gmn:broId>
<gmn:tubeNumber>3</gmn:tubeNumber>
<gmn:startDate>
<brocom:date>2021-03-01</brocom:date>
</gmn:startDate>
<gmn:endDate>
<!--You have a CHOICE of the next 4 items at this level-->
<!--
<brocom:date>2021-11-27</brocom:date>
<brocom:yearMonth>2021-11</brocom:yearMonth>
<brocom:year>2021</brocom:year>
<brocom:voidReason>onbekend</brocom:voidReason>
-->
<brocom:date>2021-11-27</brocom:date>
</gmn:endDate>
</gmn:GroundwaterMonitoringTube>
</gmn:monitoringTube>
</gmn:MeasuringPoint>
</gmn:measuringPoint>
Regel 204 t/m 220 bevat het derde meetpunt . Dit is een actief meetpunt met één buisverwijzing.
Regel 207 t/m 209 bevat de startDate (startdatum meetpunt). De waarde 2021-08-15 (15 augustus 2021) valt samen met de eventDate (datum gebeurtenis) van de eerste intermediateEvent (tussentijdse gebeurtenis).
Regel 210 t/m 218 bevat de monitoringTube (monitoringbuis) in de lijst van monitoringTubes (monitoringbuizen) van dit meetpunt. Dit is de actuele buisverwijzing van het meetpunt, want de endDate (einddatum buisverwijzing) is niet aanwezig.
Regel 214 t/m 216 bevat de startDate (begindatum buisverwijzing). De waarde 2021-08-15 (15 augustus 2021) valt samen met de eventDate (datum gebeurtenis) van de eerste intermediateEvent (tussentijdse gebeurtenis).
<gmn:measuringPoint>
<gmn:MeasuringPoint gml:id="SEQ_0007">
<gmn:measuringPointCode>GMW07E000001</gmn:measuringPointCode>
<gmn:startDate>
<brocom:date>2021-08-15</brocom:date>
</gmn:startDate>
<gmn:monitoringTube>
<gmn:GroundwaterMonitoringTube gml:id="SEQ_0008">
<gmn:broId>GMW123456789003</gmn:broId>
<gmn:tubeNumber>1</gmn:tubeNumber>
<gmn:startDate>
<brocom:date>2021-08-15</brocom:date>
</gmn:startDate>
</gmn:GroundwaterMonitoringTube>
</gmn:monitoringTube>
</gmn:MeasuringPoint>
</gmn:measuringPoint>
Regel 221 t/m 237 bevat het vierde meetpunt . Dit is een actief meetpunt met één buisverwijzing.
Regel 224 t/m 226 bevat de startDate (startdatum meetpunt). De waarde 2021-08-15 (15 augustus 2021) valt samen met de eventDate (datum gebeurtenis) van de eerste intermediateEvent (tussentijdse gebeurtenis).
Regel 227 t/m 235 bevat de monitoringTube (monitoringbuis) in de lijst van monitoringTubes (monitoringbuizen) van dit meetpunt. Dit is de actuele buisverwijzing van het meetpunt, want de endDate (einddatum buisverwijzing) is niet aanwezig.
Regel 231 t/m 233 bevat de startDate (begindatum buisverwijzing). De waarde 2021-08-15 (15 augustus 2021) valt samen met de eventDate (datum gebeurtenis) van de eerste intermediateEvent (tussentijdse gebeurtenis).
<gmn:measuringPoint>
<gmn:MeasuringPoint gml:id="SEQ_0009">
<gmn:measuringPointCode>GMW08B000001</gmn:measuringPointCode>
<gmn:startDate>
<brocom:date>2021-08-15</brocom:date>
</gmn:startDate>
<gmn:monitoringTube>
<gmn:GroundwaterMonitoringTube gml:id="SEQ_0010">
<gmn:broId>GMW123456789005</gmn:broId>
<gmn:tubeNumber>1</gmn:tubeNumber>
<gmn:startDate>
<brocom:date>2021-08-15</brocom:date>
</gmn:startDate>
</gmn:GroundwaterMonitoringTube>
</gmn:monitoringTube>
</gmn:MeasuringPoint>
</gmn:measuringPoint>
Regel 238 t/m 264 bevat het vijfde meetpunt . Dit is een historisch meetpunt met één buisverwijzing.
Regel 241 t/m 243 bevat de startDate (startdatum meetpunt). De waarde 2021-08-15 (15 augustus 2021) valt samen met de eventDate (datum gebeurtenis) van de eerste intermediateEvent (tussentijdse gebeurtenis).
Regel 244 t/m 254 bevat de endDate (einddatum buisverwijzing). De waarde 2021-12-02 (2 december 2021) valt samen met de eventDate (datum gebeurtenis) van de derde intermediateEvent (tussentijdse gebeurtenis). Volgens de catalogus kan er naast een volledige datum (jaar, maand, dag) ook sprake zijn van 3 minder nauwkeurige varianten. Regel 247 t/m 250 bevatten als commentaar alle 4 varianten voor 2 december 2021 met een afnemende nauwkeurigheid.
Regel 254 t/m 262 bevat de monitoringTube (monitoringbuis) in de lijst van monitoringTubes (monitoringbuizen) van dit meetpunt. Dit is de actuele buisverwijzing van het meetpunt, want de endDate (einddatum buisverwijzing) is niet aanwezig.
Regel 258 t/m 260 bevat de startDate (begindatum buisverwijzing). De waarde 2021-08-15 (15 augustus 2021) valt samen met de eventDate (datum gebeurtenis) van de eerste intermediateEvent (tussentijdse gebeurtenis).
<gmn:measuringPoint>
<gmn:MeasuringPoint gml:id="SEQ_0011">
<gmn:measuringPointCode>GMW07E000002</gmn:measuringPointCode>
<gmn:startDate>
<brocom:date>2021-08-15</brocom:date>
</gmn:startDate>
<gmn:endDate>
<!--You have a CHOICE of the next 4 items at this level-->
<!--
<brocom:date>2021-12-02</brocom:date>
<brocom:yearMonth>2021-12</brocom:yearMonth>
<brocom:year>2021</brocom:year>
<brocom:voidReason>onbekend</brocom:voidReason>
-->
<brocom:date>2021-12-02</brocom:date>
</gmn:endDate>
<gmn:monitoringTube>
<gmn:GroundwaterMonitoringTube gml:id="SEQ_0012">
<gmn:broId>GMW123456789004</gmn:broId>
<gmn:tubeNumber>1</gmn:tubeNumber>
<gmn:startDate>
<brocom:date>2021-08-15</brocom:date>
</gmn:startDate>
</gmn:GroundwaterMonitoringTube>
</gmn:monitoringTube>
</gmn:MeasuringPoint>
</gmn:measuringPoint>
Regel 265 t/m 296 bevat het zesde meetpunt . Dit is een historisch meetpunt met een actuele en een historische buisverwijzing.
Regel 268 t/m 270 bevat de startDate (startdatum meetpunt). De waarde 2021-08-15 (15 augustus 2021) valt samen met de eventDate (datum gebeurtenis) van de eerste intermediateEvent (tussentijdse gebeurtenis).
Regel 271 t/m 273 bevat de endDate (einddatum meetpunt). De waarde 2021-12-02 (2 december 2021) valt samen met de eventDate (datum gebeurtenis) van de derde intermediateEvent (tussentijdse gebeurtenis).
Regel 274 t/m 282 bevat de eerste monitoringTube (monitoringbuis) in de lijst van monitoringTubes (monitoringbuizen) van dit meetpunt. Dit is de actuele buisverwijzing van het meetpunt, want de endDate (einddatum buisverwijzing) is niet aanwezig.
Regel 278 t/m 280 bevat de startDate (begindatum buisverwijzing). De waarde 2021-11-27 (27 november 2021) valt samen met de eventDate (datum gebeurtenis) van de tweede intermediateEvent (tussentijdse gebeurtenis).
Regel 283 t/m 294 bevat de tweede monitoringTube (monitoringbuis) in de lijst van monitoringTubes (monitoringbuizen) van dit meetpunt. Dit is een historische buisverwijzing van het meetpunt, want de endDate (einddatum buisverwijzing) is wel aanwezig.
Regel 287 t/m 289 bevat de startDate (begindatum buisverwijzing). De waarde 2021-08-15 (15 augustus 2021) valt samen met de eventDate (datum gebeurtenis) van de eerste intermediateEvent (tussentijdse gebeurtenis).
Regel 290 t/m 292 bevat de endDate (einddatum buisverwijzing). De waarde 2021-11-27 (27 november 2021) valt samen met de eventDate (datum gebeurtenis) van de tweede intermediateEvent (tussentijdse gebeurtenis).
<gmn:measuringPoint>
<gmn:MeasuringPoint gml:id="SEQ_0013">
<gmn:measuringPointCode>GMW07F000004</gmn:measuringPointCode>
<gmn:startDate>
<brocom:date>2021-08-15</brocom:date>
</gmn:startDate>
<gmn:endDate>
<brocom:date>2021-12-02</brocom:date>
</gmn:endDate>
<gmn:monitoringTube>
<gmn:GroundwaterMonitoringTube gml:id="SEQ_0014">
<gmn:broId>GMW123456789006</gmn:broId>
<gmn:tubeNumber>2</gmn:tubeNumber>
<gmn:startDate>
<brocom:date>2021-11-27</brocom:date>
</gmn:startDate>
</gmn:GroundwaterMonitoringTube>
</gmn:monitoringTube>
<gmn:monitoringTube>
<gmn:GroundwaterMonitoringTube gml:id="SEQ_0015">
<gmn:broId>GMW123456789006</gmn:broId>
<gmn:tubeNumber>1</gmn:tubeNumber>
<gmn:startDate>
<brocom:date>2021-08-15</brocom:date>
</gmn:startDate>
<gmn:endDate>
<brocom:date>2021-11-27</brocom:date>
</gmn:endDate>
</gmn:GroundwaterMonitoringTube>
</gmn:monitoringTube>
</gmn:MeasuringPoint>
</gmn:measuringPoint>
Regel 297 bevat de closing tag van GMN_PPO_DP als type van het dispatchDocument (uitgiftedocument).
Regel 298 bevat de closing tag van het dispatchDocument (uitgiftedocument).
Regel 299 bevat de closing tag van de dispatchDataResponse (antwoord).
Regel 300 bevat de closing tag van de SOAP:Body.
Regel 301 bevat de closing tag van de SOAP:Envelope.
</gmn:GMN_PPO_DP>
</gmn:dispatchDocument>
</gmn:dispatchDataResponse>
</soap:Body>
</soap:Envelope>
Enumeraties
Dit hoofdstuk bevat de toegestane waarden van de enumeraties (niet-beheerde waardenlijsten).
In de BRO wordt een onderscheid gemaakt tussen beheerde waardenlijsten en niet-beheerde waardenlijsten. In de gegevenscatalogus en de XSD-bestanden noemen we een niet-beheerde waardenlijst een enumeratie. Bij een enumeratie staat de lijst met toegestane waarden vast en kan de lijst met toegestane waarden niet veranderd worden zonder aanpassingen in de gegevenscatalogus, de berichtdefinities (XSD-bestanden) en de software (voor het maken of verwerken van een bericht).
De onderstaande tabel geeft een overzicht van de enumeraties die van belang zijn bij het maken van een BRO-verzoek over een grondwatermonitoringnet. De eerste kolom bevat de Engelstalige naam van de enumeratie, zoals deze voorkomt in de XSD-bestanden. De tweede kolom bevat de Nederlandstalige naam, zoals die voorkomt in de gegevenscatalogus. De derde kolom bevat de toegestane waarden, die gebruikt mogen worden in een BRO-verzoek.
Type | Naam | Waarde | Omschrijving |
|---|---|---|---|
DataToBeDelivered | Te leveren gegevens | actueel | Bij de uitgifte van gegevens worden alleen de actuele gegevens uitgeleverd en bij gegevens waarover materiële geschiedenis wordt opgebouwd alleen de actuele waarde van zulke gegevens. |
actueelHistorisch | Bij de uitgifte van gegevens worden naast de actuele ook de historische gegevens uitgeleverd. | ||
DispatchResponseType | Type antwoord | dispatch | Aanduiding dat een DispatchDataResponse (Antwoord) een bericht van verzending bevat. |
rejection | Aanduiding dat een DispatchDataResponse (Antwoord) een bericht van afwijzing bevat. | ||
IndicationYesNo | IndicatieJaNee | ja | |
nee | |||
IndicationYesNoUnknown | IndicatieJaNeeOnbekend | ja | |
nee | |||
onbekend | Het is niet bekend of het gegeven een waarde ja of nee heeft. | ||
QualityRegime | Kwaliteitsregime | IMBRO | Kwaliteitsregime waarbij de innamewebservice tijdens het verwerken van een innameverzoek de normale (strikte) regels hanteert, zoals gedefinieerd in de gegevenscatalogus. |
IMBRO/A | Kwaliteitsregime waarbij de innamewebservice tijdens het verwerken van een innameverzoek andere (minder strenge) bedrijfsregels, toegestane waarden van codelijsten en/of domeinen van gegevens toepast dan onder het (normale) IMBRO kwaliteitsregime. |
Codelijsten
Dit hoofdstuk bevat verwijzingen (URN's en URL's) naar de codelijsten (beheerde waardenlijsten). Zie Codelist (Codelijst) voor een algemene beschrijving van het gebruik van codelijsten in de BRO.
De onderstaande tabel geeft een overzicht van de codelijsten die van belang zijn bij het maken van een BRO-verzoek over een grondwatermonitoringnet. De eerste kolom bevat de Engelstalige naam van de codelijst, zoals deze voorkomt in de XSD-bestanden. De tweede kolom bevat de Nederlandstalige naam, zoals die voorkomt in de gegevenscatalogus. De derde kolom bevat de URN, die in een BRO-verzoek gebruikt moet worden als waarde voor het XML-attribuut codeSpace. De vierde kolom bevat een link naar de website waar de actuele lijst is te raadplegen met toegestane waarden die in een BRO-verzoek gebruikt mogen worden als waarde voor een XML-element.
Type | Naam | URN | Link |
|---|---|---|---|
DeliveryContext | KaderAanlevering | urn:bro:gmn:DeliveryContext | https://publiek.broservices.nl/refcodes/api/get_codes?domain=urn:bro:gmn:DeliveryContext |
EventName | NaamGebeurtenis | urn:bro:gmn:EventName | https://publiek.broservices.nl/refcodes/api/get_codes?domain=urn:bro:gmn:EventName |
GroundwaterAspect | GrondwaterAspect | urn:bro:gmn:GroundwaterAspect | https://publiek.broservices.nl/refcodes/api/get_codes?domain=urn:bro:gmn:GroundwaterAspect |
MonitoringPurpose | Monitoringdoel | urn:bro:gmn:MonitoringPurpose | https://publiek.broservices.nl/refcodes/api/get_codes?domain=urn:bro:gmn:MonitoringPurpose |
RegistrationStatus | Registratiestatus | urn:bro:RegistrationStatus | https://publiek.broservices.nl/refcodes/api/get_codes?domain=urn:bro:RegistrationStatus |
Vertaallijst
Dit hoofdstuk bevat een vertaaltabel, aan de hand waarvan, gegeven de Engelstalige naam van een entiteit of een attribuut, de Nederlandse naam in de gegevenscatalogus kan worden opgezocht.
De onderstaande tabel is gesorteerd op alfabetische volgorde van de Engelstalige naam van de entiteit. Tussen haakjes staat het type modelelement van de entiteit. Binnen een entiteit zijn de attributen gesorteerd op Engelstalige naam.
Entiteit (type) | Naam |
|---|---|
AbstractRegistrationObject (FeatureType) | Abstract Registratieobject |
broId | BRO-ID |
BRO_DO (FeatureType) | Object uit registratie |
deregistered | uit registratie genomen |
deregistrationTime | tijdstip uit registratie genomen |
ChamberOfCommerceNumber (PrimitiveDatatype) | KvK-nummer |
Date (PrimitiveDatatype) | Datum |
DispatchDataRequest (FeatureType) | Verzoek tot uitgifte van objectgegevens. |
dataToBeDelivered | te leveren gegevens |
DispatchDataResponse (FeatureType) | Bericht van verzending gegevens |
dispatchDocument | uitgiftedocument |
GMN_PO (FeatureType) | GrondwatermonitoringnetActueel |
deliveryContext | kader aanlevering |
groundwaterAspect | grondwateraspect |
monitoringNetHistory | monitoringnetgeschiedenis |
monitoringPurpose | monitoringdoel |
name | naam |
registrationHistory | registratiegeschiedenis |
GMN_PO_DP (FeatureType) | GrondwaterMonitoringNetActueelGegevensleverancier |
GMN_PPO (FeatureType) | GrondwaterMonitoringNetActueelEnHistorisch |
GMN_PPO_DP (FeatureType) | GrondwaterMonitoringNetActueelEnHistorischGegevensleverancier |
GroundwaterMonitoringTube (FeatureType) | GMW-monitoringbuis |
broId | BRO-ID |
endDate | einddatum buisverwijzing |
startDate | startdatum buisverwijzing |
tubeNumber | buisnummer |
IntermediateEvent (AttributeGroupType) | Tussentijdse gebeurtenis |
eventDate | datum gebeurtenis |
eventName | naam gebeurtenis |
measuringPointCode | meetpuntcode |
MeasuringPoint (FeatureType) | Meetpunt |
endDate | einddatum meetpunt |
measuringPointCode | meetpuntcode |
startDate | startdatum meetpunt |
MonitoringNetHistory (AttributeGroupType) | Monitoringnetgeschiedenis |
endDateMonitoring | einddatum monitoring |
intermediateEvent | tussentijdse gebeurtenis |
startDateMonitoring | begindatum monitoring |
Number4 (PrimitiveDatatype) | Aantal4 |
Organization (Union) | Organisatie |
chamberOfCommerceNumber | KvK-nummer |
europeanCompanyRegistrationNumber | Europees handelsnummer |
PartialDate (Union) | OnvolledigeDatum |
yearMonth | jaar en maand |
year | jaartal |
voidReason | onbekend |
date | volledige datum |
RegistrationHistory (AttributeGroupType) | Registratiegeschiedenis |
corrected | gecorrigeerd |
deregistered | uit registratie genomen |
deregistrationTime | tijdstip uit registratie genomen |
latestAdditionTime | tijdstip laatste aanvulling |
latestCorrectionTime | tijdstip laatste correctie |
objectRegistrationTime | tijdstip registratie object |
registrationCompletionTime | tijdstip voltooiing registratie |
registrationStatus | registratiestatus |
reregistered | weer in registratie genomen |
reregistrationTime | tijdstip weer in registratie genomen |
underReview | in onderzoek |
underReviewTime | in onderzoek sinds |
RegistrationObject (FeatureType) | Registratieobject |
deliveryAccountableParty | bronhouder |
deliveryResponsibleParty | dataleverancier |
objectIdAccountableParty | object-ID bronhouder |
qualityRegime | kwaliteitsregime |
RegistrationObjectCode (PrimitiveDatatype) | Registratieobjectcode |
Text40 (PrimitiveDatatype) | Tekst40 |
Text7 (PrimitiveDatatype) | Tekst7 |