Koppelvlakbeschrijving Innameservice CPT
Inleiding
Dit document beschrijft het koppelvlak van de innamewebservice voor het registratieobject geotechnisch sondeeronderzoek (CPT: Cone Penetration Test) voor de Landelijke Voorziening Basisregistratie Ondergrond (BRO). Deze koppelvlakbeschrijving gaat in op de technische werking van het koppelvlak om CPT-gegevens uit te kunnen wisselen met het systeem van de BRO.
Doel en doelgroep
Doel van dit document is inzicht bieden in de werking van de innamewebservice. Het proces van gegevensinname zoals beschreven in het 'Innamehandboek voor BRO Geotechnisch sondeeronderzoek' is in dit document vertaald naar het technische koppelvlak van de webservice: de Application Programming Interface (API).
Dit document richt zich op de technisch specialisten die de aansluiting realiseren tussen het BRO Bronhouderportaal en de Landelijke Voorziening BRO. Kennis van XML en webservices is daarvoor vereist. Het document is echter zo geschreven dat overige belangstellenden de technische werking van het koppelvlak kunnen volgen om op basis van die informatie een brondocument te kunnen digitaliseren voor het BRO Bronhouderportaal.
Gebruik van dit document
Dit document is te gebruiken om zicht te krijgen in de werking van het koppelvlak. Deze koppelvlakbeschrijving is onderdeel van een serie formele documenten die de technisch inhoudelijke werking van de BRO beschrijven.
Samenhang met andere formele documentatie
Voor een aantal registratieobjecten in de BRO (tranche 1, waar onder CPT) zijn de volgende formele, beschrijvende documenten opgesteld:
- een catalogus
- de handboeken voor inname en uitgifte
- de koppelvlakbeschrijvingen voor inname en uitgifte.
De catalogus beschrijft de inhoud van een registratieobject en vormt de basis voor de andere beschrijvende documenten. In de catalogus staan de definities van de gegevens die betrekking hebben op een registratieobject en alle regels waaraan zij moeten voldoen.
Een handboek voor inname of uitgifte beschrijft het proces dat bij inname of uitgifte van gegevens wordt doorlopen.
De koppelvlakbeschrijvingen zijn geschreven voor softwareontwikkelaars. Op basis van de twee vorige type documenten staat hierin beschreven hoe het registratieobject en de processen van inname of uitgifte zijn vertaald naar het technische koppelvlak dat is gerealiseerd door middel van webservices. De koppelvlakbeschrijving gaat dus in op de technische kant van de overdracht van gegevens.
Deze documenten hangen samen zoals hierna afgebeeld. 
Leeswijzer
Hoofdstuk 2 beschrijft de algemene technische werking van het koppelvlak van de innamewebservice van de Landelijk Voorziening BRO. Dit hoofdstuk is bedoeld voor de lezer die een globaal idee wil krijgen hoe de geautomatiseerde gegevensuitwisseling van de BRO werkt.
Hoofdstuk 3 beschrijft vervolgens het koppelvlak van de CPT innamewebservice in technische termen: de Application Programming Interface (API). De functionaliteit voor registratie en de functionaliteit voor correctie komen daarbij aan bod.
De hoofdstukken 4 en verder beschrijven het UML-model van de innamewebservice. Dezelfde structuur is van toepassing op de WSDL en XSD-bestanden van de innamewebservice.
Bijlage A bevat de vertalingen van de berichten en de codelijsten van het Engels naar het Nederlands. Deze bijlage is een praktisch hulpmiddel aangezien de Engelstalige XML-berichten gebaseerd zijn op Nederlandse definities uit het innamehandboek en de catalogus.
Bijlage B bevat een voorbeeld van een bestand met de definitie met parameters van datatype CPTTestResultRecord en datatype DissipationTestResultRecord.
Referenties
Titel | Vindplaats |
[1] Nederlandse Overheid Referentie Architectuur 3.0 (NORA) | NORA website |
[2] Digikoppeling 3.0 | Logius website |
[3] NEN3610:2011 | Geonovum website |
[4] Guidance and profile of GML for use with Aviation Data | OGC 12-028 http://www.opengis.net/doc/dp/gml-aviation-guidance |
Versiehistorie
Versie | Datum | Omschrijving |
0.9 | 15 december 2015 | Wijzigingen voor oplevering |
0.91 | 7 januari 2016 | Commentaar verwerkt |
0.92 | 25 maart 2016 | Verwerking review commentaar |
0.93 | 30 maart 2016 | Verwerking review commentaar |
0.94 | 24 augustus 2016 | Structuur opgelijnd met koppelvlakbeschrijving voor uitgifte. |
0.95 | 9 september 2016 | Verwerking review commentaar |
0.96 | 30 mei 2017 | Consolidatie met overige registratieobjecten |
1.0 | 27 juni 2017 | Bijgewerkt n.a.v. review commentaar. |
1.0.1 | 25 juli 2017 | Stereotype FeatureType toegevoegd aan RegistrationObject |
1.0.2 | 27 juli 2017 | Tabel in 14.1.3 gecompleteerd i.r.t. hoofdstuk 8. |
1.0.3 | 2 augustus 2017 | Paragraaf 7.4, 7.13 en 14.3: nilValue in DataRecord -999999 i.p.v. 999999 (artf52175). |
| 1.0.5 | 28 januari 2019 | Aangepast 'deliveryAccountableParty' en contactgegevens BRO Servicedesk. Ook is het gebruik van het document aangepast n.a.v. de komst van het BRO Bronhouderportaal |
| 1.0.6 | 11 maart 2021 | Bij de codelijsten in appendix A4 de URL van de refcode service toegevoegd. |
| 1.0.7 | 24 maart 2021 | Omschrijving bij Partialdate uitgebreid. |
| 1.0.8 | 29-03-2021 | Verwijzing naar pagina met generieke beschrijving van het gebruik van een codelijst. |
Contact
Voor vragen, suggesties of opmerkingen over de inhoud van dit document kunt u contact opnemen met de BRO Servicedesk. Bel 088 – 8644 999 of mail naar support@broservicedesk.nl.
Verder vindt u op basisregistratieondergrond.nl verdere technisch inhoudelijke instructie voor het aanleveren van gegevens aan de landelijke voorziening BRO.
Aanbieden van geotechnisch sondeeronderzoek
Inleiding
Dit hoofdstuk beschrijft hoe het aanbieden van gegevens van een geotechnisch sondeeronderzoek werkt. Hierbij wordt ingegaan op de algemene technische werking van het koppelvlak van de CPT innamewebservice. Er wordt uitgelegd hoe het BRO Bronhouderportaal en de Landelijke Voorziening BRO communiceren en welke standaarden worden gehanteerd. Dit geeft een beeld hoe de geautomatiseerde gegevensuitwisseling met de BRO werkt.
Communicatie tussen twee systemen
Een dataleverancier kan gegevens van een sondeeronderzoek aanbieden bij de BRO. Het systeem van de dataleverancier stuurt hiervoor via het BRO Bronhouderportaal een verzoek (request) aan de CPT innamewebservice van de BRO. Het systeem van de BRO reageert op dit verzoek met een antwoord (response). Deze response bevat het resultaat van de verwerking van het request. Onderstaande afbeelding geeft dit schematisch weer. 
Via het verzoek aan de CPT innamewebservice kunnen verschillende bewerkingen (operaties) van CPT-gegevens worden gestart. Elke operatie heeft een eigen request en een eigen response. De CPT innamewebservice is daarmee het koppelvlak ofwel de Application Programming Interface (API) voor de inname van CPT.
Communicatiestandaarden
De communicatie tussen het systeem van het BRO Bronhouderportaal als dataleverancier en het BRO-systeem verloopt over een aantal lagen. In de volgende afbeelding is per laag aangegeven welke communicatiestandaard van toepassing is.
De keuzes van de communicatiestandaarden die zijn gebruikt bij de inrichting van het BRO-systeem zijn gebaseerd op de NORA (Nederlandse Overheid Referentie Architectuur [1]) en de Digikoppeling specificaties ([2]).
Gegevens- en berichtenstandaarden
Omdat alle registratieobjecten van de BRO een relatie hebben met een locatie op het aardoppervlak, zijn de gegevens en berichten volgens de NEN3610 standaard ([3]) gemodelleerd.
Logistieke standaard
Als logistieke standaard is voor de BRO het 2W-be profiel van Digikoppeling ([2]) gehanteerd. Het koppelvlak is daarom gerealiseerd als een WUS-webservice waarvoor een aantal onderliggende standaarden zijn voorgeschreven, waaronder WSDL 1.0 en SOAP 1.1. In onderstaande afbeelding is dat schematisch weergegeven, waarbij het BRO Bronhouderportaal de dataleverancier is (voor levering aan het BRO Bronhouderportaal is SOAP niet van toepassing).
Het WSDL-document (Web Service Definition Language) beschrijft in technische termen de volledige API (Application Programming Interface) van de CPT innamewebservice (zie hoofdstuk 3). Het beschrijft de operaties, inclusief request en response, maar ook het protocol (in dit geval SOAP) waarmee request en response worden uitgewisseld en de URL waarop de webservice benaderd kan worden.
SOAP (Simple Object Access Protocol) is een protocol voor het versturen van berichten. Een SOAP bericht bestaat uit een Envelope met daarin de Header en de Body. De Body bevat het eigenlijke XML-bericht dat uitgewisseld wordt. Ieder XML-bericht dat als onderdeel van een SOAP-bericht met het BRO-systeem uitgewisseld wordt, is beschreven in een aantal BRO XML-schema's (XSD). Deze structuur van een SOAP-bericht is in de volgende afbeelding samengevat.
<ac:structured-macro ac:name="anchor" ac:schema-version="1" ac:macro-id="b8f95200-11dd-4996-bc28-68be3d7d9a4d"><ac:parameter ac:name="">_Hlk483394571</ac:parameter></ac:structured-macro>De XML-schema's (XSD) volgen de gegevensdefinities van de catalogus nauwkeurig, maar soms leidt de toepassing van de NEN3610 standaard tot afwijkingen. Daar waar wordt afgeweken van de catalogus wordt dat expliciet toegelicht. Omdat de XSD is uitgewerkt in het Engels en de catalogus in het Nederlands is beschreven, is in bijlage A een vertaling van de berichtgegevens opgenomen.
Netwerkstandaard
Als netwerkstandaard wordt TCP/IP over het internet gehanteerd.
Toegangscontrole
Voordat een bericht terecht komt in een operatie van de applicatie laag, vindt er een toegangscontrole plaats binnen de logistieke laag. Dit gebeurt conform de Digikoppeling standaard (zie referentie [2]). De toegangscontrole bestaat uit versleuteling, identificatie, authenticatie en autorisatie. Nadere details staan beschreven in paragraaf 3.3, zoals dat van toepassing is voor het BRO Bronhouderportaal.
API voor het aanbieden van sondeeronderzoek
Inleiding
In dit hoofdstuk wordt het koppelvlak in technische termen beschreven: de API (Application Programming Interface). Hierbij staan de twee functionaliteiten centraal: functionaliteit voor het registreren van gegevens en functionaliteit voor het corrigeren van gegevens.
Elke functionaliteit heeft verschillende operaties. Deze worden beschreven in paragraaf 3.2. Paragraaf 3.3 beschrijft het patroon van verwerking van de operaties. De daaropvolgende paragrafen beschrijven de mapping van de berichten uit het innamehandboek op requests en responses in de API. De inhoud van de requests/responses wordt beschreven in hoofdstuk 4 en verder.
Operaties
De API voor het aanbieden van gegevens over een geotechnisch sondeeronderzoek biedt de dataleverancier basale functionaliteit. Deze wordt gerealiseerd door twee operaties van de CPT innamewebservice.
- register Met deze operatie kan een nog niet geregistreerd sondeeronderzoek in de BRO worden opgenomen.
- correct Met deze operatie kunnen onjuiste gegevens van een in de BRO geregistreerd sondeeronderzoek worden vervangen.
Elke operatie heeft een eigen request en response, die de verschillende verzoeken en antwoorden realiseren die in het innamehandboek beschreven zijn.
Verwerking
De verwerking van een registratieverzoek of een correctieverzoek verloopt volgens een vast patroon, maar er is wel een verschil tussen beide type verzoeken.
Registratie
De verwerking van een registratieverzoek (de register operatie) verloopt volgens het hierna weergegeven patroon. Een registratie operatie begint bij het doen van een registratieverzoek door middel van een request en eindigt met een response.
Stap 1: Doen van een registratieverzoek
Het initiatief om een operatie te beginnen ligt bij de dataleverancier en wordt uitgevoerd door het systeem van het BRO Bronhouderportaal. Dat roept de register operatie van de CPT innamewebservice aan met het registrationRequest als parameter.
Stap 2: Uitvoeren toegangscontrole
Dit bestaat uit identificatie, authenticatie, versleuteling en autorisatie. In onderstaande uitleg is het BRO Bronhouderportaal de dataleverancier.
Voor de beveiliging van de gegevensuitwisseling worden, conform de Digikoppeling specificaties, PKIoverheid services server certificaten gebruikt. Zowel de dataleverancier als de BRO beschikt over een dergelijk certificaat. In het certificaat is een identificatie op basis van 20 cijfers opgenomen die uniek is voor de houder van het certificaat.
Op het moment dat het systeem van een dataleverancier een operatie aanroept van de webservice van het BRO-systeem wisselen beide systemen eerst hun PKIoverheid services server certificaten uit. Aan de hand van de identificatie in de certificaten weten beide partijen met wie gegevens uitwisseling plaatsvindt. De techniek van het PKIoverheid services server certificaat garandeert dat de identificatie in het certificaat ook daadwerkelijk van die partij is (authenticatie).
Als authenticatie succesvol is verlopen, worden beide certificaten vervolgens gebruikt om al het dataverkeer tussen de systemen te versleutelen. Deze versleuteling maakt het voor derden onmogelijk om de data te lezen of te wijzigen.
Voor het aanbieden van gegevens aan het BRO-systeem zijn rechten nodig. Aan de hand van de identificatie in het certificaat wordt bepaald of het systeem van de dataleverancier geautoriseerd is de operatie uit te voeren. Als hierbij een fout optreedt, ontvangt de dataleverancier een melding met een http-statuscode.
Als niet wordt voldaan aan de toegangscontrole, dan leidt dit tot:
- Een http '401 Unauthorized' foutmelding.
- Of een 'ssl error invalid certificate' foutmelding.
- Of een andere http-foutmelding met een http-statuscode anders dan '200 OK'.
Stap 3: Controleren verzoek
Als de toegangscontrole succesvol is verlopen, dan wordt het request technisch en inhoudelijk gecontroleerd.
De technische controle vindt plaats door het request te valideren op basis van de XSD. Als hierbij fouten gevonden worden, dan worden deze beschouwd als een technische fout van het systeem van de dataleverancier en teruggegeven als een parseFault. Dit is van toepassing op het BRO Bronhouderportaal.
De inhoudelijke controle vindt plaats door het request te controleren volgens de regels die zijn gedefinieerd in de catalogus of het innamehandboek (business rules). Deze regels zijn niet in de XSD vastgelegd, maar worden gecontroleerd door de programmatuur van het BRO-systeem. Dit heeft dus betrekking op de inhoud van de gegevens zoals die zijn aangeleverd bij het Bronhouderportaal BRO. Voorbeelden van controles zijn:
- Is een waarde niet groter dan de toegestane maximale waarde?
- Voldoet een waarde aan de toegestane waardes voor een gegeven?
Als hierbij fouten worden gevonden, dan worden deze beschouwd als een gebruiksfout en teruggegeven in een response bericht.
Stap 4: Vastleggen van gegevens
Als alle controles succesvol zijn verlopen dan legt de Landelijke Voorziening BRO de aangeboden gegevens vast en wordt het resultaat teruggegeven in een response bericht.
Correctie
De verwerking van een correctieverzoek verloopt volgens het hieronder weergegeven patroon. In de verwerking zijn vijf stappen te onderkennen; deze zijn in onderstaande afbeelding weergegeven en worden vervolgens toegelicht. 
De eerste drie stappen in de verwerking zijn hetzelfde als bij een registratieverzoek, maar nadat het BRO-systeem heeft gecontroleerd of alles goed is, neemt de registratiebeheerder de controle over.
Stap 1: Doen van een correctieverzoek
Het initiatief om een operatie te beginnen ligt bij de dataleverancier en wordt uitgevoerd door het systeem van het BRO Bronhouderportaal. Dat roept de correct operatie van de CPT innamewebservice aan met het correctionRequest als parameter. In het correctionRequest geeft hij aan waarom hij het correctieverzoek indient.
Stap 2: Uitvoeren toegangscontrole
Zie stap 2 bij de beschrijving van de verwerking van een registratieverzoek.
Stap 3: Controleren verzoek
Deze stap lijkt veel op stap 3 bij de beschrijving van de verwerking van een registratieverzoek. Aanvullende controles, die de programmatuur van het BRO-systeem uitvoert bij een correctieverzoek, zijn:
- Bestaat het te corrigeren registratieobject in de BRO?
- Voldoet het correctieverzoek aan procesmatige eisen? Bijvoorbeeld: mag de dataleverancier dit specifieke object corrigeren?
Als bij deze stap fouten worden gevonden, dan worden deze beschouwd als een gebruiksfout en teruggegeven in een response bericht met daarin reden en tijdstip van afwijzing.
Als hierbij geen fouten worden gevonden, dan wordt het correctieverzoek geaccepteerd en vastgelegd, maar nog niet verwerkt in de basisregistratie. Voordat het correctieverzoek wordt verwerkt in de basisregistratie wordt het verzoek eerst nog beoordeeld door de registratie beheerder zoals beschreven in stap 4. Het BRO-systeem reageert met een response bericht met daarin het tijdstip van acceptatie.
Stap 4: Beoordelen correctieverzoek
Nadat het correctieverzoek is vastgelegd neemt de registratiebeheerder de verwerking over en voert een inhoudelijke controle uit of het correctieverzoek verwerkt mag worden in de basisregistratie.
Als de registratiebeheerder een correctieverzoek afwijst, dan wordt een email naar de dataleverancier verzonden met daarin reden en tijdstip van bezwaar. Een beschrijving van de inhoud van deze email valt buiten de scope van deze koppelvlakbeschrijving; zie het innamehandboek voor nadere informatie. Een dataleverancier kan het emailadres kenbaar maken tijdens het aanmelden bij de BRO.
Stap 5: Vastleggen van gegevens
Als alle controles succesvol zijn verlopen dan verwerkt het BRO-systeem de correctie in de basisregistratie en wordt een email naar de dataleverancier verzonden met daarin het tijdstip van correctie. Een dataleverancier kan het emailadres kenbaar maken tijdens het aanmelden bij de BRO.
Berichten bij registratie
Bij een register operatie zijn drie berichten van toepassing: een registratieverzoek, een bericht van afwijzing en een bericht van registratie. Deze paragraaf beschrijft de inhoud van deze berichten bij een 'registratie starten' gebeurtenis.
Request: registratieverzoek
Onderstaande figuur geeft de mapping weer van het registratieverzoek in het innamehandboek op het datatype RegistrationRequest in dit document (zie paragraaf 6.1), zoals gebruikt door de register operatie (zie hoofdstuk 5).
Het element brondocumenttype in het registratieverzoek komt niet voor in het RegistrationRequest, omdat dit gegeven impliciet bekend is gegeven de inhoud van het element sourceDocument.
Het element sourceDocument bevat alle gegevens die in de catalogus voor het registratieobject geotechnisch sondeeronderzoek zijn gespecificeerd, met uitzondering van de gegevens die door het BRO-systeem worden gegenereerd of afgeleid uit het RegistrationRequest.
Response: bericht van afwijzing
Het innamehandboek benoemt als mogelijke reactie op een registratieverzoek een bericht van afwijzing. De webservice gebruikt hiervoor een response van het datatype IntakeResponse. 
Het handboek definieert een aantal berichten als antwoord op een innameverzoek. In de SOAP webservice definities mag elk request slechts een response hebben. Daarom is het element responseType toegevoegd, om de betekenis van de response te duiden. In dit geval heeft het element responseType de vaste waarde rejection.
De waarde van de elementen requestReference en objectIdAccountableParty wordt overgenomen uit het request c.q. het sourceDocument in het request. De waarde van de overige elementen wordt toegekend door de webservice. Het element rejectionReason bevat een waarde uit de tabel met gebruiksfouten; zie het innamehandboek.
Als deze response wordt gegeven omdat er een of meer gebruiksfouten in het sourceDocument zijn geconstateerd, dan is de waarde van rejectionReason "er zijn 1 of meer fouten geconstateerd in het brondocument" en volgen er na dit element een of meer sourceDocumentErrors.
Zie paragraaf 8.15 voor nadere details.
Response: bericht van registratie
Het innamehandboek benoemt als mogelijke reactie op een registratieverzoek een bericht van registratie. De webservice gebruikt hiervoor een response van het datatype IntakeResponse. 
Het handboek definieert een aantal berichten als antwoord op een innameverzoek. In de SOAP webservice definities mag elk request slechts een response hebben. Daarom is het element responseType toegevoegd, om de betekenis van de response te duiden. In dit geval heeft het element responseType de vaste waarde completion.
De waarde van de elementen requestReference en objectIdAccountableParty wordt overgenomen uit het request c.q. het sourceDocument in het request. De waarde van de overige elementen wordt toegekend door de webservice. Het element broId bevat de identificatie van het registratieobject in de BRO.
Zie paragraaf 8.15 voor nadere details.
Berichten bij correctie
Bij een correct operatie zijn drie berichten van toepassing: een correctieverzoek, een bericht van afwijzing en een bericht van acceptatie.
Request: correctieverzoek
Onderstaande figuur geeft de mapping weer van het correctieverzoek in het innamehandboek op het datatype CorrectionRequest in dit document (zie paragraaf 6.2), zoals gebruikt door de correct operatie (zie hoofdstuk 5). 
Het element brondocumenttype in het correctieverzoek komt niet voor in het correctionRequest, omdat dit gegeven impliciet bekend is gegeven de inhoud van het element sourceDocument.
Het element broId bevat de identificatie van het te corrigeren registratieobject.
Het element sourceDocument bevat dezelfde gegevens als het sourceDocument van het dienovereenkomstige te corrigeren registratieverzoek maar nu met de correcte waarden.
Response: bericht van afwijzing
Het innamehandboek benoemt als mogelijke reactie op een registratieverzoek een bericht van afwijzing. De webservice gebruikt hiervoor een response van het datatype IntakeResponse. 
Het handboek definieert een aantal berichten als antwoord op een innameverzoek. In de SOAP webservice definities mag elk request slechts een response hebben. Daarom is het element responseType toegevoegd, om de betekenis van de response te duiden. In dit geval heeft het element responseType de vaste waarde rejection.
De waarde van de elementen requestReference en broId wordt overgenomen uit het request. De waarde van de overige elementen wordt toegekend door de webservice. Het element rejectionReason bevat een waarde uit de tabel met gebruiksfouten; zie het innamehandboek.
Als deze response wordt gegeven omdat er een of meer gebruiksfouten in het sourceDocument zijn geconstateerd, dan is de waarde van rejectionReason "er zijn 1 of meer fouten geconstateerd in het brondocument" en volgen er na dit element een of meer sourceDocumentErrors.
Zie paragraaf 8.15 voor nadere details.
Response: bericht van acceptatie
Het innamehandboek benoemt als mogelijke reactie op een correctieverzoek een bericht van acceptatie. De webservice gebruikt hiervoor een response van het datatype IntakeResponse. 
Het handboek definieert een aantal berichten als antwoord op een innameverzoek. In de SOAP webservice definities mag elk request slechts een response hebben. Daarom is het element responseType toegevoegd, om de betekenis van de response te duiden. In dit geval heeft het element responseType de vaste waarde acceptance.
De waarde van de elementen requestReference en broId wordt overgenomen uit het request. De waarde van de overige elementen wordt toegekend door de webservice. In acceptanceTime staat het (datum en) tijdstip waarop het correctieverzoek is aangenomen.
Zie paragraaf 8.15 voor nadere details.
Berichten bij technische fouten
Er zijn twee soorten berichten mogelijk bij een technische fout, die bestemd zijn voor het BRO Bronhouderportaal: een softwarefout of een systeemfout. In de volgende paragrafen wordt dit toegelicht.
Softwarefout
Als bij de technische controle van het request fouten in het verzoek en/of het brondocument worden gevonden (bijvoorbeeld het request is niet een welgevormd XML bericht of het request voldoet niet aan de schemavalidatie), dan worden deze beschouwd als een softwarefout in het systeem van de dataleverancier. Het BRO-systeem stuurt dan een melding in de vorm van een parseFault. Zie paragraaf 8.16 voor nadere details. 
Systeemfouten
Tijdens de uitvoering van een operatie kan er een onverwachte fout optreden in het BRO-systeem. Hiervoor kunnen verschillende oorzaken zijn, zoals het falen van bepaalde software of hardware. Deze onverwachte fouten worden beschouwd als een systeemfout in het BRO-systeem. De BRO stuurt dan een bericht in de vorm van een generieke, niet gemodelleerde SOAP:Fault. Zie paragraaf 8.24 voor nadere details.
Modellering van de interface
Dit hoofdstuk en de volgende hoofdstukken beschrijven in detail de interface van de CPT innamewebservice aan de hand van een UML-model. Dit is een belangrijk hoofdstuk bij het digitaliseren van een brondocument.
Packagestructuur
De interface beschrijving is onderverdeeld in verschillende packages. Deze paragraaf beschrijft de samenhang van de packages. Deze onderverdeling is ook van toepassing op de WSDL en XSD-bestanden. De hoofdstukken 5 en verder beschrijven elk een van de packages.
Onderstaande figuur geeft een overzicht van de packagestructuur. 
De interfaces van de innamewebservice en de uitgiftewebservice zijn gemodelleerd in de iscpt en dscpt packages.
Om de beheerbaarheid van de modellen en de software te vergroten, is gestreefd naar herbruikbaarheid van gemodelleerde gegevenstypes. Er is bijvoorbeeld veel overlap in de gegevens in het registratieverzoek en de objectgegevens bij uitgifte. Door deze overlappende gegevens onder te brengen in een gemeenschappelijk model voor inname en uitgifte is hergebruik mogelijk.
De gegevenstypes voor de inname- respectievelijk uitgiftewebservice zijn gemodelleerd in package iscpt-messages respectievelijk dscpt-messages.
Herbruikbare gegevenstypes die specifiek zijn voor CPT zijn gemodelleerd in package cptcommon.
Gegevenstypes die herbruikbaar zijn voor alle registratieobjecten van de BRO zijn gemodelleerd in package brocommon.
CPT maakt verder op diverse manieren gebruik van concepten uit diverse OGC-standaarden. Aan het gebruik van deze standaarden kleven enkele praktische bezwaren:
- De standaarden zijn omvangrijk en slechts een klein deel wordt gebruikt in de BRO.
- De software om de standaarden te ondersteunen is omvangrijk.
- Het gebruik van de standaarden is niet eenvoudig.
Om deze bezwaren weg te nemen zijn in overleg met GeoNovum profielen opgesteld. Rand voor waarde bij het opstellen van de profielen was dat berichten die voldoen aan de profielen ook moeten voldoen aan de OGC-standaarden. De profielen zijn gemodelleerd in de packages swe-profile, sa-profile, om-profile, gml-profile en xlink-profile.
De volgende hoofdstukken beschrijven deze packages als gegevensmodel voor de CPT innamewebservice. De packages dscpt en dscpt-messages worden buiten beschouwing gelaten, aangezien deze de innamewebservice betreffen.
Modelleerregels
In het UML-model worden de volgende stereotypes gebruikt om bepaalde functionaliteit te duiden.
CodeList
De catalogus maakt een onderscheid in beheerde en niet-beheerde enumeraties.
Het domein van een beheerde enumeratie is een uitbreidbare opsomming van toegestane waarden. Er wordt voor een beheerde enumeratie gekozen als niet alle waarden bekend zijn en uitbreiding mogelijk moet zijn (zie paragraaf 4.2.3 voor niet-beheerde enumeraties).
Het stereotype CodeList wordt in UML gebruikt om aan te geven dat een datatype een beheerde enumeratie is. In de XSD leidt dit tot een complexType wat een restrictie is van het complexType CodeWithAuthority uit de package gml-profile (zie paragraaf 12.3).
DataType
Het stereotype DataType wordt in UML gebruikt om aan te geven dat een datatype een niet-identificeerbaar, gestructureerd data type is. In de XSD leidt dit tot een complexType zonder een gml:id attribuut.
Enumeration
De catalogus maakt een onderscheid in beheerde en niet-beheerde enumeraties.
Het domein van een niet-beheerde enumeratie is een vaste, limitatieve opsomming van toegestane waarden. Er wordt voor een niet-beheerde enumeratie gekozen als alle waarden bekend zijn en uitbreiding niet nodig is (zie paragraaf 4.2.1 voor beheerde enumeraties).
Het stereotype Enumeration wordt in UML gebruikt om aan te geven dat een datatype een niet-beheerde enumeratie is. In de XSD leidt dit tot een simpleType als restrictie van het type string met een lijst van benoemde waarden. Voorbeeld:
< simpleType name= "IndicationYesNoEnumeration" > |
FeatureType
Het stereotype FeatureType wordt in UML gebruikt om aan te geven dat een klasse een identificeerbaar fenomeen in de werkelijkheid representeert, dat direct of indirect is geassocieerd met een locatie relatief ten opzichte van de aarde. In de XSD leidt dit tot een complexType dat is afgeleid van AbstractFeature uit de package gml-profile (zie paragraaf 12.1). In een XML-bericht heeft een object van deze klasse een gml:id attribuut.
Type
Het stereotype Type wordt in UML gebruikt om aan te geven dat een klasse een identificeerbaar object anders dan een FeatureType (zie paragraaf 4.2.4) representeert. In de XSD leidt dit tot een complexType dat is afgeleid van AbstractGML uit de package gml-profile (zie paragraaf 12.2). In een XML-bericht heeft een object van deze klasse een gml:id attribuut (zie paragraaf 12.1).
Union
Het stereotype Union wordt in UML gebruikt om aan te geven dat in een voorkomen precies een van de eigenschappen aanwezig is (polymorfisme). In de XSD wordt dit gerealiseerd als een choice.
Voidable
Het stereotype Voidable wordt in UML gebruikt om aan te geven dat een element aanwezig is maar geen waarde heeft. De modellering in UML en XSD en het gebruik in XML is afhankelijk van het datatype of domein van het betreffende attribuut:
- Codelijst, enumeratie
- De uitwerking is opgenomen in de lijst met toegestane waarden.
- In het UML-model is het stereotype Voidable niet opgenomen.
- In een XSD-bestand krijgt zo'n element niet het attribuut nilllable="true".
- Als in een XML-bericht het element wordt opgenomen, dan heeft het element een waarde uit de codelijst.
- Integer, double, string
- Het gegeven is aanwezig, maar heeft geen waarde.
- In het UML-model is het stereotype Voidable opgenomen voor deze situatie.
- In een XSD-bestand krijgt zo'n element het attribuut nilllable="true".
- In een XML-bericht wordt in voorkomende gevallen het element opgenomen, met een lege waarde en met het attributen xsi:nil="true".
- Er wordt geen onderscheid gemaakt in de waarden geen, onbekend, o.i.d.
- PartialDate
- Voor IMBRO/A-gegevens kan de situatie zich voordoen, dat er wel een waarde is, maar dat deze onbekend is bij de dataleverancier.
- Voor deze situatie voorziet het UML-model de optie voidReason met als vaste waarde onbekend.
- In een XSD-bestand krijgt zo'n element niet het attribuut nilllable="true".
- In een XML-bericht wordt het element opgenomen, met als kind-element voidReason met als waarde onbekend.
- Daarnaast kan (tot nu toe alleen bij IMBRO/A) sprake zijn van het feit, dat het gegeven überhaupt geen waarde heeft.
- In het UML-model wordt het stereotype Voidable opgenomen.
- In een XSD-bestand krijgt zo'n element het attribuut nilllable="true".
- In een XML-bericht wordt het element opgenomen met een lege waarde (er is geen kind-element voidReason aanwezig).
- Voor IMBRO/A-gegevens kan de situatie zich voordoen, dat er wel een waarde is, maar dat deze onbekend is bij de dataleverancier.
Package iscpt – de innamewebservice interface
De onderstaande figuur geeft het interface van de CPT innamewebservice weer:
Onderstaande tabel bevat een samenvatting van operaties met bijbehorende naam en datatype van het request:
Operatie | Request naam | Request Datatype |
register | registrationRequest | RegistrationRequest |
correct | correctionRequest | CorrectionRequest |
Zie paragraaf 6.1 voor het datatype RegistrationRequest en paragraaf 6.2 voor het datatype CorrectionRequest uit de package iscpt-messages.
Beide operaties gebruiken de generieke response IntakeResponse uit de package brocommon voor de functionele antwoordberichten. Zie paragraaf 3.6 voor de afhandeling van technische fouten.
De WSDL
De CPT innamewebservice wordt technisch volledig beschreven door de WSDL van de CPT innamewebservice (iscpt.wsdl). De onderdelen van dit bestand worden hieronder kort toegelicht.
Types
Het onderdeel types in een WSDL definieert een XML-schema met daarbinnen XML-types en XML-elementen. Voor de CPT innamewebservice zijn deze opgenomen in een afzonderlijke berichten XSD (iscpt-messages.xsd) die in het types element wordt geïmporteerd.
Message
Het onderdeel message in een WSDL specificeert de berichten die per operatie worden uitgewisseld, uitgedrukt in parts. In de parts worden XML-elementen uit het types onderdeel van de WSDL gebruikt. Voor elke operatie wordt een request message en een response message gespecificeerd.
PortType
Het onderdeel portType in een WSDL specificeert de beschikbare functionaliteit van de webservice in de vorm van een of meer operaties (operations) met hun request en response messages en de parseFault.
Binding
Het onderdeel binding in een WSDL specificeert details over het transportmechanisme dat gebruikt wordt voor de webservice, waaronder het communicatieprotocol en het formaat van de input en de output. Digikoppeling schrijft als binding SOAP 1.1, 'document-literal wrapped' met als transport binding http voor. Voor elke operatie is de style 'document' en de input en output use 'literal'.
Service
Het onderdeel service in een WSDL beschrijft volgens welke portType en op welke URL de webservice gepubliceerd is.
De XSD-bestanden
In de XSD-bestanden worden alle XML types en elementen gedefinieerd die gebruikt worden in de WSDL voor de CPT innamewebservice. In alle XSD-bestanden van de BRO wordt, conform de NEN3610 voorschriften, gebruik gemaakt van verschillende XSD-bestanden van de internationale W3C en OGC-standaarden.
Deze schema's worden in de navolgende hoofdstukken beschreven, elk schema in een eigen hoofdstuk. De opbouw van een element of type uit een schema wordt afgebeeld in een diagram en waar relevant worden bijzonderheden in de tekst toegelicht. Voor de inhoudelijke betekenis van de afzonderlijke gegevens wordt verwezen naar het innamehandboek en de catalogus van de CPT.
De XSD-bestanden zijn opgesteld in het Engels. De vertaling naar Nederlandse termen die gebruikt worden in het innamehandboek en in de catalogus staat in Bijlage A (zie paragraaf 14.1).
Package iscpt-messages – de berichten XSD
De package iscpt-messages bevat de requests en brondocumenten voor de registratieverzoeken en de correctieverzoeken.
RegistrationRequest
Het RegistrationRequest in de CPT namespace is een specialisatie van de abstract klasse RegistrationRequest, uit de package brocommon, waar het een sourceDocument aan toevoegt.
SourceDocument heeft het stereotype Union (zie paragraaf 4.2.6), waarmee wordt aangegeven dat het brondocument polymorf is en dat bij een gegeven request een van de alternatieve datatypes gekozen moet worden.
In de XSD is dit gerealiseerd als een choice uit een lijst van paarsgewijs de naam van het element en het bijbehorende datatype, zoals aangegeven in bovenstaande figuur. Deze alternatieven worden toegelicht in de volgende paragrafen. Merk op dat de naam van het alternatief opgenomen moet worden in het element sourceDocument; daarmee wordt bij een gegeven request eenduidig bekend welk alternatief gekozen is, voordat de feitelijke elementen van dat alternatief aan bod komen. Voorbeeld:
< iscpt:registratonRequest |
CorrectionRequest
Het CorrectionRequest in de CPT namespace is een specialisatie van de abstract klasse CorrectionRequest uit de package brocommon, waar het een correctionReason en een sourceDocument aan toevoegt. 
Het datatype SourceDocument heeft het stereotype Union (zie ook paragraaf 4.2.6), waarmee wordt aangegeven dat het brondocument polymorf is en dat bij een gegeven request een van de alternatieve datatypes gekozen moet worden.
CorrectionReason
Het datatype CorrectionReason definieert het domein voor het element correctionReason.
Het datatype CorrectionReason is een codelijst. Zie Codelist (Codelijst) voor een algemene beschrijving van het gebruik van codelijsten in de BRO.
GeotechnicalCPTSurvey
Het datatype GeotechnicalCPTSurvey bevat alle gegevens over een geotechnisch sondeeronderzoek die in de BRO geregistreerd kunnen worden.
Naast een aantal 'platte' elementen bevat dit datatype ook een aantal gestructureerde elementen: deliveredLocation, deliveredVerticalPosition, additionalInvestigation en conePenetrometerSurvey. Zie hoofdstuk 7 voor nadere details over deze gestructureerde elementen.
Zie de bijlagen voor een vertaling van de elementnamen vanuit het Engels naar het Nederlands en de catalogus voor een beschrijving van hun betekenis.
Package CPTCommon
De package cptcommon bevat de entiteiten en relaties, die gemeenschappelijk zijn voor zowel de CPT innamewebservice als de CPT uitgiftewebservice.
AdditionalInvestigation
Het datatype AdditionalInvestigation bevat de gegevens over een aanvullend onderzoek uitgevoerd als onderdeel van een geotechnisch sondeeronderzoek.
Het aanvullende onderzoek kan ook aanvullende gegevens bevatten over enkele verwijderde lagen.
Codelijsten
De package cptcommon bevat een aantal codelijsten. Zie paragraaf 14.1.4 voor een overzicht.
Zie Codelist (Codelijst) voor een algemene beschrijving van het gebruik van codelijsten in de BRO.
Voorbeeld:
ConePenetrationTest
Het datatype ConePenetrationTest bevat de feitelijke resultaten van de conuspenetratietest, uitgevoerd als onderdeel van het sondeeronderzoek. 
Het datatype ConePenetrationTest is een specialisatie van CptObservation (zie paragraaf 7.7) wat op zijn beurt een extensie is van OM_Observation uit package om-profile (zie paragraaf 10.1), waardoor een element van het datatype ConePenetrationTest een verplicht attribuut gml:id heeft.
Het datatype ConePenetrationTest voegt geen elementen of relaties toe aan de van CptObservation overerfde elementen en relaties.
ConePenetrationTestResult en CPTTestResultRecord
Tijdens een conuspenetratietest wordt op meerdere dieptes een aantal parameters gemeten. Het resultaat is daarmee een dieptereeks.
Voor een element van de dieptereeks (de parameterwaarden gemeten op een bepaalde diepte) wordt gebruik gemaakt van het SWE-profiel. De CPT-datatypen die als extensies van SWE zijn gemodelleerd zijn groen aangegeven.
Het datatype CPTTestResultRecord bevat de definities van de parameters. Deze definitie hoeft voor een dieptereeks slechts eenmaal geleverd te worden. Daartoe bevat het attribuut xlink:href van het element elementType de URL die verwijst naar een XML bestand dat offline op een door TNO aangewezen server wordt geplaatst. De opbouw van dat bestand is conform een subklasse van het datatype DataRecord (zie paragraaf 11.2). Zie bijlage C voor een voorbeeld van dit bestand.
Het datatype ConePenetrationTestResult bevat de gemeten waarden van de parameters op een bepaalde diepte (één voorkomen in de dieptereeks). Zie paragraaf 11.1 voor nadere details. Een parameter waarvan de waarde niet is vastgesteld (zie paragraaf 7.15) wordt opgenomen met een dummy waarde, zoals gedefinieerd in CPTTestResultRecord. Voor sondeeronderzoek wordt hiervoor de waarde "-999999" gebruikt.
ConePenetrometer
Het datatype ConePenetrometer bevat de gegevens van het sondeerapparaat, waarmee het sondeonderzoek is uitgevoerd.
Een aantal elementen heeft het stereotype Voidable (zie paragraaf 4.2.7). Zo'n element mag onder het IMBRO/A regime een lege waarde hebben, ook als plaatselijke wrijving is bepaald, en krijgt dan het attribuut xsi:nil="true".
ConePenetrometerSurvey
Het datatype ConePenetrometerSurvey bevat de feitelijke gegevens over het sondeonderzoek. Dit datatype is een specialisatie van het abstract datatype SF_SamplingFeature uit package sa-profile (zie paragraaf 9.1), waar het zes platte elementen en zes relaties aan toevoegt.
Doel van datatype SF_SamplingFeature uit package sa-profile (zie paragraaf 9.1) is het beschrijven van een monster op basis waarvan een waarneming of een meting wordt gedaan.
Het stereotype FeatureType (zie paragraaf 4.2.4) geeft aan dat het monster direct of indirect is geassocieerd met een locatie relatief ten opzichte van de aarde, waardoor het datatype ConePenetrometerSurvey een specialisatie is van AbstractGML uit de package gml-profile (zie paragraaf 12.2) en een element van dit datatype een verplicht attribuut gml:id heeft.
Het gerelateerde element ConePenetrationTest en de optionele lijst met gerelateerde elementen DissipationTest beschrijven de meetresultaten die het gevolg zijn van het sondeonderzoek.
Onderstaande tabel geeft aan hoe de overerfde elementen (zie paragraaf 9.1) worden gebruikt in de BRO:
element | Toelichting |
gml:id | Verplicht; zie paragraaf 4.2.4 |
sa:sampledFeature | Verplicht maar voidable. Wordt in de BRO niet gebruikt; het element is aanwezig met een lege waarde en attribuut xsi:nil="true" |
sa:type sa:parameter sa:relatedSamplingFeature | Optioneel. Worden niet gebruikt in de BRO; de elementen zijn afwezig. |
sa:relatedObservation | Optioneel. Wordt niet gebruikt in de BRO; het element is afwezig en vervangen door ConePenetrationTest en (een optionele reeks van) DissipationTest. |
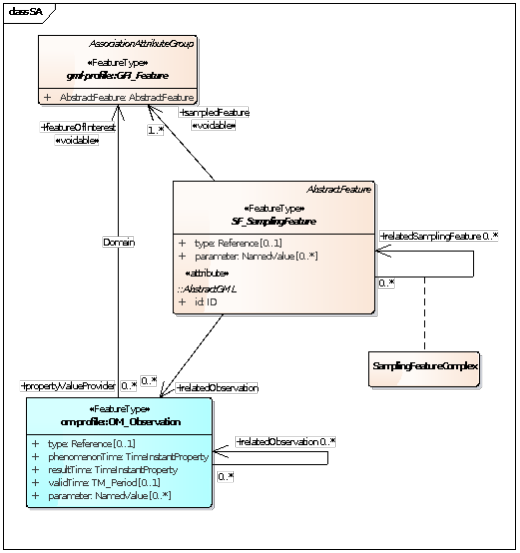
CptObservation
Het datatype CptObservation is een specialisatie van OM_Observation uit package om-profile (zie paragraaf 10.1).
Het datatype CptObservation vervangt via restrictie en extensie het element result met datatype Any door een element cptResult met datatype ConePenetrationTestResult (zie paragraaf 7.4).
Zie paragraaf 10.1 voor het gebruik van de elementen en relaties van OM_Observation.
Merk op dat OM_Observation het stereotype FeatureType heeft (zie paragraaf 4.2.4), waardoor een element van het datatype CptObservation een verplicht attribuut gml:id heeft.
DeliveredLocation
Het datatype DeliveredLocation bevat de gegevens, zoals die zijn aangeleverd door de data-leverancier aan de basisregistratie ondergrond, over de plaats op het aardoppervlak waar het sondeeronderzoek heeft plaats gevonden.
Het element horizontalPositioningOperator wordt alleen uitgegeven als de data-afnemer tevens bronhouder en/of dataleverancier is van het opgevraagde object.
Het datatype DeliveredLocation bevat een element location van het datatype Point uit de package gml-profile (zie paragraaf 12.7). Voor de XML berichten heeft dit tot gevolg dat het element location twee attributen moet hebben, namelijk srsName en gml:id, en een element pos, waarin de geometrische positie volgens het in srsName aangegeven coördinatenstelsel is opgenomen.
Voorbeeld van het element DeliveredLocation in een XML-bestand:
<deliveredLocation> |
DeliveredVerticalPosition
Het datatype DeliveredVerticalPosition bevat de gegevens over de positie in het verticale vlak van het beginpunt van het sondeeronderzoek.
De elementen offset, waterDepth en verticalPositioningDate hebben het stereotype Voidable (zie paragraaf 4.2.7). Zie de catalogus voor de regels wanneer de waarde van deze elementen leeg mag zijn.
Het element verticalPositioningOperator wordt alleen uitgegeven als de data-afnemer tevens bronhouder en/of dataleverancier is van het opgevraagde object.
DepthInterval
Het datatype DepthInterval geeft een diepte interval in meters aan. 
De elementen beginDepth en endDepth hebben het datatype Depth (zie paragraaf 7.14) wat een diepte in meters aangeeft.
DisObservation
Het datatype DisObservation is een specialisatie van OM_Observation uit package om-profile (zie paragraaf 10.1). 
Het datatype DisObservation vervangt via restrictie en extensie het element result met datatype Any door een element disResult met datatype DissipationTestResult (zie paragraaf 7.13).
Zie paragraaf 10.1 voor het gebruik van de elementen en relaties van OM_Observation.
Merk op dat OM_Observation het stereotype FeatureType heeft (zie paragraaf 4.2.4), waardoor een element van het datatype DisObservation een verplicht attribuut gml:id heeft.
DissipationTest
Het datatype DissipationTest bevat de feitelijke resultaten van een dissipatietest, uitgevoerd als onderdeel van het sondeeronderzoek. 
Het datatype DissipationTest is een specialisatie van DisObservation (zie paragraaf 7.11) wat op zijn beurt een extensie is van OM_Observation uit package om-profile (zie paragraaf 10.1), waardoor een element van het datatype DissipationTest een verplicht attribuut gml:id heeft.
Het datatype DissipationTest voegt het element penetrationLength toe aan de van DisObservation overerfde elementen en relaties.
DissipationTestResult en DissipationTestResultRecord
Tijdens een dissipatietest wordt op meerdere dieptes een aantal parameters gemeten. Het resultaat is daarmee een dieptereeks.
Voor een element van de dieptereeks (de parameterwaarden gemeten op een bepaalde diepte) wordt gebruik gemaakt van het SWE-profiel. De CPT-datatypen die als extensies van SWE zijn gemodelleerd zijn groen aangegeven.
Het datatype DissipationTestResultRecord bevat de definities van de parameters. Deze definitie hoeft voor een dieptereeks slechts eenmaal geleverd te worden. Daartoe bevat het attribuut xlink:href van het element elementType de URL die verwijst naar een XML bestand dat offline op een door TNO aangewezen server wordt geplaatst. De opbouw van dat bestand is conform een subklasse van het datatype DataRecord (zie paragraaf 11.2). Zie bijlage C voor een voorbeeld van dit bestand.
Het datatype DissipationTestResult bevat de gemeten waarden van de parameters op een bepaalde diepte (één voorkomen in de dieptereeks). Zie paragraaf 11.1 voor nadere details. Een parameter waarvan de waarde niet is vastgesteld wordt opgenomen met een dummy waarde, zoals gedefinieerd in DissipationTestResultRecord. Voor sondeeronderzoek wordt hiervoor de waarde "-999999" gebruikt.
Meetwaarden
De package cptcommon bevat een aantal meetwaarden, dat wil zeggen datatypes die de waarde uitdrukken in een zekere eenheid. In de catalogus zijn deze attributen gespecificeerd met getalswaarde.
In de koppelvlakdefinitie is ervoor gekozen om deze types naar fysische grootheid te modelleren als extensie van het datatype Measure uit de package gml-profile (zie paragraaf 12.6) en met het stereotype DataType. Dit heeft als voordeel, dat er minder types nodig zijn en dat de meeteenheid expliciet kan worden vastgelegd in het attribuut uom (unit of measure). Zie onderstaande figuur.
Zie paragraaf 4.2.2 voor nadere details over het stereotype DataType.
Het formaat in de constraint syntax wordt niet door de XSD afgedwongen, maar wordt door de webservice softwarematig gecontroleerd. Zie onderstaande figuur voor een overzicht van de meetwaarden met hun formaat en eenheid.
Voorbeeld van een element met een zo'n datatype in een GML bericht:
<coneDiameter uom= "mm" >42</coneDiameter> |
Parameters
Het datatype Parameters geeft aan welke meetparameters tijdens de conuspenetratietest (zie paragraaf 7.4) als onderdeel van het sondeonderzoek (zie ConePenetrometerSurvey in paragraaf 7.6) zijn vastgesteld.
Processing
Het datatype Processing bevat een globale karakterisering van de bewerking die de resultaten van het sondeonderzoek hebben ondergaan.
RemovedLayer
Het datatype RemovedLayer bevat gegevens over een verwijderde laag (zie de catalogus), verkregen als onderdeel van een aanvullend onderzoek (zie AdditionalInvestigation in paragraaf 7.1) bij een geotechnisch sondeeronderzoek.
Trajectory
Het datatype Trajectory bevat de diepte van het begin en het eind van de weg die de sondeerconus in de ondergrond heeft afgelegd.
Het element predrilledDepth heeft het stereotype Voidable (zie paragraaf 4.2.7). Als geen waarde beschikbaar is, dan moet het element opgenomen worden met een lege waarde en een attribuut xsi:nil="true".
ZeroLoadMeasurement
Het datatype ZeroLoadMeasurement bevat de meetresultaten meting van een of meerdere parameters met de sondeerconus in onbelaste situatie.
Zie ConePenetrometer in paragraaf 7.5 en de catalogus voor nadere informatie.
Package brocommon
De package brocommon bevat de entiteiten en relaties, die gemeenschappelijk zijn voor alle registratieobjecten.
AbortReason
Zie ParseFault in paragraaf 8.16.
Area
Het datatype Area geeft de begrenzing aan van een geografisch gebied aan het aardoppervlak.
Het datatype heeft een stereotype Union (zie paragraaf 4.2.6) wat aangeeft dat óf een enclosingCircle (zie paragraaf 8.5) óf een boundingBox (zie paragraaf 12.5) moet worden opgenomen.
Characteristics
Het datatype Characteristics bevat de registratieobject onafhankelijke kengegevens van een registratieobject dat niet uit registratie is genomen.
Het datatype Characteristics bevat naast enkele platte elementen ook twee gestructureerde elementen deliveredLocation en standardizedLocation, beiden van het datatype Point uit de package gml-profile (zie paragraaf 12.7). Het element standardizedLocation wordt niet aangeleverd door de dataleverancier, maar tijdens inname vastgelegd door de BRO.
ChamberOfCommerceNumber
Het datatype ChamberOfCommerceNumber bevat het Kamer van Koophandel nummer.
In de XSD is dit een extensie van het type string. Merk op dat het formaat in de constraint Value niet door de XSD wordt afgedwongen, maar dat dit softwarematig door het BRO-systeem wordt gecontroleerd.
Circle
Het datatype Circle geeft een cirkelvormige begrenzing aan van een gebied aan het aardoppervlak.
De cirkel wordt gedefinieerd door het middelpunt (element center met datatype Doublelist; zie paragraaf 12.4) en de straal (element radius met datatype Radius, een lengtemaat in kilometers; zie paragraaf 12.6). Het attribuut srsName geeft aan in welk coördinatensysteem het middelpunt is uitgedrukt (zie paragaaf 12.7).
CoordinateTransformation
Het datatype CoordinateTransformation is een codelijst. Zie Codelist (Codelijst) voor een algemene beschrijving van het gebruik van codelijsten in de BRO. De waarde geeft aan welke transformatiemethode is toegepast. Merk op dat de toegestane waarde anders kan zijn voor IMBRO dan voor IMBRO/A.
CorrectionRequest
Het datatype CorrectionRequest bevat de gemeenschappelijke gegevens voor het samenstellen van een request om de gegevens voor een bepaald registratieobject te corrigeren.
Het element requestReference is een voor de data-afnemer unieke aanduiding van het request.
Het element deliveryAccountableParty bevat het kamer van koophandel nummer van de bronhouder. Dit element is verplicht als de dataleverancier niet de bronhouder is. Dit element is verboden als de dataleverancier tevens bronhouder is.
Het element broId is de unieke aanduiding van het registratieobject waarvoor gegevens worden gecorrigeerd.
Zie de catalogus voor aanvullende informatie over de andere elementen.
CriteriaSet
Het datatype CriteriaSet is een abstract datatype ten behoeve van het samenstellen van DispatchCharacteristicsRequest.
Het abstracte datatype CriteriaSet definieert een aantal optionele elementen voor de kenmerkenverzameling en één verplicht element area (zie paragraaf 8.2). Alleen kengegevens van registratieobjecten, waarvan de gestandaardiseerde locatie (zie paragraaf 8.26) valt binnen het opgegeven gebied worden uitgeleverd.
CriterionError
Het datatype CriterionError bevat als onderdeel van een DispatchResponse (zie paragraaf 8.13) één foutmelding met betrekking tot een geconstateerde fout in de kenmerkenverzameling van een uitgifteverzoek, bestaande uit een volgnummer en een omschrijving.
DatePeriod
Het datatype DatePeriod bevat een begin en eindwaarde, beiden van het standaard datatype Date, zodat in de CriteriaSet een periode kan worden opgenomen waarbinnen een datum moet liggen.
Merk op dat beide elementen verplicht zijn en niet een lege waarde mogen hebben.
DeregisteredObject
Het datatype DeregisteredObject bevat de gegevens over een registratieobject dat uit registratie is genomen. 
DispatchDataRequest
Het datatype DispatchDataRequest bevat de gemeenschappelijke gegevens voor het samenstellen van een request om de gegevens over een bepaald registratieobject op te vragen.
Het element requestReference is een voor de afnemer unieke aanduiding van het request.
Het element broId is de unieke aanduiding van het registratieobject waarvan de gegevens worden opgevraagd.
DispatchResponse
Het datatype DispatchResponse is een abstract datatype voor het samenstellen van een response als reactie op een uitgifteverzoek (dispatch request). 
Het datatype DispatchResponse is een generiek response. Het definieert een aantal platte elementen, sommigen verplicht en anderen optioneel, inclusief een optionele lijst met foutmeldingen (zie paragraaf 8.9). Zie hoofdstuk 3 voor een beschrijving van welke velden onder welke omstandigheden gevuld zullen worden.
Enumeraties
De catalogus maakt een onderscheid in beheerde en niet-beheerde enumeraties. Het stereotype Enumeration wordt in UML gebruikt om aan te geven dat een datatype een niet-beheerde enumeratie is (zie paragraaf 4.2.3).
De package brocommon definieert zes datatypes met als domein een enumeratie van toegestane waarden.
In de XSD zijn deze gerealiseerd als een simpleType als restrictie van het standaard XSD type string. Voorbeeld:
< simpleType name= "IndicationYesNoEnumeration" > |
Voorbeeld van een element in een XML bericht:
<deregistered>nee</ deregistered > |
IntakeResponse
Als het BRO-systeem na de toegangscontrole het request kan verwerken zonder dat er fouten worden geconstateerd in het request en/of het sourceDocument en zonder dat er een onverwachte fout optreedt in het BRO-systeem, dan reageert het BRO-systeem met een functionele response. Deze functionele response is van het datatype IntakeResponse.
Het element responseType geeft aan of het request succesvol kon worden verwerkt (waarde completion bij een RegistrationRequest; waarde acceptance bij een CorrectionRequest) of dat de verwerking om functionele redenen niet succesvol is (waarde rejection).
De waarde voor het element requestReference wordt overgenomen uit het request, zodat de zendende partij weet voor welk request dit een response is.
De waarde voor het element transactionId wordt toegekend door het transactieregister. De zendende partij kan dit gegeven gebruiken in de (mondelinge) communicatie met de BRO Servicedesk, zodat deze de transactie kan terugvinden in het transactieregister.
Het element broId bevat de identificatie van het object in de BRO. Dit element is afwezig als de response een reactie is op een RegistrationRequest en als het element responseType een waarde rejection heeft.
Het element ObjectIdAccountableParty is alleen aanwezig als de response een reactie is op een RegistrationRequest en als het element responseType een waarde rejection heeft. De waarde wordt overgenomen uit het RegistrationRequest, zodat de zendende partij weet wat zijn identificatie is van het geweigerde registratieobject.
Van de elementen acceptanceTime, completionTime en rejectionTime zal steeds één daarvan aanwezig zijn, afhankelijk van de waarde voor het element responseType. In deze elementen staat het (datum en) tijdstip waarop het request is geaccepteerd, het request is verwerkt of het request is afgewezen.
Als het request is afgewezen, dan staat in element rejectionReason de reden. Als de reden is dat er een of meer gebruiksfouten in het sourceDocument zijn geconstateerd, dan is de waarde van rejectionReason "er zijn 1 of meer fouten geconstateerd in het brondocument" en bevat IntakeResponse een lijst sourceDocumentErrors, waarbij iedere sourceDocumentError bestaat uit een sequenceNumber (voor het sorteren van de gebruiksfout) en een specification (een tekstuele beschrijving van de gebruiksfout).
ParseFault
Als het BRO-systeem, na de toegangscontrole, fouten constateert in het request en/of het sourceDocument (bijvoorbeeld het request is niet een welgevormd XML-bericht of het request voldoet niet aan de schemavalidatie), dan worden deze geduid als een softwarefout in het systeem van de dataleverancier. Het BRO-systeem reageert dan niet met een IntakeResponse, maar met een Fault uit de package SOAP, waarbij het element detail van het datatype ParseFaultDetail is. Het datatype ParseFaultDetail bevat één element parseFault van het datatype ParseFault.
De elementen van Fault uit de package SOAP hebben de volgende betekenis:
SOAP:Fault | Inhoud |
Faultcode | Vaste waarde "soap:Client" |
Faultstring | Vaste waarde "Het verzoek voldoet niet aan het schema" |
Detail | ParseFaultDetail |
Het datatype ParseFault bevat drie platte elementen en een lijst met abortReasons. De lijst abortReasons bestaat uit minimaal 1 en maximaal 99 voorkomens van het complex type AbortReason.
De elementen van ParseFault en AbortReason hebben de volgende betekenis:
ParseFault | Inhoud |
RequestReference | Waarde overgenomen uit request (dit element is optioneel omdat de softwarefout geconstateerd kan worden voordat het request is gelezen). |
TransactionId | Waarde toegekend door transactieregister (dit element is optioneel omdat de softwarefout geconstateerd kan worden voordat een transactie is aangemaakt). |
AbortTime | Tijdstip, toegekend door webservice, waarop de fout is opgetreden. |
AbortReason
|
|
PartialDate
Het datatype PartialDate ondersteunt een datum met een aantal mogelijke nauwkeurigheden.
PartialDate heeft het stereotype Union (zie paragraaf 4.2.6), waarmee wordt aangegeven dat het element met dit datatype polymorf is en dat bij een voorkomen precies een van de alternatieven gekozen moet worden. De beschikbare alternatieven zijn:
- date: Volledig datum tot op de dag nauwkeurig (formaat "YYYY-MM-DD")
- yearMonth: Onvolledige datum tot op de maand nauwkeurig (formaat "YYYY-MM")
- year: Onvolledige datum tot op het jaar nauwkeurig (formaat "YYYY")
- voidReason: Geen datum bekend (vaste waarde onbekend)
Gegevens met dit datatype, die worden aangeleverd onder het kwaliteitsregime IMBRO, mogen alleen het alternatief date gebruiken. Onder het kwaliteitsregime IMBRO/A mogen alle vier alternatieven gebruikt worden.
Voorbeelden van een aantal keren hetzelfde element in een XML bericht met als waarde steeds een andere variant van het type partialDate:
<researchReportDate> |
Bij een PartialDate (OnvolledigeDatum) geldt dat binnen hetzelfde jaar (of jaar en maand) een minder volledige datum voorafgaat aan een meer volledige datum:
- het jaartal 2015 voor de datum en jaartal juli 2015
- de datum en jaartal juli 2015 gaat voor de volledige datum 17 juli 2015.
In het algemeen kan een datum met de waarde 'onbekend' niet worden vergeleken met een andere datum. Daarom wordt bij het toepassen van een regel, waarin twee datums met elkaar worden vergeleken waarvan één (of beide) de waarde 'onbekend' heeft, de bedrijfsregel genegeerd.
Uitzondering is het sorteren van gebeurtenissen op een tijdlijn. Daarbij wordt op basis van de betekenis van de gebeurtenis een begin/inrichten/start gebeurtenis altijd vooraan in de lijst met gebeurtenissen geplaatst, ook als de datum van de gebeurtenis de waarde 'onbekend' heeft. En wordt een eind/opruimen/voltooien gebeurtenis altijd achteraan in de lijst met gebeurtenissen geplaatst, ook als de datum van de gebeurtenis de waarde 'onbekend' heeft. Opdat een lijst met gebeurtenissen eenduidig kan worden gesorteerd, mag bij andere gebeurtenissen de datum van de gebeurtenis niet de waarde 'onbekend' hebben. Dit wordt expliciet als aanvullende regel vermeld bij de betreffende brondocumenten.
Radius
Het datatype Radius is voor het uitdrukken van een straal in kilometers. Zie paragraaf 12.6 voor nadere details over het datatype Measure uit de package gml-profile en de realisatie in de XSD.
Voorbeeld van zo'n element in een GML bericht, waarbij de straal 8,5 kilometer is:
<radius uom= "km" >8.5</radius> |
RegistrationHistory
Het datatype RegistrationHistory bevat gegevens die de geschiedenis van het object in de registratie markeren.
RegistrationObject
Het abstract datatype RegistrationObject bevat de algemene gegevens van een registratieobject dat niet uit registratie is genomen.
Het datatype RegistrationObject heeft het stereotype FeatureType (zie paragraaf 4.2.4), wat aangeeft dat een object van dit datatype een fenomeen in de werkelijkheid representeert, dat direct of indirect is geassocieerd met een locatie relatief ten opzichte van de aarde en dat een element van dit datatype een verplicht attribuut gml:id heeft.
Het datatype RegistrationObject definieert een aantal platte elementen en twee gestructureerde elementen: RegistrationHistory en StandardizedLocation.
De informatie in RegistrationHistory en StandardizedLocation worden niet aangeleverd door de dataleverancier, maar tijdens inname vastgelegd door de BRO.
De elementen objectIdAccountableParty en delivery Responsible Party worden alleen uitgegeven als de data-afnemer tevens bronhouder en/of data-afnemer is van het registratieobject. Voor andere data-afnemers worden deze attributen weg gelaten.
RegistrationObjectCode
Het datatype RegistrationObjectCode is een restrictie van het standaard datatype string. De eerste drie posities zijn de afkorting van type registratieobject, gevolgd door een twaalf cijferig, registratieobject afhankelijk volgnummer.
RegistrationRequest
Het datatype RegistrationRequest bevat de gemeenschappelijke gegevens voor het samenstellen van een request om de gegevens voor een bepaald registratieobject te registreren.
Het element requestReference is een voor de data-afnemer unieke aanduiding van het request.
Het element deliveryAccountableParty bevat het kamer van koophandel nummer van de bronhouder. Dit element is verplicht als de dataleverancier niet de bronhouder is.
Het element broId is de unieke aanduiding van het registratieobject waarvoor gegevens worden geregistreerd. Dit element is niet toegestaan bij de initiële registratie van de gegevens van een registratieobject.
Zie de catalogus voor aanvullende informatie over de andere elementen.
RegistrationStatus
Het datatype RegistrationStatus is een codelijst. Zie Codelist (Codelijst) voor een algemene beschrijving van het gebruik van codelijsten in de BRO. Zie de catalogus voor het domein en de betekenis van de waarden.
SOAP Fault
Als tijdens de uitvoering van een operatie er een onverwachte fout optreedt in het BRO-systeem, dan reageert het BRO-systeem niet met een IntakeResponse, maar met een Fault uit de package SOAP.
Alhoewel dit een standaard niet-gemodelleerde fout is uit de SOAP namespace, wordt dit hier toch beschreven als tegenhanger van de ParseFault, wat gebruikt wordt in geval van een softwarefout.
De elementen van Fault uit de package SOAP hebben de volgende betekenis:
SOAP:Fault | Inhoud |
Faultcode | Vaste waarde "soap:Server" |
Faultstring | Vaste waarde "Er is een fout in het BRO-systeem geconstateerd" |
Detail | Optioneel complex element (zie volgende tabel) |
Binnen het element detail zal het BRO-systeem de volgende elementen opnemen:
Element | Inhoud |
RequestReference | Waarde overgenomen uit request (dit element is optioneel omdat de softwarefout geconstateerd kan worden voordat het request is gelezen). |
TransactionId | Waarde toegekend door transactieregister (dit element is optioneel omdat de softwarefout geconstateerd kan worden voordat een transactie is aangemaakt). |
AbortTime | Tijdstip, toegekend door webservice, waarop de fout is opgetreden. |
Er wordt summiere informatie teruggegeven dat de fout is opgetreden en dat het verzoek niet is verwerkt. Deze fouten kunnen niet door de data-afnemer worden opgelost. Neem contact op met de BRO Servicedesk voor de verdere afhandeling van dit type fouten.
De requestReference is opgenomen in de foutmelding, zodat de zendende partij weet bij welk verzonden bericht de systeemfout is opgetreden, ook als deze foutmelding buiten de context van de synchrone request – response interactie geanalyseerd wordt. Dit kan behulpzaam zijn bij de analyse en reproductie het probleem.
De transactionId is opgenomen in de foutmelding, zodat de zendende partij dit kan doorgeven aan de BRO-servicedesk. De BRO Servicedesk kan daarmee de mislukte transactie terugvinden in het transactieregister, waarin aanvullende informatie (zoals een deel van de stacktrace) is opgeslagen.
De abortTime is opgenomen in de foutmelding, zodat de zendende partij, in het bijzonder in het geval de beide voorgaande gegevens niet bekend zijn, in ieder geval dit gegeven kan doorgeven aan de BRO Servicedesk, waarmee een technisch BRO-medewerker gericht kan zoeken in de logfiles.
SourceDocumentError
Zie IntakeResponse in paragraaf 8.15.
StandardizedLocation
Het datatype StandardizedLocation bevat een element location van het datatype Point uit de package gml-profile (zie paragraaf 12.7) en een element CoordinateTransformation met toegestane waarden uit een codelijst (zie paragraaf 8.6).
De StandardizedLocation maakt het mogelijk alle gegevens in de registratie ondergrond in een en hetzelfde referentiestelsel te ontsluiten.
Het coördinatensysteem van het element location binnen StandardizedLocation is altijd ETRS89, oftewel de waarde van attribuut srsName van element location is urn:ogc:def:crs:EPSG::4258.
Het BRO-systeem berekent tijdens inname de gestandaardiseerde locatie op basis van de aangeleverde locatie. Het element CoordinateTransformation geeft aan welke transformatiemethode daarbij is toegepast.
Voorbeeld van het element location binnen StandardizedLocation in een XML-bestand:
<location gml:id= "BRO_0001" srsName= "urn:ogc:def:crs:EPSG::4258" > |
Package sa-profile
De package sa-profile bevat het profiel met de concepten uit de Sampling Features standaard van de OGC die gebruikt worden in de BRO. Sampling Features is een onderdeel van Observations & Measurements.
SF_SamplingFeature
Het datatype SF_SamplingFeature beschrijft een monster op basis waarvan een waarneming of een meting wordt gedaan.
Het stereotype FeatureType (zie paragraaf 4.2.4) geeft aan dat het monster direct of indirect is geassocieerd met een puntlocatie aan het aardoppervlak, waardoor een element met als datatype een subklasse van dit datatype een verplicht attribuut gml:id heeft.
Het gerelateerde datatype OM_Observation (zie paragraaf 10.1) beschrijft de resultaten die het gevolg zijn van de bemonstering.
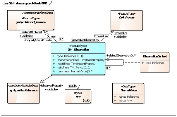
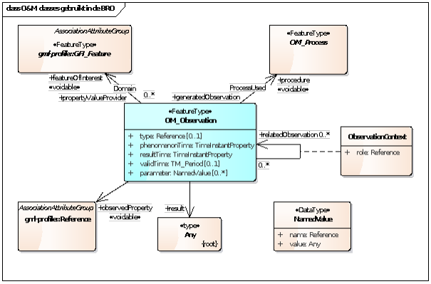
Package om-profile
De package om-profile bevat het profiel met de concepten uit de Observations and Measurements standaard van de OGC die gebruikt worden in de BRO.
OM_Observation
OM_Observation is een model dat bedoeld is om het proces van waarnemen en de resultaten daarvan te beschrijven. Het is toegepast op de ConePenetrationTest (zie paragraaf 7.3) en DissipationTest (zie paragraaf 7.12).
Alleen de volgende elementen worden gebruikt:
- phenomenonTime wordt gevuld met "datum voltooiing beschrijving" uit de catalogus.
- resultTime is een verplicht element. Omdat vanuit het domeinmodel geen geschikte waarde voorhanden is wordt geadviseerd het element te vullen met dezelfde waarde als voor phenomenonTime, dat wil zeggen "datum voltooiing beschrijving" uit de catalogus.
De overige elementen zijn optioneel en kunnen in een XML bericht weggelaten worden.
De lijst met relaties relatedObservation wordt niet gebruikt; deze lijst heeft een minimale kardinaliteit 0 kan in een XML bericht weggelaten worden.
De relaties procedure, featureOfInterest en observedProperty worden niet gebruikt. Deze relaties zijn verplicht maar hebben het stereotype Voidable (zie paragraaf 4.2.7). In het XML bericht moeten deze elementen worden opgenomen met een lege waarde en een attribuut xsi:nil="true".
De relatie result wordt via een substitutiongroup vervangen; zie paragraaf 7.3 en 7.12.
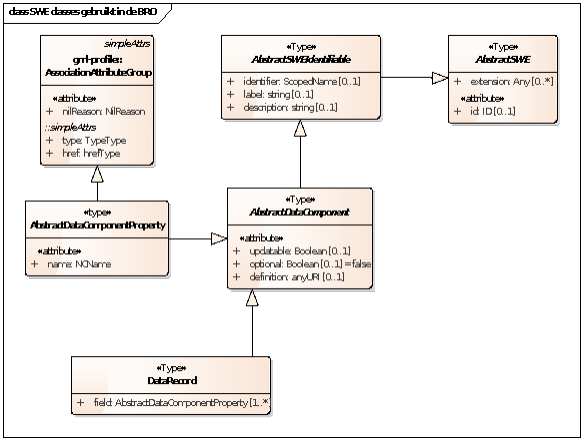
Package swe-profile
De package swe-profile bevat het profiel met de concepten uit de Sensor Web Enablement - Common Data Model Encoding standaard van de OGC die gebruikt worden in de BRO.
DataArray
Het datatype DataArray implementeert het 'composite pattern', waarbij ieder element in de array elk datatype kan hebben.
Het element elementCount bevat het aantal gemeten parameters.
Het element elementType (met datatype AbstractDataComponent) bevat de definities van de lijst met parameters. De BRO hanteert hiervoor een voorgeschreven opbouw. Het attribuut xlink:href van het element elementType bevat een URL die verwijst naar een XML bestand met deze opbouw, dat offline op een door TNO aangewezen server wordt geplaatst. De opbouw is conform een subklasse van het datatype DataRecord (zie paragraaf 11.2).
Het element encoding geeft aan met welke encoding de waarden van de gemeten parameters worden opgenomen. De BRO gebruikt als decimaal scheidingsteken een ".", als element scheidingsteken een "," en als record scheidingsteken een ";".
Het element values bevat, in de vorm van een gecodeerde string (zie element encoding), de waarden van de gemeten parameters.
Alle overige elementen en attributen van DataArray zijn optioneel en worden binnen de BRO niet gebruikt.
DataRecord
Het datatype DataRecord definieert de opbouw van de gemeten parameters in een DataArray (zie paragraaf 11.1), waarbij ieder element in de array elke datatype kan hebben.
Een DataRecord is afgeleid van AbstractDataComponent, waaraan het een lijst elementen met de naam field en met datatype AbstractDataComponentProperty toevoegt.
Ieder element field definieert conform de catalogus de naam en het datatype van een parameter. Met het optionele attribuut nilValue kan worden aangegeven welke dummy waarde wordt gebruikt om aan te geven dat de waarde van een parameter niet is vastgesteld.
Alle overige elementen en attributen van DataRecord zijn optioneel en worden binnen de BRO niet gebruikt.
Package gml-profile
De package gml-profile bevat de concepten uit de GML-standaard van de OGC die gebruikt worden in de BRO.
AbstractFeature
Een aantal gegevens in de BRO is conform NEN3610 geclassificeerd met een stereotype FeatureType. Dit heeft tot gevolg dat hun XML-schema-type is afgeleid van AbstractFeature. 
Hierdoor overerft een element van dit datatype het attribuut gml:id met als datatype het XML-standaard type ID. Zie paragraaf 12.2.
AbstractGML
Het datatype AbstractGML definieert een verplicht attribuut id.
Dit XML-attribuut voorziet in het gebruik als referentie binnen één XML-bericht. Het datatype van het attribuut id is het XML-standaard type ID, zodat het uniek is binnen het XML-document waarin het voorkomt. In de BRO wordt deze identificatie niet gebruikt en daarom ook niet opgeslagen. Bij uitgifte wordt de identificatie gegenereerd. Een element kan op ander moment een andere waarde krijgen.
<registrationObject gml:id= "ro-4774" > |
CodeWithAuthority
Het complexType CodeWithAuthority wordt gebruikt voor beheerde enumeraties c.q. codelijsten. Zie Codelist (Codelijst) voor een algemene beschrijving van het gebruik van codelijsten in de BRO.
Het complexType CodeWithAuthority is een restrictie van het type string, waaraan het een attribuut codespace van het type anyURI toevoegt. Deze codespace bevat de naam van de codelijst. Elke codelijst in de BRO heeft daarom een eigen codespace die in de XSD als vaste waarde is opgenomen. Zie onderstaande figuur.
Doublelist
Het datatype Doublelist bevat een reeks floating point getallen als waarde voor een element of een attribuut.
De getallen worden gescheiden door een spatie. De decimalen worden gescheiden van de eenheden door een punt.
Envelope
Het datatype Envelope geeft een rechthoekige begrenzing aan van een gebied aan het aardoppervlak.
Het datatype Envelope is een extensie van AbstractGeometricPrimitive, waaraan het twee elementen toevoegt.
De rechthoek wordt gedefinieerd door het onderhoek (element lowerCorner met als coördinatenpaar de minimale waarden voor de twee dimensies binnen de rechthoek) en de bovenhoek (element upperCorner met als coördinatenpaar de minimale waarden voor de twee dimensies binnen de rechthoek). Beide locaties zijn van het datatype Doublelist (zie paragraaf 12.4).
Zie paragaaf 12.7 voor een toelichting op de attributen die geërfd worden van AbstractGeometricPrimitive.
Voorbeeld een element van het datatype Envelope, zijnde een vierkant van 10 * 10 km in RD-coördinaten:
<boundingBox gml:id= "BRO_0001" srsName= "urn:ogc:def:crs:EPSG::28992" > |
Measure
Het datatype Measure is een extensie van het standaard XSD type double, waaraan het een verplicht attribuut uom (unit of measure) toevoegt:
In de koppelvlakdefinitie is ervoor gekozen om deze types naar fysische grootheid te modelleren. Dit heeft als voordeel, dat er minder types nodig zijn en dat de meeteenheid expliciet kan worden vastgelegd in het attribuut uom.
NB: het attribuut uom is verplicht, ook als de elementwaarde leeg is.
Point
Point is een datatype voor elementen met een puntlocatie aan het aardoppervlak. Het definieert een element pos en drie attributen id, srsName en srsDimension.
Het attribuut id voorziet in een referentie voor het XML-element dat een GML-object vertegenwoordigt. Het gebruik ervan is verplicht voor alle GML-objecten. Het datatype is het standaard XML-type ID, zodat het uniek is binnen het XML-document waarin het voorkomt.
Het attribuut srsName bevat de URI van het coördinatensysteem waarin de locatie van het punt wordt uitgedrukt. Onderstaande tabel geeft de toegestane waarden binnen CPT.
Naam | Betekenis | Waarde voor srsName |
ETRS89 | European Terrestrial Reference System 1989 | urn:ogc:def:crs:EPSG:4258 |
RD | Rijks Driehoeksmeting – Amersfoort RD New | urn:ogc:def:crs:EPSG:28992 |
WGS84 | World Geodetic System 1984 (GPS) | urn:ogc:def:crs:EPSG:4326 |
Het attribuut srsDimension bevat het aantal dimensies van de coördinaten. Omdat het attribuut srsDimension optioneel is en omdat de referentiestelsels ETRS89 en RD beiden tweedimensionaal zijn, is alleen srsDimension="2" toegestaan. Daarom en om inconsistenties te voorkomen wordt aangeraden het attribuut weg te laten (zie referentie [4]).
Conform NEN3610 wordt voor het coördinatenpaar van de locatie het attribuut pos gebruikt van datatype Doublelist (zie paragraaf 12.4). Het bereik en de betekenis is afhankelijk van het gebruikte coördinatensysteem. Onderstaande tabel geeft per coördinatensysteem de betekenis en de eenheid van het coördinatenpaar.
Naam | Betekenis coördinaten | Eenheid |
ETRS89 | Latitude, Longitude | Decimale graden |
RD | X, Y | Meter |
WGS84 | Latitude, Longitude | Decimale graden |
In een XSD ziet de definitie van een element met dit datatype er bijvoorbeeld als volgt uit:
<element name = "location" type = "gml:PointType" /> |
In een XML-bericht krijgt een element van het type datatype Point drie attributen en als inhoud een pos element. Voorbeeld:
<location gml:id= "BRO_0001" srsName= "urn:ogc:def:crs:EPSG::4258" > |
TM_TimeInstant
Het datatype TM_TimeInstant bevat een identificeerbare datum of tijdstip.
Het element position, met als datatype TM_Position (zie paragraaf 12.9), bevat de datum of datum en tijd, inclusief tijdzone, in ISO 8601 formaat.
Het overerfde attribuut id is verplicht (zie de beschrijving in paragraaf 12.2) en kan gebruikt worden om te verwijzen naar een specifiek tijdstip. Elementen van het type TM_TimeInstant die dezelfde datum of hetzelfde tijdstip vertegenwoordigen (al kan de waarde gezien de tijdzone kan verschillen) hebben dezelfde waarde voor het attribuut id.
Voorbeeld van een datum en tijd volgens Nederlandse zomertijd:
<phenomenonTime gml:id= "to-3772" > |
TM_Position

Dit type is een Union waarin verschillende mogelijkheden voor het beschrijven van een positie in de tijd uit de ISO 19108 standaard zijn gecombineerd.
Een element van type TM_Position heeft onder het kwaliteitsregime IMBRO als domein:
- Datum en tijd
- Of een datum
Onder het kwaliteitsregime IMBRO/A is het domein:
- Datum en tijd
- Of een datum
- Of jaartal en maand
- Of jaartal
- Of onbekend
Binnen de BRO geldt als conventie dat een element met een naam met een suffix Time als domein datum en tijd of minder nauwkeurig heeft en een element met een naam met een suffix Date als domein datum of minder nauwkeurig heeft.
Binnen de BRO geldt voor een datum de codering ISO-8601 en de kalender Gregoriaans. Formaat: YYYY-MM-DD.
Binnen de BRO bestaat een tijd uit uren, minuten en secondes conform UTC; milliseconden worden niet gebruikt. Formaat: YYYY-MM-DDThh:mm:ss.
Voorbeelden:
<resultTime>2013-07-12T10:04:38+02:00</resultTime> |
Package xlink-profile
De package xlink-profile bevat het XLINK-profiel, oftewel die concepten uit de XLINK-standaard van de OGC die gebruikt worden in de BRO.
Href
Het datatype href definieert een XML-attribuut (niet een XML-element) van het datatype hrefType.
HrefType
Het datatype hrefType definieert een simpleType als afgeleide van anyURI.
SimpleAttrs
Het datatype simpleAttrs definieert een XML attributeGroup met twee XML-attributen (geen XML-elementen).
Type
Het datatype type definieert een XML-attribuut (niet een XML-element) van het datatype TypeType.
TypeType
Het datatype TypeType definieert een enumeratie met één toegestane waarde.
Bijlages
Bijlage A: Vertaalslag Engels – Nederlands
A1: iscpt-messages
Engels | Nederlands |
|---|---|
CorrectionRequest | Correctieverzoek |
broId | BRO-ID |
correctionReason | Correctiereden |
deliveryAccountableParty | Bronhouder |
qualityRegime | Kwaliteitsregime |
requestReference | Verzoekkenmerk |
sourceDocument | Brondocument |
underPrivilege | Onder voorrecht |
GeotechnicalCPTSurvey | Geotechnisch sondeeronderzoek |
additionalInvestigation | aanvullend onderzoek |
additionalInvestigationPerformed | aanvullend onderzoek uitgevoerd |
conePenetrometerSurvey | Sondeonderzoek |
cptStandard | sondeernorm |
deliveredLocation | Aangeleverde locatie |
deliveredVerticalPosition | Aangeleverde verticale positie |
deliveryContext | kader aanlevering |
objectIdAccountableParty | object-ID bronhouder |
researchOperator | uitvoerder |
researchReportDate | rapportagedatum |
surveyPurpose | kader inwinning |
RegistrationRequest | Registratieverzoek |
broId | BRO-ID |
deliveryAccountableParty | Bronhouder |
qualityRegime | Kwaliteitsregime |
requestReference | Verzoekkenmerk |
sourceDocument | Brondocument |
underprivilege | Onder voorrecht |
SourceDocument | Brondocument |
GeotechnicalCPTSurvey | Sondeeronderzoek |
A2: cptcommon
Engels | Nederlands |
|---|---|
AdditionalInvestigation | Aanvullend onderzoek |
conditions | omstandigheden |
investigationDate | datum onderzoek |
groundwaterLevel | grondwaterstand |
removedLayer | Verwijderde laag |
surfaceDescription | hoedanigheid oppervlakte |
ConePenetrationTest | Conuspenetratietest |
startTime | starttijd meten |
ConePenetrationTestResultRecord | |
coneResistance | conusweerstand |
correctedConeResistance | gecorrigeerde conusweerstand |
depth | diepte |
elapsedTime | verlopen tijd |
electricalConductivity | elektrische geleidbaarheid |
frictionRatio | wrijvingsgetal |
inclinationResultant | hellingresultante |
inclinationEW | helling oost-west |
inclinationNS | helling noord-zuid |
inclinationX | helling x |
inclinationY | helling y |
localFriction | plaatselijke wrijving |
magneticDeclination | magnetische declinatie |
magneticFieldStrengthTotal | totale magnetische veldsterkte |
magneticFieldStrengthX | magnetische veldsterkte x |
magneticFieldStrengthY | magnetische veldsterkte y |
magneticFieldStrengthZ | magnetische veldsterkte z |
magneticInclination | magnetische inclinatie |
netConeResistance | netto conusweerstand |
penetrationLength | sondeertrajectlengte |
porePressureU1 | waterspanning u1 |
porePressureU2 | waterspanning u2 |
porePressureU3 | waterspanning u3 |
poreRatio | porienratio |
temperature | temperatuur |
ConePenetrometer | Sondeerapparaat |
coneDiameter | conusdiameter |
conePenetrometerType | conustype |
coneSurfaceArea | oppervlakte conuspunt |
coneSurfaceQuotient | oppervlaktequotiënt conuspunt |
coneToFrictionSleeveDistance | afstand conus tot midden kleefmantel |
description | omschrijving |
frictionSleeveSurfaceArea | oppervlakte kleefmantel |
frictionSleeveSurfaceQuotient | oppervlaktequotiënt kleefmantel |
zeroLoadMeasurement | Nulmeting |
ConePenetrometerSurvey | Sondeonderzoek |
cptMethod | sondeermethode |
dissipationTestPerformed | dissipatietest uitgevoerd |
finalProcessingDate | datum laatste bewerking |
qualityClass | kwaliteitsklasse |
sensorAzimuth | sensorazimuth |
stopCriterion | stopcriterium |
DeliveredLocation | Aangeleverde locatie |
horizontalPositioningDate | datum locatiebepaling |
horizontalPositioningMethod | methode locatiebepaling |
horizontalPositioningOperator | uitvoerder locatiebepaling |
location | Locatie |
DeliveredVerticalPosition | Aangeleverde verticale positie |
localVerticalReferencePoint | lokaal verticaal referentiepunt |
offset | verschuiving |
verticalDatum | verticaal referentievlak |
verticalPositioningDate | datum verticale positiebepaling |
verticalPositioningMethod | methode verticale positiebepaling |
verticalPositioningOperator | uitvoerder verticale positiebepaling |
waterDepth | Waterdiepte |
DepthInterval | Diepteinterval |
beginDepth | Begindiepte |
endDepth | Einddiepte |
DissipationTest | Dissipatietest |
penetrationLength | sondeertrajectlengte |
startTime | starttijd meten |
DissipationTestResultRecord | Dissipatietest resultaat |
coneResistance | conusweerstand |
elapsedTime | verlopen tijd |
porePressureU1 | waterspanning u1 |
porePressureU2 | waterspanning u2 |
porePressureU3 | waterspanning u3 |
Parameters | Bepaalde parameters |
coneResistance | conusweerstand |
correctedConeResistance | gecorrigeerde conusweerstand |
depth | diepte |
elapsedTime | verlopen tijd |
electricalConductivity | elektrische geleidbaarheid |
frictionRatio | wrijvingsgetal |
inclinationEW | helling oost-west |
inclinationNS | helling noord-zuid |
inclinationResultant | hellingresultante |
inclinationX | helling x |
inclinationY | helling y |
localFriction | plaatselijke wrijving |
magneticDeclination | magnetische declinatie |
magneticFieldStrengthTotal | totale magnetische veldsterkte |
magneticFieldStrengthX | magnetische veldsterkte x |
magneticFieldStrengthY | magnetische veldsterkte y |
magneticFieldStrengthZ | magnetische veldsterkte z |
magneticInclination | magnetische inclinatie |
netConeResistance | netto conusweerstand |
penetrationLength | sondeertrajectlengte |
poreRatio | porienratio |
porePressureU1 | waterspanning u1 |
porePressureU2 | waterspanning u2 |
porePressureU3 | waterspanning u3 |
temperature | temperatuur |
Processing | Bewerking |
expertCorrectionPerformed | expertcorrectie uitgevoerd |
interruptionProcessingPerformed | bewerking onderbrekingen uitgevoerd |
signalProcessingPerformed | signaalbewerking uitgevoerd |
RemovedLayer | Verwijderde laag |
lowerBoundary | onderdiepte |
description | beschrijving |
sequenceNumber | volgnummer |
upperBoundary | bovendiepte |
Trajectory | Traject |
finalDepth | einddiepte |
predrilledDepth | voorgeboord tot |
ZeroLoadMeasurement | Nulmeting |
coneResistanceBefore | conusweerstand vooraf |
coneResistanceAfter | conusweerstand achteraf |
electricalConductivityBefore | elektrische geleidbaarheid vooraf |
electricalConductivityAfter | elektrische geleidbaarheid achteraf |
inclinationEWBefore | helling oost-west vooraf |
inclinationEWAfter | helling oost-west achteraf |
inclinationNSBefore | helling noord-zuid vooraf |
inclinationNSAfter | helling noord-zuid achteraf |
inclinationResultantBefore | hellingresultante vooraf |
inclinationResultantAfter | hellingresultante achteraf |
localFrictionBefore | plaatselijke wrijving vooraf |
localFrictionAfter | plaatselijke wrijving achteraf |
porePressureU1Before | waterspanning u1 vooraf |
porePressureU1After | waterspanning u1 achteraf |
porePressureU2Before | waterspanning u2 vooraf |
porePressureU2After | waterspanning u2 achteraf |
porePressureU3Before | waterspanning u3 vooraf |
porePressureU3After | waterspanning u3 achteraf |
A3: brocommon
Engels | Nederlands |
|---|---|
AbortReason | Reden afbreken |
sequenceNumber | Volgnummer |
specification | Foutmelding |
Area | Gebied |
boundingBox | Omsluitende rechthoek |
enclosingCircle | Omsluitende cirkel |
Characteristics | Kengegevens |
broId | BRO-ID |
deliveryAccountableParty | Bronhouder |
deregistered | Uit registratie genomen |
latestCorrectionTime | Tijdstip laatste correctie |
objectRegistrationTime | Tijdstip registratie object |
qualityRegime | Kwaliteitsregime |
underReview | In onderzoek |
Circle | Cirkel |
center | Middelpunt |
radius | Straal |
srsName | Referentiestelsel |
CorrectionRequest | Correctieverzoek |
broId | BRO-ID |
deliveryAccountableParty | Bronhouder |
qualityRegime | Kwaliteitsregime |
requestReference | Verzoekkenmerk |
underPrivilege | Onder voorrecht |
CriteriaSet | Kenmerkenverzameling |
correctionPeriod | Periode van correctie |
deliveryAccountableParty | Bronhouder |
qualityRegime | Kwaliteitsregime |
registrationPeriod | Periode van registratie |
underReview | In onderzoek |
CriterionError | Kenmerkfout |
sequenceNumber | Volgnummer |
specification | Foutmelding |
DatePeriod | Datuminterval |
beginDate | Begindatum |
endDate | Einddatum |
DeregisteredObject | Object uit registratie genomen |
broId | BRO-ID |
deregistered | Uit registratie genomen |
deregistrationTime | Tijdstip uit registratie genomen |
DispatchDataRequest | Verzoek tot verzending gegevens |
broId | BRO-ID |
requestReference | Verzoekkenmerk |
DispatchResponse | Bericht van verzending |
dispatchTime | Tijdstip van uitgifte |
rejectionReason | Reden afwijzing |
rejectionTime | Tijdstip van afwijzing |
requestReference | Verzoekkenmerk |
responseType | |
IntakeResponse | Bericht van registratie |
acceptanceTime | Tijdstip van acceptatie |
broId | BRO-ID |
completionTime | Tijdstip van verwerking |
objectIdAccountableParty | Object-ID bronhouder |
rejectionReason | Reden afwijzing |
rejectionTime | Tijdstip van afwijzing |
requestReference | Verzoekkenmerk |
responseType | |
transactionId | Transactie-ID |
ParseFault | Validatiefout |
abortTime | Moment van afbreken |
requestReference | Verzoekkenmerk |
transactionId | Transactiecode |
PartialDate | Onvolledige datum |
date | Datum tot op de dag nauwkeurig |
voidReason | Geen datum bekend |
year | Datum tot op het jaar nauwkeurig |
yearMonth | Datum tot op de maand nauwkeurig |
Radius | Straal |
uom (unit of measure) | Eenheid |
value | Waarde |
RegistrationHistory | Registratiegeschiedenis |
corrected | Gecorrigeerd |
deregistered | Uit registratie genomen |
deregistrationTime | Tijdstip uit registratie genomen |
latestAdditionTime | Tijdstip laatste aanvulling |
latestCorrectionTime | Tijdstip laatste correctie |
objectRegistrationTime | Tijdstip registratie object |
registrationCompletionTime | Tijdstip voltooiing registratie |
registrationStatus | Registratiestatus |
reregistered | Weer in registratie genomen |
reregistrationTime | Tijdstip weer in registratie genomen |
underReview | In onderzoek |
underReviewTime | In onderzoek sinds |
RegistrationObject | Registratieobject |
broId | BRO-ID |
deliveryAccountableParty | Bronhouder |
deliveryResponsibleParty | Dataleverancier |
objectIdAccountableParty | Object-ID bronhouder |
qualityRegime | Kwaliteitsregime |
RegistrationRequest | Registratieverzoek |
broId | BRO-ID |
deliveryAccountableParty | Bronhouder |
requestReference | Verzoekkenmerk |
qualityRegime | Kwaliteitsregime |
underPrivilege | Onder voorrecht |
SourceDocumentError | Brondocumentfout |
sequenceNumber | Volgnummer |
specification | Foutmelding |
StandardizedLocation | Gestandaardiseerde locatie |
coordinateTransformation | Coördinaattransformatie |
CRS | Referentiestelsel |
location | Coördinaten |
srsName | Referentiestelsel |
A4: Codelijsten
CPT codelijsten
Zie Codelist (Codelijst) voor een algemene beschrijving van het gebruik van codelijsten in de BRO.
Codespace URI: urn:bro:cpt:<Engelse naam>
Toegestane waarden zijn on-line te raadplegen op, bijvoorbeeld: https://publiek.broservices.nl/refcodes/api/get_codes?domain=urn:bro:cpt:CPTMethod
Engels | Nederlands |
|---|---|
CPTMethod | Sondeermethode |
CPTStandard | Sondeernorm |
DeliveryContext | KaderAanlevering |
HorizontalPositioningMethod | MethodeLocatiebepaling |
LocalVerticalReferencePoint | LokaalVerticaalReferentiepunt |
QualityClass | Kwaliteitsklasse |
StopCriterion | Stopcriterium |
SurveyPurpose | KaderInwinning |
VerticalDatum | VerticaalReferentievlak |
VerticalPositioningMethod | MethodeVerticalePositiebepaling |
BRO algemene codelijsten
Zie Codelist (Codelijst) voor een algemene beschrijving van het gebruik van codelijsten in de BRO.
Codespace URI: urn:bro:<Engelse term>
Engelse naam | Nederlandse naam |
|---|---|
CoordinateTransformation | Coördinaattransformatie |
RegistrationStatus | Registratiestatus |
A5 Enumeraties
Engels | Nederlands |
|---|---|
DispatchResponseTypeEnumeration | n.v.t. |
IndicationYesNoEnumeration | IndicatieJaNee |
IndicationYesNoUnknownEnumeration | IndicatieJaNeeOnbekend |
IntakeResponseTypeEnumeration | n.v.t. |
QualityRegimeEnumeration | KwaliteitsRegime |
VoidReasonEnumeration | n.v.t. |
De enumeraties, die in de kolom Nederlands een waarde "n.v.t." hebben, zijn niet gedefinieerd in de catalogus, het innamehandboek of het uitgiftehandboek. Deze enumeraties zijn geïntroduceerd in de koppelvlakdefinities.
Bijlage B: DataRecord definitie bestanden
CPTTestResultRecord
<? xml version= "1.0" encoding= "UTF-8" ?> |
DissipationTestResultRecord
<? xml version= "1.0" encoding= "UTF-8" ?> |