Koppelvlakbeschrijving Uitgifteservice BHR-P
Inleiding
Dit document beschrijft het koppelvlak voor de uitgiftewebservice voor het registratieobject booronderzoek (BHR: borehole research) door de Landelijke Voorziening Basisregistratie ondergrond (BRO). Op dit moment is dit beperkt tot de bodemkundige boormonsterbeschrijving (BHR-p: pedological borehole sample description). Deze koppelvlakbeschrijving gaat in op de technische werking van het koppelvlak om BHR-gegevens uit te kunnen wisselen tussen het systeem van de data-afnemer en het systeem van de BRO.
Doel en doelgroep
Doel van dit document is inzicht bieden in de werking van de uitgiftewebservice. Het proces van gegevensuitgifte zoals beschreven in het 'Uitgiftehandboek Booronderzoek BHR-p' is in dit document vertaald naar het technische koppelvlak van de webservice: de Application Programming Interface (API).
Dit document richt zich op de technisch specialisten die de aansluiting realiseren tussen de systemen van de data-afnemers en de Landelijke Voorziening van de BRO. Kennis van XML en webservices is daarvoor vereist. Het document is echter zo geschreven dat overige belangstellenden de technische werking van het koppelvlak kunnen volgen.
Leeswijzer
Hoofdstuk 2 beschrijft de algemene technische werking van het koppelvlak van de uitgiftewebservice van de Landelijke Voorziening BRO. Dit hoofdstuk is bedoeld voor de lezer die een globaal idee wil krijgen hoe de geautomatiseerde gegevensuitwisseling van de BRO werkt.
Hoofdstuk 3 beschrijft vervolgens het koppelvlak van de BHR uitgiftewebservice in technische termen: de Application Programming Interface (API). De functionaliteit voor opvragen van de kengegevens van een verzameling registratieobjecten die voldoen aan bepaalde zoekcriteria en de functionaliteit voor het opvragen van de gegevens van een bepaald registratieobject komen daarbij aan bod.
De hoofdstukken 4 en verder beschrijven het UML-model van de uitgiftewebservice. Dezelfde structuur is van toepassing op de WSDL en XSD-bestanden van de uitgiftewebservice.
Bijlage A bevat de vertalingen van de berichten en de codelijsten van het Engels naar het Nederlands. Deze bijlage is een praktisch hulpmiddel aangezien de Engelstalige XML-berichten gebaseerd zijn op Nederlandse definities uit het uitgiftehandboek en de catalogus.
Referenties
Titel | Vindplaats |
[1] Nederlandse Overheid Referentie Architectuur 3.0 (NORA) | NORA, website |
[2] Digikoppeling 3.0 | Logius, website |
[3] NEN3610:2011 | Geonovum, website |
[4] Guidance and profile of GML for use with Aviation Data | OGC 12-028http://www.opengis.net/doc/dp/gml-aviation-guidance |
Versiehistorie
Versie | Datum | Omschrijving |
1.0 | 23 juni 2017 | Bijgewerkt n.a.v. review commentaar. |
1.0.1 | 25 juli 2017 | Stereotype FeatureType toegevoegd aan RegistrationObject |
1.0.2 | 27 juli 2017 | tabel in 12.1.3 gecompleteerd i.r.t. hoofdstuk 8. |
1.0.3 | 31 juli 2017 | artf52703: volumePercentage moet nillable zijn (7.17 en 7.24) |
1.1 | december 2017 | Aangepast op de BRO-keten (Project Start Architectuur versie 1.0) |
| 1.1.1 | 28 januari 2019 | Aangepast ‘deliveryAccountableParty’ en contactgegevens BRO Servicedesk. |
Contactinformatie
Algemene informatie en documentatie over de BRO kunt u vinden op https://basisregistratieondergrond.nl/.
Heeft u een vraag over de BRO? Wij staan voor u klaar om u te helpen. Voor vragen, suggesties of opmerkingen kunt u contact opnemen met de BRO Servicedesk via een mail naar support@broservicedesk.nl.
Als u toegang heeft tot de BRO Selfservicedesk via http://topdeskbro.gdnnet.lan/ kunt u daar inloggen en uw vraag stellen voor een extra snelle afhandeling. Of bel ons op telefoonnummer 088 - 8664 999. Wij zijn bereikbaar op werkdagen van 8.00 tot 17.00 uur.
Opvragen van booronderzoek
Inleiding
Dit hoofdstuk beschrijft hoe het opvragen van gegevens van het BHR-registratieobject werkt. Hierbij wordt ingegaan op de algemene technische werking van het koppelvlak van de BHR uitgiftewebservice. Er wordt uitgelegd hoe het systeem van de data-afnemer en de Landelijke Voorziening BRO communiceren en welke standaarden worden gehanteerd. Dit geeft een beeld hoe de geautomatiseerde gegevensuitwisseling met de BRO werkt.
Communicatie tussen twee systemen
Een data-afnemer kan geautomatiseerd gegevens van het BHR-registratieobject opvragen bij de BRO via de BHR uitgiftewebservice. Het systeem van de dataleverancier stuurt hiervoor een verzoek (request) aan de BHR uitgiftewebservice van de BRO. Het systeem van de BRO reageert op dit verzoek met een antwoord (response). Deze response bevat het resultaat van de verwerking van het request. Onderstaande afbeelding geeft dit schematisch weer. 
Via het verzoek aan de BHR uitgiftewebservice kunnen met verschillende bewerkingen (operaties) verschillende gegevensverzamelingen worden opgevraagd. Elke operatie heeft een eigen request en een eigen response. De BHR uitgiftewebservice is daarmee het koppelvlak ofwel de Application Programming Interface (API) voor de uitgifte van BHR.
Communicatiestandaarden
De communicatie tussen het systeem van de data-afnemer en het BRO-systeem verloopt over een aantal lagen. In de volgende afbeelding is per laag aangegeven welke communicatiestandaard van toepassing is.
Unable to render embedded object: File (worddave1932ec8758f47f358dea0de09a6ded3.png) not found.
De keuzes van de communicatiestandaarden die zijn gebruikt bij de inrichting van het BRO-systeem zijn gebaseerd op de NORA (Nederlandse Overheid Referentie Architectuur [1]) en de Digikoppeling specificaties ([2]).
Gegevens- en berichtenstandaarden
Omdat alle registratieobjecten van de BRO een relatie hebben met een locatie op het aardoppervlak, zijn de gegevens en berichten volgens de NEN3610 standaard ([3]) gemodelleerd.
Logistieke standaard
Als logistieke standaard is voor de BRO het 2W-be profiel van Digikoppeling ([2]) gehanteerd. Het koppelvlak is daarom gerealiseerd als een WUS-webservice waarvoor een aantal onderliggende standaarden zijn voorgeschreven, waaronder WSDL 1.0 en SOAP 1.1. In onderstaande afbeelding is dat schematisch weergegeven.
Unable to render embedded object: File (worddav7b65b449b46a211cc6819f6bf3ddf03f.png) not found.
Het WSDL-document (Web Service Definition Language) beschrijft in technische termen de volledige API (Application Programming Interface) van de BHR uitgiftewebservice (zie hoofdstuk 3). Het beschrijft de operaties, inclusief request en response, maar ook het protocol (in dit geval SOAP) waarmee request en response worden uitgewisseld en de URL waarop de webservice benaderd kan worden.
SOAP (Simple Object Access Protocol) is een protocol voor het versturen van berichten. Een SOAP bericht bestaat uit een Envelope met daarin de Header en de Body. De Body bevat het eigenlijke XML-bericht dat uitgewisseld wordt. Ieder XML-bericht dat als onderdeel van een SOAP-bericht met het BRO-systeem uitgewisseld wordt, is beschreven in een aantal BRO XML-schema's (XSD). Deze structuur van een SOAP-bericht is in de volgende afbeelding samengevat.
Unable to render embedded object: File (worddavdb2c16579973372cca3401f7f8434157.png) not found.
<ac:structured-macro ac:name="anchor" ac:schema-version="1" ac:macro-id="75b21bb4-a47f-4ce2-85e2-02c67371086d"><ac:parameter ac:name="">_Hlk483394571</ac:parameter></ac:structured-macro>De XML-schema's (XSD) volgen de gegevensdefinities van de catalogus nauwkeurig, maar soms leidt de toepassing van de NEN3610 standaard tot afwijkingen. Daar waar wordt afgeweken van de catalogus wordt dat expliciet toegelicht. Omdat de XSD is uitgewerkt in het Engels en de catalogus in het Nederlands is beschreven, is in bijlage A een vertaling van de berichtgegevens opgenomen.
Netwerkstandaard
Als netwerkstandaard wordt TCP/IP over het internet gehanteerd.
Toegangscontrole
Voordat een bericht terecht komt in een operatie van de applicatie laag, vindt er een toegangscontrole plaats binnen de logistieke laag. Dit gebeurt conform de Digikoppeling standaard (zie referentie [2]). De toegangscontrole bestaat uit versleuteling, identificatie, authenticatie en autorisatie. Nadere details staan beschreven in paragraaf 3.3.
API voor het opvragen van booronderzoek
Inleiding
In dit hoofdstuk wordt het koppelvlak in technische termen beschreven: de API (Application Programming Interface). Hierbij staan de twee functionaliteiten centraal: opvragen van kengegevens en opvragen van gegevens.
Elke functionaliteit heeft verschillende operaties. Deze worden beschreven in paragraaf 3.2. Paragraaf 3.3 beschrijft het patroon van verwerking van de operaties. De daaropvolgende paragrafen beschrijven de mapping van de berichten uit het uitgiftehandboek op requests en responses in de API. De inhoud van de requests/responses wordt beschreven in hoofdstuk 4 en verder.
Operaties
De API voor het opvragen van booronderzoek biedt de data-afnemer basale functionaliteit. Deze functionaliteit wordt gerealiseerd door twee operaties van de BHR uitgiftewebservice:
- dispatchCharacteristics voor het opvragen van de kengegevens van booronderzoek, die voldoen aan bepaalde kenmerken.
- dispatchData voor het opvragen van de gegevens van een bepaald booronderzoek.
Onderstaande tabel bevat een samenvatting van de operaties en de bijbehorende requests:
Operatie | Request | Response |
dispatchCharacteristics | dispatchCharacteristicsRequest | dispatchCharacteristicsResponse |
dispatchData | dispatchDataRequest | dispatchDataResponse |
Elke operatie heeft een eigen request en response, die de verschillende verzoeken en antwoorden realiseren die in het uitgiftehandboek beschreven zijn. In de volgende paragrafen wordt deze mapping kort toegelicht.
Verwerking
De verwerking van een uitgifteverzoek verloopt volgens een vast patroon. Een uitgifte operatie begint bij het doen van een uitgifteverzoek door middel van een request en eindigt met de response. Het patroon van de verwerking van een uitgifte operatie is hieronder weergegeven.
Stap 1: Doen van een verzoek tot levering
Het initiatief om een operatie te beginnen ligt bij het systeem van de data-afnemer. Dat roept de betreffende operatie van de uitgiftewebservice aan met het request als parameter.
Stap 2: Uitvoeren toegangscontrole
Dit bestaat uit identificatie, authenticatie, versleuteling en autorisatie.
Voor de beveiliging van de gegevensuitwisseling worden, conform de Digikoppeling specificaties, PKIoverheid services server certificaten gebruikt. Zowel de data-afnemer als de BRO beschikt over een dergelijk certificaat. In het certificaat is een identificatie op basis van 20 cijfers opgenomen die uniek is voor de houder van het certificaat.
Op het moment dat het systeem van een data-afnemer een operatie aanroept van de webservice van het BRO-systeem wisselen beide systemen eerst hun PKIoverheid services server certificaten uit. Aan de hand van de identificatie in de certificaten weten beide partijen met wie gegevens uitwisseling plaatsvindt. De techniek van het PKIoverheid services server certificaat garandeert dat de identificatie in het certificaat ook daadwerkelijk van die partij is (authenticatie).
Als authenticatie succesvol is verlopen, worden beide certificaten vervolgens gebruikt om al het dataverkeer tussen de systemen te versleutelen. Deze versleuteling maakt het voor derden onmogelijk om de data te lezen of te wijzigen.
Voor het opvragen van gegevens bij het BRO-systeem zijn rechten nodig. Aan de hand van de identificatie in het certificaat wordt bepaald of het systeem van de data-afnemer geautoriseerd is de operatie uit te voeren. Als hierbij een fout optreedt, ontvangt de data-afnemer een melding met een http-statuscode.
Als niet wordt voldaan aan de toegangscontrole, dan leidt dit tot:
- Een http '401 Unauthorized' foutmelding.
- Of een 'ssl error invalid certificate' foutmelding.
- Of een andere http-foutmelding met een http-statuscode anders dan '200 OK'.
Stap 3: Controleren verzoek
Als de toegangscontrole succesvol is verlopen, dan wordt het request technisch en inhoudelijk gecontroleerd.
De technische controle vindt plaats door het request te valideren op basis van de XSD. Als hierbij fouten gevonden worden, dan worden deze beschouwd als een technische fout van het systeem van de data-afnemer en teruggegeven als een parseFault.
De inhoudelijke controle vindt plaats door het request te controleren volgens de regels die zijn gedefinieerd in de catalogus of het uitgiftehandboek (business rules). Deze regels zijn niet in de XSD vastgelegd, maar worden gecontroleerd door de programmatuur van het BRO-systeem. Voorbeelden van controles zijn:
- Is een waarde niet groter dan de toegestane maximale waarde?
- Voldoet een waarde aan de toegestane waardes voor een gegeven?
Als hierbij fouten worden gevonden, dan worden deze beschouwd als een gebruiksfout en teruggegeven in een response bericht.
Stap 4: Verzamelen van gegevens
Als alle controles succesvol zijn verlopen dan verzamelt het BRO-systeem de opgevraagde gegevens en wordt het resultaat teruggegeven in een response bericht.
Berichten bij opvragen kengegevens
Bij het opvragen van kengegevens zijn drie berichten van toepassing: een verzoek tot levering, een bericht van afwijzing en een bericht van verzending.
Request: verzoek tot levering van kengegevens
Het verzoek tot levering van kengegevens wordt gerealiseerd door DispatchCharacteristicsRequest. Onderstaande figuur geeft de mapping weer van het verzoek tot levering in het uitgiftehandboek op het datatype DispatchCharacteristicsRequest in dit document (zie paragraaf 6.1), zoals gebruikt door de dispatchCharacteristics operatie (zie hoofdstuk 5). 
Het (platte) element requestReference is een voor de data-afnemer unieke aanduiding van het request.
Het (gestructureerde) element criteria specificeert de afzonderlijke kenmerken waaraan de registratieobjecten moeten voldaan.
Zie paragraaf 6.1 voor nadere details.
Response: bericht van afwijzing
Het uitgiftehandboek benoemt als mogelijke reactie op een uitgifteverzoek een bericht van afwijzing. De webservice gebruikt hiervoor een response van het datatype DispatchCharacteristicsResponse. 
Het handboek definieert een aantal berichten als antwoord op een uitgifteverzoek. In de SOAP webservice definities mag elk request slechts één response hebben. Daarom is het element responseType toegevoegd, om de betekenis van de response te duiden. In dit geval heeft het element responseType de vaste waarde rejection.
De waarde van het element requestReference is overgenomen uit het request. De waarde van de overige elementen wordt toegekend door de webservice. Het element rejectionReason bevat een waarde uit de tabel met gebruiksfouten; zie het uitgiftehandboek.
Als deze response wordt gegeven omdat er een of meer gebruiksfouten in het element criteria in het request zijn geconstateerd, dan is de waarde van rejectionReason "er zijn 1 of meer fouten geconstateerd in de kenmerkenverzameling" en volgen er na dit element een of meer criterionErrors.
Zie paragraaf 6.2 voor nadere details.
Response: bericht van verzending
Het uitgiftehandboek benoemt als mogelijke reactie op een uitgifteverzoek een bericht van verzending. De webservice gebruikt hiervoor een response van het datatype DispatchCharacteristicsResponse. 
Het handboek definieert een aantal berichten als antwoord op een uitgifteverzoek. In de SOAP webservice definities mag elk request slechts één response hebben. Daarom is het element responseType toegevoegd, om de betekenis van de response te duiden. In dit geval heeft het element responseType de vaste waarde dispatch.
De waarde van het element requestReference is overgenomen uit het request. De waarde van de overige elementen wordt toegekend door de webservice. Het tijdstip van verzending en het aantal uitgiftedocumenten staan in de elementen dispatchTime en numberOfDocuments. De kengegevens van de objecten, die voldoen aan de kenmerkenverzameling in het request, staan in de lijst met dispatchDocuments.
Zie paragraaf 6.2 voor nadere details.
Berichten bij opvragen gegevens
Bij het opvragen van gegevens van een bepaald registratieobject zijn drie berichten van toepassing: een verzoek tot levering, een bericht van afwijzing en een bericht van verzending.
Request: verzoek tot levering
Onderstaande figuur geeft de mapping weer van het uitgifteverzoek in het uitgiftehandboek op het datatype DispatchDataRequest in dit document (zie paragraaf 6.3), zoals gebruikt door de dispatchData operatie (zie hoofdstuk 5).
Het element requestReference is een voor de data-afnemer unieke aanduiding van het request.
Het element broId is de unieke aanduiding van het registratieobject waarvan de gegevens worden opgevraagd.
Zie paragraaf 6.3 voor nadere details.
Response: bericht van afwijzing
Het uitgiftehandboek benoemt als mogelijke reactie op een uitgifteverzoek een bericht van afwijzing. De webservice gebruikt hiervoor een response van het datatype DispatchDataResponse. 
Het handboek definieert een aantal berichten als antwoord op een uitgifteverzoek. In de SOAP webservice definities mag elk request slechts één response hebben. Daarom is het element responseType toegevoegd, om de betekenis van de response te duiden. In dit geval heeft het element responseType de vaste waarde rejection.
De waarde van het element requestReference is overgenomen uit het request. De waarde van de overige elementen wordt toegekend door de webservice. Het element rejectionReason bevat een waarde uit de tabel met gebruiksfouten; zie het uitgiftehandboek.
Zie paragraaf 6.4 voor nadere details.
Response: bericht van verzending
Het uitgiftehandboek benoemt als mogelijke reactie op een uitgifteverzoek een bericht van verzending. De webservice gebruikt hiervoor een response van het datatype DispatchDataResponse. 
Het handboek definieert een aantal berichten als antwoord op een uitgifteverzoek. In de SOAP webservice definities mag elk request slechts één response hebben. Daarom is het element responseType toegevoegd, om de betekenis van de response te duiden. In dit geval heeft het element responseType de vaste waarde dispatch.
De waarde van het element requestReference is overgenomen uit het request. De waarde van de overige elementen wordt toegekend door de webservice. Het tijdstip van verzending staat in het elementen dispatchTime. Het element dispatchDocument bevat de gegevens over de opgevraagde booronderzoek.
Zie paragraaf 6.4 voor nadere details.
Berichten bij technische fouten
Er zijn twee soorten berichten mogelijk bij een technische fout: een softwarefout of een systeemfout. In de volgende paragrafen wordt dit toegelicht.
Softwarefout
Als bij de technische controle van het request fouten in het verzoek en/of de kenmerkenverzameling worden gevonden (bijvoorbeeld het request is niet een welgevormd XML bericht of het request voldoet niet aan de schemavalidatie), dan worden deze beschouwd als een softwarefout in het systeem van de data-afnemer. Het BRO-systeem stuurt dan een melding in de vorm van een parseFault. Zie paragraaf 8.16 voor nadere details. 
Systeemfouten
Tijdens de uitvoering van een operatie kan er een onverwachte fout optreden in het BRO-systeem. Hiervoor kunnen verschillende oorzaken zijn, zoals het falen van bepaalde software of hardware. Deze onverwachte fouten worden beschouwd als een systeemfout in het BRO-systeem. De BRO stuurt dan een bericht in de vorm van een generieke, niet gemodelleerde Fault uit de package SOAP. Zie paragraaf 8.24 voor nadere details.
Modellering van de interface
Dit hoofdstuk en de volgende hoofdstukken beschrijven in detail de interface van de BHR uitgiftewebservice aan de hand van een UML-model.
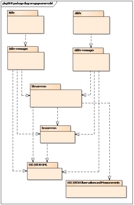
Packagestructuur
De interface beschrijving is onderverdeeld in verschillende packages. Deze paragraaf beschrijft de samenhang van de packages. Deze onderverdeling is ook van toepassing op de WSDL en XSD-bestanden. De hoofdstukken 5 en verder beschrijven elk een van de packages.
Onderstaande figuur geeft een overzicht van de packagestructuur. 
De interfaces van de innamewebservice en de uitgiftewebservice zijn gemodelleerd in de isbhr en dsbhr packages.
Om de beheerbaarheid van de modellen en de software te vergroten, is gestreefd naar herbruikbaarheid van gemodelleerde gegevenstypes. Er is bijvoorbeeld veel overlap in de gegevens in het registratieverzoek en de objectgegevens bij uitgifte. Door deze overlappende gegevens onder te brengen in een gemeenschappelijk model voor inname en uitgifte is hergebruik mogelijk.
De gegevenstypes voor de inname- respectievelijk uitgiftewebservice zijn gemodelleerd in package isbhr-messages respectievelijk dsbhr-messages.
Herbruikbare gegevenstypes die specifiek zijn voor BHR zijn gemodelleerd in package bhrcommon.
Gegevenstypes die herbruikbaar zijn voor alle registratieobjecten van de BRO zijn gemodelleerd in package brocommon.
BHR maakt verder op diverse manieren gebruik van concepten uit de GML-standaard van de OGC (ISO 19136). Aan het gebruik van deze standaard kleven enkele praktische bezwaren:
- De standaard is omvangrijk en slechts een klein deel wordt gebruikt in de BRO.
- De software om de standaard te ondersteunen is omvangrijk.
- Het gebruik van de standaard is niet eenvoudig.
Om deze bezwaren weg te nemen zijn in overleg met GeoNovum profielen opgesteld. Rand voor waarde bij het opstellen van de profielen was dat berichten die voldoen aan de profielen ook moeten voldoen aan de OGC-standaarden. Het GML-profiel is gemodelleerd in package gml-profile.
De volgende hoofdstukken beschrijven deze packages als gegevensmodel voor de BHR uitgiftewebservice. De packages isbhr en isbhr-messages worden buiten beschouwing gelaten, aangezien deze de innamewebservice betreffen.
Modelleerregels
In het UML-model worden de volgende stereotypes gebruikt om bepaalde functionaliteit te duiden.
CodeList
De catalogus maakt een onderscheid in beheerde en niet-beheerde enumeraties.
Het domein van een beheerde enumeratie is een uitbreidbare opsomming van toegestane waarden. Er wordt voor een beheerde enumeratie gekozen als niet alle waarden bekend zijn en uitbreiding mogelijk moet zijn (zie paragraaf 4.2.3 voor niet-beheerde enumeraties).
Het stereotype CodeList wordt in UML gebruikt om aan te geven dat een datatype een beheerde enumeratie is. In de XSD leidt dit tot een complexType wat een restrictie is van het complexType CodeWithAuthority uit de package gml-profile (zie paragraaf 10.3).
DataType
Het stereotype DataType wordt in UML gebruikt om aan te geven dat een datatype een niet-identificeerbaar, gestructureerd data type is. In de XSD leidt dit tot een complexType zonder een gml:id attribuut.
Enumeration
De catalogus maakt een onderscheid in beheerde en niet-beheerde enumeraties.
Het domein van een niet-beheerde enumeratie is een vaste, limitatieve opsomming van toegestane waarden. Er wordt voor een niet-beheerde enumeratie gekozen als alle waarden bekend zijn en uitbreiding niet nodig is (zie paragraaf 4.2.1 voor beheerde enumeraties).
Het stereotype Enumeration wordt in UML gebruikt om aan te geven dat een datatype een niet-beheerde enumeratie is. In de XSD leidt dit tot een simpleType als restrictie van het type string met een lijst van benoemde waarden. Voorbeeld:
< simpleType name= "IndicationYesNoEnumeration" > |
FeatureType
Het stereotype FeatureType wordt in UML gebruikt om aan te geven dat een klasse een identificeerbaar fenomeen in de werkelijkheid representeert, dat direct of indirect is geassocieerd met een locatie relatief ten opzichte van de aarde. In de XSD leidt dit tot een complexType dat is afgeleid van AbstractFeature uit de package gml-profile (zie paragraaf 10.1). In een XML-bericht heeft een object van deze klasse een gml:id attribuut.
Type
Het stereotype Type wordt in UML gebruikt om aan te geven dat een klasse een identificeerbaar object anders dan een FeatureType (zie paragraaf 4.2.4) representeert. In de XSD leidt dit tot een complexType dat is afgeleid van AbstractGML uit de package gml-profile (zie paragraaf 10.2). In een XML-bericht heeft een object van deze klasse een gml:id attribuut (zie paragraaf 10.1).
Union
Het stereotype Union wordt in UML gebruikt om aan te geven dat in een voorkomen precies een van de eigenschappen aanwezig is (polymorfisme). In de XSD wordt dit gerealiseerd als een choice.
Voidable
Het stereotype Voidable wordt in UML gebruikt om aan te geven dat een element aanwezig is maar geen waarde heeft. De modellering in UML en XSD en het gebruik in XML is afhankelijk van het datatype of domein van het betreffende attribuut:
- Codelijst, enumeratie
- De uitwerking is opgenomen in de lijst met toegestane waarden.
- In het UML-model is het stereotype Voidable niet opgenomen.
- In een XSD-bestand krijgt zo'n element niet het attribuut nilllable="true".
- Als in een XML-bericht het element wordt opgenomen, dan heeft het element een waarde uit de codelijst.
- Integer, double, string
- Het gegeven is aanwezig, maar heeft geen waarde.
- In het UML-model is het stereotype Voidable opgenomen voor deze situatie.
- In een XSD-bestand krijgt zo'n element het attribuut nilllable="true".
- In een XML-bericht wordt in voorkomende gevallen het element opgenomen, met een lege waarde en met het attributen xsi:nil="true".
- Er wordt geen onderscheid gemaakt in de waarden geen, onbekend, o.i.d.
- PartialDate
- Voor IMBRO/A-gegevens kan de situatie zich voordoen, dat er wel een waarde is, maar dat deze onbekend is bij de dataleverancier.
- Voor deze situatie voorziet het UML-model de optie voidReason met als vaste waarde onbekend.
- In een XSD-bestand krijgt zo'n element niet het attribuut nilllable="true".
- In een XML-bericht wordt het element opgenomen, met als kind-element voidReason met als waarde onbekend.
- Daarnaast kan (tot nu toe alleen bij IMBRO/A) sprake zijn van het feit, dat het gegeven überhaupt geen waarde heeft.
- In het UML-model wordt het stereotype Voidable opgenomen.
- In een XSD-bestand krijgt zo'n element het attribuut nilllable="true".
- In een XML-bericht wordt het element opgenomen met een lege waarde (er is geen kind-element voidReason aanwezig).
- Voor IMBRO/A-gegevens kan de situatie zich voordoen, dat er wel een waarde is, maar dat deze onbekend is bij de dataleverancier.
Package dsbhr – de uitgiftewebservice interface
De onderstaande figuur geeft de interface van de BHR uitgiftewebservice weer:
Onderstaande tabel bevat een samenvatting van operaties met bijbehorende datatype van het request en response:
Operatie | Request | Response |
dispatchCharacteristics | dispatchCharacteristicsRequest | dispatchCharacteristicsResponse |
dispatchData | dispatchDataRequest | dispatchDataResponse |
Zie hoofdstuk 6 voor de request en response datatypes uit de package dsbhr-messages. Zie paragraaf 3.6 voor de afhandeling van technische fouten.
De WSDL
De BHR uitgiftewebservice wordt technisch volledig beschreven door de WSDL van de BHR uitgiftewebservice (dsbhr.wsdl). De onderdelen van dit bestand worden hieronder kort toegelicht.
Types
Het onderdeel types in een WSDL definieert een XML-schema met daarbinnen XML-types en XML-elementen. Voor de BHR uitgiftewebservice zijn deze opgenomen in een afzonderlijke berichten XSD (dsbhr-messages.xsd) die in het types element wordt geïmporteerd.
Message
Het onderdeel message in een WSDL specificeert de berichten die per operatie worden uitgewisseld, uitgedrukt in parts. In de parts worden XML-elementen uit het types onderdeel van de WSDL gebruikt. Voor elke operatie wordt een request message en een response message gespecificeerd.
PortType
Het onderdeel portType in een WSDL specificeert de beschikbare functionaliteit van de webservice in de vorm van een of meer operaties (operations) met hun request en response messages en de parseFault.
Binding
Het onderdeel binding in een WSDL specificeert details over het transportmechanisme dat gebruikt wordt voor de webservice, waaronder het communicatieprotocol en het formaat van de input en de output. Digikoppeling schrijft als binding SOAP 1.1, 'document-literal wrapped' met als transport binding http voor. Voor elke operatie is de style 'document' en de input en output use 'literal'.
Service
Het onderdeel service in een WSDL beschrijft volgens welke portType en op welke URL de webservice gepubliceerd is.
De XSD-bestanden
In de XSD-bestanden worden alle XML types en elementen gedefinieerd die gebruikt worden in de WSDL voor de BHR uitgiftewebservice. In alle XSD-bestanden van de BRO wordt, conform de NEN3610 voorschriften, gebruik gemaakt van verschillende XSD-bestanden van de internationale W3C en OGC-standaarden.
Deze schema's worden in de navolgende hoofdstukken beschreven, elk schema in een eigen hoofdstuk. De opbouw van een element of datatype in een schema wordt afgebeeld in een diagram en waar relevant worden bijzonderheden in de tekst toegelicht. Voor de inhoudelijke betekenis van de afzonderlijke gegevens wordt verwezen naar het uitgiftehandboek en de catalogus van de BHR.
De XSD-bestanden zijn opgesteld in het Engels. De vertaling naar Nederlandse termen die gebruikt worden in het uitgiftehandboek en in de catalogus staat in Bijlage A (zie paragraaf 12.1).
Package dsbhr-message – de berichten XSD
De package dsbhr-messages bevat datatypes voor de requests, responses, kenmerkenverzameling en uitgiftedocumenten voor de uitgifteverzoeken.
DispatchCharacteristicsRequest
Het datatype DispatchCharacteristicsRequest bevat alleen een (plat) element requestReference en een (gestructureerd) element criteria.
Het element criteria bevat de kenmerkenverzameling, inclusief een verplicht element area. Alleen kengegevens van registratieobjecten, waarvan de gestandaardiseerde locatie (zie paragraaf 8.26) valt binnen het opgegeven gebied, worden uitgeleverd.
Zie het uitgiftehandboek voor nadere details over de betekenis en toepassing van de kenmerkenverzameling.
CriteriaSet
Het datatype CriteriaSet bevat een aantal optionele elementen voor de kenmerkenverzameling.
Het datatype CriteriaSet is een specialisatie van CriteriaSet uit de package brocommon (zie paragraaf 8.8), waaraan enkele BHR specifieke elementen worden toegevoegd.
Merk op dat CriteriaSet uit de package brocommon een verplicht element area bevat (zie paragraaf 8.2), waarin of een boundingBox (zie paragraaf 10.5) of een enclosingCircle (zie paragraaf 8.5) moet worden opgegeven.
Zie paragraaf 6.1.3 voor de definitie van het datatype VerticalPositionRange. Zie het uitgiftehandboek voor nadere details over de betekenis en toepassing van de kenmerkenverzameling.
VerticalPosition
Het datatype VerticalPosition definieert een meetwaarde voor de boordiepte in meters.
Dit datatype heeft het stereotype DataType (zie paragraaf 4.2.2) en is een extensie van het datatype Measure uit de package gml-profile (zie paragraaf 10.6 voor nadere details en een XML-voorbeeld).
VerticalPositionRange
Het datatype VerticalPositionRange geeft het bereik aan waarbinnen de einddiepte van de boring dient te liggen.
Zie paragraaf 6.1.2 voor de definitie van het datatype VerticalPosition.
DispatchCharacteristicsResponse
Het datatype DispatchCharacteristicsResponse is een specialisatie van DispatchResponse in de package brocommon (zie paragraaf 8.13), waaraan het een element numberOfDocuments en een optionele lijst met dispatchDocuments toevoegt.
Merk op dat DispatchResponse in package brocommon naast de platte elementen ook een optionele lijst met criterionErrors bevat. Zie paragraaf 3.4.2 voor nadere informatie hierover en over welke elementen onder welke omstandigheden verwacht kunnen worden.
De kardinaliteit van de lijst met dispatchDocuments is onbegrensd (maxOccurs="unbounded"), maar het BRO-systeem beperkt de lijst softwarematig tot maximaal 2000 uitgiftedocumenten.
DispatchCharacteristics
Het datatype DispatchCharacteristics bevat de kengegevens van een BHR-registratieobject.
Het datatype heeft het stereotype Union (zie paragraaf 4.2.6), waarmee wordt aangegeven dat het uitgiftedocument polymorf is en dat voor ieder element één van de twee mogelijke alternatieven uitgegeven zal worden:
- met de naam BRO_DO en van het datatype DeregisteredObject (zie paragraaf 8.11) met de kengegevens van een booronderzoek dat voldoet aan de criteria in het request en dat uit registratie is genomen.
- met de naam BHR_C en van het datatype Characteristics (zie paragraaf 6.2.3) met de kengegevens van een booronderzoek dat voldoet aan de criteria in het request en dat niet uit registratie is genomen.
In de XSD is dit gerealiseerd als een choice uit een lijst van elementen met paarsgewijs de naam en het datatype zoals aangegeven in bovenstaande figuur. Merk op dat de naam van het alternatief opgenomen moet worden in het element dispatchDocument; daarmee wordt bij een gegeven verzameling kengegevens eenduidig bekend welk alternatief gekozen is voordat de feitelijke elementen van dat alternatief aan bod komen. Voorbeeld:
<dispatchCharacteristicsResponse xmlns = "http://www.broservices.nl/xsd/dsbhr/1.0" |
BoringToolTypeOverview
Het datatype BoringToolTypeOverview bevat een overzicht van de apparaten of stukken gereedschap die gebruikt zijn tijdens het booronderzoek.
Het overzicht bevat een of meer voorkomens van het element boringToolType.
Characteristics
Het datatype DispatchCharacteristics bevat de kengegevens van een BHR-registratieobject dat niet uit registratie is genomen.
Het datatype Characteristics is een specialisatie van Characteristics in de package brocommon (zie paragraaf 8.3), waaraan het een aantal BHR specifieke elementen en een relatie toevoegt.
Merk op dat Characteristics twee relaties heeft naar het datatype Point uit de package gml-profile (zie paragraaf 10.7).
Merk op dat een aantal elementen het stereotype Voidable heeft (zie paragraaf 4.2.7).
DispatchDataRequest
Het datatype DispatchDataRequest is het standaard datatype uit package brocommon (zie paragraaf 8.12). 
Het request bevat twee elementen: een requestReference en het broId van het BHR-registratieobject dat de data-afnemer opvraagt.
DispatchDataResponse
Het datatype DispatchDataResponse is een specialisatie van DispatchResponse in de package brocommon (zie paragraaf 8.13), waaraan het een BHR specifiek element dispatchDocument toevoegt.
Merk op dat DispatchResponse in package brocommon naast de platte elementen ook een optionele lijst met criterionErrors bevat. Zie paragraaf 3.5.2 voor nadere informatie hierover en over welke elementen onder welke omstandigheden verwacht kunnen worden.
DispatchData
Het datatype DispatchData bevat de gegevens van een BHR-registratieobject.
Het datatype DispatchData heeft het stereotype Union (zie ook paragraaf 4.2.6), waarmee wordt aangegeven dat het uitgiftedocument polymorf is. Onderstaande tabel geeft aan onder welke omstandigheden welk alternatief zal worden uitgegeven:
Object is uit registratie genomen | Data-afnemer is bronhouder of dataleverancier | Alternatief |
Ja | Doet er niet toe | BRO_DO |
Nee | Ja | BHR_O_DP |
Nee | Nee | BHR_O |
De eerste variant is van het type DeregisteredObject in de package brocommon (zie paragraaf 8.11), de overige varianten zijn van het type BoreholeResearch.
BoreholeResearch
Het datatype BoreholeResearch bevat de gegevens van een BHR-registratieobject dat niet uit registratie is genomen. 
Het datatype BoreholeResearch heeft het stereotype FeatureType (zie paragraaf 4.2.4), wat aangeeft dat een object van dit datatype een fenomeen in de werkelijkheid representeert, dat direct of indirect is geassocieerd met een locatie relatief ten opzichte van de aarde.
Het datatype BoreholeResearch is een specialisatie is van Registration Object in de package brocommon (zie paragraaf 8.20). De attributen die specifiek zijn voor de uitgifte van een BHR-registratieobject zijn toegevoegd. Ook zijn associaties naar RegistrationHistory en StandardizedLocation uit package brocommon toegevoegd en BHR specifieke associaties naar DeliveredLocation, DeliveredVerticalPosition, Boring, SiteCharacteristic en BoreholeSampleDescription.
De informatie in RegistrationHistory en StandardizedLocation worden niet aangeleverd door de dataleverancier, maar tijdens inname vastgelegd door de BRO.
De elementen objectIdAccountableParty, delivery Responsible Party en researchOperator worden alleen uitgegeven als de data-afnemer tevens bronhouder en/of dataleverancier is van het opgevraagde object. Hetzelfde geldt voor de elementen horizontalPositioningOperator binnen DeliveredLocation, verticalPositioningOperator binnen DeliveredVerticalPosition, boringOperator binnen Boring en descriptionOperator binnen BoreholeSampleDescription. Voor andere data-afnemers worden deze attributen weg gelaten.
Package bhrcommon
De package bhrcommon bevat de entiteiten en relaties, die gemeenschappelijk zijn voor zowel de BHR innamewebservice als de BHR uitgiftewebservice.
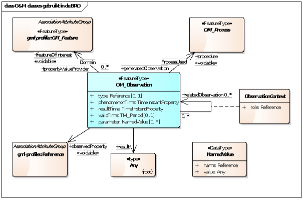
BHRObservation
Het datatype BHRObservation is een specialisatie van OM_Observation uit package om-profile (zie paragraaf 9.1). 
Het datatype BHRObservation vervangt via restrictie en extensie het element result met datatype Any door een element result met datatype DescriptiveBoreholeLog.
Zie paragraaf 9.1 voor het gebruik van de elementen en relaties van OM_Observation.
Merk op dat OM_Observation het stereotype FeatureType heeft (zie paragraaf 4.2.4), waardoor een element van het datatype BHRObservation een verplicht attribuut gml:id heeft.
BoredInterval
Het datatype BoredInterval bevat de gegevens van een interval, als deel van een BoredTrajectory, dat met een bepaald boorapparaat (zie BoringTool in paragraaf 7.7) is geboord.
BoredTrajectory
Het datatype BoredTrajectory bevat de gegevens van het deel van de ondergrond dat met een of meerdere boorapparaten (zie BoringTool in paragraaf 7.7) als onderdeel van een booronderzoek (zie Boring in paragraaf 7.5) is geboord.
BoreholeSampleDescription
Het datatype BoreholeSampleDescription bevat de feitelijke boormonsterbeschrijving van een bodemkundig booronderzoek.
Het datatype Bore hole Sample Description is een specialisatie van BHRObservation (zie paragraaf 7.1), wat op zijn beurt een specialisatie is van OM_Observation uit package om-profile (zie paragraaf 9.1).
Naast de overerfde element bevat het een aantal platte elementen en een gestructureerd element SoilClassification (zie paragraaf 7.23).
Merk op dat OM_Observation het stereotype FeatureType heeft (zie paragraaf 4.2.4), waardoor een element van het datatype Bore hole Sample Description een verplicht attribuut gml:id heeft.
Het element descriptionOperator wordt alleen uitgegeven als de dataleverancier tevens bronhouder en/of dataleverancier is van het opgevraagde object.
Boring
Het datatype Boring bevat de gegevens over het geheel van activiteiten, voor zover relevant voor het booronderzoek, dat tot doel heeft door boren een gat in de ondergrond te maken om monsters uit de ondergrond te nemen en/of metingen aan de ondergrond te doen.
Het element boringOperator is optioneel, alle andere elementen zijn verplicht. Het element boringOperator wordt alleen uitgegeven als de data-afnemer tevens bronhouder en/of dataleverancier is van het opgevraagde object.
Het gerelateerde element removedTrajectory is optioneel, de overige gerelateerde elementen zijn verplicht. Als het element trajectoryRemoved een waarde ja heeft, dan is het gerelateerde element removedTrajectory aanwezig; als het element trajectoryRemoved een waarde nee heeft, dan is het gerelateerde element removedTrajectory niet aanwezig.
Het gerelateerde element BoringTool kan meerdere keren voorkomen.
BoringProcedure
Het datatype BoringProcedure bevat de gegevens over de procedure die bij het boren is gevolgd.
BoringTool
Het datatype BoringTool bevat de gegevens over het apparaat of stuk gereedschap dat gebruikt is om een bepaald interval te boren.
Opeenvolgende intervallen (zie paragraaf 7.2) van een geboord traject sluiten precies op elkaar aan. Het element boringToolDiameter is verplicht, maar heeft het stereotype Voidable (zie paragraaf 4.2.7).
Codelijsten
De catalogus maakt een onderscheid in beheerde en niet-beheerde enumeraties. Het stereotype CodeList wordt in UML gebruikt om aan te geven dat een datatype een beheerde enumeratie is (zie paragraaf 4.2.1).
De package bhrcommon bevat een aantal codelijsten. Zie paragraaf 12.1.4 voor een overzicht. Voorbeeld:
ConsolidatedRockLayer
Het datatype ConsolidatedRockLayer bevat de gegevens over een vast gesteentelaag als onderdeel van de boormonsterbeschrijving (zie DescriptiveBoreholeLog in paragraaf 7.12).
DeliveredLocation
Het datatype DeliveredLocation bevat de gegevens, zoals die zijn aangeleverd door de data-leverancier aan de basisregistratie ondergrond, over de plaats op het aardoppervlak waar het booronderzoek heeft plaats gevonden.
Het element horizontalPositioningOperator wordt alleen uitgegeven als de data-afnemer tevens bronhouder en/of dataleverancier is van het opgevraagde object.
Het datatype DeliveredLocation bevat een element location van het datatype Point uit de package gml-profile (zie paragraaf 10.7). Voor de XML berichten heeft dit tot gevolg dat het element location twee attributen moet hebben, namelijk srsName en gml:id, en een element pos, waarin de geometrische positie volgens het in srsName aangegeven coördinatenstelsel is opgenomen.
Voorbeeld van het element DeliveredLocation in een XML-bestand:
<deliveredLocation> |
DeliveredVerticalPosition
Het datatype DeliveredVerticalPosition bevat de gegevens over de positie in het verticale vlak van het beginpunt van het booronderzoek. 
De elementen offset, waterDepth en verticalPositioningDate hebben het stereotype Voidable (zie paragraaf 4.2.7). Zie de catalogus voor de regels wanneer de waarde van deze elementen leeg mag zijn.
Het element verticalPositioningOperator wordt alleen uitgegeven als de data-afnemer tevens bronhouder en/of dataleverancier is van het opgevraagde object.
DescriptiveBoreholeLog
Het datatype DescriptiveBoreholeLog bevat de boormonsterbeschrijving, opgesteld naar aanleiding van een bodemkundig booronderzoek.
De boormonsterbeschrijving bestaat voornamelijk uit een lijst van beschrijvingen van bodemlagen (zie SoilLayer in paragraaf 7.24). De bodemlagen kunnen worden voorafgegaan door een strooisel laag (zie LitterLayer in paragraaf 7.18). Onder de onderste geboorde bodemlaag kan een vast gesteentelaag voorkomen (zie ConsolidatedRockLayer in paragraaf 7.9).
FeatureBottom
Het datatype FeatureBottom geeft, als onderdeel van de bodemclassificatie (zie SoilClassification in paragraaf 7.23), aan of het onderste deel van de bodem een bijzonder kenmerk heeft en wat dat dan is en op welke diepte die gelegen is.
Het element beginDepth mag alleen ontbreken als de waarde van het element feature gelijk is aan bolster, spalterveen of geen.
FineFractionDistribution
Het datatype FineFractionDistribution beschrijft de samenstelling van het fijnkorrelig materiaal, als onderdeel van de fractieverdeling (zie paragraaf 7.15), als een mengsel van zand, silt en lutum.
FractionDistribution
Het datatype FractionDistribution beschrijft de samenstelling van de grond, als onderdeel van de beschrijving van de grondsoort (zie SoilType in paragraaf 7.25), als een mengsel van grind, schelpmateriaal, organische stof en optioneel fijnkorrelig materiaal van minerale herkomst.
IncompleteFractionSpecification
Het datatype IncompleteFractionSpecification bevat de niet volledige beschrijving van de samenstelling van de grond, als onderdeel van de beschrijving van de grondsoort (zie SoilType in paragraaf 7.25).
LayerComponent
Het datatype LayerComponent bevat de beschrijving van een laagcomponent, als onderdeel van bodemlaag (zie SoilLayer in paragraaf 7.24).
De beschrijving van een laagcomponent bestaat uit vier platte elementen, waarbij het element volumePercentage het stereotype voidable heeft (zie paragraaf 4.2.7), en een verplicht gestructureerd element.
LitterLayer
Het datatype LitterLayer bevat de beschrijving van een strooisel laag, als onderdeel van de boormonsterbeschrijving (zie DescriptiveBoreholeLog in paragraaf 7.12).
Het element organicMatterContent is verplicht, maar heeft het stereotype Voidable (zie paragraaf 4.2.7).
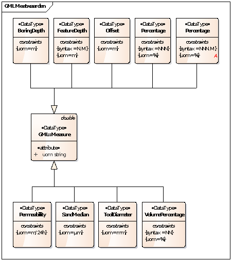
Meetwaarden
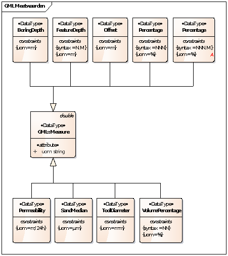
De package bhrcommon bevat een aantal meetwaarden, dat wil zeggen datatypes die de waarde uitdrukken in een zekere eenheid. In de catalogus zijn deze attributen gespecificeerd met getalswaarde. 
In de koppelvlakdefinitie is ervoor gekozen om deze types naar fysische grootheid te modelleren als extensie van het datatype Measure uit de package gml-profile (zie paragraaf 10.6) en met het stereotype DataType. Dit heeft als voordeel, dat er minder types nodig zijn en dat de meeteenheid expliciet kan worden vastgelegd in het attribuut uom (unit of measure). Zie bovenstaande figuur.
Zie paragraaf 4.2.2 voor nadere details over het stereotype DataType.
Het formaat in de constraint syntax wordt niet door de XSD afgedwongen, maar wordt door de webservice softwarematig gecontroleerd. Merk op dat daardoor in UML twee meetwaarden zijn gemodelleerd met dezelfde naam Percentage maar met verschillende syntax en dat daarvoor in het XSD-bestand slechts een complexType is gedefinieerd.
Voorbeeld van een element met een zo'n datatype in een GML bericht:
<beginDepth uom= "m" >0.7</beginDepth> |
RemovedLayer
Het datatype RemovedLayer bevat de gegevens over een verwijderde laag, als onderdeel van een verwijderd traject (zie RemovedTrajectory in paragraaf 7.21). 
RemovedTrajectory
Het datatype RemovedTrajectory bevat de gegevens over het deel van de ondergrond waaruit het materiaal is verwijderd voordat met boren is begonnen.
Een verwijderd traject is beschreven als een opeenvolging van lagen, welke precies op elkaar aansluiten.
SiteCharacteristic
Het datatype SiteCharacteristic bevat de gegevens over de toestand van het terrein tijdens het boren, die relevant zijn voor het booronderzoek (zie BoreholeResearch in paragraaf 6.4.2).
SoilClassification
Het datatype SoilClassification bevat de bodemclassificatie volgens de systematiek van de standaardpuntencode, als onderdeel van boormonsterbeschrijving van het bodemkundig booronderzoek (zie Bore hole Sample Description in paragraaf 7.4).
Naast een aantal platte elementen bevat dit datatype ook een reeks van gestructureerde elementen van het datatype FeatureBottom (zie paragraaf 7.13).
SoilLayer
Het datatype SoilLayer beschrijft een bodemlaag, als onderdeel van de boormonsterbeschrijving (zie DescriptiveBoreholeLog in paragraaf 7.12), dat wil zeggen een laag in het bovenste deel van de ondergrond die uit niet geconsolideerd materiaal bestaat.
De bodemlaag bestaat uit een of meer homogene laagcomponenten (zie LayerComponent in paragraaf 7.17). Een laagcomponent is qua grondsoort en horizontcode homogeen.
SoilType
Het datatype SoilType bevat de gegevens over de samenstelling van de grond, als onderdeel van de beschrijving van een laagcomponent (zie LayerComponent in paragraaf 7.17).
Het gestructureerde element FractionDistribution is uitsluitend aanwezig als het element fractionDistributionDetermined van BoreholeSampleDescription (zie paragraaf 7.4) de waarde ja heeft.
Het gestructureerde element IncompleteFractionSpecification is uitsluitend aanwezig als het element fractionDistributionDetermined van BoreholeSampleDescription (zie paragraaf 7.4) de waarde ja heeft.
Package brocommon
De package brocommon bevat de entiteiten en relaties, die gemeenschappelijk zijn voor alle registratieobjecten.
AbortReason
Zie ParseFault in paragraaf 8.16.
Area
Het datatype Area geeft de begrenzing aan van een geografisch gebied aan het aardoppervlak.
Het datatype heeft een stereotype Union (zie paragraaf 4.2.6) wat aangeeft dat óf een enclosingCircle (zie paragraaf 8.5) óf een boundingBox (zie paragraaf 10.5) moet worden opgenomen.
Characteristics
Het datatype Characteristics bevat de registratieobject onafhankelijke kengegevens van een registratieobject dat niet uit registratie is genomen.
Het datatype Characteristics bevat naast enkele platte elementen ook twee gestructureerde elementen deliveredLocation en standardizedLocation, beiden van het datatype Point uit de package gml-profile (zie paragraaf 10.7). Het element standardizedLocation wordt niet aangeleverd door de dataleverancier, maar tijdens inname vastgelegd door de BRO.
ChamberOfCommerceNumber
Het datatype ChamberOfCommerceNumber bevat het Kamer van Koophandel nummer.
In de XSD is dit een extensie van het type string. Merk op dat het formaat in de constraint Value niet door de XSD wordt afgedwongen, maar dat dit softwarematig door het BRO-systeem wordt gecontroleerd.
Circle
Het datatype Circle geeft een cirkelvormige begrenzing aan van een gebied aan het aardoppervlak.
De cirkel wordt gedefinieerd door het middelpunt (element center met datatype Doublelist; zie paragraaf 10.4) en de straal (element radius met datatype Radius, een lengtemaat in kilometers; zie paragraaf 10.6). Het attribuut srsName geeft aan in welk coördinatensysteem het middelpunt is uitgedrukt (zie paragraaf 10.7).
CoordinateTransformation
Het datatype CoordinateTransformation is een beheerde enumeratie en het heeft daarom een stereotype CodeList (zie paragraaf 4.2.1). De waarde geeft aan welke transformatiemethode is toegepast. Merk op dat de toegestane waarde anders kan zijn voor IMBRO dan voor IMBRO/A.
CorrectionRequest
Het datatype CorrectionRequest bevat de gemeenschappelijke gegevens voor het samenstellen van een request om de gegevens voor een bepaald registratieobject te corrigeren.
Het element requestReference is een voor de data-afnemer unieke aanduiding van het request.
Het element deliveryAccountableParty bevat het kamer van koophandel nummer van de bronhouder. Dit element is verplicht als de dataleverancier niet de bronhouder is.
Het element broId is de unieke aanduiding van het registratieobject waarvoor gegevens worden gecorrigeerd.
Zie de catalogus voor aanvullende informatie over de andere elementen.
CriteriaSet
Het datatype CriteriaSet is een abstract datatype ten behoeve van het samenstellen van DispatchCharacteristicsRequest.
Het abstracte datatype CriteriaSet definieert een aantal optionele elementen voor de kenmerkenverzameling en één verplicht element area (zie paragraaf 8.2). Alleen kengegevens van registratieobjecten, waarvan de gestandaardiseerde locatie (zie paragraaf 8.26) valt binnen het opgegeven gebied worden uitgeleverd.
CriterionError
Het datatype CriterionError bevat als onderdeel van een DispatchResponse (zie paragraaf 8.13) één foutmelding met betrekking tot een geconstateerde fout in de kenmerkenverzameling van een uitgifteverzoek, bestaande uit een volgnummer en een omschrijving.
DatePeriod
Het datatype DatePeriod bevat een begin en eindwaarde, beiden van het standaard datatype Date, zodat in de CriteriaSet een periode kan worden opgenomen waarbinnen een datum moet liggen.
Merk op dat beide elementen verplicht zijn en niet een lege waarde mogen hebben.
DeregisteredObject
Het datatype DeregisteredObject bevat de gegevens over een registratieobject dat uit registratie is genomen. 
DispatchDataRequest
Het datatype DispatchDataRequest bevat de gemeenschappelijke gegevens voor het samenstellen van een request om de gegevens over een bepaald registratieobject op te vragen.
Het element requestReference is een voor de afnemer unieke aanduiding van het request.
Het element broId is de unieke aanduiding van het registratieobject waarvan de gegevens worden opgevraagd.
DispatchResponse
Het datatype DispatchResponse is een abstract datatype voor het samenstellen van een response als reactie op een uitgifteverzoek (dispatch request). 
Het datatype DispatchResponse is een generiek response. Het definieert een aantal platte elementen, sommigen verplicht en anderen optioneel, inclusief een optionele lijst met foutmeldingen (zie paragraaf 8.9). Zie hoofdstuk 3 voor een beschrijving van welke velden onder welke omstandigheden gevuld zullen worden.
Enumeraties
De catalogus maakt een onderscheid in beheerde en niet-beheerde enumeraties. Het stereotype Enumeration wordt in UML gebruikt om aan te geven dat een datatype een niet-beheerde enumeratie is (zie paragraaf 4.2.3).
De package brocommon definieert zes datatypes met als domein een enumeratie van toegestane waarden.
In de XSD zijn deze gerealiseerd als een simpleType als restrictie van het standaard XSD type string. Voorbeeld:
< simpleType name= "IndicationYesNoEnumeration" > |
Voorbeeld van een element in een XML bericht:
<deregistered>nee</ deregistered > |
IntakeResponse
Als het BRO-systeem na de toegangscontrole het request kan verwerken zonder dat er fouten worden geconstateerd in het request en/of het sourceDocument en zonder dat er een onverwachte fout optreedt in het BRO-systeem, dan reageert het BRO-systeem met een functionele response. Deze functionele response is van het datatype IntakeResponse.
Het element responseType geeft aan of het request succesvol kon worden verwerkt (waarde completion bij een RegistrationRequest; waarde acceptance bij een CorrectionRequest) of dat de verwerking om functionele redenen niet succesvol is (waarde rejection).
De waarde voor het element requestReference wordt overgenomen uit het request, zodat de zendende partij weet voor welk request dit een response is.
De waarde voor het element transactionId wordt toegekend door het transactieregister. De zendende partij kan dit gegeven gebruiken in de (mondelinge) communicatie met de BRO Servicedesk, zodat deze de transactie kan terugvinden in het transactieregister.
Het element broId bevat de identificatie van het object in de BRO. Dit element is afwezig als de response een reactie is op een RegistrationRequest en als het element responseType een waarde rejection heeft.
Het element ObjectIdAccountableParty is alleen aanwezig als de response een reactie is op een RegistrationRequest en als het element responseType een waarde rejection heeft. De waarde wordt overgenomen uit het RegistrationRequest, zodat de zendende partij weet wat zijn identificatie is van het geweigerde registratieobject.
Van de elementen acceptanceTime, completionTime en rejectionTime zal steeds één daarvan aanwezig zijn, afhankelijk van de waarde voor het element responseType. In deze elementen staat het (datum en) tijdstip waarop het request is geaccepteerd, het request is verwerkt of het request is afgewezen.
Als het request is afgewezen, dan staat in element rejectionReason de reden. Als de reden is dat er een of meer gebruiksfouten in het sourceDocument zijn geconstateerd, dan is de waarde van rejectionReason "er zijn 1 of meer fouten geconstateerd in het brondocument" en bevat IntakeResponse een lijst sourceDocumentErrors, waarbij iedere sourceDocumentError bestaat uit een sequenceNumber (voor het sorteren van de gebruiksfout) en een specification (een tekstuele beschrijving van de gebruiksfout).
ParseFault
Als het BRO-systeem, na de toegangscontrole, fouten constateert in het request en/of het sourceDocument (bijvoorbeeld het request is niet een welgevormd XML-bericht of het request voldoet niet aan de schemavalidatie), dan worden deze geduid als een softwarefout in het systeem van de dataleverancier. Het BRO-systeem reageert dan niet met een IntakeResponse, maar met een Fault uit de package SOAP, waarbij het element detail van het datatype ParseFaultDetail is. Het datatype ParseFaultDetail bevat één element parseFault van het datatype ParseFault.
De elementen van Fault uit de package SOAP hebben de volgende betekenis:
SOAP:Fault | Inhoud |
Faultcode | Vaste waarde "soap:Client" |
Faultstring | Vaste waarde "Het verzoek voldoet niet aan het schema" |
Detail | ParseFaultDetail |
Het datatype ParseFault bevat drie platte elementen en een lijst met abortReasons. De lijst abortReasons bestaat uit minimaal 1 en maximaal 99 voorkomens van het complex type AbortReason.
De elementen van ParseFault en AbortReason hebben de volgende betekenis:
ParseFault | Inhoud |
RequestReference | Waarde overgenomen uit request (dit element is optioneel omdat de softwarefout geconstateerd kan worden voordat het request is gelezen). |
TransactionId | Waarde toegekend door transactieregister (dit element is optioneel omdat de softwarefout geconstateerd kan worden voordat een transactie is aangemaakt). |
AbortTime | Tijdstip, toegekend door webservice, waarop de fout is opgetreden. |
AbortReason
|
|
PartialDate
Het datatype PartialDate ondersteunt een datum met een aantal mogelijke nauwkeurigheden.
PartialDate heeft het stereotype Union (zie paragraaf 4.2.6), waarmee wordt aangegeven dat het element met dit datatype polymorf is en dat bij een voorkomen precies een van de alternatieven gekozen moet worden. De beschikbare alternatieven zijn:
- date: Volledig datum tot op de dag nauwkeurig (formaat "YYYY-MM-DD")
- yearMonth: Onvolledige datum tot op de maand nauwkeurig (formaat "YYYY-MM")
- year: Onvolledige datum tot op het jaar nauwkeurig (formaat "YYYY")
- voidReason: Geen datum bekend (vaste waarde onbekend)
Gegevens met dit datatype, die worden aangeleverd onder het kwaliteitsregime IMBRO, mogen alleen het alternatief date gebruiken. Onder het kwaliteitsregime IMBRO/A mogen alle vier alternatieven gebruikt worden.
De datatypes Date, gYearMonth en gYear zijn standaard XSD-datatypes, met een bereik conform ISO 8601. Deze datatypes mogen optioneel worden aangevuld met een tijdzone (Z voor UTC; +01:00 voor wintertijd in Nederland; +02:00 voor zomertijd in Nederland).
Voorbeelden van een aantal keren hetzelfde element in een XML bericht met als waarde steeds een andere variant van het type partialDate:
<researchReportDate> |
Radius
Het datatype Radius is voor het uitdrukken van een straal in kilometers. Zie paragraaf 10.6 voor nadere details over het datatype Measure uit de package gml-profile en de realisatie in de XSD.
Voorbeeld van zo'n element in een GML bericht, waarbij de straal 8,5 kilometer is:
<radius uom= "km" >8.5</radius> |
RegistrationHistory
Het datatype RegistrationHistory bevat gegevens die de geschiedenis van het object in de registratie markeren.
RegistrationObject
Het abstract datatype RegistrationObject bevat de algemene gegevens van een registratieobject dat niet uit registratie is genomen.
Het datatype RegistrationObject heeft het stereotype FeatureType (zie paragraaf 4.2.4), wat aangeeft dat een object van dit datatype een fenomeen in de werkelijkheid representeert, dat direct of indirect is geassocieerd met een locatie relatief ten opzichte van de aarde en dat een element van dit datatype een verplicht attribuut gml:id heeft.
Het datatype RegistrationObject definieert een aantal platte elementen en twee gestructureerde elementen: RegistrationHistory en StandardizedLocation.
De informatie in RegistrationHistory en StandardizedLocation worden niet aangeleverd door de dataleverancier, maar tijdens inname vastgelegd door de BRO.
De elementen objectIdAccountableParty en delivery Responsible Party worden alleen uitgegeven als de data-afnemer tevens bronhouder en/of dataleverancier is van het registratieobject. Voor andere data-afnemers worden deze attributen weg gelaten.
RegistrationObjectCode
Het datatype RegistrationObjectCode is een restrictie van het standaard datatype string. De eerste drie posities zijn de afkorting van type registratieobject, gevolgd door een twaalf cijferig, registratieobject afhankelijk volgnummer.
RegistrationRequest
Het datatype RegistrationRequest bevat de gemeenschappelijke gegevens voor het samenstellen van een request om de gegevens voor een bepaald registratieobject te registreren.
Het element requestReference is een voor de data-afnemer unieke aanduiding van het request.
Het element deliveryAccountableParty bevat het kamer van koophandel nummer van de bronhouder. Dit element is verplicht als de dataleverancier niet de bronhouder is.
Het element broId is de unieke aanduiding van het registratieobject waarvoor gegevens worden geregistreerd. Dit element is niet toegestaan bij de initiële registratie van de gegevens van een registratieobject.
Zie de catalogus voor aanvullende informatie over de andere elementen.
RegistrationStatus
Het datatype RegistrationStatus is een beheerde enumeratie en het heeft daarom een stereotype CodeList (zie paragraaf 4.2.1). Zie de catalogus voor het domein en de betekenis van de waarden.
Soap Fault
Als tijdens de uitvoering van een operatie er een onverwachte fout optreedt in het BRO-systeem, dan reageert het BRO-systeem niet met een IntakeResponse, maar met een Fault uit de package SOAP.
Alhoewel dit een standaard niet-gemodelleerde fout is uit de SOAP namespace, wordt dit hier toch beschreven als tegenhanger van de ParseFault, wat gebruikt wordt in geval van een softwarefout.
De elementen van Fault uit de package SOAP hebben de volgende betekenis:
SOAP:Fault | Inhoud |
Faultcode | Vaste waarde "soap:Server" |
Faultstring | Vaste waarde "Er is een fout in het BRO-systeem geconstateerd" |
Detail | Optioneel complex element (zie volgende tabel) |
Binnen het element detail zal het BRO-systeem de volgende elementen opnemen:
Element | Inhoud |
RequestReference | Waarde overgenomen uit request (dit element is optioneel omdat de softwarefout geconstateerd kan worden voordat het request is gelezen). |
TransactionId | Waarde toegekend door transactieregister (dit element is optioneel omdat de softwarefout geconstateerd kan worden voordat een transactie is aangemaakt). |
AbortTime | Tijdstip, toegekend door webservice, waarop de fout is opgetreden. |
Er wordt summiere informatie teruggegeven dat de fout is opgetreden en dat het verzoek niet is verwerkt. Deze fouten kunnen niet door de data-afnemer worden opgelost. Neem contact op met de BRO Servicedesk voor de verdere afhandeling van dit type fouten.
De requestReference is opgenomen in de foutmelding, zodat de zendende partij weet bij welk verzonden bericht de systeemfout is opgetreden, ook als deze foutmelding buiten de context van de synchrone request – response interactie geanalyseerd wordt. Dit kan behulpzaam zijn bij de analyse en reproductie het probleem.
De transactionId is opgenomen in de foutmelding, zodat de zendende partij dit kan doorgeven aan de BRO Servicedesk. De BRO Servicedesk kan daarmee de mislukte transactie terugvinden in het transactieregister, waarin aanvullende informatie (zoals een deel van de stacktrace) is opgeslagen.
De abortTime is opgenomen in de foutmelding, zodat de zendende partij, in het bijzonder in het geval de beide voorgaande gegevens niet bekend zijn, in ieder geval dit gegeven kan doorgeven aan de BRO Servicedesk, waarmee een technisch BRO-medewerker gericht kan zoeken in de logfiles.
SourceDocumentError
Zie IntakeResponse in paragraaf 8.15.
StandardizedLocation
Het datatype StandardizedLocation bevat een element location van het datatype Point uit de package gml-profile (zie paragraaf 10.7) en een element CoordinateTransformation met toegestane waarden uit een codelijst (zie paragraaf 8.6).
De StandardizedLocation maakt het mogelijk alle gegevens in de registratie ondergrond in een en hetzelfde referentiestelsel te ontsluiten.
Het coördinatensysteem van het element location binnen StandardizedLocation is altijd ETRS89, oftewel de waarde van attribuut srsName van element location is urn:ogc:def:crs:EPSG::4258.
Het BRO-systeem berekent tijdens inname de gestandaardiseerde locatie op basis van de aangeleverde locatie. Het element CoordinateTransformation geeft aan welke transformatiemethode daarbij is toegepast.
Voorbeeld van het element location binnen StandardizedLocation in een XML-bestand:
<location gml:id= "BRO_0001" srsName= "urn:ogc:def:crs:EPSG::4258" > |
Package om-profile
De package om-profile bevat het profiel met de concepten uit de Observations and Measurements standaard van de OGC die gebruikt worden in de BRO.
OM_Observation
OM_Observation is een model dat bedoeld is om het proces van waarnemen en de resultaten daarvan te beschrijven. Het is toegepast op de BoreholeSampleDescription (zie paragraaf 7.4).
Alleen de volgende elementen worden gebruikt:
- phenomenonTime wordt gevuld met "datum voltooiing beschrijving" uit de catalogus.
- resultTime is een verplicht element. Omdat vanuit het domeinmodel geen geschikte waarde voorhanden is wordt geadviseerd het element te vullen met dezelfde waarde als voor phenomenonTime, dat wil zeggen "datum voltooiing beschrijving" uit de catalogus.
De overige elementen zijn optioneel en kunnen in een XML bericht weggelaten worden.
De lijst met relaties relatedObservation wordt niet gebruikt; deze lijst heeft een minimale kardinaliteit 0 kan in een XML bericht weggelaten worden.
De relaties procedure, featureOfInterest en observedProperty worden niet gebruikt. Deze relaties zijn verplicht maar hebben het stereotype Voidable (zie paragraaf 4.2.7). In het XML bericht moeten deze elementen worden opgenomen met een lege waarde en een attribuut xsi:nil="true".
De relatie result wordt via een substitutiongroup vervangen; zie DescriptiveBoreholeLog in paragraaf 7.12.
Package gml-profile
De package gml-profile bevat de concepten uit de GML-standaard van de OGC die gebruikt worden in de BRO.
AbstractFeature
Een aantal gegevens in de BRO is conform NEN3610 geclassificeerd met een stereotype FeatureType. Dit heeft tot gevolg dat hun XML-schema-type is afgeleid van AbstractFeature. 
Hierdoor overerft een element van dit datatype het attribuut gml:id met als datatype het XML-standaard type ID. Zie paragraaf 10.2.
AbstractGML
Het datatype AbstractGML definieert een verplicht attribuut id.
Dit XML-attribuut voorziet in het gebruik als referentie binnen één XML-bericht. Het datatype van het attribuut id is het XML-standaard type ID, zodat het uniek is binnen het XML-document waarin het voorkomt. In de BRO wordt deze identificatie niet gebruikt en daarom ook niet opgeslagen. Bij uitgifte wordt de identificatie gegenereerd. Een element kan op ander moment een andere waarde krijgen.
<registrationObject gml:id= "ro-4774" > |
CodeWithAuthority
Het complexType CodeWithAuthority wordt gebruikt voor beheerde enumeraties c.q. codelijsten (zie paragraaf 4.2.1).
Het complexType CodeWithAuthority is een restrictie van het type string, waaraan het een attribuut codespace van het type anyURI toevoegt. Deze codespace bevat de naam van de codelijst. Elke codelijst in de BRO heeft daarom een eigen codespace die in de XSD als vaste waarde is opgenomen. Zie onderstaande figuur.
In een XSD leidt dit tot een restrictie van het complexType CodeWithAuthority. Voorbeeld van een codelijst in XSD:
<complexType name = "DeliveryContext" > |
Voorbeeld van een element, met als datatype een codelijst, in een XML bericht. Zo'n element heeft een attribuut codeSpace, waarvan de waarde aangeeft in welke tabel de toegestane waarden zijn vastgelegd, en als waarde een van de waarden uit die tabel. Voorbeeld:
<deliveryContext codeSpace= "urn:bro:BHR:DeliveryContext" >publiekeTaak</deliveryContext> |
Merk op dat in de catalogus en in het UML-diagram het domein expliciet wordt benoemd. Het domein is niet opgenomen in het XSD-bestand. Als dat wel het geval zou zijn, dan zou een wijziging in het domein leiden tot een wijziging van het XSD-bestand. Het domein wordt niet afgedwongen door het XSD-bestand. In plaats daarvan valideert het BRO-systeem de gebruikte waarde softwarematig via een database tabel.
Merk op dat bij een codelijst de toegestane waarden anders kunnen zijn voor IMBRO dan voor IMBRO/A. Zie de catalogus voor nadere details.
Doublelist
Het datatype Doublelist bevat een reeks floating point getallen als waarde voor een element of een attribuut.
De getallen worden gescheiden door een spatie. De decimalen worden gescheiden van de eenheden door een punt.
Envelope
Het datatype Envelope geeft een rechthoekige begrenzing aan van een gebied aan het aardoppervlak.
Het datatype Envelope is een extensie van AbstractGeometricPrimitive, waaraan het twee elementen toevoegt.
De rechthoek wordt gedefinieerd door het onderhoek (element lowerCorner met als coördinatenpaar de minimale waarden voor de twee dimensies binnen de rechthoek) en de bovenhoek (element upperCorner met als coördinatenpaar de minimale waarden voor de twee dimensies binnen de rechthoek). Beide locaties zijn van het datatype Doublelist (zie paragraaf 10.4).
Zie paragraaf 10.7 voor een toelichting op de attributen die geërfd worden van AbstractGeometricPrimitive.
Voorbeeld een element van het datatype Envelope, zijnde een vierkant van 10 * 10 km in RD-coördinaten:
<boundingBox gml:id= "BRO_0001" srsName= "urn:ogc:def:crs:EPSG::28992" > |
Measure
Het datatype Measure is een extensie van het standaard XSD type double, waaraan het een verplicht attribuut uom (unit of measure) toevoegt:
In de koppelvlakdefinitie is ervoor gekozen om deze types naar fysische grootheid te modelleren. Dit heeft als voordeel, dat er minder types nodig zijn en dat de meeteenheid expliciet kan worden vastgelegd in het attribuut uom.
NB: het attribuut uom is verplicht, ook als de elementwaarde leeg is.
Point
Point is een datatype voor elementen met een puntlocatie aan het aardoppervlak. Het definieert een element pos en drie attributen id, srsName en srsDimension.
Het attribuut id voorziet in een referentie voor het XML-element dat een GML-object vertegenwoordigt. Het gebruik ervan is verplicht voor alle GML-objecten. Het datatype is het standaard XML-type ID, zodat het uniek is binnen het XML-document waarin het voorkomt.
Het attribuut srsName bevat de URI van het coördinatensysteem waarin de locatie van het punt wordt uitgedrukt. Onderstaande tabel geeft de toegestane waarden binnen BHR.
Naam | Betekenis | Waarde voor srsName |
ETRS89 | European Terrestrial Reference System 1989 | urn:ogc:def:crs:EPSG::4258 |
RD | Rijks Driehoeksmeting – Amersfoort RD New | urn:ogc:def:crs:EPSG::28992 |
WGS84 | World Geodetic System 1984 (GPS) | urn:ogc:def:crs:EPSG::4326 |
Het attribuut srsDimension bevat het aantal dimensies van de coördinaten. Omdat het attribuut srsDimension optioneel is en omdat de referentiestelsels ETRS89 en RD beiden tweedimensionaal zijn, is alleen srsDimension="2" toegestaan. Daarom en om inconsistenties te voorkomen wordt aangeraden het attribuut weg te laten (zie referentie [4]).
Conform NEN3610 wordt voor het coördinatenpaar van de locatie het attribuut pos gebruikt van datatype Doublelist (zie paragraaf 10.4). Het bereik en de betekenis is afhankelijk van het gebruikte coördinatensysteem. Onderstaande tabel geeft per coördinatensysteem de betekenis en de eenheid van het coördinatenpaar.
Naam | Betekenis coördinaten | Eenheid |
ETRS89 | Latitude, Longitude | Decimale graden |
RD | X, Y | Meter |
WGS84 | Latitude, Longitude | Decimale graden |
In een XSD ziet de definitie van een element met dit datatype er bijvoorbeeld als volgt uit:
<element name = "location" type = "gml:PointType" /> |
In een XML-bericht krijgt een element van het type datatype Point drie attributen en als inhoud een pos element. Voorbeeld:
<location gml:id= "BRO_0001" srsName= "urn:ogc:def:crs:EPSG::4258" > |
TM_TimeInstant
Het datatype TM_TimeInstant bevat een identificeerbare datum of tijdstip.
Het element position, met als datatype TM_Position (zie paragraaf 10.9), bevat de datum of datum en tijd, inclusief tijdzone, in ISO 8601 formaat.
Het overerfde attribuut id is verplicht (zie de beschrijving in paragraaf 10.2) en kan gebruikt worden om te verwijzen naar een specifiek tijdstip. Elementen van het type TM_TimeInstant die dezelfde datum of hetzelfde tijdstip vertegenwoordigen (al kan de waarde gezien de tijdzone kan verschillen) hebben dezelfde waarde voor het attribuut id.
Voorbeeld van een datum en tijd volgens Nederlandse zomertijd:
<phenomenonTime gml:id= "to-3772" > |
TM_Position

Dit type is een Union waarin verschillende mogelijkheden voor het beschrijven van een positie in de tijd uit de ISO 19108 standaard zijn gecombineerd.
Een element van type TM_Position heeft onder het kwaliteitsregime IMBRO als domein:
- Datum en tijd
- Of een datum
Onder het kwaliteitsregime IMBRO/A is het domein:
- Datum en tijd
- Of een datum
- Of jaartal en maand
- Of jaartal
- Of onbekend
Binnen de BRO geldt als conventie dat een element met een naam met een suffix Time als domein datum en tijd of minder nauwkeurig heeft en een element met een naam met een suffix Date als domein datum of minder nauwkeurig heeft.
Binnen de BRO geldt voor een datum de codering ISO-8601 en de kalender Gregoriaans. Formaat: YYYY-MM-DD.
Binnen de BRO bestaat een tijd uit uren, minuten en secondes conform UTC; milliseconden worden niet gebruikt. Formaat: YYYY-MM-DDThh:mm:ss.
Voorbeelden:
<resultTime>2013-07-12T10:04:38+02:00</resultTime> |
Package xlink-profile
De package xlink-profile bevat het XLINK-profiel, oftewel die concepten uit de XLINK-standaard van de OGC die gebruikt worden in de BRO.
Href
Het datatype href definieert een XML-attribuut (niet een XML-element) van het datatype hrefType.
HrefType
Het datatype hrefType definieert een simpleType als afgeleide van anyURI.
SimpleAttrs
Het datatype simpleAttrs definieert een XML attributeGroup met twee XML-attributen (geen XML-elementen).
Type
Het datatype type definieert een XML-attribuut (niet een XML-element) van het datatype TypeType.
TypeType
Het datatype TypeType definieert een enumeratie met één toegestane waarde.
Bijlagen
Bijlage A: Vertaalslag Engels - Nederlands
A1: dsbhr-messages
Engels | Nederlands |
BoreholeResearch | Booronderzoek |
boreholeGeophysicallyLogged | Boorgat bemeten |
boreholeSamplesAnalyzed | Boormonsters geanalyseerd |
boreholeSamplesDescribed | Boormonsters beschreven |
boreholeSampleDescription | Boormonsterbeschrijving |
boreholeSamplesPhotographed | Boormonsters gefotografeerd |
boring | Boring |
broId | BRO-ID |
deliveredLocation | Aangeleverde locatie |
deliveredVerticalPosition | Aangeleverde verticale positie |
deliveryAccountableParty | Bronhouder |
deliveryContext | Kader aanlevering |
deliveryResponsibleParty | Dataleverancier |
discipline | Vakgebied |
litterLayerDescribed | Strooisellaag beschreven |
objectIdAccountableParty | Object-ID bronhouder |
qualityRegime | Kwaliteitsregime |
registrationHistory | Registratiegeschiedenis |
researchOperator | Uitvoerder onderzoek |
researchReportDate | Rapportagedatum onderzoek |
siteCharacteristic | Terreintoestand |
siteCharacteristicDetermined | Terreintoestand bepaald |
standardizedLocation | Gestandaardiseerde locatie |
surveyPurpose | Kader inwinning |
BoringToolTypeOverview | Boortypenoverzicht |
boringToolType | Boortype |
Characteristics | Kengegevens |
beginDepth | Begindiepte |
boreholeSamplesAnalyzed | Boormonsters geanalyseerd |
boreholeSamplesDescribed | Boormonsters beschreven |
boreholeSamplesPhotographed | Boormonsters gefotografeerd |
boringEndDate | Einddatum boring |
boringStartDate | Startdatum boring |
boringToolTypeOverview | Boortypenoverzicht |
broId | BRO-ID |
deliveredLocation | Aangeleverde locatie |
deliveryAccountableParty | Bronhouder |
deregistered | Uit registratie genomen |
discipline | Vakgebied |
endDepth | Einddiepte |
fractionDistributionDetermined | Fractieverdeling bepaald |
latestCorrectionTime | Tijdstip laatste correctie |
localVerticalReferencePoint | Lokaal verticaal referentiepunt |
objectRegistrationTime | Tijdstip registratie object |
offSet | Verschuiving |
qualityRegime | Kwaliteitsregime |
researchReportDate | Rapportagedatum onderzoek |
standardizedLocation | Gestandaardiseerde locatie |
surveyPurpose | Kader inwinning |
underReview | In onderzoek |
verticalDatum | Verticaal referentievlak |
CriteriaSet | Kenmerkenverzameling |
area | Gebied |
boreholeSamplesAnalyzed | Boormonsters geanalyseerd |
boreholeSamplesDescribed | Boormonsters beschreven |
boreholeSamplesPhotographed | Boormonsters gefotografeerd |
correctionPeriod | Periode van correctie |
deliveryAccountableParty | Bronhouder |
depthInterval | Diepteinterval |
discipline | Vakgebied |
fieldworkPeriod | Periode van veldwerk |
fractionDistributionDetermined | Fractieverdeling bepaald |
qualityRegime | Kwaliteitsregime |
registrationPeriod | Periode van registratie |
researchReportPeriod | Periode van rapportage |
toolUsed | Gebruikt apparaat |
underReview | In onderzoek |
DispatchCharacteristicsRequest | Verzoek tot verzending kengegevens |
criteria | Kenmerkenverzameling |
requestReference | Verzoekkenmerk |
DispatchCharacteristicsResponse | Bericht van verzending kengegevens |
dispatchDocument | Uitgiftedocument |
dispatchTime | Tijdstip van uitgifte |
numberOfDocuments | Aantal documenten |
rejectionReason | Reden afwijzing |
rejectionTime | Tijdstip van afwijzing |
requestReference | Verzoekkenmerk |
responseType | n.v.t. |
DispatchDocument | Uitgiftedocument |
characteristics | Kengegevens |
deregisteredObject | Object uit registratie |
VerticalPositionRange | Diepteinterval |
endDepth | Einddiepte |
startDepth | Begindiepte |
DispatchDataRequest | Verzoek tot verzending gegevens |
broId | BRO-ID |
requestReference | Verzoekkenmerk |
DispatchDataResponse | Bericht van verzending gegevens |
dispatchDocument | Uitgiftedocument |
dispatchTime | Tijdstip van uitgifte |
rejectionReason | Reden van afwijzing |
rejectionTime | Tijdstip van afwijzing |
requestReference | Verzoekkenmerk |
responseType | n.v.t. |
DispatchDocument | Uitgiftedocument |
BoreholeResearch | Booronderzoek |
DeregisteredObject | Object uit registratie |
A2: bhrcommon
Engels | Nederlands |
BHRObservation | Geboord interval |
phenomenonTime | Datum voltooiing beschrijving |
resultTime | Datum voltooiing beschrijving |
BoredInterval | Geboord interval |
beginDepth | Begindiepte |
endDepth | Einddiepte |
BoredTrajectory | Geboord traject |
beginDepth | Begindiepte |
endDepth | Einddiepte |
BoreholeSampleDescription | Boormonsterbeschrijving |
descriptionLocation | Beschrijflocatie |
descriptionMethod | Beschrijfmethode |
descriptionOperator | Uitvoerder beschrijving |
fractionDistributionDetermined | Fractieverdeling bepaald |
lowerBoundarySandFraction | Ondergrens zandfractie |
phenomenonTime | Datum voltooiing beschrijving |
resultTime | Datum voltooiing beschrijving |
soilClassification | Bodemclassificatie |
Boring | Boring |
boredTrajectory | Geboord traject |
boringEndDate | Einddatum boring |
boringOperator | Uitvoerder boring |
boringProcedure | Boorprocedure |
boringStartDate | Startdatum boring |
boringTool | Boorapparaat |
casingUsed | Verbuizing gebruikt |
flushingMedium | Boorspoeling |
removedTrajectory | Verwijderd traject |
stopCriterion | Stopcriterium |
trajectoryRemoved | Traject verwijderd |
BoringProcedure | Boorprocedure |
boringStandard | Boornorm |
BoringTool | Boorapparaat |
boredInterval | Geboord interval |
boringToolDiameter | Boordiameter |
boringToolType | Boortype |
ConsolidatedRockLayer | Vast gesteentelaag |
horizonCode | Horizontcode |
lowerBoundary | Ondergrens |
rockType | Gesteentesoort |
upperBoundary | Bovengrens |
DeliveredLocation | Aangeleverde locatie |
horizontalPositioningDate | Datum locatiebepaling |
horizontalPositioningMethod | Methode locatiebepaling |
horizontalPositioningOperator | Uitvoerder locatiebepaling |
location | Coördinaten |
srsName | Referentiestelsel |
DeliveredVerticalPosition | Aangeleverde verticale positie |
localVerticalReferencePoint | Lokaal verticaal referentiepunt |
offset | Verschuiving |
verticalDatum | Verticaal referentievlak |
verticalPositioningDate | Datum verticale positiebepaling |
verticalPositioningMethod | Methode verticale positiebepaling |
verticalPositioningOperator | Uitvoerder verticale positiebepaling |
waterDepth | Waterdiepte |
DescriptiveBoreholeLog | Boorprofiel |
consolidatedRockLayer | Vast gesteentelaag |
litterLayer | Strooisellaag |
meanHighestGroundwaterLevel | Gemiddeld hoogste grondwaterstand |
meanHighestGroundwaterLevelReached | Gemiddeld hoogste grondwaterstand bereikt |
meanLowestGroundwaterLevel | Gemiddeld laagste grondwaterstand |
rootPenetrableDepth | Bewortelbare diepte |
rootPenetrableDepthReached | Bewortelbare diepte bereikt |
sampleQuality | Monsterhoedanigheid |
soilLayer | Bodemlaag |
FeatureBottom | Bijzonderheid onderin |
beginDepth | Begindiepte |
feature | Bijzonderheid |
FineFractionDistribution | Verdeling fijne fractie |
clayContent | Lutumgehalte |
sandContent | Zandgehalte |
siltContent | Siltgehalte |
FractionDistribution | Fractieverdeling |
fineFractionContent | Gehalte fijne fractie |
fineFractionDistribution | Verdeling fijne fractie |
gravelContent | Grindgehalte |
organicMatterContent | Organische stofgehalte |
shellMatterContent | Schelpmateriaalgehalte |
IncompleteFractionSpecification | Onvolledige fractiespecificatie |
clayContent | Lutumgehalte |
organicMatterContent | Organische stofgehalte |
sandContent | Zandgehalte |
siltContent | Siltgehalte |
LayerComponent | Laagcomponent |
depositionalCharacteristic | Afzettingskarakteristiek |
horizonCode | Horizontcode |
saturatedPermeability | Verzadigde doorlatendheid |
soilType | Grondsoort |
volumePercentage | Volumepercentage |
LitterLayer | Strooisellaag |
horizonCode | Horizontcode |
litterType | Strooiselsoort |
lowerBoundary | Ondergrens |
organicMatterContent | Organische stofgehalte |
upperBoundary | Bovengrens |
RemovedLayer | Verwijderde laag |
lowerBoundary | Ondergrens |
removedMaterial | Verwijderd materiaal |
upperBoundary | Bovengrens |
RemovedTrajectory | Verwijderd traject |
beginDepth | Begindiepte |
endDepth | Einddiepte |
removedLayer | Verwijderde laag |
SiteCharacteristic | Terreintoestand |
drained | Gedraineerd |
landUse | Landgebruik |
meanHighestGroundwaterTable | Gemiddeld hoogste grondwaterspiegel |
meanLowestGroundwaterTable | Gemiddeld laagste grondwaterspiegel |
SoilClassification | Bodemclassificatie |
anomalousGroundwaterRegime | Afwijkend grondwaterregime |
carbonateProfile | Kalkverloopklasse |
classificationCode | Standaardpuntencode |
codeGroup | Codegroep |
featureBottom | Bijzonderheid onderin |
featureSite | Bijzonderheid locatie |
featureTop | Bijzonderheid bovenin |
groundwaterTableClass | Grondwatertrap |
lowerBoundaryPeat | Veenondergrens |
peatClass | Veenklasse |
reworkingClass | Vergravingsklasse |
soilClass | Bodemklasse |
subsoilDuinVagueSoil | Ondergrond duinvaaggrond |
subsoilPeat | Ondergrond veen |
textureClass | Textuurklasse |
textureProfile | Profielverloop |
SoilLayer | Bodemlaag |
anthropogenic | Antropogeen |
lowerBoundary | Ondergrens |
numberOfLayerComponents | Santal laagcomponenten |
upperBoundary | Bovengrens |
SoilType | Grondsoort |
carbonateClass | Kalkklasse |
containsGravel | Grindhoudend |
containsShellMatter | Schelpmateriaalhoudend |
fractionDistribution | Fractieverdeling |
gravelContentClass | Grindgehalteklasse |
incompleteFractionSpecification | Onvolledige fractiespecificatie |
organicMatterClass | Organische stofklasse |
peatType | Veensoort |
pedologicalSoilName | Bodemkundige grondsoortnaam |
ripingClass | Rijpingsklasse |
sandMedian | Zandmediaan |
shellMatterContentClass | Klasse schelpmateriaalgehalte |
soilTypeLoamBased | Grondsoort volgens leemdriehoek |
standardSoilName | Standaard grondsoortnaam |
A3: brocommon
Engels | Nederlands |
AbortReason | Reden afbreken |
sequenceNumber | Volgnummer |
specification | Foutmelding |
Area | Gebied |
boundingBox | Omsluitende rechthoek |
enclosingCircle | Omsluitende cirkel |
Characteristics | Kengegevens |
broId | BRO-ID |
deliveryAccountableParty | Bronhouder |
deregistered | Uit registratie genomen |
latestCorrectionTime | Tijdstip laatste correctie |
objectRegistrationTime | Tijdstip registratie object |
qualityRegime | Kwaliteitsregime |
underReview | In onderzoek |
Circle | Cirkel |
center | Middelpunt |
radius | Straal |
srsName | Referentiestelsel |
CorrectionRequest | Correctieverzoek |
broId | BRO-ID |
deliveryAccountableParty | Bronhouder |
qualityRegime | Kwaliteitsregime |
requestReference | Verzoekkenmerk |
underPrivilege | Onder voorrecht |
CriteriaSet | Kenmerkenverzameling |
correctionPeriod | Periode van correctie |
deliveryAccountableParty | Bronhouder |
qualityRegime | Kwaliteitsregime |
registrationPeriod | Periode van registratie |
underReview | In onderzoek |
CriterionError | Kenmerkfout |
sequenceNumber | Volgnummer |
specification | Foutmelding |
DatePeriod | Datuminterval |
beginDate | Begindatum |
endDate | Einddatum |
DeregisteredObject | Object uit registratie genomen |
broId | BRO-ID |
deregistered | Uit registratie genomen |
deregistrationTime | Tijdstip uit registratie genomen |
DispatchDataRequest | Verzoek tot verzending gegevens |
broId | BRO-ID |
requestReference | Verzoekkenmerk |
DispatchResponse | Bericht van verzending |
dispatchTime | Tijdstip van uitgifte |
rejectionReason | Reden afwijzing |
rejectionTime | Tijdstip van afwijzing |
requestReference | Verzoekkenmerk |
responseType | |
IntakeResponse | Bericht van registratie |
acceptanceTime | Tijdstip van acceptatie |
broId | BRO-ID |
completionTime | Tijdstip van verwerking |
objectIdAccountableParty | Object-ID bronhouder |
rejectionReason | Reden afwijzing |
rejectionTime | Tijdstip van afwijzing |
requestReference | Verzoekkenmerk |
responseType | |
transactionId | Transactie-ID |
ParseFault | Validatiefout |
abortTime | Moment van afbreken |
requestReference | Verzoekkenmerk |
transactionId | Transactiecode |
PartialDate | Onvolledige datum |
date | Datum tot op de dag nauwkeurig |
voidReason | Geen datum bekend |
year | Datum tot op het jaar nauwkeurig |
yearMonth | Datum tot op de maand nauwkeurig |
Radius | Straal |
uom (unit of measure) | Eenheid |
value | Waarde |
RegistrationHistory | Registratiegeschiedenis |
corrected | Gecorrigeerd |
deregistered | Uit registratie genomen |
deregistrationTime | Tijdstip uit registratie genomen |
latestAdditionTime | Tijdstip laatste aanvulling |
latestCorrectionTime | Tijdstip laatste correctie |
objectRegistrationTime | Tijdstip registratie object |
registrationCompletionTime | Tijdstip voltooiing registratie |
registrationStatus | Registratiestatus |
reregistered | Weer in registratie genomen |
reregistrationTime | Tijdstip weer in registratie genomen |
underReview | In onderzoek |
underReviewTime | In onderzoek sinds |
RegistrationObject | Registratieobject |
broId | BRO-ID |
deliveryAccountableParty | Bronhouder |
deliveryResponsibleParty | Dataleverancier |
objectIdAccountableParty | Object-ID bronhouder |
qualityRegime | Kwaliteitsregime |
RegistrationRequest | Registratieverzoek |
broId | BRO-ID |
deliveryAccountableParty | Bronhouder |
requestReference | Verzoekkenmerk |
qualityRegime | Kwaliteitsregime |
underPrivilege | Onder voorrecht |
SourceDocumentError | Brondocumentfout |
sequenceNumber | Volgnummer |
specification | Foutmelding |
StandardizedLocation | Gestandaardiseerde locatie |
coordinateTransformation | Coördinaattransformatie |
CRS | Referentiestelsel |
location | Coördinaten |
srsName | Referentiestelsel |
A4: Codelijsten
BHR codelijsten
Codespace URI: urn:bro:bhr:<Engelse naam>
Engels | Nederlands |
AnomalousGroundwaterRegime | Afwijkend Grondwater Regime |
BoringStandard | Boornorm |
BoringToolType | Boortype |
CarbonateClass | Kalkklasse |
CarbonateProfile | Kalkverloopklasse |
CodeGroup | Codegroep |
DeliveryContext | Kader aanlevering |
DepositionalCharacteristic | Afzettingskarakteristiek |
DescriptionLocation | Beschrijflocatie |
DescriptionMethod | Beschrijfmethode |
Discipline | Vakgebied |
Feature | Bijzonderheid |
FeatureSite | Bijzonderheid locatie |
FeatureTop | Bijzonderheid bovenin |
FlushingMedium | Boorspoeling |
GravelContentClass | Grindgehalteklasse |
GroundwaterTableClass | Grondwatertrap |
HorizonCode | Horizontcode |
HorizontalPositioningMethod | Methode locatiebepaling |
LandUse | Landgebruik |
LitterType | Strooiselsoort |
LocalVerticalReferencePoint | Lokaal verticaal referentiepunt |
LowerBoundarySandFraction | Ondergrens zandfractie |
OrganicMatterClass | Organische stofklasse |
PeatClass | Veenklasse |
PeatType | Veensoort |
PedologicalSoilName | Bodemkundige grondsoortnaam |
RegistrationStatus | Registratiestatus |
RemovedMaterial | Verwijderd materiaal |
ReworkingClass | Vergravingsklasse |
RipingClass | Rijpingsklasse |
RockType | Gesteentesoort |
SampleQuality | Monsterhoedanigheid |
ShellMatterContentClass | Klasse schelpmateriaalgehalte |
SoilClass | Bodemklasse |
StandardSoilName | Standaard grondsoortnaam |
StopCriterion | Stopcriterium |
SubsoilDuinVagueSoil | Ondergrond duinvaaggrond |
SubsoilPeat | Ondergrond veen |
SurveyPurpose | Kader inwinning |
TextureClass | Textuurklasse |
TextureProfile | Profielverloop |
VerticalDatum | Verticaal referentievlak |
VerticalPositioningMethod | Methode verticale positiebepaling |
BRO algemene codelijsten
Codespace URI: urn:bro:<Engelse term>
Engelse naam | Nederlandse naam |
CoordinateTransformation | Coördinaattransformatie |
RegistrationStatus | Registratiestatus |
A5: Enumeraties
Engels | Nederlands |
DispatchResponseTypeEnumeration | n.v.t. |
IndicationYesNoEnumeration | IndicatieJaNee |
IndicationYesNoUnknownEnumeration | IndicatieJaNeeOnbekend |
IntakeResponseTypeEnumeration | n.v.t. |
QualityRegimeEnumeration | KwaliteitsRegime |
VoidReasonEnumeration | n.v.t. |
De enumeraties, die in de kolom Nederlands een waarde "n.v.t." hebben, zijn niet gedefinieerd in de catalogus, het innamehandboek of het uitgiftehandboek. Deze enumeraties zijn geïntroduceerd in de koppelvlakdefinities.