Catalogus SGM
Artikel 1 Definities

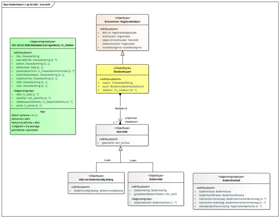
Bodemkaart 1 op 50.000 - overzicht
1.1 Objecttypen
1.1.1 Objecttype Kaartvlak
Naam | Kaartvlak |
Herkomst | BRO |
Definitie | Abstract objecttype voor een begrensd gebied als onderdeel van de bodemkaart. |
Herkomst definitie | BRO |
Overzicht attributen
Attribuutnaam | Definitie | Formaat | Card |
De geometrie bepaald voor het Kaartvlak. | 1 |
Overzicht relaties
Rol naam met kardinaliteiten | Definitie |
| Bodemkaart [ 1 ] bestaat uit: kaartvlak Kaartvlak [ 1 .. * ] | Een begrensd gebied als onderdeel van de bodemkaart. |
1.1.2 Objecttype Bodemkaart
Naam | Bodemkaart |
Herkomst | BRO |
Definitie | Een bodemkundig model van de Nederlandse bodem, bestaande uit een verzameling bij elkaar horende bodemvlakken, met een bodemkundige beschrijving, en vlakken van bodemkundig belang, zonder een bodemkundige beschrijving. |
Herkomst definitie | BRO |
Toelichting | Een collectie is een logische verzameling bodemkaartvlakken die als een geheel zijn gedocumenteerd. Als voorbeeld is dit de bodemkaart 1:50.000 of de oorspronkelijke kaartbladen die met de gele boekjes die bij kaartbladen horen of de beschrijvende rapportages bij actualisaties |
Overzicht attributen
Attribuutnaam | Definitie | Formaat | Card |
De naam van de deelverzameling. | CHARACTERSTRING | 1 | |
De soort deelverzameling van het model. | 1 | ||
CI_Citation wordt gebruikt voor het verschaffen van informatie over een publicatie (wetenschappelijk, handleiding, ...) of citeerbare informatie te verschaffen over een bron (gegevensverzameling, dienst, ...). | 0 .. * |
Overzicht relaties
Rol naam met kardinaliteiten | Definitie |
Bodemkaart is specialisatie van Registratieobject | Een entiteit met het geheel van generieke gegevens die voorkomen bij alle verschillende soorten registratie-objecten in de basisregistratie ondergrond (BRO). |
Bodemkaart [ 1 ] [bestaat uit: kaartvlak [Kaartvlak [ 1 .. * ] | Een begrensd gebied als onderdeel van de bodemkaart. |
1.1.3 Objecttype Bodemvlak
Naam | Bodemvlak |
Herkomst | BRO |
Definitie | Een begrensd gebied met overeenkomstige bodemkundige kenmerken. |
Herkomst definitie | BRO |
Toelichting | De begrenzing is de 2D afbeelding van het 3D bodemlichaam (soil body in INSPIRE) op het aardoppervlak (maaiveld), zodat het als kaart is te gebruiken |
Overzicht attributen
Attribuutnaam | Definitie | Formaat | Card |
1 | |||
De geometrie, als een begrensd 3D-object, bepaald voor het bodemobject met gelijke bodemkenmerken. | 1 | ||
De bodemkundige typering van de bodem. | 1 .. * | ||
De indeling van de bodemtypen op specifiek niveau. | 1 | ||
indeling van bodemtypen op generiek niveau | 1 | ||
De bodem specifieke kenmerken in de eerste 40 cm van het bodemprofiel. | 0 .. * | ||
De bodem specifieke kenmerken in het bodemprofiel dieper dan 40 cm. | 0 .. * | ||
De registratieobjectcode van het standaard bodemprofiel waarmee de kenmekerken van de bodemeenheid het beste overeenkomen. | 0 .. * |
Overzicht relaties
Rol naam met kardinaliteiten | Definitie |
Bodemvlak is specialisatie van Kaartvlak | Abstract objecttype voor een begrensd gebied als onderdeel van de bodemkaart. |
1.1.4 Objecttype Vlak van bodemkundig belang
Naam | Vlak van bodemkundig belang |
Herkomst | BRO |
Definitie | Vlak dat relevant is voor de interpretatie van de bodem in de directe omgeving, maar waarvoor geen bodemkundige beschrijving mogelijk is (stedelijk gebied, water, etc). |
Herkomst definitie | BRO |
Overzicht attributen
Attribuutnaam | Definitie | Formaat | Card |
Aanduiding van het type vlak waarmee aangegeven wordt wat mogelijk het belang ervan is voor omliggende bodemvlakken | 1 |
Overzicht relaties
Rol naam met kardinaliteiten | Definitie |
Vlak van bodemkundig belang is specialisatie vanKaartvlak | Abstract objecttype voor een begrensd gebied als onderdeel van de bodemkaart. |
1.2 Primitieve datatypen
1.2.1 Primitief datatype GM_Solid
Naam | GM_Solid |
Definitie | Volume. 3-dimensionaal geometrietype. (bron: ISO 19107:2003 Spatial Schema) |
1.2.2 Primitief datatype GM_Surface
Naam | GM_Surface |
Definitie | Vlak. 2-dimensionale geometrie. (bron: ISO 19107:2003 Spatial Schema) |
1.3 Codelijsten
De indeling voor de overheersende helling in het Bodemvlak in procenten | |
Generalisatie van bodemtypen op basis van grondsoort en bodemvorming. | |
Opsomming van de toegestane waarden van specifieke kenmerken in de eerste 40 cm van het bodemprofiel. | |
Opsomming van de toegestane waarden van specifieke kenmerken in het bodemprofiel dieper dan 40 cm. | |
Aanduiding van de bodemtypen. | |
Typen van bodemkundig belang. | |
Aanduiding van de soorten Bodemvlakcollecties. |
1.4 Attribuut- en relatiesoort details
1.4.1 Objecttype Kaartvlak
1.4.1.1 Attribuutsoort details Kaartvlak geometrie
Naam | geometrie |
Herkomst | BRO |
Definitie | De geometrie bepaald voor het Kaartvlak. |
Herkomst definitie | BRO |
Mogelijk geen waarde | Nee |
Indicatie formele historie | Ja |
Indicatie kardinaliteit | 1 |
Indicatie authentiek | Authentiek |
Formaat | GM_Surface |
Indicatie afleidbaar | Nee |
1.4.2 Objecttype Bodemkaart
1.4.2.1 Attribuutsoort details Bodemkaart naam
Naam | naam |
Herkomst | BRO |
Definitie | De naam van de deelverzameling. |
Herkomst definitie | BRO |
Toelichting | Bijvoorbeeld het kaartbladnummer of naam van het project. |
Mogelijk geen waarde | Nee |
Indicatie formele historie | Nee |
Indicatie kardinaliteit | 1 |
Formaat | CHARACTERSTRING |
Indicatie afleidbaar | Nee |
1.4.2.2 Attribuutsoort details Bodemkaart soort
Naam | soort |
Herkomst | BRO |
Definitie | De soort deelverzameling van het model. |
Herkomst definitie | BRO |
Toelichting | Biijvoorbeeld kaartbladnummer of actualisatieproject |
Mogelijk geen waarde | Nee |
Indicatie formele historie | Ja |
Indicatie kardinaliteit | 1 |
Indicatie authentiek | Authentiek |
Formaat | BodemvlakcollectieSoort |
Indicatie afleidbaar | Nee |
1.4.2.4 Relatiesoort details Bodemkaart bestaat uit
Naam | bestaat uit |
Definitie | Een begrensd gebied als onderdeel van de bodemkaart. |
Mogelijk geen waarde | Nee |
Indicatie formele historie | Nee |
Indicatie kardinaliteit | 1 .. * |
Gerelateerd objecttype |
1.4.3 Objecttype Bodemvlak
1.4.3.1 Attribuutsoort details Bodemvlak bodemHelling
Naam | bodemHelling |
Herkomst | BRO |
Herkomst definitie | BRO |
Mogelijk geen waarde | Nee |
Indicatie materiële historie | Nee |
Indicatie formele historie | Nee |
Indicatie kardinaliteit | 1 |
Indicatie authentiek | Authentiek |
Formaat | Bodemhelling |
Indicatie afleidbaar | Nee |
Meeteenheid | BRO |
1.4.3.2 Attribuutsoort details Bodemvlak gerelateerdBodemlichaam
Naam | gerelateerdBodemlichaam |
Herkomst | BRO |
Definitie | De geometrie, als een begrensd 3D-object, bepaald voor het bodemobject met gelijke bodemkenmerken. |
Herkomst definitie | BRO |
Mogelijk geen waarde | Nee |
Indicatie materiële historie | Nee |
Indicatie formele historie | Nee |
Indicatie kardinaliteit | 1 |
Indicatie authentiek | Authentiek |
Formaat | GM_Solid |
Indicatie afleidbaar | Nee |
Meeteenheid | BRO |
1.4.3.3 Gegevensgroeptype details Bodemvlak BodemEenheid
Naam | BodemEenheid |
Herkomst | BRO |
Definitie | De bodemkundige typering van de bodem. |
Herkomst definitie | BRO |
Toelichting | Een bodemeenheid wordt geïdentificeerd door de waarde van het gegeven bodemklasse. |
Attribuutsoort bodemklasse BodemEenheid
Naam | bodemklasse |
Herkomst | BRO |
Definitie | De indeling van de bodemtypen op specifiek niveau. |
Herkomst definitie | BRO |
Mogelijk geen waarde | Nee |
Indicatie materiële historie | Nee |
Indicatie formele historie | Nee |
Indicatie kardinaliteit | 1 |
Indicatie authentiek | Authentiek |
Formaat | Bodemklasse |
Attribuutsoort bodemhoofdklasse BodemEenheid
Naam | bodemhoofdklasse |
Herkomst | BRO |
Definitie | indeling van bodemtypen op generiek niveau |
Herkomst definitie | BRO |
Mogelijk geen waarde | Nee |
Indicatie materiële historie | Nee |
Indicatie formele historie | Nee |
Indicatie kardinaliteit | 1 |
Indicatie authentiek | Authentiek |
Formaat | Bodemhoofdklasse |
Attribuutsoort kenmerken bovenlaag BodemEenheid
Naam | kenmerken bovenlaag |
Herkomst | BRO |
Definitie | De bodem specifieke kenmerken in de eerste 40 cm van het bodemprofiel. |
Herkomst definitie | BRO |
Mogelijk geen waarde | Nee |
Indicatie materiële historie | Nee |
Indicatie formele historie | Nee |
Indicatie kardinaliteit | 0 .. * |
Indicatie authentiek | Authentiek |
Formaat | BodemkenmerkenBovenlaag |
Attribuutsoort kenmerken onderlaag BodemEenheid
Naam | kenmerken onderlaag |
Herkomst | BRO |
Definitie | De bodem specifieke kenmerken in het bodemprofiel dieper dan 40 cm. |
Herkomst definitie | BRO |
Mogelijk geen waarde | Nee |
Indicatie materiële historie | Nee |
Indicatie formele historie | Nee |
Indicatie kardinaliteit | 0 .. * |
Indicatie authentiek | Authentiek |
Formaat | BodemkenmerkenOnderlaag |
Attribuutsoort standaardprofielverwijzing BodemEenheid
Naam | standaardprofielverwijzing |
Herkomst | BRO |
Definitie | De registratieobjectcode van het standaard bodemprofiel waarmee de kenmekerken van de bodemeenheid het beste overeenkomen. |
Herkomst definitie | BRO |
Toelichting | Voorlopig kan het voorkomen dat een bodemeenheid niet is gerelateerd aan een standaard bodemprofiel. Doorgaans wordt een bodemeenheid gerelateerd aan één standaard bodemprofiel, maar in uitzonderlijke gevallen kunnen dit er twee of meer zijn. |
Mogelijk geen waarde | Nee |
Indicatie materiële historie | Nee |
Indicatie formele historie | Nee |
Indicatie kardinaliteit | 0 .. * |
Indicatie authentiek | Authentiek |
Formaat | Registratieobjectcode |
1.4.4 Objecttype Vlak van bodemkundig belang
1.4.4.1 Attribuutsoort details Vlak van bodemkundig belang bodemkundig belang
Naam | bodemkundig belang |
Herkomst | BRO |
Definitie | Aanduiding van het type vlak waarmee aangegeven wordt wat mogelijk het belang ervan is voor omliggende bodemvlakken |
Herkomst definitie | BRO |
Mogelijk geen waarde | Nee |
Indicatie materiële historie | Nee |
Indicatie formele historie | Nee |
Indicatie kardinaliteit | 1 |
Indicatie authentiek | Authentiek |
Formaat | BodemkundigBelang |
Indicatie afleidbaar | Nee |
1.4.5 Codelijst details Bodemhelling
Definitie | De indeling voor de overheersende helling in het Bodemvlak in procenten |
Code | Naam | Definitie |
1.4.6 Codelijst details Bodemhoofdklasse
Definitie | Generalisatie van bodemtypen op basis van grondsoort en bodemvorming. |
Code | Naam | Definitie |
1.4.7 Codelijst details BodemkenmerkenBovenlaag
Definitie | Opsomming van de toegestane waarden van specifieke kenmerken in de eerste 40 cm van het bodemprofiel. |
Code | Naam | Definitie |
1.4.8 Codelijst details BodemkenmerkenOnderlaag
Definitie | Opsomming van de toegestane waarden van specifieke kenmerken in het bodemprofiel dieper dan 40 cm. |
Code | Naam | Definitie |
1.4.9 Codelijst details Bodemklasse
Definitie | Aanduiding van de bodemtypen. |
Code | Naam | Definitie |
1.4.10 Codelijst details BodemkundigBelang
Definitie | Typen van bodemkundig belang. |
Code | Naam | Definitie |
1.4.11 Codelijst details BodemvlakcollectieSoort
Definitie | Aanduiding van de soorten Bodemvlakcollecties. |
Code | Naam | Definitie |
Toelichting
De Bodemkaart is een van de registratieobjecten in de BRO, en wordt aangeduid als een 'model'. Voor de bodemkaart betekent dit dat de kaart zelf het 'model' is dat tot stand gekomen is via de bodemkundige kartering. De kaart is een resultaat van de interpretatie van data die in het veld zijn ingewonnen door experts, de 'veldbodemkundigen'. Dit is Informatie die ook in de BRO is opgenomen, met name de registratieobjecten boor- en profielkuilonderzoek, grondwaterdynamiek zijn hiervoor van belang. In deze objecten is profielopbouw met fysische en chemische analyses geregistreerd.
2.1 Bodem en bodemkartering
De bodem is het buitenste deel van de aarde. Het materiaal waaruit de bodem bestaat (het moedermateriaal of uitgangsmateriaal) is in ons land grotendeels van elders aangevoerd, o.a. door de wind (löss, dekzand, stuifzand, duinzand), de rivieren (rivierklei en –zand), de zee (zeeklei en –zand) en door het landijs (smeltwaterafzettingen, keileem), soms is het ter plaatse ontstaan (veen).

Figuur 3 Drie bodemeenheden in hun landschappelijk verband. De eenheden op de rug, op de helling en in het dal zijn verschillend. Elke eenheid (I, II en III) wordt op de bodemkaart onderscheiden met een eigen code en kleur. Onder het diagram een schematische voorstelling van de bodemprofielen van de drie eenheden.
Door veranderingen in de sedimentatie vertoont het moedermateriaal vaak een zekere gelaagdheid. Onder invloed van uitwendige omstandigheden treedt bodemvorming op, waarbij veranderingen in het moedermateriaal ontstaan door omzetting, uitspoeling en ophoping van minerale en organische stoffen . Elke grond heeft dus als gevolg van de afzetting en van de bodemvorming een opeenvolging van min of meer horizontale lagen, die verschillen in samenstelling en eigenschappen. Deze lagen heten horizonten. Samenstelling, dikte en opeenvolging van horizonten –het bodemprofiel- verschillen per grond. Gronden met een ongeveer gelijk bodemprofiel beschouwt men als een eenheid [Simonson1968]. Bij de bodemkartering stelt men door boringen de bodemeenheden vast en bepaalt op basis van overeenkomsten en verschillen tussen (groepen van) bodemprofielen de grenzen van die eenheden. Verschillen in bodemgesteldheid en landschap gaan vaak samen, omdat beide zijn ontstaan onder invloed van dezelfde uitwendige omstandigheden (figuur 3). Dit is bij de bodemkartering van groot belang, omdat het daardoor mogelijk is met betrekkelijk weinig boringen de grenzen tussen de verschillende gronden op te sporen en in kaart te brengen [Schelling-etal1975].
2.2 Gebruikersperspectief Bodemkaart
De bodemkundige informatie op de Bodemkaart van Nederland 1: 50 000, die de basis vormt voor het bodemkundig model in de Basisregistratie Ondergrond, heeft betrekking op de aard en samenstelling van de bovengrond (grondsoort) met een verdere onderverdeling naar bodemvorming, veensoort, afwijkende lagen in het profiel, aanwezigheid van kalk en verstoringen door vergraving en egalisatie. De kaart geeft bodemkundige informatie over de stedelijke gebieden op het moment van de kartering. De bodemkaart is bedoeld voor nationale, regionale en lokale studies op het gebied van hydrologie, bodemgeschiktheid, bodemkwetsbaarheid, natuurontwikkeling, landschapsplanning en ruimtelijke planvorming.
Omdat informatie in het stedelijk gebied ontbreekt is de bodemkaart niet geschikt is voor het oplossen van stedelijke vraagstukken. Op locaties waar na de kartering stedelijk gebied is ontstaan kan de bodemopbouw op die locatie gewijzigd zijn. De beoordeling of het geleverde informatieniveau nog bruikbaar is voor de specifieke vraagstelling is ter beoordeling aan de gebruiker.
Het bodemkundig model is geschikt voor het afleiden van thematische kaarten. Deze thematische kaarten vallen echter niet binnen de verantwoordelijkheid van de Basisregistratie Ondergrond. In het gebruik voor nationale, regionale en lokale toepassingen geldt dat de informatiebehoefte per oppervlakte-eenheid toeneemt naarmate het probleem grootschaliger ('lokaler') wordt. De opnameschaal van de data is 1:50.000 en geeft op dat schaalniveau het bijbehorende detail (1 cm2 op de kaart = 25 ha in het terrein). De beoordeling of het geleverde informatieniveau overeenkomt met de informatiebehoefte voor de specifieke vraagstelling is ter beoordeling aan de gebruiker.
2.3 Domeinmodel Bodemkaart
In het model is het deel dat gerelateerd is aan het registratieobject Boormonsterprofiel in de catalogus nu niet meegenomen. In dit model volgen we internationale standaard van INSPIRE zoals beschreven in de 'technical guideline', omdat dat aansluit op het model 'bodemkaart' zoals deze in Nederland wordt gebruikt. Pas als de samenhang op basis van het Metamodel voor informatiemodellen, MIM (KKG metamodel) verder duidelijk is geworden kunnen we die relaties leggen en het model daarop laten aansluiten.
2.3.1 Versiebeheer
De beheerder van een model maakt zijn waardenlijsten (codelijsten en/of referentielijsten) bekend op een algemeen bekend formaat (PDF en als downloadable bestand) en maakt deze toegankelijk via www.basisregistratieondergrond.nl. De waardenlijsten worden meegeleverd bij de modellevering.
Als er wijzigingen zijn in een waardelijst, wordt er uiterlijk twee maanden vóór inwerkingtreding een notificatie op die website gezet, zodat gebruikers nog tijd hebben om hun eigen omgeving op de wijzigingen aan te passen.
2.3.2 De bodemkaart als bodemkundig model
De Bodemkaart van Nederland, schaal 1 : 50 000 vormt de basis voor het bodemkundig model in de Basisregistratie Ondergrond. De kaart geeft voor het landelijk gebied door middel van kaartvlakken informatie over de bodemopbouw en bodemkenmerken tot een diepte van ca. 1,2 m-mv. [Steur-Heijink1991]. Elk kaartvlak of object bevat een code voor de bodemeenheid. De bodemkaart is een 2-dimensionaal model dat de bodem als profile tot 1,2 m –mv beschrijft, waarmee het impliciet voor een deel 3D eigenschappen meekrijgt.
2.3.3 Indeling bodemeenheden
Een bodemeenheid verstrekt informatie over belangrijke kenmerken van het bodemprofiel tot een diepte van ca. 1,2 m-mv. De hoofdindeling van de bodemeenheden is in hoofdlijnen een indeling naar grondsoort. De verdere onderverdeling in hoofdklassen sluit nauw aan bij die van het Systeem van Bodemclassificatie voor Nederland [Bakker-Schelling1989] tot en met het niveau van de subgroep. Dit niveau is in de legenda naamgevend. De hoofdklassen worden op de bodemkaart gecodeerd met één of twee hoofdletters. De volgende hoofdklassen worden onderscheiden:
- Veengronden (code V);
- Moerige gronden (code W);
- Podzolgronden (codes Y en H);
- Brikgronden (code B);
- Dikke eerdgronden (codes EZ, EL en EK);
- Kalkloze zandgronden (code Z...);
- Kalkhoudende zandgronden (code Z...A);
- Kalkhoudende bijzonder lutumarme gronden (code S...A);
- Niet-gerijpte minerale gronden (code MO-zeeklei; RO-rivierklei);
- Zeekleigronden (code M);
- Rivierkleigronden (code R);
- Oude rivierkleigronden (code KR);
- Leemgronden (code L);
- Mariene afzettingen ouder dan pleistoceen (code MA, MK, MZ);
- Fluviatiele afzettingen ouder dan pleistoceen (code FG, FK);
- Kalksteenverweringsgronden (code KM, KK, KS);
- Ondiepe keileemgronden (code KX);
- Overige oude kleigronden (code KT);
- Grindgronden (code G).
De gronden worden in de legenda verder onderverdeeld naar o.a. aard en textuur van de bovengrond, de gelaagdheid in het bodemprofiel, veensoort bij veengronden, voorkomen van hydromorfe kenmerken en de aanwezigheid van kalk in het profiel. Deze onderverdeling wordt in de code aangegeven met letters en cijfers (bijvoorbeeld Hn21: veldpodzolgronden in leemarm en zwak lemig fijn zand, of Zn23: vlakvaaggronden in lemig fijn zand). Met lettertoevoegingen aan het begin en aan het eind van de code worden specifieke kenmerken van de bovengrond en ondergrond aangeduid (bijvoorbeeld kHn21: veldpodzolgronden met een kleidek (k...) of Hn21x: veldpodzolgronden met keileem in de ondergrond, beginnend tussen 40 en 120 cm (...x).
2.3.4 Inventarisatiemethoden
Rond 1960 is Stiboka in Zeeland gestart met de landelijke kartering van de bodem op schaal 1 : 50 000. De kaart is uitgegeven per kaartblad van de topografische kaart, schaal 1 : 50 000, met daarbij een toelichting in boekvorm. Door de aanpak per kaartblad verschilt de periode van opname van blad tot blad (fig. 2). Het veldwerk voor het laatste kaartblad is in 1995 afgerond. De bodemkaart is als GIS-bestand beschikbaar (versie 1). Hiervoor zijn de analoge kaarten gedigitaliseerd. Na de eerste opname zijn vanaf 2010 fragmenten van de kaart geactualiseerd. De inventarisatiemethode bij de actualisatie wijkt af van de methode die bij de eerste opname is gehanteerd.
2.3.4.1 Uitgebreide veldverkenning voor de eerste opname van de bodemkaart
Voor de eerste opname van de bodemkaart (zie figuur 4) is een uitgebreide veldverkenning uitgevoerd. Afhankelijk van de ingewikkeldheid van het bodempatroon, zijn voor de kaartschaal 1 : 50 000 10 tot 25 grondboringen per 100 ha verricht. Bij elke boring is een zgn. boormonsterbeschrijving opgesteld. Daarbij beschrijft de karteerder kenmerken die ontstaan zijn door bodemvorming en schat hij van elke laag o.a. het gehalte aan organische stof en koolzure kalk, het lutumgehalte en leemgehalte en de grofheid van het zand. De schattingen worden geijkt en gevalideerd door grondmonsteronderzoek. Aan de hand van deze boormonsterbeschrijvingen en allerlei landschappelijke kenmerken (o.a. reliëf en verschillen in vegetatie) zijn de eenheden op kaart ingetekend. De kaartschaal bepaalt mede de mate van detail waarmee de bodemgesteldheid kan worden weergegeven. Om druktechnische redenen en vanwege de leesbaarheid van de kaart zijn de afmetingen van kaartvlakken aan minimumgrenzen gebonden. Voor de kaartschaal 1 : 50 000 gold bij de eerste uitgave ca. 10 ha aanvankelijk als kleinste afmeting (1 cm2 op de kaart = 25 ha in het terrein). Later is de minimum oppervlakte verminderd naar ca. 5 ha. De beschrijving van de eenheden op de bodemkaart, schaal 1 : 50 000, is daarom ruim van inhoud.
In de BRO is grondwater als een ander registratieobject opgenomen. In de veldeverkenning werden bij de eerste opname van de bodemeenheden ook gelijktijdig de grondwatertrappen in kaart gebracht.
De basis waarop het kaartbeeld is vastgelegd werd gevormd door de topografische kaart, schaal 1 : 50 000, verstrekt door de Topografische Dienst. Voor de eerste uitgave is deze basiskaart vereenvoudigd. Rond 1980 is gestart met proeven voor het digitaliseren van de kaartbeelden. Er was toen nog geen GIS-bestand met de topografische kaart beschikbaar, zodat bij het digitaliseren niet gecontroleerd kon worden op de juiste afstemming met de topografie, zoals die later in GIS-bestanden beschikbaar kwam. Hierdoor kan de aansluiting van de begrenzing van oppervlaktewater in het bodemkundige model lokaal afwijken van de begrenzing in GIS-bestanden met de topografie.
Figuur 4 Overzicht van jaar van opname eerste uitgave van de bodemkaart en van de actualisaties
2.3.4.2 Digitale bodemkartering voor de actualisatie van de bodemeenheden
In 2010 is gestart met de actualisatie van de informatie op de bodemkaart. Deze activiteit richt zich vooral op bodemtypen en gegevens die door het landgebruik en de daarbij behorende ontwatering aan verandering onderhevig zijn. Bij veengronden bijvoorbeeld is sprake van geleidelijke oxidatie en afbraak van het organische materiaal, waardoor de veenlagen slinken of zelfs geheel verdwijnen. De actualisatie richt zich daarom op specifieke bodemtypen.
In de periode 2010 – 2014 is de bodemkaart van de gebieden met veengronden geactualiseerd [Vries-etal2014] en in 2016 in Noord- en Zuid-Holland de bodemkaart van de gebieden met kleigronden die een slappe, ongerijpte ondergrond hebben (fig. 2). De actualisatie wordt steeds uitgevoerd met behulp van ‘Digitale Bodemkartering’ (DBK). Dit is een methode waarin met statistische modellen bodemkaarten worden gemaakt, gebruikmakend van veldwaarnemingen van de bodem op punten en gebied dekkende kaarten van hulpvariabelen, zoals reliëf, grondwaterstanddiepte en landgebruik. Vanwege de kosten en de doorlooptijd is voor deze methode gekozen in plaats van de karteringsmethode die gehanteerd is bij de eerste opname van de bodemkaart. Bij DBK is het benodigde aantal boringen per oppervlakte-eenheid geringer en worden de patronen via ruimtelijke interpolatie verkregen. Dit bespaart tijd en kosten.
Op hoofdlijnen omvat de werkwijze bij DBK de volgende onderdelen:
- Analyse van de beschikbare gegevens in het Bodemkundig InformatieSysteem (BIS) van WenR (Alterra). Hierbij gaat het vooral om recente boorbeschrijvingen. In de toekomst worden de boorbeschrijvingen beschikbaar in de BRO hier eveneens bij betrokken;
- Dataverzameling. Na het opstellen van een dataverzamelingsplan worden in het veld aanvullende grondboringen verricht voor het opstellen van boorbeschrijvingen;
- Creëren GIS-bestanden met hulpvariabelen. Om met behulp van DBK bodemkaarten te vervaardigen, zijn GIS-bestanden nodig met gebiedskenmerken die gerelateerd kunnen zijn aan de bodemkenmerken die in kaart gebracht worden;
- Fitten model voor de ruimtelijke voorspelling van bodemkenmerken. Hierbij wordt naar de beste relatie gezocht tussen kenmerken ter plekke van de boorlocaties en één of meer hulpvariabelen;
- Creëren ruimtelijke verbreiding van de kenmerken;
- Valideren voorspellingen;
- Toekennen bodemtype op basis van de ruimtelijke voorspellingen van bodemkenmerken;
- Geactualiseerde fragmenten toevoegen aan het landelijke bestand van de bodemkaart.