Catalogus BHR-P
Dit document is de publieksvriendelijke weergave van de gegevenscatalogus BHR-P.
versie 1.0 - 27 juni 2017
Inleiding
Doel en doelgroep
In de basisregistratie ondergrond (BRO) wordt een aantal typen gegevens geregistreerd, de registratieobjecten. Een van de registratieobjecten is booronderzoek.
De catalogus is de gegevensdefinitie van het booronderzoek en beschrijft welke gegevens over dit registratieobject in de BRO zijn opgeslagen. Het document is bedoeld voor alle gebruikers van de BRO en moet duidelijk maken welke gegevens er in het systeem zitten. Aan aanleverende partijen moet het vertellen welke gegevens in de basisregistratie ondergrond moeten komen, en aan afnemende partijen welke gegevens zij in de basisregistratie ondergrond mogen verwachten. Het document is voor een breed publiek bedoeld en de informatie moet naast precies ook begrijpelijk zijn.
Bodemkundige boormonsterbeschrijving
De voorliggende versie van de catalogus beschrijft maar een deel van het booronderzoek, namelijk alleen de boormonsterbeschrijving zoals die binnen het vakgebied bodemkunde wordt gemaakt. In dit vakgebied zijn de beschrijvingen gebaseerd op de Handleiding bodemgeografisch onderzoek, richtlijnen en voorschriften (1995), uitgegeven door DLO Staring Centrum, nu Wageningen Environmental Research. De catalogus zal stapsgewijs worden uitgebreid om uiteindelijk het booronderzoek in zijn volledigheid en voor alle voor de basisregistratie ondergrond relevante vakgebieden te beschrijven.
Samenhang met andere documentatie
Voor ieder registratieobject worden de volgende beschrijvende documenten opgesteld:
- de catalogus;
- de handboeken voor inname en uitgifte;
- de koppelvlakbeschrijvingen voor inname en uitgifte.
De catalogus beschrijft de inhoud van de BRO en vormt de basis voor de andere beschrijvende documenten. In de catalogus staan de definities van de gegevens van het registratieobject, de entiteiten en attributen, met een beschrijving van de onderlinge samenhang. Bij de definitie worden de kardinaliteit (het aantal keer dat de het gegeven voorkomt), de regels die in controles worden gebruikt en de waarden die zijn toegestaan vermeld.
Een handboek voor inname of uitgifte beschrijft het proces dat bij inname of uitgifte van gegevens wordt doorlopen. In een handboek worden ook de gegevens gedefinieerd die betrekking hebben op het proces van inname of uitgifte. Om te zien wat er aangeleverd moet worden of wat er uitgeleverd kan worden, heeft men de catalogus nodig.
De koppelvlakbeschrijvingen zijn geschreven voor softwareontwikkelaars. Op basis van de twee vorige typen documenten staat hierin beschreven hoe het registratieobject en de bijbehorende transacties worden vertaald naar het technische koppelvlak dat is gerealiseerd door middel van webservices. De koppelvlakbeschrijving gaat dus in op de technische realisatie van de transacties waarbinnen gegevens van het registratieobject wordt uitgewisseld.
Deze documenten hangen samen zoals hieronder afgebeeld.

Figuur 1: Samenhang van de documentatie.
Naast deze documenten is er een document dat het systeem van de BRO als geheel beschrijft met als titel BRO-architectuur. In dat document wordt het ontwerp en de algemene werking van de BRO beschreven. Het document BRO-architectuur is alleen nog in een eerste en prille versie beschikbaar.
Leeswijzer
Hoofdstuk 1 geeft het doel en de doelgroep, de samenhang met andere documenten en de versiehistorie van deze catalogus.
Hoofdstuk 2 behandelt enkele algemene aspecten van het BRO-systeem en begrippen van algemene aard.
Hoofdstuk 3 legt uit wat booronderzoek is, wat de plaats is van het object in de gegevenssystematiek van de basisregistratie ondergrond en vertelt wat de benadering is geweest bij het opstellen van de gegevensdefinitie.
Hoofdstuk 4 geeft de definitie van het registratieobject, van de delen waaruit het is opgebouwd, de entiteiten, en van de eigenschappen van die delen, de attributen.
Hoofdstuk 5 ten slotte geeft de inhoud van de enumeraties en codelijsten waarnaar in hoofdstuk 4 verwezen wordt.
Versiehistorie
Versie | Datum | Omschrijving |
0.7 | 23 december 2016 | Versie voor interne review gebaseerd op de gegevensdefinitie die voor de ketentest wordt gebruikt |
0.8 | 25 januari 2017 | Versie ten behoeve van de publieke consultatie |
0.9 | 26 mei 2017 | Versie waarin de bevindingen uit de ketentest, het commentaar uit de publieke consultaties van de vorige versie en de AMvB, en de gevolgen van de consolidatie van het systeem zijn verwerkt. |
1.0 | 20 juni 2017 | Versie vastgesteld door het Ministerie van Infrastructuur en Milieu. |
Contactinformatie
Voor vragen, suggesties of opmerkingen over de inhoud van dit document kunt u contact opnemen met de BRO Servicedesk. Bel 088 – 8644 999 of mail naar support@broservicedesk.nl.
Verder vindt u op basisregistratieondergrond.nl verdere technisch inhoudelijke instructie voor het aanleveren van gegevens aan de landelijke voorziening BRO.
Algemene kenmerken en begrippen
Opzet van het systeem
De basisregistratie ondergrond is een systeem dat een schakel vormt in een informatieketen. Aan het begin van de keten staan bestuursorganen die opdracht geven tot de productie van gegevens, of zelf gegevens produceren. Die bestuursorganen worden bronhouders genoemd. De geproduceerde gegevens worden door een dataleverancier geleverd aan de beheerder van het systeem, de registerbeheerder. De bronhouder is verantwoordelijk voor de levering van gegevens. Hij kan besluiten zelf dataleverancier te zijn of andere partijen een machtiging voor levering te verlenen. De beheerder van de BRO registreert de aangeleverde gegevens en levert ze voor (her)gebruik door aan allerlei afnemers.
De opzet van het systeem moet begrepen worden vanuit de verantwoordelijkheden die in de keten zijn belegd. De aangeleverde gegevens vallen onder de verantwoordelijkheid van de bronhouder en de registerbeheerder mag die gegevens niet veranderen. De registerbeheerder moet echter wel gegevens toevoegen om het systeem te kunnen beheren en hij kan gegevens toevoegen om de afnemers goed van dienst te kunnen zijn.
Bij wet is geregeld dat de basisregistratie ondergrond zo wordt opgezet dat er onderscheid bestaat tussen de gegevens die aan de registerbeheerder zijn aangeleverd en de gegevens die de registerbeheerder aan de afnemers verstrekt. Het systeem valt uiteen in twee grote deelsystemen, het register brondocumenten ondergrond en de registratie ondergrond (zie figuur 2).

Figuur 2: De twee grote deelsystemen van de BRO.
Een geheel van gegevens dat door of onder verantwoordelijkheid van een bronhouder wordt aangeleverd, wordt een brondocument genoemd. De brondocumenten worden in het register brondocumenten ondergrond opgeslagen. De gegevens uit de brondocumenten worden samen met de gegevens die de registerbeheerder toevoegt in de registratie ondergrond vastgelegd. De registratie ondergrond is het deelsysteem dat gebruikt wordt voor uitgifte.
Met deze opzet verkrijgt het systeem de nodige flexibiliteit. Zo kan een object in de registratie ondergrond gegevens bevatten die uit meer dan één brondocument afkomstig zijn en bij uitgifte kunnen gegevens van verschillende objecten met elkaar gecombineerd worden. Ook is het mogelijk met het brondocument gegevens op te slaan die alleen voor de bronhouder en de aanleverende partij van belang zijn.
De gegevensdefinitie dekt alle gegevens die opgenomen zijn in de registratie ondergrond. Verreweg de meeste gegevens komen uit de brondocumenten die de dataleverancier aanlevert en een paar gegevens komen voort uit de overdracht van een brondocument aan de registerbeheerder. Aan de aangeleverde gegevens worden enkele gegevens door de registerbeheerder toegevoegd. Als een gegeven is toegevoegd door de BRO wordt dat in de beschrijving expliciet vermeld.
Alle gegevens in de registratie ondergrond worden uitgegeven, maar niet alle afnemers kunnen alle gegevens geleverd krijgen. De gegevens die niet aan alle afnemers worden uitgeleverd zijn de gegevens die alleen nodig zijn in de communicatie tussen de registerbeheerder enerzijds en de dataleveranciers en bronhouders anderzijds.
Registratieobject
Het registratieobject is dé eenheid in de data-architectuur van de basisregistratie ondergrond. Voor de registerbeheerder is het de elementaire bouwsteen van het systeem dat hij moet beheren.
Een registratieobject verwijst naar een eenheid van informatie die onder de verantwoordelijkheid van één bronhouder valt en die met een bepaald doel is of wordt gemaakt. Het is in directe of indirecte zin gedefinieerd in de ruimte en dat wil zeggen dat een registratieobject een plaats op het aardoppervlak heeft of dat het gekoppeld is aan een ander type registratieobject met een plaats op het aardoppervlak.
Een registratieobject is niet alleen in de ruimte maar ook in de tijd gedefinieerd. Het leven van een registratieobject begint op het moment dat de gegevens zijn geregistreerd en dat is zo kort mogelijk nadat de gegevens zijn geproduceerd. De levensduur van een registratieobject, en de veranderlijkheid van de gegevens verschilt van object tot object. Een grondwatermonitoringput kan tientallen jaren gebruikt worden voor het meten van grondwaterstanden en in de periode kunnen er nieuwe gegevens ontstaan. Dat betekent dat de gegevens van de put in de registratie ondergrond gedurende zijn hele levensduur bijgewerkt moeten kunnen worden. Aan de andere kant van het spectrum staan de objecten waarvan alle gegevens in een keer worden vastgelegd. Geotechnisch sondeeronderzoek is daar een voorbeeld van. Sondeeronderzoek is eenmalig onderzoek en het resultaat ervan kan al na een of enkele dagen aan de bronhouder worden overhandigd.
Registratiedomein
Registratieobjecten worden in de basisregistratie ondergrond gegroepeerd in domeinen. Vooralsnog worden zes domeinen onderscheiden:
- bodem- en grondonderzoek
- bodemkwaliteit
- grondwatermonitoring
- grondwatergebruik
- mijnbouwwet
- modellen.
De domeinen zijn vanuit het oogpunt van beheer van belang voor de ordening van het systeem. Daarnaast zijn zij nuttig in de communicatie met de partijen die bij de realisatie van het systeem betrokken zijn.
Kwaliteitsregime
In de basisregistratie ondergrond worden niet alleen gegevens geregistreerd die dateren van na de datum waarop de wet van kracht is geworden. Ook oudere gegevens zullen in de basisregistratie ondergrond worden opgenomen. De noodzaak daartoe ligt in de wet verankerd. Die schrijft voor dat de gegevens uit de eerder bestaande systemen DINO en BIS zo veel mogelijk naar de BRO moeten worden overgezet. Verder staat de wet toe dat bronhouders tot vijf jaar na de inwerkingtreding van de wet historische gegevens ter registratie mogen aanbieden.
Historische gegevens kunnen niet altijd voldoen aan de strikte regels die de BRO stelt. Zo kan het voorkomen dat voor gegevens die volgens de strikte regels van de BRO verplicht zijn, geen waarde bekend is. Om de verwerking van de twee categorieën gegevens naast elkaar mogelijk te maken, worden twee kwaliteitsregimes gehanteerd. Voor de aanlevering van gegevens volgens de strikte regels geldt het IMBRO-regime. Bij de aanlevering van historische gegevens wordt geaccepteerd dat een aantal formeel verplichte gegevens geen waarde heeft. Voor deze gegevens wordt het IMBRO/A-regime gehanteerd en dat kent dus minder strikte regels.
De introductie van de twee kwaliteitsregimes geeft de bronhouder gedurende een bepaalde periode een zekere mate van vrijheid. Het kan bijvoorbeeld praktisch blijken het IMBRO/A-regime te hanteren voor gegevens die weliswaar pas na de datum waarop de wet in werking is getreden zijn geproduceerd maar die voortkomen uit opdrachten die al voor die datum zijn gegeven. Ook kan het voorkomen dat historische gegevens wel aan alle strikte voorwaarden voldoen en dan is het wenselijk de gegevens onder IMBRO-regime aan te leveren.
De periode waarin de bronhouders die vrijheid hebben wordt de transitieperiode genoemd. Over de duur van de transitieperiode zijn nog geen afspraken gemaakt. Na afloop van de transitieperiode kan alleen onder het strikte IMBRO-regime worden aangeleverd.
Formele en materiële geschiedenis
De basisregistratie ondergrond maakt deel uit van een stelsel van basisregistraties. Binnen het stelsel maakt men onderscheid tussen de materiële geschiedenis en de formele geschiedenis van een object.
Het begrip materiële geschiedenis wordt gebruikt om de veranderingen van eigenschappen van een object in de werkelijkheid aan te duiden. De materiële geschiedenis van een object wordt, voor zover relevant, in de registratie ondergrond vastgelegd. Niet alle registratieobjecten hebben een materiële geschiedenis, alleen de objecten met een levensduur, zoals de grondwatermonitoringput.
Het begrip formele geschiedenis wordt gebruikt voor de veranderingen van eigenschappen van een object in de registratie zelf. De meeste van die veranderingen gaan terug op een verandering van eigenschappen in de werkelijkheid, en de formele geschiedenis geeft aan wanneer de veranderingen in het systeem geregistreerd zijn. De formele geschiedenis kent ook gebeurtenissen die niet het gevolg zijn van een verandering in de werkelijke eigenschappen van een object. Die gebeurtenissen hebben betrekking op correcties. Het kan gebeuren dat een bronhouder erachter komt dat er een onjuiste waarde was geregistreerd en dan zorgt hij ervoor dat die verbeterd wordt. De registratie van de verbetering is een formele gebeurtenis.
Alle registratieobjecten hebben een formele geschiedenis en die wordt in de registratie ondergrond globaal vastgelegd in de registratiegeschiedenis van het object. Globaal wil zeggen dat de registratie ondergrond alleen een overzicht van de formele geschiedenis geeft. Voor de details moet het register brondocumenten ondergrond worden geraadpleegd.
Bij correctie wordt het betreffende gegeven in de registratie ondergrond overschreven en is de oude waarde van het gegeven niet meer direct beschikbaar voor de afnemers.
Zou een afnemer toch willen weten wat de eerdere foute waarde was, dan moet hij het register brondocumenten ondergrond raadplegen.
Coördinaten en referentiestelsels
De registratieobjecten van de basisregistratie ondergrond zijn gedefinieerd in de ruimte en dat wil zeggen dat een object zelf een plaats op het aardoppervlak, een locatie, heeft, of dat het gekoppeld is aan een ander type registratieobject met een locatie. Afhankelijk van het type registratieobject, wordt de locatie geregistreerd als een punt, een lijn of een vlak.
De locatie is de horizontale positie van een object. Voor bepaalde objecten is het voldoende dat alleen die horizontale positie wordt vastgelegd, maar voor veel objecten is ook de verticale positie van belang.
Posities worden vastgelegd in coördinaten en die zijn gedefinieerd in een bepaald referentiestelsel.
Er zijn verschillende typen referentiestelsels. Zo spreekt men van horizontale referentiestelsels (2D), verticale referentiestelsels (1D), gecombineerde referentiestelsels (2D, 1D) en werkelijke 3D referentiestelsels. In Nederland worden de horizontale en de verticale component van een positie in een afzonderlijk stelsel uitgedrukt. Het is vandaag de dag mogelijk met gps een positie in een 3D-referentiestelsel vast te leggen, maar de wens over te stappen op het gebruik van 3D is nog door geen van de partijen die betrokken zijn bij de basisregistratie ondergrond naar voren gebracht.
Referentie stelsels voor de horizontale positie
In Nederland zijn traditioneel verschillende referentiestelsels voor de horizontale positie in gebruik. In 2009, bij de eerste voorbereidingen voor de totstandkoming van de basisregistratie ondergrond, is al vastgesteld dat de verscheidenheid aan referentiestelsels de basisregistratie ondergrond voor problemen stelt omdat de registratie dan niet gemakkelijk op een eenduidige manier bevraagd kan worden. In de registratie ondergrond worden namelijk zowel gegevens met een locatie op land als gegevens met een locatie op zee geregistreerd. In de toenmalige praktijk werden op land en op zee verschillende stelsels gebruikt. Op land werd RD gebruikt en op zee waren verschillende stelsels in gebruik, waarvan WGS84 de belangrijkste was.
In 2009 was ook al bekend dat de Europese kaderrichtlijn INSPIRE de lidstaten vraagt de gegevens in Europa in één referentiestelsel uit te gaan wisselen, te weten in ETRS89. Met dat in gedachten, is het besluit genomen het BRO-systeem zo in te richten dat de registratie bevraagd gaat worden in ETRS89.
Het besluit wordt ondersteund door ontwikkelingen in Nederland. Sinds 2013 wordt er door de drie belangrijkste autoriteiten in Nederland op het gebied van referentiestelsels, het Kadaster, de Dienst der Hydrografie en Rijkswaterstaat, gewerkt aan de totstandkoming van nieuwe afspraken. Die afspraken moeten in lijn zijn met Europese afspraken en leiden tot heldere en eenduidige transformatieprocedures tussen referentiestelsels. Concreet betekent dit dat in Nederland op termijn het ETRS89-stelsel als standaard zal worden gehanteerd voor het uitwisselen van geo-informatie.
Het besluit betekent niet dat de gegevens ook in ETRS89 aangeleverd moeten worden. De basisregistratie ondergrond voorziet een periode van transitie waarin de aanleverende partijen zelf bepalen wanneer zij overstappen op ETRS89. Die periode zal naar verwachting jaren duren. Om de transitie te ondersteunen hanteert de basisregistratie ondergrond de volgende spelregels:
- Gegevens mogen in een beperkt aantal referentiestelsels worden aangeleverd (RD, WGS84 en ETRS89).
- Voor locaties op land wordt alleen RD of ETRS89 toegestaan.
- Voor locaties op zee wordt alleen WGS84 of ETRS89 toegestaan.
- De aangeleverde coördinaten worden in de registratie opgeslagen.
- De aangeleverde coördinaten worden door de basisregistratie ondergrond getransformeerd naar het ETRS89 referentiestelsel.
- De getransformeerde coördinaten worden naast de aangeleverde coördinaten opgeslagen.
- Bij de getransformeerde coördinaten wordt ook een identificatie van de gebruikte transformatiemethode opgeslagen.
- Als de coördinaten in ETRS89 zijn aangeleverd, dan staat bij aangeleverde en getransformeerde positie dezelfde informatie. Voor de locatie worden de getransformeerde coördinaten en de aangeleverde coördinaten beide aan de afnemers verstrekt.
Referentie stelsels voor de verticale positie
In Nederland zijn voor verticale posities op land en zee verschillende referentiestelsels in gebruik. Op land wordt NAP gebruikt. Op zee is het in de voor de BRO relevante werkvelden gebruikelijk posities uit te drukken t.o.v. het gemiddeld zeeniveau (MSL, Mean Sea Level), maar posities t.o.v. LAT komen ook voor (Lowest Astronomical Tide). Dit laatstgenoemde stelsel wordt in de kaderrichtlijn INSPIRE genoemd als het stelsel van voorkeur voor het uitdrukken van verticale posities op zee. De basisregistratie ondergrond staat daarom op zee het gebruik van LAT naast MSL toe. Aangeleverde verticale posities worden door de BRO niet getransformeerd.
Gegevens op land en op zee
De basisregistratie ondergrond bevat gegevens over de ondergrond van Nederland en zijn zgn. Exclusieve Economische Zone (EEZ). De EEZ is het gebied op de Noordzee waar Nederland economische rechten heeft. Voor de referentiestelsels die bij aanlevering worden toegestaan, is het van belang te weten of de locatie van een object op zee of op land ligt.
Als scheidingslijn tussen land en zee wordt in de basisregistratie ondergrond de UNCLOS-basislijn gehanteerd. Het beheer van de basislijn valt onder de verantwoordelijkheid van de Dienst der Hydrografie van het ministerie van Defensie. Deze dienst voert die taak uit op basis van het Zeerechtverdrag van de Verenigde Naties uit 1982, dat in het Engels de United Nations Convention on the Law of the Sea (UNCLOS) heet.
De basislijn is opgebouwd uit de nulmeterdieptelijn zoals weergegeven op de zeekaarten en enkele rechte basislijnen die onder meer de monding van de Westerschelde en de wateren tussen de Waddeneilanden afsluiten.
De grens tussen land en zee is veranderlijk. De Dienst der Hydrografie stelt de grens opnieuw vast wanneer daartoe voldoende aanleiding is. De BRO hanteert bij inname de meest recente versie van de UNCLOS-basislijn en controleert daarmee of de juiste referentiestelsels gebruikt worden.
Tussen het moment waarop de locatie van een object wordt bepaald en het moment waarop het gegeven in de basisregistratie ondergrond wordt vastgelegd verloopt enige tijd. In die periode kan de positie van de UNCLOS-basislijn opnieuw zijn vastgesteld, en dan ontstaat er een discrepantie die bij het aanleveren van gegevens tot problemen kan leiden. Wanneer een dergelijk probleem zich voordoet, wordt de dataleverancier gevraagd contact op te nemen met de registratiebeheerder om gezamenlijk tot een oplossing te komen.
Een soortgelijk probleem doet zich voor met betrekking tot de begrenzing van Nederland, met name van het Nederlands territoir. De grenzen van Nederland worden ieder jaar op 1 januari vastgesteld door het Kadaster en vastgelegd in de basisregistratie kadaster. De BRO controleert bij inname of een object in het gebied ligt dat Nederland en zijn Exclusieve Economische Zone omvat, en hanteert daarbij de actuele grenzen. Ook bij problemen die te herleiden zijn tot een verandering in de begrenzing van Nederland, wordt de dataleverancier gevraagd contact op te nemen met de registratiebeheerder om gezamenlijk tot een oplossing te komen.
Nauwkeurigheid van getalswaarden
Voor zinvol gebruik van gegevens met een getalswaarde is het noodzakelijk dat de nauwkeurigheid van die gegevens bekend is.
Het begrip nauwkeurigheid laat zich in deze context het best omschrijven als de juistheid van een gemeten of berekende waarde. In de meeste processen waarin de waarde van een gegeven wordt bepaald, kan de afwijking van de daadwerkelijke waarde slechts via een kalibratie- of statistisch proces worden verkregen. Het resultaat omvat dan niet alleen een van de mogelijke realisaties van een meetwaarde maar ook informatie over de mogelijke spreiding van de meetwaarden.
De basisregistratie ondergrond gaat ervan uit dat de producenten van gegevens de metingen en berekeningen uitvoeren binnen een stelsel van afspraken dat binnen het desbetreffende werkveld is vastgelegd. Uitgangspunt is dat ook de eisen waaraan de gegevens op het gebied van nauwkeurigheid moeten voldoen in afspraken zijn vastgelegd. Dat kunnen praktische werkafspraken zijn, maar ook afspraken die vertaald zijn naar ISO- en NEN-normen. In de gegevensdefinitie wordt in beginsel verwezen naar die normen. Waar deze normen niet voorzien in afspraken over de nauwkeurigheid, stelt de basisregistratie ondergrond hieraan specifieke eisen. Deze zijn dan vermeld in de gegevensdefinitie.
Authentiek gegeven
In de wet is een aantal gegevens expliciet als authentiek aangeduid. Dit wordt in de gegevensdefinitie nader uitgewerkt; verreweg de meeste gegevens zijn authentiek.
Met de aanduiding authentiek wordt, zoals geformuleerd in de memorie van toelichting op de wet, tot uitdrukking gebracht dat:
- Het gegeven in samenhang met andere gegevens door een groot aantal bestuursorganen in verschillende processen wordt gebruikt en derhalve bestemd is voor informatie-uitwisseling tussen bestuursorganen;
- de verantwoordelijkheid voor betrouwbaarheid van het gegeven eenduidig geregeld is;
- het gegeven onderworpen is aan intern en extern kwaliteitsonderzoek, en
- het gegeven zich leent voor verplicht gebruik door bestuursorganen en eenmalige verstrekking door burgers en bedrijven aan de overheid.
In de praktijk mag een gebruiker van de gegevens ervan uitgaan dat alle gegevens correct zijn. De gegevensdefinitie moet de gebruiker alle informatie geven die voor een goed begrip daarvan nodig is.
Heeft een gebruiker echter gerede twijfel over de juistheid van een authentiek gegeven dan wordt verwacht dat hij de registerbeheerder daarvan op de hoogte brengt. Bestuursorganen zijn, bij gerede twijfel over de juistheid van een authentiek gegeven (of het ontbreken ervan), zelfs verplicht daarvan melding te maken.
Voor alle gegevens is aangegeven of ze authentiek zijn. Ook is voor alle gegevens aangegeven of ze een waarde moeten hebben. Dat laat zien dat er gegevens kunnen zijn die authentiek zijn maar geen waarde hoeven te hebben. Juist omdat er verplichtingen gelden t.a.v. authentieke gegevens, vraagt dit om een korte toelichting.
Wanneer een authentiek gegeven geen waarde heeft moet de gebruiker ervan uitgaan dat het gegeven niet is geproduceerd. Dat geval kan zich uiteraard alleen voordoen wanneer er vrijheid van beslissen bestaat bij de bronhouder of de producent.
Voor de duidelijkheid, als er wel een waarde is dan moet die ook in de BRO worden opgenomen. Bij gerede twijfel over het ontbreken van een waarde, moet een bestuursorgaan dat melden.
Booronderzoek
Bodem- en grondonderzoek.
Booronderzoek is een van de vijf registratieobjecten in het domein bodem- en grondonderzoek. Het gaat in dit domein om onderzoek dat erop gericht is gegevens te produceren over de opbouw en eigenschappen van bodem en ondergrond zonder dat daarvoor direct een bepaald wettelijk of beleidsmatig kader bestaat. Vaak wordt het onderzoek uitgevoerd omdat men de opbouw en de eigenschappen van de ondergrond moet kennen voor het realiseren van projecten in de grond-, weg- en waterbouw, de utiliteitsbouw, voor het onderhoud van bestaande infrastructuur, of om de geschiktheid van de ondergrond voor land- of natuurbouw te onderzoeken.
Het onderzoek kan direct in het veld worden uitgevoerd, maar soms is het een combinatie van veld- en laboratoriumonderzoek.
Naast booronderzoek omvat het domein nog vier registratieobjecten:
- geotechnisch sondeeronderzoek
- geo-elektrisch onderzoek
- seismisch onderzoek
- profielkuilonderzoek
De vijf registratieobjecten staan op zichzelf en hebben eigen locaties.
Voor de wet valt het booronderzoek overigens onder het begrip verkenning. Een verkenning is in de wet gedefinieerd als een waarneming van de opbouw van de ondergrond op een punt, langs een lijn of in een vlak.
Verscheidenheid aan booronderzoek
In het vlakke Nederland is de ondergrond bijna overal aan het oog onttrokken. Boren en graven zijn van oudsher de manieren om informatie over de opbouw van de ondergrond te verkrijgen. Lange tijd zijn het zelfs de enige manieren geweest want pas tegen het midden van de twintigste eeuw kwamen andere technieken beschikbaar.
Booronderzoek omvat de vormen van onderzoek die ermee beginnen dat de ondergrond door boren wordt ontsloten. In verreweg de meeste gevallen wordt geboord om monsters uit de ondergrond naar boven te halen en die monsters worden dan onderzocht. In bepaalde gevallen komt het voor dat er onderzoek gedaan wordt aan het gat dat door boren is ontstaan en dat gebeurt door een meetapparaat in het gat neer te laten. Het uitvoeren van dergelijke boorgatmetingen is betrekkelijk kostbaar en wordt weinig gedaan. Alleen bij hoge uitzondering is het de enige vorm van onderzoek die wordt uitgevoerd, bijna altijd gebeurt het in combinatie met het voor onderzoek naar boven halen van monsters.
Voor een goed begrip moet worden toegevoegd dat het doen van onderzoek niet altijd het uiteindelijk doel van het boren hoeft te zijn. Het eigenlijk doel kan bijvoorbeeld ook het realiseren van een grondwatermonitoringput of een ander soort constructie in de ondergrond zijn.
Wat voor soort informatie het booronderzoek oplevert wordt bepaald door het doel van het onderzoek. Omdat boren nu eenmaal dé manier is om de ondergrond te ontsluiten bestaat er een veelheid aan doelen en is de variatie in onderzoek groot. Dat vraagt om ordening van informatie. Een belangrijke factor voor het ordenen van de informatie is het vakgebied waarbinnen het onderzoek wordt uitgevoerd en dan met name de vertaling daarvan naar toepassingsgebied. Zo houdt de geotechniek zich bezig met bouwen op of in de grond en de cultuurtechniek met het in cultuur brengen van het land of het ervoor zorgen dat het in cultuur gehouden kan worden. In de vakgebieden bodemkunde en geologie staat booronderzoek bijna altijd in het teken van kartering of modellering, activiteiten die erop gericht zijn een goed fundament te leggen voor de andere vormen van onderzoek.
De genoemde vier vakgebieden dekken niet noodzakelijkerwijs alle disciplines die voor een goede ordening van de informatie moeten worden benoemd, maar als vertrekpunt is de indeling goed bruikbaar. Wel is het belangrijk te weten dat drie toepassingsgebieden volledig buiten beschouwing vallen. Dat zijn het booronderzoek dat voor mijnbouwdoeleinden wordt verricht, archeologisch onderzoek en het onderzoek dat erop gericht is de kwaliteit van de bodem vanuit milieukundig perspectief te bepalen. Mijnbouw kent een wettelijk kader en dat vormt in de basisregistratie ondergrond een apart registratiedomein en daarin heeft het desbetreffende booronderzoek zijn eigen plaats. Archeologisch en milieukundig onderzoek vallen buiten het bereik van de basisregistratie ondergrond.
In het vakgebied zit vaak al opgesloten tot welke diepte het onderzoek reikt en over welk areaal het onderzoek zich uitstrekt. Het vakgebied bepaalt ook welke deelonderzoeken het onderzoek kan omvatten, wat globaal het karakter is van die deelonderzoeken en welke aspecten en eigenschappen van de ondergrond er onderzocht worden, en met welke methodieken. Wat de deelonderzoeken betreft wordt onderscheid gemaakt tussen (1) het beschrijven van boormonsters, (2) het veelal in een laboratorium analyseren van monsters en het eventueel maken van foto's en (3) het uitvoeren van metingen in het boorgat (figuur 3).

Figuur 3: De deelonderzoeken van booronderzoek.
Standaardisatie van booronderzoek
De grote verscheidenheid aan booronderzoek maakt dat het standaardisatieproces dat aan de gegevensdefinitie ten grondslag ligt, een dimensie kent die bij andere registratieobjecten ontbreekt. Bij booronderzoek moet de informatie namelijk niet alleen binnen een vakgebied worden gestandaardiseerd, maar ook over alle vakgebieden heen. In de praktijk betekent dit dat er een algemeen geldend kader moet worden ontwikkeld dat voor ieder van de vakgebieden specifiek wordt ingevuld. Het lastige is dat het algemene kader pas goed kan staan wanneer de standaardisatie voor ieder van de specifieke vakgebieden is doorlopen, en dat is nog niet het geval.

Figuur 4: Booronderzoek in deze versie van de catalogus; boormonsteronderzoek is nog buiten scope en boorgatmeetonderzoek wordt voor bodemkunde niet uitgevoerd.
Deze versie van de catalogus voor booronderzoek dekt alleen de gegevensdefinitie voor het vakgebied bodemkunde en daarbinnen nog alleen het deelonderzoek waarin de boormonsters beschreven worden om een bodemprofiel te maken (figuur 4).
Kader voor booronderzoek
In de basisregistratie ondergrond is booronderzoek een registratieobject en daarmee een informatieobject. Een registratieobject is een afbeelding van de werkelijkheid maar niet de werkelijkheid zelf. In de werkelijkheid wordt booronderzoek bijna altijd projectmatig uitgevoerd. Een dergelijk project omvat vrijwel altijd een aantal boringen, maakt vaak weer deel uit van een project waarin ook andere technieken worden gebruikt, en strekt zich over een kleiner of groter gebied uit. Voor de basisregistratie ondergrond is het object booronderzoek altijd aan een specifieke locatie gebonden, een punt op de kaart.
Booronderzoek levert informatie over het deel van de ondergrond dat op die bepaalde locatie is doorboord. Welk deel van de ondergrond wordt tot op zekere hoogte bepaald door het vakgebied. Omdat er allerlei vakgebieden samenkomen in de basisregistratie ondergrond is een gemeenschappelijk begrippenkader nodig om duidelijk te kunnen maken over welk deel van de ondergrond het gaat (figuur 5).

Figuur 5: De begrippen die in de basisregistratie ondergrond gebruikt worden voor de indeling van de ruimte.
Voor de basisregistratie omvat de ondergrond alles wat zich onder het oppervlak van de vaste aarde bevindt. Als we ons beperken tot de bovenste kilometers - het deel dat met boren wordt bereikt- bestaat de ondergrond uit ongeconsolideerd d.w.z. los materiaal en dat ligt normaliter op geconsolideerd oftewel vast materiaal. In gewone spreektaal zou men geneigd zijn de termen grond, resp. gesteente te gebruiken, maar geowetenschappers hebben het moeilijk gemaakt door de term gesteente ook te gebruiken voor ongeconsolideerd materiaal.
Het begrip bodem wordt gebruikt voor het bovenste deel van de ongeconsolideerde ondergrond en dat op een nogal losse manier. Het begrip wordt vaak strikter gedefinieerd bijvoorbeeld door het te beperken tot de bovenste 120 cm van de ondergrond of tot het deel waarin bodemvormende processen spelen, maar die striktheid is vooralsnog niet handig gebleken.
Het oppervlak dat de vaste aarde begrenst is een belangrijk element in het begrippenkader. Daar waar het oppervlak droog is begint de ondergrond bij het maaiveld (figuur 5). Daar waar de aarde bedekt is met water, begint de ondergrond bij de bodem van het waterlichaam, de waterbodem. Het grensvlak fungeert als nulpunt voor de diepte. In de terminologie van de basisregistratie is het lokaal verticaal referentiepunt het punt waar een boring het grensvlak snijdt. De afstand tot het referentievlak - NAP op land - wordt verschuiving genoemd (figuur 6).

Figuur 6: Het nulpunt voor de diepte in een boring, het lokaal verticaal referentiepunt, is het punt waar de boring het maaiveld (1) of de waterbodem (2) snijdt. De afstand tussen dat punt en het verticaal referentievlak, NAP in dit geval, is de verschuiving.
Registratieobject booronderzoek
Een registratieobject is de belangrijkste eenheid van informatie in de basisregistratie ondergrond. Een registratieobject bestaat uit delen (entiteiten), en de delen hebben eigenschappen (attributen). Om het booronderzoek als informatieobject te kunnen definiëren, wordt vanuit een bepaalde benadering gedacht.
In het denken over wat het object booronderzoek is en hoe de informatie van dat object moet worden gemodelleerd staat het begrip onderzoek centraal. Bij het begrip onderzoek moet men in essentie aan een activiteit, een proces of een aaneenschakeling van activiteiten of processen denken. Het onderzoek koppelt een resultaat aan een object van onderzoek en in het geval van de basisregistratie ondergrond is dat een deel van de ondergrond.
Waarom onderzoek een centrale plaats in het denken inneemt, behoeft wel enige toelichting omdat men in eerste instantie zou kunnen denken dat het resultaat van het onderzoek centraal moet staan omdat dat de informatie is waar het allemaal om draait. Inderdaad gaat het uiteindelijk om het resultaat van het onderzoek, dat is immers de informatie die men wil gebruiken. Maar de reden dat het onderzoek in de modellering centraal wordt gesteld, is dat wat een booronderzoek uniek maakt niet het resultaat of het object van onderzoek is, maar dat er op een bepaald moment onderzoek is gedaan. Het is de factor tijd die het onderzoek uniek maakt.
Omdat onderzoek een aaneenschakeling van activiteiten is, kan het resultaat door een groot aantal factoren worden beïnvloed. Hergebruik van informatie is het doel van iedere basisregistratie en om dat mogelijk te maken, moeten met het resultaat de gegevens worden vastgelegd die het onderzoek als proces beschrijven. Uitgangspunt voor de definitie is dan ook dat de gegevens over het proces voldoende informatie moeten bevatten om een gebruiker in staat te stellen te beoordelen of het resultaat geschikt is voor het doel dat hij beoogt.
Om het proces te kunnen vatten zijn de eerste vragen: waarmee begon het proces dat tot booronderzoek heeft geleid en waarmee eindigde het?
Voor de basisregistratie ondergrond begint de geschiedenis bij het uitvoeren van een opdracht tot onderzoek en eindigt de geschiedenis op het moment dat alle gegevens uit het onderzoek correct in de basisregistratie ondergrond zelf zijn vastgelegd. Gegevens over de opdracht tot het uitvoeren van booronderzoek worden niet opgenomen. Wel wordt er bij de registratie in de BRO impliciet informatie over de opdracht vastgelegd omdat gespecificeerd wordt binnen welk kader de gegevens aan de registratie worden aangeleverd.
Uitvoering van de opdracht begint ermee dat de uitvoerende instantie naar een bepaalde locatie gaat om daar te gaan boren. Voorafgaand aan het boren kunnen ter plekke allerlei voorbereidende werkzaamheden worden uitgevoerd. Het enige dat daarbij voor de registratie van belang is, is of er materiaal uit de ondergrond wordt weggehaald voordat de boor de grond ingaat.
Om te boren wordt bepaalde apparatuur gebruikt. Met welke apparatuur geboord wordt hangt helemaal af van het doel van het onderzoek, de beoogde einddiepte en de plaats waar geboord wordt. Het kan een eenvoudige handboor zijn, maar ook een grote boorinstallatie met allerlei randapparatuur en voorzieningen voor het opvangen van boormateriaal. Met de hand boren kost minuten, maar het boren kan ook weken in beslag nemen.
Het feitelijk onderzoek bestaat uit een of meer deelonderzoeken (zie figuur 3). Ieder deelonderzoek levert een resultaat en dat bevat informatie over het deel van de ondergrond dat op een bepaalde locatie in het veld is doorboord. Het deelonderzoek dat bijna altijd wordt uitgevoerd is het beschrijven van de boormonsters en dat levert als resultaat een beschrijving van de opbouw van de ondergrond vanuit de invalshoek van het betreffende vakgebied. De ondergrond wordt beschreven als opgebouwd uit lagen en van die lagen worden allerlei kenmerken beschreven.
Wanneer het onderzoek ook het uitvoeren van analyses in het laboratorium omvat worden samenstelling of eigenschappen van het materiaal nader bepaald. Bij het uitvoeren van boorgatmetingen vindt eigenlijk hetzelfde plaats, maar dat gebeurt met een sonde die quasi-continu metingen doet terwijl de sonde haar weg door het boorgat aflegt.
Het proces zoals beschreven geldt voor booronderzoek in het algemeen. Per vakgebied verschilt de invulling waarbij de belangrijkste verschillen vooral in de deelonderzoeken tot uitdrukking komen.
Bodemkundig booronderzoek
In bodemkundig booronderzoek worden aan de hand van boormonsters bodemprofielen beschreven. Met een dergelijk bodemprofiel, in de praktijk boorstaat genoemd, legt de bodemkundige vast welke lagen of horizonten hij in de bodem heeft waargenomen. Bodemprofielen staan aan de basis van het bodemkundig onderzoek.
Om uniformiteit in de vastlegging van bodemgegevens te garanderen, is in 1989 het "Systeem van bodemclassificatie voor Nederland" van De Bakker & Schelling gepubliceerd. De bodems van Nederland worden volgens dit systeem ingedeeld in vijf orden die elk weer worden onderverdeeld in subgroepen. In De Bakker & Schelling worden de begrippen die nodig zijn om het systeem te kunnen gebruiken toegelicht; dat zijn begrippen als grondsoortenindeling, horizont en differentiërend kenmerk. In aanvulling op het systeem van bodemclassificatie gebruikt Wageningen Environmental Research voor de beschrijving van bodemprofielen de "Handleiding bodemgeografisch onderzoek, richtlijnen en voorschriften" (Technisch document 19A, 1995). De handleiding is op de praktijk gericht en geeft een volledig overzicht van de waarden die gegevens kunnen hebben en van de regels die daarbij gelden. Ook wordt daarin de indeling volgens de zogenaamde standaardpuntencode uitgelegd.
Grondsoorten
Bodemkundigen benoemen de grondsoort op basis van de verhouding tussen het minerale bestanddeel en de hoeveelheid organische stof, waarbij het minerale bestanddeel wordt 
Figuur 7: De veendriehoek met de indeling en benaming van moerig materiaal en de organischestofklassen voor mineraal materiaal.
onderverdeeld naar korrelgrootte. De korrelgroottegrenzen die in de bodemkunde worden gebruikt zijn: 2, 50 en 2000 µm. De fracties die worden onderscheiden zijn:
- <2 µm: lutumfractie
- 2-50 µm: siltfractie
- <50 µm: leemfractie
- 50-2000 µm: zandfractie.
De bodemkundige namen van grondsoorten zijn gebaseerd op het gebruik van driehoeksgrafieken en daarvan bestaan er drie: de veendriehoek, de kleidriehoek en de leemdriehoek. Aan de hand van de veendriehoek (figuur 7) wordt bepaald of de grond geclassificeerd moet worden als moerig of als mineraal. 
Figuur 8: De kleidriehoek met de indeling en benaming van niet-eolische afzettingen. Het merendeel van de monsters uit rivier- en zeekleigebieden ligt in de grijze zone.
Bij een moerige grond volstaat de veendriehoek en worden het organische stofgehalte en het lutumgehalte gecombineerd om de naam van de grondsoort precies te bepalen.
Bij een minerale grond moet de bodemkundige kiezen of hij de kleidriehoek (figuur 8) of de leemdriehoek (figuur 9) moet gebruiken om de grondsoort te benoemen. Bepalend daarvoor is het milieu waarin het materiaal oorspronkelijk is afgezet. Voor eolische afzettingen, materiaal dat door de wind is afgezet, wordt de leemdriehoek gebruikt. Voor niet-eolische afzettingen wordt de kleidriehoek gebruikt.

Figuur 9: De leemdriehoek met de indeling en benaming van eolische afzettingen. Het merendeel van de monsters uit dekzand- en lössgebieden ligt in de grijze zone.
Het gebruik van de leemdriehoek is overigens niet strikt beperkt tot eolische afzettingen. Van bepaalde onder invloed van landijs gevormde afzettingen (bijv. keileem) en door landijs gestuwde afzettingen, is de korrelgrooteverdeling vergelijkbaar met die van eolische afzettingen en wordt ook de leemdriehoek gebruikt. Eolische en de daarmee gelijkgeschakelde afzettingen komen niet overal in Nederland voor (figuur 10). Het gebruik van de termen die met de leemdriehoek verbonden zijn - dat zijn leem, leemarm en lemig - is dan ook regionaal bepaald. Het zijn met name de landbouwers en natuurbeheerders in de relatief hooggelegen delen van Nederland die met deze begrippen vertrouwd zijn. 
Figuur 10. De verbreiding van bodemprofielen waarvoor de leemdriehoek is gebruikt, gebaseerd op de gegevens in BIS Nederland.
Horizonten
De lagen waaruit de bodem is opgebouwd, worden in de bodemkunde horizonten genoemd. Horizonten ontstaan als gevolg van bodemvormende processen en worden van elkaar onderscheiden op basis van verschillen in onder meer grondsoort, kleur, gehalte aan humus, ijzer en kalk, structuur, consistentie of een combinatie daarvan.
Om bodems op uniforme wijze te kunnen beschrijven, worden horizonten volgens een vast systeem gecodeerd als een combinatie van letters In werkelijkheid worden door de beschrijver naast letters ook cijfers gebruikt, maar de informatie die daarin gevat is wordt in de basisregistratie in andere gegevens vastgelegd.. De horizontcode bestaat uit twee delen:
- De hoofdhorizont, aangegeven met een hoofdletter; dit is de basis van de indeling en bepaalt de plaats van het interval in het proces van bodemvorming
- Een kleine-lettertoevoeging achter de hoofdhorizont; deze geeft nadere informatie over het bodemvormende proces dat met de hoofdletter is gecodeerd
Standaardpuntencode
De standaardpuntencode is ontwikkeld ten behoeve van het bodemgeografisch onderzoek in Nederland en vormt de brug tussen waarneming en model. Het is een in code gevatte karakteristiek van het bodemprofiel. De codering volgt het Nederlands systeem voor bodemclassificatie en bevat ook informatie over de dominante grondsoorten en allerlei bijzonderheden. De code is opgebouwd uit maximaal zeven onderdelen en die beschrijven elk een bepaald aspect van de bodemgesteldheid. Er zijn bodemgroepen opgesteld om gelijksoortige gronden globaal te kunnen indelen. Voor de eerste vijf onderdelen (toevoeging vooraan, subgroepdeel, cijferdeel, kalkverloop, toevoeging achteraan) zijn per bodemgroep standaardcodes vastgesteld. De laatste twee onderdelen van de standaardpuntencode (vergraving en grondwatertrap) gelden voor alle groepen.
Grondwatertrappen
In een bodemprofiel wordt informatie vastgelegd over de variatie in de grondwaterstand. De grondwaterstand in de bodem wordt gestuurd door de verhouding tussen neerslag en verdamping en afvoer, en maakt gedurende het jaar een golfvormige verandering door met de hoogste stand in de winter. In het voorjaar overtreft de verdamping op een bepaald moment de neerslag en begint de grondwaterstand te dalen. Die daling duurt tot in de nazomer of de herfst. Dan slaat de balans om, gaat het neerslagtekort over in een overschot en begint het grondwater weer te stijgen. Uitzonderingen hierop komen voor, bijvoorbeeld in gebieden met sterke regionale kwel of met waterinlaat.
Grondwater speelt een belangrijke rol in bodemvormende processen. De aanwezigheid en het gedrag van het grondwater zijn medebepalend voor de potentie van de bodem als groeimilieu voor planten en voor de gebruiksmogelijkheden van de grond. In natuurgebieden bepalen waterhuishouding en opbouw van de bodem samen het biotoop.
De invloed van het grondwater komt tot uiting in de zgn. hydromorfe kenmerken van de bodem. Voorbeelden daarvan zijn het voorkomen van roestkleurige en grijze vlekken en de stevigheid van het bodemmateriaal.
De variatie in de mate waarin de grondwaterstand fluctueert, wordt uitgedrukt met het begrip grondwatertrap (Gt). Grondwatertrappen zijn gedefinieerd op basis van de gemiddeld hoogste (GHG) en de gemiddeld laagste (GLG) grondwaterstand. De bodemkundige bepaalt aan de hand van zijn waarnemingen de GHG en de GLG in het bodemprofiel.
Domeinmodel
Modellering van informatie kent verschillende invalshoeken. In een catalogus wordt het inhoudelijke perspectief gekozen omdat dat met name waarde heeft in de communicatie tussen mensen. Een dergelijk model wordt in de basisregistratie ondergrond een domeinmodel genoemd. Uit het domeinmodel wordt een technisch model afgeleid dat ook meeweegt dat informatiesystemen efficiënt met elkaar moeten kunnen spreken. Het meer technische model heet productmodel en dat staat aan de basis van de technische documentatie van de software.
Een domeinmodel maakt niet alleen de definitie van de informatie-inhoud gemakkelijker, het dient ook om inzicht te geven in de keuzen die gemaakt zijn bij het bepalen van welke gegevens van belang worden geacht, en welke niet. Omdat het een goed overzicht geeft, wordt het domeinmodel opgenomen in de gegevensdefinitie van een registratieobject. Voor het domeinmodel wordt de UML-notatie gebruikt. Met kennis van de gebruikte symbolen is het gemakkelijk te lezen. In hoofdstuk 4 worden de gegevens in het model nader beschreven.
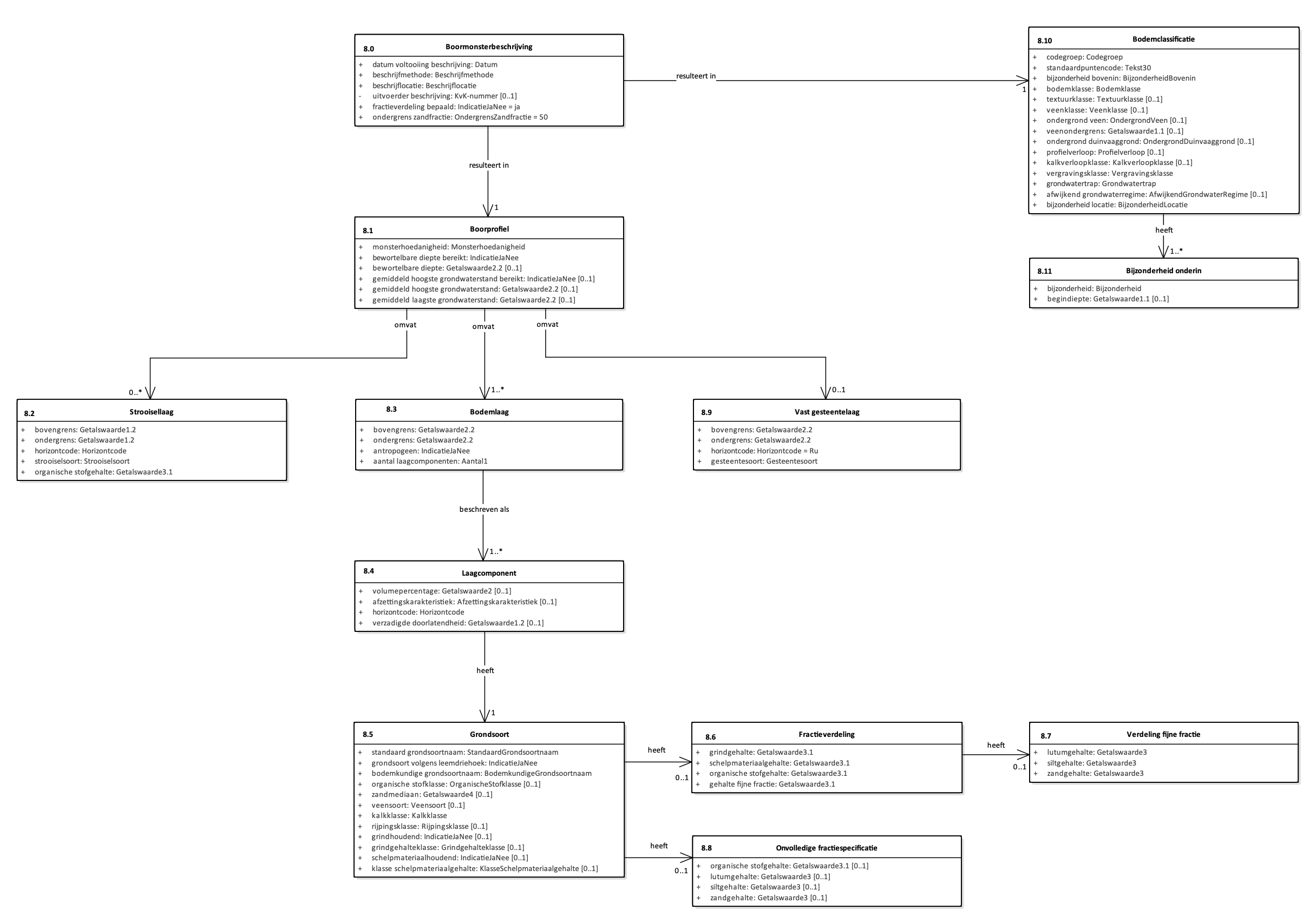
Het domeinmodel voor booronderzoek dekt nu alleen bodemkundig booronderzoek met alleen de uitwerking van het deelonderzoek boormonsterbeschrijving. Het model is hiërarchisch opgebouwd en bestaat uit twee delen. Het eerste beschrijft het booronderzoek als geheel (figuur 12), het tweede de boormonsterbeschrijving (figuur 13).
In het model voor het booronderzoek van figuur 12 worden de gegevens beschreven tot op het niveau van de deelonderzoeken. Het deel boormonsteronderzoek is uitgegrijsd om aan te geven dat de uitwerking ervan nog niet in deze versie van de catalogus is opgenomen. Het deel boorgatmeting is niet opgenomen omdat het voor bodemkunde nooit wordt uitgevoerd. Het model voor booronderzoek als geheel is zo opgezet dat het voor alle vakgebieden zou moeten kunnen gelden. Het tweede model is daarentegen specifiek voor bodemkunde. De figuren maken inzichtelijk welke gegevens kunnen worden uitgewisseld en laten ook zien welke gegevens alleen aan de dataleverancier en de bronhouder worden uitgeleverd.
De genummerde blokjes in het domeinmodel staan voor de entiteiten waaruit het object is opgebouwd. In de blokjes staan de namen opgesomd van de attributen, de eigenschappen van de entiteiten, met daarachter de naam van de bijbehorende waardenverzameling of de waarde zelf.
De getallen bij de entiteiten geven de kardinaliteit aan, het aantal malen dat een gegeven voorkomt. De meeste entiteiten hebben kardinaliteit 1 en dat betekent dat een gegeven precies een keer voorkomt. Sommige entiteiten mogen een of meer keer voorkomen, die hebben kardinaliteit 1... Een derde categorie vormen de entiteiten die kardinaliteit 0..1 hebben. Een dergelijk gegeven komt 1 keer voor of niet. De vierde en laatste categorie heeft kardinaliteit 0.., en een dergelijk gegeven kan 0, 1 of meer keren voorkomen.
Bij attributen is de kardinaliteit alleen opgenomen wanneer die ongelijk is aan 1. Overigens moet de kardinaliteit altijd in samenhang met de regels die in de definitie van het gegeven zijn opgenomen worden begrepen. De kardinaliteit en de regels bepalen samen of een gegeven al dan niet aanwezig is.
Een registratieobject heeft een bepaald kwaliteitsregime. Bij het opstellen van de gegevensdefinitie is geprobeerd de verschillen tussen de twee regimes klein te houden en het object in termen van dezelfde gegevens te beschrijven. Het streven is concreet de verschillen tussen de twee regimes te beperken tot de kardinaliteit van de attributen en de waarden die zij kunnen hebben. Bij de bodemkundige boormonsterbeschrijving is dat net niet helemaal gelukt en dat heeft zijn weerslag op het model: in figuur 13 staat een entiteit die alleen onder het kwaliteitsregime IMBRO/A kan bestaan (22 Onvolledige fractiespecificatie). Als we die entiteit buiten beschouwing laten, geldt dat de kardinaliteit van de attributen en alle specifieke waarden in het domeinmodel van toepassing zijn op een object met kwaliteitsregime IMBRO.
Om het model makkelijker te kunnen lezen volgt een globale beschrijving van het registratieobject en de belangrijkste entiteiten.
Booronderzoek
Booronderzoek is het geheel van gegevens dat betrekking heeft op een specifiek booronderzoek dat op een specifieke locatie in Nederland is uitgevoerd en dat door of onder de verantwoordelijkheid van een bepaalde bronhouder is aangeleverd aan de registerbeheerder van de BRO en vervolgens onder zijn verantwoordelijkheid in de registratie ondergrond is opgenomen. De belangrijkste aspecten van het onderzoek zijn het vakgebied en de uitgevoerde deelonderzoeken. Booronderzoek begint altijd met veldwerk en wordt in bepaalde gevallen gevolgd door activiteiten binnenshuis, veelal in een laboratorium. Gegevens over de plaats waar het veldwerk is uitgevoerd worden over verschillende entiteiten verdeeld.
Registratiegeschiedenis
De registratiegeschiedenis van een booronderzoek geeft de essentie van de geschiedenis van het object in de registratie ondergrond, de zgn. formele geschiedenis. De registratiegeschiedenis vertelt bijvoorbeeld wanneer voor het eerst gegevens van het object zijn geregistreerd en of er na registratie correcties zijn doorgevoerd.
Boring
De activiteiten in het veld houden altijd in dat er op een bepaalde datum een boring wordt gezet. Het is van belang te weten hoe er geboord is en met welke apparatuur, welk deel van de ondergrond is doorboord, en welk deel is verwijderd voordat met boren is begonnen.
Terreintoestand
Voor of tijdens het boren kunnen in het veld waarnemingen worden gedaan die deel uitmaken van het booronderzoek. Die waarnemingen hebben betrekking op de toestand van het terrein. De terreintoestand is overigens de enige entiteit in het algemene deel van het model (figuur 12) waarvan de invulling nu alleen voor bodemkunde geldt.
Boormonsterbeschrijving
Boormonsterbeschrijving is het deelonderzoek dat betrekking heeft op beschrijven van de monsters met als doel een boorprofiel te maken en, omdat het om een bodemkundige beschrijving gaat, een bodemclassificatie.
Boorprofiel
Het boorprofiel is het eerste resultaat van de boormonsterbeschrijving. Het beschrijft de laagopbouw van het doorboorde deel van de ondergrond en het eventueel daarop liggende strooisel. 
Figuur 11: Bodemkunde: van boring tot boorprofiel (in de bodemkundige praktijk wordt overigens niet zo diep in het vaste gesteente geboord als het plaatje suggereert.
In figuur 11 is geschetst hoe het boorprofiel tot stand komt; vergelijking met figuur 5 laat zien dat het begrip bodem in de praktijk niet altijd in precies dezelfde betekenis wordt gebruikt. Van iedere bodemlaag wordt de grondsoort beschreven en de verdeling van de verschillende korrelgroottefracties. In de bodemkunde worden soms andere namen gebruikt voor de grondsoort dan in andere vakgebieden.
Bodemclassificatie
De bodemclassificatie is het tweede resultaat van de boormonsterbeschrijving. Het is in essentie een samenvatting van het boorprofiel die vooral bedoeld is als input voor bodemkundige modellen.
Registreren van gegevens
De gegevens van booronderzoek worden zo snel mogelijk na het gereedkomen ervan in hun geheel aan de basisregistratie geleverd. In hun geheel, dus een booronderzoek kan niet eerder aangeleverd worden dan nadat de definitieve resultaten van alle deelonderzoeken zijn vastgelegd.
Deze versie van de catalogus beschrijft echter maar een deel van het bodemkundig booronderzoek, de boormonsterbeschrijving. In de meeste gevallen is dit voldoende, omdat het analyseren van monsters in het laboratorium maar zelden wordt uitgevoerd. Maar het is een feit dat bodemkundig booronderzoek waarin monsteranalyses zijn uitgevoerd, nu alleen gedeeltelijk kan worden geregistreerd.
Pas wanneer het standaardisatieproces voor het andere deelonderzoek helemaal is doorlopen en het systeem van de basisregistratie daarop is aangepast, kan het ontbrekende deel ter registratie worden aangeboden. De basisregistratie ondergrond is zo ontworpen dat die gegevens later aan een eerder geregistreerd booronderzoek kunnen worden toegevoegd.


Figuur 12: Domeinmodel booronderzoek: het raamwerk uitgewerkt voor bodemkunde.
20170627 Domeinmodel BHR-P booronderzoek v10.pdf


Figuur 13: Domeinmodel voor het deelonderzoek boormonsterbeschrijving uitgewerkt voor bodemkunde
20170627 Domeinmodel BHR-P boormonsterbeschrijving v10.pdf
Definitie van registratieobject, entiteiten en attributen
Inleiding
Dit hoofdstuk vormt het hart van de catalogus, de definitie van de gegevens van bodemkundig booronderzoek. In paragraaf 4.4 wordt de formele definitie van het registratieobject gegeven en in paragraaf 4.5 de definities van de entiteiten waaruit het object is opgebouwd en van de eigenschappen van die entiteiten, de attributen. De entiteiten worden op volgorde van de nummers in het domeinmodel behandeld. De volgende gegevens zijn vastgelegd:
- De Nederlandse naam van de entiteit of het attribuut (naam).
- De definitie van de entiteit of het attribuut (definitie).
- De kardinaliteit van de entiteit of het attribuut (kardinaliteit).
- De aanduiding of een attribuut authentiek is of niet (authentiek).
- De naam van het domein voor de waarden van het attribuut (domein), met afhankelijk van het type domein nadere informatie over de waarden.
- Eventueel de naam van het domein van het attribuut voor IMBRO/A (domein IMBRO/A), wanneer het uitzonderlijke geval zich voordoet dat er voor IMBRO/A een ander domein geldt dan voor IMBRO.
- Eventueel de regels die in aanvulling op de kardinaliteit en de bepalingen van het domein gelden en door de basisregistratie ondergrond in controles zijn opgenomen, bijvoorbeeld om de consistentie van het brondocument vast te stellen (regels).
- Eventueel de regels die voor IMBRO/A gelden, wanneer het uitzonderlijke geval zich voordoet dat er voor IMBRO/A aanvullende regels gelden (regels IMBRO/A).
- Eventueel een toelichting om zo nodig aanvullende informatie te geven over de herkomst van het gegeven, de reden waarom het is opgenomen of de betekenis van het gegeven (toelichting).
Voorafgaand aan de definities wordt een toelichting gegeven die voor een goed begrip nodig is. Eerst wordt de typering van domeinen behandeld en vervolgens de relatie tussen kardinaliteit en regels.
Type domeinen
Een domein beschrijft welke waarden een attribuut mag hebben. Domeinen zijn van een bepaald type en de typen die in de registratie ondergrond worden gebruikt worden hieronder toegelicht.
Enumeratie
Een domein van het type enumeratie is een limitatieve opsomming van waarden. Het is een keuzelijst met een bepaalde naam. Er wordt voor een enumeratie gekozen wanneer alle waarden bekend zijn en uitbreiding niet mogelijk is. Wanneer een attribuut een domein van het type enumeratie heeft, wordt bij de beschrijving van het attribuut de naam van de lijst opgenomen. De inhoud van de lijst zelf wordt in hoofdstuk 5 beschreven. In het domeinmodel wordt het domein aangeduid met zijn naam.
Codelijst
Een domein van het type codelijst is een uitbreidbare opsomming van waarden. Het is een keuzelijst met een bepaalde naam. Er wordt voor een codelijst gekozen wanneer niet alle waarden bekend zijn en uitbreiding mogelijk moet zijn. De inhoud van een codelijst kan voor IMBRO anders zijn dan voor IMBRO/A . Wanneer een attribuut een domein van het type codelijst heeft, wordt bij de beschrijving van het attribuut de naam van de lijst opgenomen. De inhoud van de codelijst zelf wordt in hoofdstuk 5 beschreven. In het domeinmodel wordt het domein aangeduid met zijn naam.
Tekst
Een domein van het type tekst bestaat uit een stuk tekst van een bepaalde maximale lengte. De tekst mag alleen bestaan uit de tekens die voorkomen in de MES-1 set. De MES-1 set omvat 335 tekens en wordt gebruikt binnen de landen van de Europese Unie die een Latijns schrift kennen.
Een domein van het type tekst wordt volledig gespecificeerd door met de aanduiding tekst ook de maximale lengte mee te geven. In het domeinmodel wordt het domein aangeduid als TekstN, waarbij N de maximale lengte aangeeft.
Aantal
Een domein van het type aantal is een natuurlijk getal met een bepaalde maximale lengte. Het wordt gebruikt voor een telbare hoeveelheid. Een domein wordt volledig gespecificeerd door met de aanduiding ook de maximale lengte mee te geven. In het domeinmodel is de algemene aanduiding AantalN, waarbij N de maximale lengte aangeeft.
Nummer
Een domein van het type nummer is een opeenvolging van cijfers met een bepaalde maximale lengte. Een nummer heeft geen rekenkundige betekenis, maar heeft een betekenisvolle volgorde.
Een domein van het type nummer wordt volledig gespecificeerd door met de aanduiding nummer ook de maximale lengte mee te geven. In het domeinmodel is de algemene aanduiding NummerN, waarbij N de maximale lengte aangeeft.
Code
Een domein van het type code is een opeenvolging van cijfers, van letters of van cijfers en letters met een bepaalde opbouw en met een specifieke betekenis. Een code heeft gewoonlijk een betekenis die ook buiten de basisregistratie ondergrond geldt. Een code wordt uitgegeven door een verantwoordelijke instantie. Om de opbouw van een code weer te geven wordt gebruik gemaakt van de letters C en N. De letter C staat voor character (Eng.) en duidt een letter aan, de letter N staat voor number (Eng.) en duidt een cijfer aan.
Wanneer een attribuut een domein van het type code heeft, wordt bij de beschrijving van het attribuut de naam van het domein en de opbouw opgenomen. Uit de definitie van het attribuut zelf moet blijken wat de specifieke betekenis is van de code. In het domeinmodel wordt het domein aangeduid met zijn naam.
Getalswaarde
Het domein van het type getalswaarde omvat een aantal typen, subdomeinen. Ieder van die subdomeinen staat voor een bepaalde verzameling getallen. In de basisregistratie ondergrond zijn drie verzamelingen van belang: die van de natuurlijke getallen, die van de gehele getallen, en die van de rationale getallen. Ieder van die drie verzamelingen heeft een eigen karakteristiek.
De natuurlijke getallen omvatten de positieve gehele getallen inclusief de nul. Natuurlijke getallen hebben een maximale lengte.
De gehele getallen omvatten de positieve en negatieve gehele getallen inclusief de nul. Gehele getallen hebben een maximale lengte.
De rationale getallen omvatten de getallen die het quotiënt zijn van twee gehele getallen, en daarbij geldt dat de deler geen nul mag zijn. Rationale getallen hebben een decimaal scheidingsteken en daarmee een opbouw. Het aantal cijfers voor het scheidingsteken is variabel maar begrensd. Het aantal cijfers achter het scheidingsteken ligt vast.
Gewoonlijk wordt niet alleen de verzameling benoemd, maar wordt het domein verder ingeperkt door een bereik te specificeren. Het bereik geeft de minimale en de maximale waarde aan die een attribuut kan hebben.
Het domein getalswaarde wordt in de basisregistratie ondergrond gebruikt voor gegevens die gemeten, berekend of anderszins bepaald zijn. Bij de getalswaarde hoort daarom een eenheid. De basisregistratie ondergrond gebruikt voor de eenheden de codes uit het UCUM (Unified Code for Units of Measure)-systeem. In bijzondere gevallen is de eenheid dimensieloos.
Wanneer een attribuut een domein van het type getalswaarde heeft wordt het subdomein aangegeven, de maximale lengte of de opbouw, de eenheid en indien van toepassing het bereik. In het domeinmodel wordt het domein voor een natuurlijk of een geheel getal aangeduid als GetalswaardeN, waarde N staat voor het maximum aantal cijfers. Het domein voor een rationaal getal wordt aangegeven als GetalswaardeN.N, waarbij de tweede N het vaste aantal cijfers achter het scheidingsteken aangeeft.
Inname van getalswaarden
In de praktijk is het moeilijk een getalswaarde zonder verandering van het ene systeem aan het andere door te geven, met name als het getallen met decimalen betreft. De basisregistratie ondergrond hanteert de definities binnen het systeem en bij uitgifte strikt om te borgen dat een getalswaarde zonder verandering kan worden doorgegeven.
Bij het vastleggen van eigenschappen is het niet altijd nodig getallen zo strikt te definiëren als de basisregistratie vraagt. De uitvoerders weten wel wat een getal zou moeten voorstellen en kunnen bijvoorbeeld accepteren dat een geheel getal er een decimale nul bij krijgt of dat een rationaal getal een onbepaald aantal decimalen heeft. Om de uitvoeringspraktijk niet nodeloos te frustreren door getallen die niet aan de strikte definitie te voldoen af te wijzen, hanteert de basisregistratie ondergrond bij het innemen van getalswaarden de volgende praktische regels.
Voor rationale getallen geldt:
- Er zijn meer cijfers achter het scheidingsteken aanwezig dan gespecificeerd: het getal wordt afgekapt op het aantal dat in de gegevensdefinitie is gespecificeerd.
- Er zijn minder cijfers achter het scheidingsteken aanwezig dan gespecificeerd: het getal wordt aangevuld met nullen tot het aantal dat in de gegevensdefinitie is gespecificeerd.
- Er is geen scheidingsteken aanwezig: het scheidingsteken wordt toegevoegd en het getal wordt aangevuld met nullen tot het aantal dat in de gegevensdefinitie is gespecificeerd.
- Het getal voor het scheidingsteken begint met een of meer nullen: de nullen worden genegeerd.
- Er zijn meer cijfers vóór het scheidingsteken aanwezig dan gespecificeerd: de waarde wordt geweigerd.
Voor natuurlijke en gehele getallen geldt:
- Er zijn meer cijfers aanwezig dan gespecificeerd: de waarde wordt geweigerd.
- Er is scheidingsteken aanwezig: de waarde wordt geweigerd.
Domeinen voor datum en tijd
Voor gegevens die over tijd gaan, de temporele gegevens, worden drie domeinen gebruikt. Een voor de tijd tot op de seconde nauwkeurig (DatumTijd), een voor de tijd tot op de dag nauwkeurig (Datum), en als derde een domein dat een aantal mogelijkheden geeft om de tijd minder nauwkeurig dan tot op de dag aan te geven (OnvolledigeDatum).
In ieder domein gaat het om de tijd gemeten volgens de Gregoriaanse kalender. Indien het domein DatumTijd wordt gebruikt moet ook de tijdzone worden meegegeven. Voor de tijdzone is UTC de referentie. UTC is de mondiaal geaccepteerde standaardtijd en de opvolger van GMT (Greenwich Mean Time); de drie letters staan voor Coordinated Universal Time.
Door de tijdzone mee te geven kan lokale tijd worden omgezet naar UTC.
De opbouw van de drie domeinen volgt dezelfde conventies. Het eerste element in de opbouw staat voor het jaar, dan volgt de maand, enz., en het laatste element staat voor de tijdzone. Om de verschillende elementen aan te geven worden letters gebruikt: jaar (J), maand (M), dag (D), uur (U), minuut (M)en seconde (S), gevolgd door de tijdzone. Het aantal letters geeft de lengte aan.
Voor de meest uitgebreide variant van de opbouw, die van DatumTijd, wordt dit JJJJ-MM-DDTUU:MM:SS+UU:MM. De T is het teken dat de datum en het tijdstip op die datum scheidt. De + is het scheidingteken tussen het tijdstip en de tijdzone. Zoals uit de opbouw blijkt wordt de tijdzone in uren en minuten gegeven. De meeste tijdzones zijn overigens uitgedrukt in gehele uren (UU:00). In Nederland geldt Centraal Europese Tijd (UTC+1:00) of Centraal Europese Zomertijd (UTC+2.00).
DatumTijd
Het domein DatumTijd geeft een tijdstip volgens de Gregoriaanse kalender tot op de seconde nauwkeurig. De opbouw is JJJJ-MM-DDTUU:MM:SS+UU:MM.
Wanneer een attribuut een domein van het type DatumTijd heeft is het voldoende de naam te geven, omdat de opbouw altijd hetzelfde is.
Datum Het domein Datum geeft een datum volgens de Gregoriaanse kalender tot op de dag nauwkeurig. De opbouw is JJJJ-MM-DD.
Wanneer een attribuut een domein van het type Datum heeft is het voldoende de naam te geven, omdat de opbouw altijd hetzelfde is.
OnvolledigeDatum Voor gegevens die onder het kwaliteitsregime IMBRO/A aangeleverd worden, geldt een derde domein met vier keuzemogelijkheden.
- De datum tot op de dag nauwkeurig, met als opbouw JJJJ-MM-DD
- De datum tot op de maand nauwkeurig, met als opbouw JJJJ-MM
- De datum tot op het jaar nauwkeurig, met als opbouw JJJJ
- Geen datum bekend, met als vaste waarde onbekend.
De keuze die gemaakt wordt is gebaseerd op de beschikbaarheid van gegevens. De gebruiker moet ervan uit gaan dat de informatie zo nauwkeurig mogelijk is opgenomen.
Wanneer een attribuut een domein van het type OnvolledigeDatum heeft is het voldoende de naam te geven, omdat de opbouw en de vier keuzen altijd hetzelfde zijn.
Bij inname wordt gewoonlijk gecontroleerd of een temporeel gegeven in een brondocument in een logische opeenvolging van gebeurtenissen past. Daartoe wordt de waarde vergeleken met een ander temporeel gegeven, de referentiedatum of het referentietijdstip. Er zijn twee uitwerkingen van de controle, en die worden als regel in de gegevensdefinitie benoemd.
In het ene geval wordt gecontroleerd of het desbetreffende temporele gegeven niet na de referentiedatum of het referentietijdstip valt. Het desbetreffende gegeven moet dus altijd voor de referentie liggen of ermee samenvallen.
In het andere geval wordt gecontroleerd of het desbetreffende temporele gegeven niet voor de referentiedatum of het referentietijdstip valt. Het desbetreffende gegeven moet dus altijd na de referentie liggen of ermee samenvallen.
De waarden van de attributen zijn normaliter direct vergelijkbaar. Maar onder het kwaliteitsregime IMBRO/A is veelal het domein OnvolledigeDatum van toepassing en dan kan het voorkomen dat de waarden niet direct vergelijkbaar zijn. Een voorbeeld moet duidelijk maken wat dat betekent.
We nemen het geval dat de regel niet na geldt en een temporeel attribuut een waarde heeft tot op het jaar nauwkeurig (domein OnvolledigeDatum), terwijl de referentie een waarde heeft uit het domein Datum en dus op de dag nauwkeurig is. Wanneer de waarden van de attributen niet direct vergelijkbaar zijn, moet de regel zo begrepen worden dat de vergelijking zich beperkt tot de elementen die beide gemeenschappelijk hebben. In het gegeven voorbeeld is dat alleen het jaar. Het jaar van het te beoordelen temporele attribuut mag dus niet na het jaar van de referentiedatum liggen.
Coördinatenpaar
Het domein coördinatenpaar wordt gebruikt om de positie van een punt op het aardoppervlak vast te leggen. De positie wordt bepaald in een specifiek referentiestelsel en uitgedrukt in twee coördinaten. Ieder van de coördinaten heeft een getalswaarde en de notatie voor het paar is (coördinaat 1, coördinaat 2).
In de basisregistratie ondergrond worden drie referentiestelsels voor horizontale posities gebruikt. Het referentiestelsel bepaalt hoe de tweedimensionale ruimte wordt beschreven en daarmee wat de coördinaten voorstellen en wat de karakteristiek van de twee getalswaarden is.
Voor het referentiestelsel RD zijn de coördinaten cartesisch en is de notatie (x,y). De eerste coördinaat (x) (x) heeft betrekking op de positie op een west-oost georiënteerde as, de tweede coördinaat (y) (y) op een zuid-noord georiënteerde as. Een positie oostelijk van de oorsprong, resp. noordelijk van de oorsprong heeft een positieve waarde.
Voor WGS84 (ongeprojecteerd) en ETRS89 (ongeprojecteerd) zijn de coördinaten geografisch en is de notatie (φ,λ). De eerste coördinaat heeft betrekking op de geografische breedte, de tweede op de geografische lengte. Een positie oostelijk van de Greenwichmeridiaan, resp. noordelijk van de evenaar heeft een positieve waarde.
Coördinatenpaar voor RD (x,y)
Getalswaarde 6.3
Eenheid m (meter) Bereik x van -7000 tot 289000
Bereik y tussen 289000 en 629000
Coördinatenpaar voor WGS84 (φ,λ)
Getalswaarde 2.9
Eenheid ° (graden, decimaal) Bereik φ tussen 51.3 en 56
Bereik λ tussen 2.4 en 6.8
Coördinatenpaar voor ETRS89 (φ,λ)
Getalswaarde 2.9
Eenheid ° (graden, decimaal) Bereik φ tussen 50.6 en 56
Bereik λ tussen 2.4 en 7.4
Verplichte gegevens, verplichte waarden
Bij de bespreking van het domeinmodel (zie par. 3.4) is gesteld dat de kardinaliteit en de regels samen bepalen of een gegeven al dan niet aanwezig is. Voor een goed begrip van de gegevensdefinitie is dat nog niet zorgvuldig genoeg geformuleerd. In de praktijk van gegevensuitwisseling is het namelijk mogelijk een attribuut op te nemen zonder waarde.
Verbijzonderd voor attributen is de juiste formulering daarom dat de kardinaliteit en de regels samen bepalen of een attribuut al dan niet aanwezig is en of een attribuut al dan niet een waarde heeft.
Uitgangspunt is dat een attribuut dat aanwezig is een waarde heeft. Een attribuut wordt alleen bij uitzondering zonder waarde in de berichten opgenomen. Het onderstaande overzicht geeft de vier mogelijkheden die voorkomen.
De kardinaliteit= [1] en er is geen aanvullende regel opgenomen. Dit betekent dat het gegeven altijd aanwezig is en altijd een waarde heeft.
De kardinaliteit= [1] en er is een aanvullende regel opgenomen die aangeeft waarom een waarde toch mag ontbreken. Dit betekent dat het gegeven altijd aanwezig is maar bij uitzondering en om een specifieke reden geen waarde kan hebben.
De kardinaliteit= [0..1] en er zijn 1 of meer aanvullende regels opgenomen. Dit betekent dat de regels bepalen of het gegeven wel of niet voorkomt en bepalen of het gegeven wel of geen waarde heeft.
De kardinaliteit= [0..1] en er is geen aanvullende regel opgenomen. Dit betekent dat het gegeven alleen aanwezig is als het een waarde heeft.
Registratieobject
Naam | Booronderzoek |
Code | BHR |
Definitie | Het geheel van gegevens dat betrekking heeft op een booronderzoek dat vanuit een bepaalde opdracht is uitgevoerd door op een bepaald moment op een bepaalde locatie in Nederland of zijn Exclusieve Economische Zone een boring uit te voeren en de monsters die daarmee uit de ondergrond zijn verkregen te beschrijven en eventueel te analyseren en/of in het boorgat zelf metingen aan de ondergrond uit te voeren, en dat door of onder verantwoordelijkheid van een bepaald bestuursorgaan aan de registerbeheerder van de basisregistratie ondergrond is aangeleverd en door de laatste in de registratie is opgenomen. |
Unieke aanduiding | BRO-ID |
Populatie | De populatie booronderzoeken in de registratie ondergrond omvat alle onderzoeken met uitzondering van onderzoek dat onder het regime van de Mijnbouwwet valt en onderzoek dat met het oog op de beoordeling van de bodemmilieukwaliteit of vanuit de archeologie wordt uitgevoerd. De huidige gegevensdefinitie beschrijft alleen het bodemkundig booronderzoek en beperkt zich verder tot de boormonsterbeschrijving. |
Entiteiten en attributen
1 Booronderzoek
Naam entiteit | Booronderzoek |
Definitie | De gegevens die het booronderzoek identificeren en inzicht geven in de geschiedenis van het object voorafgaand aan opname in de registratie ondergrond. |
1.1 BRO-ID | |
Naam attribuut | BRO-ID |
Definitie | De identificatie van een booronderzoek in de registratie ondergrond. |
Kardinaliteit | 1 |
Authentiek | Ja |
Domein | Registratieobjectcode |
Type | Code |
Opbouw | BHRNNNNNNNNNNNN |
Toelichting | De basisregistratie ondergrond kent bij registratie automatisch de juiste waarde aan het object toe. |
1.2 bronhouder | |
Naam attribuut | bronhouder |
Definitie | De identificatie die de organisatie die bronhouder is van de gegevens in de basisregistratie ondergrond, als onderneming in het Handelsregister heeft. |
Kardinaliteit | 1 |
Authentiek | Ja |
Domein | KvK-nummer |
Type | Code |
Opbouw | NNNNNNNN |
Regels | De onderneming moet binnen de basisregistratie ondergrond als bronhouder van booronderzoek bekend zijn. |
Toelichting | Het gegeven is door de dataleverancier bij de overdracht meegegeven in het geval de dataleverancier niet de bronhouder is. Voor gegevens die afkomstig zijn uit BIS Nederland of DINO is het Ministerie van Infrastructuur en Milieu bronhouder. |
1.3 object-ID bronhouder | |
Naam attribuut | object-ID bronhouder |
Definitie | De identificatie die door of voor de bronhouder is gebruikt om het object in de eigen administratie te kunnen vinden, voordat het was geregistreerd in de basisregistratie ondergrond. |
Kardinaliteit | 1 |
Authentiek | Nee |
Domein | Tekst |
Maximale lengte | 200 |
Toelichting | Het gegeven wordt alleen uitgeleverd aan de dataleverancier en de bronhouder. Het is in de registratie opgenomen om de communicatie tussen de registerbeheerder en de bronhouder of dataleverancier te vergemakkelijken. |
1.4 dataleverancier | |
Naam attribuut | dataleverancier |
Definitie | De identificatie die de organisatie die het object aan de basisregistratie ondergrond heeft aangeleverd, als onderneming in het Handelsregister heeft. |
Kardinaliteit | 1 |
Authentiek | Nee |
Domein | KvK-nummer |
Type | Code |
Opbouw | NNNNNNNN |
Regels | De onderneming moet binnen de basisregistratie ondergrond als dataleverancier van booronderzoek bekend zijn. |
Toelichting | Het gegeven is door de dataleverancier bij de overdracht meegegeven. Het wordt alleen uitgeleverd aan de dataleverancier en de bronhouder. |
1.5 kwaliteitsregime | |
Naam attribuut | kwaliteitsregime |
Definitie | De aanduiding van de kwaliteitseis waaraan de gegevens van het object voldoen. |
Kardinaliteit | 1 |
Authentiek | Ja |
Domein | Kwaliteitsregime |
Type | Enumeratie |
Toelichting | Het gegeven is door de dataleverancier bij de overdracht meegegeven. |
1.6 kader aanlevering | |
Naam attribuut | kader aanlevering |
Definitie | De rechtsgrond op basis waarvan, of bij afwezigheid daarvan, de activiteit naar aanleiding waarvan, het betreffende gegeven is aangeleverd aan de basisregistratie ondergrond. |
Kardinaliteit | 1 |
Authentiek | Ja |
Domein | KaderAanlevering |
Type | Codelijst |
Toelichting | De wetgever stipuleert dat het gegeven moet zijn vastgelegd om inzicht te geven in de relatie met de taken van een bestuursorgaan. Het gegeven geeft inzicht in de maatschappelijke betekenis van de informatie. |
1.7 kader inwinning | |
Naam attribuut | kader inwinning |
Definitie | Het doel waarvoor het onderzoek is uitgevoerd. |
Kardinaliteit | 1 |
Authentiek | Ja |
Domein | KaderInwinning |
Type | Codelijst |
Toelichting | Onderzoek wordt normaliter projectmatig uitgevoerd, zelfs als het direct gebonden is aan een publieke taak. Het gegeven beschrijft het hogere doel van het project waarvoor het onderzoek is uitgevoerd of preciseert de taak. |
1.8 vakgebied | |
Naam attribuut | vakgebied |
Definitie | De discipline waarbinnen het booronderzoek is uitgevoerd. |
Kardinaliteit | 1 |
Authentiek | Ja |
Domein | Vakgebied = bodemkunde |
Type | Codelijst |
Toelichting | Het vakgebied bepaalt hoe het onderzoek is uitgevoerd en welke gegevens en categorieën van gegevens vastgelegd kunnen zijn. |
1.9 rapportagedatum onderzoek | |
Naam attribuut | rapportagedatum onderzoek |
Definitie | De datum waarop de uitvoerder van het booronderzoek alle gegevens van het booronderzoek heeft vastgelegd en het resultaat aan de opdrachtgever kan worden aangeboden, dan wel de feitelijk datum van rapportage. |
Kardinaliteit | 1 |
Authentiek | Ja |
Domein | Datum |
Domein IMBRO/A | OnvolledigeDatum |
Waardebereik | 1 januari 1950 tot heden |
Regels | De datum ligt niet na het tijdstip registratie object. |
1.10 uitvoerder onderzoek | |
Naam attribuut | uitvoerder onderzoek |
Definitie | De identificatie die de organisatie die voor de bronhouder geldt als verantwoordelijk voor de uitvoering van het booronderzoek, als onderneming in het Handelsregister heeft. |
Kardinaliteit | 0..1 |
Authentiek | Nee |
Domein | KvK-nummer |
Type | Code |
Opbouw | NNNNNNNN |
Regels | De onderneming moet binnen de basisregistratie ondergrond als uitvoerder van booronderzoek bekend zijn. |
Toelichting | Het gegeven wordt alleen uitgeleverd aan de dataleverancier en de bronhouder. |
1.11 terreintoestand bepaald | |
Naam attribuut | terreintoestand bepaald |
Definitie | De aanduiding die aangeeft of in het onderzoek gegevens over de toestand van het terrein zijn vastgelegd die van betekenis zijn voor de beoordeling van de resultaten. |
Kardinaliteit | 1 |
Authentiek | Ja |
Domein | IndicatieJaNee |
Domein IMBRO/A | IndicatieJaNeeOnbekend |
Type | Enumeratie |
1.12 strooisellaag beschreven | |
Naam attribuut | strooisellaag beschreven |
Definitie | De aanduiding die aangeeft of in het onderzoek de laag strooisel die op het maaiveld kan liggen doorboord en beschreven is. |
Kardinaliteit | 1 |
Authentiek | Ja |
Domein | IndicatieJaNee |
Type | Enumeratie |
Toelichting | In het bodemkundig booronderzoek zoals dat door Wageningen Environmental Research wordt uitgevoerd, is het gebruikelijk de laag strooisel die lokaal, bijvoorbeeld in bossen, op het maaiveld ligt als onderdeel van de bodem te beschrijven. De strooisellaag wordt veelal bemonsterd met een humushapper. Dat is een steekapparaat dat geclassificeerd is als een boorapparaat. |
1.13 boorgat bemeten | |
Naam attribuut | boorgat bemeten |
Definitie | De aanduiding die aangeeft of het uitvoeren van boorgatmetingen onderdeel van het onderzoek is. |
Kardinaliteit | 1 |
Authentiek | Ja |
Domein | IndicatieJaNee = nee |
Type | Enumeratie |
Toelichting | Omdat het vakgebied bodemkunde is, is de waarde altijd nee. Ook in cultuurtechnisch booronderzoek worden geen boorgatmetingen uitgevoerd. Bij geotechnisch of geologisch onderzoek gebeurt het wel, maar incidenteel. |
1.14 boormonsters beschreven | |
Naam attribuut | boormonsters beschreven |
Definitie | De aanduiding die aangeeft of het beschrijven van boormonsters onderdeel van het onderzoek is. |
Kardinaliteit | 1 |
Authentiek | Ja |
Domein | IndicatieJaNee |
Type | Enumeratie |
1.15 boormonsters geanalyseerd | |
Naam attribuut | boormonsters geanalyseerd |
Definitie | De aanduiding die aangeeft of het analyseren van boormonsters onderdeel van het onderzoek is. |
Kardinaliteit | 1 |
Authentiek | Ja |
Domein | IndicatieJaNee |
Type | Enumeratie |
Toelichting | Bij de registratie van een bodemkundige boormonsterbeschrijving wordt direct vastgelegd of het analyseren van boormonsters ook onderdeel is geweest van het booronderzoek. De resultaten van die activiteit zullen in een latere fase van de totstandkoming van de basisregistratie ondergrond aan de boormonsterbeschrijving worden toegevoegd. |
| |
Naam attribuut | boormonsters gefotografeerd |
Definitie | De aanduiding die aangeeft of het maken van foto's van boormonsters onderdeel van het onderzoek is. |
Kardinaliteit | 1 |
Authentiek | Ja |
Domein | IndicatieJaNee |
Type | Enumeratie |
Toelichting | Bij de registratie van een bodemkundige boormonsterbeschrijving wordt direct vastgelegd of het fotograferen van boormonsters ook onderdeel is geweest van het booronderzoek. De resultaten van die activiteit zullen in een latere fase van de totstandkoming van de basisregistratie ondergrond aan de boormonsterbeschrijving worden toegevoegd. |
2 Registratiegeschiedenis
Naam entiteit | Registratiegeschiedenis | |
Definitie | De gegevens die de geschiedenis van het object in de registratie ondergrond markeren. | |
Kardinaliteit | 1 | |
Toelichting | De gegevens staan niet in een brondocument, maar worden automatisch door de basisregistratie ondergrond gegenereerd. | |
2.1 tijdstip registratie object | ||
Naam attribuut | tijdstip registratie object | |
Definitie | De datum en het tijdstip waarop voor het eerst gegevens van het object in de registratie ondergrond zijn opgenomen. | |
Kardinaliteit | 1 | |
Authentiek | Ja | |
Domein | DatumTijd | |
2.2 registratiestatus | ||
Naam attribuut | registratiestatus | |
Definitie | De actuele fase van registratie waarin het object zich bevindt. | |
Kardinaliteit | 1 | |
Authentiek | Ja | |
Domein | Registratiestatus | |
Type | Codelijst | |
2.3 tijdstip laatste aanvulling | ||
Naam attribuut | tijdstip laatste aanvulling | |
Definitie | De datum en het tijdstip waarop de laatste aanvulling op de gegevens in de registratie ondergrond is doorgevoerd. | |
Kardinaliteit | 0..1 | |
Authentiek | Ja | |
Domein | DatumTijd | |
Toelichting | Het gegeven is alleen aanwezig wanneer na de registratie van een deelonderzoek ander deelonderzoek is vastgelegd. | |
2.4 tijdstip voltooiing registratie | ||
Naam attribuut | tijdstip voltooiing registratie | |
Definitie | De datum en het tijdstip waarop alle gegevens van het object in de registratie ondergrond zijn opgenomen. | |
Kardinaliteit | 0..1 | |
Authentiek | Ja | |
Domein | DatumTijd | |
Regels | Het gegeven is alleen aanwezig wanneer de registratiestatus de waarde voltooid heeft. | |
Toelichting | Het gegeven is alleen aanwezig als alle aan te leveren gegevens zijn geregistreerd. Na dit tijdstip kunnen geen nieuwe gegevens meer ter registratie worden aangeboden. Wel kunnen fouten in de registratie worden verbeterd. | |
2.5 gecorrigeerd | ||
Naam attribuut | gecorrigeerd | |
Definitie | De aanduiding die aangeeft of er een verbetering in de gegevens van het object in de registratie ondergrond heeft plaatsgevonden. | |
Kardinaliteit | 1 | |
Authentiek | Ja | |
Domein | IndicatieJaNee | |
Type | Enumeratie | |
2.6 tijdstip laatste correctie | ||
Naam attribuut | tijdstip laatste correctie | |
Definitie | De datum en het tijdstip waarop de laatste verbetering in de gegevens van het object is doorgevoerd. | |
Kardinaliteit | 0..1 | |
Authentiek | Ja | |
Domein | DatumTijd | |
Regels | Het al dan niet aanwezig zijn van het gegeven wordt bepaald door de waarde van het attribuut gecorrigeerd. | |
2.7 in onderzoek | ||
Naam attribuut | in onderzoek | |
Definitie | De aanduiding die aangeeft of het object door de registerbeheerder in onderzoek is genomen. | |
Kardinaliteit | 1 | |
Authentiek | Ja | |
Domein | IndicatieJaNee | |
Type | Enumeratie | |
Toelichting | Wanneer een object in onderzoek is genomen betekent dit dat er bij de registerbeheerder gerede twijfel bestaat over de juistheid van de geregistreerde gegevens en dat er een onderzoek is gestart om vast te stellen wat de juiste gegevens zijn. Normaliter gaat hieraan een melding van derden vooraf. | |
2.8 in onderzoek sinds | ||
Naam attribuut | in onderzoek sinds | |
Definitie | De datum en het tijdstip waarop de registerbeheerder het object in onderzoek heeft genomen. | |
Kardinaliteit | 0..1 | |
Authentiek | Ja | |
Domein | DatumTijd | |
Regels | Het al dan niet aanwezig zijn van het gegeven wordt bepaald door de waarde van het attribuut in onderzoek. | |
2.9 uit registratie genomen | ||
Naam attribuut | uit registratie genomen | |
Definitie | De aanduiding die aangeeft of de gegevens van het object door de registerbeheerder uit registratie zijn genomen. | |
Kardinaliteit | 1 | |
Authentiek | Ja | |
Domein | IndicatieJaNee | |
Type | Enumeratie | |
Toelichting | Wanneer de registerbeheerder een object uit registratie heeft genomen, zijn de gegevens niet langer beschikbaar voor andere afnemers dan bronhouder en dataleverancier. De registerbeheerder zal een object alleen bij hoge uitzondering uit registratie nemen en alleen na akkoord van de bronhouder. Aan de beslissing gaat een proces van zorgvuldige afweging vooraf en dat komt tot uitdrukking in de regel dat een object slechts een keer uit registratie kan worden genomen. | |
2.10 tijdstip uit registratie genomen | ||
Naam attribuut | tijdstip uit registratie genomen | |
Definitie | De datum en het tijdstip waarop het object uit registratie is genomen. | |
Kardinaliteit | 0..1 | |
Authentiek | Ja | |
Domein | DatumTijd | |
Regels | Het al dan niet aanwezig zijn van het gegeven wordt bepaald door de waarde van het attribuut uit registratie genomen. | |
2.11 weer in registratie genomen | ||
Naam attribuut | weer in registratie genomen | |
Definitie | De aanduiding die aangeeft of het object in de registratie ondergrond is opgenomen, nadat het eerder uit registratie was genomen. | |
Kardinaliteit | 1 | |
Authentiek | Ja | |
Domein | IndicatieJaNee | |
Type | Enumeratie | |
Toelichting | De registerbeheerder kan een object eenmalig uit registratie nemen, en die actie kan hij eenmalig ongedaan maken. Ook hiervoor geldt dat akkoord van de bronhouder vereist is. | |
2.12 tijdstip weer in registratie genomen | ||
Naam attribuut | tijdstip weer in registratie genomen | |
Definitie | De datum en het tijdstip waarop het object in de registratie ondergrond is opgenomen, nadat het uit registratie was genomen. | |
Kardinaliteit | 0..1 | |
Authentiek | Ja | |
Domein | DatumTijd | |
Regels | Het al dan niet aanwezig zijn van het gegeven wordt bepaald door de waarde van het attribuut weer in registratie genomen. |
3 Aangeleverde locatie
Naam entiteit | Aangeleverde locatie |
Definitie | De gegevens over de plaats van het booronderzoek op het aardoppervlak, zoals die zijn aangeleverd aan de basisregistratie ondergrond. |
Kardinaliteit | 1 |
Toelichting | De locatie van booronderzoek is gedefinieerd als een punt. |
3.1 coördinaten | |
Naam attribuut | coördinaten |
Definitie | De coördinaten die zijn aangeleverd. |
Kardinaliteit | 1 |
Authentiek | Ja |
Domein | Coördinatenpaar |
Regels | De algemene regel is dat de locatie van booronderzoek in Nederland of zijn Exclusieve Economische Zone ligt. |
3.2 referentiestelsel | |
Naam attribuut | referentiestelsel |
Definitie | Het referentiestelsel van de aangeleverde coördinaten. |
Kardinaliteit | 1 |
Authentiek | Ja |
Domein | Referentiestelsel |
Type | Codelijst |
Toelichting | Omdat het vakgebied bodemkunde is ligt de locatie aan de landzijde van de UNCLOS-basislijn en zijn de coördinaten gedefinieerd in RD of ETRS89. |
3.3 datum locatiebepaling | |
Naam attribuut | datum locatiebepaling |
Definitie | De datum waarop de plaats van het booronderzoek op het aardoppervlak is bepaald. |
Kardinaliteit | 1 |
Authentiek | Ja |
Domein | Datum |
Domein IMBRO/A | OnvolledigeDatum |
Waardebereik | 1 januari 1950 tot heden |
Regels | De datum ligt niet na de rapportagedatum onderzoek van het Booronderzoek. |
Regels IMBRO/A | Wanneer de rapportagedatum onderzoek gelijk is aan onbekend, heeft ook dit gegeven de waarde onbekend. |
Toelichting | De regel voor IMBRO/A is op de volgende overweging gebaseerd: wanneer bij gegevens uit het verleden de meest relevante datum van het booronderzoek, de rapportagedatum onderzoek, niet bekend is, kan een eventueel wel ingevulde datum locatiebepaling niet in de chronologische context geplaatst worden en verliest het zijn toegevoegde waarde. |
3.4 methode locatiebepaling | |
Naam attribuut | methode locatiebepaling |
Definitie | De werkwijze die is gevolgd voor de bepaling van de plaats van het booronderzoek op het aardoppervlak. |
Kardinaliteit | 1 |
Authentiek | Ja |
Domein | MethodeLocatiebepaling |
Type | Codelijst |
Toelichting | Het gegeven geeft inzicht in de nauwkeurigheid waarmee de plaats van het booronderzoek op het aardoppervlak is bepaald. |
3.5 uitvoerder locatiebepaling | |
Naam attribuut | uitvoerder locatiebepaling |
Definitie | De identificatie die de organisatie die voor de bronhouder geldt als verantwoordelijk voor de uitvoering van de plaatsbepaling, als onderneming in het Handelsregister heeft. |
Kardinaliteit | 0..1 |
Authentiek | Nee |
Domein | KvK-nummer |
Type | Code |
Opbouw | NNNNNNNN |
Regels | De onderneming moet binnen de basisregistratie ondergrond als uitvoerder van booronderzoek bekend zijn. |
Toelichting | Het gegeven wordt alleen uitgeleverd aan de dataleverancier en de bronhouder. |
4 Aangeleverde verticale positie
Naam entiteit | Aangeleverde verticale positie | |
Definitie | De gegevens over de positie van het beginpunt van het booronderzoek in het verticale vlak, zoals aangeleverd aan de basisregistratie ondergrond. | |
Kardinaliteit | 1 | |
4.1 lokaal verticaal referentiepunt | ||
Naam attribuut | lokaal verticaal referentiepunt | |
Definitie | Het punt dat in het booronderzoek is gebruikt als nulpunt voor de diepte. | |
Kardinaliteit | 1 | |
Authentiek | Ja | |
Domein | LokaalVerticaalReferentiepunt | |
Type | Codelijst | |
Regels | Een locatie op land heeft de waarde maaiveld of waterbodem. Een locatie op zee heeft de waarde waterbodem. Omdat het vakgebied bodemkunde is ligt de locatie op land. | |
Toelichting | Het domein bevat begrippen die naar een vlak verwijzen. Het lokaal verticaal referentiepunt is het punt waar het booronderzoek zo'n vlak doorsnijdt en dat geldt als het punt waar het onderzoek begonnen is. De enige uitzondering op de regel is het bodemkundig booronderzoek waarin strooisel beschreven is. De afspraak is dat strooisel boven het lokaal verticaal referentiepunt ligt. | |
4.2 verschuiving | ||
Naam attribuut | verschuiving | |
Definitie | De verticale positie van het lokaal verticaal referentiepunt t.o.v. het verticaal referentievlak. | |
Kardinaliteit | 1 | |
Authentiek | Ja | |
Domein | Rationaal getal | |
Maximale lengte | 3.3 | |
Eenheid | m (meter) | |
Waardebereik | Niet gespecificeerd | |
Regels IMBRO/A | Voor IMBRO/A-gegevens kan de verschuiving niet bepaald zijn; in dat geval en alleen in dat geval heeft het gegeven geen waarde. | |
Toelichting | De waarde kan positief of negatief zijn (zie figuur 6). Als de waarde positief is, ligt het lokaal verticaal referentiepunt boven het verticaal referentievlak en dat is, omdat het vakgebied bodemkunde is, NAP. Met behulp van de verschuiving kan een diepte omgerekend worden naar een positie ten opzichte van NAP. |
4.3 waterdiepte | ||||
Naam attribuut | waterdiepte | |||
Definitie | De positie van de waterbodem ten opzichte van het wateroppervlak. | |||
Kardinaliteit | 0..1 | |||
Authentiek | Ja | |||
Domein | Rationaal getal | |||
Maximale lengte | 3.3 | |||
Eenheid | m (meter) | |||
Waardebereik | 0 tot 100 | |||
Regels | Het gegeven is aanwezig wanneer het gegeven lokaal verticaal referentiepunt de waarde waterbodem heeft. In andere gevallen ontbreekt het gegeven. | |||
Regels IMBRO/A | Voor IMBRO/A-gegevens kan de waterdiepte niet bepaald zijn; in dat geval en alleen in dat geval heeft het attribuut geen waarde. | |||
Toelichting | Het gegeven geeft extra informatie over de omstandigheden op plaatsen waar de waterdiepte veranderlijk is, bijvoorbeeld in uiterwaarden. Het wordt bovendien door de basisregistratie ondergrond gebruikt bij de transformatie van coördinaten van RD naar ETRS89. | |||
4.4 verticaal referentievlak | ||||
Naam attribuut | verticaal referentievlak | |||
Definitie | Het referentieniveau voor de verticale positie van het lokaal verticaal referentiepunt. | |||
Kardinaliteit | 1 | |||
Authentiek | Ja | |||
Domein | VerticaalReferentievlak = NAP | |||
Type | Codelijst | |||
Regels | De algemene regel is dat een locatie op land de waarde NAP heeft en een locatie op zee de waarde LAT of MSL. Omdat het vakgebied bodemkunde is, ligt de locatie op land en heeft het gegeven de waarde NAP. | |||
4.5 datum verticale positiebepaling | ||||
Naam attribuut | datum verticale positiebepaling | |||
Definitie | De datum waarop de verticale positie van het lokaal verticaal referentiepunt is bepaald. | |||
Kardinaliteit | 1 | |||
Authentiek | Ja | |||
Domein | Datum | |||
Domein IMBRO/A | OnvolledigeDatum | |||
Waardebereik | 1 januari 1950 tot heden | |||
Regels | De datum ligt niet na de rapportagedatum onderzoek van het Booronderzoek. | |||
Regels IMBRO/A | Wanneer de rapportagedatum onderzoek de waarde onbekend heeft, is ook de waarde van dit gegeven onbekend. Voor IMBRO/A-gegevens kan de verschuiving niet bepaald zijn; in dat geval en alleen in dat geval heeft het gegeven geen waarde. | |||
Toelichting | Het gegeven is van belang in verband met mogelijke veranderingen in de positie van het maaiveld of de waterbodem. |
4.6 methode verticale positiebepaling | ||
Naam attribuut | methode verticale positiebepaling | |
Definitie | De werkwijze die is gevolgd voor de bepaling van de verticale positie van het lokaal verticaal referentiepunt. | |
Kardinaliteit | 1 | |
Authentiek | Ja | |
Domein | MethodeVerticalePositiebepaling | |
Type | Codelijst | |
Regels IMBRO/A | Voor IMBRO/A-gegevens kan de verschuiving niet bepaald zijn; in dat geval en alleen in dat geval heeft het gegeven de waarde geen. | |
Toelichting | Het gegeven geeft inzicht in de nauwkeurigheid waarmee de verticale positie is bepaald. | |
4.7 uitvoerder verticale positiebepaling | ||
Naam attribuut | uitvoerder verticale positiebepaling | |
Definitie | De identificatie die de organisatie die voor de bronhouder geldt als verantwoordelijk voor de uitvoering van de bepaling van de verticale positie, als onderneming in het Handelsregister heeft. | |
Kardinaliteit | 0..1 | |
Authentiek | Nee | |
Domein | KvK-nummer | |
Type | Code | |
Opbouw | NNNNNNNN | |
Regels | De onderneming moet binnen de basisregistratie ondergrond als uitvoerder van booronderzoek bekend zijn. | |
Toelichting | Het gegeven wordt alleen uitgeleverd aan de dataleverancier en de bronhouder. |
5 Gestandaardiseerde locatie
Naam entiteit | Gestandaardiseerde locatie |
Definitie | De gegevens over de plaats van het booronderzoek op het aardoppervlak zoals die door de basisregistratie ondergrond zijn getransformeerd. |
Kardinaliteit | 1 |
Toelichting | De gegevens staan niet in een brondocument. De gestandaardiseerde locatie wordt door de basisregistratie ondergrond berekend ten behoeve van afnemers. Het maakt het mogelijk alle gegevens in de registratie ondergrond in een en hetzelfde referentiestelsel te ontsluiten. De locatie van booronderzoek is gedefinieerd als een punt. |
5.1 coördinaten | |
Naam attribuut | coördinaten |
Definitie | De coördinaten in het standaard referentiestelsel. |
Kardinaliteit | 1 |
Authentiek | Ja |
Domein | Coördinatenpaar |
5.2 referentiestelsel | |
Naam attribuut | referentiestelsel |
Definitie | Het referentiestelsel van de gestandaardiseerde coördinaten. |
Kardinaliteit | 1 |
Authentiek | Ja |
Domein | Referentiestelsel = ETRS89 |
Type | Codelijst |
5.3 coördinaattransformatie | |
Naam attribuut | coördinaattransformatie |
Definitie | De methode die de basisregistratie ondergrond heeft gebruikt voor het omzetten van de aangeleverde coördinaten. |
Kardinaliteit | 1 |
Authentiek | Ja |
Domein | Coördinaattransformatie |
Type | Codelijst |
6.0 Boring
Naam entiteit | Boring | ||
Definitie | De gegevens over het geheel van activiteiten, voor zover relevant voor het onderzoek, dat tot doel heeft door boren een gat in de ondergrond te maken om monsters uit de ondergrond te nemen en/of metingen aan de ondergrond te doen. | ||
Kardinaliteit | 1 | ||
6.01 startdatum boring | |||
Naam attribuut | startdatum boring | ||
Definitie | De datum waarop het boren is begonnen. | ||
Kardinaliteit | 1 | ||
Authentiek | Ja | ||
Domein | Datum | ||
Domein IMBRO/A | OnvolledigeDatum | ||
Waardebereik | 1 januari 1950 tot heden | ||
Regels | De datum ligt niet na de rapportagedatum onderzoek van het Booronderzoek. | ||
Regels IMBRO/A | Voor IMBRO/A-gegevens kan de rapportagedatum onderzoek de waarde onbekend hebben; in dat geval ligt het gegeven niet na het tijdstip registratie object. | ||
6.02 einddatum boring | |||
Naam attribuut | einddatum boring | ||
Definitie | De datum waarop het boren is beëindigd. | ||
Kardinaliteit | 1 | ||
Authentiek | Ja | ||
Domein | Datum | ||
Domein IMBRO/A | OnvolledigeDatum | ||
Waardebereik | 1 januari 1950 tot heden | ||
Regels | De datum ligt niet voor de startdatum boring. De datum ligt niet na de rapportagedatum onderzoek van het Booronderzoek. | ||
Regels IMBRO/A | Voor IMBRO/A-gegevens kan de rapportagedatum onderzoek de waarde onbekend hebben; in dat geval ligt het gegeven niet na het tijdstip registratie object. | ||
Toelichting | Bij Wageningen Environmental Research vallen start- en einddatum altijd samen. | ||
6.03 uitvoerder boring | |||
Naam attribuut | uitvoerder boring | ||
Definitie | De identificatie die de organisatie die voor de bronhouder geldt als verantwoordelijk voor de uitvoering van de boring en het eventueel leveren van monsters, als onderneming in het Handelsregister heeft. | ||
Kardinaliteit | 0..1 | ||
Authentiek | Nee | ||
Domein | KvK-nummer | ||
Type | Code | ||
Opbouw | NNNNNNNN | ||
Regels | De onderneming moet binnen de basisregistratie ondergrond als uitvoerder van booronderzoek bekend zijn. | ||
Toelichting | Het gegeven wordt alleen uitgeleverd aan de dataleverancier en de bronhouder. | ||
6.04 verbuizing gebruikt | |||
Naam attribuut | verbuizing gebruikt | ||
Definitie | De aanduiding die aangeeft of verbuizing is aangebracht tijdens het boren. | ||
Kardinaliteit | 1 | ||
Authentiek | Ja | ||
Domein | IndicatieJaNee | ||
Domein IMBRO/A | IndicatieJaNeeOnbekend | ||
Type | Enumeratie | ||
Toelichting | Verbuizing wordt gezet om te voorkomen dat materiaal in het gat valt. De aanwezigheid van verbuizing kan invloed hebben op de kwaliteit van boormonsters en de resultaten van boorgatmeetonderzoek. | ||
6.05 boorspoeling | |||
Naam attribuut | boorspoeling | ||
Definitie | De vloeistof die tijdens het boren is gebruikt. | ||
Kardinaliteit | 1 | ||
Authentiek | Ja | ||
Domein | Boorspoeling = geen | ||
Type | Codelijst | ||
Toelichting | Boorspoeling kan bij mechanische boringen gebruikt worden om het doorboorde materiaal naar de oppervlakte te brengen, de boorkop te koelen of tegendruk te geven op het doorboorde gesteente. In bodemkundig onderzoek wordt geen spoeling gebruikt. | ||
6.06 stopcriterium | |||
Naam attribuut | stopcriterium | ||
Definitie | De reden waarom de uitvoerder van de boring met boren is opgehouden. | ||
Kardinaliteit | 1 | ||
Authentiek | Ja | ||
Domein | Stopcriterium | ||
Type | Codelijst | ||
Toelichting | Het gegeven geeft aan of de beoogde einddiepte is gehaald of dat het boren is gestopt omdat er bepaalde problemen waren. De aard van het eventuele probleem kan informatie geven over de opbouw van de ondergrond. | ||
6.07 traject verwijderd | |||
Naam attribuut | traject verwijderd | ||
Definitie | De aanduiding die aangeeft of er voorafgaand aan het boren materiaal uit de ondergrond is verwijderd. | ||
Kardinaliteit | 1 | ||
Authentiek | Ja | ||
Domein | IndicatieJaNee | ||
Type | Enumeratie | ||
Regels | Wanneer het attribuut strooisellaag beschreven de waarde ja heeft, moet het gegeven de waarde nee hebben. | ||
Toelichting | De laag strooisel die lokaal op het maaiveld ligt, maakt geen deel uit van de ondergrond. Wanneer de strooisellaag niet beschreven is, wordt er over het al dan niet aanwezig zijn van een dergelijke laag geen informatie vastgelegd. |
6.1 Boorprocedure
Naam entiteit | Boorprocedure |
Definitie | De procedure die bij het boren gevolgd is. |
Kardinaliteit | 1 |
Toelichting | De procedure beschrijft de manier van werken en de passende hulpmiddelen. Procedures zijn in 't algemeen vastgelegd in een norm of richtlijn. Dat kan overigens een richtlijn zijn die uitvoerder voor zichzelf gebruikt. Het gegeven is opgenomen omdat het inzicht biedt in de kwaliteit van het werk. |
6.1.1 boornorm | |
Naam attribuut | boornorm |
Definitie | De norm of richtlijn die bij het boren is gebruikt. |
Kardinaliteit | 1 |
Authentiek | Ja |
Domein | Boornorm |
Type | Codelijst |
Toelichting | Het gebruik van normen varieert van vakgebied tot vakgebied. |
6.2 Verwijderd traject
Naam entiteit | Verwijderd traject |
Definitie | Het deel van de ondergrond waaruit het materiaal verwijderd is voordat met boren is begonnen. |
Kardinaliteit | 0..1 |
Regels | Het al dan niet aanwezig zijn van het gegeven wordt bepaald door de waarde van het attribuut traject verwijderd van de entiteit Boring. |
Toelichting | De ondergrond kan niet overal zonder meer doorboord worden. In een stedelijke omgeving bijvoorbeeld, kan de aanwezigheid van bestrating of puin een belemmering vormen. In dergelijke gevallen wordt een deel van de ondergrond verwijderd. |
6.2.1 begindiepte | |
Naam attribuut | begindiepte |
Definitie | De diepte vanaf waar het materiaal uit de ondergrond is verwijderd. |
Kardinaliteit | 1 |
Authentiek | Ja |
Domein | Rationaal getal= 0.00 |
Maximale lengte | 1.2 |
Eenheid | m (meter) |
6.2.2 einddiepte | |
Naam attribuut | einddiepte |
Definitie | De diepte tot waar het materiaal uit de ondergrond is verwijderd. |
Kardinaliteit | 1 |
Authentiek | Ja |
Domein | Rationaal getal |
Maximale lengte | 1.2 |
Eenheid | m (meter) |
Waardebereik | 0.01 tot niet-gespecificeerd |
Regels | De einddiepte is groter dan de begindiepte van het verwijderd traject. |
6.3 Verwijderde laag
Naam entiteit | Verwijderde laag |
Definitie | Een deel van het verwijderde traject dat op grond van de aard van het materiaal als een laag is beschreven. |
Kardinaliteit | 1..* |
Toelichting | Het hele verwijderde traject is beschreven als een opeenvolging van lagen; de lagen sluiten precies op elkaar aan. |
6.3.1 bovengrens | |
Naam attribuut | bovengrens |
Definitie | De diepte van de bovenkant van de laag. |
Kardinaliteit | 1 |
Authentiek | Ja |
Domein | Rationaal getal |
Maximale lengte | 1.2 |
Eenheid | m (meter) |
Waardebereik | 0 tot niet-gespecificeerd |
Regels | De bovengrens van de bovenste verwijderde laag is gelijk aan de begindiepte van het verwijderd traject. De bovengrens van iedere andere verwijderde laag valt samen met de ondergrens van de verwijderde laag erboven. |
6.3.2 ondergrens | |
Naam attribuut | ondergrens |
Definitie | De diepte van de onderkant van de laag. |
Kardinaliteit | 1 |
Authentiek | Ja |
Domein | Rationaal getal |
Maximale lengte | 1.2 |
Eenheid | m (meter) |
Waardebereik | 0 tot niet-gespecificeerd |
Regels | De ondergrens is groter dan de bovengrens van de verwijderde laag. De ondergrens van de onderste verwijderde laag is gelijk aan de einddiepte van het verwijderd traject. |
6.3.3 verwijderd materiaal | |
Naam attribuut | verwijderd materiaal |
Definitie | De omschrijving van het materiaal waaruit de verwijderde laag bestaat. |
Kardinaliteit | 1 |
Authentiek | Ja |
Domein | VerwijderdMateriaal |
Type | Codelijst |
6.4 Geboord traject
Naam entiteit | Geboord traject |
Definitie | Het deel van de ondergrond dat doorboord is. |
Kardinaliteit | 1 |
Toelichting | De definitie is niet precies genoeg voor het geval in het booronderzoek het strooisel dat op de ondergrond ligt beschreven is, want in dat geval is ook het strooisel doorboord. Deze onvolkomenheid wordt vooralsnog geaccepteerd. |
6.4.1 begindiepte | |
Naam attribuut | begindiepte |
Definitie | De diepte waarop het boren gestart is. |
Kardinaliteit | 1 |
Authentiek | Ja |
.Domein | Rationaal getal |
Maximale lengte | 3.2 |
Eenheid | m (meter) |
Waardebereik | -0.5 tot niet-gespecificeerd |
Regels | De algemene regel is dat de begindiepte de waarde 0 heeft, tenzij er materiaal verwijderd is. In dat geval is de waarde groter dan 0 en gelijk aan die van de einddiepte van het Verwijderd traject. Omdat het vakgebied bodemkunde is, kan de strooisellaag beschreven zijn en in dat geval is de waarde kleiner dan 0. |
6.4.2 einddiepte | |
Naam attribuut | einddiepte |
Definitie | De diepte waarop het boren geëindigd is. |
Kardinaliteit | 1 |
Authentiek | Ja |
Domein | Rationaal getal |
Maximale lengte | 3.2 |
Eenheid | m (meter) |
Waardebereik | 0.2 tot niet-gespecificeerd |
Regels | De einddiepte is groter dan de begindiepte van het geboord traject. |
6.5 Boorapparaat
Naam entiteit | Boorapparaat |
Definitie | Het apparaat of stuk gereedschap dat gebruikt is om een bepaald interval te boren. |
Kardinaliteit | 1..* |
Toelichting | Het apparaat geeft informatie over de wijze van bemonstering en de kwaliteit ervan. Het gaat daarom om het boorapparaat dat gebruikt is om monsters te nemen en dat is het apparaat dat het eerst op een bepaalde diepte wordt gebruikt. |
6.5.1 boortype | |
Naam attribuut | boortype |
Definitie | De gebruikelijke benaming voor het boorapparaat. |
Kardinaliteit | 1 |
Authentiek | Ja |
Domein | Boortype |
Type | Codelijst |
6.5.2 boordiameter | |
Naam attribuut | boordiameter |
Definitie | De diameter van de boor. |
Kardinaliteit | 1 |
Authentiek | Ja |
Domein | Natuurlijk getal |
Maximale lengte | 4 |
Eenheid | mm (millimeter) |
Waardebereik | 10 tot niet-gespecificeerd |
Regels IMBRO/A | Voor IMBRO/A-gegevens kan de boordiameter niet bekend zijn; in dat geval en alleen in dat geval heeft het gegeven geen waarde. |
6.6 Geboord interval
Naam entiteit | Geboord interval |
Definitie | Het interval dat met een bepaald boorapparaat is geboord. |
Kardinaliteit | 1 |
Toelichting | Het hele geboorde traject is beschreven als een opeenvolging van intervallen en die sluiten precies op elkaar aan. |
6.6.1 begindiepte | |
Naam attribuut | begindiepte |
Definitie | De diepte vanaf waar het boorapparaat is gebruikt. |
Kardinaliteit | 1 |
Authentiek | Ja |
Domein | Rationaal getal |
Maximale lengte | 3.2 |
Eenheid | m (meter) |
Waardebereik | -0.5 tot niet-gespecificeerd |
Regels | De begindiepte van het bovenste interval is gelijk aan de begindiepte van het geboord traject. De begindiepte van ieder ander interval valt samen met de einddiepte van het interval erboven. |
6.6.2 einddiepte | |
Naam attribuut | einddiepte |
Definitie | De diepte tot waar het boorapparaat is gebruikt. |
Kardinaliteit | 1 |
Authentiek | Ja |
Domein | Rationaal getal |
Maximale lengte | 3.2 |
Eenheid | m (meter) |
Waardebereik | 0 tot niet-gespecificeerd |
Regels | De einddiepte is groter dan de begindiepte van het interval. De einddiepte van het onderste interval is gelijk aan de einddiepte van het geboord traject. Wanneer de waarde van het attribuut strooisellaag beschreven niet gelijk is aan ja, is de einddiepte groter dan 0. |
7 Terreintoestand
Naam entiteit | Terreintoestand |
Definitie | De gegevens over de toestand van het terrein tijdens het boren, die relevant zijn voor het onderzoek. |
Kardinaliteit | 0..1 |
Regels | Het al dan niet aanwezig zijn van het gegeven wordt bepaald door de waarde van het attribuut terreintoestand bepaald van de entiteit Booronderzoek. |
Toelichting | De entiteit omvat nu slechts de gegevens die voor het vakgebied bodemkunde van betekenis zijn. |
7.1 landgebruik | ||
Naam attribuut | landgebruik | |
Definitie | Het doel waarvoor het land waarop de locatie van het booronderzoek ligt in gebruik is. | |
Kardinaliteit | 1 | |
Authentiek | Ja | |
Domein | Landgebruik | |
Type | Codelijst | |
7.2 gedraineerd | ||
Naam attribuut | gedraineerd | |
Definitie | De aanduiding die aangeeft of het terrein tijdens het boren gedraineerd werd. | |
Kardinaliteit | 1 | |
Authentiek | Ja | |
Domein | IndicatieJaNeeOnbekend | |
Type | Enumeratie | |
7.3 gemiddeld hoogste grondwaterspiegel | ||
Naam attribuut | gemiddeld hoogste grondwaterspiegel | |
Definitie | Het gemiddeld hoogste niveau van de grondwaterspiegel zoals geschat voor de locatie van het booronderzoek. | |
Kardinaliteit | 0..1 | |
Authentiek | Ja | |
Domein | Rationaal getal | |
Maximale lengte | 2.2 | |
Eenheid | m (meter) | |
Waardebereik | 0.25 tot niet-gespecificeerd | |
Regels | Het gegeven mag alleen aanwezig zijn wanneer het attribuut gemiddeld hoogste grondwaterstand bereikt van de entiteit Boorprofiel de waarde nee heeft. In alle andere gevallen mag het gegeven niet aanwezig zijn. | |
Toelichting | Voor het onderzoek kan het van belang zijn te weten wat de gemiddeld hoogste grondwaterstand ter plekke is. Wanneer dat gegeven niet uit de monsters kan worden afgeleid, zal de uitvoerder proberen de waarde te schatten op basis van andere informatie. Dat kan een boorprofiel van een nabijgelegen boring zijn, het waterpeil in een sloot of een andere observatie in het terrein. | |
7.4 gemiddeld laagste grondwaterspiegel | ||
Naam attribuut | gemiddeld laagste grondwaterspiegel | |
Definitie | Het gemiddeld laagste niveau van de grondwaterspiegel zoals geschat voor de locatie van het booronderzoek. | |
Kardinaliteit | 0..1 | |
Authentiek | Ja | |
Domein | Rationaal getal | |
Maximale lengte | 2.2 | |
Eenheid | m (meter) | |
Waardebereik | 0.25 tot niet-gespecificeerd | |
Regels | Het gegeven mag alleen aanwezig zijn wanneer het attribuut gemiddeld laagste grondwaterstand van de entiteit Boorprofiel ontbreekt. |
8.0 Boormonsterbeschrijving
Naam entiteit | Boormonsterbeschrijving | ||
Definitie | Het deel van het bodemkundig booronderzoek dat betrekking heeft op het beschrijven van de monsters en het verwerken van de resultaten tot een samenvattende beschrijving van de opbouw van het bovenste deel van de ondergrond en het eventueel daarop liggende strooisel met daaruit afgeleid een classificatie van de bodem. | ||
Kardinaliteit | 0..1 | ||
Regels | Het al dan niet aanwezig zijn van het gegeven wordt bepaald door de waarde van het attribuut boormonsters beschreven van de entiteit Booronderzoek. | ||
Toelichting | De beschrijving wordt gedaan door ervaren veldbodemkundigen en ter ondersteuning van schattingen worden referentiemonsters gebruikt. | ||
8.0.1 datum voltooiing beschrijving | |||
Naam attribuut | datum voltooiing beschrijving | ||
Definitie | De datum waarop het beschrijven is voltooid en de resultaten zijn vastgelegd. | ||
Kardinaliteit | 1 | ||
Authentiek | Ja | ||
Domein | Datum | ||
Domein IMBRO/A | OnvolledigeDatum | ||
Waardebereik | 1 januari 1950 tot heden | ||
Regels | De datum ligt niet na de rapportagedatum onderzoek van het Booronderzoek. | ||
Regels IMBRO/A | Wanneer de rapportagedatum onderzoek de waarde onbekend heeft, is de waarde van dit gegeven ook onbekend. | ||
Toelichting | Bij gegevens van Wageningen Environmental Research die uit de registratie BIS Nederland komen en aangeleverd zijn in het kader van archiefoverdracht, is de datum van voltooiing de datum waarop de gegevens in die registratie zijn vastgelegd. Tevoren is de controle op de in het veld gemaakte beschrijving uitgevoerd. | ||
8.0.2 beschrijfmethode | |||
Naam attribuut | beschrijfmethode | ||
Definitie | De methode die bij het beschrijven van de monsters is gevolgd. | ||
Kardinaliteit | 1 | ||
Authentiek | Ja | ||
Domein | Beschrijfmethode | ||
Type | Codelijst | ||
Toelichting | De beschrijfmethode geeft aan volgens welk stelsel van afspraken de monsters beschreven zijn en welke aspecten worden beschreven. | ||
8.0.3 beschrijflocatie | |||
Naam attribuut | beschrijflocatie | ||
Definitie | De plek waar de boormonsterbeschrijving is gemaakt. | ||
Kardinaliteit | 1 | ||
Authentiek | Ja | ||
Domein | Beschrijflocatie | ||
Type | Codelijst | ||
Toelichting | Het gegeven geeft globaal aan onder welke omstandigheden de boormonsterbeschrijving tot stand in gekomen. Een boormonsterbeschrijving wordt in de meeste gevallen in het veld gemaakt. Dat heeft als voordeel dat de monsters vers zijn en als nadeel dat de omstandigheden niet ideaal zijn bijvoorbeeld omdat weersomstandigheden negatief van invloed kunnen zijn. Het alternatief is de monsters op een later tijdstip te beschrijven in een beschrijfruimte waar de condities meer uniform zijn. Het kan ook voorkomen dat bepaalde aspecten in het veld, en andere aspecten in een beschrijfruimte worden beschreven. Binnen het vakgebied bodemkunde worden alle beschrijvingen van oudsher in het veld gemaakt. | ||
8.0.4 uitvoerder beschrijving | |
Naam attribuut | uitvoerder beschrijving |
Definitie | De identificatie die de organisatie die voor de bronhouder geldt als verantwoordelijk voor de uitvoering van de boormonsterbeschrijving, als onderneming in het Handelsregister heeft. |
Kardinaliteit | 0..1 |
Authentiek | Nee |
Domein | KvK-nummer |
Type | Code |
Opbouw | NNNNNNNN |
Regels | De onderneming moet binnen de basisregistratie ondergrond als uitvoerder van booronderzoek bekend zijn. |
Toelichting | Het gegeven wordt alleen uitgeleverd aan de dataleverancier en de bronhouder. |
8.0.5 fractieverdeling bepaald | |
Naam attribuut | fractieverdeling bepaald |
Definitie | De aanduiding die aangeeft of de onderlinge verhouding van de fracties waaruit de grond is samengesteld consequent is beschreven. |
Kardinaliteit | 1 |
Authentiek | Ja |
Domein | IndicatieJaNee= ja |
Type | Enumeratie |
Regels IMBRO/A | In afwijking van de regel dat het gegeven de waarde ja moet hebben, wordt voor IMBRO/A ook de waarde nee toegestaan. |
8.0.6 ondergrens zandfractie | |
Naam attribuut | ondergrens zandfractie |
Definitie | De korrelgrootte die in de beschrijving is gehanteerd als grens tussen de silt- en de zandfractie. |
Kardinaliteit | 1 |
Authentiek | Ja |
Domein | OndergrensZandfractie = 50 |
Type | Codelijst |
Toelichting | In de bodemkunde wordt traditioneel de 50 µm-grens gehanteerd als ondergrens van de zandfractie. In andere vakgebieden wordt de 63 µm-grens gehanteerd. Het gegeven is opgenomen om voor alle gebruikers inzichtelijk te maken dat dit verschil bestaat. |
8.1 Boorprofiel
Naam entiteit | Boorprofiel |
Definitie | De opbouw van het bovenste deel van de ondergrond en het eventueel daarop liggende strooisel beschreven als een opeenvolging van lagen. |
Kardinaliteit | 1 |
Toelichting | In een bodemkundig profiel gaat het om de opbouw van het bovenste deel van de ondergrond voor zover die uit ongeconsolideerd materiaal bestaat. Wanneer het onderzoek dat vraagt wordt ook de laag strooisel die lokaal op de ondergrond ligt beschreven. Waar het vaste gesteente dicht genoeg onder de oppervlakte ligt, wordt ook dat meegenomen. |
8.1.1 monsterhoedanigheid | |
Naam attribuut | monsterhoedanigheid |
Definitie | De gesteldheid die aangeeft of de monsters meer of minder representatief zijn voor het deel van de ondergrond waaruit zij genomen zijn. |
Kardinaliteit | 1 |
Authentiek | Ja |
Domein | Monsterhoedanigheid |
Type | Codelijst |
Toelichting | Aspecten die de representativiteit van monster beïnvloeden zijn de mate waarin de samenhang is verstoord en de mate van uitdroging. Voor het vakgebied bodemkunde zijn de aspecten eigenlijk niet van belang omdat de mate van verstoring direct volgt uit het gebruikte boorapparaat en de monsters altijd in verse toestand worden beschreven. Het is opgenomen om boorprofielen over alle vakgebieden heen op gelijke wijze te kunnen ontsluiten. |
8.1.2 bewortelbare diepte bereikt | |
Naam attribuut | bewortelbare diepte bereikt |
Definitie | De aanduiding die aangeeft of de diepte tot waar beworteling mogelijk is, is bereikt. |
Kardinaliteit | 1 |
Authentiek | Ja |
Domein | IndicatieJaNee |
Domein IMBRO/A | IndicatieJaNeeOnbekend |
Type | Enumeratie |
8.1.3 bewortelbare diepte | |
Naam attribuut | bewortelbare diepte |
Definitie | De diepte in de bodem tot waar beworteling mogelijk is. |
Kardinaliteit | 0..1 |
Authentiek | Ja |
Domein | Rationaal getal |
Maximale lengte | 2.2 |
Eenheid | m (meter) |
Waardebereik | 0 tot 15 |
Regels | Het al dan niet aanwezig zijn van het gegeven wordt bepaald door de waarde van het attribuut bewortelbare diepte bereikt. De bewortelbare diepte mag niet groter zijn dan de einddiepte van het geboord traject. |
Toelichting | Het landgebruik bepaalt naar welke soort begroeiing er wordt gekeken. In bossen gaat het om de wortels van bomen, terwijl bij akkers naar de wortels van gewassen wordt gekeken. |
8.1.4 gemiddeld hoogste grondwaterstand bereikt | |
Naam attribuut | gemiddeld hoogste grondwaterstand bereikt |
Definitie | De aanduiding die aangeeft of het niveau van de gemiddeld hoogste grondwaterstand in het profiel is bereikt. |
Kardinaliteit | 0..1 |
Authentiek | Ja |
Domein | IndicatieJaNee |
Type | Enumeratie |
Toelichting | Het gegeven is alleen aanwezig wanneer de opdrachtgever daarom heeft gevraagd of de uitvoerder het op eigen initiatief heeft vastgelegd. |
8.1.5 gemiddeld hoogste grondwaterstand | |
Naam attribuut | gemiddeld hoogste grondwaterstand |
Definitie | De gemiddeld hoogste grondwaterstand bepaald in het profiel. |
Kardinaliteit | 0..1 |
Authentiek | Ja |
Domein | Rationaal getal |
Maximale lengte | 2.2 |
Eenheid | m (meter) |
Waardebereik | 0 tot 15 |
Regels | Het al dan niet aanwezig zijn van het gegeven wordt bepaald door de waarde van het attribuut gemiddeld hoogste grondwaterstand bereikt. |
Toelichting | De diepte van het niveau wordt geschat op basis van aspecten als kleur, de aanwezigheid van ijzervlekken of concreties. De terreintoestand en het al dan niet aanwezig zijn van bepaalde planten kunnen bijdragen aan de bepaling. |
8.1.6 gemiddeld laagste grondwaterstand | |
Naam attribuut | gemiddeld laagste grondwaterstand |
Definitie | De gemiddelde laagste grondwaterstand bepaald in het profiel. |
Kardinaliteit | 0..1 |
Authentiek | Ja |
Domein | Rationaal getal |
Maximale lengte | 2.2 |
Eenheid | m (meter) |
Waardebereik | 0 tot 15 |
Regels | Het gegeven kan alleen aanwezig zijn wanneer het attribuut gemiddeld hoogste grondwaterstand aanwezig is. |
Toelichting | De diepte van het niveau wordt geschat op basis van aspecten als kleur en aanwezigheid van ijzervlekken of concreties. Waarnemingen over de terreintoestand en het al dan niet aanwezig zijn van bepaalde planten kunnen bijdragen aan de bepaling. |
8.2 Strooisellaag
Naam entiteit | Strooisellaag |
Definitie | Een laag organisch materiaal die plaatselijk op het maaiveld ligt en uit resten van voornamelijk bovengrondse plantendelen in verschillende stadia van omzetting bestaat. |
Kardinaliteit | 0..* |
Regels | Het gegeven komt voor wanneer het attribuut strooisellaag beschreven van de entiteit Booronderzoek de waarde ja heeft. In het andere geval ontbreekt het gegeven. |
Toelichting | Bodemkundigen worden geacht het strooisel altijd te beschrijven omdat het de A-horizont van de bodem direct beïnvloedt. Maar in het verleden is dat wel eens niet gebeurd. Strooisel kan opgebouwd zijn uit verschillende lagen en die worden van elkaar onderscheiden op grond van de mate van omzetting van het materiaal of de herkomst. |
8.2.1 bovengrens | |
Naam attribuut | bovengrens |
Definitie | De verticale positie van de bovenkant van de strooisellaag. |
Kardinaliteit | 1 |
Authentiek | Ja |
Domein | Rationaal getal |
Maximale lengte | 1.2 |
Eenheid | m (meter) |
Waardebereik | -0.5 tot 0 |
Regels | Voor de bovenste laag in het profiel is de waarde gelijk aan de begindiepte van het geboord traject. Voor iedere andere laag is de waarde steeds gelijk aan de waarde van de ondergrens van de laag erboven. |
8.2.2 ondergrens | |
Naam attribuut | ondergrens |
Definitie | De verticale positie van de onderkant van de laag. |
Kardinaliteit | 1 |
Authentiek | Ja |
Domein | Rationaal getal |
Maximale lengte | 1.2 |
Eenheid | m (meter) |
Waardebereik | -0.5 tot 0 |
Regels | De waarde is groter dan de waarde van de bovengrens van de laag. De waarde van de ondergrens van de onderste strooisellaag is 0.00. |
8.2.3 horizontcode | |
Naam attribuut | horizontcode |
Definitie | De code van de horizont waartoe het strooisel volgens de Nederlandse classificatie wordt gerekend. |
Kardinaliteit | 1 |
Authentiek | Ja |
Domein | Horizontcode |
Type | Codelijst |
Regels | Het waardenbereik is beperkt tot codes die beginnen met de letter O. |
Toelichting | Het systeem van classificatie berust vooral op eigenschappen die op bodemvormende processen en aard en herkomst van het uitgangsmateriaal zijn terug te voeren. Voor de strooisellaag is met name de mate waarin de plantenresten zijn omgezet van belang. |
8.2.4 strooiselsoort | |
Naam attribuut | strooiselsoort |
Definitie | De nadere aanduiding van de herkomst van het organisch materiaal waaruit de laag bestaat. |
Kardinaliteit | 1 |
Authentiek | Ja |
Domein | Strooiselsoort |
Type | Codelijst |
8.2.5 organische stofgehalte | |
Naam attribuut | organische stofgehalte |
Definitie | Het gehalte aan organische stof. |
Kardinaliteit | 1 |
Authentiek | Ja |
Domein | Rationaal getal |
Maximale lengte | 3.1 |
Eenheid | % (procent) |
Waardebereik | 0 tot 100 |
Regels IMBRO/A | Voor IMBRO/A-gegevens kan het organische stofgehalte niet bepaald zijn; in dat geval en alleen in dat geval heeft het gegeven geen waarde. |
8.3 Bodemlaag
Naam entiteit | Bodemlaag |
Definitie | Een laag in het bovenste deel van de ondergrond die uit ongeconsolideerd materiaal bestaat. |
Kardinaliteit | 1..* |
8.3.1 bovengrens | |
Naam attribuut | bovengrens |
Definitie | De diepte van de bovenkant van de laag. |
Kardinaliteit | 1 |
Authentiek | Ja |
Domein | Rationaal getal |
Maximale lengte | 2.2 |
Eenheid | m (meter) |
Waardebereik | 0 tot 15 |
Regels | Voor de bovenste laag in het profiel is de waarde gelijk aan de begindiepte van het geboord traject, behalve wanneer strooisellaag beschreven de waarde ja heeft want dan is de waarde gelijk aan 0.00. Voor iedere andere laag is de waarde steeds gelijk aan de ondergrens van de laag erboven. |
8.3.2 ondergrens | |
Naam attribuut | ondergrens |
Definitie | De diepte van de onderkant van de laag. |
Kardinaliteit | 1 |
Authentiek | Ja |
Domein | Rationaal getal |
Maximale lengte | 2.2 |
Eenheid | m (meter) |
Waardebereik | 0 tot 15 |
Regels | De waarde is groter dan de waarde van de bovengrens van de laag. Wanneer er geen vast gesteentelaag voorkomt, is de waarde voor de onderste laag gelijk aan de einddiepte van het geboord traject. |
8.3.3 antropogeen | |
Naam attribuut | antropogeen |
Definitie | De aanduiding die aangeeft of de laag grotendeels of geheel bestaat uit door de mens van elders aangevoerd materiaal. |
Kardinaliteit | 1 |
Authentiek | Ja |
Domein | IndicatieJaNee |
Domein IMBRO/A | IndicatieJaNeeOnbekend |
Type | Enumeratie |
8.3.4 aantal laagcomponenten | |
Naam attribuut | aantal laagcomponenten |
Definitie | Het aantal componenten waaruit de laag bestaat. |
Kardinaliteit | 1 |
Authentiek | Ja |
Domein | Aantal |
Maximale lengte | 1 |
Waardebereik | 1 tot 5 |
Toelichting | Een bodemlaag is gewoonlijk een homogeen interval waarvan de grenzen in de monsters bepaald kunnen worden. Maar het komt voor dat de beschrijver ziet dat een interval van aangrenzende intervallen verschilt en tegelijkertijd constateert dat het uit dunne laagjes moet zijn opgebouwd waarvan hij de onderlinge positie niet kan vaststellen of dat de laag een door vergraving ontstaan mengsel is. In zulke gevallen beschrijft hij de laag als opgebouwd uit componenten. |
8.4 Laagcomponent
Naam entiteit | Laagcomponent |
Definitie | Een qua grondsoort en horizontcode homogeen deel van een bodemlaag. |
Kardinaliteit | 1..* |
Regels | Het aantal keren dat de entiteit voorkomt wordt bepaald door het gegeven aantal laagcomponenten van de entiteit Bodemlaag. |
8.4.1 volumepercentage | |
Naam attribuut | volumepercentage |
Definitie | Het aandeel van de component in het volume van de laag. |
Kardinaliteit | 0..1 |
Authentiek | Ja |
Domein | Natuurlijk getal |
Maximale lengte | 2 |
Eenheid | % (procent) |
Waardebereik | 1 tot 99 |
Regels | Het gegeven ontbreekt wanneer de waarde van het attribuut aantal laagcomponenten van de entiteit Bodemlaag gelijk is aan 1. In andere gevallen is het gegeven aanwezig, maar in het geval alle laagcomponenten alleen van elkaar verschillen in de waarde van het attribuut horizontcode, mag de waarde ontbreken. |
8.4.2 afzettingskarakteristiek | |
Naam attribuut | afzettingskarakteristiek |
Definitie | De geologische typering van het sediment waaruit de bodem bestaat naar periode en milieu van afzetting. |
Kardinaliteit | 0..1 |
Authentiek | Nee |
Domein | Afzettingskarakteristiek |
Type | Codelijst |
Toelichting | Het gegeven geeft kernachtige informatie over de omgeving en de periode waarin het sediment is gevormd, en in voorkomende gevallen ook dat het sediment zich niet meer in zijn oorspronkelijke positie bevindt, maar door het landijs is gestuwd of door erosie is verplaatst. De informatie is van belang voor de bodemkundige classificatie. De bron van informatie is in formele zin een geologisch model. Omdat de waarde van het gegeven bepaald wordt door de actualiteit van het (impliciet) gebruikte model en strijdig kan zijn met de informatie in de modellen die deel uit (zullen) maken van registratie ondergrond, is het gegeven niet authentiek. |
8.4.3 horizontcode | |
Naam attribuut | horizontcode |
Definitie | De code van de horizont waartoe het deel van de bodem volgens de Nederlandse classificatie wordt gerekend. |
Kardinaliteit | 1 |
Authentiek | Ja |
Domein | Horizontcode |
Type | Codelijst |
Regels | Het waardenbereik omvat alle codes die niet beginnen met de hoofdletter O of R. |
8.4.4 verzadigde doorlatendheid | |
Naam attribuut | verzadigde doorlatendheid |
Definitie | De snelheid waarmee water door de met water verzadigde grond kan stromen. |
Kardinaliteit | 0..1 |
Authentiek | Ja |
Domein | Rationaal getal |
Maximale lengte | 1.2 |
Eenheid | m/24h (meters per etmaal) |
Waardebereik | 0 tot 10 |
Toelichting | Het gegeven is alleen aanwezig wanneer de opdrachtgever daarom heeft gevraagd of wanneer de uitvoerder dat op eigen initiatief heeft vastgelegd. De waarde wordt op basis van expertkennis en op het oog geschat aan de hand van met name de grondsoort. |
8.5 Grondsoort
Naam entiteit | Grondsoort |
Definitie | De gegevens over de samenstelling van de grond waar de laagcomponent uit bestaat. |
Kardinaliteit | 1 |
Toelichting | De samenstelling van de grond wordt in de bodemkunde beschreven op basis van de STIBOKA-classificatie. Om die informatie meer toegankelijk te maken voor gebruikers uit andere vakgebieden wordt, waar mogelijk, ook de naam gegeven die op de NEN-EN-ISO 14688-norm is gebaseerd. |
8.5.1 standaard grondsoortnaam | |
Naam attribuut | standaard grondsoortnaam |
Definitie | De naam van de grondsoort volgens de classificatie die in Nederland als standaard geldt. |
Kardinaliteit | 1 |
Authentiek | Ja |
Domein | StandaardGrondsoortnaam |
Type | Codelijst |
Regels IMBRO/A | De waarde nietBepaald is alleen toegestaan onder IMBRO/A en alleen wanneer de waarde van het attribuut fractieverdeling bepaald van de entiteit Boormonsterbeschrijving gelijk is aan nee. |
Toelichting | De naam is afgeleid uit de waarden voor de fractieverdeling. De namen zijn, zolang de NEN-EN-ISO 14688-norm niet is omgezet naar standaardnamen, voorlopig. |
8.5.2 grondsoort volgens leemdriehoek | |
Naam attribuut | grondsoort volgens leemdriehoek |
Definitie | De aanduiding die aangeeft of de bodemkundige naam van de grondsoort is gebaseerd op de leemdriehoek. |
Kardinaliteit | 1 |
Authentiek | Ja |
Domein | IndicatieJaNee |
Type | Enumeratie |
Toelichting | In de bodemkunde zijn voor de grondsoort eigenlijk twee classificatiesystemen naast elkaar in gebruik. Het verschil tussen de twee is dat in het ene geval de zgn. kleidriehoek en in het andere de zgn. leemdriehoek wordt gebruikt. De uitvoerder bepaalt op basis van zijn kennis van de geologische context welke van de twee driehoeken wordt gebruikt. |
8.5.3 bodemkundige grondsoortnaam | |
Naam attribuut | bodemkundige grondsoortnaam |
Definitie | De naam van de grondsoort volgens de Nederlandse bodemkundige classificatie. |
Kardinaliteit | 1 |
Authentiek | Ja |
Domein | BodemkundigeGrondsoortnaam |
Type | Codelijst |
Regels | Wanneer de waarde van het attribuut grondsoort volgens leemdriehoek gelijk is aan ja, zijn alleen de waarden zandigeLeem, siltigeLeem, leemarmZand, zwakLemigZand, sterkLemigZand en zeerSterkLemigZand toegestaan. In het andere geval zijn die waarden juist niet toegestaan. |
Toelichting | Het organische-stofgehalte bepaalt of de bodemkundige grondsoortnaam bepaald wordt op basis van de veendriehoek, en de afzettingskarakteristiek bepaalt vervolgens of de leemdriehoek of de kleidriehoek wordt gebruikt. |
8.5.4 organische stofklasse | |
Naam attribuut | organische stofklasse |
Definitie | Het gehalte aan organische stof uitgedrukt in een klasse volgens de classificatie die in Nederland als standaard geldt. |
Kardinaliteit | 0..1 |
Authentiek | Ja |
Domein | OrganischeStofklasse |
Type | Codelijst |
Regels | Het gegeven ontbreekt wanneer de waarde van de bodemkundige grondsoortnaam gelijk is aan veen, kleiigVeen, venigeKlei, zandigVeen of venigZand. In andere gevallen is het gegeven aanwezig. |
Toelichting | De organische stofklasse wordt niet bepaald als de grondsoort al aangeeft dat de grond in belangrijke mate uit organische stof bestaat. Voor bodemkunde is het gegeven redundant wanneer de fractieverdeling bekend is. Het wordt toch systematisch opgenomen om de informatie beter toegankelijk te maken voor gebruikers uit andere vakgebieden. |
8.5.5 zandmediaan | |
Naam attribuut | zandmediaan |
Definitie | De mediaan van de zandfractie |
Kardinaliteit | 0..1 |
Authentiek | Ja |
Domein | Natuurlijk getal |
Maximale lengte | 4 |
Eenheid | µm (micrometer) |
Waardebereik | 50 tot 2000 |
Regels | Het gegeven is aanwezig wanneer de waarde van de bodemkundige grondsoortnaam eindigt op Zand en niet gelijk is aan venigZand. In andere gevallen kan het gegeven aanwezig zijn. |
Toelichting | De zandfractie is voor het vakgebied bodemkunde de fractie 50-2000 µm van het minerale bestanddeel van de grond. |
8.5.6 veensoort | |
Naam attribuut | veensoort |
Definitie | Een nadere typering van het als veen omschreven bestanddeel van grond. |
Kardinaliteit | 0..1 |
Authentiek | Ja |
Domein | Veensoort |
Type | Codelijst |
Regels | Het gegeven is aanwezig wanneer de waarde van het attribuut bodemkundige grondsoortnaam gelijk is aan veen, kleiigVeen, venigeKlei, zandigVeen of venigZand. In andere gevallen ontbreekt het gegeven. |
8.5.7 kalkklasse | |
Naam attribuut | kalkklasse |
Definitie | Het gehalte aan koolzure kalk uitgedrukt in een klasse. |
Kardinaliteit | 1 |
Authentiek | Ja |
Domein | Kalkklasse |
Type | Codelijst |
Toelichting | De kalklasse wordt geschat aan de mate van opbruisen met verdund zoutzuur (10% HCl). |
8.5.8 rijpingsklasse | |
Naam attribuut | rijpingsklasse |
Definitie | De graad van rijping van klei- en leemhoudende grond uitgedrukt in klassen. |
Kardinaliteit | 0..1 |
Authentiek | Ja |
Domein | Rijpingsklasse |
Type | Codelijst |
Regels | Het gegeven is aanwezig wanneer de waarde van de bodemkundige grondsoortnaam eindigt op Silt, Zavel, Klei (behalve venigeKlei) of Leem. In andere gevallen ontbreekt het gegeven. |
8.5.9 grindhoudend | |
Naam attribuut | grindhoudend |
Definitie | De aanduiding die aangeeft of grond die geen grind is wel grind bevat. |
Kardinaliteit | 0..1 |
Authentiek | Ja |
Domein | IndicatieJaNee |
Type | Enumeratie |
Regels | Het gegeven ontbreekt wanneer de waarde van het attribuut bodemkundige grondsoortnaam gelijk is aan grind. In andere gevallen is het gegeven aanwezig. |
8.5.10 grindgehalteklasse | |
Naam attribuut | grindgehalteklasse |
Definitie | Het gehalte aan grind van grond die tussen nul en dertig procent grind bevat, uitgedrukt in een klasse. |
Kardinaliteit | 0..1 |
Authentiek | Ja |
Domein | Grindgehalteklasse |
Type | Codelijst |
Regels | Het al dan niet aanwezig zijn van het gegeven wordt bepaald door de waarde van het attribuut grindhoudend. |
Toelichting | Het gegeven is redundant wanneer de fractieverdeling bepaald is. Het is opgenomen met het oog op de standaardisatie van de grondsoortbenaming in booronderzoek. |
8.5.11 schelpmateriaalhoudend | |
Naam attribuut | schelpmateriaalhoudend |
Definitie | De aanduiding die aangeeft of grond die niet uit schelpen bestaat, schelpmateriaal bevat. |
Kardinaliteit | 0..1 |
Authentiek | Ja |
Domein | IndicatieJaNee |
Type | Enumeratie |
Regels | Het gegeven ontbreekt wanneer de bodemkundige grondsoortnaam gelijk is aan schelpmateriaal. In andere gevallen is het gegeven aanwezig. |
8.5.12 klasse schelpmateriaalgehalte | |
Naam attribuut | klasse schelpmateriaalgehalte |
Definitie | Het gehalte aan schelpmateriaal van grond die niet uit schelpen bestaat maar wel schelpmateriaal bevat, uitgedrukt in een klasse. |
Kardinaliteit | 0..1 |
Authentiek | Ja |
Domein | KlasseSchelpmateriaalgehalte |
Type | Codelijst |
Regels | Het al dan niet aanwezig zijn van het gegeven wordt bepaald door de waarde van het attribuut schelpmateriaalhoudend. |
Toelichting | Het gegeven is redundant wanneer de fractieverdeling bepaald is. Het is opgenomen met het oog op de standaardisatie van de grondsoortbenaming in booronderzoek. |
8.6 Fractieverdeling
Naam entiteit | Fractieverdeling | |
Definitie | De samenstelling van de grond beschreven als een mengsel van organische stof, schelpmateriaal, grind en fijnkorrelig materiaal van minerale herkomst. | |
Kardinaliteit | 0..1 | |
Regels | Het gegeven is aanwezig wanneer de waarde van het attribuut fractieverdeling bepaald van de entiteit Boormonsterbeschrijving gelijk is aan ja. Het gegeven ontbreekt wanneer de waarde van het attribuut fractieverdeling bepaald van de entiteit Boormonsterbeschrijving gelijk is aan nee. De som van de fracties is gelijk aan 100.0. | |
Regels IMBRO/A | Ook wanneer de waarde van het attribuut fractieverdeling bepaald van de entiteit Boormonsterbeschrijving gelijk is aan nee, kan het gegeven voorkomen. In dat geval ontbreekt de entiteit Onvolledige fractiespecificatie. | |
8.6.1 grindgehalte | ||
Naam attribuut | grindgehalte | |
Definitie | Het gehalte aan grind. | |
Kardinaliteit | 1 | |
Authentiek | Ja | |
Domein | Rationaal getal | |
Maximale lengte | 3.1 | |
Eenheid | % (procent) | |
Waardebereik | 0 tot 100 | |
Regels | Wanneer de waarde van het attribuut grindhoudend gelijk is aan ja of de bodemkundige grondsoortnaam de waarde grind heeft, is de waarde groter dan 0. In alle andere gevallen is de waarde 0. | |
8.6.2 schelpmateriaalgehalte | ||
Naam attribuut | schelpmateriaalgehalte | |
Definitie | Het gehalte aan schelpmateriaal | |
Kardinaliteit | 1 | |
Authentiek | Ja | |
Domein | Rationaal getal | |
Maximale lengte | 3.1 | |
Eenheid | % (procent) | |
Waardebereik | 0 tot 100 | |
Regels | Wanneer de waarde van het attribuut schelpmateriaalhoudend gelijk is aan ja of de bodemkundige grondsoortnaam de waarde schelpmateriaal heeft, is de waarde groter dan 0. In alle andere gevallen is de waarde 0. | |
8.6.3 organische stofgehalte | ||
Naam attribuut | organische stofgehalte | |
Definitie | Het gehalte aan organische stof. | |
Kardinaliteit | 1 | |
Authentiek | Ja | |
Domein | Rationaal getal | |
Maximale lengte | 3.1 | |
Eenheid | % (procent) | |
Waardebereik | 0 tot 100 | |
Toelichting | Bij Wageningen Environmental Research wordt het gehalte aan organische stof sinds 2010 systematisch vastgelegd. | |
8.6.4 gehalte fijne fractie | ||
Naam attribuut | gehalte fijne fractie | |
Definitie | Het gehalte aan materiaal van minerale herkomst met een korrelgrootte kleiner dan 2 mm. | |
Kardinaliteit | 1 | |
Authentiek | Ja | |
Domein | Rationaal getal | |
Maximale lengte | 3.1 | |
Eenheid | % (procent) | |
Waardebereik | 0 tot 100 | |
8.7 Verdeling fijne fractie
Naam entiteit | Verdeling fijne fractie |
Definitie | De samenstelling van de fijne fractie beschreven als een mengsel van zand, silt en lutum. |
Kardinaliteit | 0..1 |
Regels | Het gegeven is aanwezig wanneer de waarde van het attribuut gehalte fijne fractie van de entiteit Fractieverdeling niet gelijk is aan 0. De som van de samenstellende delen is 100. |
8.7.1 lutumgehalte | |
Naam attribuut | lutumgehalte |
Definitie | Het gehalte aan minerale delen met een korrelgrootte kleiner dan 2 µm. |
Kardinaliteit | 1 |
Authentiek | Ja |
Domein | Natuurlijk getal |
Maximale lengte | 3 |
Eenheid | % (procent) |
Waardebereik | 0 tot 100 |
8.7.2 siltgehalte | |
Naam attribuut | siltgehalte |
Definitie | Het gehalte aan minerale delen met een korrelgrootte tussen 2 en 50 µm. |
Kardinaliteit | 1 |
Authentiek | Ja |
Domein | Natuurlijk getal |
Maximale lengte | 3 |
Eenheid | % (procent) |
Waardebereik | 0 tot 100 |
8.7.3 zandgehalte | |
Naam attribuut | zandgehalte |
Definitie | Het gehalte aan minerale delen met een korrelgrootte tussen 50 µm en 2 mm. |
Kardinaliteit | 1 |
Authentiek | Ja |
Domein | Natuurlijk getal |
Maximale lengte | 3 |
Eenheid | % (procent) |
Waardebereik | 0 tot 100 |
8.8 Onvolledige fractiespecificatie
Naam entiteit | Onvolledige fractiespecificatie |
Definitie | Een niet volledige beschrijving van de samenstelling van de grond. |
Kardinaliteit | 0..1 |
Regels | Het gegeven kan alleen aanwezig zijn onder IMBRO/A en alleen wanneer de waarde van het attribuut fractieverdeling bepaald van de entiteit Boormonsterbeschrijving gelijk is aan nee. Ten minste één van de gegevens organische stofgehalte, lutumgehalte, siltgehalte en zandgehalte is aanwezig. |
Toelichting | In de jaren vóór 2010 heeft Wageningen Environmental Research de fractieverdeling niet systematisch vastgelegd. In aanvulling op de bodemkundige naam van de grondsoort werd alleen de relatieve hoeveelheid vastgelegd van de fracties die voor de bodemkundige relevant waren. Welke fracties dat waren hing af van de grondsoort en de geologische context. Zo werd van veen het organische stofgehalte vastgelegd en van löss het siltgehalte. De beschikbare gegevens zijn in de basisregistratie ondergrond opgenomen om verlies van informatie te voorkomen. Vanwege dat uitzonderlijke karakter, zijn de gegevens niet authentiek. |
8.8.1 organische stofgehalte | |
Naam attribuut | organische stofgehalte |
Definitie | Het gehalte aan organische stof. |
Kardinaliteit | 0..1 |
Authentiek | Nee |
Domein | Rationaal getal |
Maximale lengte | 3.1 |
Eenheid | % (procent) |
Waardebereik | 0 tot 100 |
8.8.2 lutumgehalte | |
Naam attribuut | lutumgehalte |
Definitie | Het gehalte aan minerale delen met een korrelgrootte kleiner dan 2 µm. |
Kardinaliteit | 0..1 |
Authentiek | Nee |
Domein | Natuurlijk getal |
Maximale lengte | 3 |
Eenheid | % (procent) |
Waardebereik | 0 tot 100 |
8.8.3 siltgehalte | |
Naam attribuut | siltgehalte |
Definitie | Het gehalte aan minerale delen met een korrelgrootte tussen 2 en 50 µm. |
Kardinaliteit | 0..1 |
Authentiek | Nee |
Domein | Natuurlijk getal |
Maximale lengte | 3 |
Eenheid | % (procent) |
Waardebereik | 0 tot 100 |
8.8.4 zandgehalte | |
Naam attribuut | zandgehalte |
Definitie | Het gehalte aan minerale delen met een korrelgrootte tussen 50 µm en 2 mm. |
Kardinaliteit | 0..1 |
Authentiek | Nee |
Domein | Natuurlijk getal |
Maximale lengte | 3 |
Eenheid | % (procent) |
Waardebereik | 0 tot 100 |
8.9 Vast gesteentelaag
Naam entiteit | Vast gesteentelaag |
Definitie | Een laag die uit geconsolideerd gesteente bestaat. |
Kardinaliteit | 0..1 |
8.9.1 bovengrens | |
Naam attribuut | bovengrens |
Definitie | De diepte van de bovenkant van de laag. |
Kardinaliteit | 1 |
Authentiek | Ja |
Domein | Rationaal getal |
Maximale lengte | 2.2 |
Eenheid | m (meter) |
Waardebereik | 0 tot 15 |
Regels | De waarde van het gegeven is gelijk aan de waarde van de ondergrens van de onderste bodemlaag. |
8.9.2 ondergrens | |
Naam attribuut | ondergrens |
Definitie | De diepte van de onderkant van de laag. |
Kardinaliteit | 1 |
Authentiek | Ja |
Domein | Rationaal getal |
Maximale lengte | 2.2 |
Eenheid | m (meter) |
Waardebereik | 0 tot 15 |
Regels | De waarde is groter dan de waarde van de bovengrens en gelijk aan de einddiepte van het geboord traject. |
8.9.3 horizontcode | |
Naam attribuut | horizontcode |
Definitie | De code van de horizon waartoe het geconsolideerd gesteente volgens de Nederlandse classificatie wordt gerekend. |
Kardinaliteit | 1 |
Authentiek | Ja |
Domein | Horizontcode = Ru |
Type | Codelijst |
8.9.4 gesteentesoort | |
Naam attribuut | gesteentesoort |
Definitie | De naam van het geconsolideerde gesteente. |
Kardinaliteit | 1 |
Authentiek | Ja |
Domein | Gesteentesoort |
Type | Codelijst |
8.10 Bodemclassificatie
Naam entiteit | Bodemclassificatie |
Definitie | De karakteristiek van de bodem volgens de systematiek van de standaardpuntencode. |
Kardinaliteit | 1 |
Toelichting | Het begrip bodem wordt hier gebuikt in engere zin voor het interval tussen maaiveld en 120 cm diepte. De standaardpuntencode is ontwikkeld voor bodemgeografisch onderzoek in Nederland. Het is een uit letters en cijfers opgebouwde code waarin de voor bodemkundigen relevante aspecten van een bodem worden samengevat. Sommige aspecten gelden voor alle soorten bodems, andere zijn specifiek voor een bepaalde categorie bodems. De variabiliteit van de bodem in Nederland is zo groot dat de code tienduizenden verschillende waarden kent. Voor de bodemkundige is het voldoende de code te kennen, maar voor de niet-deskundige heeft dat gegeven geen betekenis. Om de informatie die in de standaardpuntencode opgesloten ligt beter te ontsluiten voor niet-specialisten, is de informatie-inhoud vertaald naar gegevens die een meer algemeen begrijpelijke waarde hebben. In de codelijsten die bij de gegevens horen is steeds een verwijzing naar de waarde in de standaardpuntencode opgenomen. Voor nadere informatie wordt verwezen naar de Handleiding bodemgeografisch onderzoek (1995), uitgegeven door DLO Staring Centrum als technisch document 19A. |
8.10.1 codegroep | |
Naam attribuut | codegroep |
Definitie | De categorie die in de systematiek de bodem op het hoogste niveau typeert en de opbouw van de standaardpuntencode bepaalt. |
Kardinaliteit | 1 |
Authentiek | Ja |
Domein | Codegroep |
Type | Codelijst |
8.10.2 standaardpuntencode | |
Naam attribuut | standaardpuntencode |
Definitie | De bodemkundige karakteristiek vastgelegd als code. |
Kardinaliteit | 1 |
Authentiek | Ja |
Domein | Tekst |
Maximale lengte | 30 |
Toelichting | De standaardpuntencode is opgenomen om specialistische gebruikers direct te kunnen bedienen. De code bestaat uit zeven onderdelen, achtereenvolgens zijn dat de toevoegingen vooraan, het subgroepdeel, het cijferdeel, het kalkverloop, de toevoegingen achteraan, de vergravingen en de grondwatertrap. |
8.10.3 bijzonderheid bovenin | |
Naam attribuut | bijzonderheid bovenin |
Definitie | Een bijzonder aspect van het bovenste deel van de bodem of het ontbreken ervan. |
Kardinaliteit | 1 |
Authentiek | Ja |
Domein | BijzonderheidBovenin |
Type | Codelijst |
Toelichting | Het bovenste deel van de bodem omvat het interval tussen 0 en 40 cm diepte; alleen voor de bijzonderheid ijzerrijk wordt ook wat dieper gekeken. Het gegeven is als toevoegingen vooraan in de standaardpuntencode opgenomen. |
8.10.4 bodemklasse | |
Naam attribuut | bodemklasse |
Definitie | De subgroep waartoe de bodem behoort volgens het Nederlands systeem van bodemclassificatie, zo nodig aangevuld met informatie over de bovengrond en de herkomst van zavel- en kleigronden. |
Kardinaliteit | 1 |
Authentiek | Ja |
Domein | Bodemklasse |
Type | Codelijst |
Toelichting | De term bovengrond wordt hier gebruikt in een specifieke betekenis en verwijst naar het bovenste deel van de bodem of meer in het bijzonder naar de bouwvoor of de A-horizont. |
8.10.5 textuurklasse | |
Naam attribuut | textuurklasse |
Definitie | De klasse waartoe de bodem op grond van de korrelgrootteverdeling van het minerale deel van de grond in een bepaald diepte-interval behoort. |
Kardinaliteit | 0..1 |
Authentiek | Ja |
Domein | Textuurklasse |
Type | Codelijst |
Regels | Het gegeven ontbreekt alleen wanneer de waarde van het attribuut codegroep gelijk is aan veengrond. |
Toelichting | Het diepte-interval verschilt per codegroep, en soms ook daarbinnen. Voor details wordt naar TD19A verwezen. |
8.10.6 veenklasse | |
Naam attribuut | veenklasse |
Definitie | Van veengronden die tot 120 cm onder maaiveld doorlopen, de veensoort die het meest voorkomt in het bovenste deel van het bodemprofiel. |
Kardinaliteit | 0..1 |
Authentiek | Ja |
Domein | Veenklasse |
Type | Codelijst |
Regels | Het gegeven is aanwezig wanneer de waarde van het attribuut codegroep gelijk is aan veengrond en het gegeven ondergrond veen ontbreekt. In andere gevallen ontbreekt het gegeven. |
Toelichting | De indeling van soorten veen is betrekkelijk globaal. Het gegeven is in het cijferdeel van de standaardpuntencode opgenomen. |
8.10.7 ondergrond veen | |
Naam attribuut | ondergrond veen |
Definitie | Van veengronden die niet tot 120 cm onder maaiveld doorlopen, de nadere omschrijving van de minerale ondergrond. |
Kardinaliteit | 0..1 |
Authentiek | Ja |
Domein | OndergrondVeen |
Type | Codelijst |
Regels | Het gegeven is aanwezig wanneer de waarde van het attribuut codegroep gelijk is aan veengrond en het gegeven veenklasse ontbreekt. In andere gevallen ontbreekt het gegeven. |
Toelichting | Het gegeven is in het cijferdeel van de standaardpuntencode opgenomen. De term ondergrond wordt hier gebruikt in een specifieke betekenis en verwijst naar het deel van de bodem dat onder het veen ligt. |
8.10.8 veenondergrens | |
Naam attribuut | veenondergrens |
Definitie | Van veengronden die niet tot 120 cm onder maaiveld doorlopen, de diepte van de grens tussen het veen en de minerale ondergrond. |
Kardinaliteit | 0..1 |
Authentiek | Ja |
Domein | Rationaal getal |
Maximale lengte | 1.1 |
Eenheid | m (meter) |
Waarde minimaal | 0.4 |
Waarde maximaal | 1.2 |
Regels | Het gegeven is aanwezig wanneer het attribuut ondergrond veen aanwezig is. In het andere geval ontbreekt het gegeven. |
Toelichting | Het gegeven is in het cijferdeel van de standaardpuntencode opgenomen. |
8.10.9 ondergrond duinvaaggrond | |
Naam attribuut | ondergrond duinvaaggrond |
Definitie | Van zandgronden die geclassificeerd zijn als duinvaaggrond, de nadere omschrijving van de grond onder het stuifzand. |
Kardinaliteit | 0..1 |
Authentiek | Ja |
Domein | OndergrondDuinvaaggrond |
Type | Codelijst |
Regels | Het gegeven is aanwezig wanneer de waarde van het attribuut bodemklasse begint met duinvaaggrond. In andere gevallen ontbreekt het gegeven. |
Toelichting | Duinvaaggronden komen voor in holoceen stuifzand. De term ondergrond wordt hier gebruikt in een specifieke betekenis en verwijst naar het deel van de bodem dat direct onder het stuifzand ligt. Dat is veelal pleistoceen zand en daarin kan een podzolprofiel aanwezig zijn. Ook kan er onder het stuifzand een moerige laag voorkomen. De aard van de ondergrond is van invloed op de vochtvoorziening van diep wortelende begroeiing, zoals bomen. |
8.10.10 profielverloop | |
Naam attribuut | profielverloop |
Definitie | Van kleigronden, de opeenvolging van de lagen in het bodemprofiel. |
Kardinaliteit | 0..1 |
Authentiek | Ja |
Domein | Profielverloop |
Type | Codelijst |
Regels | Het gegeven is aanwezig wanneer de waarde van het attribuut codegroep gelijk is aan kleigrond. In andere gevallen ontbreekt het gegeven. |
Toelichting | Er wordt gekeken naar de bovenste 120 cm onder maaiveld. |
8.10.11 kalkverloopklasse | |
Naam attribuut | kalkverloopklasse |
Definitie | Van kalkhoudende zandgronden en kleigronden, de klasse die het verloop van het kalkgehalte in het bovenste deel van de bodem aangeeft. |
Kardinaliteit | 0..1 |
Authentiek | Ja |
Domein | Kalkverloopklasse |
Type | Codelijst |
Regels | Het gegeven is aanwezig wanneer de waarde van het attribuut codegroep gelijk is aan zandgrondKalkhoudend of kleigrond. In andere gevallen ontbreekt het gegeven. |
Toelichting | Het gegeven is als kalkverloop in de standaardpuntencode opgenomen. |
8.10.12 vergravingsklasse | |
Naam attribuut | vergravingsklasse |
Definitie | De klasse die aangeeft of de bodem ingrijpend door de mens verstoord is en wat de aard van de verstoring is. |
Kardinaliteit | 1 |
Authentiek | Ja |
Domein | Vergravingsklasse |
Type | Codelijst |
Toelichting | Een verstoring is ingrijpend wanneer bodemlagen met elkaar vermengd zijn of wanneer bodemlagen zijn verwijderd of opgebracht. |
8.10.13 grondwatertrap | |
Naam attribuut | grondwatertrap |
Definitie | De mate waarin de stand van het grondwater fluctueert, uitgedrukt in een klasse. |
Kardinaliteit | 1 |
Authentiek | Ja |
Domein | Grondwatertrap |
Type | Codelijst |
Toelichting | De grondwatertrap is een afgeleide van de gemiddeld hoogste grondwaterstand (GHG) en de gemiddeld laagste grondwaterstand (GLG). Het gegeven is van belang voor de beoordeling van de geschiktheid van de bodem voor bepaalde vormen van landgebruik. |
8.10.14 afwijkend grondwaterregime | |
Naam attribuut | afwijkend grondwaterregime |
Definitie | De aanduiding die aangeeft dat er ter plaatse omstandigheden zijn die het meer regionaal bepaalde gedrag van de grondwaterspiegel beïnvloeden. |
Kardinaliteit | 0..1 |
Authentiek | Ja |
Domein | AfwijkendGrondwaterRegime |
Type | Codelijst |
Regels IMBRO/A | Het gegeven ontbreekt wanneer de waarde van het attribuut grondwatertrap gelijk is aan onbekend. |
Toelichting | Het gegeven is alleen aanwezig wanneer er bijzondere omstandigheden zijn geconstateerd. |
8.10.15 bijzonderheid locatie | |
Naam attribuut | bijzonderheid locatie |
Definitie | De aanduiding die aangeeft of de bodem op een plaats in het landschap ligt die van bodemkundige betekenis is en wat de ligging dan is. |
Kardinaliteit | 1 |
Authentiek | Ja |
Domein | BijzonderheidLocatie |
Type | Codelijst |
Toelichting | Het gegeven heeft alleen betekenis in Zuid-Limburg. |
8.11 Bijzonderheid onderin
Naam entiteit | Bijzonderheid onderin |
Definitie | De aanduiding die aangeeft of het onderste deel van de bodem een bijzonder kenmerk heeft en wat dat dan is. |
Kardinaliteit | 1..* |
Toelichting | Het onderste deel van de bodem begint bij een diepte van 40 cm. Het gegeven, of de reeks van gegevens, is in toevoegingen achteraan van de standaardpuntencode opgenomen. |
8.11.1 bijzonderheid | |
Naam attribuut | bijzonderheid |
Definitie | De omschrijving van de bijzonderheid in het onderste deel van het profiel. |
Kardinaliteit | 1 |
Authentiek | Ja |
Domein | Bijzonderheid |
Type | Codelijst |
8.11.2 begindiepte | |
Naam attribuut | begindiepte |
Definitie | De diepte waarop de bijzonderheid begint. |
Kardinaliteit | 0..1 |
Authentiek | Ja |
Domein | Rationaal getal |
Maximale lengte | 1.1 |
Eenheid | m (meter) |
Waardebereik | 0.4 tot 1.8 |
Regels | Het gegeven ontbreekt wanneer de waarde van het attribuut bijzonderheid gelijk is aan bolster, spalterveen of geen. In andere gevallen is het gegeven aanwezig. |
Beschrijving van de enumeraties en codelijsten
Enumeraties
IndicatieJaNee
Waarde |
ja |
nee |
IndicatieJaNeeOnbekend
Waarde |
ja |
nee |
onbekend |
Kwaliteitsregime
Waarde |
IMBRO |
IMBRO/A |
Codelijsten
AfwijkendGrondwaterRegime
Waarde | IMBRO | IMBRO/A | Omschrijving |
buitenHoofdkering | ✓ | ✓ | Buiten de hoofdwaterkering gelegen gronden; periodiek overstroomd. De waarde is voorafgaand aan de grondwatertrap in de standaardpuntencode opgenomen met de code "b". |
overstroomdWinter | ✓ | ✓ | Water boven maaiveld gedurende een aaneengesloten periode van meer dan 1 maand tijdens de winterperiode (alleen bij binnen de hoofdwaterkering gelegen gronden). De waarde is voorafgaand aan de grondwatertrap in de standaardpuntencode opgenomen met de code "w". |
schijnspiegels | ✓ | ✓ | Schijnspiegels; het niveau van de GHG wordt bepaald door periodiek optredende grondwaterstanden boven een slecht doorlatende laag, waaronder weer een onverzadigde zone voorkomt. Deze kwalitatieve toevoeging geven we alleen aan bij gronden met een grondwaterfluctuatie (GLG-GHG) van meer dan 120 cm. De waarde is voorafgaand aan de grondwatertrap in de standaardpuntencode opgenomen met de code "s". |
Afzettingskarakteristiek
Waarde | IMBRO | IMBRO/A | Omschrijving |
dekzandFluvioperiglaciaal | ✓ | ✓ | Afzetting van dekzand van vroeg pleistocene ouderdom, in de warmere periode tussen de ijstijden met water meegevoerd. |
dekzandLaatWeichselien | ✓ | ✓ | Afzetting van dekzand van laat-Weichselien ouderdom. |
dekzandMiddenWeichselien | ✓ | ✓ | Afzetting van dekzand van midden-Weichselien ouderdom. |
dekzandPremorenaal | ✓ | ✓ | Afzetting van dekzand van vroeg pleistocene ouderdom. |
duinKustLaatHoloceen | ✓ | ✓ | Stuifzand in de vorm van duinen aan de kust, van laat-holocene ouderdom. |
duinKustVroegHoloceen | ✓ | ✓ | Stuifzand in de vorm van duinen aan de kust, van vroeg-holocene ouderdom. |
duinLandHoloceen | ✓ | ✓ | Stuifzand in de vorm van duinen aan land, van holocene ouderdom. |
duinRivierHoloceen | ✓ | ✓ | Stuifzand in de vorm van duinen langs/naast de rivieren, van holocene ouderdom. |
eolischZand | ✓ | ✓ | Eolische of fluvioperiglaciale afzetting van zand, anders dan dekzand, stuifzand en löss. |
fluviatielBeekHoloceen | ✓ | ✓ | Afzetting van holocene ouderdom gevormd door beken of kleine rivieren. |
fluviatielMaasHoloceen | ✓ | ✓ | Afzetting van Maas, van holocene ouderdom. |
fluviatielMaasRijnLaatPleistoceen | ✓ | ✓ | Afzetting van Rijn of Maas, van laat-pleistocene ouderdom. |
fluviatielMaasRijnVroegMiddenPleistoceen | ✓ | ✓ | Afzetting van Rijn of Maas, van vroeg- of midden-pleistocene ouderdom. |
fluviatielOostelijkeRivieren | ✓ | ✓ | Afzetting van het systeem van oostelijke rivieren dat het Eridanos riviersysteem wordt genoemd en in het Neogeen en Pleistoceen actief was. |
fluviatielRijnHoloceen | ✓ | ✓ | Afzetting van Rijn, van holocene ouderdom. |
fluviatielUiterwaardHoloceen | ✓ | ✓ | Afzetting van Rijn of Maas, vanaf het moment van het bouwen van dijken |
gestuwdMaasRijnPleistoceen | ✓ | ✓ | Afzetting van Rijn of Maas, van pleistocene ouderdom, in gestuwde positie. |
gestuwdOostelijkeRivieren | ✓ | ✓ | Afzetting van het Eridanos riviersysteem in gestuwde positie. |
gestuwdTertiair | ✓ | ✓ | Afzetting van tertiaire ouderdom in gestuwde positie. |
glaciaalKeileem | ✓ | ✓ | Keileem |
glaciaalKeizand | ✓ | ✓ | Keizand |
glaciaalPotklei | ✓ | ✓ | Fijnkorrelige smeltwaterafzetting die volledig uit vettig klei bestaat. |
glaciaalWarvenklei | ✓ | ✓ | Fijnkorrelige smeltwaterafzetting die uit laagjes potklei afgewisseld met laagjes zand bestaat. |
glaciaalZand | ✓ | ✓ | Afzetting van zand door smeltwater in pleistoceen, meestal in de vorm van waaiers (sandrs). |
hellingGrof | ✓ | ✓ | Hellingafzetting van grof materiaal, meestal vermengd met fijner materiaal, van pleistocene ouderdom. |
hellingLöss | ✓ | ✓ | Hellingafzetting van holocene ouderdom die uit in pleistoceen op de helling afgezette löss bestaat. |
lössdek | ✓ | ✓ | Afzetting van löss op heuvels, op een groot aaneengesloten areaal. |
lössinsluiting | ✓ | ✓ | Afzetting van löss in kleine, versnipperde, lager liggende, natte gebieden. |
marienFluviatielHoloceen | ✓ | ✓ | Afzetting van holocene ouderdom gevormd in het overgangsbereik tussen rivier en zee. |
marienLagunairHoloceen | ✓ | ✓ | Afzetting van holocene ouderdom gevormd in de lagunen. |
marienLaatHoloceen | ✓ | ✓ | Afzetting van laat-holocene ouderdom gevormd in zee. |
marienVroegHoloceen | ✓ | ✓ | Afzetting van vroeg-holocene ouderdom gevormd in zee. |
tertiair | ✓ | ✓ | Afzetting van tertiaire ouderdom. |
dekzandPleistoceen | ✓ | Afzetting van dekzand van pleistocene ouderdom zonder nadere specificatie. | |
duinKustHoloceen | ✓ | Zandafzetting in de vorm van duinen aan de kust, van holocene ouderdom zonder nadere specificatie. | |
fluviatielMaasRijnHoloceen | ✓ | Afzetting van Rijn of Maas, van holocene ouderdom. | |
fluviatielMaasRijnPleistoceen | ✓ | Afzetting van Rijn of Maas, van pleistocene ouderdom zonder nadere specificatie. | |
gestuwd | ✓ | Afzetting in gestuwde positie, de afkomst en ouderdom niet gespecificeerd. | |
glaciaal | ✓ | Afzetting van ongespecificeerd materiaal door smeltwater, van pleistoceen ouderdom. | |
löss | ✓ | Lössafzetting van pleistocene ouderdom zonder nadere specificatie. | |
marienHoloceen | ✓ | Afzetting van holocene ouderdom gevormd in zee, zonder nadere specificatie. |
Beschrijflocatie
Waarde | IMBRO | IMBRO/A | Omschrijving |
lab | ✓ | ✓ | Het monster is beschreven in een beschrijfruimte. |
veld | ✓ | ✓ | Het monster is in het veld beschreven. |
Beschrijfmethode
Waarde | IMBRO | IMBRO/A | Omschrijving |
AlterraTD19A | ✓ | ✓ | Technisch Document 19A van DLO Staring Centrum, nu Wageningen Environmental Research. |
Bijzonderheid
Waarde | IMBRO | IMBRO/A | Omschrijving |
bolster | ✓ | ✓ | Bolster, beginnend binnen 40 cm en ten minste 20 cm dik (code "j"). Van toepassing bij veengronden en moerige gronden. |
geen | ✓ | ✓ | Geen bijzonderheden in het lagere deel van het profiel geconstateerd. |
glauconietklei | ✓ | ✓ | Glauconietklei, beginnend tussen 40 en 120 cm en ten minste 20 cm dik (code "a"). Van toepassing bij alle gronden behalve bij kalkhoudende zandgronden en niet-gerijpte minerale gronden. |
grofZandGrind | ✓ | ✓ | Grof zand en/of grind, beginnend tussen 40 en 80 cm en ten minste 40 cm dik of beginnend dieper dan 80 cm en doorgaand tot dieper dan 120 cm (code "g"). Van toepassing bij alle gronden behalve bij kalkhoudende zandgronden en niet-gerijpte minerale gronden. |
kalksteenKleefaarde | ✓ | ✓ | Kalksteen of kleefaarde, beginnend tussen 40 en 120 cm (code "k"). Van toepassing bij leemgronden, brikgronden en kleigronden. |
katteklei | ✓ | ✓ | Katteklei, beginnend binnen 80 cm en ten minste 20 cm dik (code "l"). Van toepassing bij veengronden, moerige gronden en kleigronden. |
keileemPotklei | ✓ | ✓ | Keileem of potklei, beginnend tussen 40 en 120 cm en ten minste 20 cm dik (code "x"). Van toepassing bij alle gronden behalve bij brikgronden, kalkhoudende zandgronden en niet-gerijpte minerale gronden. |
moerigeLaag | ✓ | ✓ | Moerige laag beginnend binnen 80 cm en tenminste 40 cm dik (code "m"). Van toepassing bij podzolgronden, kalkloze en kalkhoudende zandgronden en leemgronden. |
moerigMateriaalDiep | ✓ | ✓ | Moerig materiaal, beginnend dieper dan 80 cm en doorgaand tot dieper dan 120 cm (code "v"). Van toepassing bij alle gronden behalve bij veengronden, brikgronden en niet-gerijpte minerale gronden. |
moerigMateriaalOndiep | ✓ | ✓ | Moerig materiaal, beginnend tussen 40 en 80 cm en 15 à 40 cm dik ( code "w"). Van toepassing bij podzolgronden, kalkloze en kalkhoudende zandgronden, leemgronden en kleigronden. |
oudeKlei | ✓ | ✓ | Oude klei, anders dan keileem, potklei of glauconietklei, beginnend tussen 40 en 120 cm en ten minste 20 cm dik (code "t"). Van toepassing bij alle gronden behalve bij kalkhoudende zandgronden en niet-gerijpte minerale gronden. |
spalterveen | ✓ | ✓ | Spalterveen, ten minste 5 cm dik en direct onder de A-horizont beginnend (code "q"). Van toepassing bij veengronden en moerige gronden. |
vuursteeneluvium | ✓ | ✓ | Vuursteeneluvium, beginnend tussen 40 en 120 cm en ten minste 20 cm dik (code "s"). Van toepassing bij alle gronden behalve bij kalkhoudende zandgronden en niet-gerijpte minerale gronden. |
zandHoloceen | ✓ | ✓ | Holoceen zand, beginnend tussen 40 en 120 cm en ten minste 20 cm dik (code "z"). Van toepassing bij niet-gerijpte minerale gronden en kleigronden. |
zandPleistoceen | ✓ | ✓ | Pleistoceen zand, beginnend tussen 40 en 120 cm (code "p"). Van toepassing bij kalkhoudende zandgronden en kleigronden. |
zavelKleiHalfGerijpt | ✓ | ✓ | Meestal niet geheel gerijpte zavel of klei, beginnend tussen 40 en 120 cm; zepige zavel of klei (code "r"). Van toepassing bij moerige gronden, podzolgronden, kalkloze en kalkhoudende zandgronden en leemgronden. |
BijzonderheidBovenin
Waarde | IMBRO | IMBRO/A | Omschrijving |
colluviaalDek | ✓ | ✓ | Colluviaal dek, beginnend aan maaiveld (code "c"). Van toepassing alleen bij brikgronden. |
colluviaalDekGrind | ✓ | ✓ | Colluviaal dek, beginnend aan maaiveld en grind, ondieper dan 40 cm beginnend (code "cg"). Van toepassing alleen bij brikgronden. |
colluviaalDekIJzerrijk | ✓ | ✓ | Colluviaal dek, beginnend aan maaiveld en ijzerrijk, binnen 50 cm beginnend en ten minste 10 cm dik (code "cf" Van toepassing alleen bij brikgronden. |
colluviaalDekStenen | ✓ | ✓ | Colluviaal dek, beginnend aan maaiveld en stenen in de bovenste 40 cm van het profiel (code "cm"). Van toepassing alleen bij brikgronden. |
geen | ✓ | ✓ | Geen bijzonderheden in het bovendeel van het profiel. |
getijdeInvloed | ✓ | ✓ | Beïnvloed door getijde op overgang van zeeklei – rivierklei (code "e"). Van toepassing bij niet-gerijpte minerale gronden en kleigronden. |
getijdeInvloedGrind | ✓ | ✓ | Beïnvloed door getijde op overgang van zeeklei - rivierklei en grind, ondieper dan 40 cm beginnend (code "eg"). Van toepassing alleen bij kleigronden. |
getijdeInvloedIJzerrijk | ✓ | ✓ | Beïnvloed door getijde op overgang van zeeklei - rivierklei en ijzerrijk, binnen 50 cm beginnend en ten minste 10 cm dik (code "ef"). Van toepassing alleen bij kleigronden. |
getijdeInvloedStenen | ✓ | ✓ | Beïnvloed door getijde op overgang van zeeklei - rivierklei en stenen in de bovenste 80 cm van het profiel en stenen in de bovenste 40 cm van het profiel (code "em"). Van toepassing alleen bij kleigronden. |
getijdeInvloedZouthoudend | ✓ | ✓ | Beïnvloed door getijde op overgang van zeeklei - rivierklei en zout kwelwater in de bovenste 40 cm van het profiel (code "en"). Van toepassing alleen bij kleigronden. |
grind | ✓ | ✓ | Grind, ondieper dan 40 cm beginnend (code "g"). Van toepassing bij alle gronden behalve bij kalkhoudende zandgronden en niet-gerijpte minerale gronden. |
ijzerrijk | ✓ | ✓ | IJzerrijk, binnen 50 cm beginnend en ten minste 10 cm dik. De waarde is in toevoeging vooraan in de standaardpuntencode opgenomen met code "f". Van toepassing bij alle gronden behalve bij kalkhoudende zandgronden en niet-gerijpte minerale gronden. |
ijzerrijkGrind | ✓ | ✓ | IJzerrijk, binnen 50 cm beginnend en ten minste 10 cm dik en grind, ondieper dan 40 cm beginnend ( code "fg"). Van toepassing bij alle gronden behalve bij kalkhoudende zandgronden en niet-gerijpte minerale gronden. |
ijzerrijkStenen | ✓ | ✓ | IJzerrijk, binnen 50 cm beginnend en ten minste 10 cm dik en stenen in de bovenste 40 cm van het profiel (code "fm"). Van toepassing bij podzolgronden, kalkloze zandgronden, leemgronden, brikgronden en kleigronden. |
kolenslik | ✓ | ✓ | Kolenslik in de bovenste 80 cm van het profiel, over 15 à 40 cm dikte (code "h"). Van toepassing alleen bij kleigronden. |
kolenslikGrind | ✓ | ✓ | Kolenslik in de bovenste 80 cm van het profiel, over 15 à 40 cm dikte en grind, ondieper dan 40 cm beginnend (code "hg"). Van toepassing alleen bij kleigronden. |
kolenslikStenen | ✓ | ✓ | Kolenslik in de bovenste 80 cm van het profiel, over 15 à 40 cm dikte en stenen in de bovenste 40 cm van het profiel (code "hm"). Van toepassing alleen bij kleigronden. |
kruinigePercelen | ✓ | ✓ | Bol geploegd en daardoor op korte afstand verschil in dikte bovenste lagen (code "b"). Van toepassing alleen bij kleigronden. |
kruinigePercelenGrind | ✓ | ✓ | Bol geploegd en daardoor op korte afstand verschil in dikte bovenste lagen en grind, ondieper dan 40 cm beginnend (code "bg"). Van toepassing alleen bij kleigronden. |
kruinigePercelenIJzerrijk | ✓ | ✓ | Bol geploegd en daardoor op korte afstand verschil in dikte bovenste lagen en ijzerrijk, binnen 50 cm beginnend en ten minste 10 cm dik (code "bf"). Van toepassing alleen bij kleigronden. |
kruinigePercelenStenen | ✓ | ✓ | Bol geploegd en daardoor op korte afstand verschil in dikte bovenste lagen en stenen in de bovenste 40 cm van het profiel (code "bm"). Van toepassing alleen bij kleigronden. |
lössdek | ✓ | ✓ | Lössdek, beginnend aan maaiveld en 15 à 40 cm dik (code "l"). Van toepassing bij veengronden en kleigronden. |
lössdekGrind | ✓ | ✓ | Lössdek, beginnend aan maaiveld en 15 à 40 cm dik en grind, ondieper dan 40 cm beginnend (code "lg"). Van toepassing bij veengronden en kleigronden. |
lössdekIJzerrijk | ✓ | ✓ | Lössdek, beginnend aan maaiveld en 15 à 40 cm dik en ijzerrijk, binnen 50 cm beginnend en ten minste 10 cm dik (code "lf"). Van toepassing bij veengronden en kleigronden. |
lössdekStenen | ✓ | ✓ | Lössdek, beginnend aan maaiveld en 15 à 40 cm dik en stenen in de bovenste 40 cm van het profiel (code "lm"). Van toepassing alleen bij kleigronden. |
opgebrachtHumusrijkDek | ✓ | ✓ | Opgebracht moerig of humusrijk dek, beginnend aan maaiveld en 15 à 50 cm dik; toemaakdek (code "o"). Van toepassing alleen bij veengronden en moerige gronden. |
opgebrachtHumusrijkDekGrind | ✓ | ✓ | Opgebracht moerig of humusrijk dek, beginnend aan maaiveld en 15 à 50 cm dik (toemaakdek) en grind, ondieper dan 40 cm beginnend (code "og"). Van toepassing alleen bij veengronden en moerige gronden. |
opgebrachtHumusrijkDekIJzerrijk | ✓ | ✓ | Opgebracht moerig of humusrijk dek, beginnend aan maaiveld en 15 à 50 cm dik (toemaakdek) en ijzerrijk, binnen 50 cm beginnend en ten minste 10 cm dik (code "of"). Van toepassing alleen bij veengronden en moerige gronden. |
opgebrachtHumusrijkDekVerdrogendeLagen | ✓ | ✓ | Opgebracht moerig of humusrijk dek, beginnend aan maaiveld en 15 à 50 cm dik (toemaakdek) en verdrogende lagen in de bovenste 80 cm van het profiel (code "od"). Van toepassing alleen bij veengronden en moerige gronden. |
siltZanddek | ✓ | ✓ | Kleiig, uiterst fijn silt- of zanddek, beginnend aan maaiveld en 15 à 40 cm dik (code "u"). Van toepassing bij veengronden, podzolgronden, kalkloze zandgronden en leemgronden. |
siltZanddekGrind | ✓ | ✓ | Kleiig, uiterst fijn silt- of zanddek, beginnend aan maaiveld en 15 à 40 cm dik en grind, ondieper dan 40 cm beginnend (code "ug"). Van toepassing bij veengronden, podzolgronden, kalkloze zandgronden en leemgronden. |
siltZanddekIJzerrijk | ✓ | ✓ | Kleiig, uiterst fijn silt- of zanddek, beginnend aan maaiveld en 15 à 40 cm dik en ijzerrijk, binnen 50 cm beginnend en ten minste 10 cm dik (code "uf"). Van toepassing bij veengronden, podzolgronden, kalkloze zandgronden en leemgronden. |
siltZanddekStenen | ✓ | ✓ | Kleiig, uiterst fijn silt- of zanddek, beginnend aan maaiveld en 15 à 40 cm dik en stenen in de bovenste 40 cm van het profiel (code "um"). Van toepassing bij podzolgronden, kalkloze zandgronden en leemgronden. |
stenen | ✓ | ✓ | Stenen in de bovenste 40 cm van het profiel (code "m"). Van toepassing bij podzolgronden, kalkloze zandgronden, leemgronden, brikgronden en kleigronden. |
verdrogendeLagen | ✓ | ✓ | Verdrogende lagen in de bovenste 40 cm van het profiel (code "d"). Van toepassing bij veengronden en moerige gronden. |
verdrogendeLagenGrind | ✓ | ✓ | Verdrogende lagen in de bovenste 40 cm van het profiel en grind, ondieper dan 40 cm beginnend (code "dg"). Van toepassing bij veengronden en moerige gronden. |
verdrogendeLagenIJzerrijk | ✓ | ✓ | Verdrogende lagen in de bovenste 40 cm van het profiel en ijzerrijk, binnen 50 cm beginnend en ten minste 10 cm dik (code "df"). Van toepassing bij veengronden en moerige gronden. |
zanddek | ✓ | ✓ | Zanddek, beginnend aan maaiveld en 15 à 40 cm dik (code "z"). Van toepassing bij kalkloze zandgronden, leemgronden en kleigronden. |
zanddekGrind | ✓ | ✓ | Zanddek, beginnend aan maaiveld en 15 à 40 cm dik en grind, ondieper dan 40 cm beginnend (code "zg"). Van toepassing bij kalkloze zandgronden, leemgronden en kleigronden. |
zanddekIJzerrijk | ✓ | ✓ | Zanddek, beginnend aan maaiveld en 15 à 40 cm dik en ijzerrijk, binnen 50 cm beginnend en ten minste 10 cm dik (code "zf"). Van toepassing bij kalkloze zandgronden, leemgronden en kleigronden. |
zanddekKolenslik | ✓ | ✓ | Zanddek, beginnend aan maaiveld en 15 à 40 cm dik en kolenslik in de bovenste 40 cm van het profiel, over 15 à 40 cm dikte (code "zh"). Van toepassing alleen bij kleigronden. |
zanddekStenen | ✓ | ✓ | Zanddek, beginnend aan maaiveld en 15 à 40 cm dik en stenen in de bovenste 40 cm van het profiel (code "zm"). Van toepassing bij kalkloze zandgronden, leemgronden en kleigronden. |
zanddekZouthoudend | ✓ | ✓ | Zanddek, beginnend aan maaiveld en 15 à 40 cm dik en zout kwelwater in de bovenste 40 cm van het profiel (code "zn"). Van toepassing bij kleigronden. |
zanddekDun | ✓ | ✓ | Zanddekje, beginnend aan maaiveld en 5 à 15 cm dik (code "s"). Van toepassing bij veengronden, moerige gronden, podzolgronden, kalkloze zandgronden en leemgronden. |
zanddekDunGrind | ✓ | ✓ | Zanddekje, beginnend aan maaiveld en 5 à 15 cm dik en grind, ondieper dan 40 cm beginnend (code "sg"). Van toepassing bij veengronden, moerige gronden, podzolgronden, kalkloze zandgronden en leemgronden. |
zanddekDunIJzerrijk | ✓ | ✓ | Zanddekje, beginnend aan maaiveld en 5 à 15 cm dik en ijzerrijk, binnen 50 cm beginnend en ten minste 10 cm dik (code "sf"). Van toepassing bij veengronden, moerige gronden, podzolgronden, kalkloze zandgronden en leemgronden. |
zanddekDunStenen | ✓ | ✓ | Zanddekje, beginnend aan maaiveld en 5 à 15 cm dik en stenen in de bovenste 40 cm van het profiel (code "sm"). Van toepassing bij podzolgronden, kalkloze zandgronden en leemgronden. |
zavelKleidek | ✓ | ✓ | Zavel- of kleidek, beginnend aan maaiveld en 15 à 40 cm dik (code "k"). Van toepassing bij kalkloze en kalkhoudende zandgronden en leemgronden. |
zavelKleidekGrind | ✓ | ✓ | Zavel- of kleidek, beginnend aan maaiveld en 15 à 40 cm dik en grind, ondieper dan 40 cm beginnend (code "kg"). Van toepassing bij kalkloze zandgronden en leemgronden. |
zavelKleidekIJzerrijk | ✓ | ✓ | Zavel- of kleidek, beginnend aan maaiveld en 15 à 40 cm dik en ijzerrijk, binnen 50 cm beginnend en ten minste 10 cm dik (code "kf"). Van toepassing bij kalkloze zandgronden en leemgronden. |
zavelKleidekStenen | ✓ | ✓ | Zavel- of kleidek, beginnend aan maaiveld en 15 à 40 cm dik en stenen in de bovenste 40 cm van het profiel (code "km"). Van toepassing bij kalkloze zandgronden en leemgronden. |
zouthoudend | ✓ | ✓ | Zout kwelwater in de bovenste 40 cm van het profiel (code "n"). Van toepassing bij kleigronden en kalkhoudende zandgronden. |
zouthoudendGrind | ✓ | ✓ | Zout kwelwater in de bovenste 40 cm van het profiel en grind, ondieper dan 40 cm beginnend (code "ng"). Van toepassing bij kleigronden en kalkhoudende zandgronden. |
zouthoudendIJzerrijk | ✓ | ✓ | Zout kwelwater in de bovenste 40 cm van het profiel en ijzerrijk, binnen 50 cm beginnend en ten minste 10 cm dik (code "nf"). Van toepassing bij kleigronden en kalkhoudende zandgronden. |
zouthoudendStenen | ✓ | ✓ | Zout kwelwater in de bovenste 40 cm van het profiel en stenen in de bovenste 40 cm van het profiel (code "nm"). Van toepassing bij kleigronden en kalkhoudende zandgronden. |
BijzonderheidLocatie
Waarde | IMBRO | IMBRO/A | Omschrijving |
dal | ✓ | ✓ | Bodem in een dal, in de nabijheid van een helling (code "d"). Van toepassing alleen in Zuid-Limburg, bij leemgronden, brikgronden en kleigronden wanneer geen grondwatertrap is onderscheiden. |
helling | ✓ | ✓ | Bodem op een helling (code " h"). Van toepassing alleen in Zuid-Limburg, bij leemgronden, brikgronden en kleigronden wanneer geen grondwatertrap is onderscheiden. |
hellingvoet | ✓ | ✓ | Bodem aan de voet van een helling (code "c"). Van toepassing alleen in Zuid-Limburg, bij, leemgronden, brikgronden en kleigronden wanneer geen grondwatertrap is onderscheiden. |
geen | ✓ | ✓ | Geen bijzonderheden. |
Bodemklasse
Waarde | IMBRO | IMBRO/A | Omschrijving |
aarveengrond | ✓ | ✓ | Aarveengrond (code "1c"). |
akkereerdgrond | ✓ | ✓ | Akkereerdgrond (code "4t"). |
beekvaaggrond | ✓ | ✓ | Beekvaaggrond (code "5h"). |
beemdbrikgrond | ✓ | ✓ | Beemdbrikgrond (code "3b"). |
bergbrikgrond | ✓ | ✓ | Bergbrikgrond (code "3d"). |
boveengrond | ✓ | ✓ | Boveengrond (code "1g"). |
broekeerdgrondMoerig | ✓ | ✓ | Broekeerdgrond moerige bovengrond (code "v4d"). |
broekeerdgrondSiltZanddek | ✓ | ✓ | Broekeerdgrond kleiig, uiterst fijn silt- of zanddek (code "u4d"). |
broekeerdgrondZanddek | ✓ | ✓ | Broekeerdgrond zanddek, 15 à 40 cm dik, met en zonder minerale eerdlaag (code "z4d"). |
broekeerdgrondZavelKleidek | ✓ | ✓ | Broekeerdgrond zavel- of kleidek (code "k4d"). |
bruineBeekeerdgrond | ✓ | ✓ | Bruine beekeerdgrond (code "4h"). |
bruineBeekeerdgrondCultuurdek | ✓ | ✓ | Bruine beekeerdgrond met een cultuurdek - een 30 à 50 cm dikke bovengrond (code "c4h"). |
bruineEnkeerdgrond | ✓ | ✓ | Bruine enkeerdgrond (code "4r"). |
daalbrikgrond | ✓ | ✓ | Daalbrikgrond (code "3h"). |
dampodzolgrond | ✓ | ✓ | Dampodzolgrond (code "2m"). |
delbrikgrond | ✓ | ✓ | Delbrikgrond (code "3f"). |
drechtvaaggrond | ✓ | ✓ | Drechtvaaggrond (code "5m"). |
drechtvaaggrondBeekklei | ✓ | ✓ | Drechtvaaggrond beekklei (code "B5m"). |
drechtvaaggrondBeekkleiGebrokenDek | ✓ | ✓ | Drechtvaaggrond beekklei, gebroken dek (code "oB5m"). |
drechtvaaggrondOudeklei | ✓ | ✓ | Drechtvaaggrond oude klei (code "K5m"). |
drechtvaaggrondOudekleiGebrokenDek | ✓ | ✓ | Drechtvaaggrond oude klei, gebroken dek (code "oK5m"). |
drechtvaaggrondRivierklei | ✓ | ✓ | Drechtvaaggrond rivierklei (code "R5m"). |
drechtvaaggrondRivierkleiBruineKom | ✓ | ✓ | Drechtvaaggrond rivierklei bruine kom (code "bR5m"). |
drechtvaaggrondRivierkleiGebrokenDek | ✓ | ✓ | Drechtvaaggrond rivierklei, gebroken dek (code "oR5m"). |
drechtvaaggrondZeeklei | ✓ | ✓ | Drechtvaaggrond zeeklei (code "M5m"). |
drechtvaaggrondZeekleiGebrokenDek | ✓ | ✓ | Drechtvaaggrond zeeklei, gebroken dek (code "oM5m"). |
drechtvaaggrondZeekleiKnip | ✓ | ✓ | Drechtvaaggrond zeeklei, knipklei (code "kM5m"). |
drechtvaaggrondZeekleiKnippig | ✓ | ✓ | Drechtvaaggrond zeeklei, knippige klei (code "gM5m"). |
duinvaaggrond | ✓ | ✓ | Duinvaaggrond (code "5t"). |
duinvaaggrondMatigHumusarm | ✓ | ✓ | Duinvaaggrond matig humusarm stuifzand (code "c5t"). |
duinvaaggrondUiterstHumusarm | ✓ | ✓ | Duinvaaggrond uiterst humusarm stuifzand (code "a5t"). |
duinvaaggrondZeerHumusarm | ✓ | ✓ | Duinvaaggrond zeer humusarm stuifzand (code "b5t"). |
gooreerdgrond | ✓ | ✓ | Gooreerdgrond (code "4i"). |
gooreerdgrondCultuurdek | ✓ | ✓ | Gooreerdgrond met een cultuurdek – een 30 à 50 cm dikke bovengrond (code "c4i"). |
gorsvaaggrondRivierklei | ✓ | ✓ | Gorsvaaggrond rivierklei (code "R5d"). |
gorsvaaggrondZeeklei | ✓ | ✓ | Gorsvaaggrond zeeklei (code "M5d"). |
haarpodzolgrond | ✓ | ✓ | Haarpodzolgrond (code "2z"). |
haarpodzolgrondZanddek | ✓ | ✓ | Haarpodzolgrond met een zanddek (code "2v"). |
heuvelpodzolgrond | ✓ | ✓ | Heuvelpodzolgrond (code "2x"). |
hoekpodzolgrond | ✓ | ✓ | Hoekpodzolgrond (code "2g"). |
hofeerdgrond | ✓ | ✓ | Hofeerdgrond (code "4x"). |
hofeerdgrondBeekklei | ✓ | ✓ | Hofeerdgrond beekklei (code "B4x"). |
hofeerdgrondBeekkleiGebrokenDek | ✓ | ✓ | Hofeerdgrond beekklei, gebroken dek (code "oB4x"). |
hofeerdgrondOudeklei | ✓ | ✓ | Hofeerdgrond oude klei (code "K4x"). |
hofeerdgrondRivierklei | ✓ | ✓ | Hofeerdgrond rivierklei (code "R4x"). |
hofeerdgrondRivierkleiGebrokenDek | ✓ | ✓ | Hofeerdgrond rivierklei, gebroken dek (code "oR4x"). |
hofeerdgrondZeeklei | ✓ | ✓ | Hofeerdgrond zeeklei (code "M4x"). |
hofeerdgrondZeekleiGebrokenDek | ✓ | ✓ | Hofeerdgrond zeeklei, gebroken dek (code "oM4x"). |
hofeerdgrondZeekleiKnip | ✓ | ✓ | Hofeerdgrond zeeklei knipklei (code "kM4x"). |
hofeerdgrondZeekleiKnippig | ✓ | ✓ | Hofeerdgrond zeeklei knippige klei (code "gM4x"). |
holtpodzolgrond | ✓ | ✓ | Holtpodzolgrond (code "2i"). |
holtpodzolgrondZanddek | ✓ | ✓ | Holtpodzolgrond met een zanddek (code "2c"). |
horstpodzolgrond | ✓ | ✓ | Horstpodzolgrond (code "2h"). |
kamppodzolgrond | ✓ | ✓ | Kamppodzolgrond (code "2w"). |
kanteerdgrond | ✓ | ✓ | Kanteerdgrond (code "4v"). |
koopveengrond | ✓ | ✓ | Koopveengrond (code "1d"). |
krijteerdgrondOudeklei | ✓ | ✓ | Krijteerdgrond oude klei (code "K4q"). |
krijtvaaggrondOudeklei | ✓ | ✓ | Krijtvaaggrond oude klei (code "K5q"). |
kuilbrikgrond | ✓ | ✓ | Kuilbrikgrond (code "3c"). |
laarpodzolgrond | ✓ | ✓ | Laarpodzolgrond (code "2q"). |
leekeerdgrond | ✓ | ✓ | Leekeerdgrond (code "4p"). |
leekeerdgrondBeekklei | ✓ | ✓ | Leekeerdgrond beekklei (code "B4p"). |
leekeerdgrondBeekkleiGebrokenDek | ✓ | ✓ | Leekeerdgrond beekklei, gebroken dek (code "oB4p"). |
leekeerdgrondOudeklei | ✓ | ✓ | Leekeerdgrond oude klei (code "K4p"). |
leekeerdgrondOudekleiGebrokenDek | ✓ | ✓ | Leekeerdgrond oude klei, gebroken dek (code "oK4p"). |
leekeerdgrondRivierklei | ✓ | ✓ | Leekeerdgrond rivierklei (code "R4p"). |
leekeerdgrondRivierkleiBruineKom | ✓ | ✓ | Leekeerdgrond rivierklei bruine kom (code "bR4p"). |
leekeerdgrondRivierkleiGebrokenDek | ✓ | ✓ | Leekeerdgrond rivierklei, gebroken dek (code "oR4p"). |
leekeerdgrondZeeklei | ✓ | ✓ | Leekeerdgrond zeeklei (code "M4p"). |
leekeerdgrondZeekleiGebrokenDek | ✓ | ✓ | Leekeerdgrond zeeklei, gebroken dek (code "oM4p"). |
leekeerdgrondZeekleiKnip | ✓ | ✓ | Leekeerdgrond zeeklei, knipklei (code "kM4p"). |
leekeerdgrondZeekleiKnippig | ✓ | ✓ | Leekeerdgrond zeeklei, knippige klei (code "gM4p"). |
liedeerdgrond | ✓ | ✓ | Liedeerdgrond (code "4m"). |
liedeerdgrondBeekklei | ✓ | ✓ | Liedeerdgrond beekklei (code "B4m"). |
liedeerdgrondBeekkleiGebrokenDek | ✓ | ✓ | Liedeerdgrond beekklei, gebroken dek (code "oB4m"). |
liedeerdgrondOudeklei | ✓ | ✓ | Liedeerdgrond oude klei (code "K4m"). |
liedeerdgrondOudekleiGebrokenDek | ✓ | ✓ | Liedeerdgrond oude klei, gebroken dek (code "oK4m"). |
liedeerdgrondRivierklei | ✓ | ✓ | Liedeerdgrond rivierklei (code "R4m"). |
liedeerdgrondRivierkleiBruineKom | ✓ | ✓ | Liedeerdgrond rivierklei bruine kom (code "bR4m"). |
liedeerdgrondRivierkleiGebrokenDek | ✓ | ✓ | Liedeerdgrond rivierklei, gebroken dek (code "oR4m"). |
liedeerdgrondZeeklei | ✓ | ✓ | Liedeerdgrond zeeklei (code "M4m"). |
liedeerdgrondZeekleiGebrokenDek | ✓ | ✓ | Liedeerdgrond zeeklei, gebroken dek (code "oM4m"). |
liedeerdgrondZeekleiKnip | ✓ | ✓ | Liedeerdgrond zeeklei, knipklei (code "kM4m"). |
liedeerdgrondZeekleiKnippig | ✓ | ✓ | Liedeerdgrond zeeklei, knippige klei (code "gM4m"). |
loopodzolgrond | ✓ | ✓ | Loopodzolgrond (code "2d"). |
madeveengrond | ✓ | ✓ | Madeveengrond (code "1h"). |
meerveengrond | ✓ | ✓ | Meerveengrond (code "1t"). |
moerpodzolgrond | ✓ | ✓ | Moerpodzolgrond (code "2n"). |
moerpodzolgrondZanddek | ✓ | ✓ | Moerpodzolgrond met een zanddek (code "2l"). |
moerpodzolgrondZavelKleidek | ✓ | ✓ | Moerpodzolgrond met een zavel- of kleidek (code "2k"). |
nesvaaggrond | ✓ | ✓ | Nesvaaggrond (code "5n"). |
nesvaaggrondBeekklei | ✓ | ✓ | Nesvaaggrond beekklei (code "B5n"). |
nesvaaggrondBeekkleiGebrokenDek | ✓ | ✓ | Nesvaaggrond beekklei, gebroken dek (code "oB5n"). |
nesvaaggrondOudeklei | ✓ | ✓ | Nesvaaggrond oude klei (code "K5n"). |
nesvaaggrondOudekleiGebrokenDek | ✓ | ✓ | Nesvaaggrond oude klei, gebroken dek (code "oK5n"). |
nesvaaggrondRivierklei | ✓ | ✓ | Nesvaaggrond rivierklei (code "R5n"). |
nesvaaggrondRivierkleiBruineKom | ✓ | ✓ | Nesvaaggrond rivierklei bruine kom (code "bR5n"). |
nesvaaggrondRivierkleiGebrokenDek | ✓ | ✓ | Nesvaaggrond rivierklei, gebroken dek (code "oR5n"). |
nesvaaggrondZeeklei | ✓ | ✓ | Nesvaaggrond zeeklei (code "M5n"). |
nesvaaggrondZeekleiGebrokenDek | ✓ | ✓ | Nesvaaggrond zeeklei, gebroken dek (code "oM5n"). |
nesvaaggrondZeekleiKnip | ✓ | ✓ | Nesvaaggrond zeeklei, knipklei (code "kM5n"). |
nesvaaggrondZeekleiKnippig | ✓ | ✓ | Nesvaaggrond zeeklei, knippige klei (code "gM5n"). |
ooivaaggrond | ✓ | ✓ | Ooivaaggrond (code "5x"). |
ooivaaggrondBeekklei | ✓ | ✓ | Ooivaaggrond beekklei (code "B5x"). |
ooivaaggrondBeekkleiGebrokenDek | ✓ | ✓ | Ooivaaggrond beekklei, gebroken dek (code "oB5x"). |
ooivaaggrondOudeklei | ✓ | ✓ | Ooivaaggrond oude klei (code "K5x"). |
ooivaaggrondOudekleiGebrokenDek | ✓ | ✓ | Ooivaaggrond oude klei, gebroken dek (code "oK5x"). |
ooivaaggrondRivierklei | ✓ | ✓ | Ooivaaggrond rivierklei (code "R5x"). |
ooivaaggrondRivierkleiBruineKom | ✓ | ✓ | Ooivaaggrond rivierklei bruine kom (code "bR5x"). |
ooivaaggrondRivierkleiGebrokenDek | ✓ | ✓ | Ooivaaggrond rivierklei, gebroken dek (code "oR5x"). |
ooivaaggrondZeeklei | ✓ | ✓ | Ooivaaggrond zeeklei (code "M5x"). |
ooivaagrondZeekleiGebrokenDek | ✓ | ✓ | Ooivaaggrond zeeklei, gebroken dek (code "oM5x"). |
ooivaaggrondZeekleiKnip | ✓ | ✓ | Ooivaaggrond zeeklei knipklei (code "kM5x"). |
ooivaaggrondZeekleiKnippig | ✓ | ✓ | Ooivaaggrond zeeklei knippige klei (code "gM5x"). |
plaseerdgrondMoerig | ✓ | ✓ | Plaseerdgrond moerige bovengrond (code "v4c"). |
plaseerdgrondUiterstFijnZanddek | ✓ | ✓ | Plaseerdgrond met dek van uiterst fijn zand (code "u4c"). |
plaseerdgrondZanddek | ✓ | ✓ | Plaseerdgrond zanddek, 15 à 40 cm dik, met en zonder minerale eerdlaag (code "z4c"). |
plaseerdgrondZavelKleidek | ✓ | ✓ | Plaseerdgrond zavel- of kleidek, 15 à 40 cm dik (code "k4c"). |
poldervaaggrond | ✓ | ✓ | Poldervaaggrond (code "5p"). |
poldervaaggrondBeekklei | ✓ | ✓ | Poldervaaggrond beekklei (code "B5p"). |
poldervaaggrondBeekkleiGebrokenDek | ✓ | ✓ | Poldervaaggrond beekklei, gebroken dek (code "oB5p"). |
poldervaaggrondOudeklei | ✓ | ✓ | Poldervaaggrond oude klei (code "K5p"). |
poldervaaggrondOudekleiGebrokenDek | ✓ | ✓ | Poldervaaggrond oude klei, gebroken dek (code "oK5p"). |
poldervaaggrondRivierklei | ✓ | ✓ | Poldervaagrond rivierklei (code "R5p"). |
poldervaaggrondRivierkleiBruineKom | ✓ | ✓ | Poldervaaggrond rivierklei, bruine kom (code "bR5p"). |
poldervaaggrondRivierkleiGebrokenDek | ✓ | ✓ | Poldervaaggrond rivierklei, gebroken dek (code "oR5p"). |
poldervaaggrondZeeklei | ✓ | ✓ | Poldervaaggrond zeeklei (code "M5p"). |
poldervaagrondZeekleiGebrokenDek | ✓ | ✓ | Poldervaaggrond zeeklei, gebroken dek (code "oM5p"). |
poldervaaggrondZeekleiKnip | ✓ | ✓ | Poldervaaggrond zeeklei, knipklei (code "kM5p"). |
poldervaaggrondZeekleiKnippig | ✓ | ✓ | Poldervaaggrond zeeklei, knippige klei (code "gM5p"). |
radebrikgrond | ✓ | ✓ | Radebrikgrond (code "3i"). |
rooibrikgrond | ✓ | ✓ | Rooibrikgrond (code "3g"). |
slikvaaggrondRivierklei | ✓ | ✓ | Slikvaaggrond rivierklei (code "R5f"). |
slikvaaggrondZeeklei | ✓ | ✓ | Slikvaaggrond zeeklei (code "M5f"). |
tochteerdgrond | ✓ | ✓ | Tochteerdgrond (code "4n"). |
tochteerdgrondBeekklei | ✓ | ✓ | Tochteerdgrond beekklei (code "B4n"). |
tochteerdgrondBeekkleiGebrokenDek | ✓ | ✓ | Tochteerdgrond beekklei, gebroken dek (code "oB4n"). |
tochteerdgrondOudeklei | ✓ | ✓ | Tochteerdgrond oude klei (code "K4n"). |
tochteerdgrondOudekleiGebrokenDek | ✓ | ✓ | Tochteerdgrond oude klei, gebroken dek (code "oK4n"). |
tochteerdgrondRivierklei | ✓ | ✓ | Tochteerdgrond rivierklei (code "R4n"). |
tochteerdgrondRivierkleiBruineKom | ✓ | ✓ | Tochteerdgrond rivierklei bruine kom (code "bR4n"). |
tochteerdgrondRivierkleiGebrokenDek | ✓ | ✓ | Tochteerdgrond rivierklei gebroken dek (code "oR4n"). |
tochteerdgrondZeeklei | ✓ | ✓ | Tochteerdgrond zeeklei (code "M4n"). |
tochteerdgrondZeekleiGebrokenDek | ✓ | ✓ | Tochteerdgrond zeeklei, gebroken dek (code "oM4n"). |
tochteerdgrondZeekleiKnip | ✓ | ✓ | Tochteerdgrond zeeklei knipklei (code "kM4n"). |
tochteerdgrondZeekleiKnippig | ✓ | ✓ | Tochteerdgrond zeeklei knippige klei (code "gM4n"). |
tuineerdgrond | ✓ | ✓ | Tuineerdgrond (code "4w"). |
tuineerdgrondBeekklei | ✓ | ✓ | Tuineerdgrond beekklei (code "B4w"). |
tuineerdgrondBeekkleiGebrokenDek | ✓ | ✓ | Tuineerdgrond beekklei, gebroken dek (code "oB4w"). |
tuineerdgrondOudeklei | ✓ | ✓ | Tuineerdgrond oude klei (code "R4w"). |
tuineerdgrondOudekleiGebrokenDek | ✓ | ✓ | Tuineerdgrond oude klei, gebroken dek (code "oK4w"). |
tuineerdgrondRivierklei | ✓ | ✓ | Tuineerdgrond rivierklei (code "R4w"). |
tuineerdgrondRivierkleiBruineKom | ✓ | ✓ | Tuineerdgrond rivierklei bruine kom (code "bR4w"). |
tuineerdgrondRivierkleiGebrokenDek | ✓ | ✓ | Tuineerdgrond rivierklei, gebroken dek (code "oR4w"). |
tuineerdgrondZeeklei | ✓ | ✓ | Tuineerdgrond zeeklei (code "M4w"). |
tuineerdgrondZeekleiGebrokenDek | ✓ | ✓ | Tuineerdgrond zeeklei, gebroken dek (code "oM4w"). |
tuineerdgrondZeekleiKnip | ✓ | ✓ | Tuineerdgrond zeeklei knipklei (code "kM4w"). |
tuineerdgrondZeekleiKnippig | ✓ | ✓ | Tuineerdgrond zeeklei knippige klei (code "gM4w"). |
veldpodzolgrond | ✓ | ✓ | Veldpodzolgrond (code "2r"). |
veldpodzolgrondZanddek | ✓ | ✓ | Veldpodzolgrond met een zanddek (code "2p"). |
veldpodzolgrondZavelKleidek | ✓ | ✓ | Veldpodzolgrond met een zavel- of kleidek (code "2o"). |
vlakvaaggrond | ✓ | ✓ | Vlakvaaggrond (code "5k"). |
vlierveengrond | ✓ | ✓ | Vlierveengrond (code "1v"). |
vlietveengrond | ✓ | ✓ | Vlietveengrond (code "1k"). |
vorstvaaggrond | ✓ | ✓ | Vorstvaaggrond (code "5v"). |
waardveengrond | ✓ | ✓ | Waardveengrond (code "1s"). |
weideveengrond | ✓ | ✓ | Weideveengrond (code "1r"). |
woudeerdgrond | ✓ | ✓ | Woudeerdgrond (code "4o"). |
woudeerdgrondBeekklei | ✓ | ✓ | Woudeerdgrond beekklei (code "B4o"). |
woudeerdgrondBeekkleiGebrokenDek | ✓ | ✓ | Woudeerdgrond beekklei, gebroken dek (code "oB4o"). |
woudeerdgrondOudeklei | ✓ | ✓ | Woudeerdgrond oude klei (code "K4o"). |
woudeerdgrondOudekleiGebrokenDek | ✓ | ✓ | Woudeerdgrond oude klei, gebroken dek (code "oK4o"). |
woudeerdgrondRivierklei | ✓ | ✓ | Woudeerdgrond rivierklei (code "R4o"). |
woudeerdgrondRivierkleiBruineKom | ✓ | ✓ | Woudeerdgrond rivierklei bruine kom (code "bR4o"). |
woudeerdgrondRivierkleiGebrokenDek | ✓ | ✓ | Woudeerdgrond rivierklei, gebroken dek (code "oR4o"). |
woudeerdgrondZeeklei | ✓ | ✓ | Woudeerdgrond zeeklei (code "M4o"). |
woudeerdgrondZeekleiGebrokenDek | ✓ | ✓ | Woudeerdgrond zeeklei, gebroken dek (code "oM4o"). |
woudeerdgrondZeekleiKnip | ✓ | ✓ | Woudeerdgrond zeeklei, knipklei (code "kM4o"). |
woudeerdgrondZeekleiKnippig | ✓ | ✓ | Woudeerdgrond zeeklei, knippige klei (code "gM4o"). |
zwarteBeekeerdgrond | ✓ | ✓ | Zwarte beekeerdgrond (code "4k"). |
zwarteBeekeerdgrondCultuurdek | ✓ | ✓ | Zwarte beekeerdgrond met een cultuurdek – een 30 à 50 cm dikke bovengrond (code "c4k"). |
zwarteEnkeerdgrond | ✓ | ✓ | Zwarte enkeerdgrond (code "4s"). |
BodemkundigeGrondsoortnaam
Waarde | IMBRO | IMBRO/A | Omschrijving |
grind | ✓ | ✓ | Grind, grindgehalte ≥ 30%. |
kleiarmSilt | ✓ | ✓ | Kleiarm silt, naam gebaseerd op de kleidriehoek. Lutumgehalte vanaf 0% tot 5% en leemgehalte (lutumgehalte + siltgehalte) ≥ 50%. |
kleiarmZand | ✓ | ✓ | Kleiarm zand, naam gebaseerd op de kleidriehoek. Lutumgehalte vanaf 0% tot 5% en leemgehalte (lutumgehalte + siltgehalte) < 50%. |
kleiigSilt | ✓ | ✓ | Kleiig silt, naam gebaseerd op de kleidriehoek. Lutumgehalte vanaf 5% tot 8% en leemgehalte (lutumgehalte + siltgehalte) ≥ 50%. |
kleiigVeen | ✓ | ✓ | Kleiig veen, naam gebaseerd op de veendriehoek. Organische stofgehalte vanaf 22,5% tot 35% en combinatie lutumgehalte en organische stofgehalte voldoen aan eisen (functie) van veendriehoek. |
kleiigZand | ✓ | ✓ | Kleiig zand, naam gebaseerd op de kleidriehoek. Lutumgehalte vanaf 5% tot 8% en leemgehalte (lutumgehalte + siltgehalte) < 50%. |
leemarmZand | ✓ | ✓ | Leemarm zand, naam gebaseerd op de leemdriehoek. Lutumgehalte < 8% en leemgehalte (lutumgehalte + siltgehalte) < 10%. |
lichteKlei | ✓ | ✓ | Lichte klei, naam gebaseerd op de kleidriehoek. Lutumgehalte vanaf 25% tot 35%. |
matigLichteZavel | ✓ | ✓ | Matig lichte zavel, naam gebaseerd op de kleidriehoek. Lutumgehalte vanaf 12% tot17,5% en leemgehalte (lutumgehalte + siltgehalte) < 50%. |
matigZwareKlei | ✓ | ✓ | Matig zware klei, naam gebaseerd op de kleidriehoek. Lutumgehalte vanaf 35% tot 50%. |
schelpmateriaal | ✓ | ✓ | Schelpmateriaal, schelpmateriaalgehalte ≥ 30%. |
siltigeLeem | ✓ | ✓ | Siltige leem, naam gebaseerd op de leemdriehoek. Lutumgehalte < 25% en leemgehalte (lutumgehalte + siltgehalte) ≥ 85%. |
sterkLemigZand | ✓ | ✓ | Sterk lemig zand, naam gebaseerd op de leemdriehoek. Lutumgehalte < 8% en leemgehalte (lutumgehalte + siltgehalte) vanaf 17,5% tot 32,5%. |
veen | ✓ | ✓ | Veen, naam gebaseerd op de veendriehoek. Organische stofgehalte > 35% en combinatie lutumgehalte en organische stofgehalte voldoen aan eisen (functie) van veendriehoek. |
venigeKlei | ✓ | ✓ | Venige klei, naam gebaseerd op de veendriehoek. Organische stofgehalte vanaf 15% tot 22,5% en combinatie lutumgehalte en organische stofgehalte voldoen aan eisen (functie) van veendriehoek. |
venigZand | ✓ | ✓ | Venig zand, naam gebaseerd op de veendriehoek. Organische stofgehalte vanaf 15% tot 22,5% en combinatie lutumgehalte en organische stofgehalte voldoen aan eisen (functie) van veendriehoek. |
zandigeLeem | ✓ | ✓ | Zandige leem, naam gebaseerd op de leemdriehoek. Lutumgehalte < 25% en leemgehalte (lutumgehalte + siltgehalte) vanaf 50% tot 85%. |
zandigVeen | ✓ | ✓ | Zandig veen, naam gebaseerd op de veendriehoek. Organische stofgehalte vanaf 22,5% tot 35% en combinatie lutumgehalte en organische stofgehalte voldoen aan eisen (functie) van veendriehoek. |
zeerLichteZavel | ✓ | ✓ | Zeer lichte zavel, naam gebaseerd op de kleidriehoek. Lutumgehalte vanaf 8% tot 12% en leemgehalte (lutumgehalte + siltgehalte) < 50%. |
zeerSterkLemigZand | ✓ | ✓ | Zeer sterk lemig zand, naam gebaseerd op de leemdriehoek. Lutumgehalte < 8% en leemgehalte (lutumgehalte + siltgehalte) vanaf 32,5% tot 50%. |
zeerZwareKlei | ✓ | ✓ | Zeer zware klei, naam gebaseerd op de kleidriehoek. Lutumgehalte ≥ 50%. |
zwakLemigZand | ✓ | ✓ | Zwak lemig zand, naam gebaseerd op de leemdriehoek. Lutumgehalte < 8% en leemgehalte (lutumgehalte + siltgehalte) vanaf 10% tot 17,5%. |
zwareZavel | ✓ | ✓ | Zware zavel, naam gebaseerd op de kleidriehoek. Lutumgehalte vanaf 17,5% tot 25% en leemgehalte (lutumgehalte + siltgehalte) < 50%. |
nietBepaald | ✓ | De bodemkundige grondsoortnaam is niet bepaald. |
Boorspoeling
Waarde | IMBRO | IMBRO/A | Omschrijving |
geen | ✓ | ✓ | Geen vloeistof gebruikt tijdens het boren. |
Boortype
Waarde | IMBRO | IMBRO/A | Omschrijving |
edelmanboor | ✓ | ✓ | Edelmanboor. De meest gangbare diameter is 7 cm. |
guts | ✓ | ✓ | Guts. De meest gangbare diameter is 3 cm. |
humushapper | ✓ | ✓ | Humushapper. De meest gebruikte humushapper heeft een breedte van 10 cm en een dikte van circa 2 cm. Met de humushapper wordt soms ook een klein stukje onder de strooisellaag meegenomen. |
pulsboor | ✓ | ✓ | Pulsboor. De meest gangbare diameter is 7 cm. |
riversideboor | ✓ | ✓ | De riversideboor is geschikt voor grindlagen en de diameter ervan is variabel. |
zuigerboor | ✓ | ✓ | De zuigerboor is geschikt voor waterverzadigde zandlagen en de diameter ervan varieert tussen 4 en 7 cm. |
onbekend | ✓ | Onbekend. |
Boornorm
Waarde | IMBRO | IMBRO/A | Omschrijving |
geen | ✓ | ✓ | Geen norm gebruikt bij het boren. |
RBAlterra2017 | ✓ | ✓ | Richtlijnen voor boren voor bodemkundige beschrijvingen (Wageningen Environmental Research, 2017) |
Codegroep
Waarde | IMBRO | IMBRO/A | Omschrijving |
brikgrond | ✓ | ✓ | Minerale gronden met een inspoelingslaag van lutum en ijzer beginnend binnen 80 cm diepte. De inspoelingslaag, de zgn. briklaag, ontstaat door kleiverplaatsing en komt voor in kalkloze lutumrijke afzettingen van ten minste laat-pleistocene ouderdom. |
kleigrond | ✓ | ✓ | Gronden die binnen 80 cm diepte voor meer dan de helft van de dikte uit gerijpte zavel of klei bestaan. Voor de indeling in deze codegroep moeten een briklaag en een moerige bovengrond of tussenlaag ontbreken. Tot deze groep behoren tevens de dikke eerdgronden in klei en de kalksteen verweringsgronden. De gronden zijn tot tenminste 40 cm diepte gerijpt. Op basis van de herkomst worden gronden verder onderverdeeld in zeeklei, rivierklei, oude klei en beekklei. |
leemgrond | ✓ | ✓ | Gronden die binnen 80 cm diepte voor meer dan de helft van de dikte uit eolisch materiaal bestaan met meer dan 50 % leem en/of meer dan 8 % lutum. Voor de indeling in deze codegroep moeten een briklaag en een moerige bovengrond of tussenlaag ontbreken. Leem- of lössgronden komen vooral voor in Zuid-Limburg. |
moerigeGrond | ✓ | ✓ | Gronden, waar binnen de eerste 40 cm een moerige laag begint, die minimaal 15 en maximaal 40 dik is. Een moerige bovengrond is minimaal 15 cm dik en ligt binnen 40 cm op een minerale ondergrond. Een moerige tussenlaag begint binnen 40 cm en is 5 á 40 cm dik en wordt afgedekt door een zand- of kleidek. |
nietGerijpteMineraleGrond | ✓ | ✓ | Minerale gronden die binnen 20 cm diepte hoogstens bijna gerijpt of nog slapper zijn. Deze gronden liggen overwegend in de schorren en slikken langs de kust en verspreid in lage terreindelen langs de rivieren. Het recent gesedimenteerde materiaal moet het rijpingsproces nog geheel of gedeeltelijk doorlopen. Naar de aard van het afzettingsmilieu worden ze onderverdeeld in zeeklei en rivierklei. |
podzolgrond | ✓ | ✓ | Gronden met een duidelijke podzol-B-horizont en een A-horizont dunner dan 50 cm. Podzolgronden hebben een veelal bruin gekleurde inspoelingslaag (B-horizont), waarin organische stof al dan niet samen met ijzer- en aluminiumverbindingen is opgehoopt. Indien tevens een 'dikke eerdlaag', moerige bovengrond of moerige tussenlaag aanwezig is behoren ze tot een andere codegroep. |
veengrond | ✓ | ✓ | Gronden, die tussen 0 en 80 cm diepte voor meer dan de helft van deze dikte uit 'moerig' materiaal bestaan. |
zandgrondKalkhoudend | ✓ | ✓ | Gronden die tussen 0 en 80 cm diepte voor meer dan de helft van de dikte bestaan uit zand dat jonger is dan dekzand en waarbij een duidelijke podzol-horizont en briklaag ontbreken en waarbij ook geen moerige bovengrond of moerige tussenlaag aanwezig is. Tot deze groep behoren tevens de dikke eerdgronden in kalkhoudend zand. Kalkhoudende zanden zijn overwegend onder mariene omstandigheden afgezet. Andere zandgronden in deze codegroep zijn jonge stuifzandgronden en zanden die zijn afgezet onder fluviatiele omstandigheden. Het zand in deze codegroep is kalkrijk én relatief recent afgezet. |
zandgrondKalkloos | ✓ | ✓ | Minerale gronden die tussen 0 en 80 cm diepte voor meer dan de helft van de dikte uit kalkloos zand bestaan. Een duidelijke podzol-horizont ontbreekt of deze komt voor onder een meer dan 50 cm dikke humeuze bovengrond. Ook is er geen moerige bovengrond of moerige tussenlaag aanwezig. Tot deze groep behoren tevens de dikke eerdgronden in kalkloos zand. |
Coördinaattransformatie
Waarde | IMBRO | IMBRO/A | Omschrijving |
nietGetransformeerd | ✓ | ✓ | De gegevens zijn aangeleverd in ETRS89; transformatie was niet nodig. |
RDNAPTRANS2008 | ✓ | ✓ | De gegevens zijn getransformeerd van RD naar ETRS89, gebruikmakend van de transformatie RDNAPTRANS™, versie 2008. RDNAPTRANS™ is de officiële transformatie tussen RD/NAP en ETRS89 afkomstig van het Kadaster. |
RDNAPTRANS2008MV0 | ✓ | De gegevens zijn getransformeerd van RD naar ETRS89, gebruikmakend van de transformatie RDNAPTRANS™, versie 2008. De positie van het aardoppervlak is onbekend, bij transformatie is uitgegaan van 0 m NAP. RDNAPTRANS™ is de officiële transformatie tussen RD/NAP en ETRS89 afkomstig van het Kadaster. |
Gesteentesoort
Waarde | IMBRO | IMBRO/A | Omschrijving |
kalksteen | ✓ | ✓ | Kalksteen |
schalie | ✓ | ✓ | Schalie |
zandsteen | ✓ | ✓ | Zandsteen |
onbekend | ✓ | Onbekend |
Grindgehalteklasse
Waarde | IMBRO | IMBRO/A | Omschrijving |
zwakGrindig | ✓ | ✓ | Zwak grindig, 0%< grind < 5%. |
grindig | ✓ | ✓ | Grindig, 5% <= grind < 15%. |
sterkGrindig | ✓ | ✓ | Sterk grindig, 15% <= grind < 30%. |
onbekend | ✓ | Onbekend |
Grondwatertrap
Waarde | IMBRO | IMBRO/A | Omschrijving |
Ia | ✓ | ✓ | GHG ligt tussen 0 en 25 cm, GLG ligt tussen 0 en 50 cm. |
Ic | ✓ | ✓ | GHG ligt tussen 25 en 50 cm, GLG ligt tussen 25 en 50 cm. |
IIa | ✓ | ✓ | GHG ligt tussen 0 en 25 cm, GLG ligt tussen 50 en 80 cm. |
IIb | ✓ | ✓ | GHG ligt tussen 25 en 40 cm, GLG ligt tussen 50 en 80 cm. |
IIc | ✓ | ✓ | GHG ligt tussen 40 en 80 cm, GLG ligt tussen 50 en 80 cm. |
IIIa | ✓ | ✓ | GHG ligt tussen 0 en 25 cm, GLG ligt tussen 80 en 120 cm. |
IIIb | ✓ | ✓ | GHG ligt tussen 25 en 40 cm, GLG ligt tussen 80 en 120 cm. |
IVc | ✓ | ✓ | GHG ligt tussen 80 en 120 cm, GLG ligt tussen 80 en 120 cm. |
IVu | ✓ | ✓ | GHG ligt tussen 40 en 80 cm, GLG ligt tussen 80 en 120 cm. |
Vad | ✓ | ✓ | GHG ligt tussen 0 en 25 cm, GLG ligt op 180 cm of dieper. |
Vao | ✓ | ✓ | GHG ligt tussen 0 en 25 cm, GLG ligt tussen 120 en 180 cm. |
Vbd | ✓ | ✓ | GHG ligt tussen 25 en 40 cm, GLG ligt op 180 cm of dieper. |
Vbo | ✓ | ✓ | GHG ligt tussen 25 en 40 cm, GLG ligt tussen 120 en 180 cm. |
VId | ✓ | ✓ | GHG ligt tussen 40 en 80 cm, GLG ligt op 180 cm of dieper. |
VIo | ✓ | ✓ | GHG ligt tussen 40 en 80 cm, GLG ligt tussen 120 en 180 cm. |
VIId | ✓ | ✓ | GHG ligt tussen 80 en 140 cm, GLG ligt op 180 cm of dieper. |
VIIo | ✓ | ✓ | GHG ligt tussen 80 en 140 cm, GLG ligt tussen 120 en 180 cm. |
VIIId | ✓ | ✓ | GHG ligt op 140 cm of dieper, GLG ligt op 180 cm of dieper. |
VIIIo | ✓ | ✓ | GHG ligt tussen 140 en 180 cm, GLG ligt tussen 140 en 180 cm. |
Va | ✓ | GHG ligt tussen 0 en 25 cm, GLG ligt op 120 cm of dieper. | |
Vb | ✓ | GHG ligt tussen 25 en 40 cm, GLG ligt op 120 cm of dieper. | |
VI | ✓ | GHG ligt tussen 40 en 80 cm, GLG ligt op 120 cm of dieper. | |
VII | ✓ | GHG ligt op 80 cm of dieper, GLG ligt op 120 cm of dieper. | |
VIII | ✓ | GHG ligt op 140 cm of dieper, GLG ligt op 140 cm of dieper. | |
onbekend | ✓ | Onbekend |
Horizontcode
Waarde | IMBRO | IMBRO/A | Omschrijving | |
Strooisellaag | Of | ✓ | ✓ | Een moerige horizont, die boven een A- of een E-horizont ligt en die bestaat uit in een aeroob milieu opgehoopte resten van voornamelijk bovengrondse plantendelen in verschillende stadia van omzetting (strooisellaag), met omgezette plantenresten, maar met nog herkenbare fragmenten. |
Oh | ✓ | ✓ | Een moerige horizont, die boven een A- of een E-horizont ligt en die bestaat uit in een aeroob milieu opgehoopte resten van voornamelijk bovengrondse plantendelen in verschillende stadia van omzetting (strooisellaag), een compacte laag omgezette organische stof, die van het bodemoppervlak los getrokken kan worden. |
Strooisellaag | Ol | ✓ | ✓ | Een moerige horizont, die boven een A- of een E-horizont ligt en die bestaat uit in een aeroob milieu opgehoopte resten van voornamelijk bovengrondse plantendelen in verschillende stadia van omzetting (strooisellaag), met verse, nauwelijks aangetaste bladeren. |
Ou | ✓ | ✓ | Een moerige horizont, die boven een A- of een E-horizont ligt en die bestaat uit in een aeroob milieu opgehoopte resten van voornamelijk bovengrondse plantendelen in verschillende stadia van omzetting (strooisellaag), hoofd- en overgangshorizont die geen andere kleine-letter-toevoeging heeft, maar die wel onderverdeeld wordt. Zonder specifieke kenmerken. | |
O | ✓ | Een moerige horizont, die boven een A- of een E-horizont ligt en die bestaat uit in een aeroob milieu opgehoopte resten van voornamelijk bovengrondse plantendelen in verschillende stadia van omzetting (strooisellaag). Kenmerken niet nader gespecificeerd. |
Bodemlaag | Aa | ✓ | ✓ | Een horizont waarin de organische stof geheel of vrijwel geheel is omgezet (niet meer herkenbaar als resten van planten en dieren), geheel of voor een groot deel bestaand uit door de mens van elders aangevoerd materiaal. |
Bodemlaag | Aab | ✓ | ✓ | Een horizont waarin de organische stof geheel of vrijwel geheel is omgezet (niet meer herkenbaar als resten van planten en dieren), geheel of voor een groot deel bestaand uit door de mens van elders aangevoerd materiaal, na de bodemvorming met een sediment, sedentaat of een dik (>50 cm) antropogeen dek `begraven'. |
Aag | ✓ | ✓ | Een horizont waarin de organische stof geheel of vrijwel geheel is omgezet (niet meer herkenbaar als resten van planten en dieren), geheel of voor een groot deel bestaand uit door de mens van elders aangevoerd materiaal, met roestvlekken. | |
Aagb | ✓ | ✓ | Een horizont waarin de organische stof geheel of vrijwel geheel is omgezet (niet meer herkenbaar als resten van planten en dieren), geheel of voor een groot deel bestaand uit door de mens van elders aangevoerd materiaal, na de bodemvorming met een sediment, sedentaat of een dik (>50 cm) antropogeen dek `begraven', met roestvlekken. | |
Aap | ✓ | ✓ | Een horizont waarin de organische stof geheel of vrijwel geheel is omgezet (niet meer herkenbaar als resten van planten en dieren), geheel of voor een groot deel bestaand uit door de mens van elders aangevoerd materiaal, wordt met enige regelmaat (meestal jaarlijks) mechanisch bewerkt (bouwvoor). | |
Bodemlaag | Aapg | ✓ | ✓ | Een horizont waarin de organische stof geheel of vrijwel geheel is omgezet (niet meer herkenbaar als resten van planten en dieren), geheel of voor een groot deel bestaand uit door de mens van elders aangevoerd materiaal, wordt met enige regelmaat (meestal jaarlijks) mechanisch bewerkt (bouwvoor), met roestvlekken. |
Ah | ✓ | ✓ | Een horizont waarin de organische stof geheel of vrijwel geheel is omgezet (niet meer herkenbaar als resten van planten en dieren), niet bewerkt. | |
Ahb | ✓ | ✓ | Een horizont waarin de organische stof geheel of vrijwel geheel is omgezet (niet meer herkenbaar als resten van planten en dieren), niet bewerkt, na de bodemvorming met een sediment, sedentaat of een dik (>50 cm) antropogeen dek `begraven'. | |
Ahg | ✓ | ✓ | Een horizont waarin de organische stof geheel of vrijwel geheel is omgezet (niet meer herkenbaar als resten van planten en dieren), niet bewerkt, met roestvlekken | |
Ahgb | ✓ | ✓ | Een horizont waarin de organische stof geheel of vrijwel geheel is omgezet (niet meer herkenbaar als resten van planten en dieren), niet bewerkt, na de bodemvorming met een sediment, sedentaat of een dik (>50 cm) antropogeen dek `begraven', met roestvlekken. | |
Ahgc | ✓ | ✓ | Een horizont waarin de organische stof geheel of vrijwel geheel is omgezet, niet bewerkt, met roestvlekken, extreem ijzerrijk. | |
Bodemlaag | Ap | ✓ | ✓ | Een horizont waarin de organische stof geheel of vrijwel geheel is omgezet(niet meer herkenbaar als resten van planten en dieren), wordt met enige regelmaat (meestal jaarlijks) mechanisch bewerkt (bouwvoor). |
Apg | ✓ | ✓ | Een horizont waarin de organische stof geheel of vrijwel geheel is omgezet (niet meer herkenbaar als resten van planten en dieren), wordt met enige regelmaat (meestal jaarlijks) mechanisch bewerkt (bouwvoor), met roestvlekken. | |
Apgc | ✓ | ✓ | Een horizont waarin de organische stof geheel of vrijwel geheel is omgezet (niet meer herkenbaar als resten van planten en dieren), wordt met enige regelmaat (meestal jaarlijks) mechanisch bewerkt (bouwvoor), met roestvlekken, extreem ijzerrijk. | |
ABh | ✓ | ✓ | Geleidelijke overgang van een A- naar een B-horizont, van minerale (soms moerige) samenstelling, waarin de organische stof geheel of vrijwel geheel is omgezet en met kenmerken van ingespoelde humus. | |
ABt | ✓ | ✓ | Geleidelijke overgang van een A- naar een B-horizont, van minerale samenstelling en met kenmerken van ingespoelde lutum. | |
ABtg | ✓ | ✓ | Geleidelijke overgang van een A- naar een B-horizont, minerale samenstelling en met kenmerken van ingespoelde lutum en roestvlekken. | |
ABu | ✓ | ✓ | Geleidelijke overgang van een A- naar een B-horizont, van minerale samenstelling, waarin de organische stof geheel of vrijwel geheel is omgezet. Zonder specifieke kenmerken. | |
Bodemlaag | ABw | ✓ | ✓ | Geleidelijke overgang van een A- naar een B-horizont, van minerale samenstelling, waarin de organische stof geheel of vrijwel geheel is omgezet en met kenmerken van homogenisatie. |
ABwg | ✓ | ✓ | Geleidelijke overgang van een A- naar een B-horizont, van minerale samenstelling, waarin de organische stof geheel of vrijwel geheel is omgezet en met kenmerken van homogenisatie en roestvlekken. | |
ACe | ✓ | ✓ | Geleidelijke overgang van een A- naar een C-horizont, met een minerale samenstelling en met kenmerken van ontijzering. | |
ACg | ✓ | ✓ | Geleidelijke overgang van een A- naar een C-horizont, met een minerale of moerige samenstelling en met roestvlekken. | |
ACgc | ✓ | ✓ | Geleidelijke overgang van een A- naar een C-horizont, met een minerale of moerige samenstelling en met roestvlekken en extreem ijzerrijk. | |
ACu | ✓ | ✓ | Geleidelijke overgang van een A- naar een C-horizont, met een minerale of moerige samenstelling. Zonder specifieke kenmerken. | |
ACw | ✓ | ✓ | Geleidelijke overgang van een A- naar een C-horizont, met een minerale of moerige samenstelling en kenmerken van verwering en homogenisatie. | |
ACwg | ✓ | ✓ | Geleidelijke overgang van een A- naar een C-horizont, met een minerale of moerige samenstelling en kenmerken van verwering en homogenisatie en roestvlekken. | |
Bodemlaag | AEg | ✓ | ✓ | Geleidelijke overgang van een A- naar een E-horizont, van minerale samenstelling, waarin de organische stof geheel of vrijwel geheel is omgezet en door het verticaal (soms lateraal) uitspoelen is verarmd aan kleimineralen en/of sesquioxyden, met roestvlekken. |
AEu | ✓ | ✓ | Geleidelijke overgang van een A- naar een E-horizont, van minerale samenstelling, waarin de organische stof geheel of vrijwel geheel is omgezet en door het verticaal (soms lateraal) uitspoelen is verarmd aan kleimineralen en/of sesquioxyden. Zonder specifieke kenmerken. | |
Bh | ✓ | ✓ | Een minerale (soms moerige) horizont met ingespoelde humus. | |
Bhe | ✓ | ✓ | Een minerale (soms moerige) horizont met ingespoelde humus en kenmerken van ontijzering. | |
Bheb | ✓ | ✓ | Een minerale (soms moerige) horizont met ingespoelde humus en kenmerken van ontijzering, na de bodemvorming met een sediment, sedentaat of een dik (>50 cm) antropogeen dek `begraven'. | |
Bhg | ✓ | ✓ | Een minerale (soms moerige) horizont met ingespoelde humus en roestvlekken. | |
Bhgb | ✓ | ✓ | Een minerale (soms moerige) horizont met ingespoelde humus en roestvlekken, na de bodemvorming met een sediment, sedentaat of een dik (>50 cm) antropogeen dek `begraven'. | |
Bodemlaag | Bhs | ✓ | ✓ | Een minerale (soms moerige) horizont met ingespoelde humus en sesquioxyden (hiertoe behoren ijzer- en aluminiumverbindingen). |
Bhsb | ✓ | ✓ | Een minerale (soms moerige) horizont met ingespoelde humus en sesquioxyden (hiertoe behoren ijzer- en aluminiumverbindingen), na de bodemvorming met een sediment, sedentaat of een dik (>50 cm) antropogeen dek `begraven'. | |
Bhsc | ✓ | ✓ | Een minerale (soms moerige) horizont met ingespoelde humus en sesquioxyden (hiertoe behoren ijzer- en aluminiumverbindingen), extreem ijzerrijk. | |
Bs | ✓ | ✓ | Een minerale (soms moerige) horizont met ingespoelde sesquioxyden (hiertoe behoren ijzer- en aluminiumverbindingen). | |
Bt | ✓ | ✓ | Een minerale horizont met ingespoelde lutum. | |
Btb | ✓ | ✓ | Een minerale horizont met ingespoelde lutum, na de bodemvorming met een sediment, sedentaat of een dik (>50 cm) antropogeen dek `begraven'. | |
Btg | ✓ | ✓ | Een minerale horizont, met ingespoelde lutum en roestvlekken. | |
Bw | ✓ | ✓ | Gehomogeniseerde B-horizont met nieuwgevormde kleimineralen en/of vrijgekomen sesquioxyden (met name ijzer) of een blokkige of samengesteld prismatische bodemstructuur. Dit laatste alleen bij kleilagen. | |
Bodemlaag | Bwb | ✓ | ✓ | Gehomogeniseerde B-horizont met nieuwgevormde kleimineralen en/of vrijgekomen sesquioxyden (met name ijzer) of een blokkige of samengesteld prismatische bodemstructuur, na de bodemvorming met een sediment, sedentaat of een dik (>50 cm) antropogeen dek `begraven'. |
Bwg | ✓ | ✓ | Gehomogeniseerde B-horizont met nieuwgevormde kleimineralen en/of vrijgekomen sesquioxyden (met name ijzer) of een blokkige of samengesteld prismatische bodemstructuur en roestvlekken. | |
Bwgb | ✓ | ✓ | Gehomogeniseerde B-horizont met nieuwgevormde kleimineralen en/of vrijgekomen sesquioxyden (met name ijzer) of een blokkige of samengesteld prismatische bodemstructuur en roestvlekken, na de bodemvorming met een sediment, sedentaat of een dik (>50 cm) antropogeen dek `begraven'. | |
Bws | ✓ | ✓ | Gehomogeniseerde B-horizont met vrijgekomen en ingespoelde sesquioxyden (hiertoe behoren ijzer- en aluminiumverbindingen). | |
Bwsb | ✓ | ✓ | Gehomogeniseerde B-horizont met vrijgekomen en ingespoelde sesquioxyden (hiertoe behoren ijzer- en aluminiumverbindingen), na de bodemvorming met een sediment, sedentaat of een dik (>50 cm) antropogeen dek `begraven'. | |
Bodemlaag | BCe | ✓ | ✓ | Geleidelijke overgang van een B- naar een C-horizont, met minerale samenstelling en kenmerken van ontijzering. |
BCg | ✓ | ✓ | Geleidelijke overgang van een B- naar een C-horizont, met minerale samenstelling en roestvlekken. | |
BCu | ✓ | ✓ | Geleidelijke overgang van een B- naar een C-horizont, met minerale samenstelling. Zonder specifieke kenmerken. | |
BCw | ✓ | ✓ | Geleidelijke overgang van een B- naar een C-horizont, met minerale samenstelling en kenmerken van homogenisatie. | |
Cc | ✓ | ✓ | Een minerale laag (vast gesteente uitgezonderd), die weinig of niet is veranderd door bodemvormende processen, extreem ijzerrijk. | |
Ce | ✓ | ✓ | Een minerale laag (vast gesteente uitgezonderd), die weinig of niet is veranderd door bodemvormende processen, met kenmerken van ontijzering. | |
Cer | ✓ | ✓ | Een minerale laag (vast gesteente uitgezonderd), die weinig of niet is veranderd door bodemvormende processen, met kenmerken van ontijzering en geheel gereduceerd. | |
Cg | ✓ | ✓ | Een moerige of minerale laag (vast gesteente uitgezonderd), die weinig of niet is veranderd door bodemvormende processen, met roestvlekken. | |
Cgc | ✓ | ✓ | Een moerige of minerale laag (vast gesteente uitgezonderd), die weinig of niet is veranderd door bodemvormende processen, met roestvlekken en extreem ijzerrijk. | |
Bodemlaag | Cgcp | ✓ | ✓ | Een moerige of minerale laag (vast gesteente uitgezonderd), die weinig of niet is veranderd door bodemvormende processen, met roestvlekken en extreem ijzerrijk, wordt met enige regelmaat (meestal jaarlijks) mechanisch bewerkt (bouwvoor). |
Cgi | ✓ | ✓ | Een moerige of minerale laag (vast gesteente uitgezonderd), die weinig of niet is veranderd door bodemvormende processen, met roestvlekken en half of minder gerijpt materiaal. | |
Cgr | ✓ | ✓ | Een moerige of minerale laag (vast gesteente uitgezonderd), die weinig of niet is veranderd door bodemvormende processen, met roestvlekken en geheel gereduceerd. | |
Cgri | ✓ | ✓ | Een minerale laag (vast gesteente uitgezonderd), die weinig of niet is veranderd door bodemvormende processen, met roestvlekken, half of minder gerijpt materiaal en geheel gereduceerd. | |
Ci | ✓ | ✓ | Een minerale laag (vast gesteente uitgezonderd), die weinig of niet is veranderd door bodemvormende processen, half of minder gerijpt materiaal. | |
Cj | ✓ | ✓ | Een minerale laag (vast gesteente uitgezonderd), die weinig of niet is veranderd door bodemvormende processen, gele kattekleivlekken (jarosiet). | |
Cp | ✓ | ✓ | Een minerale laag (vast gesteente uitgezonderd), die weinig of niet is veranderd door bodemvormende processen, wordt met enige regelmaat (meestal jaarlijks) mechanisch bewerkt (bouwvoor). | |
Bodemlaag | Cr | ✓ | ✓ | Een moerige of minerale laag (vast gesteente uitgezonderd), die weinig of niet is veranderd door bodemvormende processen, geheel gereduceerd. |
Crc | ✓ | ✓ | Een moerige of minerale laag (vast gesteente uitgezonderd), die weinig of niet is veranderd door bodemvormende processen, extreem ijzerrijk en geheel gereduceerd. | |
Cri | ✓ | ✓ | Een minerale laag (vast gesteente uitgezonderd), die weinig of niet is veranderd door bodemvormende processen, half of minder gerijpt materiaal en geheel gereduceerd. | |
Cu | ✓ | ✓ | Een moerige of minerale laag (vast gesteente uitgezonderd), die weinig of niet is veranderd door bodemvormende processen, zonder specifieke kenmerken. | |
Cw | ✓ | ✓ | Een moerige laag die weinig of niet is veranderd door bodemvormende processen, sterk verweerd. | |
Cwg | ✓ | ✓ | Een moerige laag die weinig of niet is veranderd door bodemvormende processen, sterk verweerd en met roestvlekken. | |
Cwgp | ✓ | ✓ | Een moerige laag die weinig of niet is veranderd door bodemvormende processen, sterk verweerd en met roestvlekken, wordt met enige regelmaat (meestal jaarlijks) mechanisch bewerkt (bouwvoor). | |
Cy | ✓ | ✓ | Een zandige laag, die weinig of niet is veranderd door bodemvormende processen, met ijzerhuidjes. | |
Bodemlaag | Eb | ✓ | ✓ | Een minerale horizont die door het verticaal (soms lateraal) uitspoelen is verarmd aan kleimineralen en/of sesquioxyden. Meestal heeft de E-horizont een lager humusgehalte dan de erboven liggende horizont. Deze eluviale horizont (vandaar de E) heet ook wel uitspoelingshorizont, na de bodemvorming met een sediment, sedentaat of een dik (>50 cm) antropogeen dek `begraven'. |
Eg | ✓ | ✓ | Een minerale horizont die door het verticaal (soms lateraal) uitspoelen is verarmd aan kleimineralen en/of sesquioxyden, met roestvlekken. Deze eluviale horizont (vandaar de E) heet ook wel uitspoelingshorizont. | |
Eu | ✓ | ✓ | Een minerale horizont die door het verticaal (soms lateraal) uitspoelen is verarmd aan kleimineralen en/of sesquioxyden, zonder specifieke kenmerken. Deze eluviale horizont (vandaar de E) heet ook wel uitspoelingshorizont. Zonder specifieke kenmerken. | |
EBh | ✓ | ✓ | Geleidelijke overgang van een E- naar een B-horizont, met een minerale samenstelling, deels verarmd door uitspoeling van kleimineralen en/of sesquioxyden en met kenmerken van ingespoelde humus. | |
EBt | ✓ | ✓ | Geleidelijke overgang van een E- naar een B-horizont, met een minerale samenstelling, deels verarmd door uitspoeling van kleimineralen en/of sesquioxyden en met kenmerken van ingespoelde lutum. | |
Bodemlaag | EBu | ✓ | ✓ | Geleidelijke overgang van een E- naar een B-horizont, met een minerale samenstelling, deels verarmd door uitspoeling van kleimineralen en/of sesquioxyden. Zonder specifieke kenmerken. |
EBw | ✓ | ✓ | Geleidelijke overgang van een E- naar een B-horizont, met een minerale samenstelling deels verarmd door uitspoeling van kleimineralen en/of sesquioxyden en deels met kenmerken van ingespoelde lutum. | |
A | ✓ | Een horizont waarin de organische stof geheel of vrijwel geheel is omgezet (niet meer herkenbaar als resten van planten en dieren). Kenmerken niet nader gespecificeerd. | ||
AB | ✓ | Geleidelijke overgang van een A- naar een B-horizont, van minerale samenstelling, waarin de organische stof geheel of vrijwel geheel is omgezet. Kenmerken niet nader gespecificeerd. | ||
AC | ✓ | Geleidelijke overgang van een A- naar een C-horizont, met een minerale of moerige samenstelling. Kenmerken niet nader gespecificeerd. | ||
AE | ✓ | Geleidelijke overgang van een A- naar een E-horizont, van minerale samenstelling, waarin de organische stof geheel of vrijwel geheel is omgezet en door het verticaal (soms lateraal) uitspoelen is verarmd aan kleimineralen en/of sesquioxyden. Kenmerken niet nader gespecificeerd. | ||
B | ✓ | Een minerale (soms moerige) inspoelingshorizont. Kenmerken niet nader gespecificeerd. | ||
Bodemlaag | BC | ✓ | Geleidelijke overgang van een B- naar een C-horizont, met minerale samenstelling. Kenmerken niet nader gespecificeerd. | |
C | ✓ | Een moerige of minerale laag (vast gesteente uitgezonderd), die weinig of niet is veranderd door bodemvormende processen die een O-, A-, E- en B-horizont zouden kunnen doen ontstaan. Kenmerken niet nader gespecificeerd. | ||
E | ✓ | Een minerale horizont die door het verticaal (soms lateraal) uitspoelen is verarmd aan kleimineralen en/of sesquioxyden. Meestal heeft de E-horizont een lager humusgehalte dan de erboven liggende horizont. Deze eluviale horizont (vandaar de E) heet ook wel uitspoelingshorizont. Kenmerken niet nader gespecificeerd. | ||
EB | ✓ | Geleidelijke overgang van een E- naar een B-horizont, met een minerale samenstelling, deels verarmd door uitspoeling van kleimineralen en/of sesquioxyden. Kenmerken niet nader gespecificeerd. |
Vast gesteentelaag | Ru | ✓ | ✓ | Vast gesteente. |
KaderAanlevering
Waarde | IMBRO | IMBRO/A | Omschrijving |
publiekeTaak | ✓ | ✓ | Opdracht publieke taakuitvoering. |
archiefoverdracht | ✓ | Archiefoverdracht. |
KaderInwinning
Waarde | IMBRO | IMBRO/A | Omschrijving |
bodemchemischOnderzoek | ✓ | ✓ | Onderzoek met als doel chemische eigenschappen van de ondergrond te verkennen. |
bodemfysischOnderzoek | ✓ | ✓ | Onderzoek met als doel fysische eigenschappen van de ondergrond te verkennen. |
bodemkaartNederland | ✓ | ✓ | Onderzoek met als doel de Bodemkaart van Nederland op te stellen. |
bodemopbouwNatuurterreinen | ✓ | ✓ | Bodemkundig onderzoek in verband met de inrichting, beheer en onderhoud natuurgebieden. |
delfstofwinning | ✓ | ✓ | Bodemkundig onderzoek naar de potenties voor het winnen van delfstoffen. |
gebiedsinrichting | ✓ | ✓ | Bodemkundig onderzoek in verband met de herinrichting van een gebied (o.a. landinrichting). |
hydrologischOnderzoek | ✓ | ✓ | Onderzoek met als doel hydrologische eigenschappen van de ondergrond te verkennen. |
onbekend | ✓ | Onbekend. |
Kalkklasse
Waarde | IMBRO | IMBRO/A | Omschrijving |
kalkloos | ✓ | ✓ | Geen opbruising (minder dan 0,5% CaCO3). |
kalkhoudend | ✓ | ✓ | Hoorbare opbruising (0,5 - 1 a 2% CaCO3). |
kalkrijk | ✓ | ✓ | Zichtbare opbruising (meer dan 1 a 2 % CaCO3). |
onbekend | ✓ | Onbekend |
Kalkverloopklasse
Waarde | IMBRO | IMBRO/A | Omschrijving |
kalkloos | ✓ | ✓ | Kalkloos (code "c") zijn profielen die: — tot ten minste 50 cm diepte kalkloos zijn; — tot ten hoogste 30 cm diepte kalkrijk zijn en daaronder tot tenminste 80 cm diepte kalkloos; — tot ten hoogste 30 cm diepte kalkarm zijn en daaronder tot tenminste 80 cm diepte kalkloos; — tot 30 à 50 cm diepte kalkloos zijn en daaronder tot ten minste 80 cm diepte kalkarm. |
kalkarm | ✓ | ✓ | Kalkarm (code "b") zijn profielen die: — tot ten minste 50 cm diepte kalkarm zijn; — tot ten hoogste 30 cm diepte kalkrijk zijn en daaronder tot tenminste 80 cm diepte kalkarm; — tot 30 à 50 cm diepte kalkrijk zijn en daaronder tot ten minste 80 cm diepte kalkloos; — tot 30 à 50 cm diepte kalkloos zijn en daaronder tot ten minste 80 cm diepte kalkrijk; — tot ten hoogste 30 cm diepte kalkloos zijn en daaronder tot tenminste 80 cm diepte kalkarm; — tot 30 à 50 cm diepte kalkarm zijn en daaronder tot ten minste 80 cm diepte kalkloos. |
kalkrijk | ✓ | ✓ | Kalkrijk (code "a") zijn profielen die: — tot ten minste 50 cm diepte kalkrijk zijn; — tot 30 à 50 cm diepte kalkrijk zijn en daaronder tot ten minste 80 cm diepte kalkarm; — tot ten hoogste 50 cm diepte kalkarm zijn en daaronder tot tenminste 80 cm diepte kalkrijk; — tot ten hoogste 30 cm diepte kalkloos zijn en daaronder tot tenminste 80 cm diepte kalkrijk. |
onbekend | ✓ | Onbekend |
KlasseSchelpmateriaalgehalte
Waarde | IMBRO | IMBRO/A | Omschrijving |
zwakSchelphoudend | ✓ | ✓ | Zwak schelphoudend, 0%< schelpen < 1% |
schelphoudend | ✓ | ✓ | Schelphoudend, 1% <= schelpen < 10%. |
sterkSchelphoudend | ✓ | ✓ | Sterk schelphoudend, 10% <= schelpen < 30%. |
onbekend | ✓ | Onbekend |
Landgebruik
Waarde | IMBRO | IMBRO/A | Omschrijving |
akkerAardappelen | ✓ | ✓ | Akkerbouw, aardappelen. |
akkerBieten | ✓ | ✓ | Akkerbouw, bieten. |
akkerGewas | ✓ | ✓ | Akkerbouwgewassen, niet zijnde aardappelen, bieten, granen of mais, niet nader gespecificeerd (o.a. ook akkerbouwmatige tuinbouw). |
akkerGranen | ✓ | ✓ | Akkerbouw, granen. |
akkerKaalBraak | ✓ | ✓ | Kaal land, niet niet herkenbaar welk gewas gezaaid of gepoot is, of welk gewas er heeft gestaan(zoals bij geploegd land). |
akkerMais | ✓ | ✓ | Akkerbouw, mais. |
boomkwekerij | ✓ | ✓ | Boomkwekerij. |
bosGemengd | ✓ | ✓ | Gemengd bos. |
geenLandelijkGebruik | ✓ | ✓ | Een gebied dat niet als akker, boomkwekerij, bos, fruitteelt, grasland, natuur, plantsoen, sportterrein of tuinbouw gespecificeerd wordt. Meestal is het terrein door recent menselijk ingrijpen sterk beïnvloed. Voorbeelden: bouwterrein, gronddepot, zandafgraving. |
fruitteeltBouwland | ✓ | ✓ | Boomgaard met onbegroeide ondergrond. |
fruitteeltGroen | ✓ | ✓ | Boomgaard met grasondergrond. |
graslandBlijvend | ✓ | ✓ | Blijvend grasland. |
graslandNietblijvend | ✓ | ✓ | Niet-blijvend grasland. |
loofbos | ✓ | ✓ | Loofbos (meer dan 80% loofbomen in de directe omgeving van de boring). |
naaldbos | ✓ | ✓ | Naaldbos (meer dan 80% naaldbomen in de directe omgeving van de boring). |
natuurVegetatieDroog | ✓ | ✓ | Natuurterrein met korte vegetatie, geen heide, op droge groeiplaatsen, zoals de natuur in de duinen langs de kust en op de Veluwe. |
natuurVegetatieHeide | ✓ | ✓ | Natuurterrein met korte vegetatie bestaande uit heide. |
natuurVegetatieNat | ✓ | ✓ | Natuurterrein met korte vegetatie, geen heide, op natte groeiplaatsen, zoals de kwelders en slikken langs de kust, gebieden in de Biesbosch, blauwgraslanden enz. |
natuurVegetatieVochtig | ✓ | ✓ | Natuurterrein met korte vegetatie, geen heide, op vochtige groeiplaatsen (niet droog en niet nat). |
plantsoen | ✓ | ✓ | Plantsoen. |
sport | ✓ | ✓ | Sportterrein. |
tuinbouwGlas | ✓ | ✓ | Tuinbouw onder glas. |
tuinbouwVolleGrond | ✓ | ✓ | Tuinbouw in de volle grond. |
akker | ✓ | Akkerbouw, niet nader gespecificeerd. | |
bos | ✓ | Bos, niet nader gespecificeerd. | |
fruitteelt | ✓ | Boomgaard, niet nader gespecificeerd. | |
grasland | ✓ | Grasland, niet nader gespecificeerd. | |
natuur | ✓ | Natuurterrein, niet nader gespecificeerd. | |
onbekend | ✓ | Onbekend. | |
tuinbouw | ✓ | Tuinbouw, niet nader gespecificeerd. |
LokaalVerticaalReferentiepunt
Waarde | IMBRO | IMBRO/A | Omschrijving |
maaiveld | ✓ | ✓ | Maaiveld |
waterbodem | ✓ | ✓ | Waterbodem |
MethodeLocatiebepaling
Waarde | IMBRO | IMBRO/A | Omschrijving |
GPS200tot1000cm | ✓ | ✓ | Meting d.m.v. Global Positioning System, afwijking tussen 200 en 1000 centimeter. |
kaartGrootschalig | ✓ | Locatie bepaald aan de hand van niet-digitale kaart, afwijking onbekend. Een grootschalige kaart is een kaart met een schaalgrootte niet kleiner dan 1:10.000 (bijvoorbeeld 1:500, 1:5.000 of 1:10.000). | |
kaartKleinschalig | ✓ | Locatie bepaald aan de hand van niet-digitale kaart, afwijking onbekend. Een kleinschalige kaart is een kaart met een schaalgrootte kleiner dan 1:10.000 (bijvoorbeeld 1:25.000, 1:50.000 of 1:100.000). |
MethodeVerticalePositiebepaling
Waarde | IMBRO | IMBRO/A | Omschrijving |
AHN2 | ✓ | ✓ | Positie bepaald d.m.v. Actueel Hoogtebestand Nederland, versie 2 van 2007-2012. |
AHN3 | ✓ | ✓ | Positie bepaald m.b.v. Actueel Hoogtebestand Nederland, versie 3 van 2014-2019. |
RTKGPS0tot4cm | ✓ | ✓ | Meting d.m.v. Real Time Kinematic GPS, ook wel als DGPS aangeduid, afwijking kleiner dan 4 centimeter. |
RTKGPS4tot10cm | ✓ | ✓ | Meting d.m.v. Real Time Kinematic GPS, ook wel als DGPS aangeduid, afwijking tussen 4 en 10 centimeter. |
RTKGPS10tot20cm | ✓ | ✓ | Meting d.m.v. Real Time Kinematic GPS, ook wel als DGPS aangeduid, zonder fix, afwijking tussen 10 en 20 centimeter. |
RTKGPS20tot100cm | ✓ | ✓ | Meting d.m.v. Real Time Kinematic GPS, ook wel als DGPS aangeduid, zonder fix, afwijking tussen 20 en 100 centimeter. |
AHN1 | ✓ | Positie bepaald m.b.v. Actueel Hoogtebestand Nederland, versie 1 van 1996-2003. | |
geen | ✓ | Er is geen positie bepaald. |
Monsterhoedanigheid
Waarde | IMBRO | IMBRO/A | Omschrijving |
geroerd | ✓ | ✓ | Het opgehaalde materiaal heeft de oorspronkelijke laagopbouw niet voldoende behouden. |
geroerdOngeroerd | ✓ | ✓ | Het opgehaalde materiaal heeft voor een deel de oorspronkelijke laagopbouw voldoende behouden en voor een deel niet. |
ongeroerd | ✓ | ✓ | Het opgehaalde materiaal heeft de oorspronkelijke laagopbouw voldoende behouden. |
OndergrensZandfractie
Waarde | IMBRO | IMBRO/A | Omschrijving |
50 | ✓ | ✓ | De zandfractie omvat korrelgrootte van 50 tot 2000 µm. |
OndergrondDuinvaaggrond
Waarde | IMBRO | IMBRO/A | Omschrijving |
moerigMateriaal | ✓ | ✓ | Moerig materiaal (code "v"). |
zand | ✓ | ✓ | Zand zonder podzol (code "z"). |
zandModerpodzol | ✓ | ✓ | Zand met moderpodzol (code "m"). |
zandHumuspodzol | ✓ | ✓ | Zand met humuspodzol (code "p"). |
nietAangeboord | ✓ | ✓ | De ondergrond van de duinvaaggrond is met boren niet bereikt (geen code). |
nietBepaald | ✓ | De aard van de ondergrond van de duinvaaggrond is niet bepaald (geen code). |
OndergrondVeen
Waarde | IMBRO | IMBRO/A | Omschrijving |
kleiZavelLeem | ✓ | ✓ | Klei (zavel) of leem (code "k"). |
zand | ✓ | ✓ | Zand zonder humuspodzol (code "z"). |
zandHumuspodzol | ✓ | ✓ | Zand met humuspodzol (code "p"). |
OrganischeStofklasse
Waarde | IMBRO | IMBRO/A | Omschrijving |
zwakHumeus | ✓ | ✓ | Zwak humeus, het organische stofgehalte ligt van 0% tot 2,5%. |
humeus | ✓ | ✓ | Humeus, het organische stofgehalte ligt vanaf 2,5% tot 8%. |
sterkHumeus | ✓ | ✓ | Sterk humeus, het organische stofgehalte ligt vanaf 8% tot 15%. |
Profielverloop
Waarde | IMBRO | IMBRO/A | Omschrijving |
homogeen | ✓ | ✓ | Zavel of klei met homogene, aflopende of oplopende profielopbouw (code "5"). |
opKleiOndergrond | ✓ | ✓ | Zavel of klei op een ondergrond van niet-kalkrijke zware klei, doorlopend tot dieper dan 120 cm (code "4"). |
opKleiTussenlaag | ✓ | ✓ | Zavel of klei op een tussenlaag van niet-kalkrijke zware klei, eindigend binnen 120 cm (code "3"). |
opVeen | ✓ | ✓ | Zavel of klei op veen, kleigronden met meer dan 40 cm moerig materiaal vanaf 40 à 80 cm (code "1"). |
opZand | ✓ | ✓ | Zavel of klei op zand, kleigronden met een zandlaag van meer dan 20 cm dikte vanaf 25 à 80 cm (code "2"). |
onbekend | ✓ | Het profielverloop is niet bekend (code "0"). |
Referentiestelsel
Waarde | IMBRO | IMBRO/A | Omschrijving |
ETRS89 | ✓ | ✓ | EPSG 4258: European Terrestrial Reference System 1989 |
RD | ✓ | ✓ | EPSG 28992: Rijks Driehoeksmeting – Amersfoort RD New |
Registratiestatus
Waarde | IMBRO | IMBRO/A | Omschrijving |
aangevuld | ✓ | ✓ | Er heeft een aanvulling van gegevens van het registratie-object plaatsgevonden. |
geregistreerd | ✓ | ✓ | De basisgegevens van het registratie-object zijn in de registratie opgenomen. |
voltooid | ✓ | ✓ | Er kunnen geen nieuwe gegevens meer ter registratie worden aangeboden. |
Rijpingsklasse
Waarde | IMBRO | IMBRO/A | Omschrijving |
geheelOngerijpt | ✓ | ✓ | Geheel ongerijpt, zeer slap, loopt bij knijpen zeer gemakkelijk tussen de vingers door. |
bijnaOngerijpt | ✓ | ✓ | Bijna ongerijpt, slap, loopt bij knijpen gemakkelijk tussen de vingers door. |
halfGerijpt | ✓ | ✓ | Half gerijpt, matig slap, kan met knijpen nog goed tussen de vingers door worden geperst. |
bijnaGerijpt | ✓ | ✓ | Bijna gerijpt, matig stevig, kan met stevig knijpen nog juist tussen de vingers geperst worden. |
geheelGerijpt | ✓ | ✓ | Gerijpt, stevig, kan niet meer tussen de vingers geperst worden. |
geheelGerijptZeerStevig | ✓ | ✓ | Zeer stevig, kan met duimnagel ingedrukt worden. |
geheelGerijptHard | ✓ | ✓ | Hard, kan met mes nog worden gesneden. |
geheelGerijptZeerHard | ✓ | ✓ | Zeer hard, kan met mes niet meer worden gesneden. |
onbekend | ✓ | De rijpingsklasse is niet bekend. |
StandaardGrondsoortnaam
Waarde | IMBRO | IMBRO/A | Omschrijving |
grind | ✓ | ✓ | Grind |
kleiigZand | ✓ | ✓ | Zand kleiig, benaming gebaseerd op NEN5104 |
matigSiltigeKlei | ✓ | ✓ | Klei matig siltig, benaming gebaseerd op NEN5104 |
matigSiltigZand | ✓ | ✓ | Zand matig siltig, benaming gebaseerd op NEN5104 |
matigZandigeKlei | ✓ | ✓ | Klei matig zandig, benaming gebaseerd op NEN5104 |
mineraalarmVeen | ✓ | ✓ | Veen mineraal arm, benaming gebaseerd op NEN5104 |
schelpmateriaal | ✓ | ✓ | Schelpmateriaal |
sterkKleiigVeen | ✓ | ✓ | Veen sterk kleiig, benaming gebaseerd op NEN5104 |
sterkSiltigeKlei | ✓ | ✓ | Klei sterk siltig, benaming gebaseerd op NEN5104 |
sterkSiltigZand | ✓ | ✓ | Zand sterk siltig, benaming gebaseerd op NEN5104 |
sterkZandigeKlei | ✓ | ✓ | Klei sterk zandig, benaming gebaseerd op NEN5104 |
sterkZandigeLeem | ✓ | ✓ | Leem sterk zandig, benaming gebaseerd op NEN5104 |
sterkZandigVeen | ✓ | ✓ | Veen sterk zandig, benaming gebaseerd op NEN5104 |
uiterstSiltigeKlei | ✓ | ✓ | Klei uiterst siltig, benaming gebaseerd op NEN5104 |
uiterstSiltigZand | ✓ | ✓ | Zand uiterst siltig, benaming gebaseerd op NEN5104 |
zwakKleiigVeen | ✓ | ✓ | Veen zwak kleiig, benaming gebaseerd op NEN5104 |
zwakSiltigeKlei | ✓ | ✓ | Klei zwak siltig, benaming gebaseerd op NEN5104 |
zwakSiltigZand | ✓ | ✓ | Zand zwak siltig, benaming gebaseerd op NEN5104 |
zwakZandigeKlei | ✓ | ✓ | Klei zwak zandig, benaming gebaseerd op NEN5104 |
zwakZandigeLeem | ✓ | ✓ | Leem zwak zandig, benaming gebaseerd op NEN5104 |
zwakZandigVeen | ✓ | ✓ | Veen zwak zandig, benaming gebaseerd op NEN5104 |
nietBepaald | ✓ | Niet bepaald |
Stopcriterium
Waarde | IMBRO | IMBRO/A | Omschrijving |
einddiepte | ✓ | ✓ | De beoogde einddiepte is bereikt. |
grindStenen | ✓ | ✓ | Voortijdig gestopt omdat de boor op grind/stenen is gestuit. |
ijzervloer | ✓ | ✓ | Voortijdig gestopt omdat de boor op een ijzervloer of -plaat is gestuit. |
puin | ✓ | ✓ | Voortijdig gestopt omdat de boor op puin is gestuit. |
vastGesteente | ✓ | ✓ | Voortijdig gestopt omdat de boor op vast gesteente is gestuit. |
verstoring | ✓ | ✓ | Voortijdig gestopt omdat er bij het boren een probleem is opgetreden, materieel of procesmatig. |
onbekend | ✓ | Onbekend. |
Strooiselsoort
Waarde | IMBRO | IMBRO/A | Omschrijving |
loofstrooisel | ✓ | ✓ | Resten van voornamelijk bovengrondse plantedelen in loofbos en gemengd bos met meer loofbomen dan naaldbomen. |
naaldstrooisel | ✓ | ✓ | Resten van voornamelijk bovengrondse plantedelen in naaldbos en gemengd bos met meer naaldbomen dan loofbomen. |
onbekend | ✓ | Onbekend. |
Textuurklasse
Waarde | IMBRO | IMBRO/A | Omschrijving |
kleiLicht | ✓ | ✓ | Lichte klei, lutumgehalte vanaf 25% tot 35% (code "31", kleitextuur). Van toepassing bij kleigronden, moerige gronden op zavel of klei en bij niet-gerijpte minerale gronden. |
kleiMatigZwaar | ✓ | ✓ | Matig zware klei, lutumgehalte vanaf 35% tot 50% (code "32", kleitextuur). Van toepassing bij kleigronden, moerige gronden op zavel of klei en bij niet-gerijpte minerale gronden. |
kleiZeerZwaar | ✓ | ✓ | Zeer zware klei, lutumgehalte ≥ 50% (code "33", kleitextuur). Van toepassing bij kleigronden, moerige gronden op zavel of klei en bij niet-gerijpte minerale gronden. |
leemSiltig | ✓ | ✓ | Siltige leem, leemgehalte (lutumgehalte + siltgehalte) ≥ 85% (code "82"). Van toepassing bij leemgronden en bij brikgronden waar de toplaag leem is. |
leemZandig | ✓ | ✓ | Zandige leem, leemgehalte (lutumgehalte + siltgehalte) vanaf 50% tot 85% (code "81"). Van toepassing bij leemgronden en bij brikgronden waar de toplaag leem is. |
siltKleiarm | ✓ | ✓ | Kleiarm silt, lutumgehalte < 5% en leemgehalte (lutumgehalte + siltgehalte) ≥ 50% (code "13", lutumgehalteklasse). Van toepassing bij kalkhoudende zandgronden. |
siltKleiig | ✓ | ✓ | Kleiig silt, lutumgehalte vanaf 5% tot 8% en leemgehalte (lutumgehalte + siltgehalte) ≥ 50% (code "14", lutumgehalteklasse). Van toepassing bij kalkhoudende zandgronden. |
zandKleiarmMatigFijn | ✓ | ✓ | Kleiarm matig fijn zand, lutumgehalte < 5% en leemgehalte (lutumgehalte + siltgehalte) < 50% en zandmediaan vanaf 150 tot 210 µm (code "4311", zandmediaanklasse + kleitextuur). Van toepassing bij kalkhoudende zandgronden. |
zandKleiarmMatigGrof | ✓ | ✓ | Kleiarm matig grof zand, lutumgehalte < 5% en leemgehalte (lutumgehalte + siltgehalte) < 50% en zandmediaan vanaf 210 tot 420 µm (code "5111", zandmediaanklasse + kleitextuur). Van toepassing bij kalkhoudende zandgronden. |
zandKleiarmUiterstFijn | ✓ | ✓ | Kleiarm uiterst fijn zand, lutumgehalte < 5% en leemgehalte (lutumgehalte + siltgehalte) < 50% en zandmediaan vanaf 50 tot 105 µm (code "4111", zandmediaanklasse + kleitextuur). Van toepassing bij kalkhoudende zandgronden. |
zandKleiarmZeerFijn | ✓ | ✓ | Kleiarm zeer fijn zand, lutumgehalte < 5% en leemgehalte (lutumgehalte + siltgehalte) < 50% en zandmediaan vanaf 105 tot 150 µm (code "4211", zandmediaanklasse + kleitextuur). Van toepassing bij kalkhoudende zandgronden. |
zandKleiarmZeerGrof | ✓ | ✓ | Kleiarm zeer grof zand, lutumgehalte < 5% en leemgehalte (lutumgehalte + siltgehalte) < 50% en zandmediaan vanaf 420 tot 2000 µm (code "5211", zandmediaanklasse + kleitextuur). Van toepassing bij kalkhoudende zandgronden. |
zandKleiigMatigFijn | ✓ | ✓ | Kleiig matig fijn zand, lutumgehalte vanaf 5% tot 8% en leemgehalte (lutumgehalte + siltgehalte) < 50% en zandmediaan vanaf 150 tot 210 µm (code "4312", zandmediaanklasse + kleitextuur). Van toepassing bij kalkhoudende zandgronden. |
zandKleiigMatigGrof | ✓ | ✓ | Kleiig matig grof zand, lutumgehalte vanaf 5% tot 8% en leemgehalte (lutumgehalte + siltgehalte) < 50% en zandmediaan vanaf 210 tot 420 µm (code "5112", zandmediaanklasse + kleitextuur). Van toepassing bij kalkhoudende zandgronden. |
zandKleiigUiterstFijn | ✓ | ✓ | Kleiig uiterst fijn zand, lutumgehalte vanaf 5% tot 8% en leemgehalte (lutumgehalte + siltgehalte) < 50% en zandmediaan vanaf 50 tot 105 µm (code "4112", zandmediaanklasse + kleitextuur). Van toepassing bij kalkhoudende zandgronden. |
zandKleiigZeerFijn | ✓ | ✓ | Kleiig zeer fijn zand, lutumgehalte vanaf 5% tot 8% en leemgehalte (lutumgehalte + siltgehalte) < 50% en zandmediaan vanaf 105 tot 150 µm (code "4212", zandmediaanklasse + kleitextuur). Van toepassing bij kalkhoudende zandgronden. |
zandKleiigZeerGrof | ✓ | ✓ | Kleiig zeer grof zand, lutumgehalte vanaf 5% tot 8% en leemgehalte (lutumgehalte + siltgehalte) < 50% en zandmediaan vanaf 420 tot 2000 µm (code "5212", zandmediaanklasse + kleitextuur). Van toepassing bij kalkhoudende zandgronden. |
zandLeemarmMatigFijn | ✓ | ✓ | Leemarm matig fijn zand, leemgehalte (lutumgehalte + siltgehalte) < 10% en zandmediaan vanaf 150 tot 210 µm (code "431", zandmediaanklasse + leemgehalteklasse). Van toepassing bij moerige gronden op zand, podzolgronden, kalkloze zandgronden en bij brikgronden waar de toplaag lemig zand is. |
zandLeemarmMatigGrof | ✓ | ✓ | Leemarm matig grof zand, leemgehalte (lutumgehalte + siltgehalte) < 10% en zandmediaan vanaf 210 tot 420 µm (code "511", zandmediaanklasse + leemgehalteklasse). Van toepassing bij moerige gronden op zand, podzolgronden, kalkloze zandgronden en bij brikgronden waar de toplaag lemig zand is. |
zandLeemarmUiterstFijn | ✓ | ✓ | Leemarm uiterst fijn zand, leemgehalte (lutumgehalte + siltgehalte) < 10% en zandmediaan vanaf 50 tot 105 µm (code "411", zandmediaanklasse + leemgehalteklasse). Van toepassing bij moerige gronden op zand, podzolgronden, kalkloze zandgronden en bij brikgronden waar de toplaag lemig zand is. |
zandLeemarmZeerFijn | ✓ | ✓ | Leemarm zeer fijn zand, leemgehalte (lutumgehalte + siltgehalte) < 10% en zandmediaan vanaf 105 tot 150 µm ( code "421", zandmediaanklasse + leemgehalteklasse). Van toepassing bij moerige gronden op zand, podzolgronden, kalkloze zandgronden en bij brikgronden waar de toplaag lemig zand is. |
zandLeemarmZeerGrof | ✓ | ✓ | Leemarm zeer grof zand, leemgehalte (lutumgehalte + siltgehalte) < 10% en zandmediaan vanaf 420 tot 2000 µm ( code "521", zandmediaanklasse + leemgehalteklasse). Van toepassing bij moerige gronden op zand, podzolgronden, kalkloze zandgronden en bij brikgronden waar de toplaag lemig zand is. |
zandSterkLemigMatigFijn | ✓ | ✓ | Sterk lemig matig fijn zand, leemgehalte (lutumgehalte + siltgehalte) vanaf 17,5% tot 32,5% en zandmediaan vanaf 150 tot 210 µm (code "433", zandmediaanklasse + leemgehalteklasse). Van toepassing bij moerige gronden op zand, podzolgronden, kalkloze zandgronden en bij brikgronden waar de toplaag lemig zand is. |
zandSterkLemigMatigGrof | ✓ | ✓ | Sterk lemig matig grof zand, leemgehalte (lutumgehalte + siltgehalte) vanaf 17,5% tot 32,5% en zandmediaan vanaf 210 tot 420 µm (code "513", zandmediaanklasse + leemgehalteklasse). Van toepassing bij moerige gronden op zand, podzolgronden, kalkloze zandgronden en bij brikgronden waar de toplaag lemig zand is. |
zandSterkLemigUiterstFijn | ✓ | ✓ | Sterk lemig uiterst fijn zand, leemgehalte (lutumgehalte + siltgehalte) vanaf 17,5% tot 32,5% en zandmediaan vanaf 50 tot 105 µm (code "413", zandmediaanklasse + leemgehalteklasse). Van toepassing bij moerige gronden op zand, podzolgronden, kalkloze zandgronden en bij brikgronden waar de toplaag lemig zand is. |
zandSterkLemigZeerFijn | ✓ | ✓ | Sterk lemig zeer fijn zand, leemgehalte (lutumgehalte + siltgehalte) vanaf 17,5% tot 32,5% en zandmediaan vanaf 105 tot 150 µm (code "423", zandmediaanklasse + leemgehalteklasse). Van toepassing bij moerige gronden op zand, podzolgronden, kalkloze zandgronden en bij brikgronden waar de toplaag lemig zand is. |
zandSterkLemigZeerGrof | ✓ | ✓ | Sterk lemig zeer grof zand, leemgehalte (lutumgehalte + siltgehalte) vanaf 17,5% tot 32,5% en zandmediaan vanaf 420 tot 2000 µm (code "523", zandmediaanklasse + leemgehalteklasse). Van toepassing bij moerige gronden op zand, podzolgronden, kalkloze zandgronden en bij brikgronden waar de toplaag lemig zand is. |
zandZeerSterkLemigMatigFijn | ✓ | ✓ | Zeer sterk lemig matig fijn zand, leemgehalte (lutumgehalte + siltgehalte) vanaf 32,5% tot 50% en zandmediaan vanaf 150 tot 210 µm (code "434", zandmediaanklasse + leemgehalteklasse). Van toepassing bij moerige gronden op zand, podzolgronden, kalkloze zandgronden en bij brikgronden waar de toplaag lemig zand is. |
zandZeerSterkLemigMatigGrof | ✓ | ✓ | Zeer sterk lemig matig grof zand, leemgehalte (lutumgehalte + siltgehalte) vanaf 32,5% tot 50% en zandmediaan vanaf 210 tot 420 µm (code "514", zandmediaanklasse + leemgehalteklasse). Van toepassing bij moerige gronden op zand, podzolgronden, kalkloze zandgronden en bij brikgronden waar de toplaag lemig zand is. |
zandZeerSterkLemigUiterstFijn | ✓ | ✓ | Zeer sterk lemig uiterst fijn zand, leemgehalte (lutumgehalte + siltgehalte) vanaf 32,5% tot 50% en zandmediaan vanaf 50 tot 105 µm (code "414", zandmediaanklasse + leemgehalteklasse). Van toepassing bij moerige gronden op zand, podzolgronden, kalkloze zandgronden en bij brikgronden waar de toplaag lemig zand is. |
zandZeerSterkLemigZeerFijn | ✓ | ✓ | Zeer sterk lemig zeer fijn zand, leemgehalte (lutumgehalte + siltgehalte) vanaf 32,5% tot 50% en zandmediaan vanaf 105 tot 150 µm (code "424", zandmediaanklasse + leemgehalteklasse). Van toepassing bij moerige gronden op zand, podzolgronden, kalkloze zandgronden en bij brikgronden waar de toplaag lemig zand is. |
zandZeerSterkLemigZeerGrof | ✓ | ✓ | Zeer sterk lemig zeer grof zand, leemgehalte (lutumgehalte + siltgehalte) vanaf 32,5% tot 50% en zandmediaan vanaf 420 tot 2000 µm (code "524", zandmediaanklasse + leemgehalteklasse). Van toepassing bij moerige gronden op zand, podzolgronden, kalkloze zandgronden en bij brikgronden waar de toplaag lemig zand is. |
zandZwakLemigMatigFijn | ✓ | ✓ | Zwak lemig matig fijn zand, leemgehalte (lutumgehalte + siltgehalte) vanaf 10% tot 17,5% en zandmediaan vanaf 150 tot 210 µm (code "432", zandmediaanklasse + leemgehalteklasse). Van toepassing bij moerige gronden op zand, podzolgronden, kalkloze zandgronden en bij brikgronden waar de toplaag lemig zand is. |
zandZwakLemigMatigGrof | ✓ | ✓ | Zwak lemig matig grof zand, leemgehalte (lutumgehalte + siltgehalte) vanaf 10% tot 17,5% en zandmediaan vanaf 210 tot 420 µm (code "512", zandmediaanklasse + leemgehalteklasse). Van toepassing bij moerige gronden op zand, podzolgronden, kalkloze zandgronden en bij brikgronden waar de toplaag lemig zand is. |
zandZwakLemigUiterstFijn | ✓ | ✓ | Zwak lemig uiterst fijn zand, leemgehalte (lutumgehalte + siltgehalte) vanaf 10% tot 17,5% en zandmediaan vanaf 50 tot 105 µm (code "412", zandmediaanklasse + leemgehalteklasse). Van toepassing bij moerige gronden op zand, podzolgronden, kalkloze zandgronden en bij brikgronden waar de toplaag lemig zand is. |
zandZwakLemigZeerFijn | ✓ | ✓ | Zwak lemig zeer fijn zand, leemgehalte (lutumgehalte + siltgehalte) vanaf 10% tot 17,5% en zandmediaan vanaf 105 tot 150 µm (code "422", zandmediaanklasse + leemgehalteklasse). Van toepassing bij moerige gronden op zand, podzolgronden, kalkloze zandgronden en bij brikgronden waar de toplaag lemig zand is. |
zandZwakLemigZeerGrof | ✓ | ✓ | Zwak lemig zeer grof zand, leemgehalte (lutumgehalte + siltgehalte) vanaf 10% tot 17,5% en zandmediaan vanaf 420 tot 2000 µm (code "522", zandmediaanklasse + leemgehalteklasse). Van toepassing bij moerige gronden op zand, podzolgronden, kalkloze zandgronden en bij brikgronden waar de toplaag lemig zand is. |
zavelMatigLicht | ✓ | ✓ | Matig lichte zavel, lutumgehalte vanaf 12% tot 17,5% (code "22", kleitextuur). Van toepassing bij kleigronden, moerige gronden op zavel of klei en bij niet-gerijpte minerale gronden. |
zavelZeerLicht | ✓ | ✓ | Zeer lichte zavel, lutumgehalte vanaf 8% tot 12% (code "21", kleitextuur). Van toepassing bij kleigronden, moerige gronden op zavel of klei en bij niet-gerijpte minerale gronden. |
zavelZwaar | ✓ | ✓ | Zware zavel, lutumgehalte vanaf 17,5% tot 25% (code "23", kleitextuur). Van toepassing bij kleigronden, moerige gronden op zavel of klei en bij niet-gerijpte minerale gronden. |
Vakgebied
Waarde | IMBRO | IMBRO/A | Omschrijving |
bodemkunde | ✓ | ✓ | Booronderzoek uitgevoerd vanuit bodemkunde expertise. |
Veenklasse
Waarde | IMBRO | IMBRO/A | Omschrijving |
bosveen | ✓ | ✓ | Bosveen of eutroof broekveen (code "b"). |
onherkenbaar | ✓ | ✓ | Bagger, verslagen veen, gyttja of andere veensoorten (code "d"). |
rietveen | ✓ | ✓ | Rietveen of zeggerietveen (code "r"). |
veenmosveen | ✓ | ✓ | Veenmosveen (code "s"). |
zeggeveen | ✓ | ✓ | Zeggeveen, rietzeggeveen of mesotroof broekveen (code "c"). |
Veensoort
Waarde | IMBRO | IMBRO/A | Omschrijving |
bagger | ✓ | ✓ | Bagger. |
bolster | ✓ | ✓ | Bolster. |
bosveen | ✓ | ✓ | Bosveen. |
broekveenEutroof | ✓ | ✓ | Eutroof broekveen. |
broekveenMesotroof | ✓ | ✓ | Mesotroof broekveen. |
Gliede | ✓ | ✓ | Gliede. |
Gyttja | ✓ | ✓ | Gyttja. |
heideveen | ✓ | ✓ | Heideveen. |
rietveen | ✓ | ✓ | Rietveen. |
rietzeggeveen | ✓ | ✓ | Rietzeggeveen. |
spalterveen | ✓ | ✓ | Spalterveen. |
veenmosveen | ✓ | ✓ | Veenmosveen (excl. bolster). |
verslagen | ✓ | ✓ | Verslagen veen, detritus. |
verweerdKleirijk | ✓ | ✓ | Veraard of verweerd veen, rel. kleirijk. |
verweerdMineraalarm | ✓ | ✓ | Veraard of verweerd veen, zonder of matige minerale bijmengingen. |
verweerdZandrijk | ✓ | ✓ | Veraard of verweerd veen, rel. zandrijk. |
wollegrasveen | ✓ | ✓ | Wollegrasveen. |
zeggerietveen | ✓ | ✓ | Zeggerietveen. |
zeggeveen | ✓ | ✓ | Zeggeveen. |
nietGespecificeerd | ✓ | ✓ | Het soort veen is onderzocht maar niet nader gespecificeerd. Het gaat om een soort veen die niet in de classificate is opgenomen, zoals scheuchzeriaveen. |
nietBepaald | ✓ | Het soort veen is niet bepaald. |
Vergravingsklasse
Waarde | IMBRO | IMBRO/A | Omschrijving |
afgegraven | ✓ | ✓ | Gronden waarbij door afgraving een deel van het oorspronkelijke bodemprofiel is verwijderd (code "G"). |
geegaliseerd | ✓ | ✓ | Gronden waarbij door een cultuurtechnische ingreep het natuurlijke reliëf is genivelleerd, vereffend (code "E"). |
geen | ✓ | ✓ | Geen vergravingen geconstateerd. |
opgehoogd | ✓ | ✓ | Gronden die door de aanvoer van bodemmateriaal van elders zijn opgehoogd (code "H"). |
vergraven | ✓ | ✓ | Gronden waarbij als gevolg van een grondbewerking een heterogene laag voorkomt die tussen 0 en 40 cm-mv. begint, tot grotere diepte dan 40 cm doorloopt en dikker is dan 20 cm (code "F"). |
VerticaalReferentievlak
Waarde | IMBRO | IMBRO/A | Omschrijving |
NAP | ✓ | ✓ | Normaal Amsterdams Peil |
VerwijderdMateriaal
Waarde | IMBRO | IMBRO/A | Omschrijving |
asfalt | ✓ | ✓ | Asfalt |
klinkers | ✓ | ✓ | Klinkers |
puin | ✓ | ✓ | Puin |
nietBeschreven | ✓ | Niet beschreven |