BHR-G Berichtencatalogus uitgiftewebservice
In dit document zijn zowel de uitgifte van de boormonsterbeschrijving als de -analyses beschreven. Op 1 juli 2021 is de BHR-G Boormonsterbeschrijving in productie gegaan. Eind 2021 zijn de boormonsteranalyses toegevoegd.
1. Inleiding
1.1. Voorwoord
Betrouwbare en toegankelijke informatie over de samenstelling en opbouw van de ondergrond is van groot belang voor een dichtbevolkt land als het onze. Het helpt overheden, bedrijven en burgers om op feiten gebaseerde beslissingen te nemen over het gebruik van de ondergrond, bijvoorbeeld in verband met bereikbaarheid, waterveiligheid, warmte- en koudeopslag, aardgasproductie en de winning van aardwarmte. Ook voorkomen we zo dat informatie dubbel moet worden ingewonnen omdat het niet centraal is geregistreerd.
Het verzamelen, beschikbaar stellen, en gebruiken van al deze informatie is sinds september 2015 wettelijk vastgelegd in de Basisregistratie Ondergrond (BRO). Op 1 januari 2018 is het eerste deel van de Wet BRO in werking getreden, op 1 januari 2020 het tweede deel, op 1 januari c.q. 1 juli 2021 het derde deel en op 1 januari c.q. 1 juli 2022 het vierde deel.
Omdat de BRO een onderdeel is van het Stelsel van Basisregistraties, zijn verplichtingen met betrekking tot aanlevering, gebruik, terugmelding en onderzoek in de werkprocessen van overheidsorganisaties opgenomen in de Wet BRO. De BRO-gegevens worden centraal geregistreerd in de Landelijke Voorziening BRO (LV-BRO).
1.2. Doelstelling
Het document Handreiking Afname BRO Gegevens beschrijft via welke uitgiftekanalen BRO-gegevens geraadpleegd of gedownload kunnen worden en welke functionele en technische mogelijkheden deze kanalen bieden. Onder de noemer 'BRO uitgifte API' vallen dan in het bijzonder de 'REST uitgifteservice' en de 'SOAP webservice'. Functioneel gezien lijken deze twee uitgifteservices veel op elkaar.
De REST service is met name handig om als software ontwikkelaar 'incidenteel even snel en alleen publieke gegevens' op te halen uit de LV-BRO, zonder dat je je eerst moet aanmelden en zonder dat een PKIoverheid certificaat nodig is.
De SOAP webservice is met name geschikt om frequent en volledig geautomatiseerd in een machine-to-machine omgeving toegang te hebben tot alle beschikbare gegevens. Hiervoor moet je je aanmelden en heb je een PKIoverheid certificaat nodig.
Blijft over de vraag: hoe zien de uitgifteverzoeken en hun antwoorden er uit om gegevens over een geologisch booronderzoek (BHR-G) op te vragen en wat is de structuur van de diverse uitgiftedocumenten?
1.3. Doelgroepen
Doelgroepen voor dit document zijn organisaties en personen die aan de afnamekant van de BRO opereren, waaronder bestuursorganen (bestuurders, beleidsmakers, BRO-coördinatoren) en bedrijven (ingenieurs, software-leveranciers).
1.4. Samenhang met andere documentatie
De informatievoorziening over de afname van BRO-gegevens vindt plaats op 3 niveaus.
Het startpunt met algemene informatie over de diverse uitgiftekanalen is het document Handreiking Afname BRO Gegevens. Dit document verwijst door naar het volgende niveau.
Het tweede niveau bevat algemene informatie per uitgiftekanaal (zie https://basisregistratieondergrond.nl/inhoud-bro/aanleveren-opvragen/gegevens-opvragen/ ):
De handleiding van de REST uitgifteservice is te vinden op https://www.bro-productomgeving.nl/bpo/latest/informatie-voor-softwareleveranciers/url-s-publieke-rest-services
Algemene informatie over de SOAP webservice is te vinden op https://basisregistratieondergrond.nl/inhoud-bro/aanleveren-opvragen/instructies/gegevens-opvragen-via-soap-webservices/ . De handleiding voor het inrichten van SoapUI in het bijzonder is te vinden op https://basisregistratieondergrond.nl/inhoud-bro/aanleveren-opvragen/instructies/gegevens-opvragen-via-soap-webservices/aansluiten-demo-omgeving-soapui/
Het derde niveau is de BRO Productomgeving. Hier vindt u specifieke informatie per domein/registratieobjecttype zoals scopedocument, gegevenscatalogus en werkafspraken, storymap, berichtencatalogi voor inname en uitgifte, voorbeeldberichten voor inname en uitgifte.
Het verdient aanbeveling dat u zich eerst bekend maakt met de aangeven informatie uit de eerste 2 niveau's.
Daarna kunt u zich verdiepen in de BHR-G-specifieke informatie in de BRO productomgeving, waaronder de BHR-G gegevenscatalogus en eventuele werkafspraken en in het bijzonder dit document, de BHR-G berichtencatalogus uitgiftewebservice.
1.5. Leeswijzer
Hoofdstuk 2 beschrijft de algemene werking van de BHR-G uitgiftewebservice.
Hoofdstuk 3 beschrijft de structuur van de diverse uitgiftedocumenten.
Hoofdstuk 4 bevat een verwijzing naar de voorbeeldberichten.
Hoofdstuk 5 bevat de toegestane waarden van de enumeraties (niet-beheerde lijsten met toegestane waarden).
Hoofdstuk 6 bevat verwijzingen (URN's en URL's) naar de codelijsten (beheerde lijsten met toegestane waarden).
Hoofdstuk 7 bevat een vertaaltabel, aan de hand waarvan, gegeven de Engelstalige naam van een entiteit of een attribuut, de Nederlandse naam in de catalogus kan worden opgezocht.
1.6. Versiehistorie
Versie | Datum | Omschrijving |
|---|---|---|
0.9 |
| Berichtencatalogus uitgiftewebservice 1.99 |
3.1 |
| Berichtencatalogus uitgiftewebservice 3.1 |
3.2 |
| Berichtencatalogus uitgiftewebservice op basis van de 3.2 catalogus/gegegevensdefinitie. Inhoud in lijn gebracht met algemene BRO documentatie. |
1.7. Contactinformatie
Algemene informatie en documentatie over de BRO kunt u vinden op https://basisregistratieondergrond.nl/ .
Heeft u een vraag over de BRO? Wij staan voor u klaar om u te helpen. Voor vragen, suggesties of opmerkingen kunt contact opnemen met de BRO Servicedesk via een mail naar support@broservicedesk.nl.
Of bel ons op telefoonnummer 088 - 8664 999. Wij zijn bereikbaar op werkdagen van 8.00 tot 17.00 uur.
2. Algemene werking van de BHR-G uitgiftewebservice
2.1. Operaties
De BHR-G uitgiftewebservice wordt gerealiseerd als een SOAP-webservice. De BHR-G uitgiftewebservice ondersteunt twee soap operaties:
dispatchCharacteristics (uitgifte van kengegevens).
dispatchData (uitgifte van objectgegevens).
Een soap operatie heeft een request en een response:
Het DispatchCharacteristicsRequest (Verzoek tot uitgifte van kengegevens) en de DispatchCharacteristicsResponse (Bericht van verzending van kengegevens).
Het DispatchDataRequest (Verzoek tot uitgifte van objectgegevens) en de DispatchDataResponse (Bericht van verzending van objectgegevens).
Naast een bericht van verzending kan ieder verzoek ook leiden tot een foutmelding:
SOAP:Fault (Systeemfout): als er tijdens de verwerking van het uitgifteverzoek een onverwachte fout optreedt in het BRO-systeem, dan leidt dit tot een SOAP:Fault.
ParseFault (Validatiefout): als de BHR-G uitgiftewebservice constateert dat een uitgifteverzoek niet een welgevormd XML-bericht is of dat het niet voldoet aan de XSD-schemavalidatie, dan leidt dit tot een ParseFault.
Bovenstaande leidt tot het volgende interface ontwerp:

2.2. BRO-berichten
Deze paragraaf beschrijft de verschillende BRO-berichten (request, response en foutmeldingen) die een rol spelen in de BHR-G uitgiftewebservice.
2.2.1. DispatchCharacteristicsRequest
Het BRO-bericht DispatchCharacteristicsRequest bevat het uitgifteverzoek tot het leveren van de in het BRO-register opgenomen kengegevens van de BHR-G registratieobjecten die voldoen aan de kenmerken in het uitgifteverzoek. Het DispatchCharacteristicsRequest (Verzoek tot uitgifte van kengegevens) is gedefinieerd in het XSD-bestand dsbhrg-messages.xsd. Het is een specialisatie van AbstractDispatchCharacteristicsRequest zoals gedefinieerd in brocommon.xsd, waaraan het BHR-G specifieke kenmerken toevoegt.

De definities van de attributen van de AbstractDispatchCharacteristicsRequest uit brocommon.xsd en DispatchCharacteristicsRequest uit dsbhrg-messages.xsd staan in onderstaande tabel:
Naam in XML-bestand | Nederlandse naam | Type | Kardinaliteit | Definitie |
|---|---|---|---|---|
requestReference | verzoekkenmerk | CharacterString | 1..1 | Een voor de afnemer unieke aanduiding van het uitgifteverzoek |
criteria | kenmerkenverzameling | BHR_G_CriteriaSet | 1..1 | Het geheel van kenmerken waaraan een geologisch booronderzoek dat de gebruiker opvraagt moet voldoen. Toelichting: Bijna alle gegevens die als kenmerk gebruikt worden zijn gedefinieerd in de gegevenscatalogus, met als enige verschil dat de kardinaliteit 0..1 is, omdat de gebruiker vrijheid van keuze heeft. |
Een DispatchCharacteristicsRequest bevat de criteria waarin de uit te leveren gegevens moeten voldoen, vastgelegd in CriteriaSet (Kenmerkenverzameling) en BHR_G_CriteriaSet (Kernmerkenverzameling). Het datatype BHR_G_CriteriaSet (Kenmerkenverzameling) in dsbhr-g-messages.xsd is een specialisatie van CritriaSet (Kenmerkenverzameling) uit brocommon.xsd, waaraan het een lijst met BHR-G specifieke attributen toevoegt. Alle attributen binnen BHR_G_CriteriaSet zijn optioneel. Alle attributen van CriteriaSet zijn optioneel, met uitzondering van het attribuut area (gebied).
Het datatype Area (Gebied) geeft de begrenzing aan van een geografisch gebied aan het aardoppervlak, waarbinnen de registratieobjecten moeten liggen. Het datatype heeft een stereotype Union, wat aangeeft dat óf een enclosingCircle (omvattende cirkel) óf een boundingBox (omvattende rechthoek) moet worden opgenomen in het BRO-verzoek. In beide gevallen worden de coördinaten uitgedrukt in een referentiestelsel. Onderstaande tabel geeft de toegestane waarden binnen de BHR-G uitgiftewebservice.
Een enclosingCircle (omvattende cirkel) wordt gedefinieerd door het middelpunt (met als datatype gml:GM_Point) en de straal (met als datatype gml:Measure) uitgedrukt in kilometers. Voorbeeld van een cirkel met een middelpunt uitgedrukt in ETRS89 (European Terrestrial Reference System 1989) en een straal van 10 km:
<brocom:enclosingCircle srsName="urn:ogc:def:crs:EPSG::4258">
<brocom:center>52.287820209 5.090415499</brocom:center>
<brocom:radius uom="km">10</brocom:radius>
</brocom:enclosingCircle>
Een boundingBox (omvattende rechthoek) wordt gedefinieerd door het attribuut lowerCorner (onderhoek), met als coördinaten de minimale waarden voor de twee dimensies binnen de rechthoek, en het attribuut upperCorner (bovenhoek), met als coördinaten de maximale waarden voor de twee dimensies binnen de rechthoek. Voorbeeld van een vierkant van 10 * 10 km, als boundingBox (omvattende rechthoek), waarvan de coördinaten zijn uitgedrukt in RD (Rijks Driehoeksmeting – Amersfoort RD New):
<brocom:boundingBox gml:id="BRO_0001" srsName="urn:ogc:def:crs:EPSG::28992">
<gml:lowerCorner>136000.0 472000.0</gml:lowerCorner>
<gml:upperCorner>146000.0 482000.0</gml:upperCorner>
</brocom:boundingBox>
De definities van de attributen van de CriteriaSet uit brocommon staan in onderstaande tabel:
Naam in XML-bestand | Nederlandse naam | Type | Kardinaliteit | Definitie |
|---|---|---|---|---|
deliveryAccountableParty | bronhouder | CharacterString | 0..1 | Het KvK-nummer van de maatschappelijke activiteit van de publiekrechtelijke rechtspersoon die bronhouder is van de gegevens in de basisregistratie ondergrond. |
qualityRegime | kwaliteitsregime | Enumeration | 0..1 | De aanduiding van de kwaliteitseis waaraan de gegevens van het object moeten voldoen. |
underReview | in onderzoek | IndicationYesNo | 0..1 | De aanduiding die aangeeft of het registratieobject door de registerbeheerder in onderzoek is genomen. |
area | gebied | Area | 1..1 | De begrenzing van een geografisch gebied aan het aardoppervlak, in de vorm van een rechthoek of een cirkel, waarbinnen het registratieobject moet liggen. |
registrationPeriod | periode van registreren | DatePeriod | 0..1 | Het datuminterval waarbinnen de datum van het tijdstip registratie van het registratieobject moet liggen. |
correctionPeriod | periode van corrigeren | DatePeriod | 0..1 | Het datuminterval waarbinnen het laatste correctietijdstip van het registratieobject moet liggen. |
De definities van de attributen, die BHR_G_CriteriaSet uit dsbhr-g-messages.xsd hieraan toevoegt, staan in onderstaande tabel:
Naam in XML-bestand | Nederlandse naam | Type | Kardinaliteit | Definitie |
|---|---|---|---|---|
discipline | vakgebied | Discipline | 0…1 | De discipline waarbinnen het booronderzoek is uitgevoerd. |
samplingQuality | bemonsteringskwaliteit | SampingQuality | 0…* | De aanduiding die aangeeft wat de beoogde monsterkwaliteit is geweest. |
descriptionProcedure | beschrijfprocedure | DescriptionProcedure | 0…1 | De procedure die aangeeft onder welke afspraken de monsters zijn beschreven. |
descriptionQuality | beschrijfkwaliteit | DescriptionQuality | 0…1 | De aanduiding voor de mate van detail waarmee de opbouw van de ondergrond in het boorprofiel is beschreven. |
deteminedCompositionProperties | bepaalde samenstellingseigenschappen | DeteminedCompositionProperties | 0…1 | De aanduiding die aangeeft van welke samenstellingseigenschappen van het materiaal waaruit het onderzochte interval bestaat de waarde is bepaald. |
determinedHydrophysicalProperties | bepaalde hydrofysische eigenschappen | DeterminedHydrophysicalProperties | 0…1 | De aanduiding die aangeeft van welke hydrofysische eigenschappen van het materiaal waaruit het onderzochte interval bestaat de waarde is bepaald. |
waterContentDetermined | watergehalte bepaald | IndicationYesNo | 0…1 | De aanduiding die aangeeft of het watergehalte van het materiaal waaruit het onderzochte interval bestaat is bepaald. |
volumetricMassDensityDetermined | volumieke massa bepaald | IndicationYesNo | 0…1 | De aanduiding die aangeeft of de volumieke massa van het materiaal waaruit het onderzochte interval bestaat is bepaald. |
fieldworkPeriod | periode van veldwerk | DatePeriod | 0…1 | Het datuminterval waarbinnen de datum waarop het boren is beëindigd ligt. |
depthInterval | diepteinterval | VerticalPositionRange | 0…1 | Het bereik waarbinnen de einddiepte van de boring ligt. |
descriptionReportPeriod | periode van rapportage beschrijving | DatePeriod | 0…1 | Het datuminterval waarbinnen de rapportagedatum beschrijving van het booronderzoek ligt. |
analysisReportPeriod | periode van rapportage analyse | DatePeriod | 0…1 | Het datuminterval waarbinnen de rapportagedatum analyse van het booronderzoek ligt. |
2.2.2. DispatchDataRequest
Met een DispatchDataRequest (verzoek tot uitgifte van objectgegevens) kunnen op basis van de broId (BRO-ID) alle geregistreerde gegevens van één registratieobject worden opgevraagd. Het uitgifteverzoek is volledig gedefinieerd in het XSD-bestand brocommon.xsd.

De definities van de transactiegegevens staan in onderstaande tabel:
Naam in XML-bestand | Nederlandse naam | Type | Kardinaliteit | Definitie |
|---|---|---|---|---|
requestReference | verzoekkenmerk | CharacterString | 1..1 | Een voor de afnemer unieke aanduiding van het uitgifteverzoek. |
broId | BRO-ID | RegistratieObjectCode | 1..1 | De unieke aanduiding van het registratieobject in de Basisregistratie Ondergrond Toelichting: De registratieobjectcode van een geologisch booronderzoek bestaat uit drie (hoofd)letters BHR gevolgd door een code van 12 cijfers (dus inclusief eventuele voorloopnullen). Voorbeeld: BHR000000123456. |
2.2.3. SOAP:Fault
Tijdens de uitvoering van een operatie kan er een onverwachte fout optreden in het BRO-systeem. Hiervoor kunnen verschillende oorzaken zijn, zoals het falen van bepaalde software of hardware. Deze onverwachte fouten worden beschouwd als een technische fout veroorzaakt door het BRO-systeem. De BRO stuurt dan een bericht in de vorm van een generieke SOAP:Fault (Systeemfout).

Een SOAP:Fault (Systeemfout) bestaat uit twee verplichte gegevens en één optioneel gegeven. D e definities van deze gegevens staan in onderstaande tabel:
Naam in XML-bestand | Nederlandse naam | Type | Kardinaliteit | Definitie |
|---|---|---|---|---|
faultcode | foutcode | CharacterString | 1..1 | Aanduiding waar de fout is opgetreden. Toelichting: Vaste waarde "soap:Server" |
faultstring | fouttekst | CharacterString | 1..1 | Sumiere beschrijving van de fout |
detail | details | Any | 0..1 | Aanvullende informatie over de opgetreden fout en de vermoedelijke oorzaak. Toelichting: Het gegeven kan een simpele waarde (bv tekst) hebben of een samengestelde waarde (bv. ParseFault). |
2.2.4. ParseFault
Als er fouten in het uitgifteverzoek worden gevonden tijdens de technische controle van een uitgifteverzoek, bijvoorbeeld het uitgifteverzoek is niet een welgevormd XML-bericht of het uitgifteverzoek voldoet niet aan de schemavalidatie, dan worden deze beschouwd als een softwarefout in het systeem van de data-afnemer. Het BRO-systeem stuurt dan een bericht in de vorm van een ParseFault (Validatiefout).
Het BRO-bericht ParseFault (Validatiefout) is in feite een gemodelleerde vorm van de algemene SOAP:Fault (Systeemfout), waarbij op de plek van het detail de gegevens van de ParseFault (Validatiefout) worden opgenomen. In de ParseFault (Validatiefout) zit een lijst met abortReasons (redenen afbreken).

Dit BRO-bericht begint met een SOAP:Fault (Systeemfout), bestaande uit drie gegevens. De definities van deze gegevens staan in onderstaande tabel:
Naam in XML-bestand | Nederlandse naam | Type | Kardinaliteit | Definitie |
|---|---|---|---|---|
faultcode | foutcode | CharacterString | 1..1 | Aanduiding waar de fout is opgetreden. Toelichting: Vaste waarde “soap:Client”. |
faultstring | fouttekst | CharacterString | 1..1 | Summiere beschrijving van de fout. Toelichting: Vaste waarde “Het verzoek voldoet niet aan het schema”. |
detail | details | Any | 0..1 | Aanvullende informatie over de opgetreden fout en de vermoedelijke oorzaak. Regel: Het gegeven is aanwezig bij een softwarefout. Het type van het gegeven is ParseFault (Validatiefout). |
De ParseFault (Validatiefout) bestaat uit drie gegevens en een lijst met abortReasons. De definities van de gegevens van ParseFault (Validatiefout) staan in onderstaande tabel:
Naam in XML-bestand | Nederlandse naam | Type | Kardinaliteit | Definitie |
|---|---|---|---|---|
requestReference | verzoekkenmerk | CharacterString | 0..1 | Een voor de dataleverancier unieke aanduiding van het uitgifteverzoek. Toelichting: Waarde overgenomen uit het request. Dit gegeven is optioneel omdat de softwarefout geconstateerd kan worden voordat het BRO-systeem het uitgifteverzoek heeft kunnen lezen. |
transactionId | transactiecode | CharacterString | 0..1 | Een voor het BRO-systeem unieke aanduiding voor de verwerking van een innameverzoek of uitgifteverzoek. Toelichting: Waarde toegekend door het transactieregister. Dit gegeven is optioneel omdat de softwarefout geconstateerd kan worden voordat het BRO-systeem een transactie heeft kunnen aanmaken. |
abortTime | moment van afbreken | DateTime | 1..1 | Tijdstip, toegekend door de webservice, waarop de verwerking van het uitgifteverzoek is afgebroken. |
abortReason | reden afbreken | AbortReason | 1..* | Lijst met redenen waarom de verwerking van het uitgifteverzoek is afgebroken. Toelichting: Om praktische redenen wordt de lijst beperkt tot maximaal 99 redenen. |
De lijst abortReasons (redenen afbreken) bestaat uit minimaal 1 en maximaal 99 voorkomens van een AbortReason (Reden afbreken). Iedere AbortReason (Reden afbreken) bestaat uit twee gegevens. De definities staan in onderstaande tabel:
Naam in XML-bestand | Nederlandse naam | Type | Kardinaliteit | Definitie |
|---|---|---|---|---|
sequenceNumber | volgnummer | Integer | 1..1 | Een binnen deze lijst van abortReasons (redenen afbreken) uniek nummer. Toelichting: Numerieke waarde bedoelt om de lijst met foutmeldingen te kunnen sorteren. |
specification | foutmelding | CharacterString | 1..1 | Omschrijving van de validatie fout. |
2.2.5. DispatchCharacteristicsResponse
Onder normale omstandigheden bestaat het antwoord op een DispatchCharacteristicsRequest (Verzoek tot uitgifte van kengegevens) uit een DispatchCharacteriscticsResponse (Bericht van verzending van kengegevens). Het antwoord dispatchCharacteristicsResponse is gedefinieerd in het XSD-bestand dsbhr-g-messages.xsd. Het is een specialisatie van DispatchResponse zoals gedefinieerd in brocommon.xsd. Het voegt daaraan toe het attribuut numberOfDocuments (aantal documenten) en een optionele lijst met dispatchDocuments (uitgiftedocumenten).

Het BRO-bericht dispatchCharacteristicsResponse ((Verzoek tot uitgifte van kengegevens) kan twee betekenissen hebben:
Een bericht van afwijzing (rejection).
Een bericht van verzending van kengegevens (dispatch).
Onderstaande tabel geeft weer welke gegevens onder welke omstandigheden in het BRO-bericht opgenomen zullen worden.
Gegeven | Afwijzing (rejection) | Verzending (dispatch) |
|---|---|---|
responseType | √ | √ |
requestReference | √ | √ |
rejectionTime | √ |
|
dispatchTime |
| √ |
rejectionReason | √ |
|
criterionError | √ |
|
numberOfDocuments |
| √ |
dispatchDocument |
| √ |
Onderstaande tabel bevat de kenmerken van de gegevens van de DispatchResponse uit brocommon.xsd:
Naam in XML-bestand | Nederlandse naam | Type | Kardinaliteit | Definitie |
|---|---|---|---|---|
responseType | berichttype bevestiging van verzending | ResponseType | 1..1 | Aanduiding van de betekenis van het antwoord. Regels: Als het BRO-systeem het uitgifteverzoek succesvol heeft verwerkt, dan heeft het attribuut de waarde dispatch. |
requestReference | verzoekkenmerk | CharacterString | 1..1 | Het kenmerk van het uitgifteverzoek, dat de afnemer heeft meegegeven om voor eigen doeleinden het uitgifteverzoek te kunnen identificeren, waarop dit bericht een antwoord is. Toelichting: |
rejectionTime | tijdstip van afwijzing | DateTime | 0..1 | Tijdstip, toegekend door de webservice, waarop het uitgifteverzoek is afgewezen. Regels: |
dispatchTime | tijdstip van verzending | DateTime | 0..1 | Tijdstip, toegekend door de webservice, waarop de opgevraagde gegevens zijn verzonden. Regels: |
rejectionReason | reden afwijzing | CharacterString | 0..1 | De reden waarom het uitgifteverzoek is afgewezen. Regels: Als dit antwoord wordt gegeven naar aanleiding van een dispatchCharacteristicsRequest (verzoek tot uitgifte van kengegevens) en de uitgiftewebservice heeft een of meer fouten geconstateerd in het uitgifteverzoek, dan heeft dit gegeven de vaste waarde "Er zijn 1 of meer fouten geconstateerd in de kenmerken". Als dit antwoord wordt gegeven naar aanleiding van een dispatchDataRequest (verzoek tot uitgifte van objectgegevens) en de uitgiftewebservice heeft geen registratieobject gevonden met de broId in het uitgifteverzoek, dan heeft dit gegeven de vaste waarde "Dit registratieobject bestaat niet". |
criterionError | kenmerkfout | CriterionError | 0..* | Lijst met foutmeldingen met betrekking tot een geconstateerde fout in de kenmerkenverzameling van een uitgifteverzoek, bestaande uit een volgnummer en een omschrijving. Regels: Toelichting: |
Onderstaande tabel bevat de kenmerken van de gegevens die DispatchCharacteristicsResponse uit dsgmw-messages.xsd toevoegt aan DispatchResponse uit brocommon:
Naam in XML-bestand | Nederlandse naam | Type | Kardinaliteit | Definitie |
|---|---|---|---|---|
numberOfDocuments | aantal documenten | Integer | 0..1 | Het aantal registratieobjecten dat voldoet aan de Criteria (kenmerken) in het uitgifteverzoek. Regels: |
dispatchDocument | uitgiftedocument | AbstractRegistrationObject | 0..* | Het element dispatchDocument bevat de gegevens van een geologisch booronderzoek. Deze lijst van uitgiftedocumenten bevat de kengegevens van de registratieobjecten die voldoen aan de criteria (kenmerken) in het uitgifteverzoek. Regels: Een uitgiftedocument in de lijst is van het type BRO_DO als het betreffende registratieobject uit registratie is genomen. Een uitgiftedocument in de lijst is van het type GMW_C als het betreffende registratieobject niet uit registratie is genomen. Toelichting: |
Als er geen registratieobjecten zijn gevonden die voldoen aan de criteria, dan heeft het attribuut numberOfDocuments (aantal documenten) de waarde 0 en is de lijst met dispatchDocuments (uitgiftedocumenten) leeg.
Als er meer dan 2000 registratieobjecten zijn gevonden die voldoen aan de criteria, dan heeft het attribuut numberOfDocuments (aantal documenten) de waarde 2000 en is de lijst met dispatchDocuments (uitgiftedocumenten) beperkt tot dat aantal.
2.2.6. DispatchDataResponse
Onder normale omstandigheden bestaat het antwoord op een DispatchDataRequest (verzoek tot uitgifte van objectgegevens) uit een DispatchDataResponse (bericht van verzending van objectgegevens). Het antwoord dispatchDataResponse is gedefinieerd in het XSD-bestand dsbhr-g-messages.xsd. Het is een specialisatie van DispatchResponse zoals gedefinieerd in brocommon.xsd. Het voegt daaraan toe één optioneel dispatchDocument.

Onderstaande tabel geeft weer welke gegevens onder welke omstandigheden in het BRO-bericht opgenomen zullen worden.
Gegeven | Afwijzing (rejection) | Verzending (dispatch) |
|---|---|---|
responseType | √ | √ |
requestReference | √ | √ |
rejectionTime | √ |
|
dispatchTime |
| √ |
rejectionReason | √ |
|
criterionError |
| |
dispatchDocument |
| √ |
De lijst met criterionErrors (kenmerkfouten) speelt alleen een rol bij een dispatchCharacteristicsResponse (bericht van verzending kengegevens) die hierboven is beschreven en niet bij een DispatchDataResponse (bericht van verzending van objectgegevens).
Onderstaande tabel bevat de kenmerken van de gegevens van de DispatchResponse uit brocommon.xsd:
Naam in XML-bestand | Nederlandse naam | Type | Kardinaliteit | Definitie |
|---|---|---|---|---|
responseType | berichttype bevestiging van verzending | ResponseType | 1..1 | Aanduiding van de betekenis van het antwoord. Regels: Als het opgevraagde registratieobject niet gevonden wordt in de BRO, dan heeft het attribuut de waarde rejection. |
requestReference | verzoekkenmerk | CharacterString | 1..1 | Het kenmerk van het uitgifteverzoek, dat de afnemer heeft meegegeven om voor eigen doeleinden het uitgifteverzoek te kunnen identificeren, waarop dit bericht een antwoord is. Toelichting: |
rejectionTime | tijdstip van afwijzing | DateTime | 0..1 | Tijdstip, toegekend door de webservice, waarop het uitgifteverzoek is afgewezen. Regels: |
dispatchTime | tijdstip van verzending | DateTime | 0..1 | Tijdstip, toegekend door de webservice, waarop de opgevraagde gegevens zijn verzonden. Regels: |
rejectionReason | reden afwijzing | CharacterString | 0..1 | De reden waarom het uitgifteverzoek is afgewezen. Regels: Als dit antwoord wordt gegeven naar aanleiding van een dispatchDataRequest (verzoek tot uitgifte van objectgegevens) en de uitgiftewebservice heeft geen registratieobject gevonden met de broId (BRO-ID) in het uitgifteverzoek, dan heeft dit gegeven de vaste waarde "Dit registratieobject bestaat niet". |
criterionError | kenmerkfout | CriterionError | 0..* | Lijst met foutmeldingen met betrekking tot een geconstateerde fout in de kenmerkenverzameling van een uitgifteverzoek, bestaande uit een volgnummer en een omschrijving. Regels: |
Onderstaande tabel bevat de kenmerken van de gegevens die DispatchDataResponse uit dsgmw-messages.xsd toevoegt aan DispatchResponse uit brocommon:
Naam in XML-bestand | Nederlandse naam | Type | Kardinaliteit | Definitie |
|---|---|---|---|---|
dispatchDocument | uitgiftedocument | AbstractRegistrationObject | 0..1 | Het element dispatchDocument (uitgiftedocument) bevat de gegevens van een geologisch booronderzoek. Deze lijst van uitgiftedocumenten bevat de gegevens van het registratieobject dat het broId (BRO-ID) heeft uit het dispatchDataRequest (verzoek tot uitgifte van objectgegevens). Regels: |
2.3. Uitgiftedocumenten
Een uitgiftedocument bevat de gegevens van een opgevraagd registratieobject, die in het BRO-systeem geregistreerd zijn. Voor elk registratieobject staat in de bijbehorende catalogus de definitie van de beschikbare gegevens. De BHR-G uitgiftewebservice kent vier types uitgiftedocumenten. Welke verschijningsvormen wordt aangenomen voor een gegeven registratieobject, hangt primair af van het bericht van verzending waarin het uitgiftedocument is opgenomen.
Paragraaf 2.3.1 beschrijft de uitgiftedocumenten die kunnen worden opgenomen in een DispatchCharacteristicsResponse (Bericht van verzending van kengegevens).
Paragraaf 2.3.2 beschrijft de uitgiftedocumenten die kunnen worden opgenomen in een DispatchDataResponse (Bericht van verzending van objectgegevens).
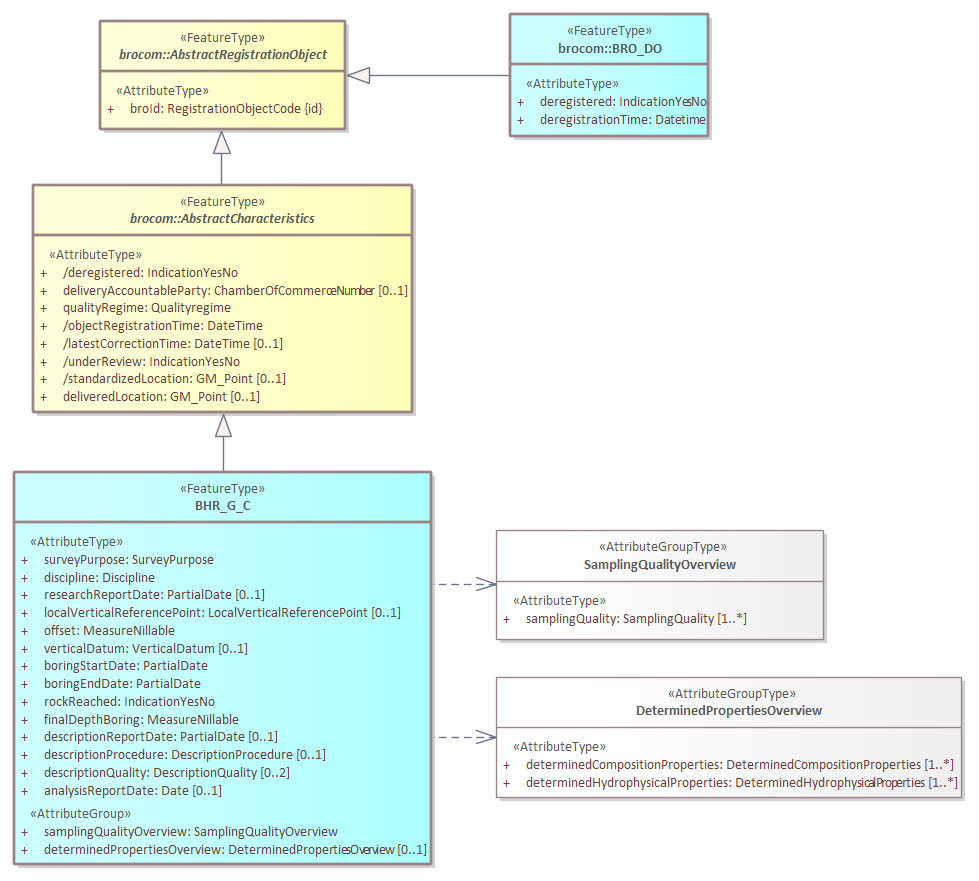
2.3.1. Kengegevens
De BHR-G uitgiftewebservice kent twee types uitgiftedocumenten die kunnen worden opgenomen in een dispatchCharacteristicsResponse (Bericht van verzending van kengegevens). Zie onderstaande tabel. Het bericht dispatchCharacteristicsResponse (Bericht van verzending van kengegevens) bevat een lijst met uitgiftedocumenten, met daarin de kengegevens van de registratieobjecten die voldoen aan de criteria in het uitgifteverzoek. Per registratieobject kan het daarbij gaan om de volgende uitgiftedocumenten:
Uitgiftedocument | Doel |
|---|---|
BRO_DO | De gegevens van een geotechnisch booronderzoek dat uit registratie is genomen. |
BHR_G_C | De kengegevens van een geotechnisch booronderzoek dat niet uit registratie is genomen. |
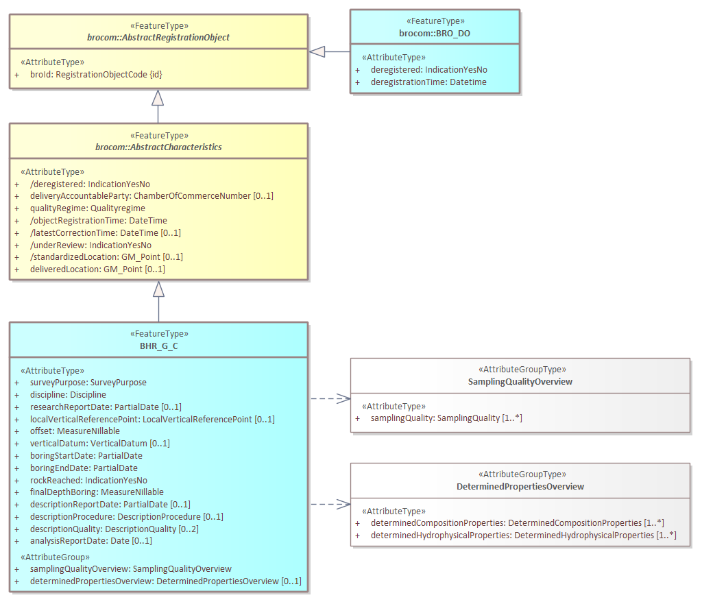
Zoals in onderstaande figuur wordt aangegeven, zijn beide uitgiftedocumenten een specialisatie van AbstractRegistrationObject (Abstract Registratieobject), wat gedefinieerd is in brocommon.xsd. Omdat dit de eerste gemeenschappelijke vader is van die twee uitgiftedocumenten, treedt dit FeatureType op als datatype van de reeks dispatchDocuments (uitgiftedocumenten) in het antwoord DispatchCharacteristicsResponse (Bericht van verzending kengegevens).

In het geval van een BRO_DO uitgiftedocument bestaat het uitgiftedocument uit de volgende attributen (allen verplicht):
broId (BRO-ID)
deregistered (uit registratie genomen)
deregistrationTime (tijdstip uit registratie genomen)
In het geval van een BHR_G_C uitgiftedocument bestaat het uitgiftedocument uit de volgende attributen (zie bovenstaande figuur voor de kardinaliteiten):
broId (BRO-ID)
deregistered (uit registratie genomen)
deliveryAccountableParty (bronhouder)
qualityRegime (kwaliteitsregime)
objectRegistrationTime (tijdstip registratie object)
latestCorrectionTime (tijdstip laatste correctie)
underReview (in onderzoek)
standardizedLocation (gestandaardiseerde locatie)
deliveredLocation (aangeleverde locatie)
surveyPurpose (kader inwinning)
discipline (vakgebied)
researchReportDate (rapportagedatum onderzoek)
localVerticalReferencePoint (lokaal verticaal referentiepunt)
offset (verschuiving)
verticalDatum (verticaal referentievlak)
boringStartDate (startdatum boring)
boringEndDate (einddatum boring)
rockReached (gesteente aangeboord)
finalDepthBoring (einddiepte boren)
descriptionReportDate (rapportagedatum beschrijving)
descriptionProcedure (beschrijfprocedure)
descriptionQuality (beschrijfkwaliteit)
analysisReportDate (rapportagedatum analyse)
samplingQualityOverview (bemonsteringskwaliteitenoverzicht)
samplingQuality (bemonsteringskwaliteiten)
determinedPropertiesOverview (analysetypenoverzicht)
determinedCompositionProperties (bepaalde samenstellingseigenschappen)
determinedHydrophysicalProperties (bepaalde hydrofysische eigenschappen)
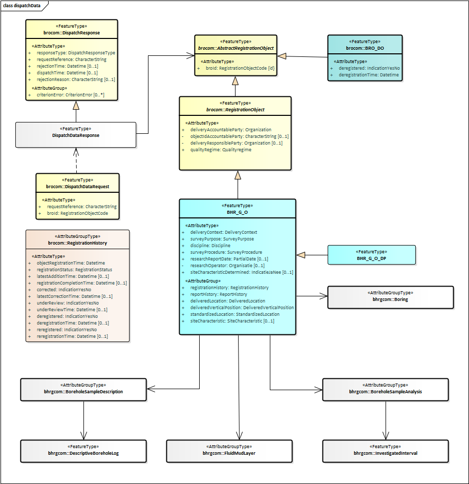
2.3.2. Objectgegevens
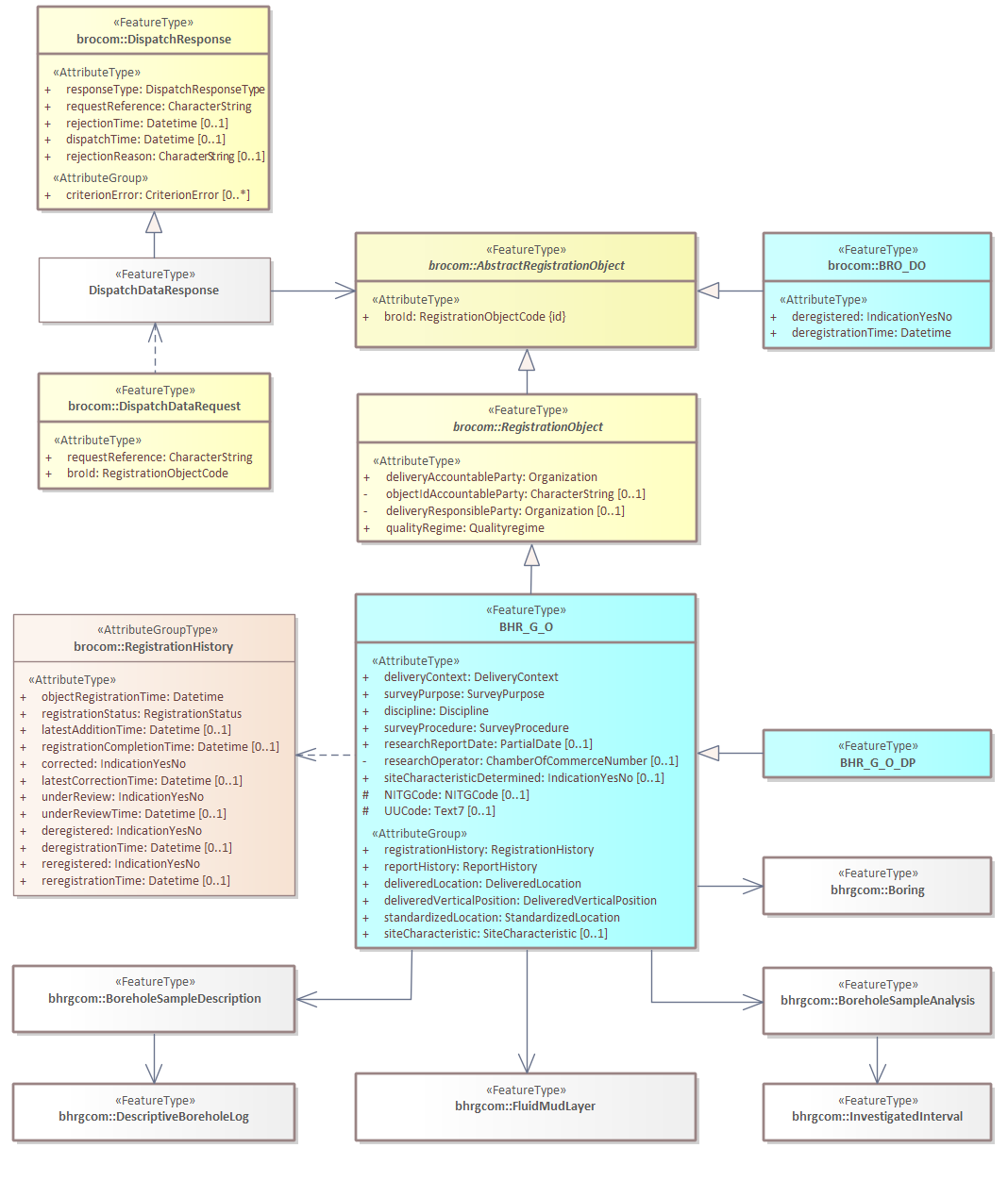
De BHR-G uitgiftewebservice kent drie types uitgiftedocumenten die kunnen worden opgenomen in een DispatchDataResponse (Bericht van verzending van objectgegevens). Zie onderstaande tabel. Welke verschijningsvormen wordt aangenomen, hangt af van de identiteit van de afnemer en de registratiestatus van het registratieobject.
Uitgiftedocument | Wordt uitgeleverd als: |
|---|---|
BRO_DO | de afnemer niet de bronhouder en/of dataleverancier is en het registratieobject is uit registratie genomen. |
BHR_G_O | de afnemer niet de bronhouder en/of dataleverancier is en het registratieobject is niet uit registratie genomen. |
BHR_G_O_DP | de afnemer de bronhouder en/of dataleverancier is, ongeacht of het registratieobject uit registratie genomen is of niet. |
Onderstaande figuur geeft de uitgiftedocumenten (blauwe achtergrond) weer:

Alle attributen/gegevensgroepen zijn volledig gedefinieerd in de BHR-G gegevenscatalogus.
De attributen/gegevensgroepen met een min-teken voor hun naam worden alleen uitgeleverd in de BHR_G_O_DP variant van de uitgiftedocumenten.
De attributen/gegevensgroepen met een {id} vermelding achter hun type zijn identificerende gegevens.
3. Voorbeeldberichten
4. Codelijsten
Dit hoofdstuk bevat verwijzingen (URN's en URL's) naar de codelijsten (beheerde waardenlijsten).
5. Vertaallijst
Dit hoofdstuk bevat een vertaaltabel, aan de hand waarvan, gegeven de Engelstalige naam van een entiteit of een attribuut, de Nederlandse naam in de gegevenscatalogus kan worden opgezocht.
De onderstaande tabel is gesorteerd op alfabetische volgorde van de Engelstalige naam van de entiteit. Tussen haakjes staat het type modelelement van de entiteit. Binnen een entiteit zijn de attributen gesorteerd op Engelstalige naam.
Complextype (stereotype) | Entiteit |
|---|---|
AbstractRegistrationObject (FeatureType) | Abstract Registratieobject |
broId | BRO-ID |
AnimalFossil (AttributeGroupType) | Dierlijk fossiel |
animalFossilType | soort dierfossiel |
archiveClass | archiefklasse |
percentageClass | percentageklasse |
AnomalousLayer (AttributeGroupType) | Afwijkend laagje |
cemented | verkit |
colour | kleur |
geologicalOrigin | genetische typering |
layerProportion | laagaandeel |
layerProportionClass | laagaandeelklasse |
layerProportionClassArchive | laagaandeelklasse archief |
rockType | soort gesteente |
soilType | soort grond |
stratumThicknessClass | laagdikteklasse |
AnomalousMaterial (AttributeGroupType) | Afwijkend materiaal |
materialShape | vorm voorkomen |
percentageClass | percentageklasse |
rockType | soort gesteente |
soilType | soort grond |
ArcheologicalConstituent (AttributeGroupType) | Archeologisch bestanddeel |
archiveClass | archiefklasse |
constituentType | soort bestanddeel |
percentageClass | percentageklasse |
BasicParticleSizeDistribution (AttributeGroupType) | Basis korrelgrootteverdeling |
fraction63umTo2mm | fractie 63umTot2mm |
fractionLarger2mm | fractie groter2mm |
fractionSmaller63um | fractie kleiner63um |
limitedDistributionFraction63umTo2mm | beperkte verdeling fractie 63umtot2mm |
minimalDistributionFraction63umTo2mm | minimale verdeling fractie 63umtot2mm |
minimalDistributionFractionSmaller63um | minimale verdeling fractie kleiner63um |
standardDistributionFraction63umTo2mm | standaardverdeling fractie 63umtot2mm |
standardDistributionFractionLarger2mm | standaardverdeling fractie groter2mm |
standardDistributionFractionSmaller63um | standaardverdeling fractie kleiner63um |
BHR_G_C (FeatureType) | Booronderzoek |
analysisReportDate | rapportagedatum analyse |
boringEndDate | einddatum boring |
boringStartDate | startdatum boring |
descriptionProcedure | beschrijfprocedure |
descriptionQuality | beschrijfkwaliteit |
descriptionReportDate | rapportagedatum beschrijving |
determinedPropertiesOverview | analysetypenoverzicht |
discipline | vakgebied |
finalDepthBoring | einddiepte boren |
localVerticalReferencePoint | lokaal verticaal referentiepunt |
offset | verschuiving |
researchReportDate | rapportagedatum onderzoek |
rockReached | gesteente aangeboord |
samplingQualityOverview | bemonsteringskwaliteitenoverzicht |
surveyPurpose | kader inwinning |
verticalDatum | verticaal referentievlak |
BHR_G_CriteriaSet (AttributeGroupType) | Kenmerkenverzameling BHR-G |
analysisReportPeriod | periode van rapportage beschrijving |
depthInterval | diepteinterval |
descriptionProcedure | beschrijfkwaliteit |
descriptionQuality | beschrijfprocedure |
descriptionReportPeriod | periode van rapportage beschrijving |
determinedCompositionProperties | bepaalde samenstellingseigenschappen |
determinedHydrophysicalProperties | bepaalde hydrofysische eigenschappen |
discipline | vakgebied |
fieldworkPeriod | periode van veldwerk |
samplingQuality | bemonsteringskwaliteit |
volumetricMassDensityDetermined | volumieke massa bepaald |
waterContentDetermined | watergehalte bepaald |
BHR_G_O (FeatureType) | Booronderzoek |
boreholeSampleAnalysis | boormonsteranalyse |
boreholeSampleDescription | boormonsterBeschrijving |
boring | boring |
deliveredLocation | aangeleverde locatie |
deliveredVerticalPosition | aangeleverde verticale positie |
deliveryContext | kader aanlevering |
discipline | vakgebied |
fluidMudLayer | sliblaag |
registrationHistory | registratiegeschiedenis |
reportHistory | rapportagegeschiedenis |
researchOperator | uitvoerder onderzoek |
researchReportDate | rapportagedatum onderzoek |
siteCharacteristic | terreintoestand |
siteCharacteristicDetermined | terreintoestand bepaald |
standardizedLocation | gestandaardiseerde locatie |
surveyProcedure | kaderstellende procedure |
surveyPurpose | kader inwinning |
BHR_G_O_DP (FeatureType) | Geologisch booronderzoek |
BoredInterval (FeatureType) | Geboord interval |
beginDepth | begindiepte |
boredDiameter | geboorde diameter |
boringTechnique | boortechniek |
endDepth | einddiepte |
BoreholeSampleAnalysis (FeatureType) | Boormonsteranalyse |
analysisOperator | uitvoerder analyse |
analysisProcedure | analyseprocedure |
analysisReportDate | rapportagedatum analyse |
investigatedInterval | onderzocht interval |
BoreholeSampleDescription (FeatureType) | Boormonsterbeschrijving |
descriptionOperator | uitvoerder beschrijving |
descriptionProcedure | beschrijfprocedure |
descriptionReportDate | rapportagedatum beschrijving |
utensil | hulpmiddel |
Boring (FeatureType) | Boring |
boredInterval | geboord interval |
boreholeCompleted | gat afgewerkt |
boringEndDate | einddatum boring |
boringOperator | uitvoerder boring |
boringProcedure | boorprocedure |
boringStartDate | startdatum boring |
completedInterval | afgewerkt interval |
contaminatedInterval | veronteinigd interval |
excavatedLayer | Weggegraven interval |
finalDepthBoring | einddiepte boren |
finalDepthExcavation | einddiepte graven |
finalDepthPreparation | einddiepte voorbereiding |
finalDepthSampling | einddiepte bemonstering |
finalDepthTemporaryCasing | einddiepte tijdelijke verbuizing |
flushingAdditive | spoelingtoeslag |
flushingAdditiveUsed | spoelingtoeslag gebruikt |
groundwaterLevel | grondwaterstand |
preparation | voorbereiding |
rockReached | gesteente aangeboord |
sampledInterval | bemondsterd interval |
samplingProcedure | bemonsteringsprocedure |
stopCriterion | stopcriterium |
subsurfaceContaminated | ondergrond verontreinigd |
temporaryCasingUsed | tijdelijke verbuizing aangebracht |
trajectoryExcavated | traject weggegraven |
BRO_DO (FeatureType) | Object uit registratie |
deregistered | uit registratie genomen |
deregistrationTime | tijdstip uit registratie genomen |
CarbonateContentDetermination (FeatureType) | Bepaling kalkgehalte |
carbonateContent | kalkgehalte |
determinationMethod | bepalingsmethode |
determinationProcedure | bepalingsprocedure |
dryingPeriod | droogtijd |
massLossCarbonateContent | massaverlies kalkgehalte |
materialIrregularity | bijzonderheid materiaal |
performanceIrregularity | bijzonderheid uitvoering |
Chunk (AttributeGroupType) | Brokje |
archiveClass | archiefklasse |
cemented | verkit |
colour | kleur |
geologicalOrigin | genetische typering |
percentageClass | percentageklasse |
sizeClass | grootteklasse |
soilType | soort grond |
CompletedInterval (FeatureType) | Afgewerkt interval |
backfillMaterial | aanvulmateriaal |
backfillMaterialCertified | aanvulmateriaal met certificaat |
backfillMaterialWashed | aanvulmateriaal gewassen |
beginDepth | begindiepte |
diameterPermanentCasing | diameter permanente verbuizing |
endDepth | einddiepte |
materialPermanentCasing | materiaal permanente verbuizing |
permanentCasingPresent | permanente verbuizing aanwezig |
ContaminatedInterval (FeatureType) | Verontreinigd interval |
beginDepth | begindiepte |
endDepth | einddiepte |
DeliveredLocation (AttributeGroupType) | Aangeleverde locatie |
horizontalPositioningDate | datum locatiebepaling |
horizontalPositioningMethod | methode locatiebepaling |
horizontalPositioningOperator | uitvoerder locatiebepaling |
location | coördinaten |
DeliveredVerticalPosition (AttributeGroupType) | Aangeleverde verticale positie |
localVerticalReferencePoint | lokaal verticaal referentiepunt |
offset | verschuiving |
verticalDatum | verticaal referentievlak |
verticalPositioningDate | datum verticale positiebepaling |
verticalPositioningMethod | methode verticale positiebepaling |
verticalPositioningOperator | uitvoerder verticale positiebepaling |
waterDepth | waterdiepte |
DescriptiveBoreholeLog (FeatureType) | Boorprofiel |
continuouslySampled | continu bemonsterd |
describedMaterial | beschreven materiaal |
describedSamplesQuality | kwaliteit beschreven monster |
descriptionLocation | beschrijflocatie |
descriptionQuality | beschrijfkwaliteit |
layer | laag |
meanHighestGroundwaterLevel | gemiddeld hoogste grondwaterstand |
meanLowestGroundwaterLevel | gemiddeld laagste grondwaterstand |
notdescribedInterval | niet beschreven interval |
postSedimentaryDiscontinuity | post-sedimentaire discontinuïteit |
sampleMoistness | monstervochtigheid |
DeterminedPropertiesOverview (AttributeGroupType) | Overzicht bepaalde eigenschappen |
determinedCompositionProperties | bepaalde samenstellingseigenschappen |
determinedHydrophysicalProperties | bepaalde hydrofysische eigenschappen |
DispatchCharacteristicsRequest (FeatureType) | Verzoek tot levering kengegevens |
criteria | Kenmerkenverzameling BHR-G |
DispatchCharacteristicsResponse (FeatureType) | Bericht van verzending kengegevens |
dispatchDocument | Verzameling documenten waarin elk document de kern gegevens van 1 registratie object bevat |
numberOfDocuments | aantal documenten |
DispatchDataResponse (FeatureType) | Bericht van verzending gegevens. |
Event (AttributeGroupType) | Gebeurtenis |
date | datum |
name | naam |
ExcavatedLayer (FeatureType) | Weggegraven laag |
excavatedMaterial | weggegraven materiaal |
lowerBoundary | ondergrens |
upperBoundary | bovengrens |
FineFractionDistributionGravellyMineralSoil (AttributeGroupType) | Verdeling fijne fractie grindrijke minerale grond |
estimatedMassProportionLutum | geschat massa-aandeel lutum |
estimatedMassProportionSand | geschat massa-aandeel zand |
estimatedMassProportionSilt | geschat massa-aandeel silt |
FineFractionDistributionNonGravellyMineralSoil (AttributeGroupType) | Verdeling fijne fractie grindarme minerale grond |
estimatedMassProportionLutum | geschat massa-aandeel lutum |
estimatedMassProportionSand | geschat massa-aandeel zand |
estimatedMassProportionSilt | geschat massa-aandeel silt |
FineFractionDistributionOrganicSoil (AttributeGroupType) | Verdeling fijne fractie organische grond |
estimatedMassProportionLutum | geschat massa-aandeel lutum |
estimatedMassProportionSand | geschat massa-aandeel zand |
estimatedMassProportionSilt | geschat massa-aandeel silt |
FineFractionDistributionShellySoil (AttributeGroupType) | Verdeling fijne fractie schelprijke grond |
estimatedVolumeProportionLutum | geschat volumeaandeel lutum |
estimatedVolumeProportionSand | geschat volumeaandeel zand |
estimatedVolumeProportionSilt | geschat volumeaandeel silt |
FineFractionDistributionShellySoilArchive (AttributeGroupType) | Verdeling fijne fractie grindrijke minerale grond |
estimatedMassProportionLutum | geschat massa-aandeel lutum |
estimatedMassProportionSand | geschat massa-aandeel zand |
estimatedMassProportionSilt | geschat massa-aandeel silt |
FluidMudLayer (FeatureType) | Sliblaag |
colour | kleur |
lowerBoundaryPositioningMethod | methode positiebepaling onderkant |
thickness | dikte |
upperBoundaryPositioningMethod | methode positiebepaling bovenkant |
FractionDistribution (AttributeGroupType) | Fractieverdeling |
estimatedMassProportionGravel | geschat massa-aandeel grind |
estimatedMassProportionOrganicMatter | geschat massa-aandeel organische stof |
estimatedMassProportionShell | geschat massa-aandeel schelpen |
estimatedMassProportionShellMatter | geschat massa-aandeel schelpmateriaal |
estimatedVolumeProportionGravel | geschat volumeaandeel grind |
estimatedVolumeProportionShellMatter | geschat volumeaandeel schelpmateriaal |
fineFractionDistributionGravellyMineralSoil | verdeling fijne fractie grindrijke minerale grond |
fineFractionDistributionNonGravellyMineralSoil | verdeling fijne fractie grindarme minerale grond |
fineFractionDistributionOrganicSoil | verdeling fijne fractie organische grond |
fineFractionDistributionShellySoil | verdeling fijne fractie schelprijke grond |
fineFractionDistributionShellySoilArchive | verdeling fijne fractie schelprijke grond archief |
fractionDistributionComplete | fractieverdeling volledig |
GravelConstituent (AttributeGroupType) | Grindbestanddeel |
archiveClass | fractieaandeel archief |
fractionProportion | fractieaandeel |
gravelType | soort grind |
GravelFraction (AttributeGroupType) | Grindfractie |
angularity | hoekigheid |
estimatedMedian | geschatte mediaan |
fineGravelContentClass | fijn grind gehalteklasse |
gravelConstituent | grindbestanddeel |
gravelMedianClass | grindmediaanklasse |
gravelProvenance | grindherkomst |
mediumCoarseGravelContentClass | matig grof grind gehalteklasse |
sphericity | sfericiteit |
variegation | bontheid |
ventifactPresent | windkanters aanwezig |
veryCoarseGravelContentClass | zeer grof grind gehalteklasse |
Inclusion (AttributeGroupType) | Insluitsel |
archiveClass | archiefklasse |
colour | kleur |
geologicalOrigin | genetische typering |
percentageClass | percentageklasse |
soilType | soort grond |
InvestigatedInterval (FeatureType) | Onderzocht interval |
beginDepth | begindiepte |
carbonContentDetermination | bepaling kalkgehalte |
described | beschreven |
determinedCompositionProperties | bepaalde samenstellingseigenschappen |
determinedHydrophysicalProperties | bepaalde hydrofysische eigenschappen |
endDepth | einddiepte |
investigatedMaterial | onderzocht materiaal |
organicCarbonContentDetermination | bepaling organisch koolstofgehalte |
organicMatterContentDetermination | bepaling organischestofgehalte |
particleSizeDetermination | bepaling korrelgrootteverdeling |
sampleQuality | monsterkwaliteit |
saturatedPermeabilityDetermination | bepaling verzadigde waterdoorlatendheid |
sulfurContentDetermination | bepaling zwavelgehalte |
volumetricMassDensityDetermined | volumieke massa bepaald |
waterContentDetermined | watergehalte bepaald |
sulfurContentDetermination | bepaling zwavelgehalte |
saturatedPermeabilityDetermination | bepaling verzadigde waterdoorlatendheid |
volumetricMassDensityDetermination | bepaling volumieke massa |
volumetricMassDryDensityDetermination | bepaling droge volumieke massa |
volumetricMassDensitySolidsDetermination | bepaling volumieke massa vaste delen |
waterContentDetermination | bepaling watergehalte |
InvestigatedMaterial (AttributeGroupType) | Onderzocht materiaal |
anomalousMaterial | afwijkend materiaal |
carbonateContentClass | kalkgehalteklasse |
geologicalSoilName | geologische grondsoort |
geotechnicalSoilName | geotechnische grondsoort |
gravelContentClass | grindgehalteklasse |
organicMatterContentClass | organischestofgehalteklasse |
organicMatterContentClassNEN5104 | organischestofgehalteklasse NEN5104 |
particularConstituent | bijzonder bestanddeel |
sandMedianClass | zandmediaanklasse |
shellFragmentContentClass | gehalteklasse schelpfragmenten |
shellGritContentClass | gehalteklasse schelpgruis |
shellMatterContentClass | schelpmateriaalgehalteklasse |
specialMaterial | bijzonder materiaal |
wholeShellContentClass | gehalteklasse schelpen heel |
Layer (FeatureType) | Laag |
activityType | type ingreep |
anthropogenic | antropogeen |
archeologicalConstituent | archeologisch bestanddeel |
bioturbated | gebioturbeerd |
geologicalOrigin | genetische typering |
horizonCode | horizontcode |
humanTrace | menselijk spoor |
internalStructureIntact | interne structuur intact |
layerComponent | laagdeel |
lowerBoundary | ondergrens |
lowerBoundaryDetermination | bepaling ondergrens |
postSedimentary | post-sedimentair |
rooted | beworteld |
slant | scheefstaand |
soil | grond |
specialMaterial | bijzonder materiaal |
structure | structuur |
thinStratum | laagje |
upperBoundary | bovengrens |
upperBoundaryDetermination | bepaling bovengrens |
verticalTrend | verticale trend |
LayerComponent (AttributeGroupType) | Laagdeel |
layerProportion | laagaandeel |
soil | grond |
LimitedDistributionFraction63umTo2mm (AttributeGroupType) | Beperkte verdeling fractie 63umtot2mm |
fraction1000to1200um | fractie 1000tot1200um |
fraction1200to1400um | fractie 1200tot1400um |
fraction1400umTo2mm | fractie 1400umtot2mm |
fraction300to420um | fractie 300tot420um |
fraction420to600um | fractie 420tot600um |
fraction600to630um | fractie 600tot630um |
fraction630to1000um | fractie 630tot1000um |
fraction63to300um | fractie 63tot300um |
MassLossCarbonateContent (AttributeGroupType) | Massaverlies kalkgehalte |
mass1000DegreesCelsius | massa1000gradenCelsius |
mass105DegreesCelsius | massa105gradenCelsius |
mass800DegreesCelsius | massa800gradenCelsius |
MassLossOrganicMatterContent (AttributeGroupType) | Massaverlies organischestofgehalte |
mass105DegreesCelsius | massa105gradenCelsius |
mass450DegreesCelsius | massa450gradenCelsius |
mass550DegreesCelsius | massa550gradenCelsius |
MinimalDistributionFraction63umTo2mm (AttributeGroupType) | Minimale verdeling fractie 63umtot2mm |
fraction1000to1400um | fractie 1000tot1400um |
fraction105to125um | fractie 105tot125um |
fraction125to150um | fractie 125tot150um |
fraction1400umTo2mm | fractie 1400umtot2mm |
fraction150to180um | fractie 150tot180um |
fraction180to200um | fractie 180tot200um |
fraction200to210um | fractie 200tot210um |
fraction210to250um | fractie 210tot250um |
fraction250to300um | fractie 250tot300um |
fraction300to355um | fractie 300tot355um |
fraction355to420um | fractie 355tot420um |
fraction420to500um | fractie 420tot500um |
fraction500to600um | fractie 500tot600um |
fraction600to630um | fractie 600tot630um |
fraction630to710um | fractie 630tot710um |
fraction63to90um | fractie 63tot90um |
fraction710to1000um | fractie 710tot1000um |
fraction90to105um | fractie 90tot105um |
MinimalDistributionFractionSmaller63um (AttributeGroupType) | Minimale verdeling fractie kleiner63um |
fraction0to2um | fractie 0tot2um |
fraction16to32um | fractie 16tot32um |
fraction2to4um | fractie 2tot4um |
fraction32to50um | fractie 32tot50um |
fraction4to8um | fractie 4tot8um |
fraction50to63um | fractie 50tot63um |
fraction8to16um | fractie 8tot16um |
Mottle (AttributeGroupType) | Vlek |
colour | kleur |
density | bedekkingsgraad |
inBands | in banden |
MunsellColour (AttributeGroupType) | Munsellkleur |
munsellChroma | munsell zuiverheid |
munsellHue | munsell hoofdkleur |
munsellValue | munsell witheid |
NotDescribedInterval (FeatureType) | Niet beschreven interval |
beginDepth | begindiepte |
endDepth | einddiepte |
noDescriptionReason | reden niet beschreven |
OrganicCarbonContentDetermination (FeatureType) | Bepaling organisch koolstofgehalte |
detectionLimit | detectielimiet |
determinationMethod | bepalingsmethode |
determinationProcedure | bepalingsprocedure |
materialIrregularity | bijzonderheid materiaal |
organicCarbonContent | organisch koolstofgehalte |
performanceIrregularity | bijzonderheid uitvoering |
OrganicMatterContentDetermination (FeatureType) | Bepaling organischestofgehalte |
determinationMethod | bepalingsmethode |
determinationProcedure | bepalingsprocedure |
dryingPeriod | droogtijd |
freeIronContent | vrij ijzer gehalte |
freeIronCorrectionApplied | vrij ijzer correctie toegepast |
lutumCorrectionApplied | lutumcorrectie toegepast |
massLossOrganicMatterContent | massaverlies organischestofgehalte |
materialIrregularity | bijzonderheid materiaal |
organicMatterContent | organischestofgehalte |
performanceIrregularity | bijzonderheid uitvoering |
ParticleSizeDistributionDetermination (FeatureType) | Bepaling korrelgrootteverdeling |
appliedOpticalModel | toegepast optisch model |
basicParticleSizeDistribution | basis korrelgrotteverderling |
calculationValueOrigin | herkomst rekenwaarde |
calculationValueParticleDensity | rekenwaarde volumieke massa korrels |
determinationMethod | bepalingsmethode |
determinationProcedure | bepalingsprocedure |
dispersionMethod | dispersiemethode |
fractionDistribution | fractieverdeling |
massDryMaterial | massa droog materiaal |
materialIrregularity | bijzonderheid materiaal |
performanceIrregularity | bijzonderheid uitvoering |
removalMethodCarbonate | verwijderingsmethode kalk |
removalMethodOrganicMatter | verwijderingsmethode organische stof |
removedMaterial | verwijderd materiaal |
ParticularConstituent (AttributeGroupType) | Bijzonder bestanddeel |
archiveClass | archiefklasse |
constituentType | soort bestanddeel |
percentageClass | percentageklasse |
PeatConstituent (AttributeGroupType) | Organisch bestanddeel |
archiveClass | archiefklasse |
percentageClass | percentageklasse |
plantRemainType | soort plantenrest |
PeatFraction (AttributeGroupType) | Organische fractie |
peatConstituent | organisch bestanddeel |
peatType | soort veen |
PostSedimentaryDiscontinuity (FeatureType) | Post-sedimentaire discontinuïteit |
beginDepth | begindiepte |
discontinuityType | type discontinuïteit |
endDepth | einddiepte |
RegistrationHistory (AttributeGroupType) | Registratiegeschiedenis |
corrected | gecorrigeerd |
deregistered | uit registratie genomen |
deregistrationTime | tijdstip uit registratie genomen |
latestAdditionTime | tijdstip laatste aanvulling |
latestCorrectionTime | tijdstip laatste correctie |
objectRegistrationTime | tijdstip registratie object |
registrationCompletionTime | tijdstip voltooiing registratie |
registrationStatus | registratiestatus |
reregistered | weer in registratie genomen |
reregistrationTime | tijdstip weer in registratie genomen |
underReview | in onderzoek |
underReviewTime | in onderzoek sinds |
RegistrationObject (FeatureType) | Registratieobject |
deliveryAccountableParty | bronhouder |
deliveryResponsibleParty | dataleverancier |
objectIdAccountableParty | object-ID bronhouder |
qualityRegime | kwaliteitsregime |
RegistrationRequest (FeatureType) | Registratieverzoek |
sourceDocument | brondocument |
ReportHistory (AttributeGroupType) | Rapportagegeschiedenis |
event | gebeurtenis |
SampledInterval (FeatureType) | Bemonsterd interval |
beginDepth | begindiepte |
endDepth | einddiepte |
orientatedSampled | georienteerd gestoken |
preTreatment | voorbehandeling |
sampler | bemonsteringsapparaat |
samplingMethod | bemonsteringsmethode |
samplingQuality | bemonsteringskwaliteit |
Sampler (AttributeGroupType) | Bemonsteringsapparaat |
coreCatcherPresent | voorzien van vanger |
cuttingShoeInsideDiameter | doorgangsdiameter |
cuttingShoeOutsideDiameter | steekmonddiameter |
lubricationFluidUsed | steunvloeistof gebruikt |
pistonPresent | voorzien van zuiger |
rightAngledCuttingShoe | haakse steekmond |
sampleContainerDiameter | containerdiameter |
sampleContainerLength | containerlengte |
samplerType | apparaattype |
stockingUsed | kous gebruikt |
taperAngle | steekmondapex |
SamplingQualityOverview (AttributeGroupType) | Bemonsteringskwaliteitenoverzicht |
samplingQuality | bemonsteringskwaliteiten |
SandConstituent (AttributeGroupType) | Zandbestanddeel |
archiveClass | archiefklasse |
grainColour | korrelkleur |
percentageClass | percentageklasse |
SandFraction (AttributeGroupType) | Zandfractie |
angularity | hoekigheid |
anomalouslyCoarseContentClass | gehalteklasse afwijkend grof |
anomalouslyCoarseContentClassArchive | gehalteklasse afwijkend grof archief |
darkGrainContentClass | donkere mineralen gehalteklasse |
darkGrainContentClassArchive | donkere mineralen gehalteklasse archief |
estimatedMedian | geschatte mediaan |
granuleContentClass | granuulgehalteklasse |
granuleContentClassArchive | granuulgehalteklasse archief |
sandConstituent | zandbestanddeel |
sandMedianClass | zandmediaanklasse |
sandSorting | zandspreiding |
variegation | bontheid |
SaturatedPermeabilityAtSpecificLoad (AttributeGroupType) | Verzadigde waterdoorlatendheid bij bepaalde belasting |
load | belasting |
saturatedPermeability | verzadigde waterdoorlatendheid |
SaturatedPermeabilityDetermination (FeatureType) | Bepaling verzadigde waterdoorlatendheid |
currentDownwards | stroming neerwaarts |
determinationMethod | bepalingsmethode |
determinationProcedure | bepalingsprocedure |
materialIrregularity | bijzonderheid materiaal |
maximumGradient | maximale gradiënt |
performanceIrregularity | bijzonderheid uitvoering |
porousDiscWet | poreuze stenen nat |
ringWaterRepellent | ring waterafstotend |
saturatedPermeabilityAtSpecificLoad | verzadigde waterdoorlatendheid bij bepaalde belasting |
saturationMethod | verzadigingsmethode |
swellObserved | zwel geconstateerd |
temperature | temperatuur |
usedMedium | gebruikt medium |
verticallyDetermined | verticaal bepaald |
verticalStrain | verticale rek |
volumetricMassDensityWater | volumieke massa water |
waterContentAfterwards | watergehalte na afloop |
waterDegassed | water ontgast |
SedimentLens (AttributeGroupType) | Sedimentlens |
archiveClass | archiefklasse |
colour | kleur |
geologicalOrigin | genetische typering |
percentageClass | percentageklasse |
soilType | soort grond |
ShellConstituent (AttributeGroupType) | Schelpenbestanddeel |
relativeAbundance | associatieaandeel |
relativeAbundanceClass | associatieaandeelklasse |
relativeAbundanceClassArchive | associatieaandeelklasse archief |
shellTaxon | soort schelp |
ShellFraction (AttributeGroupType) | Schelpenfractie |
doublets | doubletten |
fragmentContentClass | gehalteklasse fragmenten |
gritContentClass | gehalteklasse gruis |
inSitu | in-situ |
remainsContentClasss | gehalteklasse resten |
shellConstituent | schelpenbestanddeel |
thickWalledContentClass | gehalteklasse dikwandig |
thinWalledContentClass | gehalteklasse dunwandig |
weatheringDegree | mate van verwering |
wholeContentClasss | gehalteklasse heel |
ShellFractionArchive (AttributeGroupType) | Schelpenfractie archief |
doublets | doubletten |
fragmentContentClass | gehalteklasse fragmenten |
gritContentClass | gehalteklasse gruis |
remainsContentClasss | gehalteklasse resten |
shellConstituent | schelpenbestanddeel |
thickWalledContentClass | gehalteklasse dikwandig |
thinWalledContentClass | gehalteklasse dunwandig |
weatheringDegree | mate van verwering |
wholeContentClasss | gehalteklasse heel |
SiteCharacteristic (AttributeGroupType) | Terreintoestand |
currentProcess | actueel proces |
hydrologicalSetting | hydrologische omstandigheid |
landscapeElement | landschapselement |
positionOnGroundBody | ligging op grondlichaam |
soilUse | bodemgebruik |
temporaryChange | tijdelijke verandering |
Soil (AttributeGroupType) | Grond |
animalFossil | dierlijk fossiel |
anomalousLayer | afwijkend laagje |
carbonateContentClass | kalkgehalteklasse |
chunk | brokje |
colour | kleur |
fineSoilConsistency | consistentie fijne grond |
fractionDistribution | fractieverdeling |
geologicalSoilName | geologische grondsoort |
geotechnicalSoilName | geotechnische grondsoort |
glauconiteContentClass | glauconietgehalteklasse |
glauconiteContentClassArchive | glauconietgehalteklasse archief |
gravelContentClass | grindgehalteklasse |
gravelFraction | grindfractie |
inclusion | insluitsel |
micaContentClass | glimmergehalteklasse |
micaContentClassArchive | glimmergehalteklasse archief |
mottle | vlek |
mottled | gevlekt |
munsellColour | munsellkleur |
organicMatterContentClass | organischestofgehalteklasse |
organicMatterContentClassNEN5104 | organischestofgehalteklasse NEN5104 |
organicSoilConsistency | consistentie organische grond |
organicSoilTexture | textuur organische grond |
particularConstituent | bijzonder bestanddeel |
peatFraction | organische fractie |
sandFraction | zandfractie |
sedimentaryPhenomenon | sedimentair fenomeen |
sedimentLens | sedimentlens |
shellFraction | schelpenfractie |
shellFractionArchive | schelpenfractie archief |
shellMatterContentClass | schelpmateriaalgehalteklasse |
shellMatterContentClassArchive | schelpmateriaalgehalteklasse archief |
soilNameNEN5104 | grondsoort NEN5104 |
veryCoarseFractionContentClass | zeer grove fractie gehalteklasse |
veryCoarseFractionContentClassArchive | zeer grove fractie gehalteklasse archief |
StandardDistributionFraction63umTo2mm (AttributeGroupType) | Standaardverdeling fractie 63umtot2mm |
fraction1000to1200um | fractie 1000tot1200um |
fraction105to125um | fractie 105tot125um |
fraction1200to1400um | fractie 1200tot1400um |
fraction125to150um | fractie 125tot150um |
fraction1400to1700um | fractie 1400tot1700um |
fraction150to180um | fractie 150tot180um |
fraction1700umTo2mm | fractie 1700umtot2mm |
fraction180to200um | fractie 180tot200um |
fraction200to210um | fractie 200tot210um |
fraction210to250um | fractie 210tot250um |
fraction250to300um | fractie 250tot300um |
fraction300to355um | fractie 300tot355um |
fraction355to420um | fractie 355tot420um |
fraction420to500um | fractie 420tot500um |
fraction500to600um | fractie 500tot600um |
fraction600to630um | fractie 600tot630um |
fraction630to710um | fractie 630tot710um |
fraction63to75um | fractie 63tot75um |
fraction710to850um | fractie 710tot850um |
fraction75to90um | fractie 75tot90um |
fraction850to1000um | fractie 850tot1000um |
fraction90to105um | fractie 90tot105um |
StandardDistributionFractionLarger2mm (AttributeGroupType) | Standaardverdeling fractie groter2mm |
fraction10to16mm | fractie 10tot16mm |
fraction16to20mm | fractie 16tot20mm |
fraction20to37.5mm | fractie 20tot37.5mm |
fraction2to5.6mm | fractie 2tot5.6mm |
fraction37.5to63mm | fractie 37.5tot63mm |
fraction5.6to6.3mm | fractie 5.6tot6.3mm |
fraction6.3to10mm | fractie 6.3tot10mm |
fractionLarger63mm | fractie groter63mm |
StandardDistributionFractionSmaller63um (AttributeGroupType) | Standaardverdeling fractie kleiner63um |
fraction0.2to0.5um | fractie 0.2tot0.5um |
fraction0.5to1um | fractie 0.5tot1um |
fraction0to0.2um | fractie 0tot0.2um |
fraction16to25um | fractie 16tot25um |
fraction1to2um | fractie 1tot2um |
fraction25to32um | fractie 25tot32um |
fraction2to4um | fractie 2tot4um |
fraction32to50um | fractie 32tot50um |
fraction4to8um | fractie 4tot8um |
fraction50to63um | fractie 50tot63um |
fraction8to16um | fractie 8tot16um |
StandardizedLocation (AttributeGroupType) | Gestandaardiseerde locatie |
coordinateTransformation | coördinaattransformatie |
location | coördinaten |
SulfurContentDetermination (FeatureType) | Bepaling zwavelgehalte |
detectionLimit | detectielimiet |
determinationMethod | bepalingsmethode |
determinationProcedure | bepalingsprocedure |
materialIrregularity | bijzonderheid materiaal |
performanceIrregularity | bijzonderheid uitvoering |
sulfurContent | zwavelgehalte |
ThinStratum (AttributeGroupType) | Laagje |
geologicalOrigin | genetische typering |
layerProportion | laagaandeel |
layerProportionClass | laagaandeelklasse |
layerProportionClassArchive | laagaandeelklasse archief |
soil | grond |
stratumThicknessClass | laagdikteklasse |
VerticalPositionRange (AttributeGroupType) |
|
endDepth | einddiepte |
startDepth | begindiepte |
VolumetricMassDensityDetermination (FeatureType) | Bepaling volumieke massa |
determinationMethod | bepalingsmethode |
determinationProcedure | bepalingsprocedure |
materialIrregularity | bijzonderheid materiaal |
performanceIrregularity | bijzonderheid uitvoering |
sampleMoistness | monstervochtigheid |
saturated | waterverzadigd |
specimenVolume | volume proefstuk |
swellObserved | zwel geconstateerd |
underLoad | onder belasting |
verticalStrain | verticale rek |
volumetricMassDensity | volumieke massa |
VolumetricMassDensitySolidsDetermination (FeatureType) | Bepaling volumieke massa vaste delen |
determinationMethod | bepalingsmethode |
determinationProcedure | bepalingsprocedure |
materialIrregularity | bijzonderheid materiaal |
performanceIrregularity | bijzonderheid uitvoering |
removedMaterial | verwijderd materiaal |
sampleContainerVolume | inhoud monsterhouder |
usedMedium | gebruikt medium |
volumetricMassDensitySolids | volumieke massa vaste delen |
VolumetricMassDryDensityDetermination (FeatureType) | Bepaling droge volumieke massa |
determinationMethod | bepalingsmethode |
determinationProcedure | bepalingsprocedure |
dryingPeriod | droogtijd |
dryingTemperature | droogtemperatuur |
materialIrregularity | bijzonderheid materiaal |
performanceIrregularity | bijzonderheid uitvoering |
saltCorrectionMethod | zoutcorrectiemethode |
sampleMoistness | monstervochtigheid |
saturated | waterverzadigd |
specimenVolume | volume proefstuk |
swellObserved | zwel geconstateerd |
underLoad | onder belasting |
verticalStrain | verticale rek |
volumetricMassDryDensity | droge volumieke massa |
WaterContentDetermination (FeatureType) | Bepaling watergehalte |
determinationMethod | bepalingsmethode |
determinationProcedure | bepalingsprocedure |
dryingPeriod | droogtijd |
dryingTemperature | droogtemperatuur |
materialIrregularity | bijzonderheid materiaal |
performanceIrregularity | bijzonderheid uitvoering |
removedMaterial | verwijderd materiaal |
saltCorrectionMethod | zoutcorrectiemethode |
sampleMoistness | monstervochtigheid |
waterContent | watergehalte |